Czechoslovakian Wolfdog Genomic Divergence from Its Ancestors Canis lupus, German Shepherd Dog, and Different Sheepdogs of European Origin
Abstract
1. Introduction
2. Materials and Methods
2.1. Data Source
2.2. Effect of Selection on the Genome-Wide ROH Distribution
2.3. Population Structure of the Breeds
2.4. Population Differentiation Based on Variants Near Genes of Relevance for the Selected Breed Phenotypes
3. Results and Discussion
3.1. Effect of Selection on the Genome-Wide ROH Distribution
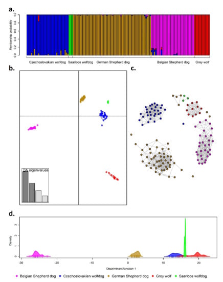
3.2. Population Structure of the Breeds
3.3. Population Differentiation Based on Variants Near Genes of Relevance for the Selected Breed Phenotypes
4. Conclusions
Supplementary Materials
Author Contributions
Funding
Institutional Review Board Statement
Informed Consent Statement
Data Availability Statement
Acknowledgments
Conflicts of Interest
References
- Caniglia, R.; Fabbri, E.; Hulva, P.; Bolfíková, B.Č.; Jindřichová, M.; Stronen, A.V.; Dykyy, I.; Camatta, A.; Carnier, P.; Randi, E.; et al. Wolf outside, dog inside? The genomic make-up of the Czechoslovakian Wolfdog. BMC Genom. 2018, 19, 533. [Google Scholar] [CrossRef]
- Federation Cynologique Internationale. Available online: http://www.fci.be/ (accessed on 22 January 2021).
- Jokinen, P.; Rusanen, E.M.; Kennedy, L.J.; Lohi, H. MHC class II risk haplotype associated with canine chronic superficial keratitis in German Shepherd dogs. Vet. Immunol. Immunopathol. 2011, 140, 37–41. [Google Scholar] [CrossRef] [PubMed]
- Mäki, K.; Groen, A.; Liinamo, A.; Ojala, M. Population structure, inbreeding trend and their association with hip and elbow dysplasia in dogs. Anim. Sci. 2001, 73, 217–228. [Google Scholar] [CrossRef]
- Wijnrocx, K.; François, L.; Stinckens, A.; Janssens, S.; Buys, N. Half of 23 Belgian dog breeds has a compromised genetic diversity, as revealed by genealogical and molecular data analysis. J. Anim. Breed Genet. 2016, 133, 375–383. [Google Scholar] [CrossRef] [PubMed]
- Sams, A.J.; Boyko, A.R. Fine-scale resolution of runs of homozygosity reveal patterns of inbreeding and substantial overlap with recessive disease genotypes in domestic dogs. G3 Genes Genomes Genet. 2019, 9, 117–123. [Google Scholar] [CrossRef] [PubMed]
- Kukučková, V.; Moravčíková, N.; Ferenčaković, M.; Simčič, M.; Mészáros, G.; Sölkner, J.; Trakovická, A.; Kadlečík, O.; Curik, I.; Kasarda, R. Genomic characterisation of Pinzgau cattle: Genetic conservation and breeding perspectives. Conserv. Genet. 2017, 18, 893–910. [Google Scholar] [CrossRef]
- Moravčíková, N.; Kasarda, R.; Vostrý, L.; Krupová, Z.; Krupa, E.; Lehocká, K.; Olšanská, B.; Trakovická, A.; Nádaský, R.; Židek, R.; et al. Analysis of selection signatures in the beef cattle genome. Czech J. Anim. Sci. 2019, 64, 491–503. [Google Scholar] [CrossRef]
- Kasarda, R.; Vostrý, L.; Moravčíková, N.; Vostrá-Vydrová, H.; Dovč, P.; Kadlečík, O. Detailed insight into genetic diversity of the Old Kladruber horse substructure in comparison to the Lipizzan breed. Acta Agric. Scand. A Anim. Sci. 2016, 66, 67–74. [Google Scholar] [CrossRef]
- Randi, E. Genetics and conservation of wolves Canis lupus in Europe. Mammal. Rev. 2011, 41, 99–111. [Google Scholar] [CrossRef]
- Gómez-Sánchez, D.; Olalde, I.; Sastre, N.; Enseñat, C.; Carrasco, R.; Marques-Bonet, T.; Lalueza-Fox, C.; Leonard, J.A.; Vilà, C.; Ramírez, O. On the path to extinction: Inbreeding and admixture in a declining grey wolf population. Mol. Ecol. 2018, 27, 3599–3612. [Google Scholar] [CrossRef]
- Caniglia, R.; Fabbri, E.; Greco, C.; Galaverni, M.; Manghi, L.; Boitani, L.; Sforzi, A.; Randi, E. Black coats in an admixed wolf × dog pack is melanism an indicator of hybridization in wolves? Eur. J. Wildl. Res. 2013, 59, 543–555. [Google Scholar] [CrossRef]
- Dreger, D.L.; Schmutz, S.M. A SINE insertion causes the black-and-tan and saddle tan phenotypes in domestic dogs. J. Hered. 2011, 102, S11–S18. [Google Scholar] [CrossRef] [PubMed]
- Randi, E.; Hulva, P.; Fabbri, E.; Galaverni, M.; Galov, A.; Kusak, J.; Bigi, D.; Bolfíková, B.Č.; Smetanová, M.; Caniglia, R. Multilocus detection of wolf x dog hybridization in italy, and guidelines for marker selection. PLoS ONE 2014, 9, e86409. [Google Scholar] [CrossRef] [PubMed]
- Saleh, M.; Younes, M.; Sarhan, M.; Abdel-Hamid, F. Melanism and coat colour polymorphism in the Egyptian Wolf Canis lupaster Hemprich & Ehrenberg (Carnivora: Canidae) from Egypt. Zool. Middle East 2018, 64, 195–206. [Google Scholar]
- Schweizer, R.M.; Durvasula, A.; Smith, J.; Vohr, S.H.; Stahler, D.R.; Galaverni, M.; Thalmann, O.; Smith, D.W.; Randi, E.; Ostrander, E.A.; et al. Natural selection and origin of a melanistic allele in North American Gray Wolves. Mol. Biol. Evol. 2018, 35, 1190–1209. [Google Scholar] [CrossRef]
- Kerns, J.A.; Newton, J.; Berryere, T.G.; Rubin, E.M.; Cheng, J.F.; Schmutz, S.M.; Barsh, G.S. Characterization of the dog Agouti gene and a nonagoutimutation in German Shepherd Dogs. Mamm. Genome 2004, 15, 798–808. [Google Scholar] [CrossRef]
- Monteagudo, L.V.; Tejedor, M.T. The b(c) allele of TYRP1 is causative for the recessive brown (liver) colour in German Shepherd dogs. Anim. Genet. 2015, 46, 588–589. [Google Scholar] [CrossRef]
- Miluchová, M.; Gábor, M.; Trakovická, A.; Hanusová, J.; Kasarda, R. Analysis of single nucleotide polymorphism (SNP) RS23472497 associated with canine atopic dermatitis by ACRS-PCR method. Sci. Pap. Anim. Sci. Biotechnol. 2014, 47, 82–85. [Google Scholar]
- Moravčíková, N.; Kasarda, R.; Kukučková, V.; Trakovická, A. The canine melanophilin gene polymorphisms in Slovakian Rough-haired Pointer. Acta Fytotechn. Zootech. 2016, 19, 71–74. [Google Scholar] [CrossRef][Green Version]
- Turcsán, B.; Kubinyi, E.; Miklósi, A. Trainability and boldness traits differ between dog breed clusters based on conventional breed categories and genetic relatedness. Appl. Anim. Behav. Sci. 2011, 132, 61–70. [Google Scholar] [CrossRef]
- Takeuchi, Y.; Mori, Y. A comparison of the behavioral profiles of purebred dogs in Japan to profiles of those in the United States and the United Kingdom. J. Vet. Med. Sci. 2006, 68, 789–796. [Google Scholar] [CrossRef]
- Kasarda, R.; Chudejová, I.; Chudej, P.; Kadlečík, O. Heritability of hunting performance traits of dachshound in Slovakia. Folia Vet. 2007, 51, 26–29. [Google Scholar]
- Persson, M.E.; Wright, D.; Roth, L.S.; Batakis, P.; Jensen, P. Genomic regions associated with interspecies communication in dogs contain genes related to human social disorders. Sci. Rep. 2016, 6, 33439. [Google Scholar] [CrossRef]
- vonHoldt, B.M.; Shuldiner, E.; Koch, I.J.; Kartzinel, R.Y.; Hogan, A.; Brubaker, L.; Wanser, S.; Stahler, D.; Wynne, C.D.L.; Ostrander, E.A.; et al. Structural variants in genes associated with human Williams-Beuren syndrome underlie stereotypical hypersociability in domestic dogs. Sci. Adv. 2017, 3, e1700398. [Google Scholar] [CrossRef] [PubMed]
- Takeuchi, Y.; Hashizume, C.; Arata, S.; Inoue-Murayama, M.; Maki, T.; Hart, B.L.; Mori, Y. An approach to canine behavioural genetics employing guide dogs for the blind. Anim. Genet. 2009, 40, 217–224. [Google Scholar] [CrossRef] [PubMed]
- Persson, M.E.; Sundman, A.S.; Halldén, L.L.; Trottier, A.J.; Jensen, P. Sociality genes are associated with human-directed social behaviour in golden and Labrador retriever dogs. PeerJ 2018, 6, e5889. [Google Scholar] [CrossRef]
- Friedrich, J.; Talenti, A.; Arvelius, P.; Strandberg, E.; Haskell, M.J.; Wiener, P. Unravelling selection signatures in a single dog breed suggests recent selection for morphological and behavioral traits. Adv. Genet. 2020, 1, e10024. [Google Scholar]
- Chang, C.C.; Chow, C.C.; Tellier, L.C.A.M.; Vattikuti, S.; Purcell, S.M.; Lee, J.J. Second-generation PLINK: Rising to the challenge of larger and richer datasets. GigaScience 2015, 4, 7. [Google Scholar] [CrossRef]
- Shannon, L.M.; Boyko, R.H.; Castelhano, M.; Corey, E.; Hayward, J.J.; McLean, C.; White, M.E.; Abi Said, M.; Anita, B.A.; Bondjengo, N.I. Data from: Genetic structure in village dogs reveals a Central Asian domestication origin. Proc. Natl. Acad. Sci. USA 2015, 112, 13639–13644. [Google Scholar] [CrossRef]
- Lencz, T.; Lambert, C.; DeRosse, P.; Burdick, K.E.; Morgan, T.V.; Kane, J.M.; Kucherlapati, R.; Malhotra, A.K. Runs of homozygosity reveal highly penetrant recessive loci in schizophrenia. Proc. Natl. Acad. Sci. USA 2007, 104, 19942–19947. [Google Scholar] [CrossRef] [PubMed]
- Mastrangelo, S.; Tolone, M.; Sardina, M.T.; Sottile, G.; Sutera, A.M.; Di Gerlando, R.; Portolano, B. Genome-wide scan for runs of homozygosity identifies potential candidate genes associated with local adaptation in Valle del Belice sheep. Genet. Sel. Evol. 2017, 49, 84. [Google Scholar] [CrossRef]
- Biscarini, F.; Nicolazzi, E.L.; Stella, A.; Boettcher, P.J.; Gandini, G. Challenges and opportunities in genetic improvement of local livestock breeds. Front. Genet. 2015, 6, 33. [Google Scholar] [CrossRef] [PubMed]
- Pembleton, L.W.; Cogan, N.O.; Forster, J.W. StAMPP: An R package for calculation of genetic differentiation and structure of mixed-ploidy level populations. Mol. Ecol. Res. 2013, 13, 946–952. [Google Scholar] [CrossRef] [PubMed]
- Jombart, T.; Ahmed, I. adegenet 1.3-1: New tools for the analysis of genome-wide SNP data. Bioinformatics 2011, 27, 3070–3071. [Google Scholar] [CrossRef]
- Neuditschko, M.; Khatkar, M.S.; Raadsma, H.W. NetView: A high-definition network-visualisation approach to detect fine-scale population structures from genome-wide patterns of variation. PLoS ONE 2012, 7, e48375. [Google Scholar] [CrossRef] [PubMed]
- Steinig, E.J.; Neuditschko, M.; Khatkar, M.S.; Raadsma, H.W.; Zenger, K.R. netview p: A network visualisation tool to unravel complex population structure using genome-wide SNPs. Mol. Ecol. Resour. 2016, 16, 216–227. [Google Scholar] [CrossRef] [PubMed]
- Pritchard, J.K.; Stephens, M.; Donnelly, P. Inference of population structure using multilocus genotype data. Genetics portions from molecular data. Mol. Biol. 2000, 15, 1298–1311. [Google Scholar]
- Evanno, G.; Regnaut, S.; Goudet, J. Detecting the number of clusters of individuals using the software STRUCTURE: A simulation study. Mol. Ecol. 2005, 14, 2611–2620. [Google Scholar] [CrossRef]
- Zhang, B.; Kirov, S.; Snoddy, J. WebGestalt: An integrated system for exploring gene sets in various biological contexts. Nucleic Acids Res. 2005, 33, W741–W748. [Google Scholar] [CrossRef]
- Rainer, J.; Gatto, L.; Weichenberger, C.X. ensembldb: An R package to create and use Ensembl-based annotation resources. Bioinformatics 2019, 35, 3151–3153. [Google Scholar] [CrossRef]
- R Core Team. R: A Language and Environment for Statistical Computing; R Foundation for Statistical Computing: Vienna, Austria, 2020; Available online: http://www.R-project.Org (accessed on 3 January 2021).
- Yang, Q.; Chen, H.; Ye, J.; Liu, C.; Wei, R.; Chen, C.; Huang, L. Genetic diversity and signatures of selection in 15 Chinese indigenous dog breeds revealed by genome-wide SNPs. Front. Genet. 2019, 10, 1174. [Google Scholar] [CrossRef]
- Plassais, J.; Kim, J.; Davis, B.W.; Karyadi, D.M.; Hogan, A.N.; Harris, A.C.; Decker, B.; Parker, H.G.; Ostrander, E.A. Whole genome sequencing of canids reveals genomic regions under selection and variants influencing morphology. Nat. Commun. 2019, 10, 1489. [Google Scholar] [CrossRef]
- Gorssen, W.; Meyermans, R.; Janssens, S.; Buys, N. A publicly available repository of ROH islands reveals signatures of selection in different livestock and pet species. Genet. Sel. Evol. 2021, 53, 2. [Google Scholar] [CrossRef] [PubMed]
- Smetanová, M.; Černá Bolfíková, B.; Randi, E.; Caniglia, R.; Fabbri, E.; Galaverni, M.; Kutal, M.; Hulva, P. From wolves to dogs, andb: Genetic composition of the Czechoslovakian Wolfdog. PLoS ONE 2015, 10, e0143807. [Google Scholar] [CrossRef] [PubMed]
- Curik, I.; Ferenčaković, M.; Sölkner, J. Inbreeding and runs of homozygosity: A possible solution to an old problem. Livestok Sci. 2014, 166, 26–34. [Google Scholar] [CrossRef]
- Caniglia, R.; Fabbri, E.; Galaverni, M.; Milanesi, P.; Randi, E. Noninvasive sampling and genetic variability, pack structure, and dynamics in an expanding wolf population. J. Mammal. 2014, 95, 41–59. [Google Scholar] [CrossRef]
- Parker, H.G.; Kim, L.V.; Sutter, N.B.; Carlson, S.; Lorentzen, T.D.; Malek, T.B.; Johnson, G.S.; DeFrance, H.B.; Ostrander, E.A.; Kruglyak, L. Genetic structure of the purebred domestic dog. Science 2004, 304, 1160–1164. [Google Scholar] [CrossRef] [PubMed]
- Wang, G.D.; Zhai, W.; Yang, H.C.; Fan, R.X.; Cao, X.; Zhong, L.; Wang, L.; Liu, F.; Wu, H.; Cheng, L.G.; et al. The genomics of selection in dogs and the parallel evolution between dogs and humans. Nat. Commun. 2013, 4, 1860. [Google Scholar] [CrossRef]
- Vanbutsele, J.M. Coat Colours of the Belgian Shepherd; Belgian Dogs Publications: Kapelle-op-den-Bos, Belgium, 2018; 112p. [Google Scholar]
- Tsuda, T.; Cutler, M.L. Human RSU1 is highly homologous to mouse Rsu-1 and localizes to human chromosome 10. Genomics 1993, 18, 461–462. [Google Scholar]
- Ahmetov, I.I.; Fedotovskaya, O.N. Current progress in sports genomics. Adv. Clin. Chem. 2015, 70, 247–314. [Google Scholar]
- Williams, C.J.; Williams, M.G.; Eynon, N.; Ashton, K.J.; Little, J.P.; Wisloff, U.; Coombes, J.S. Genes to predict VO2max trainability: A systematic review. BMC Genom. 2017, 18, 831. [Google Scholar] [CrossRef]
- Kubinyi, E.; Vas, J.; Hejjas, K.; Ronai, Z.; Brúder, I.; Turcsán, B.; Sasvari-Szekely, M.; Miklósi, A. Polymorphism in the tyrosine hydroxylase (TH) gene is associated with activity-impulsivity in German Shepherd Dogs. PLoS ONE 2012, 7, e30271. [Google Scholar] [CrossRef]
- Lancaster, T.M.; Linden, D.E.; Heerey, E.A. COMT val158met predicts reward responsiveness in humans. Genes Brain Behav. 2012, 11, 986–992. [Google Scholar] [CrossRef] [PubMed]
- Bauer, A.; Kehl, A.; Jagannathan, V.; Leeb, T. A novel MLPH variant in dogs with coat colour dilution. Anim. Genet. 2018, 49, 94–97. [Google Scholar] [CrossRef] [PubMed]
- Rothschild, M.F.; Van Cleave, P.S.; Glenn, K.L.; Carlstrom, L.P.; Ellinwood, N.M. Association of MITF with white spotting in Beagle crosses and Newfoundland dogs. Anim. Genet. 2006, 37, 606–607. [Google Scholar] [CrossRef] [PubMed]
- Horwitz, M.; Benson, K.F.; Duan, Z.; Li, F.Q.; Person, R.E. Hereditary neutropenia: Dogs explain human neutrophil elastase mutations. Trends Mol. Med. 2004, 10, 163–170. [Google Scholar] [CrossRef] [PubMed]
- Hédan, B.; Corre, S.; Hitte, C.; Dréano, S.; Vilboux, T.; Derrien, T.; Denis, B.; Galibert, F.; Galibert, M.D.; André, C. Coat colour in dogs: Identification of the merle locus in the Australian shepherd breed. BMC Vet. Res. 2006, 2, 9. [Google Scholar] [CrossRef]
- Wang, G.D.; Cheng, L.G.; Fan, R.X.; Irwin, D.M.; Tang, S.S.; Peng, J.G.; Zhang, Y.P. Signature of balancing selection at the MC1R gene in Kunming dog populations. PLoS ONE 2013, 8, e55469. [Google Scholar] [CrossRef]
- Candille, S.I.; Kaelin, C.B.; Cattanach, B.M.; Yu, B.; Thompson, D.A.; Nix, M.A.; Kerns, J.A.; Schmutz, S.M.; Millhauser, G.L.; Barsh, G.S. A -defensin mutation causes black coat color in domestic dogs. Science 2007, 318, 1418–1423. [Google Scholar] [CrossRef]
- Schmutz, S.M.; Berryere, T.G.; Goldfinch, A.D. TYRP1 and MC1R genotypes and their effects on coat color in dogs. Mamm. Genome 2002, 13, 380–387. [Google Scholar] [CrossRef]
- Kaelin, C.B.; Barsh, G.S. Molecular genetics of coat colour, texture and length in the dog. In The Genetics of the Dog, 2nd ed.; Ruvinsky, A., Ostrander, E., Sampson, J., Eds.; CABI: Oxfordshire, UK, 2012; pp. 57–82. [Google Scholar]
- Schumutz, S.M.; Dreger, D.L. Genetic interactions among three pigmentation loci in domestic dogs. In Proceedings of the 10th World Congress of Genetics Applied to Livestock Production, The Westin Bayshore, VN, Canada, 17–22 August 2014. [Google Scholar]
- Wijesena, H.; Schmutz, S. A Missense Mutation in SLC45A2 is associated with albinism in several small long haired dog breeds. J. Hered. 2015, 106, 285–288. [Google Scholar] [CrossRef][Green Version]
- Wong, A.K.; Ruhe, A.L.; Robertson, K.R.; Loew, E.R.; Williams, D.C.; Neff, M.W. A de novo mutation in KIT causes white spotting in a subpopulation of German Shepherd dogs. Anim. Genet. 2013, 44, 305–310. [Google Scholar]
- Bouchard, C.; Hoffman, E.P.; IOC Medical Commission. Genetic and Molecular Aspects of Sport Performance; Wiley-Blackwell: Oxford, UK, 2011. [Google Scholar]
- Wolfarth, B.; Rankinen, T.; Mühlbauer, S.; Scherr, J.; Boulay, M.R.; Pérusse, L.; Rauramaa, R.; Bouchard, C. Association between a beta2-adrenergic receptor polymorphism and elite endurance performance. Metabolism 2007, 56, 1649–1651. [Google Scholar] [CrossRef]
- Ruiz, J.R.; Arteta, D.; Buxens, A.; Artieda, M.; Gómez-Gallego, F.; Santiago, C.; Yvert, T.; Morán, M.; Lucia, A. Can we identify a power-oriented polygenic profile? J. Appl. Physiol. 2010, 108, 561–566. [Google Scholar]
- Santiago, C.; Ruiz, J.R.; Buxens, A.; Artieda, M.; Arteta, D.; González-Freire, M.; Rodríguez-Romo, G.; Altmäe, S.; Lao, J.I.; Gómez-Gallego, F.; et al. Trp64Arg polymorphism in ADRB3 gene is associated with elite endurance performance. Br. J. Sports Med. 2011, 45, 147–149. [Google Scholar] [CrossRef]
- Eynon, N.; Alves, A.J.; Meckel, Y.; Yamin, C.; Ayalon, M.; Sagiv, M.; Sagiv, M. Is the interaction between HIF1A P582S and ACTN3 R577X determinant for power/sprint performance? Metabolism 2010, 59, 861–865. [Google Scholar] [CrossRef] [PubMed]
- Tsianos, G.I.; Evangelou, E.; Boot, A.; Zillikens, M.C.; van Meurs, J.B.; Uitterlinden, A.G.; Ioannidis, J.P. Associations of polymorphisms of eight muscle- or metabolism-related genes with performance in Mount Olympus marathon runners. J. Appl. Physiol. 2010, 108, 567–574. [Google Scholar] [CrossRef] [PubMed]
- Huson, H.J.; Byers, A.M.; Runstadler, J.; Ostrander, E.A. An SNP within the angiotensin-converting enzyme distinguishes between sprint and distance performing Alaskan sled dogs in a candidate gene analysis. J. Hered. 2011, 102 (Suppl. S1), S19–S27. [Google Scholar] [CrossRef] [PubMed]
- Baumert, P.; Lake, M.J.; Stewart, C.E.; Drust, B.; Erskine, R.M. Genetic variation and exercise-induced muscle damage: Implications for athletic performance, injury and ageing. Eur. J. Appl. Physiol. 2016, 116, 1595–1625. [Google Scholar] [CrossRef] [PubMed]
- Šimonek, J.; Židek, R. Sports talent identification based on motor testsand genetic analysis. Trends Sport Sci. 2018, 4, 201–207. [Google Scholar]
- Ahmetov, I.; Kulemin, N.; Popov, D.; Naumov, V.; Akimov, E.; Bravy, Y.; Egorova, E.; Galeeva, A.; Generozov, E.; Kostryukova, E.; et al. Genome-wide association study identifies three novel genetic markers associated with elite endurance performance. Biol. Sport 2015, 32, 3–9. [Google Scholar] [CrossRef] [PubMed]
- Ilska, J.; Haskell, M.J.; Blott, S.C.; Sánchez-Molano, E.; Polgar, Z.; Lofgren, S.E.; Clements, D.N.; Wiener, P. Genetic characterization of dog personality traits. Genetics 2017, 206, 1101–1111. [Google Scholar] [CrossRef]
- Luo, D.; Ma, X.; Bai, J.; Zhou, Z.; Wang, F.; Wang, A.; Wang, J. Association between COMT SNP variation and timidity in Golden and Labrador Retrievers. Anim. Genet. 2018, 49, 340–344. [Google Scholar] [CrossRef]
- Bouchard, C.; Rankinen, T.; Timmons, J.A. Genomics and genetics in the biology of adaptation to exercise. Compr. Physiol. 2011, 1, 1603–1648. [Google Scholar]
- Jung, J.; Bohn, G.; Allroth, A.; Boztug, K.; Brandes, G.; Sandrock, I.; Schäffer, A.A.; Rathinam, C.; Köllner, I.; Beger, C.; et al. Identification of a homozygous deletion in the AP3B1 gene causing Herman-sky-Pudlak syndrome, type 2. Blood 2006, 108, 362–369. [Google Scholar] [CrossRef]
- Schmutz, S.; Berryere, T. Genes affecting coat colour and pattern in domestic dogs: A review. Anim. Genet. 2007, 38, 539–549. [Google Scholar] [CrossRef]
- Clark, L.A.; Wahl, J.M.; Rees, C.A.; Murphy, K.E. Retrotransposon insertion in SILV is responsible for merle patterning of the domestic dog. Proc. Natl. Acad. Sci. USA 2006, 103, 1376–1381. [Google Scholar] [CrossRef]
- Kerns, J.A.; Cargill, E.J.; Clark, L.A.; Candille, S.I.; Berryere, T.G.; Olivier, M.; Lust, G.; Todhunter, R.J.; Schmutz, S.M.; Murphy, K.E.; et al. Linkage and segregation analysis of black and brindle coat color in domestic dogs. Genetics 2007, 176, 1679–1689. [Google Scholar] [CrossRef] [PubMed]
- Zarębska, A.; Sawczyn, S.; Kaczmarczyk, M.; Ficek, K.; Maciejewska-Karłowska, A.; Sawczuk, M.; Leońska-Duniec, A.; Eider, J.; Grenda, A.; Cięszczyk, P. Association of rs699 (M235T) polymorphism in the AGT gene with power but not endurance athlete status. J. Strength Cond. Res. 2013, 27, 2898–2903. [Google Scholar] [CrossRef] [PubMed]
- Wallberg, L.; Mikael Mattsson, C.; Enqvist, J.K.; Ekblom, B. Plasma IL-6 concentration during ultra-endurance exercise. Eur. J. Appl. Physiol. 2011, 111, 1081–1088. [Google Scholar] [CrossRef] [PubMed]
- Pimenta, E.M.; Coelho, D.B.; Veneroso, C.E.; Barros Coelho, E.J.; Cruz, I.R.; Morandi, R.F.; De A Pussieldi, G.; Carvalho, M.R.; Garcia, E.S.; De Paz Fernández, J.A. Effect of ACTN3 gene on strength and endurance in soccer players. J. Strength. Cond. Res. 2013, 27, 3286–3292. [Google Scholar] [CrossRef] [PubMed]
- Semenova, E.A.; Miyamoto-Mikami, E.; Akimov, E.B.; Al-Khelaifi, F.; Murakami, H.; Zempo, H.; Kostryukova, E.S.; Kulemin, N.A.; Larin, A.K.; Borisov, O.V.; et al. The association of HFE gene H63D polymorphism with endurance athlete status and aerobic capacity: Novel findings and a meta-analysis. Eur. J. Appl. Physiol. 2020, 120, 665–673. [Google Scholar] [CrossRef] [PubMed]




| Breed | Abbreviation | Region of Origin | Sample Size | Genotyping Platform | Data Source |
|---|---|---|---|---|---|
| Belgian Shepherd dog | BSD | Belgium | 31 | CanineHD 170k | Shannon et al. [30] |
| Czechoslovakian wolfdog | CWD | Former Czechoslovakia | 30 | CanineHD 230k | This study |
| German Shepherd dog | GSD | Germany | 56 | CanineHD 170k | Shannon et al. [30] |
| Grey wolf | GW | Eurasia | 30 | CanineHD 170k | Shannon et al. [30] |
| Saarloos wolfdog | SWD | Netherlands | 3 | CanineHD 230k | This study |
| Breed | ROH Class (Mbp) | No. of ROH (Mean Length in Mbp) | Distribution of ROH (%) | FROH ± SD |
|---|---|---|---|---|
| CWD 1 | 0–2 | 1868 (1.129) | 38.053 | 35.010 ± 4.870 |
| 2–4 | 1110 (2.893) | 22.612 | 31.818 ± 4.694 | |
| 4–8 | 1088 (5.704) | 22.163 | 26.958 ± 4.516 | |
| 8–16 | 616 (10.817) | 12.548 | 17.565 ± 4.290 | |
| >16 | 227 (21.771) | 4.624 | 7.480 ± 3.406 | |
| GSD 2 | 0–2 | 6071 (1.146) | 52.418 | 31.141 ± 6.572 |
| 2–4 | 2669 (2.853) | 23.044 | 25.500 ± 7.298 | |
| 4–8 | 1787 (5.611) | 15.429 | 19.327 ± 7.552 | |
| 8–16 | 844 (10.777) | 7.287 | 11.611 ± 6.717 | |
| >16 | 211 (22.334) | 1.822 | 4.458 ± 4.842 | |
| BSD 3 | 0–2 | 2231 (1.090) | 49.766 | 24.857 ± 7.141 |
| 2–4 | 975 (2.854) | 21.749 | 21.295 ± 6.894 | |
| 4–8 | 735 (5.690) | 16.395 | 17.219 ± 6.425 | |
| 8–16 | 405 (10.966) | 9.034 | 11.094 ± 5.324 | |
| >16 | 137 (22.869) | 3.056 | 4.905 ± 3.534 | |
| GW 4 | 0–2 | 1205 (1.040) | 83.276 | 8.508 ± 6.587 |
| 2–4 | 192 (2.685) | 13.269 | 4.077 ± 3.632 | |
| 4–8 | 44 (5.323) | 3.041 | 1.898 ± 2.610 | |
| 8–16 | 6 (9.727) | 0.415 | 1.325 ± 1.357 | |
| >16 | - | - | - |
| CWD | SWD | GSD | BSD | GW | |
|---|---|---|---|---|---|
| CWD | 0.151 | 0.077 | 0.148 | 0.169 | |
| SWD | 0.290 | 0.144 | 0.194 | 0.214 | |
| GSD | 0.179 | 0.258 | 0.119 | 0.215 | |
| BSD | 0.273 | 0.284 | 0.229 | 0.189 | |
| GW | 0.319 | 0.346 | 0.357 | 0.294 |
| GSD | SWD | CWD | GW | BSD | |
|---|---|---|---|---|---|
| CWD | 0.0251 | 0.0000 | 0.9695 | 0.0050 | 0.0005 |
| SWD | 0.0000 | 1.0000 | 0.0000 | 0.0000 | 0.0000 |
| GSD | 0.9937 | 0.0000 | 0.0027 | 0.0000 | 0.0036 |
| BSD | 0.0058 | 0.0000 | 0.0193 | 0.0052 | 0.9697 |
| GW | 0.0000 | 0.0000 | 0.0000 | 1.0000 | 0.0000 |
Publisher’s Note: MDPI stays neutral with regard to jurisdictional claims in published maps and institutional affiliations. |
© 2021 by the authors. Licensee MDPI, Basel, Switzerland. This article is an open access article distributed under the terms and conditions of the Creative Commons Attribution (CC BY) license (https://creativecommons.org/licenses/by/4.0/).
Share and Cite
Moravčíková, N.; Kasarda, R.; Židek, R.; Vostrý, L.; Vostrá-Vydrová, H.; Vašek, J.; Čílová, D. Czechoslovakian Wolfdog Genomic Divergence from Its Ancestors Canis lupus, German Shepherd Dog, and Different Sheepdogs of European Origin. Genes 2021, 12, 832. https://doi.org/10.3390/genes12060832
Moravčíková N, Kasarda R, Židek R, Vostrý L, Vostrá-Vydrová H, Vašek J, Čílová D. Czechoslovakian Wolfdog Genomic Divergence from Its Ancestors Canis lupus, German Shepherd Dog, and Different Sheepdogs of European Origin. Genes. 2021; 12(6):832. https://doi.org/10.3390/genes12060832
Chicago/Turabian StyleMoravčíková, Nina, Radovan Kasarda, Radoslav Židek, Luboš Vostrý, Hana Vostrá-Vydrová, Jakub Vašek, and Daniela Čílová. 2021. "Czechoslovakian Wolfdog Genomic Divergence from Its Ancestors Canis lupus, German Shepherd Dog, and Different Sheepdogs of European Origin" Genes 12, no. 6: 832. https://doi.org/10.3390/genes12060832
APA StyleMoravčíková, N., Kasarda, R., Židek, R., Vostrý, L., Vostrá-Vydrová, H., Vašek, J., & Čílová, D. (2021). Czechoslovakian Wolfdog Genomic Divergence from Its Ancestors Canis lupus, German Shepherd Dog, and Different Sheepdogs of European Origin. Genes, 12(6), 832. https://doi.org/10.3390/genes12060832

