Nanopore Sequencing and Hi-C Based De Novo Assembly of Trachidermus fasciatus Genome
Abstract
1. Introduction
2. Materials and Methods
2.1. Tissue Extraction and Sequencing
2.2. De Novo Genome Assembly
2.3. Quality Evaluation of Genome Assembly
2.4. Hi-C Guided Genome Assembly
2.5. Gene and Repetitive Element Annotation
2.6. Novel Transcripts/Gene Discovery
2.7. Data Availability and Software Details
3. Results
3.1. Sequencing Data Sets
3.2. De Novo Assembly and Genome Polishing
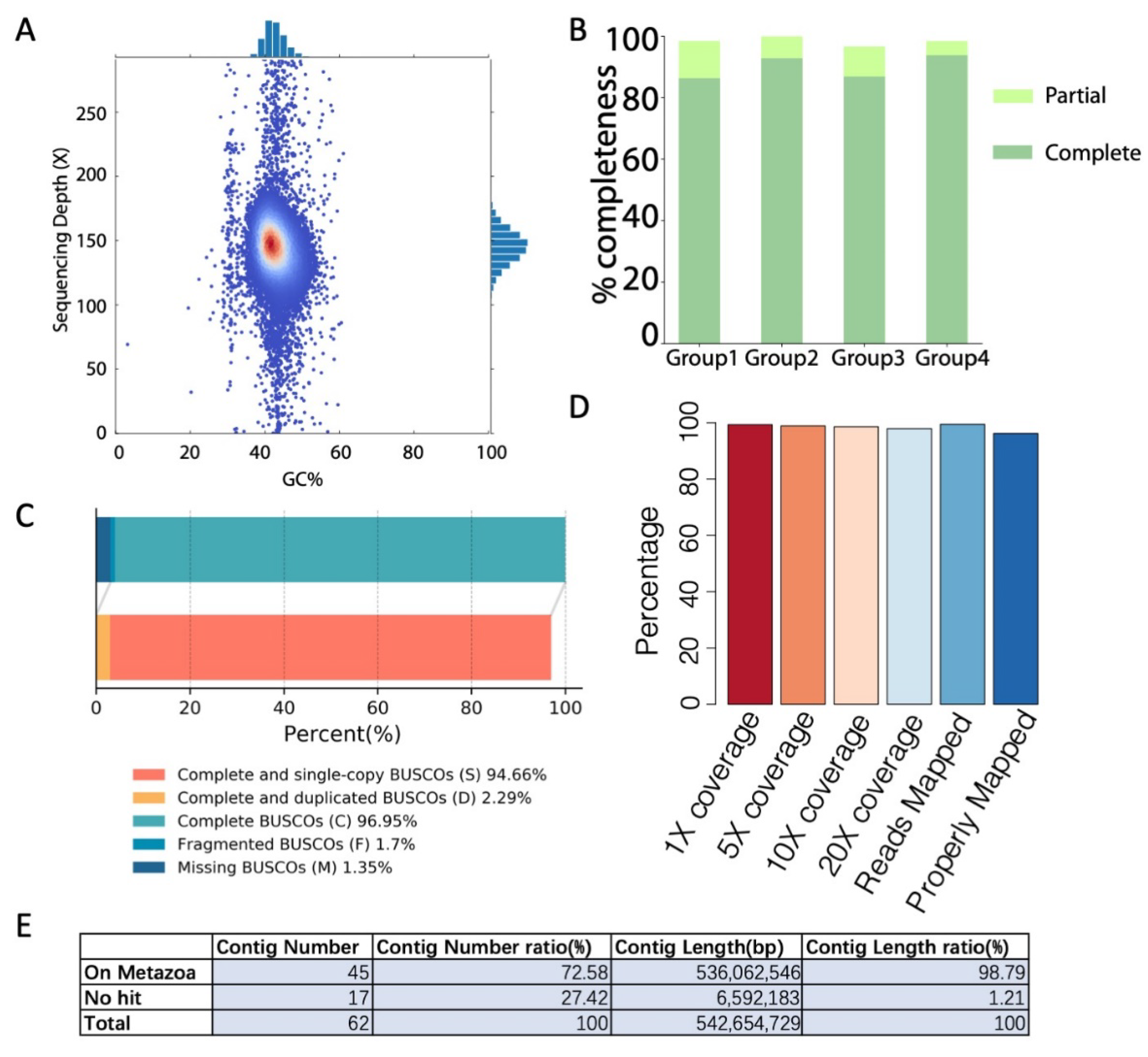
3.3. Genome Quality Evaluation
3.4. Hi-C Proximity-Guided Assembly of Chromosome-Level Scaffolds
3.5. Trachidermus fasciatus Genome Annotation
3.6. Novel Genes and Transcripts Identified
4. Discussion
5. Conclusions
Supplementary Materials
Author Contributions
Funding
Institutional Review Board Statement
Informed Consent Statement
Data Availability Statement
Conflicts of Interest
References
- Wang, J.; Chen, G. The historical variance and causes of geographical distribution of a roughskin sculpin (Trachidermus fasciatus Heckel) in Chinese territory. Acta Ecol. Sin. 2010, 30, 6845–6853. [Google Scholar]
- Islam, M.S.; Hibino, M.; Tanaka, M. Distribution and diet of the roughskin sculpin, Trachidermus fasciatus, larvae and juveniles in the Chikugo River estuary, Ariake Bay, Japan. Ichthyol. Res. 2007, 54, 160–167. [Google Scholar] [CrossRef]
- Wang, J. Advances in studies on the ecology and reproductive biology of Trachidermus Fasciatus Heckel. Acta Hydrobiol. Sin. 1999, 23, 729–734. [Google Scholar]
- Cao, L.; Wang, W.; Yang, C.; Wang, Y. Threatened fishes of the world: Trachidermus fasciatus Heckel, 1837 (Cottidae). Environ. Biol. Fishes 2008, 86, 63–64. [Google Scholar] [CrossRef]
- Jinqiu Wang, W.L.; Qiang, J. Construction of healthy culture system of Roughskin sculpin. Fish. Mod. 2010, 37, 34–36. [Google Scholar]
- Jianhua Chen, Z.Z.; Kunbao, L. Karyotype of Trachidermus Fasciatus Heckel. Zool. Res. 1984, 5, 103–104. [Google Scholar]
- Li, Y.-L.; Xue, D.-X.; Gao, T.-X.; Liu, J.-X. Genetic diversity and population structure of the roughskin sculpin (Trachidermus fasciatus Heckel) inferred from microsatellite analyses: Implications for its conservation and management. Conserv. Genet. 2016, 17, 921–930. [Google Scholar] [CrossRef]
- Li, Y.L.; Xue, D.X.; Zhang, B.D.; Liu, J.X. Population genomic signatures of genetic structure and environmental selection in the catadromous roughskin sculpin trachidermus fasciatus. Genome Biol. Evol. 2019, 11, 1751–1764. [Google Scholar] [CrossRef]
- Zeng, Z.; Liu, Z.Z.; Pan, L.D.; Tang, S.J.; Wang, C.T.; Tang, W.Q.; Yang, J.Q. Complete mitochondrial genome of the endangered roughskin sculpin Trachidermus fasciatus (Scorpaeniformes, Cottidae). Mitochondrial DNA 2012, 23, 435–437. [Google Scholar] [CrossRef] [PubMed]
- Reuter, J.A.; Spacek, D.V.; Snyder, M.P. High-throughput sequencing technologies. Mol. Cell 2015, 58, 586–597. [Google Scholar] [CrossRef] [PubMed]
- Mardis, E.R. DNA sequencing technologies: 2006–2016. Nat. Protoc. 2017, 12, 213–218. [Google Scholar] [CrossRef]
- Loman, N.J.; Quick, J.; Simpson, J.T. A complete bacterial genome assembled de novo using only nanopore sequencing data. Nat. Methods 2015, 12, 733–735. [Google Scholar] [CrossRef] [PubMed]
- Jain, M.; Koren, S.; Miga, K.H.; Quick, J.; Rand, A.C.; Sasani, T.A.; Tyson, J.R.; Beggs, A.D.; Dilthey, A.T.; Fiddes, I.T.; et al. Nanopore sequencing and assembly of a human genome with ultra-long reads. Nat. Biotechnol. 2018, 36, 338–345. [Google Scholar] [CrossRef] [PubMed]
- Bowden, R.; Davies, R.W.; Heger, A.; Pagnamenta, A.T.; de Cesare, M.; Oikkonen, L.E.; Parkes, D.; Freeman, C.; Dhalla, F.; Patel, S.Y.; et al. Sequencing of human genomes with nanopore technology. Nat. Commun. 2019, 10, 1869. [Google Scholar] [CrossRef]
- Choi, J.Y.; Lye, Z.N.; Groen, S.C.; Dai, X.; Rughani, P.; Zaaijer, S.; Harrington, E.D.; Juul, S.; Purugganan, M.D. Nanopore sequencing-based genome assembly and evolutionary genomics of circum-basmati rice. Genome Biol. 2020, 21, 21. [Google Scholar] [CrossRef]
- Burton, J.N.; Adey, A.; Patwardhan, R.P.; Qiu, R.; Kitzman, J.O.; Shendure, J. Chromosome-scale scaffolding of de novo genome assemblies based on chromatin interactions. Nat. Biotechnol. 2013, 31, 1119–1125. [Google Scholar] [CrossRef]
- Belton, J.M.; McCord, R.P.; Gibcus, J.H.; Naumova, N.; Zhan, Y.; Dekker, J. Hi-C: A comprehensive technique to capture the conformation of genomes. Methods 2012, 58, 268–276. [Google Scholar] [CrossRef] [PubMed]
- Hu, J.; Fan, J.; Sun, Z.; Liu, S. NextPolish: A fast and efficient genome polishing tool for long-read assembly. Bioinformatics 2020, 36, 2253–2255. [Google Scholar] [CrossRef] [PubMed]
- Simao, F.A.; Waterhouse, R.M.; Ioannidis, P.; Kriventseva, E.V.; Zdobnov, E.M. BUSCO: Assessing genome assembly and annotation completeness with single-copy orthologs. Bioinformatics 2015, 31, 3210–3212. [Google Scholar] [CrossRef]
- Parra, G.; Bradnam, K.; Korf, I. CEGMA: A pipeline to accurately annotate core genes in eukaryotic genomes. Bioinformatics 2007, 23, 1061–1067. [Google Scholar] [CrossRef]
- Kriventseva, E.V.; Kuznetsov, D.; Tegenfeldt, F.; Manni, M.; Dias, R.; Simao, F.A.; Zdobnov, E.M. OrthoDB v10: Sampling the diversity of animal, plant, fungal, protist, bacterial and viral genomes for evolutionary and functional annotations of orthologs. Nucleic Acids Res. 2019, 47, D807–D811. [Google Scholar] [CrossRef] [PubMed]
- Li, H.; Durbin, R. Fast and accurate short read alignment with Burrows-Wheeler transform. Bioinformatics 2009, 25, 1754–1760. [Google Scholar] [CrossRef]
- Danecek, P.; McCarthy, S.A. BCFtools/csq: Haplotype-aware variant consequences. Bioinformatics 2017, 33, 2037–2039. [Google Scholar] [CrossRef] [PubMed]
- Li, H. Minimap2: Pairwise alignment for nucleotide sequences. Bioinformatics 2018, 34, 3094–3100. [Google Scholar] [CrossRef] [PubMed]
- Altschul, S.F.; Gish, W.; Miller, W.; Myers, E.W.; Lipman, D.J. Basic local alignment search tool. J. Mol. Biol. 1990, 215, 403–410. [Google Scholar] [CrossRef]
- Chen, S.; Zhou, Y.; Chen, Y.; Gu, J. Fastp: An ultra-fast all-in-one FASTQ preprocessor. Bioinformatics 2018, 34, i884–i890. [Google Scholar] [CrossRef] [PubMed]
- Tarailo-Graovac, M.; Chen, N. Using RepeatMasker to identify repetitive elements in genomic sequences. Curr. Protoc. Bioinform. 2009. [Google Scholar] [CrossRef]
- Han, Y.; Wessler, S.R. MITE-Hunter: A program for discovering miniature inverted-repeat transposable elements from genomic sequences. Nucleic Acids Res. 2010, 38, e199. [Google Scholar] [CrossRef]
- Bao, W.; Kojima, K.K.; Kohany, O. Repbase Update, a database of repetitive elements in eukaryotic genomes. Mob. DNA 2015, 6, 11. [Google Scholar] [CrossRef]
- Haas, B.J.; Salzberg, S.L.; Zhu, W.; Pertea, M.; Allen, J.E.; Orvis, J.; White, O.; Buell, C.R.; Wortman, J.R. Automated eukaryotic gene structure annotation using EVidenceModeler and the program to assemble spliced alignments. Genome Biol. 2008, 9, R7. [Google Scholar] [CrossRef]
- Haas, B.J.; Delcher, A.L.; Mount, S.M.; Wortman, J.R.; Smith, R.K., Jr.; Hannick, L.I.; Maiti, R.; Ronning, C.M.; Rusch, D.B.; Town, C.D.; et al. Improving the Arabidopsis genome annotation using maximal transcript alignment assemblies. Nucleic Acids Res. 2003, 31, 5654–5666. [Google Scholar] [CrossRef] [PubMed]
- Keilwagen, J.; Hartung, F.; Paulini, M.; Twardziok, S.O.; Grau, J. Combining RNA-seq data and homology-based gene prediction for plants, animals and fungi. BMC Bioinform. 2018, 19, 189. [Google Scholar] [CrossRef]
- Stanke, M.; Diekhans, M.; Baertsch, R.; Haussler, D. Using native and syntenically mapped cDNA alignments to improve de novo gene finding. Bioinformatics 2008, 24, 637–644. [Google Scholar] [CrossRef] [PubMed]
- Kim, D.; Paggi, J.M.; Park, C.; Bennett, C.; Salzberg, S.L. Graph-based genome alignment and genotyping with HISAT2 and HISAT-genotype. Nat. Biotechnol. 2019, 37, 907–915. [Google Scholar] [CrossRef]
- Pertea, M.; Pertea, G.M.; Antonescu, C.M.; Chang, T.C.; Mendell, J.T.; Salzberg, S.L. StringTie enables improved reconstruction of a transcriptome from RNA-seq reads. Nat. Biotechnol. 2015, 33, 290–295. [Google Scholar] [CrossRef]
- Pertea, G.; Pertea, M. GFF Utilities: GffRead and GffCompare. F1000Res 2020, 9. [Google Scholar] [CrossRef]
- Nawrocki, E.P.; Eddy, S.R. Infernal 1.1: 100-fold faster RNA homology searches. Bioinformatics 2013, 29, 2933–2935. [Google Scholar] [CrossRef]
- Lowe, T.M.; Eddy, S.R. tRNAscan-SE: A program for improved detection of transfer RNA genes in genomic sequence. Nucleic Acids Res. 1997, 25, 955–964. [Google Scholar] [CrossRef] [PubMed]
- Wang, M.; Kong, L. Pblat: A multithread blat algorithm speeding up aligning sequences to genomes. BMC Bioinform. 2019, 20, 28. [Google Scholar] [CrossRef]
- Boratyn, G.M.; Camacho, C.; Cooper, P.S.; Coulouris, G.; Fong, A.; Ma, N.; Madden, T.L.; Matten, W.T.; McGinnis, S.D.; Merezhuk, Y.; et al. BLAST: A more efficient report with usability improvements. Nucleic Acids Res. 2013, 41, W29–W33. [Google Scholar] [CrossRef]
- Patro, R.; Duggal, G.; Love, M.I.; Irizarry, R.A.; Kingsford, C. Salmon provides fast and bias-aware quantification of transcript expression. Nat. Methods 2017, 14, 417–419. [Google Scholar] [CrossRef] [PubMed]
- Camacho, C.; Coulouris, G.; Avagyan, V.; Ma, N.; Papadopoulos, J.; Bealer, K.; Madden, T.L. BLAST+: Architecture and applications. BMC Bioinform. 2009, 10, 421. [Google Scholar] [CrossRef] [PubMed]
- Garrido-Martin, D.; Palumbo, E.; Guigo, R.; Breschi, A. Ggsashimi: Sashimi plot revised for browser- and annotation-independent splicing visualization. PLoS Comput. Biol. 2018, 14, e1006360. [Google Scholar] [CrossRef]
- National Genomics Data Center Members and Partners. Database resources of the national genomics data center in 2020. Nucleic Acids Res. 2020, 48, D24–D33. [Google Scholar]





| Sample | Number of Bases | Total (Pairs of Reads) | Mapped (Unique) | Mapped (Multiple) | Mapped (All) | Mapped (Percentage) |
|---|---|---|---|---|---|---|
| skin | 8,250,236,700 | 27,500,789 | 22,963,898 | 2,672,115 | 25,636,013 | 93.22% |
| stomach | 10,785,480,600 | 35,951,602 | 26,050,112 | 7,422,957 | 33,473,069 | 93.11% |
| gill | 8,196,614,400 | 27,322,048 | 23,854,282 | 1,804,852 | 25,659,134 | 93.91% |
| gallbladder | 10,626,212,100 | 35,420,707 | 30,789,079 | 1,382,971 | 32,172,050 | 90.83% |
| kidney | 9,276,090,300 | 30,920,301 | 27,633,067 | 1,376,568 | 29,009,635 | 93.82% |
| heart | 8,720,360,400 | 29,067,868 | 24,859,462 | 1,093,286 | 25,952,748 | 89.28% |
| liver | 9,334,292,100 | 31,114,307 | 27,014,139 | 2,174,980 | 29,189,119 | 93.81% |
| Average | 9,312,755,229 | 31,042,517 | 26,166,291 | 2,561,104 | 28,727,395 | 92.57% |
| Total | 65,189,286,600 | 217,297,622 | 183,164,039 | 17,927,729 | 201,091,768 |
| Software | Version | Source Link |
|---|---|---|
| Augustus | v3.3.1 | https://github.com/Gaius-Augustus/Augustus accessed on 3 October 2018 |
| Bcftools | v1.8.0 | http://samtools.github.io/bcftools/ accessed on 28 April 2018 |
| blast | v2.9 | ftp://ftp.ncbi.nlm.nih.gov/blast/executables/blast+/LATEST/ accessed on 10 April 2019 |
| BUSCO | 3.1.0 | https://busco.ezlab.org/ accessed on 3 October 2018 |
| BWA | 0.7.12-r1039 | https://github.com/lh3/bwa accessed on 15 January 2016 |
| CEGMA | v2 | https://github.com/KorfLab/CEGMA_v2/ accessed on 3 October 2018 |
| EVidenceModeler | v1.1.1 | http://evidencemodeler.github.io/ accessed on 4 October 2018 |
| fastp | 0.19.4 | https://github.com/OpenGene/fastp accessed on 3 October 2018 |
| GeMoMa | v1.6.1 | http://www.jstacs.de/index.php/GeMoMa accessed on 28 October 2019 |
| GMATA | v2.2 | https://sourceforge.net/projects/gmata/?source=navbar accessed on 3 October 2018 |
| Infernal | v1.1.2 | http://eddylab.org/infernal/ accessed on 2 October 2018 |
| Minimap2 | 2.17(r941) | https://github.com/lh3/minimap2 accessed on 3 June 2019 |
| NextDenovo | v2.0-beta.1 | https://github.com/Nextomics/NextDenovo.git accessed on 20 October 2018 |
| NextPolish | v1.0.5 | https://github.com/Nextomics/NextPolish.git accessed on 20 October 2018 |
| PASA | v2.3.3 | https://github.com/PASApipeline/PASApipeline accessed on 3 October 2018 |
| R | V3.5.2 | https://www.r-project.org/ accessed on 2 January 2019 |
| RepeatMasker | Revision 1.331 | https://github.com/rmhubley/RepeatMasker accessed on 1 October 2018 |
| Samtools | v1.4 | https://github.com/samtools/samtools accessed on 1 May 2017 |
| tRNAscan-SE | v2.0 | http://lowelab.ucsc.edu/tRNAscan-SE/ accessed on 3 October 2019 |
| Hisat2 | v2.2.1 | https://github.com/DaehwanKimLab/hisat2 accessed on 21 September 2020 |
| StringTie | v2.1.4 | https://github.com/gpertea/stringtie accessed on 20 July 2020 |
| TransDecoder | v5.5.0 | https://github.com/TransDecoder accessed on 21 September 2020 |
| gffread | v0.12.3 | https://github.com/gpertea/gffread accessed on 21 September 2020 |
| NCBI-blast | v2.11.0 | https://ftp.ncbi.nlm.nih.gov/blast accessed on 28 November 2020 |
| salmon | v1.4.0 | https://github.com/COMBINE-lab/salmon accessed on 28 November 2020 |
| MITE-Hunter | - | https://github.com/jburnette/MITE-Hunter accessed on 3 October 2018 |
| RepeatModeler | version open-1.0.11 | https://github.com/Dfam-consortium/RepeatModeler accessed on 1 October 2018 |
| Library | Number of Bases | Number of Reads | Reads Length (Mean, bp) | Reads Length (Max, bp) |
|---|---|---|---|---|
| nanopore-seq-lib1 | 45,424,703,117 | 2,049,727 | 22,161 | 240,976 |
| nanopore-seq-lib2 | 41,854,167,498 | 2,031,772 | 20,599 | 243,222 |
| Total | 87,278,870,615 | 4,081,499 | 21,384 | 243,222 |
| Library | N50 | >10 kb Percentage | >20 kb Percentage | >40 kb Percentage |
| nanopore-seq-lib1 | 31,576 | 75.85 | 48.11 | 13.48 |
| nanopore-seq-lib2 | 30,199 | 70.82 | 42.38 | 11.99 |
| Total | 30,943 | 73.35 | 45.26 | 12.74 |
| Library | Number of Bases | Number of Reads | Reads Length (Mean, bp) | Reads Length (Max, bp) |
| NGS-Genome | 54,380,742,900 | 362,538,286 | 150 | 150 |
| NGS-HiC | 60,291,587,700 | 401,943,918 | 150 | 150 |
| NGS-RNASeq | 65,189,286,600 | 434,595,244 | 150 | 150 |
| Coverage(X) of Predicted Assembly | Predicted Genome Size (bp, 2n = 40) | |||
| Nanopore-seq | 160.836 | 542,656,829 | ||
| NGS-Genome | 100.212 | |||
| Assembly (Preliminary) | Assembly (Polished) | |||
|---|---|---|---|---|
| Contig Length (bp) | Contig Number | Contig Length (bp) | Contig Number | |
| N50 | 23,408,022 | 10 | 23,556,738 | 10 |
| N60 | 20,522,422 | 13 | 20,673,841 | 13 |
| N70 | 18,786,353 | 16 | 18,887,485 | 16 |
| N80 | 17,637,255 | 18 | 17,756,054 | 18 |
| N90 | 7,606,484 | 23 | 7,646,988 | 23 |
| Longest | 35,774,240 | 1 | 36,041,605 | 1 |
| Total | 539,115,043 | 62 | 542,654,729 | 62 |
| Length ≥ 5 kb | 539,115,043 | 62 | 542,654,729 | 62 |
Publisher’s Note: MDPI stays neutral with regard to jurisdictional claims in published maps and institutional affiliations. |
© 2021 by the authors. Licensee MDPI, Basel, Switzerland. This article is an open access article distributed under the terms and conditions of the Creative Commons Attribution (CC BY) license (https://creativecommons.org/licenses/by/4.0/).
Share and Cite
Xie, G.; Zhang, X.; Lv, F.; Sang, M.; Hu, H.; Wang, J.; Liu, D. Nanopore Sequencing and Hi-C Based De Novo Assembly of Trachidermus fasciatus Genome. Genes 2021, 12, 692. https://doi.org/10.3390/genes12050692
Xie G, Zhang X, Lv F, Sang M, Hu H, Wang J, Liu D. Nanopore Sequencing and Hi-C Based De Novo Assembly of Trachidermus fasciatus Genome. Genes. 2021; 12(5):692. https://doi.org/10.3390/genes12050692
Chicago/Turabian StyleXie, Gangcai, Xu Zhang, Feng Lv, Mengmeng Sang, Hairong Hu, Jinqiu Wang, and Dong Liu. 2021. "Nanopore Sequencing and Hi-C Based De Novo Assembly of Trachidermus fasciatus Genome" Genes 12, no. 5: 692. https://doi.org/10.3390/genes12050692
APA StyleXie, G., Zhang, X., Lv, F., Sang, M., Hu, H., Wang, J., & Liu, D. (2021). Nanopore Sequencing and Hi-C Based De Novo Assembly of Trachidermus fasciatus Genome. Genes, 12(5), 692. https://doi.org/10.3390/genes12050692

