Phylogenetic Analyses of Glycosyl Hydrolase Family 6 Genes in Tunicates: Possible Horizontal Transfer
Abstract
1. Introduction
2. Materials and Methods
2.1. Re-Analyzing Phylogenetic Relationships of GH6-Containing Proteins of Tunicates, Fungi, Other Eukaryotes, and Bacteria
2.2. Sequence Comparison
3. Results
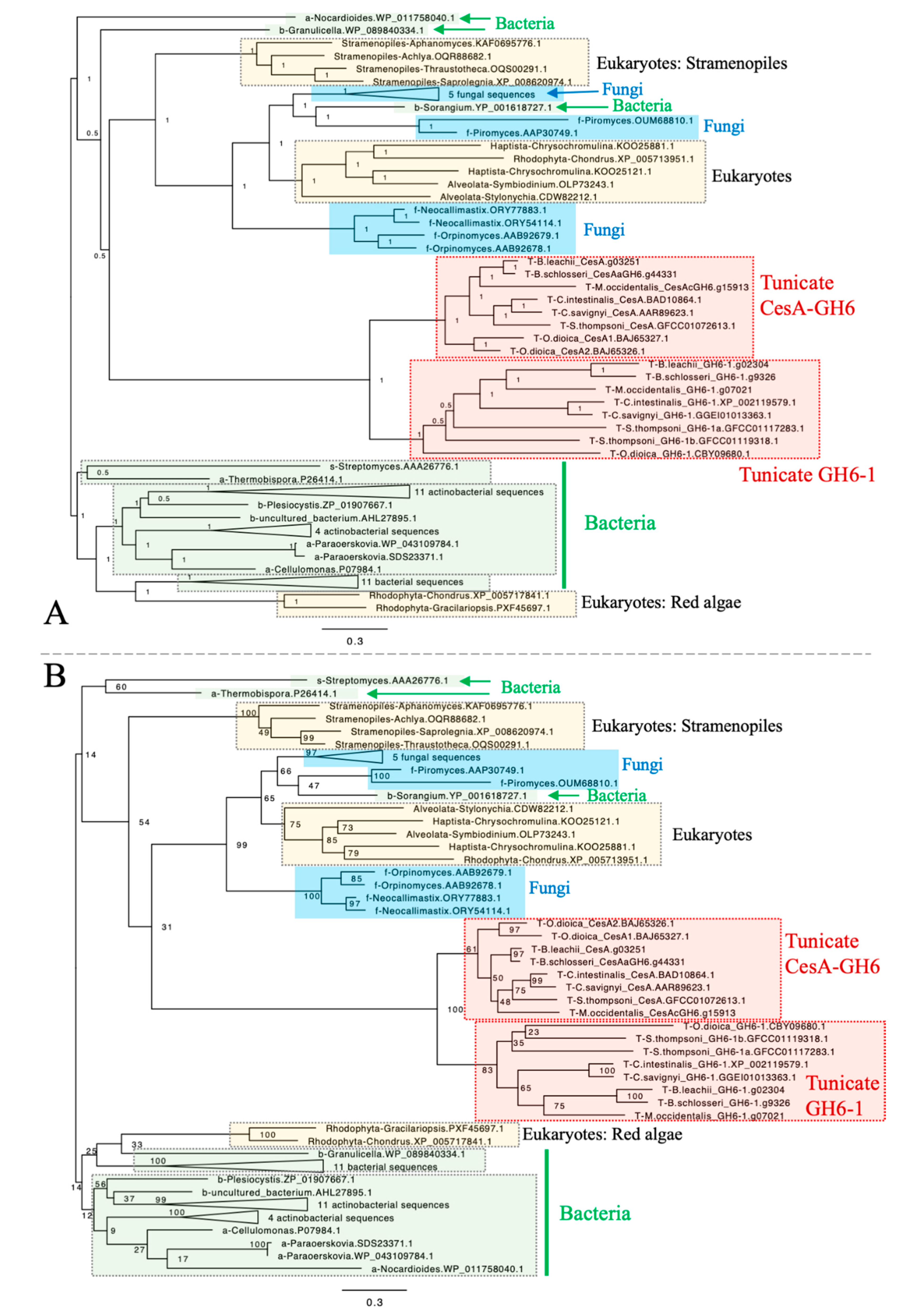
3.1. Tunicate CesA-GH6 Domains and Tunicate GH6-1 Genes Represent Two Independent Monophyletic Groups
3.2. The Origin of Tunicate GH6 Domains Is Hard to Deduce
3.3. Many Tunicate GH6-1 Proteins Maintain the Probable Active Site, in Contrast to Tunicate CesA Proteins
3.4. Splice Site Conservation in Tunicate CesA Genes or GH6-1 Genes
3.5. Genomic Locations of Tunicate CesA Genes and GH6-1 Genes are Separated
4. Discussion
4.1. Two GH6-Containing Genes Exist in Tunicate Genomes
4.2. Lineage-Specific Gene Content Change Along with Sequence Signature Conservation
4.3. Shared Splice Sites Indicate the Ancient History of Tunicate GH6 Genes
4.4. Future Perspective
Supplementary Materials
Author Contributions
Funding
Acknowledgments
Conflicts of Interest
References
- Garcia-Vallve, S.; Romeu, A.; Palau, J. Horizontal gene transfer in bacterial and archaeal complete genomes. Genome Res. 2000, 10, 1719–1725. [Google Scholar] [CrossRef] [PubMed]
- Koonin, E.V.; Makarova, K.S.; Aravind, L. Horizontal gene transfer in prokaryotes: Quantification and classification. Annu. Rev. Microbiol. 2001, 55, 709–742. [Google Scholar] [CrossRef] [PubMed]
- Soucy, S.M.; Huang, J.; Gogarten, J.P. Horizontal gene transfer: Building the web of life. Nat. Rev. Genet. 2015, 16, 472–482. [Google Scholar] [CrossRef] [PubMed]
- Martin, W.F. Too much eukaryote LGT. Bioessays 2017, 39. [Google Scholar] [CrossRef]
- Boto, L. Horizontal gene transfer in the acquisition of novel traits by metazoans. Proc. Biol. Sci. 2014, 281, 20132450. [Google Scholar] [CrossRef]
- Dunning Hotopp, J.C. Horizontal gene transfer between bacteria and animals. Trends Genet. 2011, 27, 157–163. [Google Scholar] [CrossRef]
- Husnik, F.; McCutcheon, J.P. Functional horizontal gene transfer from bacteria to eukaryotes. Nat. Rev. Microbiol. 2018, 16, 67–79. [Google Scholar] [CrossRef]
- Delsuc, F.; Tsagkogeorga, G.; Lartillot, N.; Philippe, H. Additional molecular support for the new chordate phylogeny. Genesis 2008, 46, 592–604. [Google Scholar] [CrossRef]
- Putnam, N.H.; Butts, T.; Ferrier, D.E.; Furlong, R.F.; Hellsten, U.; Kawashima, T.; Robinson-Rechavi, M.; Shoguchi, E.; Terry, A.; Yu, J.K.; et al. The amphioxus genome and the evolution of the chordate karyotype. Nature 2008, 453, 1064–1071. [Google Scholar] [CrossRef]
- Nakashima, K.; Yamada, L.; Satou, Y.; Azuma, J.; Satoh, N. The evolutionary origin of animal cellulose synthase. Dev. Genes Evol. 2004, 214, 81–88. [Google Scholar] [CrossRef]
- Matthysse, A.G.; Deschet, K.; Williams, M.; Marry, M.; White, A.R.; Smith, W.C. A functional cellulose synthase from ascidian epidermis. Proc. Natl. Acad. Sci. USA 2004, 101, 986–991. [Google Scholar] [CrossRef] [PubMed]
- Sagane, Y.; Zech, K.; Bouquet, J.M.; Schmid, M.; Bal, U.; Thompson, E.M. Functional specialization of cellulose synthase genes of prokaryotic origin in chordate larvaceans. Development 2010, 137, 1483–1492. [Google Scholar] [CrossRef] [PubMed][Green Version]
- Nakashima, K.; Nishino, A.; Horikawa, Y.; Hirose, E.; Sugiyama, J.; Satoh, N. The crystalline phase of cellulose changes under developmental control in a marine chordate. Cell Mol. Life Sci. 2011, 68, 1623–1631. [Google Scholar] [CrossRef] [PubMed]
- Inoue, J.; Nakashima, K.; Satoh, N. Orthoscope analysis reveals the presence of the cellulose synthase gene in all tunicate genomes but not in other animal genomes. Genes 2019, 10, 294. [Google Scholar] [CrossRef]
- Koivula, A.; Ruohonen, L.; Wohlfahrt, G.; Reinikainen, T.; Teeri, T.T.; Piens, K.; Claeyssens, M.; Weber, M.; Vasella, A.; Becker, D.; et al. The active site of cellobiohydrolase Cel6A from Trichoderma reesei: The roles of aspartic acids D221 and D175. J. Am. Chem. Soc. 2002, 124, 10015–10024. [Google Scholar] [CrossRef]
- Sasakura, Y.; Ogura, Y.; Treen, N.; Yokomori, R.; Park, S.J.; Nakai, K.; Saiga, H.; Sakuma, T.; Yamamoto, T.; Fujiwara, S.; et al. Transcriptional regulation of a horizontally transferred gene from bacterium to chordate. Proc. Biol. Sci. 2016, 283. [Google Scholar] [CrossRef]
- Rogozin, I.B.; Wolf, Y.I.; Sorokin, A.V.; Mirkin, B.G.; Koonin, E.V. Remarkable interkingdom conservation of intron positions and massive, lineage-specific intron loss and gain in eukaryotic evolution. Curr. Biol. 2003, 13, 1512–1517. [Google Scholar] [CrossRef]
- Putnam, N.H.; Srivastava, M.; Hellsten, U.; Dirks, B.; Chapman, J.; Salamov, A.; Terry, A.; Shapiro, H.; Lindquist, E.; Kapitonov, V.V.; et al. Sea anemone genome reveals ancestral eumetazoan gene repertoire and genomic organization. Science 2007, 317, 86–94. [Google Scholar] [CrossRef]
- Patel, A.A.; Steitz, J.A. Splicing double: Insights from the second spliceosome. Nat. Rev. Mol. Cell Biol. 2003, 4, 960–970. [Google Scholar] [CrossRef]
- Nixon, J.E.; Wang, A.; Morrison, H.G.; McArthur, A.G.; Sogin, M.L.; Loftus, B.J.; Samuelson, J. A spliceosomal intron in Giardia lamblia. Proc. Natl. Acad. Sci. USA 2002, 99, 3701–3705. [Google Scholar] [CrossRef]
- Bhattachan, P.; Dong, B. Origin and evolutionary implications of introns from analysis of cellulose synthase gene. J. Syst. Evol. 2017, 55, 142–148. [Google Scholar] [CrossRef]
- Jue, N.K.; Batta-Lona, P.G.; Trusiak, S.; Obergfell, C.; Bucklin, A.; O’Neill, M.J.; O’Neill, R.J. Rapid evolutionary rates and unique genomic signatures discovered in the first reference genome for the Southern Ocean salp, Salpa thompsoni (Urochordata, Thaliacea). Genome Biol. Evol. 2016, 8, 3171–3186. [Google Scholar] [CrossRef] [PubMed]
- Batta-Lona, P.G.; Maas, A.E.; O’Neill, R.J.; Wiebe, P.H.; Bucklin, A. Transcriptomic profiles of spring and summer populations of the Southern Ocean salp, Salpa thompsoni, in the Western Antarctic Peninsula region. Polar Biol. 2017, 40, 1261–1276. [Google Scholar] [CrossRef]
- Wei, J.; Dong, B. Identification and expression analysis of long noncoding RNAs in embryogenesis and larval metamorphosis of Ciona savignyi. Mar. Genom. 2018, 40, 64–72. [Google Scholar] [CrossRef] [PubMed]
- Satou, Y.; Mineta, K.; Ogasawara, M.; Sasakura, Y.; Shoguchi, E.; Ueno, K.; Yamada, L.; Matsumoto, J.; Wasserscheid, J.; Dewar, K.; et al. Improved genome assembly and evidence-based global gene model set for the chordate Ciona intestinalis: New insight into intron and operon populations. Genome Biol. 2008, 9, R152. [Google Scholar] [CrossRef]
- Satou, Y.; Kawashima, T.; Shoguchi, E.; Nakayama, A.; Satoh, N. An integrated database of the ascidian, Ciona intestinalis: Towards functional genomics. Zool. Sci. 2005, 22, 837–843. [Google Scholar] [CrossRef]
- Ghost Database. Available online: http://ghost.zool.kyoto-u.ac.jp/download_kh.html (accessed on 17 December 2019).
- Voskoboynik, A.; Neff, N.F.; Sahoo, D.; Newman, A.M.; Pushkarev, D.; Koh, W.; Passarelli, B.; Fan, H.C.; Mantalas, G.L.; Palmeri, K.J.; et al. The genome sequence of the colonial chordate, Botryllus schlosseri. eLife 2013, 2, e00569. [Google Scholar] [CrossRef]
- Botryllus schlosseri Genome Project. Available online: http://botryllus.stanford.edu/botryllusgenome/ (accessed on 28 February 2020).
- Danks, G.; Campsteijn, C.; Parida, M.; Butcher, S.; Doddapaneni, H.; Fu, B.; Petrin, R.; Metpally, R.; Lenhard, B.; Wincker, P.; et al. OikoBase: A genomics and developmental transcriptomics resource for the urochordate Oikopleura dioica. Nucleic Acids Res. 2013, 41, D845–D853. [Google Scholar] [CrossRef]
- OikoBase. Available online: http://oikoarrays.biology.uiowa.edu/Oiko/index.html (accessed on 25 December 2019).
- Tassy, O.; Dauga, D.; Daian, F.; Sobral, D.; Robin, F.; Khoueiry, P.; Salgado, D.; Fox, V.; Caillol, D.; Schiappa, R.; et al. The ANISEED database: Digital representation, formalization, and elucidation of a chordate developmental program. Genome Res. 2010, 20, 1459–1468. [Google Scholar] [CrossRef]
- Aniseed. Available online: https://www.aniseed.cnrs.fr/ (accessed on 20 December 2019).
- Potter, S.C.; Luciani, A.; Eddy, S.R.; Park, Y.; Lopez, R.; Finn, R.D. HMMER web server: 2018 update. Nucleic Acids Res. 2018, 46, W200–W204. [Google Scholar] [CrossRef]
- hmmscan. Available online: https://www.ebi.ac.uk/Tools/hmmer/search/hmmscan (accessed on 6 August 2020).
- InterPro. Available online: https://www.ebi.ac.uk/interpro/ (accessed on 1 March 2020).
- Katoh, K.; Standley, D.M. MAFFT multiple sequence alignment software version 7: Improvements in performance and usability. Mol. Biol. Evol. 2013, 30, 772–780. [Google Scholar] [CrossRef] [PubMed]
- Katoh, K.; Rozewicki, J.; Yamada, K.D. MAFFT online service: Multiple sequence alignment, interactive sequence choice and visualization. Brief Bioinform. 2019, 20, 1160–1166. [Google Scholar] [CrossRef]
- Capella-Gutierrez, S.; Silla-Martinez, J.M.; Gabaldon, T. trimAl: A tool for automated alignment trimming in large-scale phylogenetic analyses. Bioinformatics 2009, 25, 1972–1973. [Google Scholar] [CrossRef] [PubMed]
- Darriba, D.; Taboada, G.L.; Doallo, R.; Posada, D. ProtTest 3: Fast selection of best-fit models of protein evolution. Bioinformatics 2011, 27, 1164–1165. [Google Scholar] [CrossRef] [PubMed]
- Ronquist, F.; Teslenko, M.; van der Mark, P.; Ayres, D.L.; Darling, A.; Hohna, S.; Larget, B.; Liu, L.; Suchard, M.A.; Huelsenbeck, J.P. MrBayes 3.2: Efficient Bayesian phylogenetic inference and model choice across a large model space. Syst. Biol. 2012, 61, 539–542. [Google Scholar] [CrossRef]
- Stamatakis, A. RAxML version 8: A tool for phylogenetic analysis and post-analysis of large phylogenies. Bioinformatics 2014, 30, 1312–1313. [Google Scholar] [CrossRef]
- Miller, M.A.; Pfeiffer, W.; Schwartz, T. Creating the CIPRES Science Gateway for inference of large phylogenetic trees. In Proceedings of Proceedings of the Gateway Computing Environments Workshop (GCE), New Orleans, LA, USA, 14–14 November 2010; pp. 1–8. [Google Scholar]
- Rambaut, A. FigTree v1.4. Available online: http://tree.bio.ed.ac.uk/software/figtree/ (accessed on 26 November 2018).
- Sigrist, C.J.; de Castro, E.; Cerutti, L.; Cuche, B.A.; Hulo, N.; Bridge, A.; Bougueleret, L.; Xenarios, I. New and continuing developments at PROSITE. Nucleic Acids Res. 2012, 41, D344–D347. [Google Scholar] [CrossRef]
- Kapustin, Y.; Souvorov, A.; Tatusova, T.; Lipman, D. Splign: Algorithms for computing spliced alignments with identification of paralogs. Biol. Direct 2008, 3, 20. [Google Scholar] [CrossRef]
- Satou, Y.; Nakamura, R.; Yu, D.; Yoshida, R.; Hamada, M.; Fujie, M.; Hisata, K.; Takeda, H.; Satoh, N. A nearly complete genome of Ciona intestinalis type A (C. robusta) reveals the contribution of inversion to chromosomal evolution in the genus Ciona. Genome Biol. Evol. 2019, 11, 3144–3157. [Google Scholar] [CrossRef]
- Murphy, C.L.; Youssef, N.H.; Hanafy, R.A.; Couger, M.B.; Stajich, J.E.; Wang, Y.; Baker, K.; Dagar, S.S.; Griffith, G.W.; Farag, I.F.; et al. Horizontal gene transfer as an indispensable driver for evolution of Neocallimastigomycota into a distinct gut-dwelling fungal lineage. Appl. Environ. Microbiol. 2019, 85. [Google Scholar] [CrossRef]
- Tu, Q.; Cameron, R.A.; Worley, K.C.; Gibbs, R.A.; Davidson, E.H. Gene structure in the sea urchin Strongylocentrotus purpuratus based on transcriptome analysis. Genome Res. 2012, 22, 2079–2087. [Google Scholar] [CrossRef] [PubMed]
- Li, K.L.; Lu, T.M.; Yu, J.K. Genome-wide survey and expression analysis of the bHLH-PAS genes in the amphioxus Branchiostoma floridae reveal both conserved and diverged expression patterns between cephalochordates and vertebrates. Evodevo 2014, 5, 20. [Google Scholar] [CrossRef] [PubMed]
- Ganot, P.; Kallesoe, T.; Reinhardt, R.; Chourrout, D.; Thompson, E.M. Spliced-leader RNA trans splicing in a chordate, Oikopleura dioica, with a compact genome. Mol. Cell Biol. 2004, 24, 7795–7805. [Google Scholar] [CrossRef] [PubMed]
- Satou, Y.; Hamaguchi, M.; Takeuchi, K.; Hastings, K.E.; Satoh, N. Genomic overview of mRNA 5′-leader trans-splicing in the ascidian Ciona intestinalis. Nucleic Acids Res. 2006, 34, 3378–3388. [Google Scholar] [CrossRef] [PubMed]
- Delsuc, F.; Philippe, H.; Tsagkogeorga, G.; Simion, P.; Tilak, M.K.; Turon, X.; Lopez-Legentil, S.; Piette, J.; Lemaire, P.; Douzery, E.J.P. A phylogenomic framework and timescale for comparative studies of tunicates. BMC Biol. 2018, 16, 39. [Google Scholar] [CrossRef]
- Fekete, E.; Flipphi, M.; Ag, N.; Kavalecz, N.; Cerqueira, G.; Scazzocchio, C.; Karaffa, L. A mechanism for a single nucleotide intron shift. Nucleic Acids Res. 2017, 45, 9085–9092. [Google Scholar] [CrossRef]
- Naville, M.; Henriet, S.; Warren, I.; Sumic, S.; Reeve, M.; Volff, J.N.; Chourrout, D. Massive changes of genome size driven by expansions of non-autonomous transposable elements. Curr. Biol. 2019, 29, 1161–1168. [Google Scholar] [CrossRef]
- Vain, T.; Crowell, E.F.; Timpano, H.; Biot, E.; Desprez, T.; Mansoori, N.; Trindade, L.M.; Pagant, S.; Robert, S.; Hofte, H.; et al. The cellulase KORRIGAN is part of the cellulose synthase complex. Plant Physiol. 2014, 165, 1521–1532. [Google Scholar] [CrossRef]
- Treen, N.; Yoshida, K.; Sakuma, T.; Sasaki, H.; Kawai, N.; Yamamoto, T.; Sasakura, Y. Tissue-specific and ubiquitous gene knockouts by TALEN electroporation provide new approaches to investigating gene function in Ciona. Development 2014, 141, 481–487. [Google Scholar] [CrossRef]
- Sasaki, H.; Yoshida, K.; Hozumi, A.; Sasakura, Y. CRISPR/Cas9-mediated gene knockout in the ascidian Ciona intestinalis. Dev. Growth Differ. 2014, 56, 499–510. [Google Scholar] [CrossRef]



| Species | Domain Content | Short Name of the Gene Used in this Manuscript * | Source Database | Accession/ID of Gene, Transcript, or Protein | Note |
|---|---|---|---|---|---|
| Ciona intestinalis type A (C. robusta) | GH6 | CinGH6-1 | GenBank | XM_002119543.4/XP_002119579.1 | |
| CesA+GH6 | CinCesA | GenBank | NM_001047983.1/BAD10864.1 | As reported in [10] | |
| Ciona savignyi | GH6 | CsaGH6-1 | GenBank (Transcriptome) | GGEI01013363.1 | |
| CesA+GH6 | CsaCesA | GenBank | AY504665.1/AAR89623.1 | As reported in [11] | |
| Salpa thompsoni | GH6 | SthGH6-1a | GenBank (Transcriptome) | GFCC01117283.1 | Possible lineage-specific duplication |
| GH6 | SthGH6-1b | GenBank (Transcriptome) | GFCC01119318.1 | No possible catalytic Asp; possible lineage-specific duplication. | |
| CesA+GH6 | SthCesA | GenBank (Transcriptome) | GFCC01072613.1 | ||
| Molgula occidentalis | GH6 | MoxGH6-1 | Aniseed database | Moocci.CG.ELv1_2.S285391.g07021.01.t | |
| CesA+GH6 | MoxCesAa | Aniseed database | Moocci.CG.ELv1_2.S469068.g15915.01.t | Short GH6 part | |
| GH6 | (MoxCesAbGH6) | Aniseed database | Moocci.CG.ELv1_2.S469068.g15914.01.t | Very short | |
| GH6 | MoxCesAcGH6 | Aniseed database | Moocci.CG.ELv1_2.S469068.g15913.01.t | ||
| Molgula oculata | GH6 | MocGH6-1 | Aniseed database | Moocul.CG.ELv1_2.S112948.g12660.01.t | |
| CesA+GH6 | MocCesAa | Aniseed database | Moocul.CG.ELv1_2.S71617.g04842.01.t | Rhodopsin-like GPCR domain at upstream part | |
| GH6 | MocCesAbGH6 | Aniseed database | Moocul.CG.ELv1_2.S69739.g04625.01.t | ||
| Botryllus schlosseri | GH6 | BscGH6-1 | Botryllus schlosseri Genome Project | g9326 | |
| GH6 | (BscGH6-1b) | Botryllus schlosseri Genome Project | g61144 | Short, similar to BscGH6-1 | |
| GH6 | BscCesAaGH6 | Botryllus schlosseri Genome Project | g44331 | Similar to BscCesAbGH6 (89.6% identity in the matching 222 AA region) | |
| GH6 | BscCesAbGH6 | Botryllus schlosseri Genome Project | g45080 | Similar to BscCesAaGH6 | |
| Botrylloides leachii | GH6 | BleGH6-1 | Aniseed database | Boleac.CG.SB_v3.S133.g02304.01.t | |
| CesA+GH6 | BleCesA | Aniseed database | Boleac.CG.SB_v3.S157.g03251.01.t | ||
| Oikopleura dioica | GH6 | OdiGH6-1 | OikoBase/GenBank | GSOIDT00010490001/CBY09680.1 | |
| GH6 | (OdiGH6-1b) | OikoBase/GenBank | GSOIDT00021901001/CBY33927.1 | 98% identical to OdiGH6 | |
| CesA+GH6 | OdiCesA2 | GenBank | AB543593.1/BAJ65326.1 | As reported in [12,13] | |
| CesA+GH6 | OdiCesA1 | GenBank | AB543594.1/BAJ65327.1 | As reported in [12,13] |
| Taxa | GH6 presence? | |||
|---|---|---|---|---|
| Bacteria | Present | |||
| Archaea | Not yet observed | |||
| Eukaryota | Opisthokonta | Metazoa | tunicates | Present |
| Metazoa, except tunicate | No? Contamination? *1 | |||
| Fungi | Present | |||
| Opisthokonta, except Metazoa and fungi | Not yet observed | |||
| Viridiplantae | No? Contamination? *2 | |||
| SAR-Stramenopiles | Present | |||
| SAR-Alveolate | Present | |||
| SAR-Rhizaria | Not yet observed | |||
| Haptista | Present | |||
| Rhodophyta | Present | |||
| Other eukaryotes | Not yet observed | |||
| Splice site name | ||||
|---|---|---|---|---|
| Cin217 | Cin256 | Cin316 | ||
| Protein | Introns within coding region | Splice site residue & frame | ||
| CinGH6-1 | 3 | V217, +2 | G256, +1 | K316, +3 |
| CsaGH6-1 | 3 | V223, +2 | G262, +1 | K322, +3 |
| SthGH6-1a | 6 | E229, +2 | G268, +1 | P328, +3 |
| SthGH6-1b | 5 | K230, +2 | G269, +1 | K329, +3 |
| MoxGH6-1 | 3 | R222, +2 | G260, +1 | A320, +3 |
| MocGH6-1 | 2 | n.s.*1 (R222) | G260, +1 | A320, +3 |
| BscGH6-1 | 5 | K335, +2 | G373, +1 | A433, +3 |
| BleGH6-1 | 4 | K229, +2 | n.s.*2 (G285) | A345, +3 |
| OdiGH6-1 | 6 | n.s.*1 (N244) | n.s.*2 (G282) | n.s.*1 (K343) |
| OdiCesA1*3 | 8 | n.s.*1 (R1001) | n.s.*2 (G1040) | R1100*3, frame +2 |
© 2020 by the authors. Licensee MDPI, Basel, Switzerland. This article is an open access article distributed under the terms and conditions of the Creative Commons Attribution (CC BY) license (http://creativecommons.org/licenses/by/4.0/).
Share and Cite
Li, K.-L.; Nakashima, K.; Inoue, J.; Satoh, N. Phylogenetic Analyses of Glycosyl Hydrolase Family 6 Genes in Tunicates: Possible Horizontal Transfer. Genes 2020, 11, 937. https://doi.org/10.3390/genes11080937
Li K-L, Nakashima K, Inoue J, Satoh N. Phylogenetic Analyses of Glycosyl Hydrolase Family 6 Genes in Tunicates: Possible Horizontal Transfer. Genes. 2020; 11(8):937. https://doi.org/10.3390/genes11080937
Chicago/Turabian StyleLi, Kun-Lung, Keisuke Nakashima, Jun Inoue, and Noriyuki Satoh. 2020. "Phylogenetic Analyses of Glycosyl Hydrolase Family 6 Genes in Tunicates: Possible Horizontal Transfer" Genes 11, no. 8: 937. https://doi.org/10.3390/genes11080937
APA StyleLi, K.-L., Nakashima, K., Inoue, J., & Satoh, N. (2020). Phylogenetic Analyses of Glycosyl Hydrolase Family 6 Genes in Tunicates: Possible Horizontal Transfer. Genes, 11(8), 937. https://doi.org/10.3390/genes11080937

