Standardized Genetic Transformation Protocol for Chrysanthemum cv. ‘Jinba’ with TERMINAL FLOWER 1 Homolog CmTFL1a
Abstract
1. Introduction
2. Materials and Methods
2.1. Plant Material
2.1.1. Preparation of Surface Sterilization Solution
2.1.2. Preparation of MS Media
2.1.3. In Vitro Propagation of Chrysanthemum Plants
2.2. Plant Expression Vector Construction
2.3. Shoot Regeneration Medium
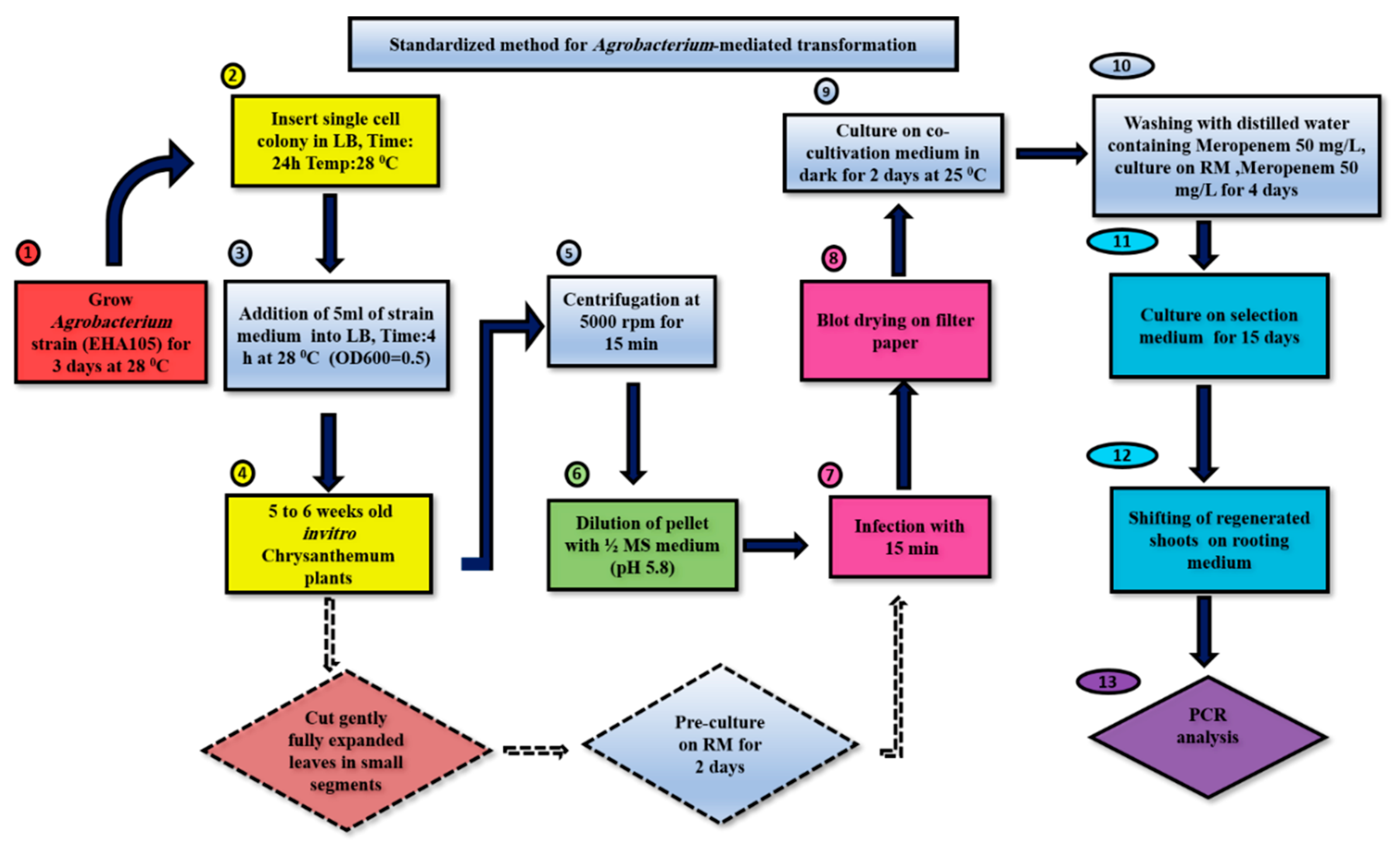
2.4. Agrobacterium-Mediated Transformation in Chrysanthemum
2.5. PCR Analysis of Transgenic Plants
3. Results
3.1. Role of the Cocultivation Period in Genetic Transformation Efficiency
3.2. Relation between cocultivation temperature and transformation efficiency
3.3. Role of Various Growth Regulators and Antibiotics on Shoot Regeneration
3.4. Recognition of the Presence of Transgenes in Jinba Transgenic Plants
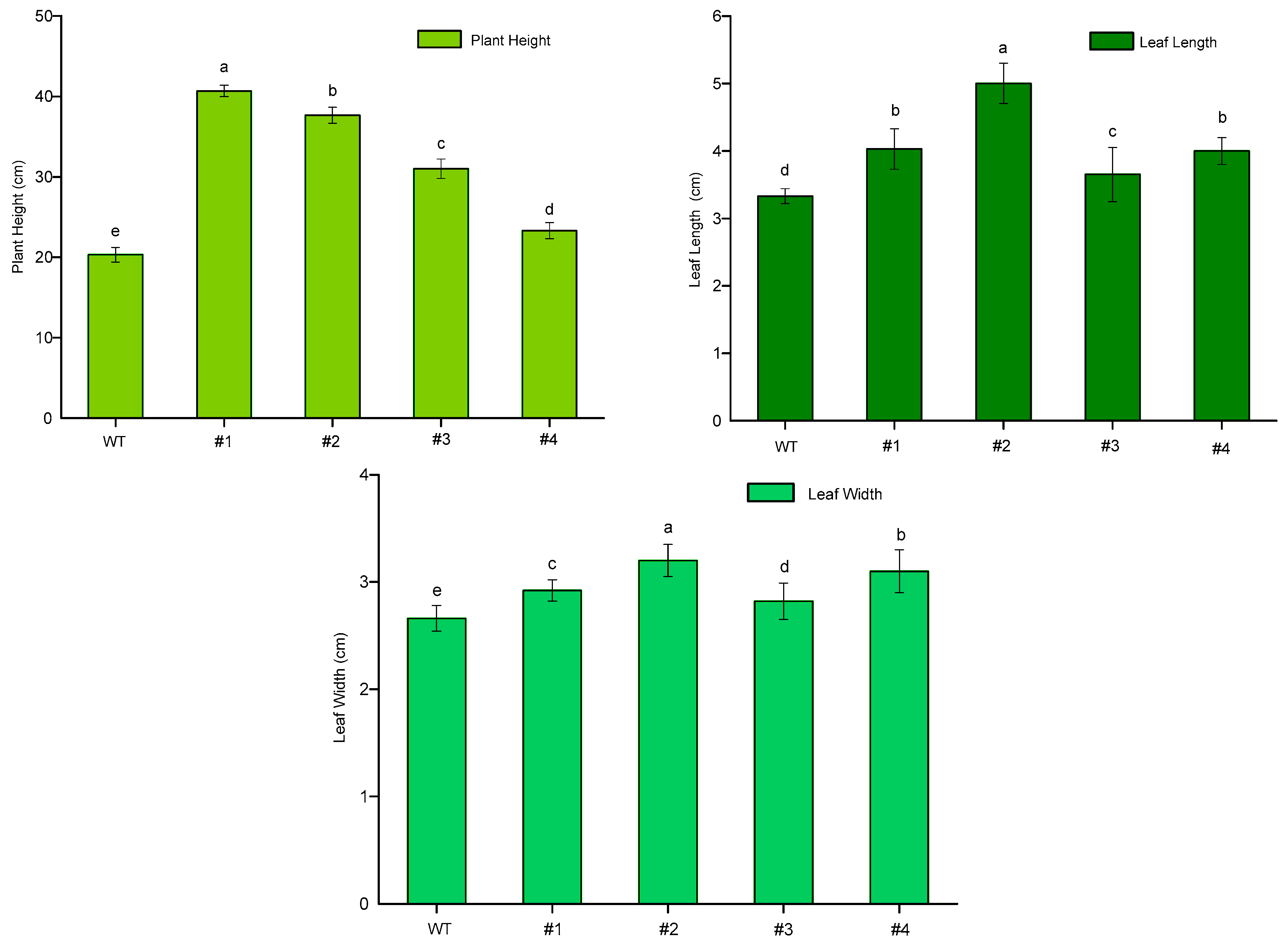
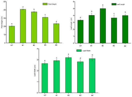
3.5. Expression Pattern of CmTFL1a Gene and Comparison of Other Growth Trends in Transgenic Chrysanthemum Plants
4. Discussion
4.1. Comparison between Standardized and Unstandardized Transformation Protocols
4.2. Optimization of Parameters is Crucial for Higher Transformation Efficiency
4.3. Chrysanthemum CmTFL1a Delays Flowering and Regulate Growth Potential
5. Conclusions
Author Contributions
Funding
Acknowledgments
Conflicts of Interest
References
- Da Silva, J.A.T. Chrysanthemum: Advances in tissue culture, cryopreservation, postharvest technology, genetics and transgenic biotechnology. Biotechnol. Adv. 2003, 21, 715–766. [Google Scholar] [CrossRef]
- Arora, L.; Narula, A. Gene editing and crop improvement using CRISPR-Cas9 system. Front. Plant Sci. 2017, 8, 1932. [Google Scholar] [CrossRef] [PubMed]
- Cardi, T.; D’Agostino, N.; Tripodi, P. Genetic transformation and genomic resources for next generation precise genome engineering in vegetable crops. Front. Plant Sci. 2017, 8, 241. [Google Scholar] [CrossRef] [PubMed]
- Tanuja, P.; Kumar, A.L. Transgenic fruit crops—A review. Int. J. Curr. Microbiol. Appl. Sci. 2017, 6, 2030–2037. [Google Scholar] [CrossRef]
- Gosal, S.S.; Wani, S.H. Plant Genetic Transformation and Transgenic Crops: Methods and Applications. Biotechnol. Crop Improv. 2018, 2, 1–23. [Google Scholar] [CrossRef]
- Sjahril, R.; Jamaluddin, I.; Nadir, M.; Dungga, N.E. Effect of selection agents to Chrysanthemum (Chrysanthemum morifolium) callus growth after Agrobacterium-mediated genetic transformation. E&ES 2018, 157, 012044. [Google Scholar] [CrossRef]
- Firsov, A.; Mitiouchkina, T.; Shaloiko, L.; Pushin, A.; Vainstein, A.; Dolgov, S. Agrobacterium-Mediated Transformation of Chrysanthemum with Artemisinin Biosynthesis Pathway Genes. Plants 2020, 9, 537. [Google Scholar] [CrossRef]
- Kazeroonian, R.; Mousavi, A.; Kalatejari, S.; Tohidfar, M. Using leaf explants for transformation of Chrysanthemum morifolium Ramat mediated by Agrobacterium tumefaciens. Int. J. Biosci. 2015, 6, 124–132. [Google Scholar] [CrossRef]
- Miller, H.N. Leaf, stem, crown, and root galls induced in Chrysanthemum by Agrobacterium tumefaciens. Phytopathology 1975, 65, 5–11. [Google Scholar] [CrossRef]
- Wickland, D.P.; Hanzawa, Y. The FLOWERING LOCUS T/TERMINAL FLOWER 1 gene family: Functional evolution and molecular mechanisms. Mol. Plant 2015, 8, 983–997. [Google Scholar] [CrossRef]
- Koornneef, M.; Hanhart, C.J.; Martinelli, L. A genetic analysis of cell culture traits in tomato. Theor. Appl. Genet. 1987, 74, 633–641. [Google Scholar] [CrossRef] [PubMed]
- Nadolska-Orczyk, A.; Malepszy, S. In-vitro culture of Cucumis sativus L. Theor. Appl. Genet. 1989, 78, 836–840. [Google Scholar] [CrossRef] [PubMed]
- Silva, J.D.; Fukai, S. The impact of carbenicillin, cefotaxime and vancomycin on Chrysanthemum and tobacco TCL morphogenesis and Agrobacterium growth. J. Appl. Hortic. 2001, 3, 3–12. [Google Scholar] [CrossRef]
- Kumar, S.; Raj, S.K.; Sharma, A.K.; Varma, H.N. Genetic transformation and development of Cucumber mosaic virus resistant transgenic plants of Chrysanthemum morifolium cv. ‘Kundan’. Sci. Hortic. 2012, 134, 40–45. [Google Scholar] [CrossRef]
- Tsaftaris, A.; Pasentsis, K.; Kalivas, A.; Michailidou, S.; Madesis, P.; Argiriou, A. Isolation of a CENTRORADIALIS/TERMINAL FLOWER1 homolog in saffron (Crocus sativus L.): Characterization and expression analysis. Mol. Biol. Rep. 2012, 39, 7899–7910. [Google Scholar] [CrossRef]
- Li, C.; Fu, Q.; Niu, L.; Luo, L.; Chen, J.; Xu, Z.F. Three TFL1 homologues regulate floral initiation in the biofuel plant Jatropha Curcas. Sci. Rep. 2017, 22, 43090. [Google Scholar] [CrossRef]
- Wu, L.; Li, F.; Deng, Q.; Zhang, S.; Zhou, Q.; Chen, F.; Liu, B.; Bao, M.; Liu, G. Identification and Characterization of the FLOWERING LOCUS T/TERMINAL FLOWER 1 Gene Family in Petunia. DNA Cell Biol. 2019, 38, 982–995. [Google Scholar] [CrossRef]
- Zhao, W.; Gu, R.; Che, G.; Cheng, Z.; Zhang, X. CsTFL1b may regulate the flowering time and inflorescence architecture in cucumber (Cucumis sativus L.). Biochem. Biophys. Res. Commun. 2018, 499, 307–313. [Google Scholar] [CrossRef]
- Patil, H.B.; Chaurasia, A.K.; Azeez, A.; Krishna, B.; Subramaniam, V.R.; Sane, A.P.; Sane, P.V. Characterization of two TERMINAL FLOWER1 homologs PgTFL1 and PgCENa from pomegranate (Punica granatum L.). Tree Physiol. 2018, 38, 772–784. [Google Scholar] [CrossRef]
- Huang, N.C.; Jane, W.N.; Chen, J.; Yu, T.S. Arabidopsis thaliana CENTRORADIALIS homologue (ATC) acts systemically to inhibit floral initiation in Arabidopsis. Plant J. 2012, 72, 175–184. [Google Scholar] [CrossRef]
- Gao, Y.; Gao, Y.; Wu, Z.; Bu, X.; Fan, M.; Zhang, Q. Characterization of TERMINAL FLOWER1 homologs CmTFL1c gene from Chrysanthemum morifolium. Plant Mol. Biol. 2019, 99, 587–601. [Google Scholar] [CrossRef] [PubMed]
- Ratcliffe, O.J.; Amaya, I.; A Vincent, C.; Rothstein, S.; Carpenter, R.; Coen, E.S.; Bradley, D.J. A common mechanism controls the life cycle and architecture of plants. Development 1998, 125, 1609–1615. [Google Scholar] [PubMed]
- Kotoda, N.; Hayashi, H.; Suzuki, M.; Igarashi, M.; Hatsuyama, Y.; Kidou, S.I.; Igasaki, T.; Nishiguchi, M.; Yano, K.; Shimizu, T. Molecular characterization of FLOWERING LOCUS T-like genes of apple (Malus x domestica Borkh.). Plant Cell Physiol. 2010, 51, 561–575. [Google Scholar] [CrossRef]
- Higuchi, Y.; Hisamatsu, T. CsTFL1, a constitutive local repressor of flowering, modulates floral initiation by antagonising florigen complex activity in Chrysanthemum. Plant Sci. 2015, 237, 1–7. [Google Scholar] [CrossRef] [PubMed]
- Jain, S.M.; Ochatt, S.J. Protocol for In-vitro Propagation of Ornamental Plants. In In-Vitro Propagation of Chrysanthemum; Nencheva, D., Ed.; Humana Press: New York, NY, USA; Dordrecht, The Netherlands; Heidelberg, Germany; London, UK, 2010; ISBN 978-1-60327-390-9. [Google Scholar]
- Liang, F.; Wang, M.; Wang, J.; Yuan, X.; Liu, J.; Cui, B. The establishment of efficient regeneration system of Chrysanthemums and the effect of antibiotics on leaf differentiation. Jiangsu J. Agric. Sci. 2015, 43, 40–43. [Google Scholar]
- Li, J.; Komori, S.; Sasaki, K.; Mimida, N.; Matsumoto, S.; Wada, M.; Soejima, J.; Ito, Y.; Masuda, T.; Tanaka, N.; et al. Pre-culture before Agrobacterium infection to leaf segments and meropenem improves the transformation efficiency of apple (Malus × domestica Borkh.). J. Jpn. Soc. Hortic. Sci. 2011, 80, 244–254. [Google Scholar] [CrossRef][Green Version]
- Song, J.Y.; Sivanesan, I.; Jeong, B.R. Use of petal explants for successful transformation of Dendranthema × grandiflorum Kitamura ‘Orlando’ mediated by Agrobacterium tumefaciens. Afr. J. Biotechnol. 2012, 11, 9141–9148. [Google Scholar] [CrossRef]
- Naing, A.H.; Ai, T.N.; Jeon, S.M.; Lim, S.H.; Kim, C.K. An efficient protocol for Agrobacterium-mediated genetic transformation of recalcitrant Chrysanthemum cultivar Shinma. Acta Physiol. Plant. 2016, 38, 38. [Google Scholar] [CrossRef]
- Sjahril, R.; Mii, M. High-efficiency Agrobacterium-mediated transformation of Phalaenopsis using meropenem, a novel antibiotic to eliminate Agrobacterium. J. Hortic. Sci. Biotechnol. 2006, 81, 458–464. [Google Scholar] [CrossRef]
- Takatsu, Y.; Nishizawa, Y.; Hibi, T.; Akutsu, K. Transgenic Chrysanthemum (Dendranthema grandiflorum (Ramat.) Kitamura) expressing a rice chitinase gene shows enhanced resistance to gray mold (Botrytis cinerea). Sci. Hortic. 1999, 82, 113–123. [Google Scholar] [CrossRef]
- González-Schain, N.D.; Díaz-Mendoza, M.; Żurczak, M.; Suárez-López, P. Potato CONSTANS is involved in photoperiodic tuberization in a graft-transmissible manner. Plant J. 2012, 70, 678–690. [Google Scholar] [CrossRef] [PubMed]
- Toguri, T.; Ogawa, T.; Kakitani, M.; Tukahara, M.; Yoshioka, M. Agrobacterium-mediated transformation of Chrysanthemum (Dendranthema grandiflora) plants with a disease resistance gene (pac1). Plant Biotechnol. 2003, 20, 121–127. [Google Scholar] [CrossRef]
- Naing, A.H.; Park, K.I.; Lim, S.H.; Kim, C.K. Appropriate choice of antibiotics for plant regeneration and optimization of selective agents to be used in genetic transformation of Chrysanthemum. Plant Omics 2014, 7, 237. [Google Scholar]
- Wu, Z.P.; Gao, Y.K.; Fan, M.; Gao, Y.H. Construction of the regeneration and genetic transformation system of Chrysanthemum ‘Jinbudiao’. Mol. Plant Breed. 2020, 1, 1–17. [Google Scholar]
- Naing, A.H.; Ngoc Ai, T.; Jeon, S.M.; Park, K.I.; Lim, S.H.; Lim, K.B.; Kim, C.K. Novel antibiotics regeneration and genetic transformation with RsMYB1 gene of recalcitrant Chrysanthemum cv. ‘Shinma’. Plant Biosyst. 2016, 15, 98–107. [Google Scholar] [CrossRef]
- Lu, G.; Zou, Q.; Guo, D.; Zhuang, X.; Yu, X.; Xiang, X.; Cao, J. Agrobacterium tumefaciens-mediated transformation of Narcissus tazzeta var. ‘Chinensis’. Plant Cell Rep. 2007, 26, 1585–1593. [Google Scholar] [CrossRef]
- Liau, C.H.; You, S.J.; Prasad, V.; Hsiao, H.H.; Lu, J.C.; Yang, N.S.; Chan, M.T. Agrobacterium tumefaciens-mediated transformation of an Oncidium orchid. Plant Cell Rep. 2003, 21, 993–998. [Google Scholar] [CrossRef]
- Mishiba, K.I.; Chin, D.P.; Mii, M. Agrobacterium-mediated transformation of Phalaenopsis by targeting protocorms at an early stage after germination. Plant Cell Rep. 2005, 24, 297–303. [Google Scholar] [CrossRef]
- Ogawa, Y.M.; Mii, M. Evaluation of 12-lactam antibiotics for Agrobacterium-mediated transformation through in planta antibacterial activities and phytotoxicities. Plant Cell Rep. 2005, 23, 736–743. [Google Scholar] [CrossRef]
- Tremblay, R.; Colasanti, J. Inflorescence architecture- Floral induction. In Flowering and its Manipulation; Ainsworth, C., Ed.; Blackwell Publishing Ltd.: England, UK, 2006; ISBN 978-14051-2808-7. [Google Scholar]
- Alvarez, J.; Guli, C.L.; Yu, X.H.; Smyth, D.R. Terminal flower: A gene affecting inflorescence development in Arabidopsis thaliana. Plant J. 1992, 2, 103–116. [Google Scholar] [CrossRef]
- Danilevskaya, O.N.; Meng, X.; Ananiev, E.V. Concerted modification of flowering time and inflorescence architecture by ectopic expression of TFL1-like genes in maize. Plant Physiol. 2010, 153, 238–251. [Google Scholar] [CrossRef] [PubMed]
- Mimida, N.; Oshino, H.; Li, J.; Zhang, C.; Takagishi, K.; Moriya-Tanaka, Y.; Iwanami, H.; Honda, C.; Suzuki, A.; Komori, S.; et al. Effects of the plant growth regulators on expression of MdTFL1 promoter fused β-glucuronidase (GUS) reporter gene in apple (Malus spp.) tissues in-vitro. Plant Biotechnol. 2011, 28, 503–508. [Google Scholar] [CrossRef][Green Version]
- Pillitteri, L.J.; Lovatt, C.J.; Walling, L.L. Isolation and characterization of a TERMINAL FLOWER homolog and its correlation with juvenility in citrus. Plant Physiol. 2004, 135, 1540–1551. [Google Scholar] [CrossRef] [PubMed]
- Kotoda, N.; Wada, M. MdTFL1, a TFL1-like gene of apple, retards the transition from the vegetative to reproductive phase in transgenic Arabidopsis. Plant Sci. 2005, 168, 95–104. [Google Scholar] [CrossRef]
- Esumi, T.; Kitamura, Y.; Hagihara, C.; Yamane, H.; Tao, R. Identification of a TFL1 ortholog in Japanese apricot (Prunus mume Sieb. et Zucc.). Sci. Hortic. 2010, 125, 608–616. [Google Scholar] [CrossRef]
- Wang, Y.; Pijut, P.M. Isolation and characterization of a TERMINAL FLOWER 1 homolog from Prunus serotina Ehrh. Tree Physiol. 2013, 33, 855–865. [Google Scholar] [CrossRef] [PubMed]













| Hormones concentrations (mg L−1) | Antibiotics Concentrations (mg L−1) | ||||
|---|---|---|---|---|---|
| 6-BA | 2,4-D | NAA | Car | Mer | Ka |
| * 0.5 | 0.1 | * 0.1 | * 200 | 45 | 6 |
| 1 | * 0.25 | 0.2 | 300 | * 50 | * 7 |
| 1.5 | 0.4 | 0.5 | 400 | 55 | 8 |
| Genes | Primers | PCR Conditions |
|---|---|---|
| CmTFL1a | CmTFL1a-F CCA ACA ACC CAA CTT GTT AAA A | 98 °C for 30 s, followed by undergoing 25 cycles of 98 °C for 10 s, 60 °C for 30 s |
| CmTFL1a-R CGA CAG AAT TTG ACC AAA AG | ||
| CmTFL1a-Q | CmTFL1a-QF CCT CGT GTT GAT ATC GGT | 98 °C for 30 s, followed by undergoing 25 cycles of 98 °C for 10 s, 60 °C for 30 s |
| CmTFL1a-QR GTA ACA ATC CAG TGA AGA TGT | ||
| Actin | Actin-F GGT GTC ATG GTT GGT ATG GGTC | 95 °C for 2 min, followed by 30 cycles of 95 °C for 20 s, 57 °C for 40 s, and 72 °C for 1 min |
| CmTFL1a-pmi | Actin-R CCT CTG TGA GTA GAA CTG GGTGC CmTFL1a-pmi-F GAT GTT TAG ATA GAG ACT CGA GAT GGC AAG ATT AAC ATT AAC TTC GGG TCA | 95 °C for 2 min, followed by 30 cycles of 95 °C for 20 s, 57 °C for 40 s, and 72 °C for 1 min |
| CmTFL1a-pmi-R AGT GTG TAA TAC CTC TTT CTC CAG TTA TCG TCT GGG AGC TGT TTC TCT T |
| Growth Regulators | Browning Rate of Leaves (%) | Callus Induction Rate (%) | Average Number of Regenerated Shoots | |
|---|---|---|---|---|
| 6-BA | 2,4-D | |||
| 0.5 | 0.1 | 71.33 abx | 0.00 e | 0 |
| 0.5 | 0.25 | 78.60 a | 1.50 de | 0 |
| 0.5 | 0.4 | 66.43 bc | 4.1 de | 1 f |
| 1 | 0.1 | 14.96 f | 42.4 b | 1.77 e |
| 1 | 0.25 | 4.32 g | 61.43 a | 1.96 a |
| 1 | 0.4 | 31.7 e | 46.03 b | 1.84 b |
| 1.5 | 0.1 | 49.53 d | 31.83 c | 1.62 c |
| 1.5 | 0.25 | 62.46 c | 5.76 d | 1.24 d |
| 1.5 | 0.4 | 72.63 ab | 0.33 e | 0 |
| Growth Regulators | Browning Rate of Leaves (%) | Callus Induction Rate (%) | Average Number of Regenerated Shoots | |
|---|---|---|---|---|
| 6-BA | NAA | |||
| 0.5 | 0.1 | 66.46 ex | 7.6 cd | 1.00 f |
| 0.5 | 0.4 | 85.47 b | 28.6 b | 1.62 b |
| 0.5 | 0.8 | 71.43 d | 10.53 c | 1.13 e |
| 1 | 0.1 | 82.8 c | 0.00 d | 0 |
| 1 | 0.4 | 72.0 d | 10.82 c | 1.22 cd |
| 1 | 0.8 | 22.93 f | 50.73 a | 1.75 a |
| 1.5 | 0.1 | 70.90 d | 13.5 c | 1.3 d |
| 1.5 | 0.4 | 91.4 a | 0.00 d | 0 |
| 1.5 | 0.8 | 87.1 b | 13.73 c | 1.48 c |
© 2020 by the authors. Licensee MDPI, Basel, Switzerland. This article is an open access article distributed under the terms and conditions of the Creative Commons Attribution (CC BY) license (http://creativecommons.org/licenses/by/4.0/).
Share and Cite
Haider, S.; Gao, Y.; Gao, Y. Standardized Genetic Transformation Protocol for Chrysanthemum cv. ‘Jinba’ with TERMINAL FLOWER 1 Homolog CmTFL1a. Genes 2020, 11, 860. https://doi.org/10.3390/genes11080860
Haider S, Gao Y, Gao Y. Standardized Genetic Transformation Protocol for Chrysanthemum cv. ‘Jinba’ with TERMINAL FLOWER 1 Homolog CmTFL1a. Genes. 2020; 11(8):860. https://doi.org/10.3390/genes11080860
Chicago/Turabian StyleHaider, Saba, Yaohui Gao, and Yike Gao. 2020. "Standardized Genetic Transformation Protocol for Chrysanthemum cv. ‘Jinba’ with TERMINAL FLOWER 1 Homolog CmTFL1a" Genes 11, no. 8: 860. https://doi.org/10.3390/genes11080860
APA StyleHaider, S., Gao, Y., & Gao, Y. (2020). Standardized Genetic Transformation Protocol for Chrysanthemum cv. ‘Jinba’ with TERMINAL FLOWER 1 Homolog CmTFL1a. Genes, 11(8), 860. https://doi.org/10.3390/genes11080860

