Effects of Castration on miRNA, lncRNA, and mRNA Profiles in Mice Thymus
Abstract
1. Introduction
2. Materials and Methods
2.1. Ethics Approval
2.2. Animals and Sample Collection
2.3. Total RNA Extraction and Sequencing
2.4. Transcript Assembly
2.5. miRNA Identification
2.6. lncRNA Identification
2.7. RNA Expression and Functional Analysis
2.8. lncRNA–miRNA–mRNA Network Analysis
2.9. Cell Isolation and Culture
2.10. Quantitative Real-Time PCR Analysis
2.11. Analysis of Transcription Factor Binding Sites of DEGs
2.12. Identification of Transcription Factor-Related miRNAs and Their Joint Target Genes
3. Results
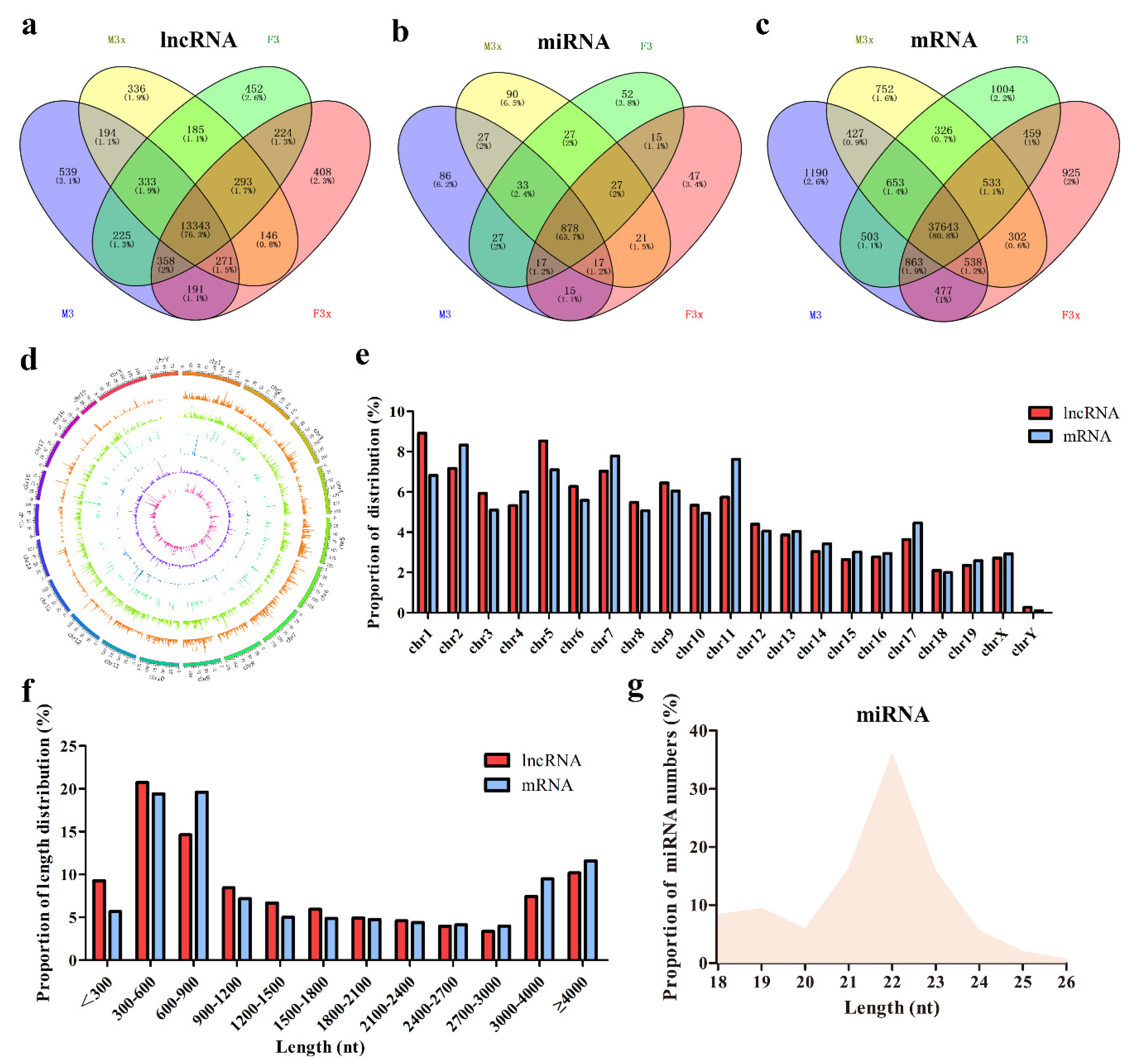
3.1. Expression Profiles of miRNAs, lncRNAs, and mRNAs in Thymus
3.2. Identification of DELs, DEMs, and DEGs
3.3. Functional and Pathway Annotation
3.4. lncRNA–miRNA–mRNA Network Construction and Visualization
3.5. Expression of DEGs in Different Cells of Thymus
3.6. Transcription Factors of DEGs
3.7. DEGs Transcription Factor-related DEMs and Joint Target Genes prediction
4. Discussion
5. Conclusions
Supplementary Materials
Author Contributions
Funding
Conflicts of Interest
References
- Yue, S.; Zheng, X.; Zheng, Y. Cell-type-specific role of lamin-B1 in thymus development and its inflammation-driven reduction in thymus aging. Aging Cell 2019, e12952. [Google Scholar] [CrossRef] [PubMed]
- Guo, D.; Ye, Y.; Qi, J.; Tan, X.; Zhang, Y.; Ma, Y.; Li, Y. Age and sex differences in microRNAs expression during the process of thymus aging. Acta Bioch. Bioph. Sin. 2017, 49, 409–419. [Google Scholar] [CrossRef] [PubMed]
- Dixit, V.D. Impact of immune-metabolic interactions on age-related thymic demise and T cell senescence. Semin. Immunol. 2012, 24, 321–330. [Google Scholar] [CrossRef]
- Hamazaki, Y.; Sekai, M.; Minato, N. Medullary thymic epithelial stem cells: role in thymic epithelial cell maintenance and thymic involution. Immunol. Rev. 2016, 271, 38–55. [Google Scholar] [CrossRef]
- Appay, V.; Sauce, D. Naive T cells: the crux of cellular immune aging? Exp. Gerontol. 2014, 54, 90–93. [Google Scholar] [CrossRef]
- Haynes, L.; Swain, S.L. Why aging T cells fail: implications for vaccination. Immunity 2006, 24, 663–666. [Google Scholar] [CrossRef]
- Nikolich-Žugich, J. Aging of the T cell compartment in mice and humans: from no naive expectations to foggy memories. The J. Immunol 2014, 193, 2622–2629. [Google Scholar] [CrossRef]
- Dorshkind, K.; Montecino-Rodriguez, E.; Signer, R.A. The ageing immune system: is it ever too old to become young again? Nat. Rev. Immunol. 2009, 9, 57–62. [Google Scholar] [CrossRef]
- Gui, J.; Morales, A.J.; Maxey, S.E.; Bessette, K.A.; Ratcliffe, N.R.; Kelly, J.A.; Craig, R.W. MCL1 increases primitive thymocyte viability in female mice and promotes thymic expansion into adulthood. Int. Immunol. 2011, 23, 647–659. [Google Scholar] [CrossRef]
- ThyagaRajan, S.; Hima, L.; Pratap, U.P.; Priyanka, H.P.; Vasantharekha, R. Estrogen-induced neuroimmunomodulation as facilitator of and barrier to reproductive aging in brain and lymphoid organs. J. Chem. Neuroanat. 2019, 95, 6–12. [Google Scholar] [CrossRef] [PubMed]
- Csaba, G. Immunity and longevity. Acat Mirobiol. Imm. H. 2019, 66, 1–17. [Google Scholar] [CrossRef] [PubMed]
- Segner, H.; Verburg-van Kemenade, B.M.L.; Chadzinska, M. The immunomodulatory role of the hypothalamus-pituitary-gonad axis: proximate mechanism for reproduction-immune tradeoffs? Dev. Comp. Immunol. 2017, 66, 43–60. [Google Scholar] [CrossRef] [PubMed]
- Nordqvist, J.; Bernardi, A.; Islander, U.; Carlsten, H. Effects of a tissue-selective estrogen complex on B lymphopoiesis and B cell function. Immunobiology 2017, 222, 918–923. [Google Scholar] [CrossRef] [PubMed]
- Oertelt-Prigione, S. Immunology and the menstrual cycle. Autoimmun. Rev. 2012, 11, A486–A492. [Google Scholar] [CrossRef]
- Jin, C.; Fu, W.; Xie, L.; Qian, X.; Chen, W. SDF-1α production is negatively regulated by mouse estrogen enhanced transcript in a mouse thymus epithelial cell line. Cell Immunol. 2003, 223, 26–34. [Google Scholar] [CrossRef]
- Heng, T.S.; Goldberg, G.L.; Gray, D.H.; Sutherland, J.S.; Chidgey, A.P.; Boyd, R.L. Effects of castration on thymocyte development in two different models of thymic involution. J. Immunol. 2005, 175, 2982–2993. [Google Scholar] [CrossRef]
- Sutherland, J.S.; Goldberg, G.L.; Hammett, M.V.; Uldrich, A.P.; Berzins, S.P.; Heng, T.S.; Blazar, B.R.; Millar, J.L.; Malin, M.A.; Chidgey, A.P.; et al. Activation of thymic regeneration in mice and humans following androgen blockade. J. Immunol. 2005, 175, 2741–2753. [Google Scholar] [CrossRef]
- Windmill, K.F.; Lee, V.W.K. Effects of castration on the lymphocytes of the thymus, spleen and lymph nodes. Tissue Cell 1998, 30, 104–111. [Google Scholar] [CrossRef]
- Ouyang, D.; Xu, L.; Zhang, L.; Guo, D.; Tan, X.; Yu, X.; Qi, J.; Ye, Y.; Liu, Q.; Ma, Y.; et al. MiR-181a-5p regulates 3T3-L1 cell adipogenesis by targeting Smad7 and Tcf7l2. Acta Bioch. Bioph. Sin. 2016, 48, 1034–1041. [Google Scholar] [CrossRef]
- Lewis, B.P.; Burge, C.B.; Bartel, D.P. Conserved seed pairing, often flanked by adenosines, indicates that thousands of human genes are microRNA targets. Cell 2005, 120, 15–20. [Google Scholar] [CrossRef]
- Ye, Y.; Li, D.; Ouyang, D.; Deng, L.; Zhang, Y.; Ma, Y.; Li, Y. MicroRNA expression in the aging mouse thymus. Gene 2014, 547, 218–225. [Google Scholar] [CrossRef] [PubMed]
- Guo, D.; Ye, Y.; Qi, J.; Xu, L.; Zhang, L.; Tan, X.; Tan, Z.; Yu, X.; Zhang, Y.; Ma, Y.; et al. MicroRNA-195a-5p inhibits mouse medullary thymic epithelial cells proliferation by directly targeting Smad7. Acta Bioch. Bioph. Sin. 2016, 48, 290–297. [Google Scholar] [CrossRef] [PubMed]
- Guo, D.; Ye, Y.; Qi, J.; Zhang, L.; Xu, L.; Tan, X.; Yu, X.; Liu, Q.; Liu, J.; Zhang, Y.; et al. MicroRNA-181a-5p enhances cell proliferation in medullary thymic epithelial cells via regulating TGF-β signaling. Acta Bioch. Bioph. Sin. 2016, 48, 840–849. [Google Scholar] [CrossRef] [PubMed]
- Li, Y.; Wang, H.; Zhou, D.; Shuang, T.; Zhao, H.; Chen, B. Up-regulation of long non-coding RNA SRA promotes cell growth, inhibits cell apoptosis, and induces secretion of estradiol and progesterone in ovarian granular cells of mice. Med. Sci. Monitor 2018, 24, 2384–2390. [Google Scholar] [CrossRef] [PubMed]
- Cai, B.; Li, Z.; Ma, M.; Wang, Z.; Han, P.; Abdalla, B.A.; Nie, Q.; Zhang, X. LncRNA-six1 encodes a micropeptide to activate six1 in cis and is involved in cell proliferation and muscle growth. Front. Physiol. 2017, 8, 230. [Google Scholar] [CrossRef]
- Ma, M.; Cai, B.; Jiang, L.; Abdalla, B.A.; Li, Z.; Nie, Q.; Zhang, X. lncRNA-six1 is a target of miR-1611 that functions as a ceRNA to regulate six1 protein expression and fiber type switching in chicken myogenesis. Cells 2018, 7, 243. [Google Scholar] [CrossRef]
- Li, Z.; Cai, B.; Abdalla, B.A.; Zhu, X.; Zheng, M.; Han, P.; Nie, Q.; Zhang, X. LncIRS1 controls muscle atrophy via sponging miR-15 family to activate IGF1-PI3K/AKT pathway. J. Cachexia Sarcopeni. 2019, 10, 391–410. [Google Scholar] [CrossRef]
- Gao, H.; Li, X.; Zhan, G.; Zhu, Y.; Yu, J.; Wang, J.; Li, L.; Wu, W.; Liu, N.; Guo, X. Long non-coding RNA MAGI1-IT1 promoted invasion and metastasis of epithelial ovarian cancer via the miR-200a/ZEB axis. Cell Cycle 2019, 18, 1393–1406. [Google Scholar] [CrossRef]
- Wei, C.; Guo, D.; Li, Y.; Zhang, K.; Liang, G.; Li, Y.; Ma, Y.; Liu, J.; Li, Y. Profiling analysis of 17beta-estradiol-regulated lncRNAs in mouse thymic epithelial cells. Physiol. Genomics 2018, 50, 553–562. [Google Scholar] [CrossRef]
- Hu, G.; Tang, Q.; Sharma, S.; Yu, F.; Escobar, T.M.; Muljo, S.A.; Zhu, J.; Zhao, K. Expression and regulation of intergenic long non-coding RNAs during T cell development and differentiation. Nat. Immunol. 2013, 14, 1190–1198. [Google Scholar] [CrossRef]
- Chen, Y.; Kuroki, Y.; Shaw, G.; Pask, A.; Yu, H.; Toyoda, A.; Fujiyama, A.; Renfree, M. Androgen and oestrogen affect the expression of long non-coding RNAs during phallus development in a marsupial. Non-Coding RNA 2019, 5, 3. [Google Scholar] [CrossRef] [PubMed]
- Martin, M. Cutadapt removes adapter sequences from high-throughput sequencing reads. Embnet. J. 2011, 17, 10–12. [Google Scholar] [CrossRef]
- Langmead, B.; Salzberg, S.L. Fast gapped-read alignment with Bowtie 2. Nat. Methods. 2012, 9, 357–359. [Google Scholar] [CrossRef] [PubMed]
- Kim, D.; Pertea, G.; Trapnell, C.; Pimentel, H.; Kelley, R.; Salzberg, S.L. TopHat2: accurate alignment of transcriptomes in the presence of insertions, deletions and gene fusions. Genome Biol. 2013, 14, R36. [Google Scholar] [CrossRef]
- Pertea, M.; Pertea, G.M.; Antonescu, C.M.; Chang, T.C.; Mendell, J.T.; Salzberg, S.L. StringTie enables improved reconstruction of a transcriptome from RNA-seq reads. Nat. Biotechnol. 2015, 33, 290–295. [Google Scholar] [CrossRef]
- Frazee, A.C.; Pertea, G.; Jaffe, A.E.; Langmead, B.; Salzberg, S.L.; Leek, J.T. Ballgown bridges the gap between transcriptome assembly and expression analysis. Nat. Biotechnol. 2015, 33, 243–246. [Google Scholar] [CrossRef]
- Kong, L.; Zhang, Y.; Ye, Z.Q.; Liu, X.Q.; Zhao, S.Q.; Wei, L.; Gao, G. CPC: Assess the protein-coding potential of transcripts using sequence features and support vector machine. Nucleic Acids Res. 2007, 35, 345–349. [Google Scholar] [CrossRef]
- Sun, L.; Luo, H.; Bu, D.; Zhao, G.; Yu, K.; Zhang, C.; Liu, Y.; Chen, R.; Zhao, Y. Utilizing sequence intrinsic composition to classify protein-coding and long non-coding transcripts. Nucleic Acids Res. 2013, 41, e166. [Google Scholar] [CrossRef]
- Punta, M.; Coggill, P.C.; Eberhardt, R.Y.; Mistry, J.; Tate, J.; Boursnell, C.; Pang, N.; Forslund, K.; Ceric, G.; Clements, J.; et al. The Pfam protein families database. Nucleic Acids Res. 2012, 40, 290–301. [Google Scholar] [CrossRef]
- Jia, H.L.; Zeng, X.Q.; Huang, F.; Liu, Y.M.; Gong, B.S.; Zhang, K.Z.; Zeng, J.H.; Guo, D.G.; Wang, Z.Y.; Li, Y.G. Integrated microRNA and mRNA sequencing analysis of age-related changes to mouse thymic epithelial cells. Iubmb Life 2018, 70, 678–690. [Google Scholar] [CrossRef]
- Li, B.; Li, W.; Tian, Y.; Guo, S.; Qian, L.; Xu, D.; Cao, N. Selenium-alleviated hepatocyte necrosis and DNA damage in cyclophosphamide-treated geese by mitigating oxidative stress. Biol. Trace Elem. Res. 2019. [Google Scholar] [CrossRef] [PubMed]
- Wingender, E.; Dietze, P.; Karas, H.; Knuppel, R. TRANSFAC: A database on transcription factors and their DNA binding sites. Nucleic Acids Res. 1996, 24, 238–241. [Google Scholar] [CrossRef]
- Cepeda, S.; Griffith, A.V. Thymic stromal cells: Roles in atrophy and age-associated dysfunction of the thymus. Exp. Gerontol. 2018, 105, 113–117. [Google Scholar] [CrossRef] [PubMed]
- Muller, L.; Di Benedetto, S.; Pawelec, G. The immune system and its dysregulation with aging. Subcell Biochem 2019, 91, 21–43. [Google Scholar] [PubMed]
- Warsi, J.; Hosseinzadeh, Z.; Dong, L.; Pakladok, T.; Umbach, A.T.; Bhavsar, S.K.; Shumilina, E.; Lang, F. Effect of Janus kinase 3 on the peptide transporters PEPT1 and PEPT2. J. Membr. Biol. 2013, 246, 885–892. [Google Scholar] [CrossRef] [PubMed]
- Page, M.J.; Di Cera, E. Role of Na+ and K+ in enzyme function. Physiol. Rev. 2006, 86, 1049–1092. [Google Scholar] [CrossRef]
- Pisat, N.P.; Pandey, A.; Macdiarmid, C.W. MNR2 regulates intracellular magnesium storage in Saccharomyces cerevisiae. Genetics 2009, 183, 873–884. [Google Scholar] [CrossRef]
- Hun, M.; Barsanti, M.; Wong, K.; Ramshaw, J.; Werkmeister, J.; Chidgey, A.P. Native thymic extracellular matrix improves in vivo thymic organoid T cell output, and drives in vitro thymic epithelial cell differentiation. Biomaterials 2017, 118, 1–15. [Google Scholar] [CrossRef]
- Gubbels, B.M.; Jorgensen, T.N. Androgen-induced immunosuppression. Front. Immunol. 2018, 9, 794. [Google Scholar] [CrossRef]
- Liu, R.; Zeng, Y.; Lei, Z.; Wang, L.; Yang, H.; Liu, Z.; Zhao, J.; Zhang, H.T. JAK/STAT3 signaling is required for TGF-β-induced epithelial-mesenchymal transition in lung cancer cells. Int. J. oncol. 2014, 44, 1643–1651. [Google Scholar] [CrossRef]
- Kim, K.J.; Abrams, J.; Alphonso, M.; Pearce, M.; Thorbecke, G.J.; Palladino, M.A. Role of endogenously produced interleukin-6 as a second signal in murine thymocyte proliferation induced by multiple cytokines: regulatory effects of transforming growth factor-β. Cell Immunol. 1990, 131, 261–271. [Google Scholar] [CrossRef]
- De la Fuente, M.; Miquel, J. An update of the oxidation-inflammation theory of aging: the involvement of the immune system in oxi-inflamm-aging. Curr. Pharm. Des. 2009, 15, 3003–3026. [Google Scholar] [CrossRef] [PubMed]
- Yao, J.; Shi, Z.; Ma, X.; Xu, D.; Ming, G. lncRNA GAS5/miR-223/NAMPT axis modulates the cell proliferation and senescence of endothelial progenitor cells through PI3K/AKT signaling. J. Cell Biochem. 2019, 120, 14518–14530. [Google Scholar] [CrossRef] [PubMed]
- Puvvula, P.K. LncRNAs regulatory networks in cellular senescence. Int. J. Mol. Sci. 2019, 20, 2615. [Google Scholar] [CrossRef]
- Jha, A.; Singh, A.K.; Weissgerber, P.; Freichel, M.; Flockerzi, V.; Flavell, R.A.; Jha, M.K. Essential roles for Cavbeta2 and Cav1 channels in thymocyte development and T cell homeostasis. Sci. Signal. 2015, 8, ra103. [Google Scholar] [CrossRef]
- Iniguez, M.A.; Punzon, C.; Fresno, M. Induction of cyclooxygenase-2 on activated T lymphocytes: regulation of T cell activation by cyclooxygenase-2 inhibitors. J. Immunol. 1999, 163, 111–119. [Google Scholar]
- Parkinson, D.B.; Bhaskaran, A.; Droggiti, A.; Dickinson, S.; D’Antonio, M.; Mirsky, R.; Jessen, K.R. Krox-20 inhibits Jun-NH2-terminal kinase/c-Jun to control Schwann cell proliferation and death. J. Cell Biol. 2004, 164, 385–394. [Google Scholar] [CrossRef]
- Wiekmeijer, A.S.; Pike-Overzet, K.; Brugman, M.H.; van Eggermond, M.; Cordes, M.; de Haas, E.; Li, Y.; Oole, E.; van IJcken, W.; Egeler, R.M.; et al. Overexpression of LMO2 causes aberrant human T-Cell development in vivo by three potentially distinct cellular mechanisms. Exp. Hematol. 2016, 44, 838–849. [Google Scholar] [CrossRef]
- Wu, W.X.; Zuo, L.; Dine, K.E.; Shindler, K.S. Decreased signal transducers and activators of transcription (STAT) protein expression in lymphatic organs during EAE development in mice. Immunol. Innov. 2013, 1. [Google Scholar] [CrossRef]
- Papoudou-Bai, A.; Hatzimichael, E.; Barbouti, A.; Kanavaros, P. Expression patterns of the activator protein-1 (AP-1) family members in lymphoid neoplasms. Clin. Exp. Med. 2017, 17, 291–304. [Google Scholar] [CrossRef]
- Saito, Y.; Gotoh, M.; Ujiie, Y.; Izutsu, Y.; Maeno, M. Involvement of AP-2rep in morphogenesis of the axial mesoderm in Xenopus embryo. Cell Tissue Res. 2009, 335, 357–369. [Google Scholar] [CrossRef] [PubMed]
- Rudolph, B.; Hueber, A.O.; Evan, G.I. Reversible activation of c-Myc in thymocytes enhances positive selection and induces proliferation and apoptosis in vitro. Oncogene 2000, 19, 1891–1900. [Google Scholar] [CrossRef] [PubMed][Green Version]
- Phillips, A.C.; Vousden, K.H. E2F-1 induced apoptosis. Apoptosis 2001, 6, 173–182. [Google Scholar] [CrossRef] [PubMed]
- Lawrence, T. The nuclear factor NF-kappaB pathway in inflammation. Cold Spring Harb. Perspect. Biol. 2009, 1, a001651. [Google Scholar] [CrossRef] [PubMed]
- Massague, J.; Seoane, J.; Wotton, D. Smad transcription factors. Genes Dev. 2005, 19, 2783–2810. [Google Scholar] [CrossRef]
- Cheng, S.; Qian, F.; Huang, Q.; Wei, L.; Fu, Y.; Du, Y. HOXA4, down-regulated in lung cancer, inhibits the growth, motility and invasion of lung cancer cells. Cell Death Dis. 2018, 9, 465. [Google Scholar] [CrossRef]
- Hochedlinger, K.; Yamada, Y.; Beard, C.; Jaenisch, R. Ectopic expression of Oct-4 blocks progenitor-cell differentiation and causes dysplasia in epithelial tissues. Cell 2005, 121, 465–477. [Google Scholar] [CrossRef]
- Klein, U.; Lia, M.; Crespo, M.; Siegel, R.; Shen, Q.; Mo, T.; Ambesi-Impiombato, A.; Califano, A.; Migliazza, A.; Bhagat, G.; et al. The DLEU2/miR-15a/16-1 cluster controls B cell proliferation and its deletion leads to chronic lymphocytic leukemia. Cancer Cell 2010, 17, 28–40. [Google Scholar] [CrossRef]









| Sample | M3 | M3x | F3 | F3x |
|---|---|---|---|---|
| Raw reads | 147,021,844 | 148,097,166 | 146,835,736 | 154,631,520 |
| Clean reads | 138,324,292 | 137,140,672 | 138,697,620 | 144,375,220 |
| Clean ratio (%) | 94.08 | 92.60 | 94.46 | 93.37 |
| Mapped reads | 115,678,789 | 112,610,952 | 114,852,768 | 123,422,077 |
| Mapping ratio (%) | 91.35 | 91.33 | 91.54 | 91.26 |
| Uniquely mapped reads | 95,107,627 | 92,239,775 | 94,004,603 | 98,579,424 |
| Unique mapping ratio (%) | 75.10 | 74.81 | 74.93 | 72.89 |
| Group | Type | Raw Reads | 3 ADT and Length Filter | Efam |
|---|---|---|---|---|
| M3 | Total (%) | 24,408,417 (100) | 2,742,851 (11.24) | 1,487,253 (6.09) |
| Unique (%) | 1,482,996 (100) | 847,814 (57.17) | 21,384 (1.44) | |
| M3x | Total (%) | 26,998,643 (100) | 3,258,039 (12.07) | 860,395 (3.19) |
| Unique (%) | 1,459,597 (100) | 850,698 (58.28) | 13,133 (0.90) | |
| F3 | Total (%) | 22,244,392 (100) | 2,661,777 (11.97) | 703,157 (3.16) |
| Unique (%) | 1,283,499 (100) | 779,232 (60.71) | 12,022 (0.94) | |
| F3x | Total (%) | 20,753,214 (100) | 2,332,868 (11.24) | 590,578 (2.85) |
| Unique (%) | 1,131,578 (100) | 635,854 (56.19) | 10,134 (0.90) |
| Item | Min Length | Max Length | Mean Length | Median Length | N50 |
|---|---|---|---|---|---|
| lncRNA | 201 | 85,600 | 1972 | 1101 | 3320 |
| mRNA | 201 | 124,938 | 1984 | 1223 | 3246 |
© 2020 by the authors. Licensee MDPI, Basel, Switzerland. This article is an open access article distributed under the terms and conditions of the Creative Commons Attribution (CC BY) license (http://creativecommons.org/licenses/by/4.0/).
Share and Cite
Li, B.; Zhang, K.; Ye, Y.; Xing, J.; Wu, Y.; Ma, Y.; Li, Y. Effects of Castration on miRNA, lncRNA, and mRNA Profiles in Mice Thymus. Genes 2020, 11, 147. https://doi.org/10.3390/genes11020147
Li B, Zhang K, Ye Y, Xing J, Wu Y, Ma Y, Li Y. Effects of Castration on miRNA, lncRNA, and mRNA Profiles in Mice Thymus. Genes. 2020; 11(2):147. https://doi.org/10.3390/genes11020147
Chicago/Turabian StyleLi, Bingxin, Kaizhao Zhang, Yaqiong Ye, Jingjing Xing, Yingying Wu, Yongjiang Ma, and Yugu Li. 2020. "Effects of Castration on miRNA, lncRNA, and mRNA Profiles in Mice Thymus" Genes 11, no. 2: 147. https://doi.org/10.3390/genes11020147
APA StyleLi, B., Zhang, K., Ye, Y., Xing, J., Wu, Y., Ma, Y., & Li, Y. (2020). Effects of Castration on miRNA, lncRNA, and mRNA Profiles in Mice Thymus. Genes, 11(2), 147. https://doi.org/10.3390/genes11020147

