Tellurium-Doped Silanised Bioactive Glass–Chitosan Hydrogels: A Dual Action for Antimicrobial and Osteoconductive Platforms
Abstract
1. Introduction
2. Materials and Methods
2.1. Materials
2.2. Synthesis of Bioactive Glasses
2.3. Methacrylation of Chitosan
2.4. Hydrogel Preparation
2.5. FTIR Spectroscopy
2.6. Field-Emission Scanning Electron Microscopy (FESEM)
2.7. Mechanical Tests
2.8. Photorheology and Rheology Experiments
2.9. Gel Content Test and Swelling Experiment
2.10. Biological Evaluation of the Hydrogel Samples
2.10.1. Antibacterial Activity Assessment
2.10.2. Cytocompatibility Evaluation
2.10.3. Anti-Inflammatory Characteristics
2.10.4. Statistical Evaluation
3. Results and Discussion
3.1. Methacrylation Bio-Based Monomer
3.2. Characterisation of MCHIT
3.3. Hydrogel Characterisation
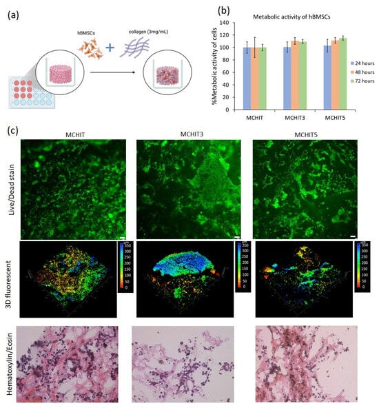
3.4. Biological Evaluation of the Hydrogel Samples
3.5. Antibacterial Activity Assessment
3.6. Cytocompatibility Evaluation
3.7. Anti-Inflammatory Characterisation
4. Conclusions
Author Contributions
Funding
Institutional Review Board Statement
Data Availability Statement
Conflicts of Interest
Appendix A
Appendix A.1
Appendix A.1.1. Table A1 List of the Forward and Reverse Pro- and Anti-Inflammatory Genes
| Gene | Abbreviation | Forward (5′-3′) | Reverse (5′-3′) |
|---|---|---|---|
| Prostaglandin-E Synthase 2 | PGES-2 | 5′-ACGACTTGGAGACCATCTA-3′ | 5′-GAAGACCAGGAAGTGCATC-3′ |
| Interleukin 10 | IL10 | 5′-CTCCAAGAGAAAGGCATCTAC-3′ | 5′-CACCCTGATGTCTCAGTTTC-3′ |
| Tumour Necrosis Factor-alpha | TNFα | 5′- AGAGGGAGAGAAGCAACTAC-3′ | 5′-GGGTCAGTATGTGAGAGGAA-3′ |
| Interferon-gamma | IFNγ | 5′-CTT GAA TGT CCA ACG CAA AG-3′ | 5′-CCTCGAAACAGCATCTGAC-3′ |
| Interleukin 1β | IL1β | 5′-AAGGCGGCCAGGATATAA-3′ | 5′-GGGATTGAGTCCACATTCAG-3′ |
| Glyceraldehyde-3-phosphate Dehydrogenase | GAPDH | 5′-GTATGACAACAGCCTCAA GAT-3′ | 5′-GTCCTTCCACGATACCAAAG-3′ |
Appendix A.1.2. Figure A1 Double Fluorescent Staining (Live/Dead Plus NucBlue) and 3D Fluorescent Images

References
- Eglin, D.; Maalheem, S.; Livage, J.; Coradin, T. In Vitro Apatite Forming Ability of Type I Collagen Hydrogels Containing Bioactive Glass and Silica Sol-Gel Particles. J. Mater. Sci. Mater. Med. 2006, 17, 161–167. [Google Scholar] [CrossRef]
- Demirtaş, T.T.; Irmak, G.; Gümüşderelioğlu, M. A Bioprintable Form of Chitosan Hydrogel for Bone Tissue Engineering. Biofabrication 2017, 9, 035003. [Google Scholar] [CrossRef]
- Aldhaher, A.; Shahabipour, F.; Shaito, A.; Al-Assaf, S.; Elnour, A.A.M.; Sallam, E.B.; Teimourtash, S.; Elfadil, A.A. 3D Hydrogel/Bioactive Glass Scaffolds in Bone Tissue Engineering: Status and Future Opportunities. Heliyon 2023, 9, e17050. [Google Scholar] [CrossRef] [PubMed]
- Roy, I.; Gupta, M.N. Smart Polymeric Materials. Chem. Biol. 2003, 10, 1161–1171. [Google Scholar] [CrossRef] [PubMed]
- Ratner, B.D.; Bryant, S.J. Biomaterials: Where We Have Been and Where We Are Going. Annu. Rev. Biomed. Eng. 2004, 6, 41–75. [Google Scholar] [CrossRef]
- Chelu, M.; Popa, M.; Calderón Moreno, J.M. Applications of Hydrogels in Emergency Therapy. Gels 2025, 11, 234. [Google Scholar] [CrossRef]
- Phattanee, N.; Meesane, J.; Kwanyuang, A.; Srifa, P.; Churuangsuk, C.; Juncheed, K. An Overview of the Biomaterials Used in Hydrogel Fabrication for Chronic Wound Healing Applications. Trends Sci. 2025, 22, 9392. [Google Scholar] [CrossRef]
- Calderón Moreno, J.M.; Chelu, M.; Popa, M. Eco-Friendly Conductive Hydrogels: Towards Green Wearable Electronics. Gels 2025, 11, 220. [Google Scholar] [CrossRef]
- Li, Y.; Rodrigues, J.; Tomás, H. Injectable and Biodegradable Hydrogels: Gelation, Biodegradation and Biomedical Applications. Chem. Soc. Rev. 2012, 41, 2193–2221. [Google Scholar] [CrossRef]
- Annabi, N.; Tamayol, A.; Uquillas, J.A.; Akbari, M.; Bertassoni, L.E.; Cha, C.; Camci-Unal, G.; Dokmeci, M.R.; Peppas, N.A.; Khademhosseini, A. 25th Anniversary Article: Rational Design and Applications of Hydrogels in Regenerative Medicine. Adv. Mater. 2014, 26, 85–124. [Google Scholar] [CrossRef]
- Li, Z.-Y.; Li, T.-Y.; Yang, H.-C.; Ding, M.-H.; Chen, L.-J.; Yu, S.-Y.; Meng, X.-S.; Jin, J.-J.; Sun, S.-Z.; Zhang, J.; et al. Design and Fabrication of Viscoelastic Hydrogels as Extracellular Matrix Mimicry for Cell Engineering. Chem. Bio Eng. 2024, 1, 916–933. [Google Scholar] [CrossRef] [PubMed]
- Huang, X.; Wang, Y.; Wang, T.; Wen, F.; Liu, S.; Oudeng, G. Recent Advances in Engineering Hydrogels for Niche Biomimicking and Hematopoietic Stem Cell Culturing. Front. Bioeng. Biotechnol. 2022, 10, 1049965. [Google Scholar] [CrossRef]
- Klokkevold, P.R.; Vandemark, L.; Kenney, E.B.; Bernard, G.W. Osteogenesis Enhanced by Chitosan (Poly-N-Acetyl Glucosaminoglycan) In Vitro. J. Periodontol. 1996, 67, 1170–1175. [Google Scholar] [CrossRef] [PubMed]
- Peniche, C.; Argüelles-Monal, W.; Peniche, H.; Acosta, N. Chitosan: An Attractive Biocompatible Polymer for Microencapsulation. Macromol. Biosci. 2003, 3, 511–520. [Google Scholar] [CrossRef]
- Harish Prashanth, K.V.; Tharanathan, R.N. Chitin/Chitosan: Modifications and Their Unlimited Application Potential—An Overview. Trends Food Sci. Technol. 2007, 18, 117–131. [Google Scholar] [CrossRef]
- Zheng, Z.; Lin, X.; Zhao, Z.; Lin, Q.; Liu, J.; Chen, M.; Wu, W.; Wu, Z.; Liu, N.; Chen, H. A Vascular Endothelial Growth Factor–Loaded Chitosan-Hyaluronic Acid Hydrogel Scaffold Enhances the Therapeutic Effect of Adipose-Derived Stem Cells in the Context of Stroke. Neural Regen. Res. 2025, 20, 3591–3605. [Google Scholar] [CrossRef]
- Ren, M.; Yao, J.; Yang, D.; Zhu, J.; Dai, K.; Zhong, Y.; Zhu, J.; Tang, L.; Xu, Y.; Yu, J. Chitosan Hydrogels Loaded with Cu3SnS4 NSs for the Treatment of Second-Degree Burn Wounds. Sci. Rep. 2025, 15, 12449. [Google Scholar] [CrossRef]
- Yu, L.; Dai, Z.; Huang, Y.; Tang, S.; Zhou, L.; Zhao, X.; Que, X.; Shi, R.; Zhou, J.; Dong, J.; et al. A Temperature-Sensitive Chitosan Hydrogels Loaded with Nano-Zinc Oxide and Exosomes from Human Umbilical Vein Endothelial Cells Accelerates Wound Healing. Regen. Ther. 2025, 30, 63–74. [Google Scholar] [CrossRef]
- El Knidri, H.; Belaabed, R.; Addaou, A.; Laajeb, A.; Lahsini, A. Extraction, Chemical Modification and Characterization of Chitin and Chitosan. Int. J. Biol. Macromol. 2018, 120, 1181–1189. [Google Scholar] [CrossRef]
- Berroci, M.; Vallejo, C.; Lizundia, E. Environmental Impact Assessment of Chitin Nanofibril and Nanocrystal Isolation from Fungi, Shrimp Shells, and Crab Shells. ACS Sustain. Chem. Eng. 2022, 10, 14280–14293. [Google Scholar] [CrossRef]
- Verardi, A.; Sangiorgio, P.; Moliterni, S.; Errico, S.; Spagnoletta, A.; Dimatteo, S. Advanced Technologies for Chitin Recovery from Crustacean Waste. Clean. Technol. Recycl. 2023, 3, 4–43. [Google Scholar] [CrossRef]
- Bakshi, P.S.; Selvakumar, D.; Kadirvelu, K.; Kumar, N.S. Chitosan as an Environment Friendly Biomaterial—A Review on Recent Modifications and Applications. Int. J. Biol. Macromol. 2020, 150, 1072–1083. [Google Scholar] [CrossRef]
- Sesia, R.; Ferraris, S.; Sangermano, M.; Spriano, S. UV-Cured Chitosan-Based Hydrogels Strengthened by Tannic Acid for the Removal of Copper Ions from Water. Polymers 2022, 14, 4645. [Google Scholar] [CrossRef]
- Baggio, A.; Doan, H.N.; Vo, P.P.; Kinashi, K.; Sakai, W.; Tsutsumi, N.; Fuse, Y.; Sangermano, M. Chitosan-Functionalized Recycled Polyethylene Terephthalate Nanofibrous Membrane for Sustainable On-Demand Oil-Water Separation. Glob. Chall. 2021, 5, 2000107. [Google Scholar] [CrossRef] [PubMed]
- Noè, C.; Zanon, M.; Arencibia, A.; López-Muñoz, M.-J.; Fernández de Paz, N.; Calza, P.; Sangermano, M. UV-Cured Chitosan and Gelatin Hydrogels for the Removal of As(V) and Pb(II) from Water. Polymers 2022, 14, 1268. [Google Scholar] [CrossRef] [PubMed]
- Hench, L.L.; Xynos, I.D.; Polak, J.M. Bioactive Glasses for in Situ Tissue Regeneration. J. Biomater. Sci. Polym. Ed. 2004, 15, 543–562. [Google Scholar] [CrossRef]
- Hench, L.L.; Paschall, H.A. Histochemical Responses at a Biomaterial’s Interface. J. Biomed. Mater. Res. 1974, 8, 49–64. [Google Scholar] [CrossRef]
- Kargozar, S.; Montazerian, M.; Hamzehlou, S.; Kim, H.-W.; Baino, F. Mesoporous Bioactive Glasses: Promising Platforms for Antibacterial Strategies. Acta Biomater. 2018, 81, 1–19. [Google Scholar] [CrossRef]
- Zhang, Y.; Hu, M.; Zhang, W.; Zhang, X. Construction of Tellurium-Doped Mesoporous Bioactive Glass Nanoparticles for Bone Cancer Therapy by Promoting ROS-Mediated Apoptosis and Antibacterial Activity. J. Colloid. Interface Sci. 2022, 610, 719–730. [Google Scholar] [CrossRef]
- Shakibaie, M.; Adeli-Sardou, M.; Mohammadi-Khorsand, T.; ZeydabadiNejad, M.; Amirafzali, E.; Amirpour-Rostami, S.; Ameri, A.; Forootanfar, H. Antimicrobial and Antioxidant Activity of the Biologically Synthesized Tellurium Nanorods; A Preliminary In Vitro Study. Iran. J. Biotechnol. 2017, 15, 268–276. [Google Scholar] [CrossRef]
- Zhong, C.L.; Qin, B.Y.; Xie, X.Y.; Bai, Y. Antioxidant and Antimicrobial Activity of Tellurium Dioxide Nanoparticles Sols. J. Nano Res. 2013, 25, 8–15. [Google Scholar] [CrossRef]
- Ba, L.A.; Döring, M.; Jamier, V.; Jacob, C. Tellurium: An Element with Great Biological Potency and Potential. Org. Biomol. Chem. 2010, 8, 4203. [Google Scholar] [CrossRef]
- Miola, M.; Massera, J.; Cochis, A.; Kumar, A.; Rimondini, L.; Vernè, E. Tellurium: A New Active Element for Innovative Multifunctional Bioactive Glasses. Mater. Sci. Eng. C 2021, 123, 111957. [Google Scholar] [CrossRef] [PubMed]
- Lopez, T.; Manjarrez, J.; Rembao, D.; Vinogradova, E.; Moreno, A.; Gonzalez, R.D. An Implantable Sol–Gel Derived Titania–Silica Carrier System for the Controlled Release of Anticonvulsants. Mater. Lett. 2006, 60, 2903–2908. [Google Scholar] [CrossRef]
- Esposito, S. “Traditional” Sol-Gel Chemistry as a Powerful Tool for the Preparation of Supported Metal and Metal Oxide Catalysts. Materials 2019, 12, 668. [Google Scholar] [CrossRef]
- Carta, D.; Pickup, D.M.; Knowles, J.C.; Smith, M.E.; Newport, R.J. Sol–Gel Synthesis of the P2O5–CaO–Na2O–SiO2 System as a Novel Bioresorbable Glass. J. Mater. Chem. 2005, 15, 2134. [Google Scholar] [CrossRef]
- Deshmukh, K.; Kovářík, T.; Křenek, T.; Docheva, D.; Stich, T.; Pola, J. Recent Advances and Future Perspectives of Sol–Gel Derived Porous Bioactive Glasses: A Review. RSC Adv. 2020, 10, 33782–33835. [Google Scholar] [CrossRef] [PubMed]
- Bergoglio, M.; Najmi, Z.; Cochis, A.; Miola, M.; Vernè, E.; Sangermano, M. UV-Cured Bio-Based Acrylated Soybean Oil Scaffold Reinforced with Bioactive Glasses. Polymers 2023, 15, 4089. [Google Scholar] [CrossRef]
- Boccaccini, A.R.; Erol, M.; Stark, W.J.; Mohn, D.; Hong, Z.; Mano, J.F. Polymer/Bioactive Glass Nanocomposites for Biomedical Applications: A Review. Compos. Sci. Technol. 2010, 70, 1764–1776. [Google Scholar] [CrossRef]
- Nguyen, T.-C.; Nguyen, T.-D.; Vu, D.-T.; Dinh, D.-P.; Nguyen, A.-H.; Ly, T.-N.-L.; Dao, P.-H.; Nguyen, T.-L.; Bach, L.-G.; Thai, H. Modification of Titanium Dioxide Nanoparticles with 3-(Trimethoxysilyl)Propyl Methacrylate Silane Coupling Agent. J. Chem. 2020, 2020, 1–10. [Google Scholar] [CrossRef]
- Dao, P.H.; Nguyen, T.C.; Phung, T.L.; Nguyen, T.D.; Nguyen, A.H.; Vu, T.N.L.; Vu, Q.T.; Vu, D.H.; Tran, T.K.N.; Thai, H. Assessment of Some Characteristics and Properties of Zirconium Dioxide Nanoparticles Modified with 3-(Trimethoxysilyl) Propyl Methacrylate Silane Coupling Agent. J. Chem. 2021, 2021, 1–10. [Google Scholar] [CrossRef]
- Steindl, J.; Koch, T.; Moszner, N.; Gorsche, C. Silane–Acrylate Chemistry for Regulating Network Formation in Radical Photopolymerization. Macromolecules 2017, 50, 7448–7457. [Google Scholar] [CrossRef]
- Chen, X.; Guo, C.; Zhao, N. Preparation and Characterization of the Sol–Gel Nano-Bioactive Glasses Modified by the Coupling Agent Gamma-Aminopropyltriethoxysilane. Appl. Surf. Sci. 2008, 255, 466–468. [Google Scholar] [CrossRef]
- Bergoglio, M.; Kriehuber, M.; Sölle, B.; Rossegger, E.; Schlögl, S.; Najmi, Z.; Cochis, A.; Ferla, F.; Miola, M.; Vernè, E.; et al. 3D-Printed Acrylated Soybean Oil Scaffolds with Vitrimeric Properties Reinforced by Tellurium-Doped Bioactive Glass. Polymers 2024, 16, 3614. [Google Scholar] [CrossRef] [PubMed]
- Zanon, M.; Chiappone, A.; Garino, N.; Canta, M.; Frascella, F.; Hakkarainen, M.; Pirri, C.F.; Sangermano, M. Microwave-Assisted Methacrylation of Chitosan for 3D Printable Hydrogels in Tissue Engineering. Mater. Adv. 2022, 3, 514–525. [Google Scholar] [CrossRef]
- Saadatian-Elahi, M.; Teyssou, R.; Vanhems, P. Staphylococcus Aureus, the Major Pathogen in Orthopaedic and Cardiac Surgical Site Infections: A Literature Review. Int. J. Surg. 2008, 6, 238–245. [Google Scholar] [CrossRef]
- Labetoulle, R.; Rigaill, J.; Lleres-Vadeboin, M.; Grattard, F.; Pozzetto, B.; Cazorla, C.; Botelho-Nevers, E.; Boyer, B.; Dupieux-Chabert, C.; Laurent, F.; et al. Evaluation of the MRSA/SA ELITe MGB Assay for the Detection of Staphylococcus aureus in Bone and Joint Infections. J. Clin. Microbiol. 2022, 60, e0083521. [Google Scholar] [CrossRef] [PubMed]
- Lallukka, M.; Miola, M.; Najmi, Z.; Cochis, A.; Spriano, S.; Rimondini, L.; Verné, E. Cu-Doped Bioactive Glass with Enhanced in Vitro Bioactivity and Antibacterial Properties. Ceram. Int. 2024, 50, 5091–5103. [Google Scholar] [CrossRef]
- Laurino, A.; Franceschini, A.; Pesce, L.; Cinci, L.; Montalbano, A.; Mazzamuto, G.; Sancataldo, G.; Nesi, G.; Costantini, I.; Silvestri, L.; et al. A Guide to Perform 3D Histology of Biological Tissues with Fluorescence Microscopy. Int. J. Mol. Sci. 2023, 24, 6747. [Google Scholar] [CrossRef]
- Zhu, Y.; Zhao, K.; Tong, Y.; Zhou, Y.; Wang, Y.; Zhao, P.; Wang, Z. Exogenous NAD+ Decreases Oxidative Stress and Protects H2O2-Treated RPE Cells against Necrotic Death through the up-Regulation of Autophagy. Sci. Rep. 2016, 6, 26322. [Google Scholar] [CrossRef]
- Opal, S.M.; DePalo, V.A. Anti-Inflammatory Cytokines. Chest 2000, 117, 1162–1172. [Google Scholar] [CrossRef] [PubMed]
- Berti, R.; Williams, A.J.; Moffett, J.R.; Hale, S.L.; Velarde, L.C.; Elliott, P.J.; Yao, C.; Dave, J.R.; Tortella, F.C. Quantitative Real-Time RT—PCR Analysis of Inflammatory Gene Expression Associated with Ischemia—Reperfusion Brain Injury. J. Cereb. Blood Flow. Metab. 2002, 22, 1068–1079. [Google Scholar] [CrossRef] [PubMed]
- Huang, C.; Shi, S.; Qin, M.; Rong, X.; Ding, Z.; Fu, X.; Zeng, W.; Luo, L.; Wang, D.; Luo, Z.; et al. A Composite Hydrogel Functionalized by Borosilicate Bioactive Glasses and VEGF for Critical-Size Bone Regeneration. Adv. Sci. 2024, 11, 202400349. [Google Scholar] [CrossRef]
- Zhang, F.; Zhou, L.; Zhou, Z.; Dai, C.; Fan, L.; Li, C.; Xiao, C.; Ning, C.; Liu, Y.; Du, J.; et al. Bioactive Glass Functionalized Chondroitin Sulfate Hydrogel with Proangiogenic Properties. Biopolymers 2019, 110, e23328. [Google Scholar] [CrossRef] [PubMed]
- Mahmood Ul Hassan, A.H.; Nooz, N.; Ashraf, H.; Rehman, O.U. Bacterial Pathogens in Orthopedic Implant Infection and Their Resistance to Antimicrobial Therapy: A Retrospective Analysis. J. Orthop. Rep. 2025, 4, 100559. [Google Scholar] [CrossRef]
- Turner, R.J.; Borghese, R.; Zannoni, D. Microbial Processing of Tellurium as a Tool in Biotechnology. Biotechnol. Adv. 2012, 30, 954–963. [Google Scholar] [CrossRef]
- Lu, X.; Mestres, G.; Singh, V.; Effati, P.; Poon, J.-F.; Engman, L.; Ott, M. Selenium- and Tellurium-Based Antioxidants for Modulating Inflammation and Effects on Osteoblastic Activity. Antioxidants 2017, 6, 13. [Google Scholar] [CrossRef]
- Li, F.; Zhang, J.; Xiong, H.; Min, L.; Gou, L. Electrospun Photothermal Tellurium Nanosheet-Loaded Polycaprolactone/Gelatin Nanofibers to Promote Wound Healing. J. Innov. Opt. Health Sci. 2024, 18, 2442001. [Google Scholar] [CrossRef]
- Livak, K.J.; Schmittgen, T.D. Analysis of Relative Gene Expression Data Using Real-Time Quantitative PCR and the 2−ΔΔCT Method. Methods 2001, 25, 402–408. [Google Scholar] [CrossRef]
- Mathai, S.; Shaji, P.S. Anti-Inflammatory Effects of Tellurium Dioxide-Niobium Pentoxide Nanocomposite Coatings on Titanium Implants. Mater. Today Proc. 2023. [Google Scholar] [CrossRef]
- Hu, J.; Ran, S.; Huang, Z.; Liu, Y.; Hu, H.; Zhou, Y.; Ding, X.; Yin, J.; Zhang, Y. Antibacterial Tellurium-Containing Polycarbonate Drug Carriers to Eliminate Intratumor Bacteria for Synergetic Chemotherapy against Colorectal Cancer. Acta Biomater. 2024, 185, 323–335. [Google Scholar] [CrossRef] [PubMed]














| Name | BG-Te-Sil Amount [phr] |
|---|---|
| MCHIT | 0 |
| MCHIT3 | 30 |
| MCHIT5 | 50 |
| Sample Name | %Gel |
|---|---|
| MCHIT | 99.8 ± 0.1 |
| MCHIT3 | 99.8 ± 0.1 |
| MCHIT5 | 99.9 ± 0.0 |
| Sample Name | Compressive Modulus [KPa] |
|---|---|
| MCHIT | 87 ± 25 |
| MCHIT3 | 246 ± 51 |
| MCHIT5 | 80 ± 34 |
Disclaimer/Publisher’s Note: The statements, opinions and data contained in all publications are solely those of the individual author(s) and contributor(s) and not of MDPI and/or the editor(s). MDPI and/or the editor(s) disclaim responsibility for any injury to people or property resulting from any ideas, methods, instructions or products referred to in the content. |
© 2025 by the authors. Licensee MDPI, Basel, Switzerland. This article is an open access article distributed under the terms and conditions of the Creative Commons Attribution (CC BY) license (https://creativecommons.org/licenses/by/4.0/).
Share and Cite
Bergoglio, M.; Najmi, Z.; Ferla, F.; Scalia, A.C.; Cochis, A.; Rimondini, L.; Vernè, E.; Sangermano, M.; Miola, M. Tellurium-Doped Silanised Bioactive Glass–Chitosan Hydrogels: A Dual Action for Antimicrobial and Osteoconductive Platforms. Polymers 2025, 17, 1651. https://doi.org/10.3390/polym17121651
Bergoglio M, Najmi Z, Ferla F, Scalia AC, Cochis A, Rimondini L, Vernè E, Sangermano M, Miola M. Tellurium-Doped Silanised Bioactive Glass–Chitosan Hydrogels: A Dual Action for Antimicrobial and Osteoconductive Platforms. Polymers. 2025; 17(12):1651. https://doi.org/10.3390/polym17121651
Chicago/Turabian StyleBergoglio, Matteo, Ziba Najmi, Federica Ferla, Alessandro Calogero Scalia, Andrea Cochis, Lia Rimondini, Enrica Vernè, Marco Sangermano, and Marta Miola. 2025. "Tellurium-Doped Silanised Bioactive Glass–Chitosan Hydrogels: A Dual Action for Antimicrobial and Osteoconductive Platforms" Polymers 17, no. 12: 1651. https://doi.org/10.3390/polym17121651
APA StyleBergoglio, M., Najmi, Z., Ferla, F., Scalia, A. C., Cochis, A., Rimondini, L., Vernè, E., Sangermano, M., & Miola, M. (2025). Tellurium-Doped Silanised Bioactive Glass–Chitosan Hydrogels: A Dual Action for Antimicrobial and Osteoconductive Platforms. Polymers, 17(12), 1651. https://doi.org/10.3390/polym17121651

