Full Optoelectronic Simulation of Lead-Free Perovskite/Organic Tandem Solar Cells
Abstract
:1. Introduction
2. Simulation Methodology and Device Structures
2.1. Simulation Methodology
2.2. Device Structures and Material Parameters
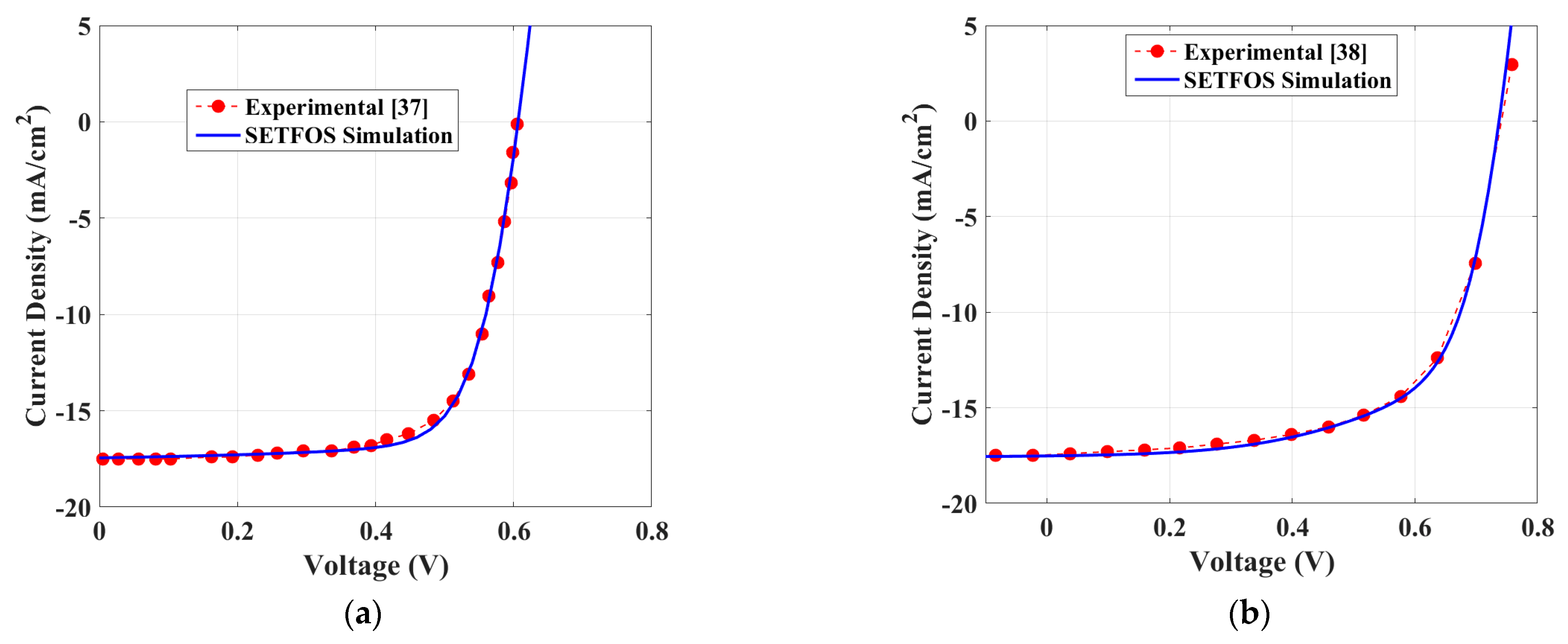
2.3. Sub-Cells Calibration
3. Results and Discussions
3.1. Tandem Configuration
3.2. Optical versus Optoelectronics Optimization
3.3. Tandem Characteristics under Full Optoelectronic Optimization
4. Conclusions
Supplementary Materials
Author Contributions
Funding
Institutional Review Board Statement
Data Availability Statement
Acknowledgments
Conflicts of Interest
References
- Andreani, L.C.; Bozzola, A.; Kowalczewski, P.; Liscidini, M.; Redorici, L. Silicon solar cells: Toward the efficiency limits. Adv. Phys. 2019, 4, 1548305. [Google Scholar] [CrossRef]
- International Energy Agency. Renewables 2019, Market Analysis and Forecast from 2019 to 2024. IEA Reports. 2019. Available online: https://www.iea.org/reports/renewables-2019 (accessed on 21 September 2022).
- Yoshikawa, K.; Kawasaki, H.; Yoshida, W.; Irie, T.; Konishi, K.; Nakano, K.; Uto, T.; Adachi, D.; Kanematsu, M.; Uzu, H.; et al. Silicon heterojunction solar cell with interdigitated back contacts for a photoconversion efficiency over 26%. Nat. Energy 2017, 2, 17032. [Google Scholar] [CrossRef]
- Rühle, S. Tabulated values of the Shockley–Queisser limit for single junction solar cells. Sol. Energy 2016, 130, 139–147. [Google Scholar] [CrossRef]
- Yang, T.-C.; Lee, B.-S.; Yen, T.-J. Minimizing reflection losses from metallic electrodes and enhancing photovoltaic performance using the Si-micrograting solar cell with vertical sidewall electrodes. Appl. Phys. Lett. 2012, 101, 103902. [Google Scholar] [CrossRef]
- Zhang, Y.; Fan, Z.; Zhang, W.; Ma, Q.; Jiang, Z.; Ma, D. High performance hybrid silicon micropillar solar cell based on light trapping characteristics of Cu nanoparticles. AIP Adv. 2018, 8, 055309. [Google Scholar] [CrossRef]
- Garnett, E.C.; Yang, P. Silicon Nanowire Radial p−n Junction Solar Cells. J. Am. Chem. Soc. 2008, 130, 9224–9225. [Google Scholar] [CrossRef]
- Salem, M.S.; Zekry, A.; Shaker, A.; Abouelatta, M. Design and simulation of proposed low cost solar cell structures based on heavily doped silicon wafers. In Proceedings of the 2016 IEEE 43rd Photovoltaic Specialists Conference (PVSC), Portland, OR, USA, 5–10 June 2016; pp. 2393–2397. [Google Scholar] [CrossRef]
- Salem, M.S.; Zekry, A.; Shaker, A.; Abouelatta, M.; Abdolkader, T.M. Performance enhancement of a proposed solar cell microstructure based on heavily doped silicon wafers. Semicond. Sci. Technol. 2019, 34, 035012. [Google Scholar] [CrossRef]
- Salem, M.S.; Alzahrani, A.J.; Ramadan, R.A.; Alanazi, A.; Shaker, A.; Abouelatta, M.; Gontrand, C.; Elbanna, M.; Zekry, A. Physically Based Analytical Model of Heavily Doped Silicon Wafers Based Proposed Solar Cell Microstructure. IEEE Access 2020, 8, 138898–138906. [Google Scholar] [CrossRef]
- Salem, M.S.; Zekry, A.; Shaker, A.; Abouelatta, M.; Almurayziq, T.S.; Alshammari, M.T.; El-Banna, M.M. Performance Improvement of npn Solar Cell Microstructure by TCAD Simulation: Role of Emitter Contact and ARC. Energies 2022, 15, 7179. [Google Scholar] [CrossRef]
- Okil, M.; Salem, M.S.; Abdolkader, T.M.; Shaker, A. From Crystalline to Low-cost Silicon-based Solar Cells: A Review. Silicon 2021, 14, 1895–1911. [Google Scholar] [CrossRef]
- UNIST, EPFL Claim 25.6% Efficiency World Record for Perovskite Solar Cell. PVMag. 2021. Available online: https://www.pv-magazine.com/2021/04/06/unist-epfl-claim-25-6-efficiency-world-record-for-perovskite-solar-cell/ (accessed on 21 September 2022).
- Jacak, J.E.; Jacak, W.A. Routes for Metallization of Perovskite Solar Cells. Materials 2022, 15, 2254. [Google Scholar] [CrossRef]
- Zhu, L.; Zhang, M.; Xu, J.; Li, C.; Yan, J.; Zhou, G.; Zhong, W.; Hao, T.; Song, J.; Xue, X.; et al. Single-junction organic solar cells with over 19% efficiency enabled by a refined double-fibril network morphology. Nat. Mater. 2022, 21, 656–663. [Google Scholar] [CrossRef]
- Chen, X.; Jia, Z.; Chen, Z.; Jiang, T.; Bai, L.; Tao, F.; Chen, J.; Chen, X.; Liu, T.; Xu, X.; et al. Efficient and Reproducible Monolithic Perovskite/Organic Tandem Solar Cells with Low-Loss Interconnecting Layers. Joule 2020, 4, 1594–1606. [Google Scholar] [CrossRef]
- Eperon, G.E.; Leijtens, T.; Bush, K.A.; Prasanna, R.; Green, T.; Wang, J.T.-W.; McMeekin, D.P.; Volonakis, G.; Milot, R.L.; May, R.; et al. Perovskite-perovskite tandem photovoltaics with optimized band gaps. Science 2016, 354, 861–865. [Google Scholar] [CrossRef]
- Lin, R.; Xiao, K.; Qin, Z.; Han, Q.; Zhang, C.; Wei, M.; Saidaminov, M.I.; Gao, Y.; Xu, J.; Xiao, M.; et al. Monolithic all-perovskite tandem solar cells with 24.8% efficiency exploiting comproportionation to suppress Sn(ii) oxidation in precursor ink. Nat. Energy 2019, 4, 864–873. [Google Scholar] [CrossRef]
- Zhao, D.; Chen, C.; Wang, C.; Junda, M.M.; Song, Z.; Grice, C.R.; Yu, Y.; Li, C.; Subedi, B.; Podraza, N.J.; et al. Efficient two-terminal all-perovskite tandem solar cells enabled by high-quality low-bandgap absorber layers. Nat. Energy 2018, 3, 1093–1100. [Google Scholar] [CrossRef]
- Hou, Y.; Aydin, E.; De Bastiani, M.; Xiao, C.; Isikgor, F.H.; Xue, D.-J.; Chen, B.; Chen, H.; Bahrami, B.; Chowdhury, A.H.; et al. Efficient tandem solar cells with solution-processed perovskite on textured crystalline silicon. Science 2020, 367, 1135–1140. [Google Scholar] [CrossRef]
- Green, M.A.; Dunlop, E.D.; Hohl-Ebinger, J.; Yoshita, M.; Kopidakis, N.; Hao, X. Solar cell efficiency tables (version 56). Prog. Photovolt. Res. Appl. 2020, 28, 629–638. [Google Scholar] [CrossRef]
- De Bastiani, M.; Babics, M.; Aydin, E.; Subbiah, A.S.; Xu, L.; De Wolf, S. All Set for Efficient and Reliable Perovskite/Silicon Tandem Photovoltaic Modules? Sol. RRL 2022, 6, 2100493. [Google Scholar] [CrossRef]
- Zeng, Q.; Liu, L.; Xiao, Z.; Liu, F.; Hua, Y.; Yuan, Y.; Ding, L. A two-terminal all-inorganic perovskite/organic tandem solar cell. Sci. Bull. 2019, 64, 885. [Google Scholar] [CrossRef]
- Xie, S.; Xia, R.; Chen, Z.; Tian, J.; Yan, L.; Ren, M.; Li, Z.; Zhang, G.; Xue, Q.; Yip, H.-L.; et al. Efficient monolithic perovskite/organic tandem solar cells and their efficiency potential. Nano Energy 2020, 78, 105238. [Google Scholar] [CrossRef]
- Liu, L.; Xiao, Z.; Zuo, C.; Ding, L. Inorganic perovskite/organic tandem solar cells with efficiency over 20%. J. Semicond. 2021, 42, 020501. [Google Scholar] [CrossRef]
- Chen, W.; Zhu, Y.; Xiu, J.; Chen, G.; Liang, H.; Liu, S.; Xue, H.; Birgersson, E.; Ho, J.W.; Qin, X.; et al. Monolithic perovskite/organic tandem solar cells with 23.6% efficiency enabled by reduced voltage losses and optimized interconnecting layer. Nat. Energy 2022, 7, 229–237. [Google Scholar] [CrossRef]
- Brinkmann, K.O.; Becker, T.; Zimmermann, F.; Kreusel, C.; Gahlmann, T.; Theisen, M.; Haeger, T.; Olthof, S.; Tückmantel, C.; Günster, M.; et al. Perovskite–organic tandem solar cells with indium oxide interconnect. Nature 2022, 604, 280–286. [Google Scholar] [CrossRef] [PubMed]
- Alahmadi, A.N.M. Design of an Efficient PTB7:PC70BM-Based Polymer Solar Cell for 8% Efficiency. Polymers 2022, 14, 889. [Google Scholar] [CrossRef]
- Moiz, S.A.; Alzahrani, M.S.; Alahmadi, A.N.M. Electron Transport Layer Optimization for Efficient PTB7:PC70BM Bulk-Heterojunction. Solar Cells 2022, 14, 3610. [Google Scholar] [CrossRef]
- Abdelaziz, W.; Zekry, A.; Shaker, A.; Abouelatta, M. Numerical study of organic graded bulk heterojunction solar cell using SCAPS simulation. Sol. Energy 2020, 211, 375–382. [Google Scholar] [CrossRef]
- Madan, J.; Shivani; Pandey, R.; Sharma, R. Device simulation of 17.3% efficient lead-free all-perovskite tandem solar cell. Sol. Energy 2020, 197, 212–221. [Google Scholar] [CrossRef]
- Duha, A.U.; Borunda, M.F. Optimization of a Pb-free all-perovskite tandem solar cell with 30.85% efficiency. Opt. Mater. 2022, 123, 111891. [Google Scholar] [CrossRef]
- Pandey, R.; Sharma, S.; Madan, J.; Sharma, R. Numerical simulations of 22% efficient all-perovskite tandem solar cell utilizing lead-free and low lead content halide perovskites. J. Micromech. Microeng. 2021, 32, 014004. [Google Scholar] [CrossRef]
- Abdelaziz, S.; Zekry, A.; Shaker, A.; Abouelatta, M. Investigation of lead-free MASnI3-MASnIBr2 tandem solar cell: Numerical simulation. Opt. Mater. 2022, 123, 111893. [Google Scholar] [CrossRef]
- Hussain, K.; Gagliardi, A.I. Modelling tandem/multi-junction hybrid perovskite—Organic solar cells: A combined drift—Diffusion and kinetic Monte Carlo study. Sol. Energy 2022, 243, 193–202. [Google Scholar] [CrossRef]
- Rossi, D.; Forberich, K.; Matteocci, F.; der Maur, M.A.; Egelhaaf, H.-J.; Brabec, C.J.; Di Carlo, A. Design of Highly Efficient Semitransparent Perovskite/Organic Tandem Solar Cells. Sol. RRL 2022, 6, 2200242. [Google Scholar] [CrossRef]
- Chen, M.; Kapil, G.; Li, Y.; Kamarudin, M.A.; Baranwal, A.K.; Nishimura, K.; Sahamir, S.R.; Sanehira, Y.; Li, H.; Ding, C.; et al. Large synergy effects of doping, a site substitution, and surface passivation in wide bandgap Pb-free ASnI2Br perovskite solar cells on efficiency and stability enhancement. J. Power Sources 2022, 520, 230848. [Google Scholar] [CrossRef]
- Li, M.; Gao, K.; Wan, X.; Zhang, Q.; Kan, B.; Xia, R.; Liu, F.; Yang, X.; Feng, H.; Ni, W.; et al. Solution-processed organic tandem solar cells with power conversion efficiencies > 12%. Nat. Photonics 2016, 11, 85–90. [Google Scholar] [CrossRef]
- Neukom, M.T.; Schiller, A.; Züfle, S.; Knapp, E.; Ávila, J.; Pérez-Del-Rey, D.; Dreessen, C.; Zanoni, K.P.; Sessolo, M.; Bolink, H.J.; et al. Consistent Device Simulation Model Describing Perovskite Solar Cells in Steady-State, Transient, and Frequency Domain. ACS Appl. Mater. Interfaces 2019, 11, 23320–23328. [Google Scholar] [CrossRef]
- Ravishankar, S.; Liu, Z.; Rau, U.; Kirchartz, T. Multilayer Capacitances: How Selective Contacts Affect Capacitance Measurements of Perovskite Solar Cells. PRX Energy 2022, 1, 013003. [Google Scholar] [CrossRef]
- Gu, X.; Lai, X.; Zhang, Y.; Wang, T.; Tan, W.L.; McNeill, C.R.; Liu, Q.; Sonar, P.; He, F.; Li, W.; et al. Organic Solar Cell With Efficiency Over 20% and VOC Exceeding 2.1 V Enabled by Tandem with All-Inorganic Perovskite and Thermal Annealing-Free Process. Adv. Sci. 2022, 9, 2270178. [Google Scholar] [CrossRef]
- Neukom, M.; Züfle, S.; Ruhstaller, B. Reliable extraction of organic solar cell parameters by combining steady-state and transient techniques. Org. Electron. 2012, 13, 2910–2916. [Google Scholar] [CrossRef]
- Alsaggaf, S.; Ashraf, R.S.; Purushothaman, B.; Chaturvedi, N.; McCulloch, I.; Laquai, F.; Khan, J.I. Efficiency Limits in Wide-Bandgap Ge-Containing Donor Polymer:Nonfullerene Acceptor Bulk Heterojunction Solar Cells. Phys. Status Solidi (RRL)-Rapid Res. Lett. 2021, 15, 2100206. [Google Scholar] [CrossRef]
- Balawi, A.H.; Kan, Z.; Gorenflot, J.; Guarracino, P.; Chaturvedi, N.; Privitera, A.; Liu, S.; Gao, Y.; Franco, L.; Beaujuge, P.; et al. Quantification of Photophysical Processes in All-Polymer Bulk Heterojunction Solar Cells. Sol. RRL 2020, 4, 2000181. [Google Scholar] [CrossRef]
- Semiconducting Thin Film Optics Simulator (SETFOS) Version 5.2 by Fluxim AG, Switzerland. Available online: http://www.fluxim.com (accessed on 10 October 2022).
- Lanz, T.; Ruhstaller, B.; Battaglia, C.; Ballif, C. Extended light scattering model incorporating coherence for thin-film silicon solar cells. J. Appl. Phys. 2011, 110, 033111. [Google Scholar] [CrossRef]
- Pope, M.; Swenberg, C.E. Electronic Processes in Organic Crystals and Polymers; Oxford University Press: New York, NY, USA, 1999. [Google Scholar]
- Neukom, M. Comprehensive Characterization and Modelling of Operation Mechanisms in Third Generation Solar Cells; University of Augsburg: Augsburg, Germany, 2019. [Google Scholar]
- Altazin, S.; Kirsch, C.; Knapp, E.; Stous, A.; Ruhstaller, B. Refined drift-diffusion model for the simulation of charge transport across layer interfaces in organic semiconductor devices. J. Appl. Phys. 2018, 124, 135501. [Google Scholar] [CrossRef]
- Coropceanu, V.; Cornil, J.; da Silva Filho, D.A.; Olivier, Y.; Silbey, R.; Brédas, J.L. Charge Transport in Organic Semiconductors. Chem. Rev. 2007, 107, 926–952. [Google Scholar] [CrossRef] [PubMed]
- Coropceanu, V.; Cornil, J. Analysis and optimization of organic tandem solar cells by full opto-electronic simulation. Front. Photonics 2022, 3, 16. [Google Scholar]
- Qirong, Z.; Bao, Z.; Yongmao, H.; Liang, L.; Zhuoqi, D.; Zaixin, X.; Xiaobo, Y. A study on numerical simulation optimization of perovskite solar cell based on CuI and C60. Mater. Res. Express 2022, 9, 036401. [Google Scholar] [CrossRef]
- Stübinger, T. Optische Modellierung und Charakterisierung von Organischen Donor-Akzeptor Solarzellen; Perspektivenverl: New York, NY, USA, 2005. [Google Scholar]
- Xiao, L.; Liang, T.; Gao, K.; Lai, T.; Chen, X.; Liu, F.; Russell, T.P.; Huang, F.; Peng, X.; Cao, Y. Ternary Solar Cells Based on Two Small Molecule Donors with Same Conjugated Backbone: The Role of Good Miscibility and Hole Relay Process. ACS Appl. Mater. Interfaces 2017, 9, 29917–29923. [Google Scholar] [CrossRef]
- He, Z.; Zhong, C.; Su, S.; Xu, M.; Wu, H.; Cao, Y. Enhanced power-conversion efficiency in polymer solar cells using an inverted device structure. Nat. Photonics 2012, 6, 591–595. [Google Scholar] [CrossRef]
- Ho, C.H.Y.; Kothari, J.; Fu, X. and So, F. Interconnecting layers for tandem organic solar cells. Materials. Today Energy 2021, 21, 100707. [Google Scholar] [CrossRef]
- Gu, S.; Lin, R.; Han, Q.; Gao, Y.; Tan, H.; Zhu, J. Tin and Mixed Lead–Tin Halide Perovskite Solar Cells: Progress and their Application in Tandem Solar Cells. Adv. Mater. 2020, 32, e1907392. [Google Scholar] [CrossRef]











| PSC | OSC | |||
|---|---|---|---|---|
| Experimental | Simulation | Experimental | Simulation | |
| Jsc (mA/cm2) | 17.43 | 17.43 | 17.48 | 17.52 |
| Voc (V) | 0.600 | 0.606 | 0.741 | 0.738 |
| FF (%) | 72.0 | 72.36 | NA | 64.83 |
| PCE (%) | 7.50 | 7.64 | NA | 8.31 |
| Tandem PV Parameter | Optical Optimization | Optoelectronic Optimization |
|---|---|---|
| Jsc (mA/cm2) | 13.74 | 12.27 |
| Voc (V) | 1.486 | 1.498 |
| FF (%) | 65.24 | 76.16 |
| PCE (%) | 13.32 | 13.99 |
| Optimization | Defects | Jsc (mA/cm2) | Voc (V) | FF (%) | PCE (%) |
|---|---|---|---|---|---|
| 2-layer | Initial | 12.27 | 1.498 | 76.16 | 13.99 |
| 2-layer | Reduced in PSC | 12.27 | 1.532 | 81.13 | 15.13 |
| 2-layer | Reduced in OSC | 12.27 | 1.574 | 83.96 | 16.48 |
| 6-layer | Initial | 13.29 | 1.548 | 77.64 | 15.96 |
| 6-layer | Reduced in PSC | 13.29 | 1.548 | 77.69 | 16.00 |
| 6-layer | Reduced in OSC | 13.29 | 1.580 | 82.15 | 17.46 |
Disclaimer/Publisher’s Note: The statements, opinions and data contained in all publications are solely those of the individual author(s) and contributor(s) and not of MDPI and/or the editor(s). MDPI and/or the editor(s) disclaim responsibility for any injury to people or property resulting from any ideas, methods, instructions or products referred to in the content. |
© 2023 by the authors. Licensee MDPI, Basel, Switzerland. This article is an open access article distributed under the terms and conditions of the Creative Commons Attribution (CC BY) license (https://creativecommons.org/licenses/by/4.0/).
Share and Cite
Salem, M.S.; Shaker, A.; Abouelatta, M.; Saeed, A. Full Optoelectronic Simulation of Lead-Free Perovskite/Organic Tandem Solar Cells. Polymers 2023, 15, 784. https://doi.org/10.3390/polym15030784
Salem MS, Shaker A, Abouelatta M, Saeed A. Full Optoelectronic Simulation of Lead-Free Perovskite/Organic Tandem Solar Cells. Polymers. 2023; 15(3):784. https://doi.org/10.3390/polym15030784
Chicago/Turabian StyleSalem, Marwa S., Ahmed Shaker, Mohamed Abouelatta, and Ahmed Saeed. 2023. "Full Optoelectronic Simulation of Lead-Free Perovskite/Organic Tandem Solar Cells" Polymers 15, no. 3: 784. https://doi.org/10.3390/polym15030784
APA StyleSalem, M. S., Shaker, A., Abouelatta, M., & Saeed, A. (2023). Full Optoelectronic Simulation of Lead-Free Perovskite/Organic Tandem Solar Cells. Polymers, 15(3), 784. https://doi.org/10.3390/polym15030784

