3D-Printed Poly (P-Dioxanone) Stent for Endovascular Application: In Vitro Evaluations
Abstract
:1. Introduction
2. Materials and Methods
2.1. Sample Preparation
2.2. Fabrication of PPDO and PPDO/Stabaxol®-1 Stents
2.3. Morphological and Structural Characterization
2.4. Mechanical Property Test
2.5. Finite Element Analysis
2.6. Hydrolytic Assays
2.7. Cell Culture
2.8. Cell Viability and Cell Adhesion Assay
2.9. Statistical Analysis
3. Results
3.1. PPDO and PPDO/Stabaxol®-1
3.2. Surface Morphology and Configuration of PPDO and PPDO/Stabaxol®-1 Stents
3.3. Mechanical Properties of PPDO and PPDO/Stabaxol®-1 Stents
3.4. Finite Element Analysis
3.5. Degradation of PPDO and PPDO/Stabaxol®-1 Stent
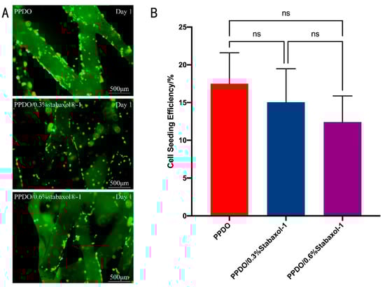
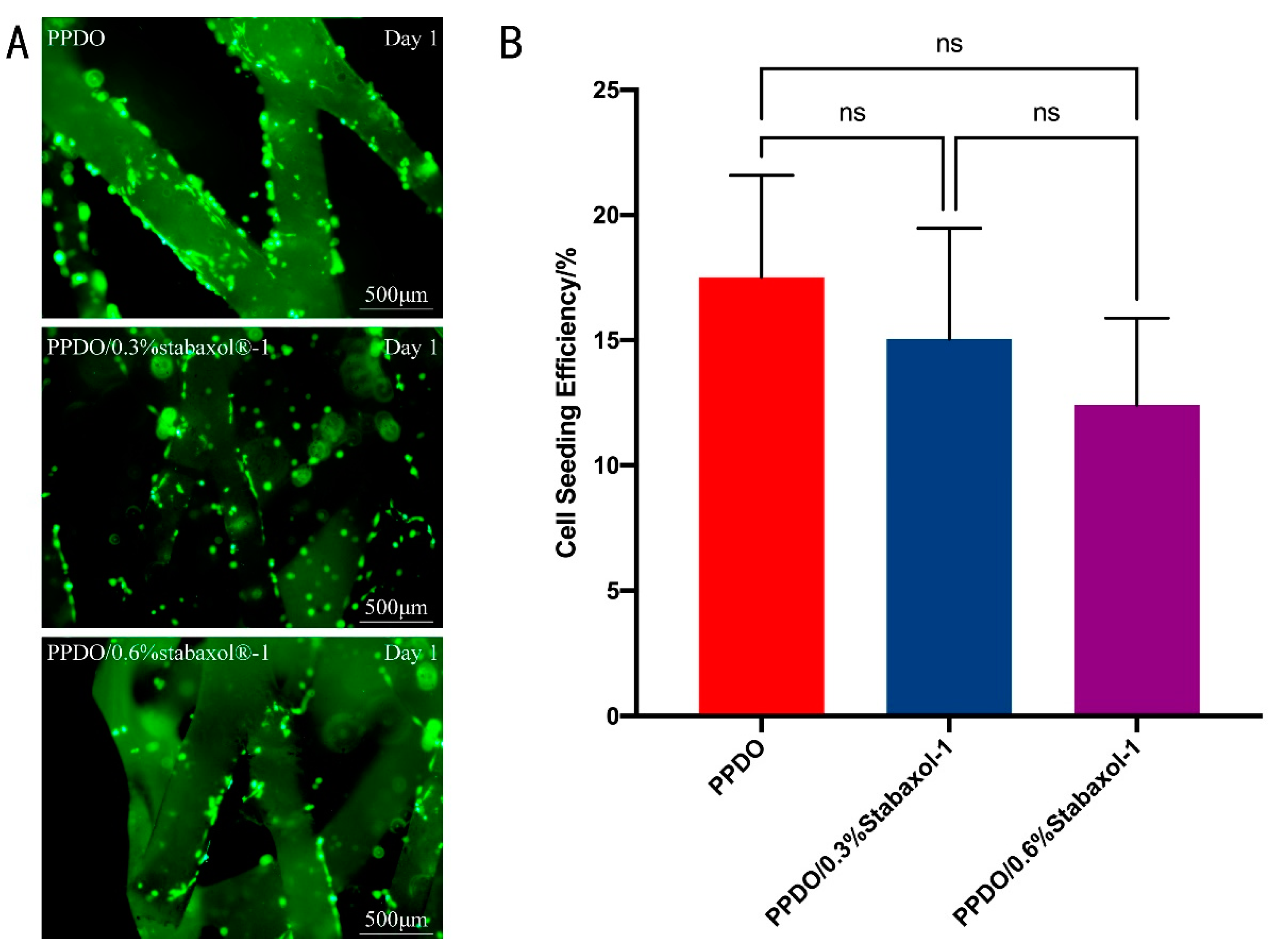
3.6. Cytocompatibility and Cell Adhesion of PPDO and PPDO/Stabaxol®-1 Stents
4. Discussion
5. Conclusions
Supplementary Materials
Author Contributions
Funding
Institutional Review Board Statement
Informed Consent Statement
Data Availability Statement
Acknowledgments
Conflicts of Interest
References
- Brisman, J.L.; Song, J.K.; Newell, D.W. Cerebral Aneurysms. N. Engl. J. Med. 2006, 355, 928–939. [Google Scholar] [CrossRef] [Green Version]
- Molyneux, A.; Kerr, R.; Stratton, I.; Sandercock, P.; Clarke, M.; Shrimpton, J.; Holman, R.; Group International Subarachnoid Aneurysm Trial Collaborative. International Subarachnoid Aneurysm Trial (Isat) of Neurosurgical Clipping Versus Endovascular Coiling in 2143 Patients with Ruptured Intracranial Aneurysms: A Randomised Trial. Lancet 2002, 360, 1267–1274. [Google Scholar] [CrossRef]
- Becske, T.; Kallmes, D.F.; Saatci, I.; McDougall, C.G.; Szikora, I.; Lanzino, G.; Moran, C.J.; Woo, H.H.; Lopes, D.K.; Berez, A.L.; et al. Pipeline for Uncoilable or Failed Aneurysms: Results from a Multicenter Clinical Trial. Radiology 2013, 267, 858–868. [Google Scholar] [CrossRef] [PubMed]
- Biondi, A.; Jean, B.; Vivas, E.; Le Jean, L.; Boch, A.L.; Chiras, J.; Van Effenterre, R. Giant and Large Peripheral Cerebral Aneurysms: Etiopathologic Considerations, Endovascular Treatment, and Long-Term Follow-Up. AJNR Am. J. Neuroradiol. 2006, 27, 1685–1692. [Google Scholar] [PubMed]
- Otsuka, F.; Finn, A.V.; Yazdani, S.K.; Nakano, M.; Kolodgie, F.D.; Virmani, R. The Importance of the Endothelium in Atherothrombosis and Coronary Stenting. Nat. Rev. Cardiol. 2012, 9, 439–453. [Google Scholar] [CrossRef] [PubMed]
- Müller-Hülsbeck, S.; Stolzmann, P.; Liess, C.; Hedderich, J.; Paulsen, F.; Jahnke, T.; Heller, M. Vessel Wall Damage Caused by Cerebral Protection Devices: Ex Vivo Evaluation in Porcine Carotid Arteries. Radiology 2005, 235, 454–460. [Google Scholar] [CrossRef] [PubMed]
- Kong, D.; Melo, L.G.; Mangi, A.A.; Zhang, L.; Lopez-Ilasaca, M.; Perrella, M.A.; Liew, C.C.; Pratt, R.E.; Dzau, V.J. Enhanced Inhibition of Neointimal Hyperplasia by Genetically Engineered Endothelial Progenitor Cells. Circulation 2004, 109, 1769–1775. [Google Scholar] [CrossRef]
- Aoki, J.; Serruys, P.W.; van Beusekom, H.; Ong, A.T.; McFadden, E.P.; Sianos, G.; van der Giessen, W.J.; Regar, E.; de Feyter, P.J.; Davis, H.R.; et al. Endothelial Progenitor Cell Capture by Stents Coated with Antibody against Cd34: The Healing-Fim (Healthy Endothelial Accelerated Lining Inhibits Neointimal Growth-First in Man) Registry. J. Am. Coll. Cardiol. 2005, 45, 1574–1579. [Google Scholar] [CrossRef] [Green Version]
- Jinnouchi, H.; Torii, S.; Sakamoto, A.; Kolodgie, F.D.; Virmani, R.; Finn, A.V. Fully Bioresorbable Vascular Scaffolds: Lessons Learned and Future Directions. Nat. Rev. Cardiol. 2019, 16, 286–304. [Google Scholar] [CrossRef]
- Bergström, J.S.; Hayman, D. An Overview of Mechanical Properties and Material Modeling of Polylactide (Pla) for Medical Applications. Ann. Biomed. Eng. 2016, 44, 330–340. [Google Scholar] [CrossRef]
- Debusschere, N.; Segers, P.; Dubruel, P.; Verhegghe, B.; De Beule, M. A Finite Element Strategy to Investigate the Free Expansion Behaviour of a Biodegradable Polymeric Stent. J. Biomech. 2015, 48, 2012–2018. [Google Scholar] [CrossRef] [PubMed]
- Song, Y.; Li, Y.; Song, W.; Yee, K.; Lee, K.-Y.; Tagarielli, V. Measurements of the Mechanical Response of Unidirectional 3d-Printed Pla. Mater. Des. 2017, 123, 154–164. [Google Scholar] [CrossRef]
- Bangalore, S.; Bezerra, H.G.; Rizik, D.G.; Armstrong, E.J.; Samuels, B.; Naidu, S.S.; Grines, C.L.; Foster, M.T.; Choi, J.W.; Bertolet, B.D.; et al. The State of the Absorb Bioresorbable Scaffold: Consensus from an Expert Panel. JACC Cardiovasc. Interv. 2017, 10, 2349–2359. [Google Scholar] [CrossRef] [PubMed]
- Joner, M.; Koppara, T.; Virmani, R.; Byrne, R.A. Improving Vessel Healing with Fully Bioresorbable Drug-Eluting Stents: More Than a Pipe Dream? Eur. Heart J. 2016, 37, 241–244. [Google Scholar] [CrossRef] [Green Version]
- Li, J.; Zheng, F.; Qiu, X.; Wan, P.; Tan, L.; Yang, K. Finite Element Analyses for Optimization Design of Biodegradable Magnesium Alloy Stent. Mater. Sci. Eng. C Mater. Biol. Appl. 2014, 42, 705–714. [Google Scholar] [CrossRef]
- Hu, X.; He, J.; Yong, X.; Lu, J.; Xiao, J.; Liao, Y.; Li, Q.; Xiong, C. Biodegradable Poly (Lactic Acid-Co-Trimethylene Carbonate)/Chitosan Microsphere Scaffold with Shape-Memory Effect for Bone Tissue Engineering. Colloids Surf. B Biointerf. 2020, 195, 111218. [Google Scholar] [CrossRef]
- He, J.; Hu, X.; Cao, J.; Zhang, Y.; Xiao, J.; Peng, L.; Chen, D.; Xiong, C.; Zhang, L. Chitosan-Coated Hydroxyapatite and Drug-Loaded Polytrimethylene Carbonate/Polylactic Acid Scaffold for Enhancing Bone Regeneration. Carbohydr. Polym. 2021, 253, 117198. [Google Scholar] [CrossRef]
- Qiu, Z.C.; Zhang, J.J.; Huang, C.L.; Niu, Y.; Yang, K.K.; Wang, Y.Z. The Influence of the Surface Character of the Clays on the Properties of Poly(P-Dioxanone)/Fibrous Clay Nanocomposites. J. Appl. Polym. Sci. 2012, 125, E247–E259. [Google Scholar] [CrossRef]
- Zhao, Y.Q.; Ding, S.D.; Yuan, Y.; Wang, Y.Z. Enhanced Degradation Stability of Poly(P- Dioxanone) under Different Temperature and Humidity with Bis-(2,6-Diisopropylphenyl) Carbodiimide. J. Appl. Polym. Sci. 2014, 131, 9. [Google Scholar] [CrossRef]
- Ding, S.-D.; Wang, Y.-Z. Enhanced Thermal Stability of Poly(1,4-Dioxan-2-One) in Melt by Adding a Chelator. Polym. Degrad. Stab. 2006, 91, 2465–2470. [Google Scholar] [CrossRef]
- Yang, K.K.; Wang, X.L.; Wang, Y.Z. Poly(P-Dioxanone) and Its Copolymers. J. Macromol. Sci. Polym. Rev. C 2002, 42, 373–398. [Google Scholar] [CrossRef]
- Jana, S. Endothelialization of Cardiovascular Devices. Acta Biomater 2019, 99, 53–71. [Google Scholar] [CrossRef]
- Van Belle, E.; Tio, F.O.; Couffinhal, T.; Maillard, L.; Passeri, J.; Isner, J.M. Stent Endothelialization. Time Course, Impact of Local Catheter Delivery, Feasibility of Recombinant Protein Administration, and Response to Cytokine Expedition. Circulation 1997, 95, 438–448. [Google Scholar] [CrossRef] [PubMed]
- Parameswaran, P.K.; Dai, D.; Ding, Y.-H.; Gunderson, T.; Kallmes, D.F.; Kadirvel, R. Assessment of Endothelialization of Aneurysm Wall over Time in a Rabbit Model through Cd31 Scoring. J. Neurointerv. Surg. 2018, 10, 888–891. [Google Scholar] [CrossRef] [PubMed]
- Nishida, H.; Konno, M.; Ikeda, A.; Tokiwa, Y. Microbial Degradation of Poly(P-Dioxanone)—I. Isolation of Degrading Microorganisms and Microbial Decomposition in Pure Culture. Polym. Degrad. Stab. 2000, 68, 205–217. [Google Scholar] [CrossRef]
- Dang, H.-C.; Luo, Y.-K.; Xu, C.; Song, F.; Wang, X.-L.; Wang, Y.-Z. Contribution of Hemispheric Caco3 to Improving Crystalline, Physical Properties and Biocompatibility of Poly(P-Dioxanone). Ind. Eng. Chem. Res. 2015, 54, 6269–6281. [Google Scholar] [CrossRef]
- Pan, M.E.; Xu, Z.Y.; Luo, W.; Yang, Y.Y.; Teng, T.H.; Lin, J.X.; Huang, H.G. In Vitro and in Vivo Properties Study of a Novel 3d-Printed Absorbable Pancreaticojejunostomy Device Made by Melting Blended Poly(P-Dioxanone)/Poly(Lactic Acid). Mater. Des. 2021, 210, 12. [Google Scholar] [CrossRef]
- Zhao, F.; Xue, W.; Wang, F.; Yu, C.; Xu, H.; Hao, Y.; Wang, L. A New Approach to Improve the Local Compressive Properties of Ppdo Self-Expandable Stent. J. Mech. Behav. Biomed. Mater. 2017, 68, 318–326. [Google Scholar] [CrossRef]
- Zhao, F.; Xue, W.; Wang, F.; Sun, J.; Lin, J.; Liu, L.; Sun, K.; Wang, L. Braided Bioresorbable Cardiovascular Stents Mechanically Reinforced by Axial Runners. J. Mech. Behav. Biomed. Mater. 2019, 89, 19–32. [Google Scholar] [CrossRef]
- Eshkalak, S.K.; Ghomi, E.R.; Dai, Y.; Choudhury, D.; Ramakrishna, S. The Role of Three-Dimensional Printing in Healthcare and Medicine. Mater. Des. 2020, 194, 15. [Google Scholar]
- Liu, Z.-P.; Ding, S.-D.; Sui, Y.-J.; Wang, Y.-Z. Enhanced Hydrolytic Stability of Poly(P-Dioxanone) with Polycarbodiimide. J. Appl. Polym. Sci. 2009, 112, 3079–3086. [Google Scholar] [CrossRef]
- Elias-Zuniga, A.; Montoya, B.; Ortega, W.; Flores-Villalba, E.; Rodriguez, C.; Siller, H.R.; Elizondo, J.A.D.; Martínez-Romero, O. Stress-Softening and Residual Strain Effects in Suture Materials. Adv. Mater. Sci. Eng. 2013, 2013, 249512. [Google Scholar] [CrossRef] [PubMed] [Green Version]
- Sabino, M.A.; González, S.; Márquez, L.; Feijoo, J.L. Study of the Hydrolytic Degradation of Polydioxanone Ppdx. Polym. Degrad. Stab. 2000, 69, 209–216. [Google Scholar] [CrossRef]
- Ellis, S.G.; Kereiakes, D.J.; Metzger, D.C.; Caputo, R.P.; Rizik, D.G.; Teirstein, P.S.; Litt, M.R.; Kini, A.; Kabour, A.; Marx, S.O.; et al. Everolimus-Eluting Bioresorbable Scaffolds for Coronary Artery Disease. N. Engl. J. Med. 2015, 373, 1905–1915. [Google Scholar] [CrossRef] [PubMed] [Green Version]
- Cassese, S.; Byrne, R.A.; Ndrepepa, G.; Kufner, S.; Wiebe, J.; Repp, J.; Schunkert, H.; Fusaro, M.; Kimura, T.; Kastrati, A. Everolimus-Eluting Bioresorbable Vascular Scaffolds Versus Everolimus-Eluting Metallic Stents: A Meta-Analysis of Randomised Controlled Trials. Lancet 2016, 387, 537–544. [Google Scholar] [CrossRef]
- Baiardo, M.; Frisoni, G.; Scandola, M.; Rimelen, M.; Lips, D.; Ruffieux, K.; Wintermantel, E. Thermal and Mechanical Properties of Plasticized Poly(L-Lactic Acid). J. Appl. Polym. Sci. 2003, 90, 1731–1738. [Google Scholar] [CrossRef]
- Ren, Z.; Dong, L.; Yang, Y. Dynamic Mechanical and Thermal Properties of Plasticized Poly(Lactic Acid). J. Appl. Polym. Sci. 2006, 101, 1583–1590. [Google Scholar] [CrossRef]
- Simon, C.; Palmaz, J.C.; Sprague, E. Influence of Topography on Endothelialization of Stents: Clues for New Designs. J. Long Term. Eff. Med. Implant. 2000, 10, 143–151. [Google Scholar] [CrossRef]
- LaDisajr, J.F.; Olson, L.E.; Douglas, H.A.; Warltier, D.C.; Kersten, J.R.; Pagel, P.S. Alterations in Regional Vascular Geometry Produced by Theoretical Stent Implantation Influence Distributions of Wall Shear Stress: Analysis of a Curved Coronary Artery Using 3d Computational Fluid Dynamics Modeling. Biomed. Eng. Online 2006, 5, 40. [Google Scholar] [CrossRef] [Green Version]
- Katz, J.M.; Hakoun, A.M.; Dehdashti, A.R.; Chebl, A.B.; Janardhan, V.; Janardhan, V. Understanding the Radial Force of Stroke Thrombectomy Devices to Minimize Vessel Wall Injury: Mechanical Bench Testing of the Radial Force Generated by a Novel Braided Thrombectomy Assist Device Compared to Laser-Cut Stent Retrievers in Simulated Mca Vessel Diameters. Interv. Neurol. 2019, 8, 206–214. [Google Scholar]
- Thiebes, A.L.; McGrath, D.J.; Kelly, N.; Sweeney, C.A.; Kurtenbach, K.; Gesché, V.N.; Clauser, J.; O’Brien, B.; Bruzzi, M.; McHugh, P.E.; et al. Comparison of Covered Laser-Cut and Braided Respiratory Stents: From Bench to Pre-Clinical Testing. Ann. Biomed. Eng. 2019, 47, 1738–1747. [Google Scholar] [CrossRef] [PubMed]
- Zhao, F.; Xue, W.; Wang, F.; Liu, L.; Shi, H.; Wang, L. Composite Self-Expanding Bioresorbable Prototype Stents with Reinforced Compression Performance for Congenital Heart Disease Application: Computational and Experimental Investigation. J. Mech Behav. Biomed. Mater. 2018, 84, 126–134. [Google Scholar] [CrossRef] [PubMed]
- Bae, I.-H.; Lim, K.-S.; Park, J.-K.; Park, D.-S.; Lee, S.-Y.; Jang, E.-J.; Ji, M.S.; Sim, D.S.; Hong, Y.J.; Ahn, Y.; et al. Mechanical Behavior and in Vivo Properties of Newly Designed Bare Metal Stent for Enhanced Flexibility. J. Ind. Eng. Chem. 2015, 21, 1295–1300. [Google Scholar] [CrossRef]
- Hui, L.L.; Chu, C.C.; Grubb, D. Hydrolytic Degradation and Morphologic Study of Poly-P-Dioxaone. J. Biomed. Mater. Res. 1993, 27, 153–166. [Google Scholar]
- Erbel, R.; Di Mario, C.; Bartunek, J.; Bonnier, J.; de Bruyne, B.; Eberli, F.R.; Erne, P.; Haude, M.; Heublein, B.; Horrigan, M.; et al. Temporary Scaffolding of Coronary Arteries with Bioabsorbable Magnesium Stents: A Prospective, Non-Randomised Multicentre Trial. Lancet 2007, 369, 1869–1875. [Google Scholar] [CrossRef]







Publisher’s Note: MDPI stays neutral with regard to jurisdictional claims in published maps and institutional affiliations. |
© 2022 by the authors. Licensee MDPI, Basel, Switzerland. This article is an open access article distributed under the terms and conditions of the Creative Commons Attribution (CC BY) license (https://creativecommons.org/licenses/by/4.0/).
Share and Cite
Lu, J.; Hu, X.; Yuan, T.; Cao, J.; Zhao, Y.; Xiong, C.; Li, K.; Ye, X.; Xu, T.; Zhao, J. 3D-Printed Poly (P-Dioxanone) Stent for Endovascular Application: In Vitro Evaluations. Polymers 2022, 14, 1755. https://doi.org/10.3390/polym14091755
Lu J, Hu X, Yuan T, Cao J, Zhao Y, Xiong C, Li K, Ye X, Xu T, Zhao J. 3D-Printed Poly (P-Dioxanone) Stent for Endovascular Application: In Vitro Evaluations. Polymers. 2022; 14(9):1755. https://doi.org/10.3390/polym14091755
Chicago/Turabian StyleLu, Junlin, Xulin Hu, Tianyu Yuan, Jianfei Cao, Yuanli Zhao, Chengdong Xiong, Kainan Li, Xun Ye, Tao Xu, and Jizong Zhao. 2022. "3D-Printed Poly (P-Dioxanone) Stent for Endovascular Application: In Vitro Evaluations" Polymers 14, no. 9: 1755. https://doi.org/10.3390/polym14091755
APA StyleLu, J., Hu, X., Yuan, T., Cao, J., Zhao, Y., Xiong, C., Li, K., Ye, X., Xu, T., & Zhao, J. (2022). 3D-Printed Poly (P-Dioxanone) Stent for Endovascular Application: In Vitro Evaluations. Polymers, 14(9), 1755. https://doi.org/10.3390/polym14091755

