Abstract
The use of recycled opaque PET (r-O-PET, with TiO2) as a reinforcement for the recycled polypropylene matrix (r-PP) was evaluated through the life cycle assessment according to different scenarios corresponding to two different recycled blends and considered two virgin raw plastic material as reference materials when comparing the environmental performance of the proposed treatments. The results indicate that the environmental performance was quite different for each blend, since the additional extrusion process required in scenario 2 (blend with TiO2) causes all impact categories analysed to report higher values when compared with scenario 1 (blend without TiO2). The stage that contributes the most corresponds to the different extrusion processes included in both recycling blends, representing at least 80% of the total for global warming. Compared with virgin raw materials, the blend with TiO2 showed better performance in all the impact categories analysed in comparison with virgin PA66, while the blend without TiO2 showed the opposite trend when compared to PP. Furthermore, the fact that the upcycling treatment was carried out on a pilot scale provides room for improvement when implemented on a full scale. It is worth noting the high energy consumption of the treatment processes and their associated cost, in addition to the market cost of virgin raw materials, however, when considering the environmental cost of raw materials, it is observed that when substituting virgin materials PP and PA66 for the blends evaluated in this study results in a reduction of the environmental price of up to 2.5 times.
1. Introduction
In the past decade, global awareness regarding environmental issues (global warming, climate change, resource depletion…) has increased considerably. Plastic pollution is of particular concern, given that due to their numerous benefits, plastics have become ubiquitous throughout society and, consequently the amount of post-consumer plastic waste is increasing, leading to significant environmental drawbacks. In the absence of action, the amount of plastic waste produced globally is predicted to triple between 2015 and 2060, to between 155 and 265 million tonnes per year [1].
Governments and policymakers have started to understand the need to transition to more sustainable systems. Hence, in 2011 European Union designated resource efficiency as one of the flagships of its Europe 2020 Strategy (turning wastes into a resource) [2] and the EU settled in July 2014 the target of recycling at least 80% of plastic packaging waste by 2030 and banning burying recyclable waste in landfill as of 2025 [3]. In January 2018, Plastics Europe released its ‘2030 Plastic Voluntary Commitments’, announcing its willingness to achieve the 100% re-use, recycling and/or recovery target of all plastics packaging in the EU-28, Norway and Switzerland by 2040 [4].
In this context, the circular economy (CE) approach promotes more effective use of materials by creating more value, for instance, promoting the cycle of high-value material instead of recycling only for law value raw materials as in traditional recycling [5,6]. Through various principled actions, it is possible to operate a closed-loop ecosystem and extend the life-cycle of products, equipment and infrastructure. Thus, improving the resource utilization, reducing waste, and energy consumption.
Regarding plastic packaging, the Ellen MacArthur Foundation’s report [7] concreted a set of three priority actions to trigger the transition towards a new economy: (i) the fundamental redesign of 30% of plastic packaging that otherwise will never be reused or recycled; (ii) the reuse of at least 20% of plastic packaging; and (iii) the recycling of the remaining 50% of plastic packaging, radically improving their quality and economic attractiveness.
Despite the numerous solutions included in the CE approach, particular emphasis is still placed on the recycling of plastic packaging wastes in response to the EU targets, as well as the communities’ aspirations towards “zero waste” cities. Nevertheless, the main technical difficulties of recycling are the variability of composition and the level of contamination of the waste stream.
Recycling of plastics involves many processes including collecting the wastes from the point of production or disposal, sorting, compressing, crushing and pelletizing them into raw materials. These procedures are followed by their thermal, chemical or mechanical processing to the final product. For this reason, the recycling of plastic waste is intricate and less preferred compared to other materials such as aluminium, glass, ceramics and paper [8]. Through shredding and grinding, plastic wastes are degraded during mechanical recycling [9]. The method is however not preferable if the mixture of wastes is complex and instead, incineration is preferred [10].
Recycled plastic can be reused in a closed loop material flow, reused in less critical applications (down-cycling), or upgraded for another use (up-cycling). The upgrading strategy generally comprises several elements of the polymer blend technology, viz alloying (i.e., compatibilization and/or impact modification), blending to the desired morphology, and compounding with other additives (e.g., stabilizers and fillers) [11].
Plastic milk bottles were traditionally made of high-density polyethylene (HDPE), but in order to achieve cost savings, the use of PET started to develop in the 2010s. In addition to the fact that it is cheaper than HDPE, the use of PET reduces the weight of the container by 25% and eliminates the aluminium seal on the bottle [12,13]. It also reduces water consumption by 20% and the energy consumption of the manufacturing process by 13%. Since PET bottles are normally transparent, between 10 to 20% w/w of TiO2 is used as opacifying agent, conferring a screening effect from UV radiation of the content, minimising gas permeation, and a glossy white aspect when no other pigments are used.
The counterpart of opaque PET is its difficulty in being recycled by conventional processes used for transparent PET (r-T-PET), especially the bottle-to-fibre recycling process, which represents around 44% of its market share [14]. The French packaging compliance organisation Eco-Emballages stated that above a threshold of 15% by weight, the presence of recycled opaque PET (r-O-PET) in the PET bottle-to-fibre recycling stream leads to a series of difficulties during the filament manufacturing and significant deterioration of the mechanical properties of the fibres [13].
The presence of at least 0.35% w/w of TiO2 is capable of retard strain hardening and accompanying stress-induced crystallization, when stretched in the rubbery state (temperatures between Tg and Tm), generating low levels of crystallinity and orientation. Apparently, the submicron TiO2 particles interfere in the formation of the physical network necessary to promote the necessary hardening in the stabilization of the stretching stage during the manufacture of the fibre. Concentrations higher than 4% w/w generate a structure with poor mechanical properties [15]. That is why, as an alternative solution, recycling companies have chosen to market a grade of r-O-PET “diluted” with r-T-PET such that the TiO2 content is around 2% w/w, which allows the manufacturing fibres with “acceptable” mechanical properties.
Taking into account that in 2016 opaque PET already represented an average of 12% by weight of the materials managed in the bottle-to-fibre recycling streams in France and that the market continues to grow. Therefore, if no action is taken recyclers will have no choice but to send opaque PET bottles to landfill or incineration, as the treatment systems cannot tolerate such quantities. Consequently, this waste stream will have a significant environmental impact and therefore will not follow the European strategies for plastics within the circular economy policy [16].
To address this growing issue, Eco-Emballages launched an action plan in 2017 [13], divided into three actions. One of these actions aims to search for an added-value market for r-O-PET. The case study presented in this work is framed within this context. The rationale behind the idea was to recover the opaque PET waste stream and improve its mechanical/physical properties and consequently its economic value while reducing its environmental impacts, which is in line with the CE approach.
In a previous study, it was observed that the presence of almost 2% w/w of TiO2 on r-T-PET promotes an increase of 21% in the energy required for crack propagation. This effect is caused by the TiO2 sub-micron particle cavitation, which allows a significant release of local triaxiality, promoting plastic the premature plastic tearing of the PET matrix [17]. Thus, one of the upgrading pathways proposed considered in this case study was to explore the use of r-O-PET as a reinforcement for recycled polypropylene (r-PP) matrix, inducing a microfibrillation of the PET phase during processing that acts as reinforcing fibres, under the manufacturing philosophy of in situ microfibrilated composites (MFC) [18]. According to his study, the blend composition that offers the best balance of mechanical properties and fracture behaviour of the MCM produced is the one with 20% w/w of r-O-PET. However, due to the intrinsic immiscibility of both polymeric phases, and considering the relatively low amount of TiO2 compared to the actual content in the bottles, the inclusion of superficially modified TiO2 in the blend was tested in order to evaluate its effectiveness to enhance the compatibility between the two polymeric phases. According to the results, the use of an hydrophobic treated particle until 12% w/w induces an emulsifying effect of the r-O-PET phase and good compatibilization in the elastic regime of mechanical performance [19].
The objective of this study is to evaluate two different solutions for the opaque PET waste stream, two different blends of r-O-PET have been proposed and produced on a pilot scale and then tested on an industrial scale to produce components for the electrical industry. In order to evaluate the environmental performance of the two blends, the life cycle assessment (LCA) methodology is used and, in addition, it is compared with virgin plastic materials of fossil origin that are commonly used to manufacture the same components. The aim is to evaluate the environmental cost over the life cycle of recycling the opaque PET stream and that of competing for virgin materials for the same application. The objective is also to illustrate the challenges that users/supporters of the CE approach must overcome when it comes to recycling plastic packaging, especially in terms of promoting high-added-value applications and creating new markets.
2. Materials and Methods
2.1. Materials and Scenarios
It is worth mentioning that this study is part of a project carried out in conjunction with the Institut Des Sciences Analytiques et de Physico-Chimie Pour l’Environnement et les Matériaux (IPREM) (Pau, France). The recycled raw material for the manufacture of the proposed blends corresponds to grades marketed by Suez RV Plastiques Atlantique (Bayonne, France): flakes of a mixture of recycled O-PET mixed with recycled transparent PET to reach a nominal global content of 2% w/w TiO2 (r-O-PET); and a recycled PP (r-PP) from the automotive industry. Both were sent from IPREM (Pau, France) to our facilities (Spain). However, for the life cycle inventory, the original origin of both (France and The Netherlands, respectively) was considered.
The composition of the blend was selected after a preliminary study carried out on a laboratory scale. In this study, it was established that the addition of 20% by weight of r-O-PET to r-PP offered the best balance of mechanical properties. The generation of a microfibrillated morphology of the PET phase during processing promotes a reinforcement in stiffness to the system. For this composition, a global amount of TiO2 determined was 0.2% w/w. Additionally, and considering the possibility of increasing this TiO2 content, a mixture with a global content of 4% w/w of TiO2 was evaluated to compare its performance. Details of this study could be found in [18,19].
An industrial partner, specialising in the manufacture of injection moulded parts for different markets, carried out a study on possible parts that could be considered based on processability and mechanical performance. Two components used in the building construction industry were selected for a comparative study between the traditional petroleum-based plastic and the proposed recycled blends. The traditional virgin raw material employed in their manufacture is a Polypropylene heterophasic copolymer, ISPLEN 140 G2M (Repsol, Madrid, Spain) and a Polyamide 66, Zytel 101L BKB080 (Dupont, Wilmington, DE, USA).
Table 1 collects the values of the mechanical, physical and flow properties that were used for the selection of the comparison scenarios of this study, after the blends preparation in the pilot plant scale. It is important to note that the values reported for virgin materials (PP and PA66) correspond to the technical specifications provided by the raw material producers, while those of the blends were determined under the same conditions and following the same standards used for virgin PP.
Table 1.
Physical, mechanical and flow properties of virgin raw materials and blends selected for the study.
When selecting the scenarios for the present LCA analysis, an attempt was made to prioritize similarity in terms of:
- (a)
- Similarity of Specific elastic modulus (Esp) values: Ratio between elastic modulus (E) and material density (ρ) which is a mechanical parameter used in structural design.
- (b)
- Similarity in the fluidity of the melt under normal processing conditions. In the case of the parts made from virgin PP, the proximity between MFI was used as a criterion. In the case of PA66, as this parameter is not available, this comparison is meaningless. However, the conditions for the processing of both blends (similar to a PP) offer fewer drawbacks than those used for processing a typical PA66: there is no need for drying, there is no need to use screws with anti-return and anti-drip valves, and the temperature profile is more venébolo (230 °C, for PP vs. 290 °C for PA66).
In this way, the following study scenarios were selected:
Scenario 1: 20w% r-O-PET/80w% rPP vs. PP (Isplen)
Scenario 2: 20w% r-O-PET/76w% rPP/4% TiO2 vs. PA66 (Zytel)
2.2. Blends Preparation at Pilot Plant Scale
The heterogeneity in the composition and geometry (flakes) of the received r-O-PET hinders any continuous forming process, which is why as the first step in blend preparation a homogenization of raw material by extrusion was performed. It used a KNETER 25 × 24D co-rotating twin screw extruder from COLLIN (Ebersberg, Germany) with a length-to-diameter ratio (L/D) of 36, a screw diameter (D) of 25 mm, and 7 heating zones (1 for die). A filament-type die of 3 mm nominal diameter was used to produce pellets after cooling in a water bathtub (1500 mm in length) at 20 °C. The processing conditions used were:
Temperature profile (°C): 180/220/240/245/245/250/250 °C (die)
Screws rotation speed: 55 rpm.
Under these processing conditions, the decrease in the Intrinsic Viscosity (IV) of the product was determined to be less than 10% [20].
The selected blend composition (r-PP/r-O-PET: 80/20) was prepared using the same twin screw extruder described above with the same extrusion conditions used in the homogenization step. Additionally, the same blend composition was prepared with an additional 4% by weight of TiO2. For this, an r-PP/TiO2 masterbatch was prepared and subsequently diluted with the required amounts of r-PP and r-O-PET until reach the desired proportion of additional TiO2 in the resultant r-PP/r-O-PET-O. This methodology assures a better dispersion and distribution of the inorganic component.
The preparation of the masterbatch was carried out in an E-30/25 single screw extruder from IQAP-LAP (Barcelona, Spain) with an L/D ratio of 25, a screw diameter of 30 mm, and 4 heating zones (1 for die). A filament die diameter of 3 mm (for pelletizing) die was used. Prior to pellets cutting the filament was cooled in a water bathtube (1500 mm in length) at 20 °C. The following processing conditions:
Temperature profile (°C): 140/160/185/210 (die)
Screw rotation speed: 50 rpm.
It is important to quote several aspects on PET pre-conditioning before processing:
- (a)
- Before each processing stage, PET must be dried to minimize its high tendency to hydrolytic thermos-degradation. In this case, drying was carried out in dried during 4 h at 120 °C in a PIOVAN hopper-dryer (DSN506HE, Venice, Italy) with a dew point of −40 °C, a common industrial device in PET processing. This procedure was carried out both for the homogenization of the r-O-PET flakes and for the preparation of the proposed blends.
- (b)
- Due to the cooling conditions used during the flake homogenization stage, the r-O-PET obtained is in an amorphous state. In order to carry out its drying under the usual conditions (see point (a) above), a recrystallization process is required in order to avoid agglomeration of the pellets. Recrystallization was performed by heating the pellets in a Dry Big 2,003,740 convection oven (JP Selecta, Barcelona, Spain) at 90 °C for 4 h, taking care every 30 min to remove the pellets to avoid agglomeration in this step.
- (c)
- To further minimize the inevitable hydrolytic thermodegradation of the PET phase during flake homogenization, an N2 blanket was introduced into the feeding zone.
2.3. LCA Methodology
2.3.1. Functional Unit and System Boundaries
The functional unit is 1 kg of plastic granules produced at the gate of the treatment facility for both scenarios. It means that all the flows involved in the system were calculated or estimated in order to obtain 1 kg of the blends according to the composition listed in Table 1. The system boundaries include the processes from raw materials to plastic pellets, and the compounding with additives as well. The production of raw materials in both scenarios corresponds to the recycling stages of opaque PET and PP waste. The scope of the analysis is restricted from cradle to gate, as recycled blends and virgin materials are assumed to be equivalent for the market regarding their mechanical properties as well as their processing window.
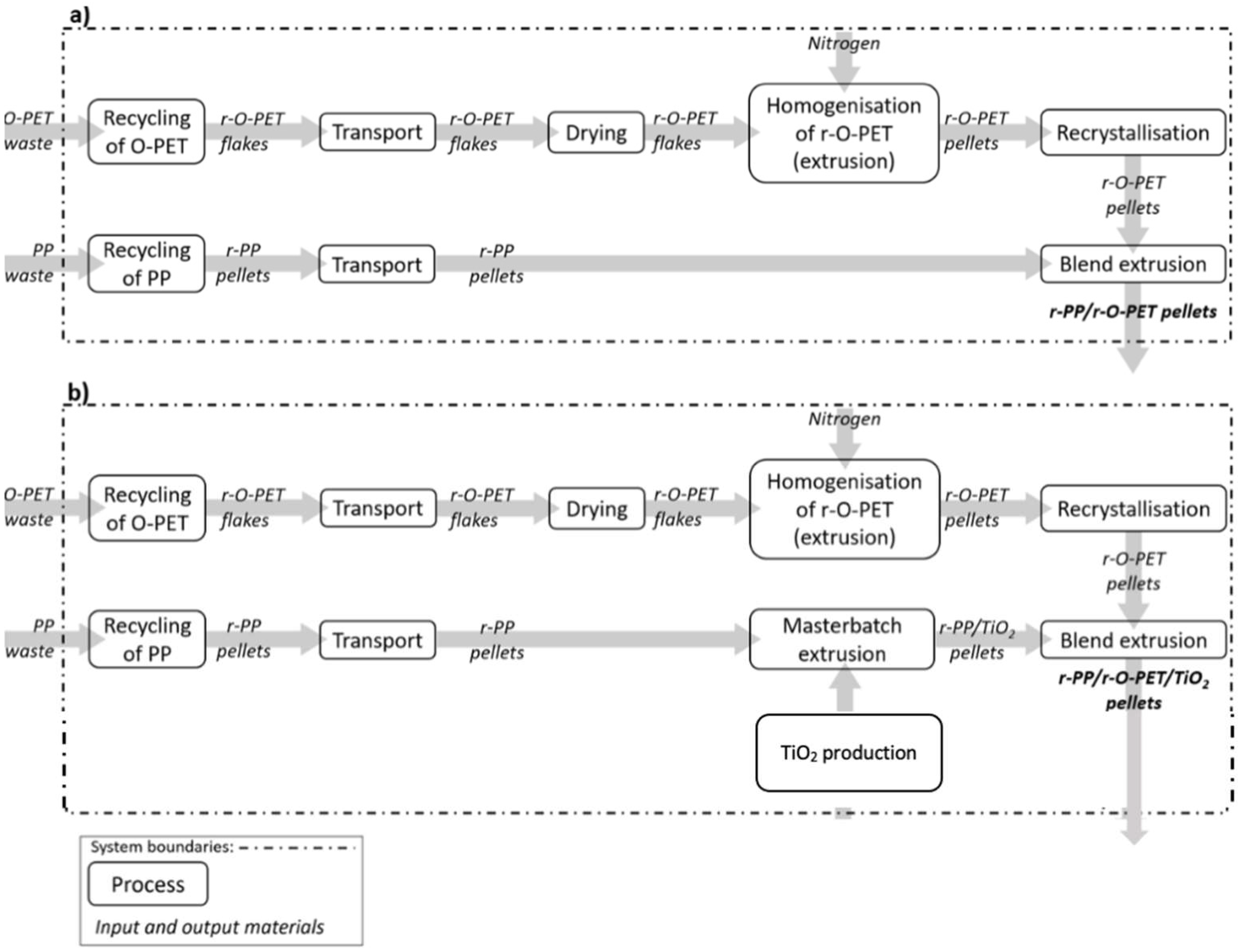
The schematic flow charts of the processes under consideration in the LCI system boundaries for both scenarios are shown in Figure 1. As is conventionally conducted in literature for open-loop recycling processes, a “cut-off” approach is applied, therefore it is not considered the first life of plastic waste [21]. The main difference between the two scenarios is the presence of an additional extrusion process to prepare the r-PP/TiO2 master batch in Scenario 2.
Figure 1.
Schematic flow charts cradle-to-gate system boundaries for the recycling opaque PET waste for (a) Scenario 1 and (b) Scenario 2.
2.3.2. Life Cycle Inventory
The recycling stages of opaque PET (O-PET) and PP include the first phase of plastic waste collection, transport, initial sorting and balling, as well as the second phase of plastic waste reprocessing. First, the PET waste is unbaled, pre-washed in order to remove labels, sorted by colour and chopped into flakes. The obtained flakes are then washed, rinsed and dried. On the other hand, the PP waste is washed, sorted, shredded into flakes and pelletised. Therefore, the r-O-PET flakes are produced in France and r-PP pellets are produced in the Netherlands. It is assumed that they both are transported by lorry to Spain, where the blend preparations take place in a pilot-scale extrusion plant. The transport stages included in the system boundaries are listed in Table 2.
Table 2.
Transport stages included in the system boundaries from plastic recyclers to pilot scale extrusion plants.
The energy consumption during the pre-conditioning stage of r-O-PET (flakes and homogenized pellets) was estimated form the calibration curve Temperature vs. electrical power provided by the manufacturer of the Dryer hopper and convection oven.
The material loss for the extrusion processes is estimated between 7 and 10w%, due to the characteristics of the tests carried out at the pilot scale, the operation is not continuous and there are material losses every time the plant is started and during the stabilization process. The construction of plants and equipment, as well as the maintenance of plants and machinery and the end-of-life treatments of the waste generated by the blending processes, are out of the scope of the present study.
2.3.3. Input Data and Assumptions
The data for r-O-PET flakes and r-PP pellets production is derived from eco-profiles made by SRP (French syndicate of manufacturers of recycled plastics) in 2017 [22].
Although the data for recycled PET is estimated from the data for transparent PET, it is assumed that the results would be similar for the production of r-O-PET flakes. This assumption comes from the fact that uncoloured transparent PET and coloured transparent PET are already recycled separately, but no distinction is made between the two in the LCI data provided by SRP.
The dataset of r-PP pellets provided by SRP is estimated for France. It is assumed in this study that data would be similar for polypropylene recycled in the Netherlands.
On-site primary data collection was performed for the processes of flake homogenization, re-crystallization, masterbatch preparation, and r-O-PET blend preparation. In these processes, energy, water and resource consumption, waste generation and the quantities of intermediate products obtained in each process were determined. These values were used to prepare the inventory expressed in terms of the functional unit (1 kg of pellets) for the two scenarios.
The Ecoinvent database was used to model transports, electricity and heat production and the production of additional substances that are required for processes. The datasets provided by Ecoinvent used in the LCIA calculations are listed in Table 3. The data for petroleum-based polymers (virgin polymers) is derived from eco-profiles performed by Plastics Europe in 2014 [23,24].
Table 3.
Database data used in the LCIA calculations.
2.3.4. Environmental Impact Assessment
A conventional set of impact categories is defined in the CML IA baseline 2001< (Version 4.7) (Updated in August 2016) Method and is used to assess impacts on the mid-point levels: abiotic resource depletion potentials (ADPs) for fossil fuels and elements (ADP fossil, ADP elements), climate change (GWP100), eutrophication (EP), acidification (AP) and ozone layer depletion (ODP, steady state). This baseline characterisation method as well as the aforementioned impact categories were selected to allow a direct comparison with the environmental performances of virgin polymers, which were obtained through a secondary research database (Ecoinvent v3.8).
3. Results
3.1. Life Cycle Inventory and Environmental Performance of Recycling Scenarios
The flows of materials and products involved in the production of 1 kg of plastic blend pellets for both scenarios are summarized in Table 4. the results for ADP fossil, ADP elements, GWP100, EP, AP and ODP categories obtained for both scenarios are collected in Table 5.
Table 4.
Inventory of inputs and outputs included in the system boundaries for the production of 1 kg of pellets (functional unit) for both recycling scenarios.
Table 5.
Life Cycle Impact Assessment Results for both recycling scenarios using the CML method.
The environmental performance of the blends is quite different for all the environmental categories summarized in Table 5, although the LCI for both is quite similar (Table 4). The additional extrusion process required in scenario 2 causes all impact categories assessed to report higher values when compared with scenario 1. This increase is significant across all impact categories. The contribution of each process involved in the treatment of the recycled blends is shown in Figure 2.
Figure 2.
Contribution of the life cycle stages of the treatment processes to the environmental impact categories according to the CML method for both recycling scenarios.
The stage that contributes the most corresponds to the different extrusion processes included in both recycling blends, representing at least 80% of the total to the global warming, the abiotic elements, abiotic fossil, acidification potential, eutrophication and ozone depletion potential; it is due to the electricity consumption in these processes. It is worth mentioning that other stages such as recrystallization, drying and transportation of the pellets reported low contributions in all the impact categories evaluated.
In the case of Scenario 1, for all impact categories, the extrusion of the final blend represents approximately 60% of the total contribution of extrusion processes, meanwhile, the extrusion of r-O-PET pellets corresponds to 15%. The high contribution of extrusion processes is due to the electricity consumption, since it corresponds to approximately 84% of the total electric energy used in the system boundaries (Table 4).
In the case of Scenario 2, which includes an additional extrusion step, the total percentage of the extrusion processes contribution is higher than the one obtained for Scenario 1. Moreover, for all impact categories, an increase between 40% and 80% is observed (Table 5). The share of contribution between the different extrusion processes is also redistributed for all impact categories. The final blend extrusion step and the r-PP/TiO2 masterbatch extrusion are the major contributors (approximately 37% of the total contribution across categories), followed by the r-O-PET homogenization step (around 9%). It clearly illustrates the effect of the added extrusion step in Scenario 2, leading to an increase in extrusion processes contribution (Figure 2) and in consequence an increase in environmental impacts (Table 5). As in the case of Scenario 1, the aforementioned observations can be linked to the electrical energy consumption, the addition of the masterbatch extrusion process leads to an increase of 44% of the total electricity consumption (Table 4).
Regarding the contributions of the O-PET and PP recycling stages, it was observed they contribute mainly to the EP impact category, with each recycling stage contributing around 16% and 12% for scenarios 1 and 2, respectively. It is worth mentioning that these stages are carried out in France and that the French electricity mix is mainly dominated by nuclear energy (>70% of the electricity grid) [20]. Nuclear power plants use cooling water that is then discharged back into the environment at a temperature typically around 30–40 °C and this thermal water pollution can lead to eutrophication [25].
3.2. Comparison of Blends with Raw Virgin Materials
It is worth noting that the two blends (scenario 1 and scenario 2) have been assumed to be secondary raw materials that can replace virgin PP and virgin PA66, respectively, which means assuming that both products have the same quality and the necessary properties that allow their use in certain applications. It is also important to highlight the fact that the results presented in this study for recycled products were obtained experimentally in a pilot plant located in a specific location, while the results of the virgin polymers correspond to the ecoinvent database. Polypropylene granulate production for Europe has been used to represent virgin PP production and nylon 6 production for Europe (derived from the Eco-profiles of the European plastics industry (PlasticsEurope)) was used to represent virgin PA 66 production. Therefore, the results presented here mainly aim to provide elements for discussion and analysis on the conceptual development of the circular economy in the context of the recycling of plastics. The comparison of both blended products and the virgin raw materials is collected in Table 6 and depicted in Figure 3.
Table 6.
Comparison between recycled blends and virgin polymers for Scenario 1 and Scenario 2.
Figure 3.
Relative indicator results of the impact categories for both scenarios. For each indicator, the maximum result is set to 100%.
Regarding Scenario 1, the blend without TiO2 reduces fossil energy depletion by more than half compared to virgin PP. The recycled blend r-PP/r-O-PET shows a higher score than virgin PP for global warming (2.38 and 1.89 kg CO2 eq, respectively). It can be explained, in the case of the recycled blend, by the high electricity consumption needed to produce 1 kg of plastic pellets and the low performance of the pilot plant. It is also important to stress the fact that data from the Spanish electricity grid were used for the recycled blend, meanwhile, a European mix was used for the virgin PP, as was reported by ecoinvent 3.8. The same trend is observed in the case of AP, EP, and ODP since the extrusion processes are the ones that contribute to these environmental impacts (Figure 2). Regarding the virgin PP, for all impact categories, the monomer production (i.e., crude oil, natural gas extraction and transport, the refinery, and the steam cracking and fluid catalytic cracking processes) contributes more than 80% of the total impact (ecoinvent v3.8). Despite the fact that the impact scores of the recycled blend of scenario 1 are higher than PP for most of the impact categories analysed, results are in the same order of magnitude, and the impact in these categories is expected to decrease when using full-scale industrial extruders with yield rates greater than 100 kg/h.
In the case of Scenario 2, the blend with TiO2 shows better performance in almost all the impact categories analysed in comparison with virgin PA66, especially low in terms of ADP fossil and ADP elements, and nearly half reduction in GWP100. Here the same reflection can be made on the use of industrial extruders, since extrusion processes are the ones that contribute most to almost all the impact categories analysed. In view of these results and from the environmental perspective, the blend with TiO2 (scenario 2) could be considered as a good alternative to replace virgin PA66, assuming that the characteristics and properties are adjusted to the requirements of the final application. As can be seen in Table 6, the environmental impact of PA66 is higher for all impact categories analysed in comparison with PP, scenario 1 and scenario 2. It is because PA66 is obtained from two monomers, adipic acid and hexametilendiamine (HMDA). The production stages of adipic acid and HMDA represent 44 and 49%, respectively, of the energy demand to produce PA66, and they contribute more than 60% of the total impact in all environmental impacts analysed [4].
4. Discussion: The Circular Economy Barriers and Challenges
Recycling is not the only element of the CE, but especially in the case of plastics, it will play an important role in the search for sustainable development, since it allows addressing multiple challenges that equally affect the economic, environmental and social dimensions. Recently, several authors have raised the barriers associated with the circular economy implementation and specifically for the plastic sector [26,27,28,29], due to the different types of plastics used and the quality and purity of the recycled secondary raw materials, some industrial branches demand high standards of raw material quality; hence, the acceptance of recycled plastic is rather low. However, other barriers must be taken into account: (i) economic, due to non-competitive prices of recycled polymers, oil price fluctuation and cost of waste management; (ii) legislative, the current regulatory framework does not yet adequately support the use of secondary plastics; (iii) social, manufactures are also sceptical about using resources coming from waste [30].
This study reports on the effort made at the pilot scale demonstration to propose two treatment routes for a specific type of plastic waste stream in order to upgrade the recycled material and generate secondary raw material that can be competitive, in terms of quality, with virgin materials available in the market. The environmental performance analysis indicates that it is necessary to use more resources (e.g., energy) in the material upcycling which represents a significant environmental impact of the recycling processes, despite that, the overall performance is better than the references virgin materials, especially for the scenario 2 (blend with TiO2). However, the analysis must take into account other elements of the aforementioned barriers. In economics terms, the general outlook is not promising since the market cost of the virgin materials is 0.8 and 2 euros/kg for PP and PA66, respectively; while the cost of the energy consumption for both recycling scenarios is approximately 0.6 and 0.9 euros/kg (estimate made only for stages carried out in Spain, the recycling stages are not taken into account). It denotes the necessary consumption of resources that must be allocated to improve the quality of recycled plastics and highlights the difficulty of competing economically with the virgin products derived from the oil industry.
In addition to the market cost, environmental impacts can be externalized using the values from Bruyn et al. (2018) [31,32]. The methodology proposes a representative factor for each midpoint impact category that transforms the impact as such into an economic cost [33]. The comparison of the weighting of the environmental prices for the midpoint indicators (Recipe 2013 Hierarchist LCIA method) for the two scenarios analyzed and the virgin materials are collected in Table 7 and Table 8. As can be seen, substituting the virgin materials PP and PA66 with the recycled materials from scenario 1 and scenario 2 results in an environmental price reduction of up to 2.5 times.
Table 7.
Comparison between recycled blend (rPP/r-O-PET) and virgin PP for Scenario 1 on environmental pricing [31,32].
Table 8.
Comparison between recycled blend (rPP/r-O-PET/TiO2) and virgin PA66 for Scenario 2 on environmental pricing [31,32].
This also emphasizes the need for well-designed regulations to overcome barriers to the CE, the market cost of virgin plastics does not reflect the real cost of the product, internalizing the cost of all environmental externalities as seen in Table 7 throughout the plastic supply chain would allow plastic recycling processes to be more competitive with more attractive business models that would allow for a rapid implementation of CE strategies.
Making recycled plastic suitable for technical applications needs to go beyond treatment by developing high value-added, long-lasting applications that justify its high treatment cost and would better fit CE principles than the down-cycling approach. The project currently focuses its efforts on finding a method to enhance the r-O-PET quality through a reactive extrusion process. This improved r-O-PET could then be used to formulate high-value-added recycled plastics. Applications such as 3D printing will be explored, the use of polyolefins in 3D printing remains limited and the enhanced r-O-PET could be used as reinforcement for recycled polyolefins in order to improve their performance. Other applications such as thermal insulation will be looked into, by testing the suitability of the improved r-O-PET for physical foaming processes.
It is worth noting that this is an analysis carried out within a European project on a pilot plant scale. If it is scaled to an industrial level, the environmental impacts would be even lower than those obtained in this study, it can be noted that:
- –
- The r-O-PET homogenization stage: this first extrusion can be eliminated since the industrial devices allow the feeding of flakes without clogging problems, which in this study was necessary given the dimensions. This would make subsequent recrystallization (prior to the preparation of the mixtures) not required.
- –
- On an industrial scale, the energy efficiency of the production per kg of material and consequently the electrical consumption would be much lower.
- –
- The recycled material would come from nearby areas, which would reduce the impact on transportation.
5. Conclusions
This study evaluates two routes for treating and upcycling the O-PET waste stream, which creates problems when recycled together with transparent PET in order to produce secondary raw materials that can be used for value-added applications following the circular economy approach. Two scenarios were proposed based on the composition of the recycled blends. The treatments included the processes from raw materials (recycling stages of opaque PET) to plastic pellets and were conducted experimentally at a pilot scale. Both recycled blends were evaluated using the LCA methodology with a scope from cradle to gate and considered two virgin raw materials (plastic) as reference materials when comparing the environmental performance of the proposed treatments.
The results indicate that the environmental performance of the two mixtures was slightly different, although the treatments were similar with an additional extrusion process in Scenario 2. Higher scores were reported for most of the impact categories for the blend with TiO2 mainly due to the energy consumption in the extrusion process. In terms of the comparison with virgin materials, the results indicated that PP reported better performance than the plastic mixture without TiO2, while PA66 reported high scores for all impact categories compared to the mixture with TiO2. However, it is worth mentioning that both treatments were carried out on a pilot scale, which provides a significant margin for improvement when using high-performance large-scale industrial extruders. In CE terms, it is confirmed that upcycling deserves a significant number of resources to improve the quality of secondary raw materials. In this sense and from the economic point of view, the market cost of raw materials is significantly low, compared to the cost of treating plastic blends and raises the need to address the challenges associated with the application of the CE.
The externality cost associated with the impact of raw materials appears as one of the elements to be considered through a well-designed regulation, since internalizing the environmental externality costs of the products derived from the oil industry would allow the production of secondary raw materials to be more competitive, and would promote the interest of developing new business models for recyclers and end users of these materials.
Author Contributions
The general conceptualization of the work described here was performed by O.S.P., N.L.A., M.L.M. and C.V. Processing and blending preparations were carried out by N.L.A. and F.C. under the supervision of O.S.P. All Inventory inputs were performed by N.L.A., M.K., F.C. and S.D. their analysis was done by C.V. and K.G. The paper was written by C.V., N.L.A., O.S.P. and M.L.M. All authors have read and agreed to the published version of the manuscript.
Funding
This research was funded by Spanish Ministerio de Ciencia e Innovación through the Project: EcoBlends’UP (Ref: PID2019-1006518RB-I00) and the European Regional Development Fund (FEDER) within the POCTEFA 2014-2020 program through the project: REVALPET’UP (Ref.: EFA329/19).
Institutional Review Board Statement
Not applicable.
Informed Consent Statement
Not applicable.
Data Availability Statement
The data presented in this study are available on request from the corresponding author.
Acknowledgments
We thank to Suez (Bayonne, France) for r-PET-O commercial grade supplied and recycled PP.
Conflicts of Interest
The authors declare no conflict of interest.
References
- Tayeh, B.A.; Almesha, I.; Magbool, H.M.; Alabduljabbar, H.; Alyousef, R. Performance of sustainable concrete containing different types of recycled plastic. J. Clean. Prod. 2021, 328, 129517. [Google Scholar] [CrossRef]
- European Comission. Document 52011DC0571- Roadmap to a Resource Efficient Europe. 2011. Available online: https://eurlex.europa.eu/legalcontent/EN/TXT/?uri=CELEX%3A52011DC0571 (accessed on 10 May 2022).
- European Comission. Environment: Higher Recycling Targets to Drive Transition to a Circular Economy with New Jobs and Sustainable Growth. 2014. Available online: https://ec.europa.eu/commission/presscorner/detail/en/IP_14_763 (accessed on 10 May 2022).
- Plastics Europe. Plastics 2030—PlasticsEurope’s Voluntary Commitment to Increasing Circularity and Resource Efficiency. 2018. Available online: https://www.plasticseurope.org/application/files/7215/1715/2556/20180116121358-PlasticsEurope_Voluntary_Commitment_16012018_1.pdf (accessed on 10 May 2022).
- Korhonen, J.; Nuur, C.; Feldmann, A.; Eshetu, S. Circular economy as an essentially contested concept. J. Clean. Prod. 2018, 175, 544–552. [Google Scholar] [CrossRef]
- Laubscher, M.; Marinelli, T. Integration of Circular Economy in Business. In Proceedings of the Going Green—Care Innovation 2014, Vienna, Austria, 17–20 November 2014. [Google Scholar] [CrossRef]
- Ellen MacArthur Foundation. The New Plastics Economy: Catalysing Action. 2017. Available online: https://ellenmacarthurfoundation.org/the-new-plastics-economy-catalysing-action (accessed on 10 May 2022).
- Nyika, J.; Dinka, M. Recycling plastic waste materials for building and construction Materials: A minireview. Mater. Today Proc. 2022, 62, 3257–3262. [Google Scholar] [CrossRef]
- Singh, N.; Hui, D.; Singh, R.; Ahuja, I.P.S.; Feo, L.; Fraternali, F. Recycling of plastic solid waste: A state of art review and future applications. Compos. Part B Eng. 2017, 115, 409–422. [Google Scholar] [CrossRef]
- Khoo, H. LCA of plastic waste recovery into recycled materials, energy and fuels in Singapore. Conserv. Recyl. 2019, 145, 67–77. [Google Scholar] [CrossRef]
- Utracki, L.A. Role of polymer blends’ technology in polymer recycling. In Polymer Blends Handbook; Kluwer Academic Publishers: Amsterdam, The Netherlands, 2003; pp. 1117–1165. [Google Scholar]
- Chauvot, M. Les Emballages Ménagers, une Illustration des Dérives du Système. Les Echos. 2016. Available online: https://www.lesechos.fr/2016/11/les-emballages-menagers-une-illustration-des-derives-du-systeme-228559 (accessed on 10 May 2022).
- Eco-Emballages. PET Opaque: Le Programme D’actions d’Eco-Emballages pour 2017 [WWW Document]. 2017. Available online: http://www.ecoemballages.fr/sites/default/files/20170201-cp-eco-emballages-petopaque.pdf (accessed on 10 May 2022).
- Kaynap, H.K.; Sarioglu, E. PET bottle recycling for sustainable textiles. In Polyester—Production, Characterization and Innovative Applications; Camblible, N.O., Ed.; IntechOpen: London, UK, 2017. [Google Scholar] [CrossRef]
- Taniguchi, A.; Cakmak, M. The suppression of strain induced crystallization in PET through sub micron TiO2 particle incorporation. Polymer 2004, 45, 6647–6654. [Google Scholar] [CrossRef]
- European Commission. Document: 52018DC0028 A European Strategy for Plastics in a Circular Economy. COM(2018)28 Final. 2018. Available online: https://eur-lex.europa.eu/legal-content/EN/TXT/?uri=COM:2018:28:FIN (accessed on 10 May 2022).
- Loaeza, D.; Cailloux, J.; Pérez, O.S.; Sánchez-Soto, M.; Maspoch, M. Impact of Titanium Dioxide in the Mechanical Recycling of Post-Consumer Polyethylene Terephthalate Bottle Waste: Tensile and Fracture Behavior. Polymers 2021, 13, 310. [Google Scholar] [CrossRef] [PubMed]
- Loaeza, D.; Cailloux, J.; Pérez, O.S.; Sánchez-Soto, M.; Maspoch, M.L. Extruded-Calendered Sheets of Fully Recycled PP/Opaque PET Blends: Mechanical and Fracture Behaviour. Polymers 2021, 13, 2360. [Google Scholar] [CrossRef] [PubMed]
- Matxinandiarena, E.; Múgica, A.; Zubitur, M.; Yus, C.; Sebastián, V.; Irusta, S.; Loaeza, A.D.; Santana, O.; Maspoch, M.L.; Puig, C.; et al. The Effect of Titanium Dioxide Surface Modification on the Dispersion, Morphology, and Mechanical Properties of Recycled PP/PET/TiO2 PBNANOs. Polymers 2019, 11, 1692. [Google Scholar] [CrossRef] [PubMed]
- IEA World Energy Balances, 2018. Total Primary Energy Supply (TPES) by Source—France. Available online: https://www.iea.org/statistics/?country=FRANCE&year=2016&category=Energysupply&indicator=TPESbySource&mode=chart&dataTable=BALANCES (accessed on 10 May 2022).
- Ligthart, T.N.; Ansems, T.A.M.M. Modelling of Recycling in LCA. In Post-Consumer Waste Recycling and Optimal Production; IntechOpen: London, UK, 2012; pp. 186–210. [Google Scholar] [CrossRef]
- ICV des MPR. 2017. Available online: http://www.srp-recyclage-plastiques.org/index.php/donnees-recyclage/icv-des-mpr.html (accessed on 15 January 2022).
- Plastics Europe. Polyamide 6.6 (PA6.6). Eco-Profiles Environ. Prod. Declar. Eur. Plast. Manuf. 2014. Available online: https://plasticseurope.org/sustainability/circularity/life-cycle-thinking/eco-profiles-set/ (accessed on 26 October 2022).
- Plastics Europe. Polypropylene (PP). Eco-Profiles Environ. Prod. Declar. Eur. Plast. Manuf. 2016. Available online: https://plasticseurope.org/sustainability/circularity/life-cycle-thinking/eco-profiles-set/ (accessed on 26 October 2022).
- Kirillin, G.; Shatwell, T.; Kasprzak, P. Consequences of thermal pollution from a nuclear plant on lake temperature and mixing regime. J. Hydrol. 2013, 496, 47–56. [Google Scholar] [CrossRef]
- Simon, B. What are the most significant aspects of supporting the circular economy in the plastic industry? Resour. Conserv. Recycl. 2019, 141, 299–300. [Google Scholar] [CrossRef]
- Paletta, A.; Filho, W.L.; Balogun, A.-L.; Foschi, E.; Bonoli, A. Barriers and challenges to plastics valorisation in the context of a circular economy: Case studies form Italy. J. Clean. Prod. 2019, 241, 118149. [Google Scholar] [CrossRef]
- Gall, M.; Wiener, M.; de Oliveira, C.C.; Lang, R.W.; Hansen, E.G. Building a circular plastics economy with informal waste pickers: Recyclate quality, business model, and societal impacts. Resour. Conserv. Recycl. 2020, 156, 108645. [Google Scholar] [CrossRef]
- Robaina, M.; Murillo, K.; Rocha, E.; Villar, J. Circular economy in plastic waste–Efficiency analysis of European countries. Sci. Total Environ. 2020, 730, 139038. [Google Scholar] [CrossRef] [PubMed]
- Polymer Comply Europe. The Usage of Recycled Plastics Materials by Plastics Converters in Europe: A Qualitative European Industry Survey. 2017. Available online: https://www.ahpi.gr/wp-content/uploads/2019/01/PCE-Report-2nd-EuPC-Survey-on-the-Use-of-rPM-by-European-Plastics-Converters-v.1_compressed.pdf (accessed on 10 May 2022).
- Bruyn, S.; de Bijleveld, M.; Graaff, L.; de Schep, E.; Schroten, A.; Vergeer, R.; Ahdour, S. Environmental Prices Handbook; CE Delft Publication: Delft, The Netherlands, 2018. [Google Scholar]
- Environmental Cost Indicator (ECI)—Overview. Ecochain 2022. Available online: https://ecochain.com/knowledge/environmental-cost-indicator-eci/ (accessed on 5 August 2022).
- Carranza, G.; Do Nascimento, M.; Fanals, J.; Febrer, J.; Valderrama, C. Life cycle assessment and economic analysis of the electric motorcycle in the city of Barcelona and the impact on air pollution. Sci. Total Environ. 2022, 821, 153419. [Google Scholar] [CrossRef] [PubMed]
Publisher’s Note: MDPI stays neutral with regard to jurisdictional claims in published maps and institutional affiliations. |
© 2022 by the authors. Licensee MDPI, Basel, Switzerland. This article is an open access article distributed under the terms and conditions of the Creative Commons Attribution (CC BY) license (https://creativecommons.org/licenses/by/4.0/).


