Identification of Potential Therapeutic Targets Against Anthrax-Toxin-Induced Liver and Heart Damage
Abstract
1. Introduction
2. Results
2.1. EdTx Rapidly Impairs Liver Function in A/J Mice
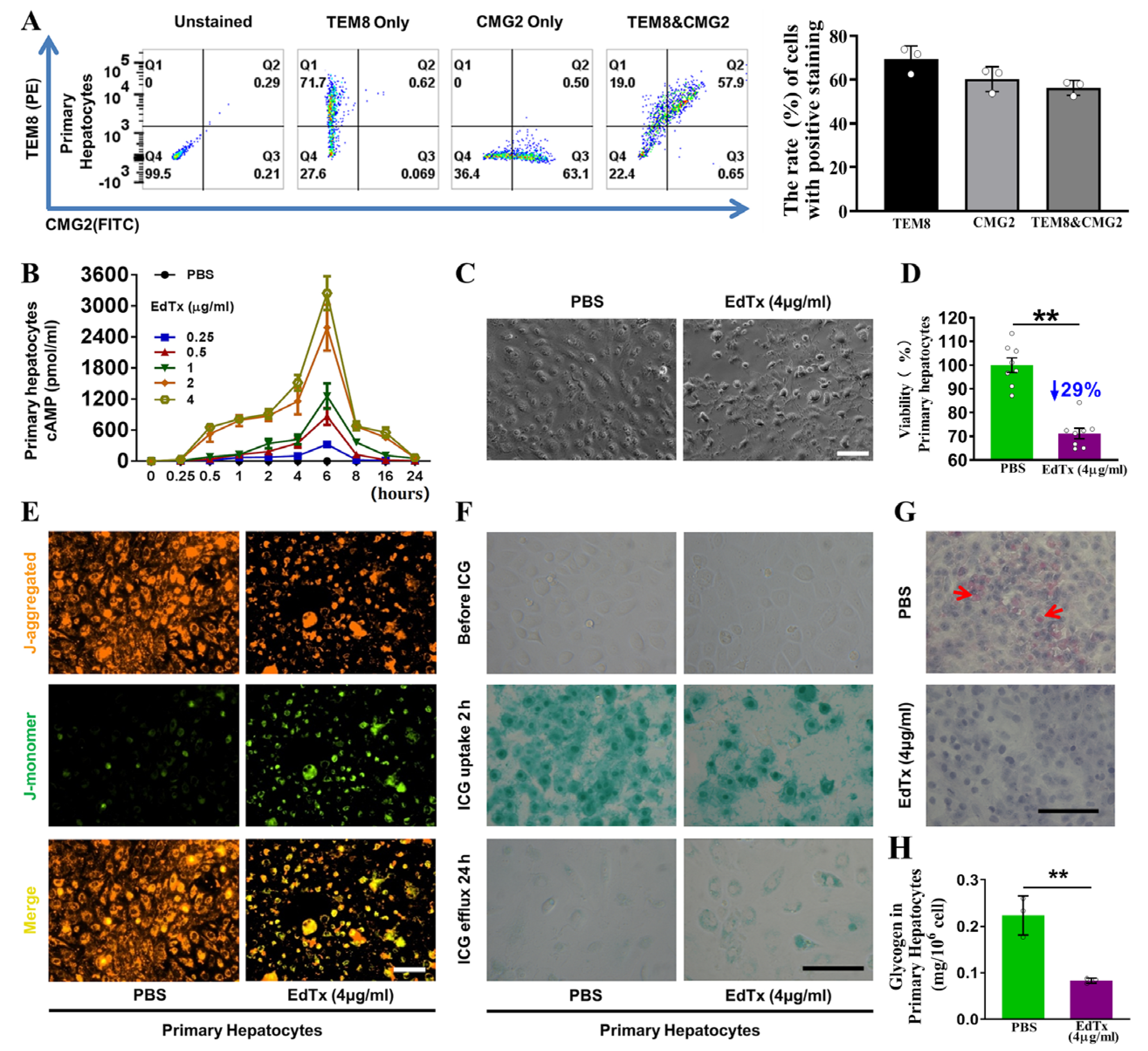
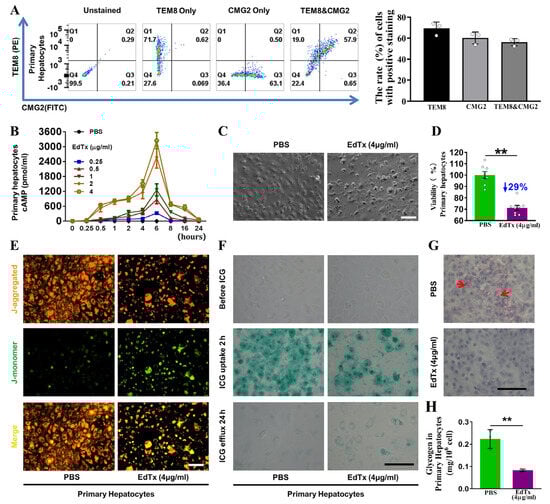
2.2. Anthrax Toxin Receptors Are Expressed in Mouse Liver and Primary Hepatocytes
2.3. EdTx Inhibits Cell Viability, Promotes Cell Apoptosis, and Induces Cytotoxicity in Primary Hepatocytes
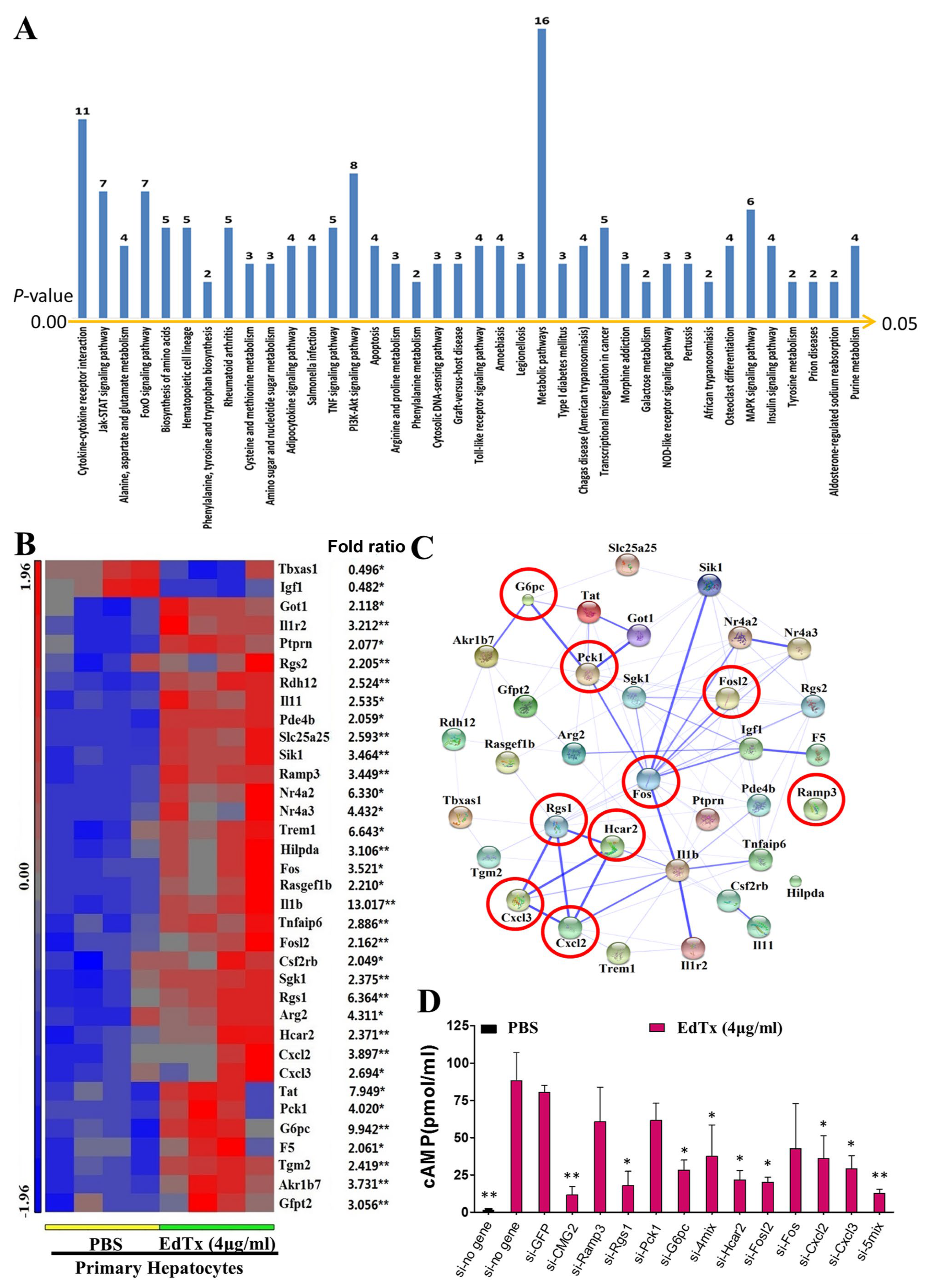
2.4. Identification of EdTx Cytotoxicity-Related Genes
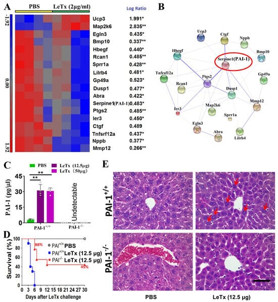
2.5. LeTx Induces Liver Toxicity In Vivo
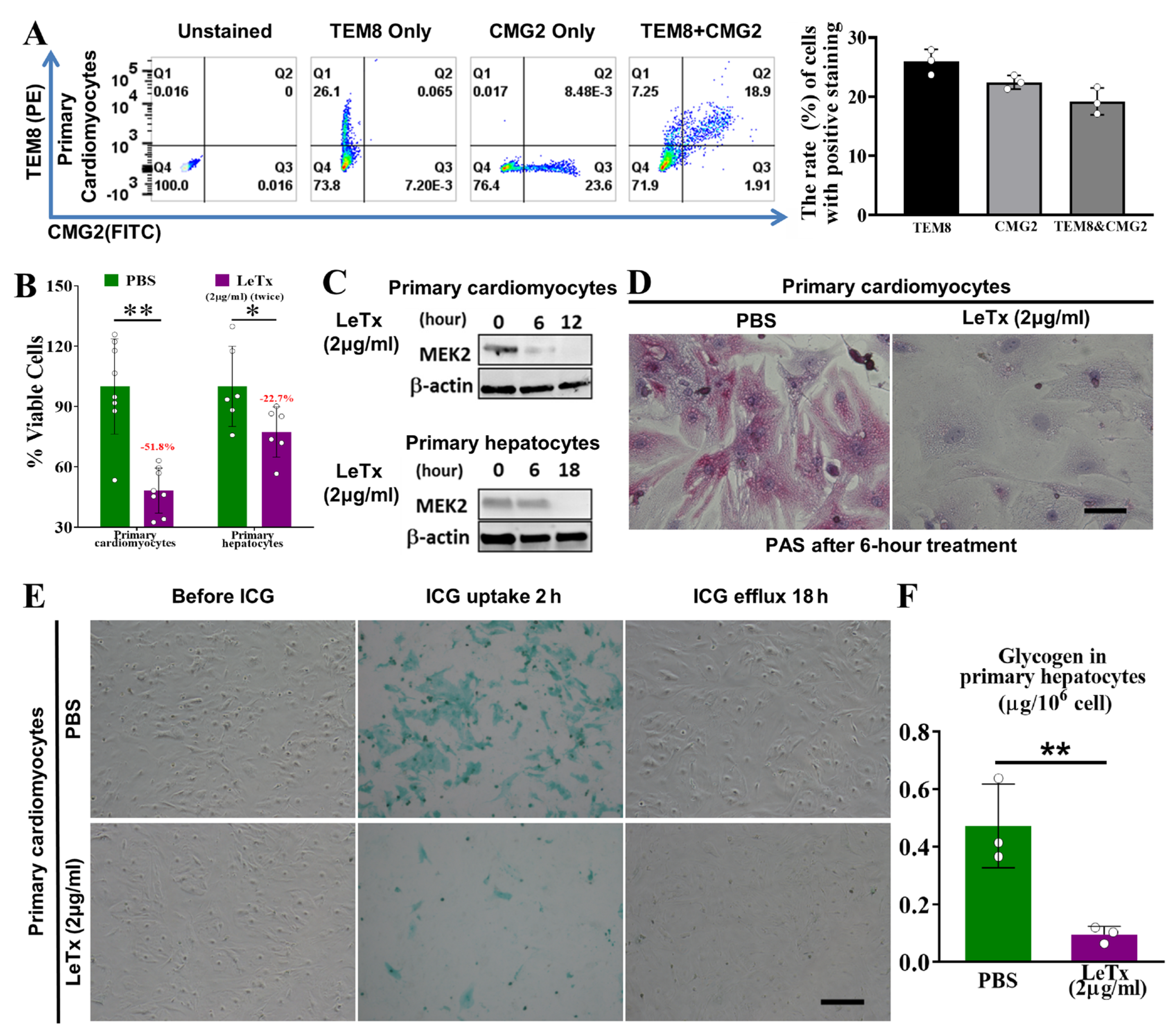
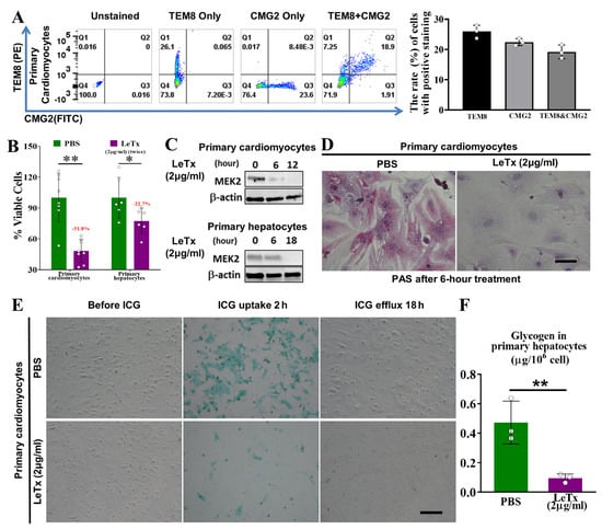
2.6. Anthrax Toxin Receptors Are Expressed in Mouse Heart and Primary Cardiomyocytes
2.7. LeTx Suppresses Cell Viability and Induces Cytotoxicity in Primary Hepatocytes and Primary Cardiomyocytes In Vitro
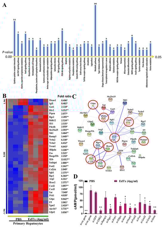
2.8. Identification of LeTx Cytotoxicity-Related Genes
2.9. PAI-1−/− Mice Are More Tolerant to LeTx than WT Mice
3. Discussion
4. Conclusions
5. Materials and Methods
5.1. Preparation of EdTx and LeTx
5.2. Animal Studies
5.3. Cell Culture
5.4. Survival Analysis
5.5. Blood Glucose Test
5.6. ELISA
5.7. Flow Cytometry Detection of Anthrax Toxin Receptors
5.8. siRNA Transfections
5.9. MTT Assay
5.10. Mitochondria-Regulated Apoptosis Assay by JC-1 Staining
5.11. Western Blot Assay
5.12. Indocyanine Green (ICG) Uptake-and-Efflux Assay
5.13. Blood Chemistry Analysis
5.14. Histology Analyses
5.15. Intracellular PAS Staining
5.16. Microarray
5.17. Quantitative Real-Time PCR (qRT-PCR)
5.18. Statistical Analysis
Supplementary Materials
Author Contributions
Funding
Institutional Review Board Statement
Informed Consent Statement
Data Availability Statement
Acknowledgments
Conflicts of Interest
Abbreviations
References
- Goel, A.K. Anthrax: A disease of biowarfare and public health importance. World J. Clin. Cases 2015, 3, 20–33. [Google Scholar] [CrossRef]
- Makurumidze, R.; Gombe, N.T.; Magure, T.; Tshimanga, M. Investigation of an anthrax outbreak in Makoni District, Zimbabwe. BMC Public Health 2021, 21, 298. [Google Scholar] [CrossRef]
- Choate, L.A.; Barshad, G.; McMahon, P.W.; Said, I.; Rice, E.J.; Munn, P.R.; Lewis, J.J.; Danko, C.G. Multiple stages of evolutionary change in anthrax toxin receptor expression in humans. Nat. Commun. 2021, 12, 6590. [Google Scholar] [CrossRef]
- O’brien, C.; Varty, K.; Ignaszak, A. The electrochemical detection of bioterrorism agents: A review of the detection, diagnostics, and implementation of sensors in biosafety programs for Class A bioweapons. Microsyst. Nanoeng. 2021, 7, 16. [Google Scholar] [CrossRef] [PubMed]
- Lee, E.; Kim, Y. Factors Affecting the Competency of Nursing Students Regarding Bioterrorism. Iran. J. Public Health 2021, 50, 842843. [Google Scholar] [CrossRef] [PubMed]
- Finke, E.-J.; Beyer, W.; Loderstädt, U.; Frickmann, H. Review: The risk of contracting anthrax from spore-contaminated soil—A military medical perspective. Eur. J. Microbiol. Immunol. 2020, 10, 29–63. [Google Scholar] [CrossRef]
- Liu, S.; Moayeri, M.; Leppla, S.H. Anthrax lethal and edema toxins in anthrax pathogenesis. Trends Microbiol. 2014, 22, 317–325. [Google Scholar] [CrossRef] [PubMed]
- Sweeney, D.A.; Hicks, C.W.; Cui, X.; Li, Y.; Eichacker, P.Q. Anthrax infection. Am. J. Respir. Crit. Care Med. 2011, 184, 1333–1341. [Google Scholar] [CrossRef]
- Merritt, C.; Chun, E.M.; Fattah, R.J.; Silva, L.M.; Ma, Q.Q.; Moayeri, M.; Paliga, D.; Neumann, S.; Heumann, R.; Leppla, S.H.; et al. Imaging of anthrax intoxication in mice reveals shared and individual functions of surface receptors CMG-2 and TEM-8 in cellular toxin entry. J. Biol. Chem. 2021, 298, 101467. [Google Scholar] [CrossRef] [PubMed]
- Yang, N.J.; Neel, D.V.; Deng, L.; Heyang, M.; Kennedy-Curran, A.; Tong, V.S.; Park, J.M.; Chiu, I.M. Nociceptive Sensory Neurons Mediate Inflammation Induced by Bacillus anthracis Edema Toxin. Front. Immunol. 2021, 12, 642373. [Google Scholar] [CrossRef]
- Dalkas, G.A.; Papakyriakou, A.; Vlamis-Gardikas, A.; Spyroulias, G.A. Insights into the anthrax lethal factor-substrate inter-action and selectivity using docking and molecular dynamics simulations. Protein Sci. 2009, 18, 1774–1785. [Google Scholar] [CrossRef][Green Version]
- Duesbery, N.S.; Webb, C.P.; Leppla, S.H.; Gordon, V.M.; Klimpel, K.R.; Copeland, T.D.; Ahn, N.G.; Oskarsson, M.K.; Fukasawa, K.; Paull, K.D.; et al. Proteolytic Inactivation of MAP-Kinase-Kinase by Anthrax Lethal Factor. Science 1998, 280, 734–737. [Google Scholar] [CrossRef] [PubMed]
- Vitale, G.; Pellizzari, R.; Recchi, C.; Napolitani, G.; Mock, M.; Montecucco, C. Anthrax lethal factor cleaves the N-terminus of MAPKKs and induces tyrosine/threonine phosphorylation of MAPKs in cultured macrophages. Biochem. Biophys. Res. Commun. 1998, 248, 706–711. [Google Scholar] [CrossRef] [PubMed]
- Tournier, J.-N.; Rougeaux, C. Anthrax Toxin Detection: From In Vivo Studies to Diagnostic Applications. Microorganisms 2020, 8, 1103. [Google Scholar] [CrossRef]
- Arévalo, M.T.; Navarro, A.; Arico, C.D.; Li, J.; Alkhatib, O.; Chen, S.; Diaz-Arévalo, D.; Zeng, M. Targeted silencing of anthrax toxin receptors protects against anthrax toxins. J. Biol. Chem. 2014, 289, 15730–15738. [Google Scholar] [CrossRef]
- Martchenko, M.; Jeong, S.-Y.; Cohen, S.N. Heterodimeric integrin complexes containing β1-integrin promote internalization and lethality of anthrax toxin. Proc. Natl. Acad. Sci. USA 2010, 107, 15583–15588. [Google Scholar] [CrossRef]
- Abrami, L.; Kunz, B.; Deuquet, J.; Bafico, A.; Davidson, G.; van der Goot, F.G. Functional interactions between anthrax toxin receptors and the WNT signalling protein LRP6. Cell. Microbiol. 2008, 10, 2509–2519. [Google Scholar] [CrossRef]
- Wei, W.; Lu, Q.; Chaudry, G.J.; Leppla, S.H.; Cohen, S.N. The LDL receptor-related protein LRP6 mediates internalization and lethality of anthrax toxin. Cell 2006, 124, 1141–1154. [Google Scholar] [CrossRef]
- Liu, S.; Zhang, Y.; Moayeri, M.; Liu, J.; Crown, D.; Fattah, R.J.; Wein, A.N.; Yu, Z.-X.; Finkel, T.; Leppla, S.H. Key tissue targets responsible for anthrax-toxin-induced lethality. Nature 2013, 501, 63–68. [Google Scholar] [CrossRef]
- Flick-Smith, H.; Waters, E.; Walker, N.; Miller, J.; Stagg, A.; Green, M.; Williamson, E. Mouse model characterisation for anthrax vaccine development: Comparison of one inbred and one outbred mouse strain. Microb. Pathog. 2005, 38, 33–40. [Google Scholar] [CrossRef] [PubMed]
- Jaswal, D.S.; Cui, X.; Torabi-Parizi, P.; Ohanjanian, L.; Sampath-Kumar, H.; Fitz, Y.; Li, Y.; Xu, W.; Eichacker, P.Q. Bacillus anthracis Edema Toxin Increases Fractional Free Water and Sodium Reabsorption in an Isolated Perfused Rat Kidney Model. Infect. Immun. 2017, 85, e00264-17. [Google Scholar] [CrossRef] [PubMed]
- Lawrence, W.S.; Marshall, J.R.; Zavala, D.L.; Weaver, L.E.; Baze, W.B.; Moen, S.T.; Whorton, E.B.; Gourley, R.L.; Peterson, J.W. Hemodynamic effects of anthrax toxins in the rabbit model and the cardiac pathology induced by lethal toxin. Toxins 2011, 3, 721–736. [Google Scholar] [CrossRef] [PubMed]
- Li, Y.; Abu-Asab, M.; Su, J.; Qiu, P.; Feng, J.; Ohanjanian, L.; Kumar, H.S.; Fitz, Y.; Eichacker, P.Q.; Cui, X. Bacillus anthracis edema but not lethal toxin challenge in rats is associated with depressed myocardial function in hearts isolated and tested in a Langendorff system. Am. J. Physiol. Heart Circ. Physiol. 2015, 308, H1592–H1602. [Google Scholar] [CrossRef]
- Hicks, C.W.; Li, Y.; Okugawa, S.; Solomon, S.B.; Moayeri, M.; Leppla, S.H.; Mohanty, A.; Subramanian, G.M.; Mignone, T.S.; Fitz, Y.; et al. Anthrax edema toxin has cAMP-mediated stimulatory effects and high-dose lethal toxin has depressant effects in an isolated perfused rat heart model. Am. J. Physiol. Heart Circ. Physiol. 2011, 300, H1108–H1118. [Google Scholar] [CrossRef]
- Watson, L.E.; Kuo, S.-R.; Katki, K.; Dang, T.; Park, S.K.; Dostal, D.E.; Tang, W.-J.; Leppla, S.H.; Frankel, A.E. Anthrax toxins induce shock in rats by depressed cardiac ventricular function. PLoS ONE 2007, 2, e466. [Google Scholar] [CrossRef]
- Sastalla, I.; Tang, S.; Crown, D.; Liu, S.; Eckhaus, M.A.; Hewlett, I.K.; Leppla, S.H.; Moayeri, M. Anthrax edema toxin impairs clearance in mice. Infect. Immun. 2012, 80, 529–538. [Google Scholar] [CrossRef] [PubMed]
- Firoved, A.M.; Miller, G.F.; Moayeri, M.; Kakkar, R.; Shen, Y.; Wiggins, J.F.; McNally, E.M.; Tang, W.-J.; Leppla, S.H. Bacillus anthracis edema toxin causes extensive tissue lesions and rapid lethality in mice. Am. J. Pathol. 2005, 167, 1309–1320. [Google Scholar] [CrossRef]
- Comer, J.E.; Galindo, C.L.; Zhang, F.; Wenglikowski, A.M.; Bush, K.L.; Garner, H.R.; Peterson, J.W.; Chopra, A.K. Murine macrophage transcriptional and functional responses to Bacillus anthracis edema toxin. Microb. Pathog. 2006, 41, 96–110. [Google Scholar] [CrossRef] [PubMed]
- Comer, J.E.; Galindo, C.L.; Chopra, A.K.; Peterson, J.W. GeneChip analyses of global transcriptional responses of murine macrophages to the lethal toxin of Bacillus anthracis. Infect. Immun. 2005, 73, 1879–1885. [Google Scholar] [CrossRef]
- Chauncey, K.M.; Lopez, M.C.; Sidhu, G.; E Szarowicz, S.; Baker, H.V.; Quinn, C.; Southwick, F.S. Bacillus anthracis’ lethal toxin induces broad transcriptional responses in human peripheral monocytes. BMC Immunol. 2012, 13, 33. [Google Scholar] [CrossRef]
- Arsand, E.; Walseth, O.A.; Andersson, N.; Fernando, R.; Granberg, O.; Bellika, J.G.; Hartvigsen, G. Using blood glucose data as an indicator for epidemic disease outbreaks. Stud. Health Technol. Inform. 2005, 116, 217–222. [Google Scholar] [PubMed]
- Mutel, E.; Gautier-Stein, A.; Abdul-Wahed, A.; Amigó-Correig, M.; Zitoun, C.; Stefanutti, A.; Houberdon, I.; Tourette, J.-A.; Mithieux, G.; Rajas, F. Control of blood glucose in the absence of hepatic glucose production during prolonged fasting in mice: Induction of renal and intestinal gluconeogenesis by glucagon. Diabetes 2011, 60, 3121–3131. [Google Scholar] [CrossRef]
- Bhattacharya, K. Investigation and management of the hepatic glycogen storage diseases. Transl. Pediatr. 2015, 4, 240–248. [Google Scholar] [CrossRef]
- Mithieux, G.; Rajas, F.; Gautier-Stein, A. A novel role for glucose 6-phosphatase in the small intestine in the control of glucose homeostasis. J. Biol. Chem. 2004, 279, 44231–44234. [Google Scholar] [CrossRef]
- Oh, K.-J.; Han, H.-S.; Kim, M.-J.; Koo, S.-H. CREB and FoxO1: Two transcription factors for the regulation of hepatic gluconeogenesis. BMB Rep. 2013, 46, 567–574. [Google Scholar] [CrossRef]
- Patel, K.; Foretz, M.; Marion, A.; Campbell, D.G.; Gourlay, R.; Boudaba, N.; Tournier, E.; Titchenell, P.; Peggie, M.; Deak, M.; et al. The LKB1-salt-inducible kinase pathway functions as a key gluconeogenic suppressor in the liver. Nat. Commun. 2014, 5, 4535. [Google Scholar] [CrossRef]
- Crawford, M.A.; Aylott, C.V.; Bourdeau, R.W.; Bokoch, G.M. Bacillus anthracis toxins inhibit human neutrophil NADPH oxidase activity. J. Immunol. 2006, 176, 7557–7565. [Google Scholar] [CrossRef] [PubMed]
- Bouschet, T.; Martin, S.; Henley, J.M. Receptor-activity-modifying proteins are required for forward trafficking of the calcium-sensing receptor to the plasma membrane. J. Cell Sci. 2005, 118, 4709–4720. [Google Scholar] [CrossRef]
- O’brien, J.B.; Wilkinson, J.C.; Roman, D.L. Regulator of G-protein signaling (RGS) proteins as drug targets: Progress and future potentials. J. Biol. Chem. 2019, 294, 18571–18585. [Google Scholar] [CrossRef]
- Hepler, J.R. Emerging roles for RGS proteins in cell signalling. Trends Pharmacol. Sci. 1999, 20, 376–382. [Google Scholar] [CrossRef]
- Gille, A.; Lushington, G.H.; Mou, T.-C.; Doughty, M.B.; Johnson, R.A.; Seifert, R. Differential inhibition of adenylyl cyclase isoforms and soluble guanylyl cyclase by purine and pyrimidine nucleotides. J. Biol. Chem. 2004, 279, 19955–19969. [Google Scholar] [CrossRef] [PubMed]
- Serezani, C.H.; Ballinger, M.N.; Aronoff, D.M.; Peters-Golden, M. Cyclic AMP: Master regulator of innate immune cell function. Am. J. Respir. Cell Mol. Biol. 2008, 39, 127–132. [Google Scholar] [CrossRef] [PubMed]
- Dostálová, G.; Bělohlávek, J.; Hlubocká, Z.; Bayerová, K.; Bobčiková, P.; Kvasnička, T.; Kvasnička, J.; Linhart, A.; Karetová, D. Multiple thrombophilia mutations as a possible cause of premature myocardial infarction. Wien. Klin. Wochenschr. 2017, 129, 503–508. [Google Scholar] [CrossRef]
- Flevaris, P.; Vaughan, D. The Role of Plasminogen Activator Inhibitor Type-1 in Fibrosis. Semin. Thromb. Hemost. 2016, 43, 169–177. [Google Scholar] [CrossRef]
- Heiman, M.; Gupta, S.; Lewandowska, M.; Shapiro, A.D.; Adam, M.P.; Feldman, J.; Mirzaa, G.M.; Pagon, R.A.; Wallace, S.E.; Amemiya, A. (Eds.) Complete Plasminogen Activator Inhibitor 1 Deficiency; GeneReviews®; University of Washington: Seattle, WA, USA, 1993. [Google Scholar]
- Poole, L.G.; Massey, V.L.; Siow, D.L.; Torres-Gonzáles, E.; Warner, N.L.; Luyendyk, J.P.; Ritzenthaler, J.D.; Roman, J.; Arteel, G.E. Plasminogen Activator Inhibitor-1 Is Critical in Alcohol-Enhanced Acute Lung Injury in Mice. Am. J. Respir. Cell Mol. Biol. 2017, 57, 315–323. [Google Scholar] [CrossRef]
- Rahman, F.A.; Krause, M.P. PAI-1, the Plasminogen System, and Skeletal Muscle. Int. J. Mol. Sci. 2020, 21, 7066. [Google Scholar] [CrossRef]
- Zeng, M.; Arévalo, M.T. RNA Interference-Based Therapeutic Against Anthrax. U.S. Patent 10,479,998 B2, 19 November 2019. [Google Scholar]
- Zeng, M.; Wu, L. Treatment Strategies Against Anthrax by Interfering Critical Host Factors. U.S. Patent 11,946,047 B2, 4 April 2024. [Google Scholar]
- Edwards, M.; Houseman, L.; Phillips, I.R.; Shephard, E.A. Isolation of mouse hepatocytes. Methods Mol. Biol. 2013, 987, 283–293. [Google Scholar] [PubMed]
- Sugden, B.W.; Katchmar, R. Bioterrorism and its aftermath: Dealing individually and organizationally with the emotional reactions to an anthrax attack. Int. J. Emerg. Ment. Health 2005, 7, 203–211. [Google Scholar] [PubMed]
- Vaghjiani, V.; Vaithilingam, V.; Saraswati, I.; Sali, A.; Murthi, P.; Kalionis, B.; Tuch, B.E.; Manuelpillai, U. Hepatocyte-like cells derived from human amniotic epithelial cells can be encapsulated without loss of viability or function in vitro. Stem Cells Dev. 2014, 23, 866–876. [Google Scholar] [CrossRef]






Disclaimer/Publisher’s Note: The statements, opinions and data contained in all publications are solely those of the individual author(s) and contributor(s) and not of MDPI and/or the editor(s). MDPI and/or the editor(s) disclaim responsibility for any injury to people or property resulting from any ideas, methods, instructions or products referred to in the content. |
© 2025 by the authors. Licensee MDPI, Basel, Switzerland. This article is an open access article distributed under the terms and conditions of the Creative Commons Attribution (CC BY) license (https://creativecommons.org/licenses/by/4.0/).
Share and Cite
Wu, L.; Chen, Y.; Yan, Y.; Wang, H.; Guy, C.D.; Carney, J.; Moreno, C.L.; Quintanilla-Arteaga, A.; Monsivais, F.; Zheng, Z.; et al. Identification of Potential Therapeutic Targets Against Anthrax-Toxin-Induced Liver and Heart Damage. Toxins 2025, 17, 54. https://doi.org/10.3390/toxins17020054
Wu L, Chen Y, Yan Y, Wang H, Guy CD, Carney J, Moreno CL, Quintanilla-Arteaga A, Monsivais F, Zheng Z, et al. Identification of Potential Therapeutic Targets Against Anthrax-Toxin-Induced Liver and Heart Damage. Toxins. 2025; 17(2):54. https://doi.org/10.3390/toxins17020054
Chicago/Turabian StyleWu, Lihong, Yanping Chen, Yongyong Yan, Haiyan Wang, Cynthia D. Guy, John Carney, Carla L. Moreno, Anaisa Quintanilla-Arteaga, Fernando Monsivais, Zhichao Zheng, and et al. 2025. "Identification of Potential Therapeutic Targets Against Anthrax-Toxin-Induced Liver and Heart Damage" Toxins 17, no. 2: 54. https://doi.org/10.3390/toxins17020054
APA StyleWu, L., Chen, Y., Yan, Y., Wang, H., Guy, C. D., Carney, J., Moreno, C. L., Quintanilla-Arteaga, A., Monsivais, F., Zheng, Z., & Zeng, M. (2025). Identification of Potential Therapeutic Targets Against Anthrax-Toxin-Induced Liver and Heart Damage. Toxins, 17(2), 54. https://doi.org/10.3390/toxins17020054

