Evaluating Learning Success, Engagement, and Usability of Moalemy: An Arabic Rule-Based Chatbot
Abstract
1. Introduction
Research Aim and Questions
- RQ1: How can we develop an Arabic rule-based chatbot that is able to provide personalized e-learning?
- RQ2: Does learning success become affected by the learning approaches?
- RQ3: How do static and adaptive learning approaches impact student engagement and usability?
- RQ4: What is the influence of static and adaptive learning approaches on engagement and usability across various levels of task difficulty?
2. Background and Related Work
2.1. Arabic Chatbot in E-Learning
- Emotional awareness: The chatbot can understand the learners’ mental state and detect their emotions [27]. For instance, it can detect depressed students’ moods to understand their emotional state and recommend necessary treatments.
- Personalized learning: The chatbot would be able to understand the user preferences and work to give a personalized learning experience [8]. For example, a chatbot that asks users questions to understand their needs and then provides a customized recommendation tailored to that user. Most Arabic chatbots are rule- or retrieval-based, with only limited attempts at personalization.
- Arabic morphology is quite complex.
- Orthographic variations are popular in Arabic.
- Because of the tri-literal root system in Arabic, words are usually ambiguous.
- The existence of broken plurals.
- Synonyms are prevalent in Arabic, perhaps due to variations in expression.
- The Arabic language needs diacritics to understand the meaning of the word, which is absent in most written text, and that creates ambiguity.
- Letter shapes are different according to their location within the word.
- There is no capitalization in Arabic, making proper names, abbreviations, and acronyms hard to identify.
- Lack of adequate resources (corpora, lexicons, morphological analyzers, part-of-speech taggers, etc.).
- The reading and writing direction is from right to left, which is the opposite direction from many languages [29].
- The differences between the formal written language and the spoken language used in daily life [32].
- The existence of different dialects, over 30 dialects [31].
2.2. Personalization in E-Learning
2.3. Chatbot Evaluation
2.4. Research Gap
2.5. Research Objectives and Contributions
3. Methodology
3.1. Phase 1: System Design and Implementation
3.1.1. Data Collection and Processing
Course Content
- To ensure content balance and validity across the course material, a proportional stratified approach was applied at the topic and at the subtopic levels to determine the number of questions that should be created from each chapter [53,54]. Each chapter covers a separate topic and is divided into subtopics (Table 2), each of which is addressed by a corresponding question. Having 62 different subtopics yielded 62 questions, each addressing a distinct subtopic.
- Utilizing ongoing teaching experience as well as consulting domain experts and faculty members, multiple-choice questions with an explanation of the correct answer were created, considering the number of questions needed for each chapter.
- A survey was conducted to assess the difficulty level of these questions. Ten participants: five are students and the other five have long experience in teaching computer science subjects to divide the questions created into three groups based on their level of difficulty, as easy, medium, and hard, according to their subjective perceptions with the use of the following guidelines:
- Easy: Questions that involve straightforwardness, demand minimal cognitive effort, and can be answered quickly without the need to read the multiple choices.
- Medium: Questions that require moderate cognitive effort and can be answered quickly after reading the multiple choices.
- Hard: Questions requiring higher-level cognitive effort and more time to be answered after reading the multiple choices.
Pre-Test/Post-Test Creation
- Determine the proportion of the questions created from each topic by calculating the percentage of total questions each topic represents. Then, determine the number of questions from each subject for a 10-question pre-test by distributing questions proportionally:
- First Topic: 15/62 ≈ 0.24 × 10 ≈ 2 questions
- Second Topic: 6/62 ≈ 0.1 × 10 ≈ 1 question
- Third Topic: 14/62 ≈ 0.23 × 10 ≈ 2 questions
- Fourth Topic: 12/62 ≈ 0.19 × 10 ≈ 2 questions
- Fifth Topic: 4/62 ≈ 0.6 × 10 ≈ 1 question
- Sixth Topic: 11/62 ≈ 0.18 × 10 ≈ 2 questions
- Considering the difficulty level, according to the survey results, the questions created from the course material had 22 easy questions, 31 medium questions, and 9 hard questions out of 62 total questions. First, calculate the percentage of each level from the total number of questions. Then, determine the number of questions from each level for a 10-question pre-test using Equation (1):
- Easy level: 22/62 ≈ 0.35 × 10 ≈ 4 questions
- Medium level: 31/62 ≈ 0.50 × 10 ≈ 5 questions
- Hard level: 9/62 ≈ 0.14 × 10 ≈ 1 question
Dataset Structure
3.1.2. System Development and Deployment
System Architecture Overview
Development and Deployment Process
Adaptation Design
3.2. Phase 2: User Experiment
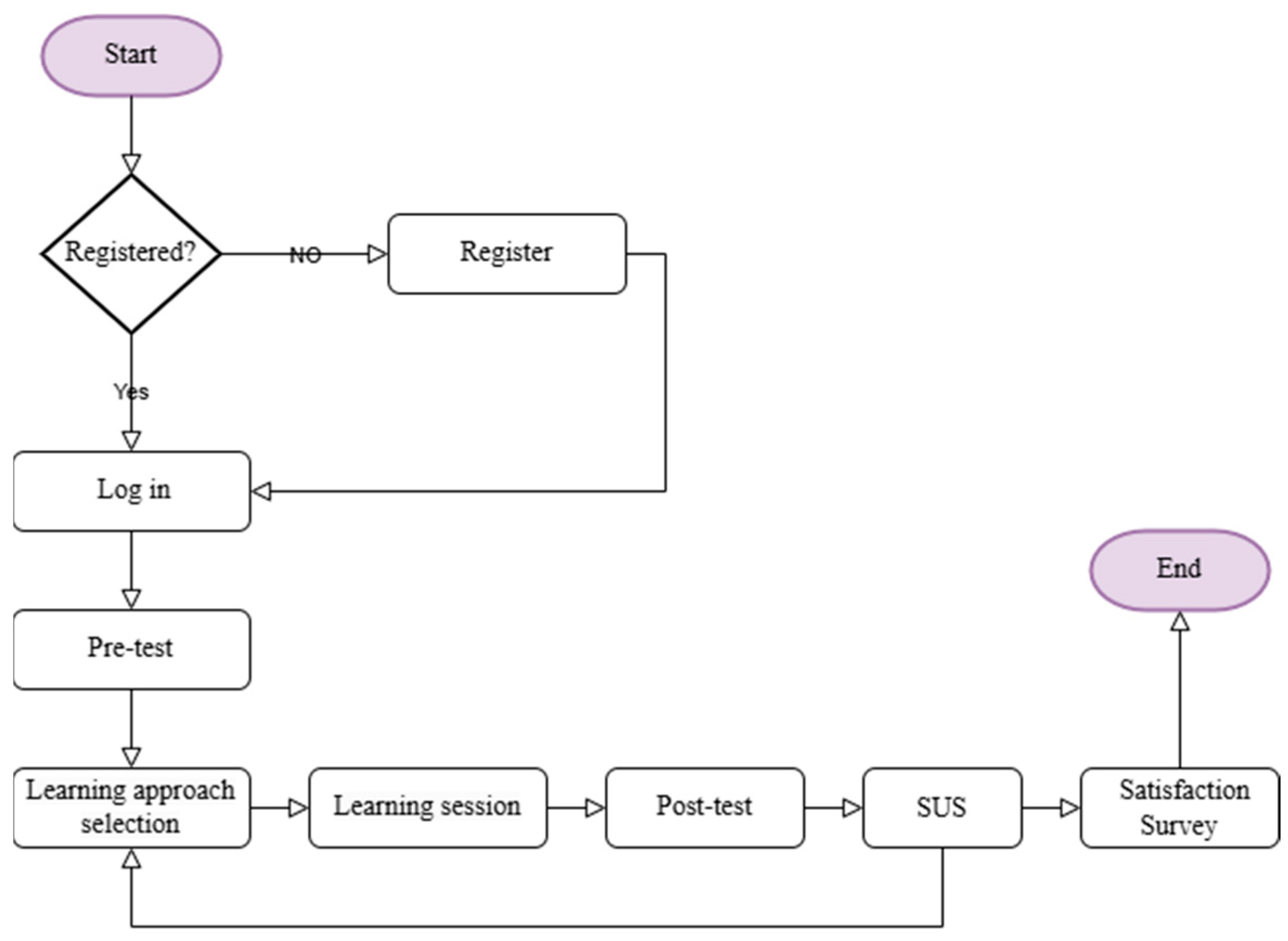
3.2.1. Experimental Design and Procedure
3.2.2. Sample Size, Type of Subjects, and Task
3.2.3. Measurement Instruments
- System
- 2.
- Survey
- 3.
- Observation
3.2.4. Research Variables
- A.
- Independent variables:
- 1.
- Learning approaches: static and adaptive.
- 2.
- Task difficulty levels: easy, medium, and hard.
- B.
- Dependent variables:
- 1.
- Learning Success:Evaluating students’ academic progress, such as learning success, seems to be the most essential aspect of educational chatbots [47]. This is important to measure the impact of using the system under the two learning approaches (static and adaptive on the learning process, testing whether there is any improvement in the learner’s knowledge. To evaluate the learning success, the learning gain and the relative learning gain will be calculated using the pre-/post-test scores [24,25]. The system records the student’s pre-test scores once before starting the tutoring session and the student’s post-test scores after using the system under every condition. The learning gain can be evaluated using test scores before and after the tutoring session by comparing the state of the student’s knowledge before the intervention with the state afterward [47]. Equation (2) is used to evaluate the learning gain as a number between −10 and 10 [25,59]:wherePosttest Score: The test score after the learning sessionPretest Score: The test score before the learning sessionAdditionally, the relative learning gain is used to calculate the average rate of improvement in test scores as a percentage of the possible improvement, using Equation (3) [24]:wherePosttest Score: The test score after the learning session.Pretest Score: The test score before the learning session.Maximum Score: The highest possible score (10).
- 2.
- Engagement:In this study, student engagement was evaluated using conversation log files, focusing on both persistence and correctness of task completion. Since participants received varying numbers of tasks depending on their assigned learning method and pre-test scores, engagement was measured as a composite of persistence and correctness, rather than raw counts or time-based measures. Specifically, the completion rate was calculated as the proportion of completed tasks out of the total assigned, where a task was considered incomplete if the user clicked the “Skip Question” button instead of selecting an answer. The system recorded the total number of tasks assigned and completed, both overall and at each difficulty level, as well as the correctness of responses. Accuracy was calculated as the proportion of correct responses among completed tasks. Engagement was then defined as the product of completion rate and accuracy (Equation (4)), yielding a value between 0 and 1, where higher values indicate greater behavioral engagement. The multiplicative form was chosen because it reflects the conjunctive nature of engagement: if either persistence or accuracy is absent (i.e., zero), overall engagement is also zero. This avoids the masking effect of additive or average-based measures, which may yield moderate values even when one of the two components is completely lacking. To examine its validity, the composite was compared with alternative indicators: completion rate alone, accuracy alone, and time-on-task, as they represent typical engagement proxies in prior work. This operationalization eliminates the design confound of unequal task counts, shifts the focus from efficiency to persistence and correctness, and aligns with recent studies emphasizing these dimensions as reliable and theoretically grounded measures of engagement [23,45,46].where
- 3.
- Usability:Evaluated using subjective and objective measures in terms of effectiveness, efficiency, and satisfaction.
- Effectiveness: Concerns the completeness of achieving goals. The completion rate is measured on a scale between 0 and 1, using Equation (5) to evaluate the effectiveness, which implies that a higher completion rate corresponds to higher effectiveness.
- Efficiency: The number of errors, number of completed tasks, and time taken to complete various task levels under every learning condition are recorded to measure efficiency. Efficiency is calculated as a measure of the speed-accuracy tradeoff, where speed is measured by the number of completed tasks per minute, and accuracy is calculated by subtracting the error rate from 1 (Equation (7)). The error rate refers to the number of errors in completed tasks (Equation (6)). Since efficiency is concerned with maintaining the applied resources at a low level, completing more tasks in less time with a high accuracy means a higher efficiency rate.
- Satisfaction: A survey is being conducted to measure student satisfaction with using the system under different learning approaches. This survey consists of five comparative questions, where users can select which of the learning approaches satisfies the aspect of the question from their perspective. For each participant, the total number of selections per method (ranging from 0 to 5) was calculated, indicating how many times a method was preferred. Then, this number is divided by the total number of questions to calculate the percentage of a method’s preference, ranging from 0 to 1. The approach selected across all questions is the most satisfying, indicating a higher satisfaction rate.
- Overall perceived usability: Besides this objective data, SUS was used as a subjective measure to evaluate the overall usability, including the three usability characteristics, which are effectiveness, efficiency, and satisfaction. The ten items are divided into a group of positively worded (items 1, 3, 5, 7, 9) reflecting good usability traits, and a group of negatively worded (items 2, 4, 6, 8, 10) that are reverse-scored. For positive-worded items, the score is the user response minus 1; for negative-worded items, the score is 5 minus the user response. Then, the total SUS score is calculated by Equation (8):
3.2.5. Statistical Techniques
4. Analysis and Results
4.1. Learning Success
4.1.1. Learning Gain
4.1.2. Relative Learning Gain
4.2. Engagement
4.3. Usability
4.3.1. Effectiveness
4.3.2. Efficiency
4.3.3. Satisfaction
4.3.4. Perceived Usability Using SUS
4.4. Integrated Analysis of Findings
5. Discussion
- The development of an Arabic rule-based chatbot that can provide personalized e-learning (RQ1)
- 2.
- The influences of the learning method on learning success (RQ2)
- 3.
- The impact of the learning approach on student engagement and usability (RQ3)
- 4.
- The effects of task complexity on learner engagement and usability with different instructional modes (RQ4)
6. Threats to Validity
- Internal validity:
- 2.
- External validity:
- 3.
- Construct validity:
7. Conclusions and Future Work
Author Contributions
Funding
Institutional Review Board Statement
Informed Consent Statement
Data Availability Statement
Conflicts of Interest
Correction Statement
Abbreviations
| LG | Learning Gain |
| RLG | Relative Learning Gain |
| MD | Main Difference |
References
- Skrebeca, J.; Kalniete, P.; Goldbergs, J.; Pitkevica, L.; Tihomirova, D.; Romanovs, A. Modern Development Trends of Chatbots Using Artificial Intelligence (AI). In Proceedings of the 2021 62nd International Scientific Conference on Information Technology and Management Science of Riga Technical University (ITMS), Riga, Latvia, 14–15 October 2021; IEEE: Piscataway, NJ, USA, 2021; pp. 1–6. [Google Scholar]
- AlHumoud, S.; Al, A.; Aldamegh, W. Arabic Chatbots: A Survey. Int. J. Adv. Comput. Sci. Appl. 2018, 9, 535–541. [Google Scholar] [CrossRef]
- Janati, S.E.; Maach, A.; El, D. Adaptive E-Learning AI-Powered Chatbot Based on Multimedia Indexing. Int. J. Adv. Comput. Sci. Appl. 2020, 11, 299–308. [Google Scholar] [CrossRef]
- Hing, W.; Gordon, N.; Jaber, T.A. Artificial Intelligence in Education: An Automatic Rule-Based Chatbot to Generate Guidance from Lecture Recordings; Acta Scientific: Hyderabad, India, 2024. [Google Scholar]
- Răsvan, V.; Stănescu, L.; Brezovan, M.; Cojocaru, D.; Selișteanu, D.; Bădică, C. Chatbots in E-Learning an Overview of the Literature. Ann. Univ. CRAIOVA 2019, 16, 5–10. [Google Scholar]
- Muñoz, J.L.R.; Ojeda, F.M.; Jurado, D.L.A.; Fritz, P.; Peña, P.; Carranza, C.P.M.; Berríos, H.Q.; Molina, S.U.; Farfan, A.R.M.; Arias-Gonzáles, J.L.; et al. Systematic Review of Adaptive Learning Technology for Learning in Higher Education. J. Educ. Res. 2022, 98, 221–233. [Google Scholar]
- Acuna, G.E.; Alvarez, L.A.; Miraflores, J.; Samonte, M.J. Towards the Development of an Adaptive E-Learning System with Chatbot Using Personalized E-Learning Model. In Proceedings of the 2021 The 7th International Conference on Frontiers of Educational Technologies, Bangkok, Thailand, 4–7 June 2021; pp. 120–125. [Google Scholar]
- Rajkumar, R.; Ganapathy, V. Bio-Inspiring Learning Style Chatbot Inventory Using Brain Computing Interface to Increase the Efficiency of E-Learning. IEEE Access 2020, 8, 67377–67395. [Google Scholar] [CrossRef]
- Supreetha, H.V.; Sandhya, S. Implementation of an Educational Chatbot Using Rasa Framework. Int. J. Innov. Technol. Explor. Eng. 2022, 11, 29–35. [Google Scholar] [CrossRef]
- Yao, C.-B.; Wu, Y.-L. Intelligent and Interactive Chatbot Based on the Recommendation Mechanism to Reach Personalized Learning. Int. J. Inf. Commun. Technol. Educ. 2022, 18, 1–23. [Google Scholar] [CrossRef]
- Ruan, S.; Willis, A.; Xu, Q.; Davis, G.M.; Jiang, L.; Brunskill, E.; Landay, J.A. BookBuddy: Turning Digital Materials into Interactive Foreign Language Lessons Through a Voice Chatbot. In Proceedings of the Sixth (2019) ACM Conference on Learning @ Scale, Chicago, IL, USA, 24–25 June 2019; ACM. pp. 1–4. [Google Scholar]
- Wambsganss, T.; Kueng, T.; Soellner, M.; Leimeister, J.M. ArgueTutor: An Adaptive Dialog-Based Learning System for Argumentation Skills. In Proceedings of the 2021 CHI Conference on Human Factors in Computing Systems, Yokohama, Japan, 6 May 2021; pp. 1–13. [Google Scholar]
- Ruan, S.; Jiang, L.; Xu, Q.; Liu, Z.; Davis, G.M.; Brunskill, E.; Landay, J.A. EnglishBot: An AI-Powered Conversational System for Second Language Learning. In Proceedings of the 26th International Conference on Intelligent User Interfaces, College Station, TX, USA, 14–17 April 2021; pp. 434–444. [Google Scholar]
- Vladova, G.; Rüdian, L.S.; Haase, J.; Pinkwart, N. Educational Chatbot with Learning Avatar for Personalization. In Proceedings of the 25th Americas Conference on Information Systems, AMCIS 2019, Cancún, Mexico, 15–17 August 2019. [Google Scholar]
- Davies, J.N.; Verovko, M.; Verovko, O.; Solomakha, I. Personalization of E-Learning Process Using AI-Powered Chatbot Integration. In Mathematical Modeling and Simulation of Systems (MODS’2020); Shkarlet, S., Morozov, A., Palagin, A., Eds.; Advances in Intelligent Systems and Computing; Springer International Publishing: Cham, Switzerland, 2021; Volume 1265, pp. 209–216. ISBN 978-3-030-58123-7. [Google Scholar]
- Blas, N.D.; Lodi, L.; Paolini, P.; Pernici, B.; Renzi, F.; Rooein, D. Data Driven Chatbots: A New Approach to Conversational Applications. In Proceedings of the 27th Italian Symposium on Advanced Database, Grosseto, Italy, 16–19 June 2019. [Google Scholar]
- Ontanon, S.; Zhu, J. The Personalization Paradox: The Conflict between Accurate User Models and Personalized Adaptive Systems. In Proceedings of the 26th International Conference on Intelligent User Interfaces, College Station, TX, USA, 14–17 April 2021; pp. 64–66. [Google Scholar]
- Abran, A.; Khelifi, A.; Suryn, W. Usability Meanings and Interpretations in ISO Standards. Softw. Qual. J. 2003, 11, 325–338. [Google Scholar] [CrossRef]
- Ren, R.; Zapata, M.; Castro, J.W.; Dieste, O.; Acuna, S.T. Experimentation for Chatbot Usability Evaluation: A Secondary Study. IEEE Access 2022, 10, 12430–12464. [Google Scholar] [CrossRef]
- ISO 9241-11: 2018; (En) Ergonomics of Human-System Interaction. Part 11: Usability: Definitions and Concepts. ISO: London, UK, 2018.
- Abbas, N.; Whitfield, J.; Atwell, E.; Bowman, H.; Pickard, T.; Walker, A. Online Chat and Chatbots to Enhance Mature Student Engagement in Higher Education. Int. J. Lifelong Educ. 2022, 41, 308–326. [Google Scholar] [CrossRef]
- Fredricks, J.A.; Blumenfeld, P.C.; Paris, A.H. School Engagement: Potential of the Concept, State of the Evidence. Rev. Educ. Res. 2004, 74, 59–109. [Google Scholar] [CrossRef]
- Henrie, C.R.; Halverson, L.R.; Graham, C.R. Measuring Student Engagement in Technology-Mediated Learning: A Review. Comput. Educ. 2015, 90, 36–53. [Google Scholar] [CrossRef]
- Aljameel, S.; O’Shea, J.; Crockett, K.; Latham, A.; Kaleem, M. LANA-I: An Arabic Conversational Intelligent Tutoring System for Children with ASD. In Intelligent Computing; Arai, K., Bhatia, R., Kapoor, S., Eds.; Advances in Intelligent Systems and Computing; Springer International Publishing: Cham, Switzerland, 2019; Volume 997, pp. 498–516. ISBN 978-3-030-22870-5. [Google Scholar]
- Latham, A.; Crockett, K.; McLean, D. An Adaptation Algorithm for an Intelligent Natural Language Tutoring System. Comput. Educ. 2014, 71, 97–110. [Google Scholar] [CrossRef]
- Alabbas, A.; Alomar, K. Tayseer: A Novel AI-Powered Arabic Chatbot Framework for Technical and Vocational Student Helpdesk Services and Enhancing Student Interactions. Appl. Sci. 2024, 14, 2547. [Google Scholar] [CrossRef]
- Elia Fraoua, K.; Leblanc, J.-M.; David, A. Use of an Emotional Chatbot for the Analysis of a Discussion Forum for the Improvement of an E-Learning Platform. In Learning and Collaboration Technologies. Human and Technology Ecosystems; Zaphiris, P., Ioannou, A., Eds.; Lecture Notes in Computer Science; Springer International Publishing: Cham, Switzerland, 2020; Volume 12206, pp. 25–35. ISBN 978-3-030-50505-9. [Google Scholar]
- El-Saadawi, O.M.; El-Saadawi, A.M.; El-Saadawi, M.M. A Proposed Framework of an Intelligent Arabic Chatbot for Teaching Islamic History. Int. J. Islam. Appl. Comput. Sci. Technol. 2017, 5, 14–24. [Google Scholar]
- Alhassan, N.A.; Saad Albarrak, A.; Bhatia, S.; Agarwal, P. A Novel Framework for Arabic Dialect Chatbot Using Machine Learning. Comput. Intell. Neurosci. 2022, 2022, 1844051. [Google Scholar] [CrossRef]
- Boussakssou, M.; Ezzikouri, H.; Erritali, M. Chatbot in Arabic Language Using Seq to Seq Model. Multimed. Tools Appl. 2022, 81, 2859–2871. [Google Scholar] [CrossRef]
- AlHumoud, S.; Diab, A.; AlDukhai, D.; AlShalhoub, A.; AlAbdullatif, R.; AlQahtany, D.; AlAlyani, M.; Bin-Aqeel, F. Rahhal: A Tourist Arabic Chatbot. In Proceedings of the 2022 2nd International Conference of Smart Systems and Emerging Technologies (SMARTTECH), Riyadh, Saudi Arabia, 9–11 May 2022; IEEE: Piscataway, NJ, USA, 2022; pp. 66–73. [Google Scholar]
- Al-Ghadhban, D.; Al-Twairesh, N. Nabiha: An Arabic Dialect Chatbot. Int. J. Adv. Comput. Sci. Appl. 2020, 11, 452–459. [Google Scholar] [CrossRef]
- Al-Madi, N.A.; Maria, K.A.; Al-Madi, M.A.; Alia, M.A.; Maria, E.A. An Intelligent Arabic Chatbot System Proposed Framework. In Proceedings of the 2021 International Conference on Information Technology (ICIT), Amman, Jordan, 14–15 July 2021; IEEE: Piscataway, NJ, USA, 2021; pp. 592–597. [Google Scholar]
- Almurtadha, Y. LABEEB: Intelligent Conversational Agent Approach to Enhance Course Teaching and Allied Learning Outcomes Attainment. J. Appl. Comput. Sci. Math. 2019, 13, 9–12. [Google Scholar] [CrossRef]
- Alshareef, T.; Siddiqui, M.A. A Seq2seq Neural Network Based Conversational Agent for Gulf Arabic Dialect. In Proceedings of the 2020 21st International Arab Conference on Information Technology (ACIT), Giza, Egypt, 28–30 November 2020; IEEE: Piscataway, NJ, USA, 2020; pp. 1–7. [Google Scholar]
- Gligorea, I.; Cioca, M.; Oancea, R.; Gorski, A.-T.; Gorski, H.; Tudorache, P. Adaptive Learning Using Artificial Intelligence in E-Learning: A Literature Review. Educ. Sci. 2023, 13, 1216. [Google Scholar] [CrossRef]
- Al-Omar, K.; Rigas, D. Static, Adaptive, Adaptable, and Mixed-Initiative Approaches in e-Commerce: Controllability and Customisation; LAP LAMBERT Academic Publishing: Saarbrücken, Germany, 2009. [Google Scholar]
- Alabbas, A.; Alomar, K. A Weighted Composite Metric for Evaluating User Experience in Educational Chatbots: Balancing Usability, Engagement, and Effectiveness. Future Internet 2025, 17, 64. [Google Scholar] [CrossRef]
- Brooke, J. SUS—A Quick and Dirty Usability Scale; Redhatch Consulting Ltd.: Earley, UK, 1995. [Google Scholar]
- Radziwill, N.; Benton, M. Evaluating Quality of Chatbots and Intelligent Conversational Agents. arXiv 2017. [Google Scholar] [CrossRef]
- Al-Ajmi, A.-H.; Al-Twairesh, N. Building an Arabic Flight Booking Dialogue System Using a Hybrid Rule-Based and Data Driven Approach. IEEE Access 2021, 9, 7043–7053. [Google Scholar] [CrossRef]
- Narducci, F.; Basile, P.; De Gemmis, M.; Lops, P.; Semeraro, G. An Investigation on the User Interaction Modes of Conversational Recommender Systems for the Music Domain. User Model. User-Adapt. Interact. 2020, 30, 251–284. [Google Scholar] [CrossRef]
- Huff, E.W., Jr.; Mack, N.A.; Cummings, R.; Womack, K.; Gosha, K.; Gilbert, J. Evaluating the Usability of Pervasive Conversational User Interfaces for Virtual Mentoring. In Proceedings of the HCI International 2019: Human–Computer Interaction, Orlando, FL, USA, 26–31 July 2019; Springer: Cham, Switzerland, 2019; pp. 80–98. [Google Scholar]
- Yassin, S.M.; Khan, M.Z. SeerahBot: An Arabic Chatbot About Prophet’s Biography. Int. J. Innov. Res. Comput. Sci. Technol. 2021, 9, 89–97. [Google Scholar] [CrossRef]
- Macfadyen, L.P.; Dawson, S. Mining LMS Data to Develop an “Early Warning System” for Educators: A Proof of Concept. Comput. Educ. 2010, 54, 588–599. [Google Scholar] [CrossRef]
- Ray, A.E.; Greene, K.; Pristavec, T.; Hecht, M.L.; Miller-Day, M.; Banerjee, S.C. Exploring Indicators of Engagement in Online Learning as Applied to Adolescent Health Prevention: A Pilot Study of REAL Media. Educ. Technol. Res. Dev. 2020, 68, 3143–3163. [Google Scholar] [CrossRef]
- Hobert, S. How Are You, Chatbot? Evaluating Chatbots in Educational Settings—Results of a Literature Review; Text/Conference Paper; Interaktives Lernen: Berlin, Germany, 2019. [Google Scholar] [CrossRef]
- Wu, Y.; Edwards, J.; Cooney, O.; Bleakley, A.; Doyle, P.R.; Clark, L.; Rough, D.; Cowan, B.R. Mental Workload and Language Production in Non-Native Speaker IPA Interaction. In Proceedings of the 2nd Conference on Conversational User Interfaces, Bilbao Spain, 22–24 July 2020; pp. 1–8. [Google Scholar]
- Divekar, R.R.; Kephart, J.O.; Mou, X.; Chen, L.; Su, H. You Talkin’ to Me? A Practical Attention-Aware Embodied Agent. In Human-Computer Interaction—INTERACT 2019; Lamas, D., Loizides, F., Nacke, L., Petrie, H., Winckler, M., Zaphiris, P., Eds.; Lecture Notes in Computer Science; Springer International Publishing: Cham, Switzerland, 2019; Volume 11748, pp. 760–780. ISBN 978-3-030-29386-4. [Google Scholar]
- Maryono, D.; Sajidan; Akhyar, M.; Sarwanto; Wicaksono, B.T.; Prakisya, N.P.T. NgodingSeru.Com: An Adaptive e-Learning System with Gamification to Enhance Programming Problem-Solving Skills for Vocational High School Students. Discov. Educ. 2025, 4, 157. [Google Scholar] [CrossRef]
- Segal, A.; David, Y.B.; Williams, J.J.; Gal, K.; Shalom, Y. Combining Difficulty Ranking with Multi-Armed Bandits to Sequence Educational Content. arXiv 2018. [Google Scholar] [CrossRef]
- Andersen, P.-A.; Kråkevik, C.; Goodwin, M.; Yazidi, A. Adaptive Task Assignment in Online Learning Environments. arXiv 2016. [Google Scholar] [CrossRef]
- Brookhart, S.M.; McMillan, J.H. Classroom Assessment and Educational Measurement, 1st ed.; Routledge: New York, NY, USA, 2019; ISBN 978-0-429-50753-3. [Google Scholar]
- Crocker, L.; Algina, J. Introduction to Classical and Modern Test Theory; ERIC: Budapest, Hungary, 1986; ISBN 0-03-061634-4. [Google Scholar]
- Greenwald, A.G. Within-Subjects Designs: To Use or Not to Use? Psychol. Bull. 1976, 83, 314. [Google Scholar] [CrossRef]
- Alvarez, L.; Carrupt, R.; Audrin, C.; Gay, P. Self-Reported Flow in Online Learning Environments for Teacher Education: A Quasi-Experimental Study Using a Counterbalanced Design. Educ. Sci. 2022, 12, 351. [Google Scholar] [CrossRef]
- Hassenzahl, M. The Interplay of Beauty, Goodness, and Usability in Interactive Products. Hum.-Comput. Interact. 2004, 19, 319–349. [Google Scholar] [CrossRef]
- Hornbæk, K. Current Practice in Measuring Usability: Challenges to Usability Studies and Research. Int. J. Hum.-Comput. Stud. 2006, 64, 79–102. [Google Scholar] [CrossRef]
- Latham, A.M. Personalising Learning with Dynamic Prediction and Adaptation to Learning Styles in a Conversational Intelligent Tutoring System. Ph.D. Thesis, Manchester Metropolitan University, Manchester, UK, 2011. [Google Scholar]
- El-Sabagh, H.A. Adaptive E-Learning Environment Based on Learning Styles and Its Impact on Development Students’ Engagement. Int. J. Educ. Technol. High. Educ. 2021, 18, 53. [Google Scholar] [CrossRef]
- Alsadoon, E. The Impact of an Adaptive E-Course on Students’ Achievements Based on the Students’ Prior Knowledge. Educ. Inf. Technol. 2020, 25, 3541–3551. [Google Scholar] [CrossRef]
- Hew, K.F.; Huang, W.; Du, J.; Jia, C. Using Chatbots to Support Student Goal Setting and Social Presence in Fully Online Activities: Learner Engagement and Perceptions. J. Comput. High. Educ. 2023, 35, 40–68. [Google Scholar] [CrossRef] [PubMed]
- Belfer, R.; Kochmar, E.; Serban, I.V. Raising Student Completion Rates with Adaptive Curriculum and Contextual Bandits. In International Conference on Artificial Intelligence in Education; Springer International Publishing: Cham, Switzerland, 2022. [Google Scholar]
- Dosovitsky, G.; Pineda, B.S.; Jacobson, N.C.; Chang, C.; Escoredo, M.; Bunge, E.L. Artificial Intelligence Chatbot for Depression: Descriptive Study of Usage. JMIR Form. Res. 2020, 4, e17065. [Google Scholar] [CrossRef]
- Wu, E.H.-K.; Lin, C.-H.; Ou, Y.-Y.; Liu, C.-Z.; Wang, W.-K.; Chao, C.-Y. Advantages and Constraints of a Hybrid Model K-12 E-Learning Assistant Chatbot. IEEE Access 2020, 8, 77788–77801. [Google Scholar] [CrossRef]











| Reference | Domain | Language | Dataset Model | Communication Mode | Approach | |
|---|---|---|---|---|---|---|
| Input | Output | |||||
| [32] Nabiha | IT students’ inquiries at King Saud University | Saudi Arabic dialect | Retrieval- based | Text | Text | PM and AIML |
| [34] Labeeb | Student inquiries | Arabic and English | Retrieval- based | Text/ voice | Text/ voice | PM and NLP |
| [24] LANA | ASD children | Arabic (MSA) | Retrieval- based | Text | Text | PM and STS |
| [33] Z.A.Y.C.H.A.T. | Student queries | Jordanian dialect | Retrieval- based | Text | Text | PM, AIML, and NLP |
| Chapter Title | Subtopics | Number of Questions |
|---|---|---|
| E-Learning and Technology-Enhanced Learning | E-learning concepts, distance learning, advantages of e-learning, objectives of e-learning, challenges of e-learning, synchronous learning, asynchronous learning, technical requirements, human resource requirements, organizational requirements, e-learning models: assistant, blended, fully online, learning management systems, learning content management | 15 |
| Data and Information | Data, information, units of measurement, types of computers, general-purpose vs. specialized, computer performance categories | 6 |
| Computer Hardware and Software | Definition of computer, data processing, CPU, memory management, processor speed, RAM vs. ROM, hard disk, floppy disk, flash memory, CD-ROM, input devices, output devices, operating system functions, hardware/software interaction | 14 |
| Networking and the Internet | Computer networks, network types, Internet, network topologies, search engines, web browsers, domain names, e-commerce concept, traditional vs. e-commerce companies, B2B/B2C/C2C models, e-government, requirements of e-government | 12 |
| Operating System and Database | Operating system overview, user interface, database concepts, database management systems (DBMS) | 4 |
| Cybersecurity | Computer viruses, virus components, trojan horses, cryptography, encryption keys, digital signatures, hashing, virus symptoms, virus artifacts, virus prevention, intruder privileges | 11 |
| Question | Answer | Difficulty Level | Explanation |
|---|---|---|---|
| من المتطلبات المادیة المرتبطة بالأجھزة والمعدات والبرمجیات (البنیة التحتیة) في التعلم الإلكتروني: a. برامج التواصل الاجتماعي b. التلفزيونات الذكية c. أجهزة الحاسب d. برامج تحرير الصور | أجهزة الحاسب | متوسط | يمكن إجمال أھم المتطلبات المادیة للتعلیم الإلكتروني فیما یلي: • أجھزة الحاسب • شبكة الإنترنت • برمجیات التشغیل • برامج التحكم في الوسائط المتعددة • الأقراص المدمجة • الكتاب الإلكتروني • المكتبة الإلكترونیة • المعامل الإلكترونیة • مٌعلمو مصادر التقنیة |
The physical requirements related to devices, equipment, and software (infrastructure) in e-learning include:
| Computers | Medium | The key physical requirements for e-learning can be summarized as follows:
|
| Item | Dimension | Description | Calculation |
|---|---|---|---|
| Q1 | Usefulness/Satisfaction | Evaluates the willingness to use the system again and user satisfaction with the system under a specific learning approach. | Q1-1 |
| Q2 | Complexity | Measures perceived complexity, whether the system under a specific learning approach includes unnecessary features. | 5-Q2 |
| Q3 | Ease of Use | Evaluates the simplicity and intuitive nature of the system under a specific learning approach. | Q3-1 |
| Q4 | Learnability | Measures ease of learning and self-sufficiency without external assistance. | 5-Q4 |
| Q5 | Efficiency/Integration | Reflects how well system components under a specific learning approach work together to support task completion. | Q5-1 |
| Q6 | Consistency | Assess the consistency of the system under a specific learning approach. | 5-Q6 |
| Q7 | Ease of Learning | Measures the general ease of learning, especially for new users. | Q7-1 |
| Q8 | Effort/Cumbersomeness | Evaluates the physical or cognitive effort required to use the system under a specific learning approach. | 5-Q8 |
| Q9 | User Confidence | Captures a sense of control and user confidence when interacting with the system under a specific learning approach. | Q9-1 |
| Q10 | Learnability | Reflects the previous knowledge curve and complexity of getting started. | 5-Q10 |
| Item | Dimension | What It Measures |
|---|---|---|
| Q1 | Ease of Use | Evaluating which learning approach the user perceives as simpler to interact with. |
| Q2 | Effectiveness | Detecting which learning approach provides the most perceived learning support and goal attainment. |
| Q3 | Satisfaction | Determining which learning approach is the most enjoyable and satisfying. |
| Q4 | Efficiency | Observing which learning approach is more productive and faster in task execution. |
| Q5 | Overall Preference | Identifying the preferred learning approach, combining engagement, usability, and comfort. |
| Learning Method | Mean | SD | Median | Min | Max |
|---|---|---|---|---|---|
| Static | 3.50 | 1.75 | 4.00 | −1.00 | 7.00 |
| Adaptive | 3.32 | 1.55 | 3.00 | −1.00 | 6.00 |
| Learning Method | Mean | SD | Median | Min | Max |
|---|---|---|---|---|---|
| Static | 74.56 | 32.14 | 83.00 | −12.00 | 100.00 |
| Adaptive | 70.12 | 31.04 | 71.00 | −25.00 | 100.00 |
| Learning Method | Task Level | Mean | SD | Median | Min | Max |
|---|---|---|---|---|---|---|
| Static | Overall | 0.54 | 0.19 | 0.52 | 0.21 | 0.95 |
| Easy | 0.61 | 0.19 | 0.64 | 0.14 | 0.95 | |
| Medium | 0.51 | 0.21 | 0.52 | 0.10 | 0.97 | |
| Hard | 0.47 | 0.25 | 0.44 | 0.11 | 1.00 | |
| Adaptive | Overall | 0.60 | 0.19 | 0.59 | 0.24 | 0.95 |
| Easy | 0.67 | 0.20 | 0.71 | 0.30 | 1.00 | |
| Medium | 0.61 | 0.22 | 0.62 | 0.23 | 1.00 | |
| Hard | 0.46 | 0.32 | 0.40 | 0.00 | 1.00 |
| Learning Method | Task Level | Mean | SD | Median | Min | Max |
|---|---|---|---|---|---|---|
| Static | Overall | 0.93 | 0.16 | 1.00 | 0.31 | 1.00 |
| Easy | 0.94 | 0.14 | 1.00 | 0.32 | 1.00 | |
| Medium | 0.92 | 0.18 | 1.00 | 0.26 | 1.00 | |
| Hard | 0.94 | 0.16 | 1.00 | 0.33 | 1.00 | |
| Adaptive | Overall | 0.98 | 0.05 | 1.00 | 0.82 | 1.00 |
| Easy | 0.99 | 0.04 | 1.00 | 0.80 | 1.00 | |
| Medium | 0.98 | 0.05 | 1.00 | 0.80 | 1.00 | |
| Hard | 0.96 | 0.12 | 1.00 | 0.40 | 1.00 |
| Learning Method | Task Level | Mean | SD | Median | Min | Max |
|---|---|---|---|---|---|---|
| Static | Overall | 4.16 | 2.22 | 4.02 | 1.54 | 8.84 |
| Easy | 4.61 | 2.41 | 3.93 | 1.81 | 10.33 | |
| Medium | 3.85 | 2.08 | 3.54 | 1.33 | 7.92 | |
| Hard | 4.88 | 4.21 | 3.46 | 0.57 | 13.40 | |
| Adaptive | Overall | 5.09 | 3.63 | 4.44 | 0.73 | 17.69 |
| Easy | 5.06 | 3.39 | 4.35 | 0.75 | 17.78 | |
| Medium | 5.55 | 4.47 | 4.18 | 0.86 | 21.54 | |
| Hard | 5.73 | 6.73 | 3.82 | 0.00 | 29.18 |
| Learning Method | Mean | SD | Median |
|---|---|---|---|
| Static | 0.32 | 0.32 | 0.20 |
| Adaptive | 0.68 | 0.32 | 0.80 |
| Learning Method | Average | SD | Median | Min | Max |
|---|---|---|---|---|---|
| Static | 68.60 | 20.97 | 73.75 | 22.50 | 100.00 |
| Adaptive | 72.21 | 20.02 | 72.50 | 15.00 | 100.00 |
Disclaimer/Publisher’s Note: The statements, opinions and data contained in all publications are solely those of the individual author(s) and contributor(s) and not of MDPI and/or the editor(s). MDPI and/or the editor(s) disclaim responsibility for any injury to people or property resulting from any ideas, methods, instructions or products referred to in the content. |
© 2025 by the authors. Licensee MDPI, Basel, Switzerland. This article is an open access article distributed under the terms and conditions of the Creative Commons Attribution (CC BY) license (https://creativecommons.org/licenses/by/4.0/).
Share and Cite
Al Faia, D.; Alomar, K. Evaluating Learning Success, Engagement, and Usability of Moalemy: An Arabic Rule-Based Chatbot. Future Internet 2025, 17, 449. https://doi.org/10.3390/fi17100449
Al Faia D, Alomar K. Evaluating Learning Success, Engagement, and Usability of Moalemy: An Arabic Rule-Based Chatbot. Future Internet. 2025; 17(10):449. https://doi.org/10.3390/fi17100449
Chicago/Turabian StyleAl Faia, Dalal, and Khalid Alomar. 2025. "Evaluating Learning Success, Engagement, and Usability of Moalemy: An Arabic Rule-Based Chatbot" Future Internet 17, no. 10: 449. https://doi.org/10.3390/fi17100449
APA StyleAl Faia, D., & Alomar, K. (2025). Evaluating Learning Success, Engagement, and Usability of Moalemy: An Arabic Rule-Based Chatbot. Future Internet, 17(10), 449. https://doi.org/10.3390/fi17100449

