A Survey on Monitoring Quality Assessment for Wireless Visual Sensor Networks
Abstract
1. Introduction
- Reviewing of the literature covering different definitions and approaches related to visual monitoring quality;
- Definition of a novel classification methodology centered on visual monitoring quality, which allows fairer evaluation and comparisons of different research works;
- Categorization and analyzing of metrics for different types of quality assessment of wireless visual sensor networks;
- Identification and discussion of open issues and promising research directions for the surveyed subjects.
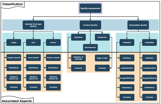
2. Proposed Classification and Comparisons
- Spatial coverage quality: it is related to the common types of coverage that visual sensors application executes: target coverage, area coverage and barrier coverage [18,19]. Whatever the case, many applications aim to cover a space from which visual data will be retrieved and analyzed to quantify how much space is covered. Then, for all kinds of coverage, quality is generally assessed through the amount of coverage collaboratively performed by all sensors in relation to this quantified space, i.e., the quantity of targets, amount of area or the length of a barrier;
- Content quality: the amount of coverage might express the quality of a network, but it does not express the quality of the received visual data (content), and so, for some applications it may not be an appropriate quality measurement [20]. For these cases, a content quality is defined in terms of how well information can be extracted from the visual data. Thereby, the assessment of content quality should take into account properties of the gathered images, like resolution, definition and sharpness. On the other hand, content quality can be also assessed considering aspects that indirectly affect those properties, such as distance from camera to the aimed coverage objective or camera’s facing angle, which is also referred as “perspective of view”. Besides sharpness and perspective, several other features are also used in the literature to determine content quality, like exposure (luminosity) and pixel ratio of region of interest;
- Dependable quality: the quality of a WVSN can be assessed through its dependability, i.e., its ability to deliver a service that can be justifiably trusted, avoiding service failures more frequent or more severe than is acceptable [21]. Hence, dependable quality entails all network elements that affect the system expected behavior. The quality can be addressed by quantitative dependability metrics, such as availability (related to system readiness for correct service) and reliability (associated with continuity of provision of correct service) [21,22,23].
3. Reviewing Spatial Coverage Quality
3.1. Target Coverage
3.2. Area Coverage
3.3. Barrier Coverage
3.4. Evaluating the Spatial Coverage Objectives
4. Reviewing Content Quality
4.1. Sharpness
4.2. Perspective
4.3. Miscellaneous
4.4. Summarizing the Metrics Based on Content Quality
5. Reviewing Dependable Quality
6. Discussion and Evaluations
6.1. The Literature on Visual Quality Monitoring
6.2. Comparing the Surveyed Categories and Metrics
7. Research Trends and Directions
- Dependable quality: only a few papers were found in the literature approaching dependability assessment of visual networks. This is an issue that requires attention in some scenarios, notably due to the particularities of wireless visual sensor networks, demanding proper treatment.For this purpose, dependability must be assessed in terms of quantitative metrics, which is commonly performed by reliability and availability assessment procedures. However, new quantitative metrics could be proposed, especially if they could describe aspects of safety, confidentiality, integrity and maintainability.Moreover, the proposed metrics to assess dependable quality should explore the wide range of possible failures that may affect such networks, potentially increasing complexity. In this sense, research works should be developed proposing methodologies and frameworks to evaluate WVSN in terms of these metrics. They should be assessed integrating aspects that affect the quality of visual monitoring directly, such as occlusion or weather factors. On the other hand, indirect aspects that affect the network operation should also be modeled, such as path loss due shadowing, reflection, refraction, diffraction, hardware failures, and common cause failures, which may impact the execution of proper monitoring functions;
- Occlusion in target and barrier coverage applications: occlusion is probably the main issue that jeopardizes coverage efficiency of an application, reducing the potential of visual information that can be retrieved from the visual nodes. This issue has been well addressed in the literature regarding area coverage applications, due to its evident effect. However, it is not commonly discussed for target and barrier coverage applications. It is necessary to model obstacles and compute the resulting occluded field of view of the sensor nodes, in order to properly determine the application coverage and to assess its quality, especially its dependable quality.That way, it is necessary to spatially model and georeference the possible obstacles in an application (cars, trees, objects, people, etc.), as well as the targets or the built barrier, and the camera’s Field of View. These models must be overlapped to identify the intersection among them, which is the occluded area. Then, a region computation algorithm must be executed in order to map the region outside of such intersection, aiming to identifying the amount of covered targets or the extension of the covered barrier;
- Content and dependable quality for barrier coverage applications: the performed literature review showed the absence of articles approaching content and dependable quality for barrier coverage in WVSN applications. These are very important issues in order to be able to classify and identify the object or intruder violating a barrier, as well as to determine the barrier lifetime and successful operational application behavior. Metrics to assess these quality categories should be proposed specifically for barrier coverage applications. At least, feasibility studies should be developed about the adaptation and application of metrics used for area and target coverage to barrier coverage applications.For instance, which metrics from Table 2 could be used to assess quality in barrier coverage applications? Maybe occlusion range, indicating how much of the expected barrier can be indeed covered, or distance rate, since as closer the camera is to the barrier, more content quality the application will get. What about the remaining metrics? How to apply the concept of angle of view, for example, in this context? Does this make sense, once an intruder can break into the barrier from any direction? More than that, could we define a quality metric specific for barrier coverage applications (since an intruder could break into the barrier from any edge)? Maybe it would be useful to evaluate these applications with respect to a full-view barrier coverage, which means a 360 coverage.Regarding to dependable quality in barrier coverage applications, redundancy should be considered as a determining factor, since a visual sensor failure can create a hole in the barrier. This approach will lead to the computing of the overlapped area among the camera’s FoV composing the barrier. This assessment could help to design and schedule preventive or contingency measures;
- Minimum sensors set in area coverage applications: as mentioned before, since the monitored area is a continuous space, it is difficult to state which region has been covered by which visual sensors, which makes the definition of the minimum sensors set in area coverage a challenging task. However, this issue should be discussed in order to enhance the usage of resources to provide a high quality area coverage with the minimum effort. This is a NP-complete problem [95], which requires the development of heuristics to find or verify a solution in an reasonable computational time. Maybe a possible solution could be to find an optimal sensors set and reduce the problem;
- Trade-off associated with redundancy in area coverage applications: dealing with area coverage implies in the definition of the best position and orientation of the visual nodes to cover a wider area. This is intrinsically related to the reduction of the coverage redundancy among the visual nodes. On the other hand, in the sense of generating high dependable quality, redundancy can be increased. This can be done through the usage of spare nodes, even whether this measure means that resources are underused or wasted. At this point, it is necessary to consider the trade-off between increasing redundancy and saving power, as well as between increasing redundancy and increasing area coverage. To address this problem, an optimization method should be proposed based on a multi-objective function. That way, a solution that tries to equalize opposite aspects could be found.;
- Multiple coverage metrics: one of the objectives of this work is to foster the comparison among different WVSN implementations. In this sense, new quality metrics could be proposed integrating aspects of more than one quality category. This would allow broader analysis of the compared networks. For instance, the robust availability could be a metric computing the average operation time (dependable coverage) that a set of cameras cover at least k targets (spatial k-coverage) integrating the distance and the angle of view from each camera to the covered targets (content coverage);
- Metric standardization: although the categorization proposed in this work facilitates the comparison of visual networks, this task could be enhanced through standardized metrics. This would allow fairer and more accurate analysis of the compared networks and metrics. For this, the researchers of the topic of quality of visual monitoring should establish a fundamental set of quality metrics that would be respected as basis of comparison. This would be similar to works addressing QoS in communication networks, which establish comparisons based on common and well-defined metrics (bandwidth, latency, jitter, error rate);
- Mobile visual nodes: when mobility is added to the visual nodes, a highly dynamic context is created, which yields monitoring issues equally dynamics. The existing quality metrics should be adapted and new metrics should be created to consider this constant changing of the monitoring scenario. A special challenge in this case is to deal with real-time requirements whilst guaranteeing the quality of monitoring. For this a new metric should be proposed, the coverage lifetime, which would be the duration that a coverage scheme remains valid in a network.
8. Conclusions
Author Contributions
Funding
Data Availability Statement
Conflicts of Interest
References
- Soro, S.; Heinzelman, W. A Survey of Visual Sensor Networks. Adv. Multimed. 2009, 2009, 640386. [Google Scholar] [CrossRef]
- Charfi, Y.; Wakamiya, N.; Murata, M. Challenging issues in visual sensor networks. IEEE Wirel. Commun. 2009, 16, 44–49. [Google Scholar] [CrossRef]
- Dieber, B.; Micheloni, C.; Rinner, B. Resource-Aware Coverage and Task Assignment in Visual Sensor Networks. IEEE Trans. Circuits Syst. Video Technol. 2011, 21, 1424–1437. [Google Scholar] [CrossRef]
- Wang, Z.; Wang, F. Wireless Visual Sensor Networks: Applications, Challenges, and Recent Advances. In Proceedings of the 2019 SoutheastCon, Huntsville, AL, USA, 11–14 April 2019; pp. 1–8. [Google Scholar] [CrossRef]
- Shao, Z.; Cai, J.; Wang, Z. Smart monitoring cameras driven intelligent processing to big surveillance video data. IEEE Trans. Big Data 2017, 4, 105–116. [Google Scholar] [CrossRef]
- Jesus, T.C.; Portugal, P.; Costa, D.G.; Vasques, F. A Comprehensive Dependability Model for QoM-Aware Industrial WSN When Performing Visual Area Coverage in Occluded Scenarios. Sensors 2020, 20, 6542. [Google Scholar] [CrossRef]
- Kumar, S.; Deshpande, A.; Ho, S.S.; Ku, J.S.; Sarma, S.E. Urban Street Lighting Infrastructure Monitoring Using a Mobile Sensor Platform. IEEE Sens. J. 2016, 16, 4981–4994. [Google Scholar] [CrossRef]
- Tanwar, S.; Patel, P.; Patel, K.; Tyagi, S.; Kumar, N.; Obaidat, M.S. An advanced Internet of Thing based Security Alert System for Smart Home. In Proceedings of the 2017 International Conference on Computer, Information and Telecommunication Systems (CITS), Dalian, China, 21–23 July 2017; pp. 25–29. [Google Scholar] [CrossRef]
- Toth, J.; Gilpin-Jackson, A. Smart view for a smart grid—Unmanned Aerial Vehicles for transmission lines. In Proceedings of the 2010 1st International Conference on Applied Robotics for the Power Industry, Montreal, QC, Canada, 5–7 October 2010; pp. 1–6. [Google Scholar] [CrossRef]
- Shah, V.R.; Maru, S.V.; Jhaveri, R.H. An obstacle detection scheme for vehicles in an intelligent transportation system. Int. J. Comput. Netw. Inf. Secur. 2016, 8, 23–28. [Google Scholar] [CrossRef]
- Pirsiavash, H.; Ramanan, D. Detecting activities of daily living in first-person camera views. In Proceedings of the 2012 IEEE Conference on Computer Vision and Pattern Recognition, Providence, RI, USA, 16–21 June 2012; pp. 2847–2854. [Google Scholar] [CrossRef]
- Westhofen, D.; Gründler, C.; Doll, K.; Brunsmann, U.; Zecha, S. Transponder- and Camera-based advanced driver assistance system. In Proceedings of the 2012 IEEE Intelligent Vehicles Symposium, Alcala de Henares, Madrid, Spain, 3–7 June 2012; pp. 293–298. [Google Scholar] [CrossRef]
- Medvedev, A.; Fedchenkov, P.; Zaslavsky, A.; Anagnostopoulos, T.; Khoruzhnikov, S. Waste Management as an IoT-Enabled Service in Smart Cities. In Internet of Things, Smart Spaces, and Next Generation Networks and Systems; Balandin, S., Andreev, S., Koucheryavy, Y., Eds.; Springer International Publishing: Cham, Switzerland, 2015; pp. 104–115. [Google Scholar] [CrossRef]
- Costa, D.G.; Peixoto, J.P.J.; Jesus, T.C.; Portugal, P.; Vasques, F.; Rangel, E.; Peixoto, M. A Survey of Emergencies Management Systems in Smart Cities. IEEE Access 2022, 10, 61843–61872. [Google Scholar] [CrossRef]
- Fiedler, M.; Hossfeld, T.; Tran-Gia, P. A generic quantitative relationship between quality of experience and quality of service. IEEE Netw. 2010, 24, 36–41. [Google Scholar] [CrossRef]
- Karakus, M.; Durresi, A. Quality of Service (QoS) in Software Defined Networking (SDN): A survey. J. Netw. Comput. Appl. 2017, 80, 200–218. [Google Scholar] [CrossRef]
- Jesus, T.C.; Costa, D.G.; Portugal, P.; Vasques, F. FoV-Based Quality Assessment and Optimization for Area Coverage in Wireless Visual Sensor Networks. IEEE Access 2020, 8, 109568–109580. [Google Scholar] [CrossRef]
- Akyildiz, I.F.; Melodia, T.; Chowdhury, K.R. A Survey on Wireless Multimedia Sensor Networks. Comput. Netw. 2007, 51, 921–960. [Google Scholar] [CrossRef]
- Wang, Y.; Cao, G. On full-view coverage in camera sensor networks. In Proceedings of the 2011 Proceedings IEEE INFOCOM, Shanghai, China, 10–15 April 2011; pp. 1781–1789. [Google Scholar] [CrossRef]
- Ghazalian, R.; Aghagolzadeh, A.; Hosseini Andargoli, S.M. Wireless Visual Sensor Networks Energy Optimization with Maintaining Image Quality. IEEE Sens. J. 2017, 17, 4056–4066. [Google Scholar] [CrossRef]
- Avizienis, A.; Laprie, J.C.; Randell, B.; Landwehr, C. Basic concepts and taxonomy of dependable and secure computing. IEEE Trans. Dependable Secur. Comput. 2004, 1, 11–33. [Google Scholar] [CrossRef]
- Bernardi, S.; Merseguer, J.; Petriu, D.C. Dependability Modeling and Analysis of Software Systems Specified with UML. ACM Comput. Surv. 2012, 45, 1–48. [Google Scholar] [CrossRef]
- Dubrova, E. Fundamentals of Dependability. In Fault-Tolerant Design; Springer: New York, NY, USA, 2013; pp. 5–20. [Google Scholar] [CrossRef]
- Mavrinac, A.; Chen, X. Modeling Coverage in Camera Networks: A Survey. Int. J. Comput. Vis. 2013, 101, 205–226. [Google Scholar] [CrossRef]
- Jia, J.; Dong, C.; Hong, Y.; Guo, L.; Yu, Y. Maximizing full-view target coverage in camera sensor networks. Ad Hoc Netw. 2019, 94, 1–10. [Google Scholar] [CrossRef]
- Costa, D.G.; Guedes, L.A. The Coverage Problem in Video-Based Wireless Sensor Networks: A Survey. Sensors 2010, 10, 8215. [Google Scholar] [CrossRef]
- Costa, D.G.; Silva, I.; Guedes, L.A.; Portugal, P.; Vasques, F. Availability assessment of wireless visual sensor networks for target coverage. In Proceedings of the 2014 IEEE Emerging Technology and Factory Automation (ETFA), Barcelona, Spain, 16–19 September 2014; pp. 1–8. [Google Scholar] [CrossRef]
- Si, P.; Wu, C.; Zhang, Y.; Jia, Z.; Ji, P.; Chu, H. Barrier Coverage for 3D Camera Sensor Networks. Sensors 2017, 17, 1771. [Google Scholar] [CrossRef]
- Rai, N.; Daruwala, R. A Comprehensive Approach for Implementation of Randomly Deployed Wireless Sensor Networks. J. Commun. 2019, 14, 915–925. [Google Scholar] [CrossRef]
- Jesus, T.C.; Costa, D.G.; Portugal, P.; Vasques, F.; Aguiar, A. Modelling Coverage Failures Caused by Mobile Obstacles for the Selection of Faultless Visual Nodes in Wireless Sensor Networks. IEEE Access 2020, 8, 41537–41550. [Google Scholar] [CrossRef]
- Abdelkader, A.; Mokhtar, M.; El-Alfy, H. Angular Heuristics for Coverage Maximization in Multi-camera Surveillance. In Proceedings of the 2012 IEEE Ninth International Conference on Advanced Video and Signal-Based Surveillance, Beijing, China, 18–21 September 2012; pp. 373–378. [Google Scholar] [CrossRef]
- Xu, J.; Zhong, F.; Wang, Y. Learning Multi-Agent Coordination for Enhancing Target Coverage in Directional Sensor Networks. In Proceedings of the 34th Conference on Neural Information Processing Systems (NeurIPS 2020), Online Event, 6–12 December 2020; pp. 1–12. [Google Scholar]
- Zarei, Z.; Bag-Mohammadi, M. Priority-based target coverage in directional sensor networks. IET Netw. 2018, 7, 414–421. [Google Scholar] [CrossRef]
- Dang, X.; Shao, C.; Hao, Z. Dynamic adjustment optimisation algorithm in 3D directional sensor networks based on spherical sector coverage models. J. Sens. 2019, 2019, 1018434. [Google Scholar] [CrossRef]
- Costa, D.G.; Rangel, E.; Peixoto, J.P.J.; Jesus, T.C. An Availability Metric and Optimization Algorithms for Simultaneous Coverage of Targets and Areas by Wireless Visual Sensor Networks. In Proceedings of the 2019 IEEE 17th International Conference on Industrial Informatics (INDIN), Helsinki-Espoo, Finland, 22–25 July 2019; pp. 617–622. [Google Scholar] [CrossRef]
- Fusco, G.; Gupta, H. Selection and Orientation of Directional Sensors for Coverage Maximization. In Proceedings of the 2009 6th Annual IEEE Communications Society Conference on Sensor, Mesh and Ad Hoc Communications and Networks, Rome, Italy, 22–26 June 2009; pp. 1–9. [Google Scholar] [CrossRef]
- Hanoun, S.; Bhatti, A.; Creighton, D.; Nahavandi, S.; Crothers, P.; Esparza, C.G. Target coverage in camera networks for manufacturing workplaces. J. Intell. Manuf. 2016, 27, 1221–1235. [Google Scholar] [CrossRef]
- Li, C.; Sun, Z.; Wang, H.; Song, H. A novel energy-efficient k-Coverage algorithm based on probability driven mechanism of wireless sensor networks. Int. J. Distrib. Sens. Netw. 2016, 12, 7474926. [Google Scholar] [CrossRef]
- Razali, M.N.; Salleh, S.; Mohamadi, H. Solving priority-based target coverage problem in directional sensor networks with adjustable sensing ranges. Wirel. Pers. Commun. 2017, 95, 847–872. [Google Scholar] [CrossRef]
- Mohamadi, H.; Salleh, S.; Ismail, A.S. A learning automata-based solution to the priority-based target coverage problem in directional sensor networks. Wirel. Pers. Commun. 2014, 79, 2323–2338. [Google Scholar] [CrossRef]
- Wang, J.; Niu, C.; Shen, R. Priority-based target coverage in directional sensor networks using a genetic algorithm. Comput. Math. Appl. 2009, 57, 1915–1922. [Google Scholar] [CrossRef]
- Al Zishan, A.; Karim, I.; Shubha, S.S.; Rahman, A. Maximizing heterogeneous coverage in over and under provisioned visual sensor networks. J. Netw. Comput. Appl. 2018, 124, 44–62. [Google Scholar] [CrossRef]
- Yang, H.; Li, D.; Chen, H. Coverage Quality Based Target-Oriented Scheduling in Directional Sensor Networks. In Proceedings of the 2010 IEEE International Conference on Communications, Cape Town, South Africa, 23–27 May 2010; pp. 1–5. [Google Scholar] [CrossRef]
- Sharmin, S.; Nur, F.N.; Razzaque, M.A.; Rahman, M.M. Network lifetime aware coverage quality maximization for heterogeneous targets in DSNs. In Proceedings of the 2016 IEEE Region 10 Conference (TENCON), Marina Bay Sands, Singapore, 22–25 November 2016; pp. 3030–3033. [Google Scholar] [CrossRef]
- Sharmin, S.; Nur, F.N.; Razzaque, M.A.; Rahman, M.M.; Almogren, A.; Hassan, M.M. Tradeoff Between Sensing Quality and Network Lifetime for Heterogeneous Target Coverage Using Directional Sensor Nodes. IEEE Access 2017, 5, 15490–15504. [Google Scholar] [CrossRef]
- Salleh, S.; Mohamadib, H.; Ibrahimc, W.R.W. Cover set formation for target coverage using genetic algorithm in directional sensor networks. In Proceedings of the IASTED International Conference on Computational Intelligence, Shenzhen, China, 19–20 December 2015; pp. 212–217. [Google Scholar]
- Zhu, X. Lifetime maximization of connected differentiated target coverage in energy harvesting directional sensor networks. In Proceedings of the 2016 IEEE Online Conference on Green Communications (OnlineGreenComm), Online, 14–17 November 2016; pp. 21–26. [Google Scholar] [CrossRef]
- Konda, K.R.; Conci, N. Optimal configuration of PTZ camera networks based on visual quality assessment and coverage maximization. In Proceedings of the 2013 Seventh International Conference on Distributed Smart Cameras (ICDSC), Palm Springs, CA, USA, 29 October–1 November 2013; pp. 1–8. [Google Scholar] [CrossRef]
- Konda, K.R.; Conci, N.; Natale, F.D. Global Coverage Maximization in PTZ-Camera Networks Based on Visual Quality Assessment. IEEE Sens. J. 2016, 16, 6317–6332. [Google Scholar] [CrossRef]
- Jesus, T.C.; Costa, D.G.; Portugal, P. On the computing of area coverage by Visual Sensor Networks: Assessing performance of approximate and precise algorithms. In Proceedings of the 16th IEEE International Conference on Industrial Informatics (INDIN), Porto, Portugal, 18–20 July2018; pp. 193–198. [Google Scholar] [CrossRef]
- Jesus, T.C.; Portugal, P.; Vasques, F.; Costa, D.G. Automated Methodology for Dependability Evaluation of Wireless Visual Sensor Networks. Sensors 2018, 18, 2629. [Google Scholar] [CrossRef]
- Jesus, T.C.; Costa, D.G.; Portugal, P. Wireless Visual Sensor Networks Redeployment Based on Dependability Optimization. In Proceedings of the 2019 IEEE 17th International Conference on Industrial Informatics (INDIN), Helsinki-Espoo, Finland, 22–25 July 2019; pp. 1111–1116. [Google Scholar] [CrossRef]
- Chen, A.; Lai, T.H.; Xuan, D. Measuring and Guaranteeing Quality of Barrier-Coverage in Wireless Sensor Networks. In Proceedings of the 9th ACM International Symposium on Mobile Ad Hoc Networking and Computing (MobiHoc ’08), Hong Kong, China, 26–30 May 2008; Association for Computing Machinery: New York, NY, USA, 2008; pp. 421–430. [Google Scholar] [CrossRef]
- Guo, L.; Kim, D.; Li, D.; Chen, W.; Tokuta, A.O. Constructing belt-barrier providing β-quality of monitoring with minimum camera sensors. In Proceedings of the 2014 23rd International Conference on Computer Communication and Networks (ICCCN), Shanghai, China, 4–7 August 2014; pp. 1–8. [Google Scholar] [CrossRef]
- Mohapatra, S.K.; Sahoo, P.K.; Wu, S.L. Big data analytic architecture for intruder detection in heterogeneous wireless sensor networks. J. Netw. Comput. Appl. 2016, 66, 236–249. [Google Scholar] [CrossRef]
- Fan, X.G.; Che, Z.C.; Hu, F.D.; Liu, T.; Xu, J.S.; Zhou, X.L. Deploy Efficiency Driven k-Barrier Construction Scheme Based on Target Circle in Directional Sensor Network. J. Comput. Sci. Technol. 2020, 35, 647–664. [Google Scholar] [CrossRef]
- Fan, X.; Wang, S.; Wang, Y.; Xu, J.; Chi, K. Energy-Efficient Barrier Lifetime Prolonging Scheme Based on Repairing in Directional Sensor Networks. IEEE Syst. J. 2020, 14, 4943–4954. [Google Scholar] [CrossRef]
- Alibeiki, A.; Motameni, H.; Mohamadi, H. A new genetic-based approach for solving k-coverage problem in directional sensor networks. J. Parallel Distrib. Comput. 2021, 154, 16–26. [Google Scholar] [CrossRef]
- Huang, S.; Yang, H.; Leong, W.L.; Teo, R. Improved Multi-Camera Coverage Control of Unmanned Multirotors. In Proceedings of the 2020 International Conference on Unmanned Aircraft Systems (ICUAS), Athens, Greece, 1–4 September 2020; pp. 1103–1112. [Google Scholar] [CrossRef]
- Alsabaan, M.; Alsmary, W.; Alquniah, A.; Mahmoud, M.; Nabil, M. A Distributed Surveillance System with Full Coverage Guarantee Using Positive Orthogonal Codes. IEEE Access 2021, 9, 16837–16848. [Google Scholar] [CrossRef]
- Huang, S.; Leong, W.L.; Huat Teo, R.S. 3D Multi-Camera Coverage Control of Unmanned Aerial Multirotors. In Proceedings of the 2021 International Conference on Unmanned Aircraft Systems (ICUAS), Athens, Greece, 15–18 June 2021; pp. 877–884. [Google Scholar] [CrossRef]
- Lee, S.; Jang, S.Y.; Hyun, S.J.; Lee, D. DQN-based Coverage Maximization for Mobile Video Camera Networks. In Proceedings of the 2021 IEEE 18th Annual Consumer Communications Networking Conference (CCNC), Las Vegas, NV, USA, 9–12 January 2021; pp. 01–02. [Google Scholar] [CrossRef]
- An, Q.; Shen, Y. Distributed Coverage Control for Mobile Camera Sensor Networks with Anisotropic Perception. IEEE Sens. J. 2021, 21, 16264–16274. [Google Scholar] [CrossRef]
- Funada, R.; Santos, M.; Yamauchi, J.; Hatanaka, T.; Fujita, M.; Egerstedt, M. Visual Coverage Control for Teams of Quadcopters via Control Barrier Functions. In Proceedings of the 2019 International Conference on Robotics and Automation (ICRA), Montreal, QC, Canada, 20–24 May 2019; pp. 3010–3016. [Google Scholar] [CrossRef]
- Funada, R.; Santos, M.; Gencho, T.; Yamauchi, J.; Fujita, M.; Egerstedt, M. Visual Coverage Maintenance for Quadcopters Using Nonsmooth Barrier Functions. In Proceedings of the 2020 IEEE International Conference on Robotics and Automation (ICRA), Paris, France, 31 May–31 August 2020; pp. 3255–3261. [Google Scholar] [CrossRef]
- Cheng, C.; Tsai, K. Distributed Barrier Coverage in Wireless Visual Sensor Networks With β-QoM. IEEE Sens. J. 2012, 12, 1726–1735. [Google Scholar] [CrossRef]
- Tao, J.; Zhai, T.; Wu, H.; Xu, Y.; Dong, Y. A quality-enhancing coverage scheme for camera sensor networks. In Proceedings of the 43rd Annual Conference of the IEEE Industrial Electronics Society, Beijing, China, 29 October–1 November 2017; pp. 8458–8463. [Google Scholar] [CrossRef]
- SanMiguel, J.C.; Cavallaro, A. Efficient estimation of target detection quality. In Proceedings of the 2017 IEEE International Conference on Image Processing (ICIP), Beijing, China, 17–20 September 2017; pp. 915–919. [Google Scholar] [CrossRef]
- Jiang, H.; Fels, S.; Little, J.J. Optimizing Multiple Object Tracking and Best View Video Synthesis. IEEE Trans. Multimed. 2008, 10, 997–1012. [Google Scholar] [CrossRef]
- Li, Y.; Bhanu, B. Utility-Based Camera Assignment in a Video Network: A Game Theoretic Framework. IEEE Sens. J. 2011, 11, 676–687. [Google Scholar] [CrossRef]
- Yuqi, T.; Xue, W. Utility-Based Camera Node Assignment for Pedestrian Tracking in Visual Sensor Networks. In Proceedings of the 2015 8th International Conference on Intelligent Computation Technology and Automation (ICICTA), Nanchang, China, 14–15 June 2015; pp. 1088–1092. [Google Scholar] [CrossRef]
- Daniyal, F.; Taj, M.; Cavallaro, A. Content and task-based view selection from multiple video streams. Multimed. Tools Appl. 2010, 46, 235–258. [Google Scholar] [CrossRef][Green Version]
- Tessens, L.; Morbee, M.; Lee, H.; Philips, W.; Aghajan, H. Principal view determination for camera selection in distributed smart camera networks. In Proceedings of the 2008 Second ACM/IEEE International Conference on Distributed Smart Cameras, Palo Alto, CA, USA, 7–11 September 2008; pp. 1–10. [Google Scholar] [CrossRef]
- Wang, W.; Dai, H.; Dong, C.; Xiao, F.; Cheng, X.; Chen, G. VISIT: Placement of Unmanned Aerial Vehicles for Anisotropic Monitoring Tasks. In Proceedings of the 2019 16th Annual IEEE International Conference on Sensing, Communication, and Networking (SECON), Boston, MA, USA, 10–13 June 2019; pp. 1–9. [Google Scholar] [CrossRef]
- Shen, C.; Zhang, C.; Fels, S. A Multi-Camera Surveillance System that Estimates Quality-of-View Measurement. In Proceedings of the 2007 IEEE International Conference on Image Processing, San Antonio, TX, USA, 16–19 September 2007; Volume 3, pp. III-193–III-196. [Google Scholar] [CrossRef]
- Kim, H.; Kim, J.; Kyung, C. Image quality and lifetime co-optimization in wireless multi-camera systems. In Proceedings of the 2011 IEEE International Symposium of Circuits and Systems (ISCAS), Rio de Janeiro, Brazil, 15–18 May 2011; pp. 2641–2644. [Google Scholar] [CrossRef]
- Gelenbe, E.; Hey, L. Quality of information: An empirical approach. In Proceedings of the 2008 5th IEEE International Conference on Mobile Ad Hoc and Sensor Systems, Atlanta, GA, USA, 29 September–2 October 2008; pp. 730–735. [Google Scholar] [CrossRef]
- Amjad, A.; Griffiths, A.; Patwary, M. QoI-Aware Unified Framework for Node Classification and Self-Reconfiguration within Heterogeneous Visual Sensor Networks. IEEE Access 2016, 4, 9027–9042. [Google Scholar] [CrossRef]
- Costa, D.G.; Guedes, L.A.; Vasques, F.; Portugal, P. QoV: Assessing the Monitoring Quality in Visual Sensor Networks. In Proceedings of the 2012 IEEE 8th International Conference on Wireless and Mobile Computing, Networking and Communications (WIMOB ’12), Barcelona, Spain, 8 8–10 October 2012; IEEE Computer Society: Washington, DC, USA, 2012; pp. 667–674. [Google Scholar] [CrossRef]
- Shen, E.; Hornsey, R. Local image quality metric for a distributed smart camera network with overlapping FOVs. In Proceedings of the 2011 Fifth ACM/IEEE International Conference on Distributed Smart Cameras, Ghent, Belgium, 22–25 August 2011; pp. 1–6. [Google Scholar] [CrossRef]
- Shen, E.; Hornsey, R. Camera selection using a local image quality metric for a distributed smart camera network. In Proceedings of the SENSORS, 2011 IEEE, Limerick, Ireland, 28–31 October 2011; pp. 1217–1220. [Google Scholar] [CrossRef]
- Bo, N.B.; Deboeverie, F.; Veelaert, P.; Philips, W. Occlusion handling framework for tracking in smart camera networks by per-target assistance task assignment. J. Electron. Imaging 2017, 26, 1–14. [Google Scholar] [CrossRef]
- Dieber, B.; Esterle, L.; Rinner, B. Distributed resource-aware task assignment for complex monitoring scenarios in Visual Sensor Networks. In Proceedings of the 2012 Sixth International Conference on Distributed Smart Cameras (ICDSC), Hong Kong, China, 30 October–2 November 2012; pp. 1–6. [Google Scholar]
- Dieber, B.; Rinner, B. Distributed online visual sensor network reconfiguration for resource-aware coverage and task assignment. In Proceedings of the 2013 IEEE Global Communications Conference (GLOBECOM), Atlanta, GA, USA, 9–13 December 2013; pp. 292–297. [Google Scholar] [CrossRef]
- Tnunay, H.; Moussa, K.; Hably, A.; Marchand, N. Virtual Leader based Trajectory Generation of UAV Formation for Visual Area Coverage. In Proceedings of the IECON 2021—47th Annual Conference of the IEEE Industrial Electronics Society, Toronto, ON, Canada, 13–16 October 2021; pp. 1–6. [Google Scholar] [CrossRef]
- Shimizu, T.; Yamashita, S.; Hatanaka, T.; Uto, K.; Mammarella, M.; Dabbene, F. Angle-Aware Coverage Control for 3-D Map Reconstruction With Drone Networks. IEEE Control Syst. Lett. 2021, 6, 1831–1836. [Google Scholar] [CrossRef]
- Zhang, H.; Tao, P.; Meng, X.; Liu, M.; Liu, X. An Optimum Deployment Algorithm of Camera Networks for Open-Pit Mine Slope Monitoring. Sensors 2021, 21, 1148. [Google Scholar] [CrossRef]
- Arslan, O.; Min, H.; Koditschek, D.E. Voronoi-Based Coverage Control of Pan/Tilt/Zoom Camera Networks. In Proceedings of the 2018 IEEE International Conference on Robotics and Automation (ICRA), Brisbane, Australia, 21–25 May 2018; pp. 5062–5069. [Google Scholar] [CrossRef]
- Bousias, N.; Papatheodorou, S.; Tzes, M.; Tzes, A. Collaborative visual area coverage using aerial agents equipped with PTZ-cameras under localization uncertainty. In Proceedings of the 2019 18th European Control Conference (ECC), Naples, Italy, 25–28 June 2019; pp. 1079–1084. [Google Scholar] [CrossRef]
- Misra, K.B. Dependability Considerations in the Design of a System. In Handbook of Performability Engineering; Springer: London, UK, 2008; Chapter 6; pp. 71–80. [Google Scholar] [CrossRef]
- Sandborn, P.; Myers, J. Designing Engineering Systems for Sustainability. In Handbook of Performability Engineering; Springer: London, UK, 2008; Chapter 7; pp. 81–103. [Google Scholar] [CrossRef]
- Costa, D.G.; Silva, I.; Guedes, L.A.; Portugal, P.; Vasques, F. Selecting redundant nodes when addressing availability in wireless visual sensor networks. In Proceedings of the 2014 12th IEEE International Conference on Industrial Informatics (INDIN), Porto Alegre, Brazil, 27–30 July 2014; pp. 130–135. [Google Scholar] [CrossRef]
- Costa, D.G.; Vasques, F.; Portugal, P. Enhancing the availability of wireless visual sensor networks: Selecting redundant nodes in networks with occlusion. Appl. Math. Model. 2017, 42, 223–243. [Google Scholar] [CrossRef]
- Costa, D.G.; Duran-Faundez, C. Assessing Availability in Wireless Visual Sensor Networks Based on Targets’ Perimeters Coverage. J. Electr. Comput. Eng. 2016, 2016, 9312439. [Google Scholar] [CrossRef]
- Yoo, T.S.; Lafortune, S. NP-completeness of sensor selection problems arising in partially observed discrete-event systems. IEEE Trans. Autom. Control 2002, 47, 1495–1499. [Google Scholar] [CrossRef]











| Work | Coverage | Metric | Redundancy | Minimum Sensors Set | Occlusion |
|---|---|---|---|---|---|
| [31] | Target | Coverage rate | – | Minimization | – |
| [32,33,34] | Target | Coverage rate Power consumption | Reduced | Minimization | – |
| [36,58] | Target | k-coverage | Implicit issue | Minimization | – |
| [37] | Target | k-coverage | Implicit issue | Minimization | Modelled |
| [38] | Target Area | k-coverage Power consumption | Implicit issue | Minimization | – |
| [39,40] | Target | Required coverage quality Lifetime | Reduced | Schedule of cover sets | – |
| [41,42] | Target | Required coverage quality Lifetime | Implicit issue | Minimization | – |
| [43,44,45,46] | Target | Required coverage quality Lifetime | Implicit issue | Schedule of cover sets | – |
| [47] | Target | Required coverage quality Connectivity Energy harvesting | Implicit issue | Schedule of cover sets | – |
| [17,52,59] | Area | Coverage rate | Reduced | – | – |
| [60] | Area | Coverage rate | Reduced | Minimization | – |
| [6,48,49,61] | Area | Coverage rate | Reduced | – | Modelled |
| [51,62] | Area | Coverage rate | Implicit issue | – | – |
| [63] | Area | Coverage rate | Implicit issue | – | Modelled |
| [35] | Area Target | Coverage rate | – | – | – |
| [64,65] | Area Barrier | Coverage rate | Reduced | – | – |
| [54,66] | Barrier | Breadth of coverage | Implicit issue | Minimization | – |
| [55] | Barrier | Quality of sensing | Implicit issue | Minimization | – |
| [56,57] | Barrier | Barrier weight | Implicit issue | Minimization | – |
| Work | Metric | Coverage | Occlusion |
|---|---|---|---|
| [6] | Distance range | Area | Modelled |
| [17,67,85] | Distance range | Area | – |
| [37] | Mean square error | Target | Modelled |
| [39,40,42,43,46,47] | Quadratic error | Target | – |
| [44,45,68] | Probabilistic distance | Target | – |
| [69] | Bounding box | Target | Modelled |
| [70,71] | Bounding box | Target | – |
| [72] | Bounding box; Region of interest | Target | – |
| [73] | Distance; Target speed; Velocity; Moving direction | Target | – |
| [48,49] | Perspective distortion; Entropy | Area | Modelled |
| [31,75,76] | Weighted angle of view | Target | – |
| [74] | Weighted angle of view; Coverage correlation | Target | – |
| [86] | Importance index | Area | – |
| [87] | Angle of view; Distance range | Target | – |
| [88,89] | Angle of view; Distance range | Area | – |
| [63] | Angle of view; Distance range | Area | Modelled |
| [77,78] | Peak signal-to-noise ratio | Not specified | – |
| [79] | Region of interest | Target | – |
| [80,81] | Ellipse fit root mean square error | Target | Modelled |
| [82] | Occlusion rate | Target | Modelled |
| [83,84] | Frame rate; Pixels on target | Target | – |
| Work | Dependability Attribute | Coverage | Hardware Failures | Communication Failures | Energy Efficiency | Redundancy | Occlusion |
|---|---|---|---|---|---|---|---|
| [27] | Availability | Target | X | X | X | X | – |
| [51,52] | Availability Reliability | Area | X | X | X | X | – |
| [6] | Availability Reliability | Area | X | X | X | X | X |
| [92,94] | Availability | Target | – | – | – | X | – |
| [35] | Availability | Target Area | – | – | – | X | – |
| [93] | Availability | Target | – | – | – | X | X |
| [78] | Reliability | Not specified | – | – | X | X | – |
| Metric | Works | Advantages | Disadvantages |
|---|---|---|---|
| Coverage rate | [6,17,31,32,33,34,35,48,49,51,52,59,60,61,62,63,64,65] | Easy to compute, simple to apply, can be used for different coverage objectives | Need to be associated with other metrics to provide valuable information |
| k-coverage | [36,37,38,58] | Implicitly express redundancy, easy to compute, simple to apply | Need to be associated with other metrics to provide valuable information |
| Required coverage quality | [39,40,41,42,43,44,45,46,47] | Provide an overall network characterization achieved by the cumulative quality assessment by all sensors | Its specific modeling can vary considerably among different applications |
| Breadth of coverage | [54,66] | Easy to compute, simple to apply | May require data fusion techniques to detect a barrier violation. Specific for barrier coverage |
| Quality of sensing | [55] | Guarantee that each camera can singly detect a barrier violation | May unnecessary narrow the barrier. Specific for barrier coverage |
| Barrier weight | [56,57] | Provide a measure of application lifetime | May prioritize energy consumption over barrier coverage. Specific for barrier coverage |
| Metric | Works | Advantages | Disadvantages |
|---|---|---|---|
| Distance range | [6,17,63,67,73,85,87,88,89] | Simple to compute and apply for discrete space (target coverage) | Requires approximations when used in continuous space |
| Mean square error | [37] | Simple, easy to calculate. Encompass identity, symmetry and nonnegativity | Based on comparison, requiring at least two finite-length and discrete signals (images) |
| Quadratic error | [39,40,42,43,46,47] | Accurate metric, commonly used in optimization methods | non-scalable due to high computational complexity |
| Probabilistic distance | [44,45,68] | Suitable for imprecise and non-homogeneous models | Assessment includes uncertainty |
| Bounding box | [69,70,71,72] | Simple to compute and apply | Require high resolution images |
| Target speed; Velocity; Moving direction | [73] | Suitable for networks with mobility | Complex to compute. Only applicable for target coverage |
| Perspective distortion; Entropy | [48,49] | Model external aspects: light sources, light attenuation, reflection | Better results in high resolution images, since suppose the spacing between the pixels is sufficiently small |
| Angle of view | [31,63,74,75,76,87,88,89] | Realistic and accurate metric | Requires more data from the network (orientation of nodes and objects, besides position) |
| Importance index | [86] | Manage dynamic prioritization of the application | Requires a constant prioritization analysis for importance update, using a central computer |
| Peak signal-to-noise ratio | [77,78] | Can deal with dynamic changes of bright in a scenario | May vary its performance depending on the scenario |
| Region of interest | [79] | Manage prioritization of the application | Require a pre-processing analysis to define the regions of interest |
| Ellipse fit root mean square error | [80,81] | Accurate metric, fittable to 3D applications | Requires a specific target characterization |
| Occlusion rate | [82] | Provides a guarantee of a minimum target coverage | Neglects resolution and sharpness of the covered target |
| Frame rate; Pixels on target | [83,84] | Optimize available resources while perform high resolution monitoring | May impose a high throughput to a strongly connected network |
Publisher’s Note: MDPI stays neutral with regard to jurisdictional claims in published maps and institutional affiliations. |
© 2022 by the authors. Licensee MDPI, Basel, Switzerland. This article is an open access article distributed under the terms and conditions of the Creative Commons Attribution (CC BY) license (https://creativecommons.org/licenses/by/4.0/).
Share and Cite
Jesus, T.C.; Costa, D.G.; Portugal, P.; Vasques, F. A Survey on Monitoring Quality Assessment for Wireless Visual Sensor Networks. Future Internet 2022, 14, 213. https://doi.org/10.3390/fi14070213
Jesus TC, Costa DG, Portugal P, Vasques F. A Survey on Monitoring Quality Assessment for Wireless Visual Sensor Networks. Future Internet. 2022; 14(7):213. https://doi.org/10.3390/fi14070213
Chicago/Turabian StyleJesus, Thiago C., Daniel G. Costa, Paulo Portugal, and Francisco Vasques. 2022. "A Survey on Monitoring Quality Assessment for Wireless Visual Sensor Networks" Future Internet 14, no. 7: 213. https://doi.org/10.3390/fi14070213
APA StyleJesus, T. C., Costa, D. G., Portugal, P., & Vasques, F. (2022). A Survey on Monitoring Quality Assessment for Wireless Visual Sensor Networks. Future Internet, 14(7), 213. https://doi.org/10.3390/fi14070213
