Opportunities to Develop Lifelong Learning Tendencies in Practice-Based Teacher Education: Getting Ready for Education 4.0
Abstract
1. Introduction
2. Materials and Methods
2.1. Research Questions
2.2. Contextual Background
2.3. Participants
2.4. Method and Instruments
2.5. Data Analysis
3. Results
3.1. Practice Opportunities Give Rise to Opportunities to Promote Lifelong Learning Tendencies
3.1.1. Visualization and Viewing of Item Responses
3.1.2. Reliability and Partial Correlation Analysis
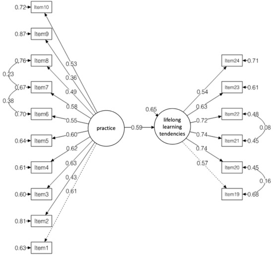
3.1.3. Structured Equation Model (SEM)
3.1.4. Semi-Structured Interviews
“…simulations that we have done on campus based on the lesson plans that we carried out have been very enriching for my education. You have the freedom to make mistakes, and the teacher who is observing you corrects them and tells you how you can improve. Also, in a certain way, it exposes us to a real context. Our classmates take the role as children. Sometimes, it happened to me that my teachers also acted as children, which made me feel like I was at school, like doing class. I think that has been the most enriching thing for my education because we practice and internalize ourselves as teachers.” (pre-service teacher 5)
Curiosity: “When we are planning our lessons, I look for more information than that given to us.” (pre-service teacher 1)
Motivation: “The teacher educator arrives with her photos and says this was my assessment, and that is how it worked, and that is how the children reacted, and this was wrong, and this is what I improved. That makes us feel like we are in the field. That is the way to motivate us.” (pre-service teacher 8)
Perseverance: “It was not an easy task. We got angry because, after the feedback, we had to modify what we did. When that moment of frustration passed, it was like, ‘Now let us think, what can we do? How do we continue?’ We really cared about it, and we spent the whole day working on the project.” (pre-service teacher 4)
Learning regulation: “Before starting the task, you read the rubric and try to understand it. If you did not understand something, you wrote it down to ask later or sent an email to ask. At least in my case, I took the rubric and began to look at it: ‘Let me see… this part, I would have the full score if I had done so and so,’ and I start to verify, ‘Oh, I’m missing this part.” (pre-service teacher 6)
“The teacher educator said, ‘You don’t must create a guide or a PowerPoint presentation.’ We became anxious because we didn’t know what to do. We talked it over with my partner and decided to design a game in which students roll some dice, run and answer questions. We came up with five different games. Since then, I always propose various things in the lessons that I plan.” (pre-service teacher 8)
“For a task, the didactic teacher said that if we wanted, we could use an innovative format, i.e., a video or whatever we wanted. I made a podcast. I spoke for 5 min on the selected subject. She told me to use it in my future lessons because it was very good.” (pre-service teacher 2)
“In Geometry, the teacher educator gave us a two-part assessment: one was a quiz related to class contents, and the other was to plan a lesson or to develop an activity. She gave us the learning objective, and we had to create an activity, a game. This second part brought me closer to my teacher’s role. I thought, ‘How do I work this content? How do I make it entertaining for children? How do I get the children’s attention?” (pre-service teacher 1)
“We can manage the content, but putting it into practice is difficult. It takes a lot of creativity and imagination to bring it to the children. We searched for ideas on the internet and in the bibliography. The teacher educators always gave us practical examples. I also believe that something key is the contribution of the group. Classmates provide things that you do not have. Thus, we get a better result.” (pre-service teacher 4)
“Simulations are crucial for our development as teachers. Nobody interrupts you. You are in the context. Everybody supports you. The best is that, in the end, they give you both positive and negative feedback. I think that’s where you learn the most: ‘I have to improve this; I have to change this. This is fine. I could do this better.” (pre-service teacher 1)
3.2. Characteristics of Practice Opportunities That Become Opportunities to Promote Lifelong Learning Tendencies
Semi-Structured Interviews
“We always simulate, plan lessons, participate in workshops… always, perhaps less in the first year. It is key to learn the contents and then put them into practice.” (pre-service teacher 1)
“The teacher educator told us that we had to think that we were going to teach the content. She said that we had to learn it well because we would need it tomorrow. The same thing happened for story reading with another teacher educator. Also, with the Sciences teacher educator, and with Math teacher educator and English teacher educator.” (pre-service teacher 1)
“Most of the teacher educators tell us to read the feedback. In our program, feedback is very internalized. They give us feedback in every activity: in interventions, simulations, and assessment tasks, and we have to give feedback to children.” (pre-service teacher 7)
“It’s like our map, like our guide. Every time we must do a task, we look at the rubric, guideline, or something that tells us the expected performance. I paste the relevant part of the rubric; that way, I guide myself because you deviate from the subject when you write. We keep it in mind all the time.” (pre-service teacher 8)
“My classmates told me, ‘Good tone of voice, funny cards.’ Also, they told me that I did it very well, that I selected the number of words to keep students attentive and not bore them. Also, the teacher educator tells me that my imitations of getting on a bike, making the truck look big, and all that stuff had been very good. What they said made a lot of sense to me, both good and bad things. I want to perform another simulation.” (pre-service teacher 1)
“I tell myself, ‘OK, considering what my classmates told me, what did I do well? I did this right. I’m going to keep it.’ Also, they told me what I had to improve. ‘I’m going to include this. I’m not going to keep it as I was doing. I’m going to improve it using this.” (pre-service teacher 5)
“You always learn from what your peers tell you. Like me, I always get nervous. When your classmate tells you what is good, it is taken as something positive, not as a criticism, but to make you realize that next time you could include it.” (pre-service teacher 7)
“The first time I did the simulation, I was very nervous; I shook as I displayed the posters. I didn’t know if my pronunciation would be correct. English teacher educator told me, ‘Calm down, relax; we all go through the same thing. Now think about what you want to say.’ Then I relaxed, and I was able to perform much better.” (pre-service teacher 1)
“In the program, they always see the positive, and I like that a lot. When they give you feedback, they always point out the positive. Also, they say, ‘You could improve that.’ They say it in a way that feels good because they recognized you. I know that I have to improve things. They emphasize that you are on the right track, so you end with a nice feeling.” (pre-service teacher 6)
4. Discussion
Supplementary Materials
Author Contributions
Funding
Institutional Review Board Statement
Informed Consent Statement
Data Availability Statement
Acknowledgments
Conflicts of Interest
References
- Himmetoglu, B.; Aydug, D.; Bayrak, C. Education 4.0: Defining the teacher, the student, and the school manager aspects of the revolution. Turk. Online J. Distance Educ. 2020, 21, 12–28. [Google Scholar] [CrossRef]
- López, H.; Ponce, P.; Molina, A.; Ramírez-Montoya, M.; Lopez-Caudana, E. Design framework based on TEC21 educational model and Education 4.0 implemented in a Capstone Project: A case study of an electric vehicle suspension system. Sustainability 2021, 13, 5768. [Google Scholar] [CrossRef]
- Miranda, J.; Navarrete, C.; Noguez, J.; Molina-Espinosa, J.-M.; Ramírez-Montoya, M.-S.; Navarro-Tuch, S.A.; Bustamante-Bello, M.-R.; Rosas-Fernández, J.-B.; Molina, A. The core components of education 4.0 in higher education: Three case studies in engineering education. Comput. Electr. Eng. 2021, 93, 107278. [Google Scholar] [CrossRef]
- Bonfield, C.A.; Salter, M.; Longmuir, A.; Benson, M.; Adachi, C. Transformation or evolution?: Education 4.0, teaching and learning in the digital age. High. Educ. Pedagog. 2020, 5, 223–246. [Google Scholar] [CrossRef]
- Nandy, M.; Lodh, S.; Tang, A. Lessons from COVID-19 and a resilience model for higher education. Ind. High. Educ. 2021, 35, 3–9. [Google Scholar] [CrossRef]
- Garcia-Penalvo, F.J.; Corell, A. The COVID-19: The enzyme of the digital transformation of teaching or the reflection of a methodological and competence crisis in higher education? Campus Virtuales 2020, 9, 83–98. [Google Scholar]
- la Velle, L.; Newman, S.; Montgomery, C.; Hyatt, D. Initial teacher education in England and the Covid-19 pandemic: Challenges and opportunities. J. Educ. Teach. 2020, 46, 596–608. [Google Scholar] [CrossRef]
- Barber, M.; Mourshed, M. How the World’s Best-Performing Schools Systems Come Out on Top, 1st ed.; McKinsey Company: Washington DC, USA, 2007. [Google Scholar]
- Ramírez-Montoya, M.S.; Loaiza-Aguirre, M.I.; Zúñiga-Ojeda, A.; Portuguez-Castro, M. Characterization of the Teaching Profile within the Framework of Education 4.0. Future Internet 2021, 13, 91. [Google Scholar] [CrossRef]
- Ramírez-Montoya, M.S.; Andrade-Vargas, L.; Rivera-Rogel, D.; Portuguez-Castro, M. Trends for the Future of Education Programs for Professional Development. Sustainability 2021, 13, 7244. [Google Scholar] [CrossRef]
- Goh, P.S.C.; Wahab, N.A. Paradigms to drive higher education 4.0. Int. J. Learn. Teach. Educ. Res. 2020, 19, 159–171. [Google Scholar] [CrossRef]
- Finsterwald, M.; Wagner, P.; Schober, B.; Lüftenegger, M.; Spiel, C. Fostering lifelong learning—Evaluation of a teacher education program for professional teachers. Teach. Teach. Educ. 2013, 29, 144–155. [Google Scholar] [CrossRef]
- Bennet, M.; Moriarty, B. Lifelong learning theory and pre-service teachers’ development of knowledge and dispositions to work with Australian Aboriginal students. Int. J. Pedagog. Learn. 2016, 11, 1–9. [Google Scholar] [CrossRef]
- Dunlap, J.C.; Grabinger, S. Preparing students for lifelong learning: A review of instructional features and teaching methodologies. Perform. Improv. Q. 2003, 16, 6–25. [Google Scholar] [CrossRef]
- Binkley, M.; Erstad, O.; Herman, J.; Raizen, S.; Ripley, M.; Miller-Ricci, M.; Rumble, M. Defining Twenty-First-Century Skills. In Assessment and Teaching of 21st-Century Skills; Griffin, P., McGaw, B., Care, E., Eds.; Springer: Berlin/Heidelberg, Germany, 2012; pp. 17–66. [Google Scholar]
- Lalor, J.; Lorenzi, F.; Rami, J. Developing professional competence through assessment: Constructivist and reflective practice in teacher-training. Egit. Arast. Eurasian J. Educ. Res. 2015, 15, 45–66. [Google Scholar] [CrossRef]
- Yaman, F.; Yazar, T. Investigating the Llife long learning tendency of teachers (the example of Diyarbakır). Kast. Educ. J. 2015, 23, 1553–1566. [Google Scholar]
- Halamish, V. Pre-service and in-service teachers’ metacognitive knowledge of learning strategies. Front. Psychol. 2018, 9, 2152. [Google Scholar] [CrossRef]
- Beylefeld, A.; Le Roux, A. Guided group reflections of first-year pre-service teachers: Moving beyond the rhetoric of go and reflect. Perspect. Educ. 2015, 33, 1–19. [Google Scholar]
- Erdoğan, D.G.; Arsal, Z. The development of lifelong learning trends scale (LLLTS). Sak. Univ. J. Educ. 2016, 6, 114–122. [Google Scholar] [CrossRef]
- Solmazand, D.Y.; Aydin, G. Evaluation of lifelong learning tendencies of pre-service teachers. Anthropologist 2016, 24, 55–63. [Google Scholar] [CrossRef]
- Coşkun, Y.D.; Demirel, M. Lifelong learning tendency scale: The study of validity and reliability. Procedia-Soc. Behav. Sci. 2010, 5, 2343–2350. [Google Scholar] [CrossRef]
- Zion, M.; Sadeh, I. Curiosity and open inquiry learning. J. Biol. Educ. 2007, 41, 162–169. [Google Scholar] [CrossRef]
- Faulkner, J.; Latham, G. Teacher qualities for 21st century learning. Aust. J. Teach. Educ. 2016, 41, 137–150. [Google Scholar] [CrossRef][Green Version]
- Costa, A.L.; Kallick, B. Habits of mind in the curriculum. Learn. Lead. Habits Mind 2008, 16, 42–58. [Google Scholar]
- Caena, F. Developing a European Framework for the Personal, Social & Learning to Learn Key Competence (LifEComp). In Literature Review & Analysis of Frameworks; Punie, Y., Ed.; Publications Office of the European Union: Luxembourg, 2019. [Google Scholar]
- Marzano, R.; Pickering, D. Dimensiones del Aprendizaje: Manual Para el Maestro; ITESO: Jalisco, México, 2005; Available online: https://biblioteca.pucv.cl/site/colecciones/manuales_u/Dimensiones%20del%20aprendizaje.%20Manual%20del%20maestro.pdf (accessed on 4 November 2021).
- Sahin, M.; Akbasli, S.; Yelken, T.Y. Key competences for lifelong learning: The case of prospective teachers. Educ. Res. Rev. 2010, 5, 545–556. Available online: https://academicjournals.org/journal/ERR/article-abstract/1AFAAD24190 (accessed on 4 November 2021).
- Pilli, O.; Sönmezler, A.; Göktan, N. Pre-service teachers’ tendencies and perceptions towards lifelong learning. Eur. J. Soc. Sci. Educ. Res. 2017, 10, 326–333. [Google Scholar] [CrossRef]
- Isik, A.D.; Derya, I.A. The relationship between primary school teacher candidates tendency for lifelong learning and their perceptions of computer self-efficacy. Educ. Res. Rev. 2015, 10, 2512–2523. [Google Scholar] [CrossRef][Green Version]
- Makarova, O.Y.; Andreeva, M.; Baratova, O.A.; Zelenkova, A.V. Supplementary Professional Education as a Socially Relevant Component of Lifelong Learning. In Proceedings of the International Conference on Linguistic and Cultural Studies, Tomsk, Russia, 11–13 October 2017; pp. 21–27. [Google Scholar]
- Özen, R.; Öztürk, D.S. The relationship between pre-service teachers’ lifelong learning tendencies and teaching profession anxiety levels. Univers. J. Educ. Res. 2016, 4, 7–15. [Google Scholar] [CrossRef]
- Tezer, M.; Aynas, N. The effect of university education on lifelong learning tendency. Cypriot J. Educ. Sci. 2018, 13, 66–80. [Google Scholar] [CrossRef]
- Hahl, K.; Mikulec, E. Student reflections on teacher identity development in a year-long secondary teacher preparation program. Aust. J. Teach. Educ. 2018, 43, 42–58. [Google Scholar] [CrossRef]
- Nutov, L. Learning experiences of pre-service teachers and the lecturer’s role in a qualitative research methods course. Qual. Rep. 2019, 24, 31–54. [Google Scholar] [CrossRef]
- Forzani, F.M. Understanding “core practices” and “practice-based” teacher education: Learning from the past. J. Teach. Educ. 2014, 65, 357–368. [Google Scholar] [CrossRef]
- Darling-Hammond, L.; Hammerness, K.; Grossman, P.; Rust, F.; Shulman, L. The Design of Teacher Education Programs. In Preparing Teachers for a Changing World: What Teachers Should Learn and Be Able To Do; John Wiley & Sons: Indianapolis, IN, USA, 2005; pp. 390–441. Available online: https://eric.ed.gov/?id=ED496378 (accessed on 4 November 2021).
- Muller, M.; Alamos, P.; Meckes, L.; Sanyal, A.; Cox, P. Teacher candidates’ perceptions of opportunities to develop core practices in a teacher education program. Estud. Pedagog. 2016, 42, 145–163. [Google Scholar] [CrossRef]
- Zeichner, K.; Peña-Sandoval, C. Venture philanthropy and teacher education policy in the US: The role of the new schools venture fund. Teach. Coll. Rec. 2015, 117, 1–44. [Google Scholar]
- Ball, D.L.; Sleep, L.; Boerst, T.A.; Bass, H. Combining the development of practice and the practice of development in teacher education. Elementary Sch. J. 2009, 109, 458–474. [Google Scholar] [CrossRef]
- Windschitl, M.; Thompson, J.; Braaten, M.; Stroupe, D. Proposing a core set of instructional practices and tools for teachers of science. Sci. Educ. 2012, 96, 878–903. [Google Scholar] [CrossRef]
- Davin, K.J.; Heineke, A.J. Preparing teachers for language assessment: A practice-based approach. TESOL J. 2016, 7, 921–938. [Google Scholar] [CrossRef]
- Grossman, P.; Hammerness, K.; McDonald, M. Redefining teaching, re-imagining teacher education. Teach. Teach. Theory Pract. 2009, 15, 273–289. [Google Scholar] [CrossRef]
- TeachingWorks: TeachingWorks. Available online: http://www.teachingworks.org/ (accessed on 7 October 2021).
- DeGraff, T.L.; Schmidt, C.M.; Waddell, J.H. Field-based teacher education in literacy: Preparing teachers in real classroom contexts. Teach. Educ. 2015, 26, 366–382. [Google Scholar] [CrossRef]
- McDonald, M.; Kazemi, E.; Kelley-Petersen, M.; Mikolasy, K.; Thompson, J.; Valencia, S.W.; Windschitl, M. Practice makes practice: Learning to teach in teacher education. Peabody J. Educ. 2014, 89, 500–515. [Google Scholar] [CrossRef]
- Davis, E.A.; Boerst, T. Designing Elementary Teacher Education to Prepare Well-Started Beginners. In TeachingWorks; University of Michigan School of Education: Ann Arbor, MI, USA, 2014; Available online: https://www.teachingworks.org/images/files/TeachingWorks_Davis_Boerst_WorkingPapers_March_2014.pdf (accessed on 4 November 2021).
- Canrinus, E.T.; Klette, K.; Hammerness, K. Diversity in coherence: Strengths and opportunities of three programs. J. Teach. Educ. 2019, 70, 192–205. [Google Scholar] [CrossRef]
- Dalinger, T.; Thomas, K.B.; Stansberry, S.; Xiu, Y. A mixed reality simulation offers strategic practice for pre-service teachers. Comput. Educ. 2020, 144, 103696. [Google Scholar] [CrossRef]
- Jenset, I.S.; Klette, K.; Hammerness, K. Grounding teacher education in practice around the world: An examination of teacher education coursework in teacher education programs in Finland, Norway, and the United States. J. Teach. Educ. 2018, 69, 184–197. [Google Scholar] [CrossRef]
- Grossman, P.; Kavanagh, S.S.; Dean, P.C. The Turn Towards Practice-Based Teacher Education: Introduction to the Work of the Core Practices Consortium. In Teaching Core Practices in Teacher Education; Grossman, P., Ed.; Harvard Education Press: Cambridge, MA, USA, 2018. [Google Scholar]
- Jenset, I.S. The enactment approach to practice-based teacher education coursework: Expanding the geographic scope to Norway and Finland. Scand. J. Educ. Res. 2020, 64, 98–117. [Google Scholar] [CrossRef]
- McGrew, S.; Alston, C.; Fogo, B. Modeling As an Example of Representation. In Teaching Core Practices in Teacher Education; Grossman, P., Ed.; Harvard Education Press: Cambridge, MA, USA, 2018. [Google Scholar]
- Schutz, K.; Grossman, P.; Shaughnessy, M. Approximations of Practice in Teacher Education. In Teaching Core Practices in Teacher Education; Grossman, P., Ed.; Harvard Education Press: Cambridge, MA, USA, 2018. [Google Scholar]
- Kloser, M.; Wilsey, M.; Madkins, T.C.; Windschitl, M. Connecting the dots: Secondary science teacher candidates’ uptake of the core practice of facilitating sensemaking discussions from teacher education experiences. Teach. Teach. Educ. 2019, 80, 115–127. [Google Scholar] [CrossRef]
- Grossman, P.; Compton, C.; Igra, D.; Ronfeldt, M.; Shahan, E.; Williamson, P.W. Teaching practice: A cross-professional perspective. Teach. Coll. Rec. 2009, 111, 2055–2100. [Google Scholar]
- McDonald, M.; Kazemi, E.; Kavanagh, S.S. Core practices and pedagogies of teacher education: A call for a common language and collective activity. J. Teach. Educ. 2013, 64, 378–386. [Google Scholar] [CrossRef]
- Matsumoto-Royo, K.; Ramírez-Montoya, M.S. Core practices in practice-based teacher education: A systematic literature review of its teaching and assessment process. Stud. Educ. Eval. 2021, 70, 101047. [Google Scholar] [CrossRef]
- Ashford-Rowe, K.; Herrington, J.; Brown, C. Establishing the critical elements that determine authentic assessment. Assess. Evaluation High. Educ. 2014, 39, 205–222. [Google Scholar] [CrossRef]
- Virtanen, P.; Niemi, H.M.; Nevgi, A. Active learning and self-regulation enhance student teachers’ professional competences. Aust. J. Teach. Educ. 2017, 42, 1–20. [Google Scholar] [CrossRef]
- Darling-Hammond, L.; Snyder, J. Authentic assessment of teaching in context. Teach. Teach. Educ. 2000, 16, 523–545. [Google Scholar] [CrossRef]
- Gulikers, J.T.; Bastiaens, T.J.; Kirschner, P.A.; Kester, L. Relations between student perceptions of assessment authenticity, study approaches and learning outcome. Stud. Educ. Eval. 2006, 32, 381–400. [Google Scholar] [CrossRef]
- García-Jiménez, E. La evaluación del aprendizaje: De la retroalimentación a la autorregulación. El papel de las tecnologías. RELIEVE-Rev. Electrónica De Investig. Y Evaluación Educ. 2015, 21. [Google Scholar] [CrossRef][Green Version]
- Orsmond, P.; Merry, S.; Callaghan, A. Communities of practice and ways to learning: Charting the progress of biology undergraduates. Stud. High. Educ. 2013, 38, 890–906. [Google Scholar] [CrossRef]
- DeMink-Carthew, J.; Grove, R.; Peterson, M. The influence of the core practices movement on the teaching and perspectives of novice teacher educators. Stud. Teach. Educ. 2017, 13, 87–104. [Google Scholar] [CrossRef]
- López-Pastor, V.; Sicilia-Camacho, A. Formative and shared assessment in higher education. Lessons learned and challenges for the future. Assess. Evaluation High. Educ. 2017, 42, 77–97. [Google Scholar] [CrossRef]
- Finlay, L. Reflecting on ‘Reflective Practice’. The Open University: Milton Keynes, UK, 2008. Paper 52. Available online: http://oro.open.ac.uk/68945/1/Finlay-%282008%29-Reflecting-on-reflective-practice-PBPL-paper-52.pdf (accessed on 4 November 2021).
- Fernández, S.; Paz, M. ¿ Hacia dónde avanza el sistema educativo en Chile? Análisis de las Recomendaciones OCDE Contenidas en Evaluaciones de Políticas Nacionales de Educación: Educación en Chile (2004–2016) en el Contexto de la Reforma en Marcha; Ministerio de Educación: Santiago, Chile, 2017. Available online: https://biblioteca.digital.gob.cl/handle/123456789/424 (accessed on 4 November 2021).
- Vargas, A.R. Ley de desarrollo profesional docente en Chile: De la precarización sistemática a los logros, avances y desafíos pendientes para la profesionalización. Estud. Pedagógicos 2016, 42, 261–279. [Google Scholar] [CrossRef]
- Comisión Nacional de Acreditación. Carreras de Pedagogía: Análisis de Fortalezas y Debilidades en el Escenario Actual. Serie Estudios Sobre Acreditación; Comisión de Acreditación: Santiago, Chile, 2018; Available online: https://docplayer.es/86931009-Carreras-de-pedagogia-analisis-de-fortalezas-y-debilidades-en-el-escenario-actual.html (accessed on 4 November 2021).
- Consejo Nacional de Educación. Indices 2016: Tendencias Matrícula en Educación Superior; CNED: Santiago, Chile, 2019.
- Mizala, A.; Hernández, T.; Makovec, M. Determinantes de la Elección y Deserción en la Carrera de Pedagogía; Proyecto FONIDE: Santiago, Chile, 2011. [Google Scholar]
- Peirano, C. Las carreras de pedagogía y sus desafíos. Ing. Civ. 2009, 51, 17. [Google Scholar]
- OECD. Educación en Chile; Fundación SM: Santiago, Chile, 2018. [Google Scholar]
- Flores-Lueg, C.; Turra-Díaz, O. Contextos socioeducativos de prácticas y sus aportes a la formación pedagógica del futuro profesorado. Educ. Em Rev. 2019, 35, 267–285. [Google Scholar] [CrossRef]
- Facultad de Educación. Modelo de Formación Práctica 2017–2021; Universidad del Desarrollo: Santiago, Chile, 2016. [Google Scholar]
- Creswell, J. A Concise Introduction to Mixed Methods Research; Sage Publication: Los Angeles, CA, USA, 2014. [Google Scholar]
- Creswell, J.; Clark, V. Designing and Conducting Mixed Methods Research; Sage Publication: Los Angeles, CA, USA, 2017. [Google Scholar]
- Onwuegbuzie, A.; Leech, N. Linking research questions to mixed methods data analysis procedures. Qual Rep. 2006, 11, 474–498. [Google Scholar] [CrossRef]
- Matsumoto-Royo, K.; Ramírez-Montoya, M.S.; Conget, P. Diseño y validación de un cuestionario para evaluar oportunidades de práctica pedagógica, metacognición y «lifelong learning», brindadas por los programas de formación inicial docente. Estudios Sobre Educ. 2021, 41. [Google Scholar] [CrossRef]
- Mair, P. Modern Psychometrics with R; Springer: Berlin/Heidelberg, Germany, 2018. [Google Scholar]
- Gallagher, M.W.; Brown, T.A. Introduction to Confirmatory Factor Analysis and Structural Equation Modeling. In In Handbook of Quantitative Methods for Educational Research; Brill Sense: Rotterdam, The Netherlands, 2013; Volume 1, pp. 287–314. [Google Scholar]
- Glaser, B.; Strauss, A. The Discovery of Grounded Theory: Strategies for Qualitative Research; Aldine: Chicago, IL, USA, 1967. [Google Scholar]
- Levin, T.; Wagner, T. Mixed-methodology research in science education: Opportunities and challenges in exploring and enhancing thinking dispositions. Qual. Res. Lit. Sci. Educ. 2009, 1, 213–243. [Google Scholar]
- Leech, N.L.; Onwuegbuzie, A.J. An array of qualitative data analysis tools: A call for data analysis triangulation. Sch. Psychol. Q. 2007, 22, 557–584. Available online: https://psycnet.apa.org/record/2007-19518-005 (accessed on 4 November 2021). [CrossRef]
- Peredrienko, T.; Belkina, O.; Yaroslavova, E. New language learning environment: Employers’-learners’ expectations and the role of teacher 4.0. Int. J. Instr. 2020, 13, 105–118. [Google Scholar] [CrossRef]
- De Jong, T.; Lane, J.; Sharp, S. The efficacy of simulation as a pedagogy in facilitating pre-service teachers’ learning about emotional self-regulation and its relevance to the teaching profession. Aust. J. Teach. Educ. 2012, 37, 4. [Google Scholar] [CrossRef]
- Anijovich, R.; Camilloni, A.R.W.d. La Evaluación Significativa; Paidós: Buenos Aires, Argentina, 2010. [Google Scholar]
- Snead, L.O.; Freiberg, H.J. Rethinking student teacher feedback: Using a self-assessment resource with student teachers. J. Teach. Educ. 2019, 70, 155–168. [Google Scholar] [CrossRef]
- Garcia-Esteban, S.; Villarreal, I.; Bueno-Alastuey, M.C. The effect of telecollaboration in the development of the Learning to Learn competence in CLIL teacher training. Interact. Learn. Environ. 2019, 29, 973–986. [Google Scholar] [CrossRef]
- Rodger, S.; Fitzgerald, C.; Dávila, W.; Millar, F.; Allison, H. What makes a quality occupational therapy practice placement? Students’ and practice educators’ perspectives. Aust. Occup. Ther. J. 2011, 58, 195–202. Available online: https://onlinelibrary.wiley.com/doi/abs/10.1111/j.1440-1630.2010.00903.x (accessed on 4 November 2021). [CrossRef]




| QUAN | Qual | ||
|---|---|---|---|
| n = 231 | n = 8 | ||
| Gender | Woman | 223 | 7 |
| Man | 7 | 1 | |
| Prefer not to answer | 1 | - | |
| Age (years) | <20 | 14 | 2 |
| 20–22 | 95 | 2 | |
| 23–25 | 90 | 2 | |
| >25 | 32 | 2 | |
| Program | Early childhood | 114 | 3 |
| Elementary | 91 | 2 | |
| Secondary | 26 | 3 | |
| Years in program | 1 | 43 | 2 |
| 2 | 41 | 2 | |
| 3 | 55 | 2 | |
| 4 | 67 | 2 | |
| Five or more | 25 | - |
| RMSEA | 90% CI RMSEA | CFI | TLI | GFI | SRMR | df | ||
|---|---|---|---|---|---|---|---|---|
| Practice opportunities | 0.048 | 0.032 | 0.949 | 0.938 | 0.995 | 0.049 | 99 | 151.444 |
| Opportunities to promote lifelong learning tendencies | 0.063 |
Publisher’s Note: MDPI stays neutral with regard to jurisdictional claims in published maps and institutional affiliations. |
© 2021 by the authors. Licensee MDPI, Basel, Switzerland. This article is an open access article distributed under the terms and conditions of the Creative Commons Attribution (CC BY) license (https://creativecommons.org/licenses/by/4.0/).
Share and Cite
Matsumoto-Royo, K.; Ramírez-Montoya, M.S.; Conget, P. Opportunities to Develop Lifelong Learning Tendencies in Practice-Based Teacher Education: Getting Ready for Education 4.0. Future Internet 2021, 13, 292. https://doi.org/10.3390/fi13110292
Matsumoto-Royo K, Ramírez-Montoya MS, Conget P. Opportunities to Develop Lifelong Learning Tendencies in Practice-Based Teacher Education: Getting Ready for Education 4.0. Future Internet. 2021; 13(11):292. https://doi.org/10.3390/fi13110292
Chicago/Turabian StyleMatsumoto-Royo, Kiomi, Maria Soledad Ramírez-Montoya, and Paulette Conget. 2021. "Opportunities to Develop Lifelong Learning Tendencies in Practice-Based Teacher Education: Getting Ready for Education 4.0" Future Internet 13, no. 11: 292. https://doi.org/10.3390/fi13110292
APA StyleMatsumoto-Royo, K., Ramírez-Montoya, M. S., & Conget, P. (2021). Opportunities to Develop Lifelong Learning Tendencies in Practice-Based Teacher Education: Getting Ready for Education 4.0. Future Internet, 13(11), 292. https://doi.org/10.3390/fi13110292

