A Dynamic Service Reconfiguration Method for Satellite–Terrestrial Integrated Networks
Abstract
:1. Introduction
- Considering the dual mobility and high dynamics of STINs, we propose a detailed system model and problem statement for service migration in STINs, and the migration location and path selection problem is modeled and formulated as a classic integer linear programming (ILP) problem.
- To achieve the optimal objective efficiently, we propose a novel fuzzy logic quantum genetic algorithm-based dynamic service migration and reconfiguration (FQGA-SR) method that uses its quantum coding and parallel computing advantages to solve the optimization problem.
- Finally, the effectiveness and efficiency of the proposed algorithm are verified through simulation experiments. The proposed FQGA-SR can speed up the convergence and can better outperform the other three methods used in our scenarios in terms of various important service migration metrics.
2. Related Works
2.1. Service Migration in Mobile Edge Networks
2.2. Service Migration in STINs
3. Problem Descriptions
3.1. Problem Statement of Service Migration in STINs
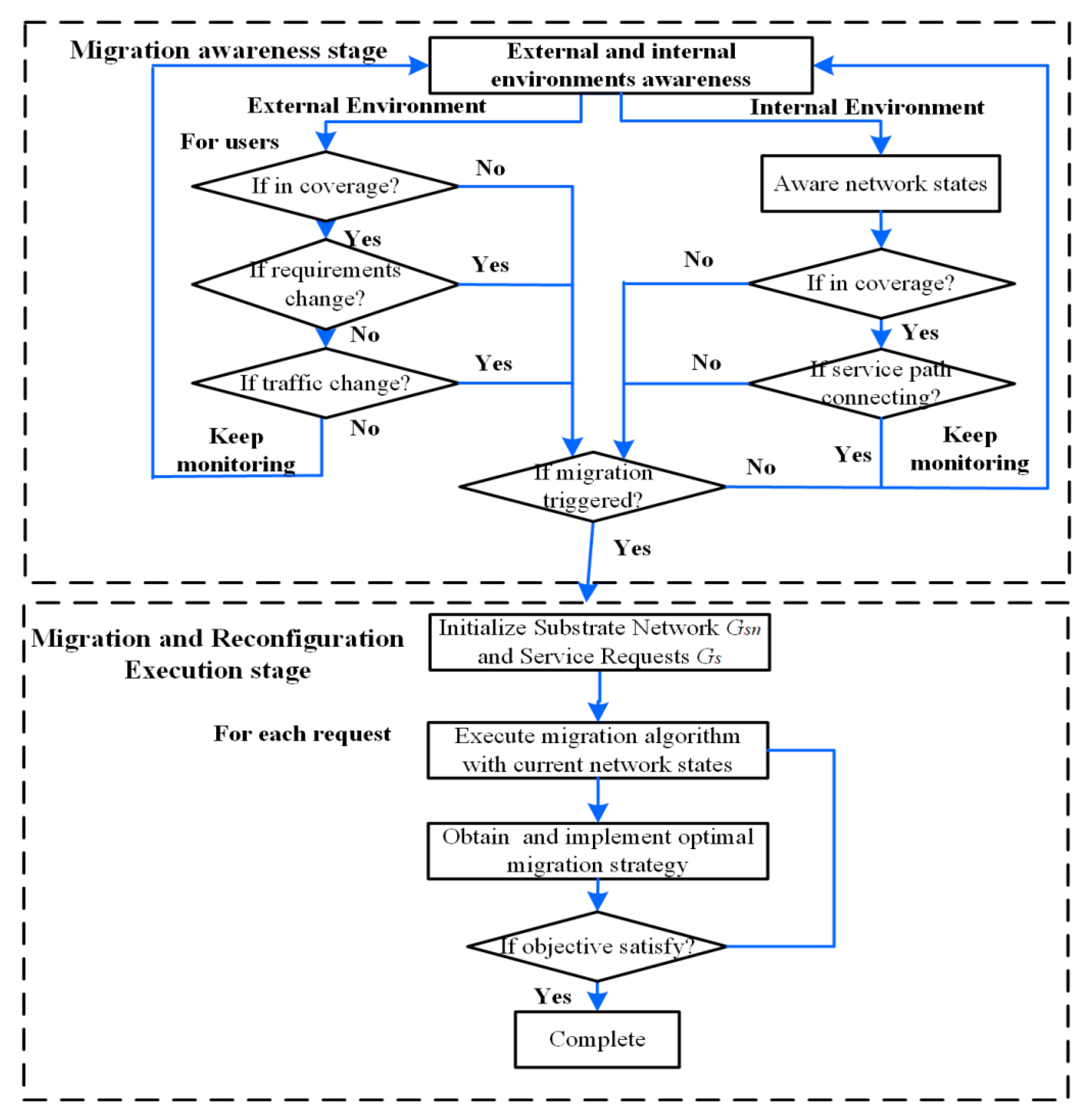
3.2. Workflow of Service Migration and Reconfiguration
- (1)
- Migration awareness stage
- (2)
- Migration and reconfiguration execution stage
3.3. Network Models
- (1)
- Substrate network model
- (2)
- Service request
3.4. Optimal Objective
- (1)
- End-to-end delay
- (2)
- Migration Cost
4. Algorithm Design and Description
4.1. Problem Formulation
4.2. Basic Steps of FQGA-SR
- (1)
- Establish the shortest path matrix :
- (2)
- FQGA-SR algorithm initialization:
- (3)
- Subpopulation evolution:
- (4)
- Adaptive adjustment strategy of quantum rotation gate and mutation:
- (5)
- Quantum mutation operation:
4.3. Algorithm Description
5. Simulation Experiment and Analysis
5.1. Parameter Setting
5.2. Result Analysis
6. Conclusions
Author Contributions
Funding
Conflicts of Interest
References
- Dogra, A.; Jha, R.K.; Jain, S. A Survey on Beyond 5G Network With the Advent of 6G: Architecture and Emerging Technologies. IEEE Access 2021, 9, 67512–67547. [Google Scholar] [CrossRef]
- Ferrús, R.; Koumaras, H.; Sallent, O.; Agapiou, G.; Rasheed, T.; Kourtis, M.A.; Boustie, C.; Gélard, P.; Ahmed, T. SDN/NFV-enabled satellite communications networks: Opportunities, scenarios and challenges. Phys. Commun. 2016, 18, 95–112. [Google Scholar] [CrossRef] [Green Version]
- Boero, L.; Bruschi, R.; Davoli, F.; Marchese, M.; Patrone, F. Satellite Networking Integration in the 5G Ecosystem: Research Trends and Open Challenges. IEEE Netw. 2018, 32, 9–15. [Google Scholar] [CrossRef]
- Mao, Y.; You, C.; Zhang, J.; Huang, K.; Letaief, K.B. A Survey on Mobile Edge Computing: The Communication Perspective. IEEE Commun. Surv. Tutor. 2017, 19, 2322–2358. [Google Scholar] [CrossRef] [Green Version]
- Araniti, G.; Genovese, G.; Iera, A.; Molinaro, A.; Pizzi, S. Virtualizing Nanosatellites in SDN/NFV Enabled Ground Segments to Enhance Service Orchestration. In Proceedings of the 2019 IEEE Global Communications Conference (GLOBECOM), Waikoloa, HI, USA, 9–13 December 2019; pp. 1–6. [Google Scholar]
- Tang, Q.; Xie, R.; Yu, F.R.; Huang, T.; Liu, Y. Decentralized Computation Offloading in IoT Fog Computing System With Energy Harvesting: A Dec-POMDP Approach. IEEE Internet Things J. 2020, 7, 4898–4911. [Google Scholar] [CrossRef]
- Zhang, F.; Liu, G.; Fu, X.; Yahyapour, R. A Survey on Virtual Machine Migration: Challenges, Techniques, and Open Issues. IEEE Commun. Surv. Tutor. 2018, 20, 1206–1243. [Google Scholar] [CrossRef]
- Sheng, M.; Zhou, D.; Liu, R.; Wang, Y.; Li, J. Resource Mobility in Space Information Networks: Opportunities, Challenges, and Approaches. IEEE Netw. 2019, 33, 128–135. [Google Scholar] [CrossRef]
- Wang, S.; Urgaonkar, R.; Zafer, M.; He, T.; Chan, K.; Leung, K.K. Dynamic Service Migration in Mobile Edge Computing Based on Markov Decision Process. IEEE/ACM Trans. Netw. 2019, 27, 1272–1288. [Google Scholar] [CrossRef] [Green Version]
- Shoura, F.; Gharaibeh, A.; Alouneh, S. Optimization of Migration Cost for Network Function Virtualization Replacement. In Proceedings of the 2020 21st International Arab Conference on Information Technology (ACIT), Giza, Egypt, 28–30 November 2020; pp. 1–7. [Google Scholar]
- Wang, H.; Li, Y.; Zhou, A.; Guo, Y.; Wang, S. Service migration in mobile edge computing: A deep reinforcement learning approach. Int. J. Commun. Syst. 2020. [Google Scholar] [CrossRef]
- Li, J.; Shen, X.; Chen, L.; Ou, J.; Wosinska, L.; Chen, J. Delay-aware bandwidth slicing for service migration in mobile backhaul networks. IEEE/OSA J. Opt. Commun. Netw. 2019, 11, B1–B9. [Google Scholar] [CrossRef]
- Gao, Z.; Jiao, Q.; Xiao, K.; Wang, Q.; Mo, Z.; Yang, Y. Deep Reinforcement Learning Based Service Migration Strategy for Edge Computing. In Proceedings of the 2019 IEEE International Conference on Service-Oriented System Engineering (SOSE), San Francisco, CA, USA, 4–9 April 2019; pp. 116–1165. [Google Scholar]
- Cheng, Y.; Li, X. A Compute-intensive Service Migration Strategy Based on Deep Reinforcement Learning Algorithm. In Proceedings of the 2020 IEEE 4th Information Technology, Networking, Electronic and Automation Control Conference (ITNEC), Chongqing, China, 12–14 June 2020; pp. 1385–1388. [Google Scholar]
- Ge, S.; Wang, W.; Zhang, C.; Zhou, X.; Zhao, Q. Multi-user Service Migration for Mobile Edge Computing Empowered Connected and Autonomous Vehicles. In Algorithms and Architectures for Parallel Processing; Springer: Cham, Switzerland, 2020; pp. 306–320. [Google Scholar]
- Mouradian, C.; Kianpisheh, S.; Abu-Lebdeh, M.; Ebrahimnezhad, F.; Jahromi, N.T.; Glitho, R.H. Application Component Placement in NFV-Based Hybrid Cloud/Fog Systems With Mobile Fog Nodes. IEEE J. Sel. Areas Commun. 2019, 37, 1130–1143. [Google Scholar] [CrossRef] [Green Version]
- Liao, S.; Dong, M.; Ota, K.; Wu, J.; Li, J.; Ye, T. Vehicle Mobility-Based Geographical Migration of Fog Resource for Satellite-Enabled Smart Cities. In Proceedings of the 2018 IEEE Global Communications Conference (GLOBECOM), Abu Dhabi, United Arab Emirates, 9–13 December 2018; pp. 1–6. [Google Scholar]
- Han, H.; Wang, H.; Cao, S. Space Edge Cloud Enabling Service Migration for On-Orbit Service. In Proceedings of the 2020 12th International Conference on Communication Software and Networks (ICCSN), Chongqing, China, 12–15 June 2020; pp. 233–239. [Google Scholar]
- Varasteh, A.; Frutuoso, H.S.; He, M.; Kellerer, W.; Mas-Machuca, C. Figo: Mobility-Aware In-Flight Service Assignment and Reconfiguration with Deep Q-Learning. In Proceedings of the GLOBECOM 2020—2020 IEEE Global Communications Conference, Taipei, Taiwan, 7–11 December 2020; pp. 1–7. [Google Scholar]
- Li, J.; Shi, W.; Wu, H.; Zhang, S.; Shen, X. Cost-Aware Dynamic SFC Mapping and Scheduling in SDN/NFV-Enabled Space-Air-Ground Integrated Networks for Internet of Vehicles. IEEE Internet Things J. 2021. [Google Scholar] [CrossRef]
- Giannopoulos, A.; Spantideas, S.; Tsinos, C.; Trakadas, P. Power Control in 5G Heterogeneous Cells Considering User Demands Using Deep Reinforcement Learning. In Artificial Intelligence Applications and Innovations; Springer: Cham, Switzerland, 2021; pp. 95–105. [Google Scholar]
- Ahmed, K.I.; Tabassum, H.; Hossain, E. Deep Learning for Radio Resource Allocation in Multi-Cell Networks. IEEE Netw. 2019, 33, 188–195. [Google Scholar] [CrossRef] [Green Version]
- Qiao, W.; Liu, Y.; Lu, Y.; Li, X.; Yan, J.; Yao, Z. A Novel Approach for Service Function Chain Embedding in Cloud Datacenter Networks. IEEE Commun. Lett. 2021, 25, 1134–1138. [Google Scholar] [CrossRef]
- Wang, G.; Zhou, S.; Zhang, S.; Niu, Z.; Shen, X. SFC-Based Service Provisioning for Reconfigurable Space-Air-Ground Integrated Networks. IEEE J. Sel. Areas Commun. 2020, 38, 1478–1489. [Google Scholar] [CrossRef]






| Notation | Definition |
|---|---|
| . | |
| . | |
| , | ,. |
| . | |
| . | |
| . | |
| . | |
| , where 1 represents deployment, while 0 is not. | |
| , where 1 represents mapped, while 0 is not. |
| FQGA-SR Algorithm | |
|---|---|
| input | , population size M, chromosome length K, number of evolutionary iterations T |
| output | |
| 1 | do |
| 2 | ) then |
| 3 | use k-Dijkstra algorithm to calculate the shortest path and obtain the shortest path matrix |
| 4 | |
| 5 | do |
| 6 | into FL framework |
| 7 | |
| 8 | |
| 9 | select chromosome coding |
| 10 | then |
| 11 | to achieve quantum gate rotation and exchange probability amplitude |
| 12 | else if |
| 13 | and exchange probability amplitude |
| 14 | end while |
| 15 | end if |
| 16 | end foreach |
| 17 | ) |
| Computing Resources/Units | Bandwidth Resources/Mbps | Processing Delay/ms | |
|---|---|---|---|
| Core cloud node | 2000 | [800, 1000] | [0.1, 0.3] |
| MEC node | [200, 400] | [400, 500] | [1, 3] |
| Leo node | 200 | [200, 300] | [2, 5] |
| SFC request | [1, 5] | [1, 5] | / |
| VNF | [1, 5] | [1, 5] | / |
Publisher’s Note: MDPI stays neutral with regard to jurisdictional claims in published maps and institutional affiliations. |
© 2021 by the authors. Licensee MDPI, Basel, Switzerland. This article is an open access article distributed under the terms and conditions of the Creative Commons Attribution (CC BY) license (https://creativecommons.org/licenses/by/4.0/).
Share and Cite
Qiao, W.; Lu, H.; Lu, Y.; Meng, L.; Liu, Y. A Dynamic Service Reconfiguration Method for Satellite–Terrestrial Integrated Networks. Future Internet 2021, 13, 260. https://doi.org/10.3390/fi13100260
Qiao W, Lu H, Lu Y, Meng L, Liu Y. A Dynamic Service Reconfiguration Method for Satellite–Terrestrial Integrated Networks. Future Internet. 2021; 13(10):260. https://doi.org/10.3390/fi13100260
Chicago/Turabian StyleQiao, Wenxin, Hao Lu, Yu Lu, Lijie Meng, and Yicen Liu. 2021. "A Dynamic Service Reconfiguration Method for Satellite–Terrestrial Integrated Networks" Future Internet 13, no. 10: 260. https://doi.org/10.3390/fi13100260
APA StyleQiao, W., Lu, H., Lu, Y., Meng, L., & Liu, Y. (2021). A Dynamic Service Reconfiguration Method for Satellite–Terrestrial Integrated Networks. Future Internet, 13(10), 260. https://doi.org/10.3390/fi13100260

