Novel Resolvin D1-Loaded Biologics as an Advanced Approach for Inflammation Control and Tissue Regeneration: Preparation and Characterization
Abstract
1. Introduction
2. Materials and Methods
2.1. Preparation of the Membranes
2.2. Characterization of Membrane Properties
2.3. Degradation Property and RvD1 Release Property
2.4. Evaluation of Cell Proliferation and Cytotoxicity on Membranes
2.5. Inflammatory Modulation Effect
2.5.1. Real-Time Quantitative PCR (RT-qPCR)
2.5.2. Enzyme-Linked Immunosorbent Assay (ELISA)
2.6. Osteogenic Differentiation Property Study
2.6.1. Qualitative and Quantitative Detection of Alkaline Phosphatase (ALP) Activity
2.6.2. RT-qPCR
2.7. Statistical Analysis
3. Results
3.1. Microstructure of the Membranes
3.2. FTIR
3.3. Diffusion Property
3.4. Contact Angle
3.5. PH Values
3.6. Mechanical Property
3.7. Degradation Property
3.8. RvD1 Release Behaviour
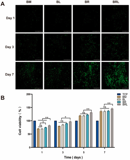
3.9. Cytocompatibility Test
3.10. Analysis of Inflammatory Modulation Effect
3.11. ALP Activity Analysis
3.12. Osteogenesis-Related Gene Expression Assay
4. Discussion
5. Conclusions
Author Contributions
Funding
Institutional Review Board Statement
Informed Consent Statement
Data Availability Statement
Acknowledgments
Conflicts of Interest
References
- Ricoldi, M.S.T.; Furlaneto, F.A.C.; Oliveira, L.F.F.; Teixeira, G.C.; Pischiotini, J.P.; Moreira, A.L.G.; Ervolino, E.; de Oliveira, M.N.; Bogsan, C.S.B.; Salvador, S.L.; et al. Effects of the probiotic Bifidobacterium animalis subsp. lactis on the non-surgical treatment of periodontitis. A histomorphometric, microtomographic and immunohistochemical study in rats. PLoS ONE 2017, 12, e0179946. [Google Scholar] [CrossRef] [PubMed]
- Taraballi, F.; Sushnitha, M.; Tsao, C.; Bauza, G.; Liverani, C.; Shi, A.; Tasciotti, E. Biomimetic Tissue Engineering: Tuning the Immune and Inflammatory Response to Implantable Biomaterials. Adv. Healthc. Mater. 2018, 7, e1800490. [Google Scholar] [CrossRef] [PubMed]
- Chow, S.K.; Chim, Y.N.; Wang, J.Y.; Wong, R.M.; Choy, V.M.; Cheung, W.H. Inflammatory response in postmenopausal osteoporotic fracture healing. Bone Jt. Res. 2020, 9, 368–385. [Google Scholar] [CrossRef]
- Crapo, P.M.; Gilbert, T.W.; Badylak, S.F. An overview of tissue and whole organ decellularization processes. Biomaterials 2011, 32, 3233–3243. [Google Scholar] [CrossRef]
- Liu, C.; Pei, M.; Li, Q.; Zhang, Y. Decellularized extracellular matrix mediates tissue construction and regeneration. Front. Med. 2022, 16, 56–82. [Google Scholar] [CrossRef]
- Saldin, L.T.; Cramer, M.C.; Velankar, S.S.; White, L.J.; Badylak, S.F. Extracellular matrix hydrogels from decellularized tissues: Structure and function. Acta Biomater. 2017, 49, 1–15. [Google Scholar] [CrossRef] [PubMed]
- Xin, L.; Lin, X.; Zhou, F.; Li, C.; Wang, X.; Yu, H.; Pan, Y.; Fei, H.; Ma, L.; Zhang, S. A scaffold laden with mesenchymal stem cell-derived exosomes for promoting endometrium regeneration and fertility restoration through macrophage immunomodulation. Acta Biomater. 2020, 113, 252–266. [Google Scholar] [CrossRef]
- Brown, B.; Lindberg, K.; Reing, J.; Stolz, D.B.; Badylak, S.F. The basement membrane component of biologic scaffolds derived from extracellular matrix. Tissue Eng. 2006, 12, 519–526. [Google Scholar] [CrossRef]
- Zhang, H.; Zhang, Q.; Zhang, J.; Sheng, F.; Wu, S.; Yang, F.; Li, W. Urinary bladder matrix scaffolds improve endometrial regeneration in a rat model of intrauterine adhesions. Biomater. Sci. 2020, 8, 988–996. [Google Scholar] [CrossRef]
- Puckett, Y.; Pham, T.; McReynolds, S.; Ronaghan, C.A. Porcine Urinary Bladder Matrix for Management of Infected Radiation Mastectomy Wound. Cureus 2017, 9, e1451. [Google Scholar] [CrossRef]
- Mehta, A.; Afshar, R.; Warner, D.L.; Gardner, A.; Ackerman, E.; Brandt, J.; Sasse, K.C. Laparoscopic Rectopexy with Urinary Bladder Xenograft Reinforcement. JSLS 2017, 21, eJSLS.2016.00106. [Google Scholar] [CrossRef] [PubMed][Green Version]
- Sasse, K.C.; Warner, D.L.; Ackerman, E.; Brandt, J. Hiatal Hernia Repair with Novel Biological Graft Reinforcement. JSLS 2016, 20, e2016.00016. [Google Scholar] [CrossRef] [PubMed][Green Version]
- Soskolne, W.A. Subgingival delivery of therapeutic agents in the treatment of periodontal diseases. Crit. Rev. Oral Biol. Med. 1997, 8, 164–174. [Google Scholar] [CrossRef]
- Ji, H.; Zhang, H.; Wang, Y.; Qiu, Z.; Wu, J.; Cao, J.; Xu, K.; Zhang, Y.; Jiang, Y.; Wang, M. Feasibility of caffeic acid as a crosslinking agent in modifying acellular extracellular matrices. Biochem. Biophys. Res. Commun. 2023, 677, 182–189. [Google Scholar] [CrossRef] [PubMed]
- Thao, N.T.T.; Lee, S.; Shin, G.R.; Kang, Y.; Choi, S.; Kim, M.S. Preparation of Electrospun Small Intestinal Submucosa/Poly(caprolactone-co-Lactide-co-glycolide) Nanofiber Sheet as a Potential Drug Carrier. Pharmaceutics 2021, 13, 253. [Google Scholar] [CrossRef]
- Wang, Y.; Zhang, K.; Yang, J.; Yao, Y.; Guan, Y.; Cheng, W.; Zhang, J.; Han, J. Outcome of a novel porcine-derived UBM/SIS composite biological mesh in a rabbit vaginal defect model. Int. Urogynecol. J. 2023, 34, 1501–1511. [Google Scholar] [CrossRef]
- Xie, Y.; Hu, C.; Feng, Y.; Li, D.; Ai, T.; Huang, Y.; Chen, X.; Huang, L.; Tan, J. Osteoimmunomodulatory effects of biomaterial modification strategies on macrophage polarization and bone regeneration. Regen. Biomater. 2020, 7, 233–245. [Google Scholar] [CrossRef]
- Freire, M.O.; Van Dyke, T.E. Natural resolution of inflammation. Periodontol. 2000 2013, 63, 149–164. [Google Scholar] [CrossRef]
- Mizraji, G.; Heyman, O.; Van Dyke, T.E.; Wilensky, A. Resolvin D2 Restrains Th1 Immunity and Prevents Alveolar Bone Loss in Murine Periodontitis. Front. Immunol. 2018, 9, 785. [Google Scholar] [CrossRef]
- Osorio Parra, M.M.; Elangovan, S.; Lee, C.T. Specialized pro-resolving lipid mediators in experimental periodontitis: A systematic review. Oral Dis. 2019, 25, 1265–1276. [Google Scholar] [CrossRef]
- Jiang, X.; Liu, J.; Li, S.; Qiu, Y.; Wang, X.; He, X.; Pedersen, T.O.; Mustafa, K.; Xue, Y.; Mustafa, M.; et al. The effect of resolvin D1 on bone regeneration in a rat calvarial defect model. J. Tissue Eng. Regen. Med. 2022, 16, 987–997. [Google Scholar] [CrossRef] [PubMed]
- Sadtler, K.; Sommerfeld, S.D.; Wolf, M.T.; Wang, X.; Majumdar, S.; Chung, L.; Kelkar, D.S.; Pandey, A.; Elisseeff, J.H. Proteomic composition and immunomodulatory properties of urinary bladder matrix scaffolds in homeostasis and injury. Semin. Immunol. 2017, 29, 14–23. [Google Scholar] [CrossRef]
- Eming, S.A.; Hammerschmidt, M.; Krieg, T.; Roers, A. Interrelation of immunity and tissue repair or regeneration. Semin. Cell Dev. Biol. 2009, 20, 517–527. [Google Scholar] [CrossRef] [PubMed]
- Titos, E.; Rius, B.; Gonzalez-Periz, A.; Lopez-Vicario, C.; Moran-Salvador, E.; Martinez-Clemente, M.; Arroyo, V.; Claria, J. Resolvin D1 and its precursor docosahexaenoic acid promote resolution of adipose tissue inflammation by eliciting macrophage polarization toward an M2-like phenotype. J. Immunol. 2011, 187, 5408–5418. [Google Scholar] [CrossRef] [PubMed]
- Borisova, A.; De Bruyn, M.; Budarin, V.L.; Shuttleworth, P.S.; Dodson, J.R.; Segatto, M.L.; Clark, J.H. A sustainable freeze-drying route to porous polysaccharides with tailored hierarchical meso- and macroporosity. Macromol. Rapid Commun. 2015, 36, 774–779. [Google Scholar] [CrossRef]
- Di Tommaso, C.; Como, C.; Gurny, R.; Moller, M. Investigations on the lyophilisation of MPEG-hexPLA micelle based pharmaceutical formulations. Eur. J. Pharm. Sci. 2010, 40, 38–47. [Google Scholar] [CrossRef]
- Howard, M.D.; Lu, X.; Jay, M.; Dziubla, T.D. Optimization of the lyophilization process for long-term stability of solid-lipid nanoparticles. Drug Dev. Ind. Pharm. 2012, 38, 1270–1279. [Google Scholar] [CrossRef]
- Maderna, P.; Godson, C. Lipoxins: Resolutionary road. Br. J. Pharmacol. 2009, 158, 947–959. [Google Scholar] [CrossRef]
- Ross, J.R.; Kirk, A.D.; Ibrahim, S.E.; Howell, D.N.; Baldwin, W.M., III; Sanfilippo, F.P. Characterization of human anti-porcine “natural antibodies” recovered from ex vivo perfused hearts—Predominance of IgM and IgG2. Transplantation 1993, 55, 1144–1150. [Google Scholar] [CrossRef]
- Erdag, G.; Morgan, J.R. Allogeneic versus xenogeneic immune reaction to bioengineered skin grafts. Cell Transpl. 2004, 13, 701–712. [Google Scholar] [CrossRef]
- Bharadwaz, A.; Jayasuriya, A.C. Fabrication of porous chitosan particles using a novel two-step porogen leaching and lyophilization method with the label-free multivariate spectral assessment of live adhered cells. Colloids Surf. B Biointerfaces 2021, 208, 112094. [Google Scholar] [CrossRef] [PubMed]
- Xiao, J.; Duan, H.; Liu, Z.; Wu, Z.; Lan, Y.; Zhang, W.; Li, C.; Chen, F.; Zhou, Q.; Wang, X.; et al. Construction of the recellularized corneal stroma using porous acellular corneal scaffold. Biomaterials 2011, 32, 6962–6971. [Google Scholar] [CrossRef]
- Polak, R.; Pitombo, R.N. Care during freeze-drying of bovine pericardium tissue to be used as a biomaterial: A comparative study. Cryobiology 2011, 63, 61–66. [Google Scholar] [CrossRef] [PubMed]
- Hafeez, Y.M.; Zuki, A.B.; Yusof, N.; Asnah, H.; Loqman, M.Y.; Noordin, M.M.; Ainul-Yuzairi, M.Y. Effect of freeze-drying and gamma irradiation on biomechanical properties of bovine pericardium. Cell Tissue Bank. 2005, 6, 85–89. [Google Scholar] [CrossRef]
- Gao, L.; Xu, T.; Huang, G.; Jiang, S.; Gu, Y.; Chen, F. Oral microbiomes: More and more importance in oral cavity and whole body. Protein Cell 2018, 9, 488–500. [Google Scholar] [CrossRef] [PubMed]
- Czekanska, E.M.; Stoddart, M.J.; Richards, R.G.; Hayes, J.S. In search of an osteoblast cell model for in vitro research. Eur. Cell Mater. 2012, 24, 1–17. [Google Scholar] [CrossRef]
- Padilha Fontoura, C.; Ló Bertele, P.; Machado Rodrigues, M.; Elisa Dotta Maddalozzo, A.; Frassini, R.; Silvestrin Celi Garcia, C.; Tomaz Martins, S.; Crespo, J.D.S.; Figueroa, C.A.; Roesch-Ely, M.; et al. Comparative Study of Physicochemical Properties and Biocompatibility (L929 and MG63 Cells) of TiN Coatings Obtained by Plasma Nitriding and Thin Film Deposition. ACS Biomater. Sci. Eng. 2021, 7, 3683–3695. [Google Scholar] [CrossRef]
- Sarrami, P.; Karbasi, S.; Farahbakhsh, Z.; Bigham, A.; Rafienia, M. Fabrication and characterization of novel polyhydroxybutyrate-keratin/nanohydroxyapatite electrospun fibers for bone tissue engineering applications. Int. J. Biol. Macromol. 2022, 220, 1368–1389. [Google Scholar] [CrossRef]
- Liu, L.; Li, D.; Wang, Y.; Xu, H.; Ge, L.; Liang, Z. Evaluation of the biocompatibility and mechanical properties of xenogeneic (porcine) extracellular matrix (ECM) scaffold for pelvic reconstruction. Int. Urogynecol. J. 2011, 22, 221–227. [Google Scholar] [CrossRef]
- Loke, C.; Lee, J.; Sander, S.; Mei, L.; Farella, M. Factors affecting intra-oral pH—A review. J. Oral Rehabil. 2016, 43, 778–785. [Google Scholar] [CrossRef]
- Benabdoun, H.A.; Kulbay, M.; Rondon, E.P.; Vallieres, F.; Shi, Q.; Fernandes, J.; Fahmi, H.; Benderdour, M. In vitro and in vivo assessment of the proresolutive and antiresorptive actions of resolvin D1: Relevance to arthritis. Arthritis Res. Ther. 2019, 21, 72. [Google Scholar] [CrossRef] [PubMed]
- Cao, D.; Pi, J.; Shan, Y.; Tang, Y.; Zhou, P. Anti-inflammatory effect of Resolvin D1 on LPS-treated MG-63 cells. Exp. Ther. Med. 2018, 16, 4283–4288. [Google Scholar] [CrossRef]
- Ruiz, A.; Sarabia, C.; Torres, M.; Juárez, E. Resolvin D1 (RvD1) and maresin 1 (Mar1) contribute to human macrophage control of M. tuberculosis infection while resolving inflammation. Int. Immunopharmacol. 2019, 74, 105694. [Google Scholar] [CrossRef] [PubMed]
- Schmid, M.; Gemperle, C.; Rimann, N.; Hersberger, M. Resolvin D1 Polarizes Primary Human Macrophages toward a Proresolution Phenotype through GPR32. J. Immunol. 2016, 196, 3429–3437. [Google Scholar] [CrossRef]
- Yellepeddi, V.K.; Parashar, K.; Dean, S.M.; Watt, K.M.; Constance, J.E.; Baker, O.J. Predicting Resolvin D1 Pharmacokinetics in Humans with Physiologically-Based Pharmacokinetic Modeling. Clin. Transl. Sci. 2021, 14, 683–691. [Google Scholar] [CrossRef] [PubMed]
- Pinto, N.; Klein, Y.; David, E.; Polak, D.; Steinberg, D.; Mizrahi, G.; Khoury, Y.; Barenholz, Y.; Chaushu, S. Resolvin D1 improves allograft osteointegration and directly enhances osteoblasts differentiation. Front. Immunol. 2023, 14, 1086930. [Google Scholar] [CrossRef]
- Vasconcelos, D.P.; Costa, M.; Neves, N.; Teixeira, J.H.; Vasconcelos, D.M.; Santos, S.G.; Aguas, A.P.; Barbosa, M.A.; Barbosa, J.N. Chitosan porous 3D scaffolds embedded with resolvin D1 to improve in vivo bone healing. J. Biomed. Mater. Res. A 2018, 106, 1626–1633. [Google Scholar] [CrossRef]
- Yin, C.; Zhao, Q.; Li, W.; Zhao, Z.; Wang, J.; Deng, T.; Zhang, P.; Shen, K.; Li, Z.; Zhang, Y. Biomimetic anti-inflammatory nano-capsule serves as a cytokine blocker and M2 polarization inducer for bone tissue repair. Acta Biomater. 2020, 102, 416–426. [Google Scholar] [CrossRef]







| Gene | Primer Sequence (5′-3′) |
|---|---|
| IL-1β | F: GTGTGTGGAGAGCGTCAACC |
| R: ACAGTTCCACAAAGGCATCCCAG | |
| IL-6 | F: CCCCTGACCCAACCACAAAT |
| R: GTGCCCATGCTACATTTGCC | |
| TNF-α | F: AGTAACATGGAGCTGCAGAGGATGA |
| R: TGGAGACAGGGACATCAGTCG | |
| GAPDH | F: ACTCCCATTCTTCCACCTTTG |
| R: CCCTGTTGCTGTAGCCATATT |
| Gene | Primer Sequence (5′-3′) |
|---|---|
| ALP | F: ACAGCCGCCAAGAACCTCA |
| R: CACTGTCTGGCACATGTTTGTCTAC | |
| RUNX2 | F: CACTGGCGCTGCAACAAGA |
| R: CATTCCGGAGCTCAGCAGAATAA | |
| OCN | F: GCAGAGTCCAGCAAAGGTGC |
| R: TCAGCCAACTCGTCAGAGTC | |
| GAPDH | F: ACTCCCATTCTTCCACCTTTG |
| R: CCCTGTTGCTGTAGCCATATT |
Disclaimer/Publisher’s Note: The statements, opinions and data contained in all publications are solely those of the individual author(s) and contributor(s) and not of MDPI and/or the editor(s). MDPI and/or the editor(s) disclaim responsibility for any injury to people or property resulting from any ideas, methods, instructions or products referred to in the content. |
© 2025 by the authors. Licensee MDPI, Basel, Switzerland. This article is an open access article distributed under the terms and conditions of the Creative Commons Attribution (CC BY) license (https://creativecommons.org/licenses/by/4.0/).
Share and Cite
Xing, Z.; Liang, J.; Sun, Y.; Dai, J.; Cai, J.; Fujio, M.; Xu, Y.; An, X.; Xue, Y. Novel Resolvin D1-Loaded Biologics as an Advanced Approach for Inflammation Control and Tissue Regeneration: Preparation and Characterization. Pharmaceutics 2025, 17, 643. https://doi.org/10.3390/pharmaceutics17050643
Xing Z, Liang J, Sun Y, Dai J, Cai J, Fujio M, Xu Y, An X, Xue Y. Novel Resolvin D1-Loaded Biologics as an Advanced Approach for Inflammation Control and Tissue Regeneration: Preparation and Characterization. Pharmaceutics. 2025; 17(5):643. https://doi.org/10.3390/pharmaceutics17050643
Chicago/Turabian StyleXing, Zhe, Jingwen Liang, Yang Sun, Jing Dai, Jiazheng Cai, Masahito Fujio, Yiwen Xu, Xiaoli An, and Ying Xue. 2025. "Novel Resolvin D1-Loaded Biologics as an Advanced Approach for Inflammation Control and Tissue Regeneration: Preparation and Characterization" Pharmaceutics 17, no. 5: 643. https://doi.org/10.3390/pharmaceutics17050643
APA StyleXing, Z., Liang, J., Sun, Y., Dai, J., Cai, J., Fujio, M., Xu, Y., An, X., & Xue, Y. (2025). Novel Resolvin D1-Loaded Biologics as an Advanced Approach for Inflammation Control and Tissue Regeneration: Preparation and Characterization. Pharmaceutics, 17(5), 643. https://doi.org/10.3390/pharmaceutics17050643

