Neutrophil-Camouflaged Stealth Liposomes for Photothermal-Induced Tumor Immunotherapy Through Intratumoral Bacterial Activation
Abstract
1. Introduction
2. Materials and Methods
2.1. Materials
2.2. Bacteria, Cell Lines, and Animals
2.3. Preparation of PD/GA-LPs
2.4. Characterization of PD/GA-LPs
2.5. In Vitro Drug Release
2.6. Short-Term Stability Assay
2.7. In Vitro Bacteria-Responsive Photothermal Effect
2.8. In Vitro Antibacterial Activity
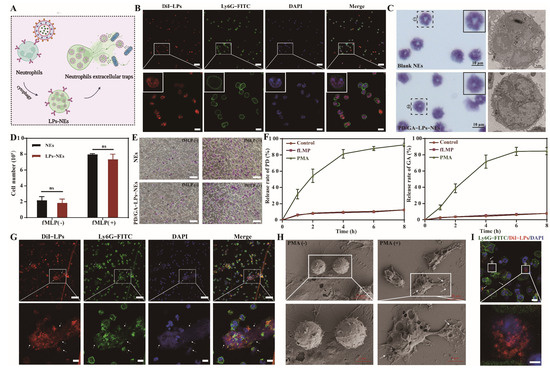
2.9. Internalization of PD/GA-LPs into NEs
2.10. Cytotoxicity of PD/GA-LPs Toward NEs
2.11. Endothelial Permeability
2.12. PD/GA-LP Release from PD/GA-LPs-NEs
2.13. Cytotoxicity and Cell Apoptosis Induced by PD/GA-LPs-NEs
2.14. Intracellular ROS Detection
2.15. Regulation of HSP90 and HSP70 with PD/GA-LPs-NEs In Vitro
2.16. Tumor Penetration and Cytotoxicity in 4T1 Tumor Spheroids
2.17. Analysis of Immunogenic Cell Death
2.18. In Vivo Fluorescence Imaging and Biodistribution
2.19. In Vivo Photothermal Effect
2.20. In Vivo Antitumor Evaluation on a Bacteria-Colonized Tumor Model
2.21. Immune Memory Effect
2.22. Biosafety Evaluation
2.23. Statistical Analysis
3. Results and Discussion
3.1. Preparation and Characterization of PD/GA-LPs
3.2. In Vitro Photothermal Properties and Antibacterial Activity
3.3. NE Loading of PD/GA-LPs and the Release Efficiency
3.4. Cellular Cytotoxicity In Vitro
3.5. In Vitro Antitumor Mechanism
3.6. Intracellular ROS Generation
3.7. Tumor Permeability and Cytotoxicity in 4T1 Tumor Spheroids
3.8. PTT-Induced ICD In Vitro
3.9. In Vivo Biodistribution and Photothermal Efficacy
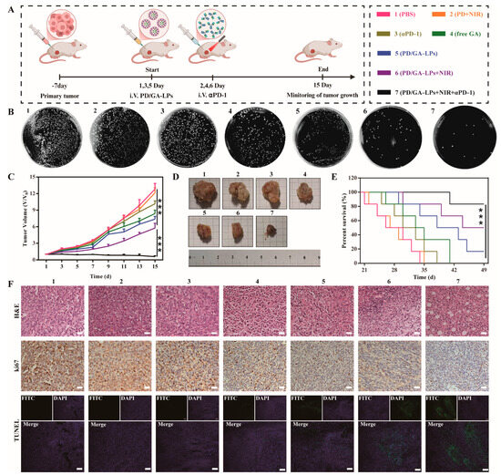
3.10. In Vivo Anti-Tumor Efficiency
3.11. Immune Activation and Antimetastatic Effect In Vivo
3.12. In Vitro and In Vivo Safety Evaluation
4. Conclusions
Supplementary Materials
Author Contributions
Funding
Institutional Review Board Statement
Informed Consent Statement
Data Availability Statement
Acknowledgments
Conflicts of Interest
Abbreviations
| BC | Breast cancer |
| BHI | Brain heart infusion |
| CLSM | Confocal laser scanning microscopy |
| CRT | Calreticulin |
| DAMPs | Damage-associated molecular patterns |
| DL | Drug loading |
| DLS | Dynamic light scattering |
| DOCP | Inverse phosphocholine lipids |
| EE | Encapsulation efficiency |
| GA | Gambogic acid |
| HMGB1 | High-mobility group box 1 protein |
| ICD | Immunogenic cell death |
| ICIs | Immune checkpoint inhibitors |
| ICG | Indocyanine green |
| NEs | Neutrophiles |
| NETs | Neutrophile extracellular traps |
| NIR | Near infrared laser |
| PAMPs | Pathogen-associated molecular patterns |
| PBS | Phosphate buffer solution |
| PDD | Perylene diimide derivatives |
| PDI | Polydispersity index |
| PD-1 | Programmed cell death protein 1 |
| PMA | Phorbol 12-myristate 13-acetate |
| PTT | Photothermal therapy |
| SEM | Scanning electron microscopy |
| TEM | Transmission electron microscopy |
References
- Asleh, K.; Riaz, N.; Nielsen, T.O. Heterogeneity of triple negative breast cancer: Current advances in subtyping and treatment implications. J. Exp. Clin. Cancer Res. 2022, 41, 265. [Google Scholar] [CrossRef] [PubMed]
- Siegel, R.L.; Miller, K.D.; Wagle, N.S.; Jemal, A. Cancer statistics, 2023. CA Cancer J. Clin. 2023, 73, 17–48. [Google Scholar] [CrossRef] [PubMed]
- Keenan, T.E.; Tolaney, S.M. Role of immunotherapy in triple-negative breast cancer. J. Natl. Compr. Cancer Netw. 2020, 18, 479–489. [Google Scholar] [CrossRef] [PubMed]
- Dvir, K.; Giordano, S.; Leone, J.P. Immunotherapy in breast cancer. Int. J. Mol. Sci. 2024, 25, 7517. [Google Scholar] [CrossRef]
- Pivot, X. Pembrolizumab in the treatment of breast cancer. N. Engl. J. Med. 2022, 387, 273–274. [Google Scholar] [CrossRef]
- Jin, M.; Fang, J.; Peng, J.; Wang, X.; Xing, P.; Jia, K.; Hu, J.; Wang, D.; Ding, Y.; Wang, X.; et al. PD-1/PD-L1 immune checkpoint blockade in breast cancer: Research insights and sensitization strategies. Mol. Cancer 2024, 23, 266. [Google Scholar] [CrossRef]
- Picardo, S.L.; Coburn, B.; Hansen, A.R. The microbiome and cancer for clinicians. Crit. Rev. Oncol. Hematol. 2019, 141, 1–12. [Google Scholar] [CrossRef]
- Li, Y.; Yang, X.; Ma, L. Comparative analysis of adverse event risks in breast cancer patients receiving pembrolizumab combined with paclitaxel versus paclitaxel monotherapy: Insights from the FAERS database. Front. Pharmacol. 2024, 15, 1345671. [Google Scholar] [CrossRef]
- Rajagopala, S.V.; Vashee, S.; Oldfield, L.M.; Suzuki, Y.; Venter, J.C.; Telenti, A.; Nelson, K.E. The human microbiome and cancer. Cancer Prev. Res. 2017, 10, 226–234. [Google Scholar] [CrossRef]
- Chen, F.; Yang, J.; Guo, Y.; Su, D.; Sheng, Y.; Wu, Y. Integrating bulk and single-cell RNA sequencing data reveals the relationship between intratumor microbiome signature and host metabolic heterogeneity in breast cancer. Front. Immunol. 2023, 14, 1140995. [Google Scholar] [CrossRef]
- Li, J.; Zhang, Y.; Cai, Y.; Yao, P.; Jia, Y.; Wei, X.; Du, C.; Zhang, S. Multi-omics analysis elucidates the relationship between intratumor microbiome and host immune heterogeneity in breast cancer. Microbiol. Spectr. 2024, 12, e0410423. [Google Scholar] [CrossRef] [PubMed]
- Hilmi, M.; Kamal, M.; Vacher, S.; Dupain, C.; Ibadioune, S.; Halladjian, M.; Sablin, M.P.; Marret, G.; Ajgal, Z.C.; Nijnikoff, M.; et al. Intratumoral microbiome is driven by metastatic site and associated with immune histopathological parameters: An ancillary study of the SHIVA clinical trial. Eur. J. Cancer 2023, 183, 152–161. [Google Scholar] [CrossRef] [PubMed]
- Nejman, D.; Livyatan, I.; Fuks, G.; Gavert, N.; Zwang, Y.; Geller, L.T.; Rotter-Maskowitz, A.; Weiser, R.; Mallel, G.; Gigi, E.; et al. The human tumor microbiome is composed of tumor type-specific intracellular bacteria. Science 2020, 368, 973–980. [Google Scholar] [CrossRef] [PubMed]
- Fu, A.; Yao, B.; Dong, T.; Chen, Y.; Yao, J.; Liu, Y.; Li, H.; Bai, H.; Liu, X.; Zhang, Y.; et al. Tumor-resident intracellular microbiota promotes metastatic colonization in breast cancer. Cell 2022, 185, 1356–1372.e26. [Google Scholar] [CrossRef]
- Morandi, F.; Yazdanifar, M.; Cocco, C.; Bertaina, A.; Airoldi, I. Engineering the bridge between innate and adaptive immunity for cancer immunotherapy: Focus on γδ T and NK cells. Cells 2020, 9, 1757. [Google Scholar] [CrossRef]
- Parhi, L.; Alon-Maimon, T.; Sol, A.; Nejman, D.; Shhadeh, A.; Fainsod-Levi, T.; Yajuk, O.; Isaacson, B.; Abed, J.; Maalouf, N.; et al. Breast cancer colonization by Fusobacterium nucleatum accelerates tumor growth and metastatic progression. Nat. Commun. 2020, 11, 3259. [Google Scholar] [CrossRef]
- Liu, X.; Sun, M.; Pu, F.; Ren, J.; Qu, X. Transforming intratumor bacteria into immunopotentiators to reverse cold tumors for enhanced immuno-chemodynamic therapy of triple-negative breast cancer. J. Am. Chem. Soc. 2023, 145, 26296–26307. [Google Scholar] [CrossRef]
- Geng, S.; Guo, P.; Li, X.; Shi, Y.; Wang, J.; Cao, M.; Zhang, Y.; Zhang, K.; Li, A.; Song, H.; et al. Nanovehicle-enabled targeted depletion of intratumoral Fusobacterium nucleatum synergizes with PD-L1 blockade against breast cancer. ACS Nano 2024, 18, 8971–8987. [Google Scholar] [CrossRef]
- Pinato, D.J.; Howlett, S.; Ottaviani, D.; Urus, H.; Patel, A.; Mineo, T.; Brock, C.; Power, D.; Hatcher, O.; Falconer, A.; et al. Association of prior antibiotic treatment with survival and response to immune checkpoint inhibitor therapy in patients with cancer. JAMA Oncol. 2019, 5, 1774–1778. [Google Scholar] [CrossRef]
- He, L.; Di, D.; Chu, X.; Liu, X.; Wang, Z.; Lu, J.; Wang, S.; Zhao, Q. Photothermal antibacterial materials to promote wound healing. J. Control Release 2023, 363, 180–200. [Google Scholar] [CrossRef]
- Yang, J.K.; Kwon, H.; Kim, S. Recent advances in light-triggered cancer immunotherapy. J. Mater. Chem. B 2024, 12, 2650–2669. [Google Scholar] [CrossRef] [PubMed]
- Zhao, Z.; Xu, N.; Wang, Y.; Ling, G.; Zhang, P. Perylene diimide-based treatment and diagnosis of diseases. J. Mater. Chem. B 2021, 9, 8937–8950. [Google Scholar] [CrossRef] [PubMed]
- Yang, Y.; He, P.; Wang, Y.; Bai, H.; Wang, S.; Xu, J.F.; Zhang, X. Supramolecular radical anions triggered by bacteria in situ for selective photothermal therapy. Angew. Chem. Int. Ed. Engl. 2017, 56, 16239–16242. [Google Scholar] [CrossRef] [PubMed]
- Leon-Ferre, R.A.; Goetz, M.P. Advances in systemic therapies for triple negative breast cancer. BMJ 2023, 381, e071674. [Google Scholar] [CrossRef]
- Wang, Y.; Huang, G.; Hou, Q.; Pan, H.; Cai, L. Cell surface-nanoengineering for cancer targeting immunoregulation and precise immunotherapy. Wiley Interdiscip. Rev. Nanomed. Nanobiotechnol. 2023, 15, e1875. [Google Scholar] [CrossRef]
- Chen, Y.; Pal, S.; Hu, Q. Cell-based relay delivery strategy in biomedical applications. Adv. Drug Deliv. Rev. 2023, 198, 114871. [Google Scholar] [CrossRef]
- Li, S.; Li, M.; Huo, S.; Wang, Q.; Chen, J.; Ding, S.; Zeng, Z.; Zhou, W.; Wang, Y.; Wang, J. Voluntary-opsonization-enabled precision nanomedicines for inflammation treatment. Adv. Mater. 2021, 33, e2006160. [Google Scholar] [CrossRef]
- Gu, Z.; Da Silva, C.G.; Hao, Y.; Schomann, T.; Camps, M.G.M.; van der Maaden, K.; Liu, Q.; Ossendorp, F.; Cruz, L.J. Effective combination of liposome-targeted chemotherapy and PD-L1 blockade of murine colon cancer. J. Control Release 2023, 353, 490–506. [Google Scholar] [CrossRef]
- Zhu, W.; Mei, J.; Zhang, X.; Zhou, J.; Xu, D.; Su, Z.; Fang, S.; Wang, J.; Zhang, X.; Zhu, C. Photothermal nanozyme-based microneedle patch against refractory bacterial biofilm infection via iron-actuated janus ion therapy. Adv. Mater. 2022, 34, e2207961. [Google Scholar] [CrossRef]
- Li, M.; Li, S.; Zhou, H.; Tang, X.; Wu, Y.; Jiang, W.; Tian, Z.; Zhou, X.; Yang, X.; Wang, Y. Chemotaxis-driven delivery of nano-pathogenoids for complete eradication of tumors post-phototherapy. Nat. Commun. 2020, 11, 1126. [Google Scholar] [CrossRef]
- Ren, K.; He, J.; Qiu, Y.; Xu, Z.; Wang, X.; Li, J.; Zang, S.; Yang, Y.; Li, J.; Long, Y.; et al. A neutrophil-mediated carrier regulates tumor stemness by inhibiting autophagy to prevent postoperative triple-negative breast cancer recurrence and metastasis. Acta Biomater. 2022, 145, 185–199. [Google Scholar] [CrossRef] [PubMed]
- Chien, T.; Harimoto, T.; Kepecs, B.; Gray, K.; Coker, C.; Hou, N.; Pu, K.; Azad, T.; Nolasco, A.; Pavlicova, M.; et al. Enhancing the tropism of bacteria via genetically programmed biosensors. Nat. Biomed. Eng. 2022, 6, 94–104. [Google Scholar] [CrossRef] [PubMed]
- Harimoto, T.; Deb, D.; Danino, T. A rapid screening platform to coculture bacteria within tumor spheroids. Nat. Protoc. 2022, 17, 2216–2239. [Google Scholar] [CrossRef]
- Chen, L.; Zhao, R.; Shen, J.; Liu, N.; Zheng, Z.; Miao, Y.; Zhu, J.; Zhang, L.; Wang, Y.; Fang, H.; et al. Antibacterial Fusobacterium nucleatum-mimicking nanomedicine to selectively eliminate tumor-colonized bacteria and enhance immunotherapy against colorectal cancer. Adv. Mater. 2023, 35, e2306281. [Google Scholar] [CrossRef]
- Zhao, L.; Jiang, M.; Xu, Z.; Sun, F.; Wu, X.; Zhang, M.; Guan, X.; Ma, J.; Zhang, W. Selective thermotherapy of tumor by self-regulating photothermal conversion system. J. Colloid Interface Sci. 2022, 605, 752–765. [Google Scholar] [CrossRef]
- Mathur, R.; Elsafy, S.; Press, A.T.; Brück, J.; Hornef, M.; Martin, L.; Schürholz, T.; Marx, G.; Bartneck, M.; Kiessling, F.; et al. Neutrophil hitchhiking enhances liposomal dexamethasone therapy of sepsis. ACS Nano 2024, 18, 28866–28880. [Google Scholar] [CrossRef]
- Chen, J.; Song, Y.; Wang, Q.; Li, Q.; Tan, H.; Gao, J.; Zhang, N.; Weng, X.; Sun, D.; Yakufu, W.; et al. Targeted neutrophil-mimetic liposomes promote cardiac repair by adsorbing proinflammatory cytokines and regulating the immune microenvironment. J. Nanobiotechnol. 2022, 20, 218. [Google Scholar] [CrossRef]
- Jiao, Y.; Liu, K.; Wang, G.; Wang, Y.; Zhang, X. Supramolecular free radicals: Near-infrared organic materials with enhanced photothermal conversion. Chem. Sci. 2015, 6, 3975–3980. [Google Scholar] [CrossRef]
- Luo, Z.; Lu, Y.; Shi, Y.; Jiang, M.; Shan, X.; Li, X.; Zhang, J.; Qin, B.; Liu, X.; Guo, X.; et al. Neutrophil hitchhiking for drug delivery to the bone marrow. Nat. Nanotechnol. 2023, 18, 647–656. [Google Scholar] [CrossRef]
- Xu, Y.; Zhang, X.; Hu, G.; Wu, X.; Nie, Y.; Wu, H.; Kong, D.; Ning, X. Multistage targeted “photoactive neutrophil” for enhancing synergistic photo-chemotherapy. Biomaterials 2021, 279, 121224. [Google Scholar] [CrossRef]
- Liu, W.; Di, J.; Ma, Y.; Wang, S.; Meng, M.; Yin, Y.; Xi, R.; Zhao, X. Mitochondria-mediated HSP inhibition strategy for enhanced low-temperature photothermal therapy. ACS Appl. Mater. Interfaces 2023, 15, 26252–26262. [Google Scholar] [CrossRef] [PubMed]
- Chang, Y.; Cai, X.; Syahirah, R.; Yao, Y.; Xu, Y.; Jin, G.; Bhute, V.J.; Torregrosa-Allen, S.; Elzey, B.D.; Won, Y.Y.; et al. CAR-neutrophil mediated delivery of tumor-microenvironment responsive nanodrugs for glioblastoma chemo-immunotherapy. Nat. Commun. 2023, 14, 2266. [Google Scholar] [CrossRef] [PubMed]
- Jiang, S.S.; Xie, Y.L.; Xiao, X.Y.; Kang, Z.R.; Lin, X.L.; Zhang, L.; Li, C.S.; Qian, Y.; Xu, P.P.; Leng, X.X.; et al. Fusobacterium nucleatum-derived succinic acid induces tumor resistance to immunotherapy in colorectal cancer. Cell Host Microbe 2023, 31, 781–797.e9. [Google Scholar] [CrossRef]
- Borowsky, J.; Haruki, K.; Lau, M.C.; Dias Costa, A.; Väyrynen, J.P.; Ugai, T.; Arima, K.; da Silva, A.; Felt, K.D.; Zhao, M.; et al. Association of Fusobacterium nucleatum with specific T-cell Subsets in the colorectal carcinoma microenvironment. Clin. Cancer Res. 2021, 27, 2816–2826. [Google Scholar] [CrossRef] [PubMed]









Disclaimer/Publisher’s Note: The statements, opinions and data contained in all publications are solely those of the individual author(s) and contributor(s) and not of MDPI and/or the editor(s). MDPI and/or the editor(s) disclaim responsibility for any injury to people or property resulting from any ideas, methods, instructions or products referred to in the content. |
© 2025 by the authors. Licensee MDPI, Basel, Switzerland. This article is an open access article distributed under the terms and conditions of the Creative Commons Attribution (CC BY) license (https://creativecommons.org/licenses/by/4.0/).
Share and Cite
Chen, X.; Sun, J.; Ye, T.; Li, F. Neutrophil-Camouflaged Stealth Liposomes for Photothermal-Induced Tumor Immunotherapy Through Intratumoral Bacterial Activation. Pharmaceutics 2025, 17, 614. https://doi.org/10.3390/pharmaceutics17050614
Chen X, Sun J, Ye T, Li F. Neutrophil-Camouflaged Stealth Liposomes for Photothermal-Induced Tumor Immunotherapy Through Intratumoral Bacterial Activation. Pharmaceutics. 2025; 17(5):614. https://doi.org/10.3390/pharmaceutics17050614
Chicago/Turabian StyleChen, Xinxin, Jiang Sun, Tingxian Ye, and Fanzhu Li. 2025. "Neutrophil-Camouflaged Stealth Liposomes for Photothermal-Induced Tumor Immunotherapy Through Intratumoral Bacterial Activation" Pharmaceutics 17, no. 5: 614. https://doi.org/10.3390/pharmaceutics17050614
APA StyleChen, X., Sun, J., Ye, T., & Li, F. (2025). Neutrophil-Camouflaged Stealth Liposomes for Photothermal-Induced Tumor Immunotherapy Through Intratumoral Bacterial Activation. Pharmaceutics, 17(5), 614. https://doi.org/10.3390/pharmaceutics17050614
