Saporin Toxin Delivered by Engineered Colloidal Nanoparticles Is Strongly Effective against Cancer Cells
Abstract
1. Introduction
2. Materials and Methods
2.1. Synthesis of MYTS-Sap-1, MYTS-Sap-2 and MYTS-Sap-3
2.1.1. Chemicals and Materials
2.1.2. Phase Transfer of Iron Oxide Cores
2.1.3. EDBE Functionalization of MYTS-PMDA
2.1.4. Sulfo-LC-SPDP Functionalization of MYTS-EDBE
2.1.5. Saporin Conjugation
2.1.6. Saporin-Alexa Fluor™-647 Labelling
2.2. NP Characterization
2.2.1. Transmission Electron Microscopy (TEM)
2.2.2. Dynamic Light Scattering (DLS) and ζ-Potential Analysis
2.2.3. Conjugation Efficacy
2.3. Cell Culture
2.4. Cell Viability Assay (MTT Assay)
2.5. Apoptosis Assay
2.6. Protein Synthesis Inhibition Assay
2.7. Cellular Uptake Assay
2.8. Statistical Analysis
3. Results
3.1. Production and Characterization of C-Cys-Engineered Saporin (C-Sap)
3.2. Synthesis and Characterization of Saporin-Loaded Nanoparticles (MYTS-Sap)
3.3. Antitumor Activity of MYTS-Sap
3.4. Mechanism of MYTS-Sap Cytotoxic Activity
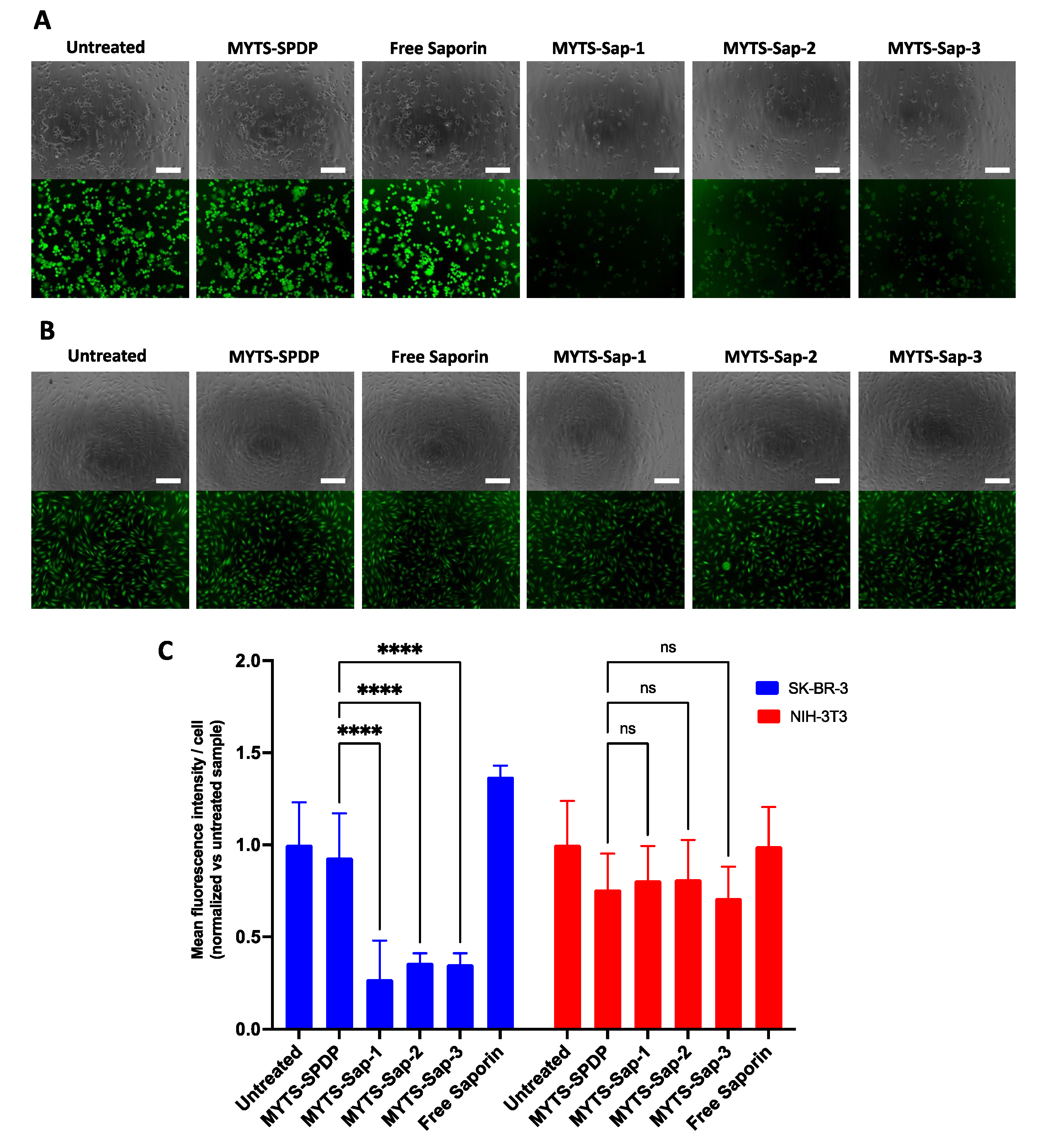
3.5. Dependence of MYTS-Sap Activity on Cancer Cell Lines
4. Conclusions
Supplementary Materials
Author Contributions
Funding
Data Availability Statement
Acknowledgments
Conflicts of Interest
References
- Polito, L.; Bortolotti, M.; Mercatelli, D.; Battelli, M.; Bolognesi, A. Saporin-S6: A Useful Tool in Cancer Therapy. Toxins 2013, 5, 1698–1722. [Google Scholar] [CrossRef] [PubMed]
- Bolognesi, A.; Bortolotti, M.; Maiello, S.; Battelli, M.; Polito, L. Ribosome-Inactivating Proteins from Plants: A Historical Overview. Molecules 2016, 21, 1627. [Google Scholar] [CrossRef] [PubMed]
- Sikriwal, D.; Ghosh, P.; Batra, J.K. Ribosome Inactivating Protein Saporin Induces Apoptosis through Mitochondrial Cascade, Independent of Translation Inhibition. Int. J. Biochem. Cell Biol. 2008, 40, 2880–2888. [Google Scholar] [CrossRef] [PubMed]
- Lu, J.-Q.; Zhu, Z.-N.; Zheng, Y.-T.; Shaw, P.-C. Engineering of Ribosome-Inactivating Proteins for Improving Pharmacological Properties. Toxins 2020, 12, 167. [Google Scholar] [CrossRef]
- Salvioni, L.; Zuppone, S.; Andreata, F.; Monieri, M.; Mazzucchelli, S.; di Carlo, C.; Morelli, L.; Cordiglieri, C.; Donnici, L.; de Francesco, R.; et al. Nanoparticle-Mediated Suicide Gene Therapy for Triple Negative Breast Cancer Treatment. Adv. Ther. 2020, 3, 2000007. [Google Scholar] [CrossRef]
- Dosio, F.; Stella, B.; Cerioni, S.; Gastaldi, D.; Arpicco, S. Advances in Anticancer Antibody-Drug Conjugates and Immunotoxins. Recent Pat. Anti-Cancer Drug Discov. 2013, 9, 35–65. [Google Scholar] [CrossRef]
- Giansanti, F.; Flavell, D.; Angelucci, F.; Fabbrini, M.; Ippoliti, R. Strategies to Improve the Clinical Utility of Saporin-Based Targeted Toxins. Toxins 2018, 10, 82. [Google Scholar] [CrossRef]
- Li, M.; Liu, Z.-S.; Liu, X.-L.; Hui, Q.; Lu, S.-Y.; Qu, L.-L.; Li, Y.-S.; Zhou, Y.; Ren, H.-L.; Hu, P. Clinical Targeting Recombinant Immunotoxins for Cancer Therapy. OncoTargets Ther. 2017, 10, 3645–3665. [Google Scholar] [CrossRef]
- Smith, W.; Johnston, D.; Holmes, S.; Wensley, H.; Flavell, S.; Flavell, D. Augmentation of Saporin-Based Immunotoxins for Human Leukaemia and Lymphoma Cells by Triterpenoid Saponins: The Modifying Effects of Small Molecule Pharmacological Agents. Toxins 2019, 11, 127. [Google Scholar] [CrossRef]
- Alewine, C.; Hassan, R.; Pastan, I. Advances in Anticancer Immunotoxin Therapy. Oncologist 2015, 20, 176–185. [Google Scholar] [CrossRef]
- Qiu, M.; Zhang, Z.; Wei, Y.; Sun, H.; Meng, F.; Deng, C.; Zhong, Z. Small-Sized and Robust Chimaeric Lipopepsomes: A Simple and Functional Platform with High Protein Loading for Targeted Intracellular Delivery of Protein Toxin in Vivo. Chem. Mater. 2018, 30, 6831–6838. [Google Scholar] [CrossRef]
- Fiandra, L.; Colombo, M.; Mazzucchelli, S.; Truffi, M.; Santini, B.; Allevi, R.; Nebuloni, M.; Capetti, A.; Rizzardini, G.; Prosperi, D.; et al. Nanoformulation of Antiretroviral Drugs Enhances Their Penetration across the Blood Brain Barrier in Mice. Nanomed. Nanotechnol. Biol. Med. 2015, 11, 1387–1397. [Google Scholar] [CrossRef]
- Marongiu, L.; Mingozzi, F.; Cigni, C.; Marzi, R.; di Gioia, M.; Garrè, M.; Parazzoli, D.; Sironi, L.; Collini, M.; Sakaguchi, R.; et al. Inositol 1,4,5-Trisphosphate 3-Kinase B Promotes Ca2+ Mobilization and the Inflammatory Activity of Dendritic Cells. Sci. Signal. 2021, 14, eaaz2120. [Google Scholar] [CrossRef]
- Rotem, R.; Micale, A.; Rizzuto, M.A.; Migliavacca, M.; Giustra, M.; Salvioni, L.; Tasin, F.; Prosperi, D.; Colombo, M. Modeling the Interaction of Amphiphilic Polymer Nanoparticles with Biomembranes to Guide Rational Design of Drug Delivery Systems. Colloids Surf. B Biointerfaces 2020, 196, 111366. [Google Scholar] [CrossRef]
- Colombo, M.; Mazzucchelli, S.; Montenegro, J.M.; Galbiati, E.; Corsi, F.; Parak, W.J.; Prosperi, D. Protein Oriented Ligation on Nanoparticles Exploiting O6-Alkylguanine-DNA Transferase (SNAP) Genetically Encoded Fusion. Small 2012, 8, 1492–1497. [Google Scholar] [CrossRef]
- Truffi, M.; Colombo, M.; Sorrentino, L.; Pandolfi, L.; Mazzucchelli, S.; Pappalardo, F.; Pacini, C.; Allevi, R.; Bonizzi, A.; Corsi, F.; et al. Multivalent Exposure of Trastuzumab on Iron Oxide Nanoparticles Improves Antitumor Potential and Reduces Resistance in HER2-Positive Breast Cancer Cells. Sci. Rep. 2018, 8, 6563. [Google Scholar] [CrossRef]
- Colombo, M.; Rizzuto, M.A.; Pacini, C.; Pandolfi, L.; Bonizzi, A.; Truffi, M.; Monieri, M.; Catrambone, F.; Giustra, M.; Garbujo, S.; et al. Half-Chain Cetuximab Nanoconjugates Allow Multitarget Therapy of Triple Negative Breast Cancer. Bioconjugate Chem. 2018, 29, 3817–3832. [Google Scholar] [CrossRef]
- Mazzucchelli, S.; Colombo, M.; Verderio, P.; Rozek, E.; Andreata, F.; Galbiati, E.; Tortora, P.; Corsi, F.; Prosperi, D. Orientation-Controlled Conjugation of Haloalkane Dehalogenase Fused Homing Peptides to Multifunctional Nanoparticles for the Specific Recognition of Cancer Cells. Angew. Chem. Int. Ed. 2013, 52, 3121–3125. [Google Scholar] [CrossRef]
- Colombo, M.; Mazzucchelli, S.; Collico, V.; Avvakumova, S.; Pandolfi, L.; Corsi, F.; Porta, F.; Prosperi, D. Protein-Assisted One-Pot Synthesis and Biofunctionalization of Spherical Gold Nanoparticles for Selective Targeting of Cancer Cells. Angew. Chem. Int. Ed. 2012, 51, 9272–9275. [Google Scholar] [CrossRef]
- Hühn, J.; Carrillo-Carrion, C.; Soliman, M.G.; Pfeiffer, C.; Valdeperez, D.; Masood, A.; Chakraborty, I.; Zhu, L.; Gallego, M.; Yue, Z.; et al. Selected Standard Protocols for the Synthesis, Phase Transfer, and Characterization of Inorganic Colloidal Nanoparticles. Chem. Mater. 2017, 29, 399–461. [Google Scholar] [CrossRef]
- Amigoni, L.; Salvioni, L.; Sciandrone, B.; Giustra, M.; Pacini, C.; Tortora, P.; Prosperi, D.; Colombo, M.; Regonesi, M.E. Impact of Tuning the Surface Charge Distribution on Colloidal Iron Oxide Nanoparticle Toxicity Investigated in Caenorhabditis Elegans. Nanomaterials 2021, 11, 1551. [Google Scholar] [CrossRef] [PubMed]
- Mazzucchelli, S.; Sommaruga, S.; O’Donnell, M.; Galeffi, P.; Tortora, P.; Prosperi, D.; Colombo, M. Dependence of Nanoparticle-Cell Recognition Efficiency on the Surface Orientation of ScFv Targeting Ligands. Biomater. Sci. 2013, 1, 728. [Google Scholar] [CrossRef] [PubMed]
- Gasteiger, E.; Hoogland, C.; Gattiker, A.; Duvaud, S.; Wilkins, M.R.; Appel, R.D.; Bairoch, A. Protein Identification and Analysis Tools on the ExPASy Server. In The Proteomics Protocols Handbook; John, M.W., Ed.; Humana Press: Totowa, NJ, USA, 2005; pp. 571–607. [Google Scholar]
- Schindelin, J.; Arganda-Carreras, I.; Frise, E.; Kaynig, V.; Longair, M.; Pietzsch, T.; Preibisch, S.; Rueden, C.; Saalfeld, S.; Schmid, B.; et al. Fiji: An open-source platform for biological-image analysis. Nat. Methods 2012, 9, 676–682. [Google Scholar] [CrossRef]
- Fabbrini, M.S.; Rappocciolo, E.; Carpani, D.; Solinas, M.; Valsasina, B.; Breme, U.; Cavallaro, U.; Nykjaer, A.; Rovida, E.; Legname, G.; et al. Characterization of a Saporin Isoform with Lower Ribosome-Inhibiting Activity. Biochem. J. 1997, 322, 719–727. [Google Scholar] [CrossRef] [PubMed]
- Günhan, E.; Swe, M.; Palazoglu, M.; Voss, J.C.; Chalupa, L.M. Expression and Purification of Cysteine Introduced Recombinant Saporin. Protein Expr. Purif. 2008, 58, 203–209. [Google Scholar] [CrossRef] [PubMed][Green Version]






| Sample | Number-Weighted Hydrodynamic Diameter (nm) | Zeta Potential (mV) |
|---|---|---|
| MYTS-PMDA | 17.2 ± 2.5 | −46.0 ± 4.4 |
| MYTS-SPDP | 17.0 ± 4.6 | −45.1 ± 3.2 |
| MYTS-Sap-1 | 20.0 ± 1.5 | −43.4 ± 2.9 |
| MYTS-Sap-2 | 22.5 ± 6.8 | −42.2 ± 0.7 |
| MYTS-Sap-3 | 29.3 ± 4.7 | −40.0 ± 0.9 |
| Sample | Reacted Saporin/MYTS (µg/mg) | Conjugation Efficiency (%) | Calculated Saporin/MYTS (Molar Ratio) |
|---|---|---|---|
| MYTS-Sap-1 | 50 | 37.4 ± 10.2 | 0.89 |
| MYTS-Sap-2 | 100 | 37.0 ± 5.2 | 1.76 |
| MYTS-Sap-3 | 200 | 38.6 ± 4.2 | 3.67 |
Publisher’s Note: MDPI stays neutral with regard to jurisdictional claims in published maps and institutional affiliations. |
© 2022 by the authors. Licensee MDPI, Basel, Switzerland. This article is an open access article distributed under the terms and conditions of the Creative Commons Attribution (CC BY) license (https://creativecommons.org/licenses/by/4.0/).
Share and Cite
Salvioni, L.; Testa, F.; Barbieri, L.; Giustra, M.; Bertolini, J.A.; Tomaino, G.; Tortora, P.; Prosperi, D.; Colombo, M. Saporin Toxin Delivered by Engineered Colloidal Nanoparticles Is Strongly Effective against Cancer Cells. Pharmaceutics 2022, 14, 1517. https://doi.org/10.3390/pharmaceutics14071517
Salvioni L, Testa F, Barbieri L, Giustra M, Bertolini JA, Tomaino G, Tortora P, Prosperi D, Colombo M. Saporin Toxin Delivered by Engineered Colloidal Nanoparticles Is Strongly Effective against Cancer Cells. Pharmaceutics. 2022; 14(7):1517. https://doi.org/10.3390/pharmaceutics14071517
Chicago/Turabian StyleSalvioni, Lucia, Filippo Testa, Linda Barbieri, Marco Giustra, Jessica Armida Bertolini, Giulia Tomaino, Paolo Tortora, Davide Prosperi, and Miriam Colombo. 2022. "Saporin Toxin Delivered by Engineered Colloidal Nanoparticles Is Strongly Effective against Cancer Cells" Pharmaceutics 14, no. 7: 1517. https://doi.org/10.3390/pharmaceutics14071517
APA StyleSalvioni, L., Testa, F., Barbieri, L., Giustra, M., Bertolini, J. A., Tomaino, G., Tortora, P., Prosperi, D., & Colombo, M. (2022). Saporin Toxin Delivered by Engineered Colloidal Nanoparticles Is Strongly Effective against Cancer Cells. Pharmaceutics, 14(7), 1517. https://doi.org/10.3390/pharmaceutics14071517

