Targeting Tumor Cells with Nanoparticles for Enhanced Co-Drug Delivery in Cancer Treatment
Abstract
:1. Introduction
2. Materials and Methods
2.1. Preparation and Characterization of EGCG/DX-Loaded FD/TH/PG NPs
2.2. Assessing pH Sensitivity and Evaluating Drug Release Profiles in EGCG/DX-Loaded FD/TH/PG NPs
2.3. GC Cell Culture and the Anticancer Function
2.4. In Vitro Drug Cellular Uptake and Cell Distribution of NPs
2.5. Evaluation of NP Binding to P-Selectin and CD44s
2.6. Flow Cytometric Analysis of Cell Cycle and Western Blotting Investigation of Apoptosis-Related Proteins
2.7. Estimation of Anti-Tumor Activity of Bioluminescent Imaging and IVIS Spectrum Detection on Nanoparticles in Tumors
2.8. Statistical Analysis
3. Results
3.1. Preparation and Characterization of EGCG/DX-Loaded FD/TH/PG NPs
3.2. Characterization of the Morphology and Drug Release Profile of EGCG/DX-Loaded FD/TH/PG NPs
3.3. Effects of FD/TH Solutions and EGCG/DX-Loaded FD/TH/PG Nanoparticles on Binding of P-Selectin and CD44
3.4. Evaluating the Anticancer Effect of EGCG/DX-Loaded FD/TH/PG NPs and the Combination Index Determination
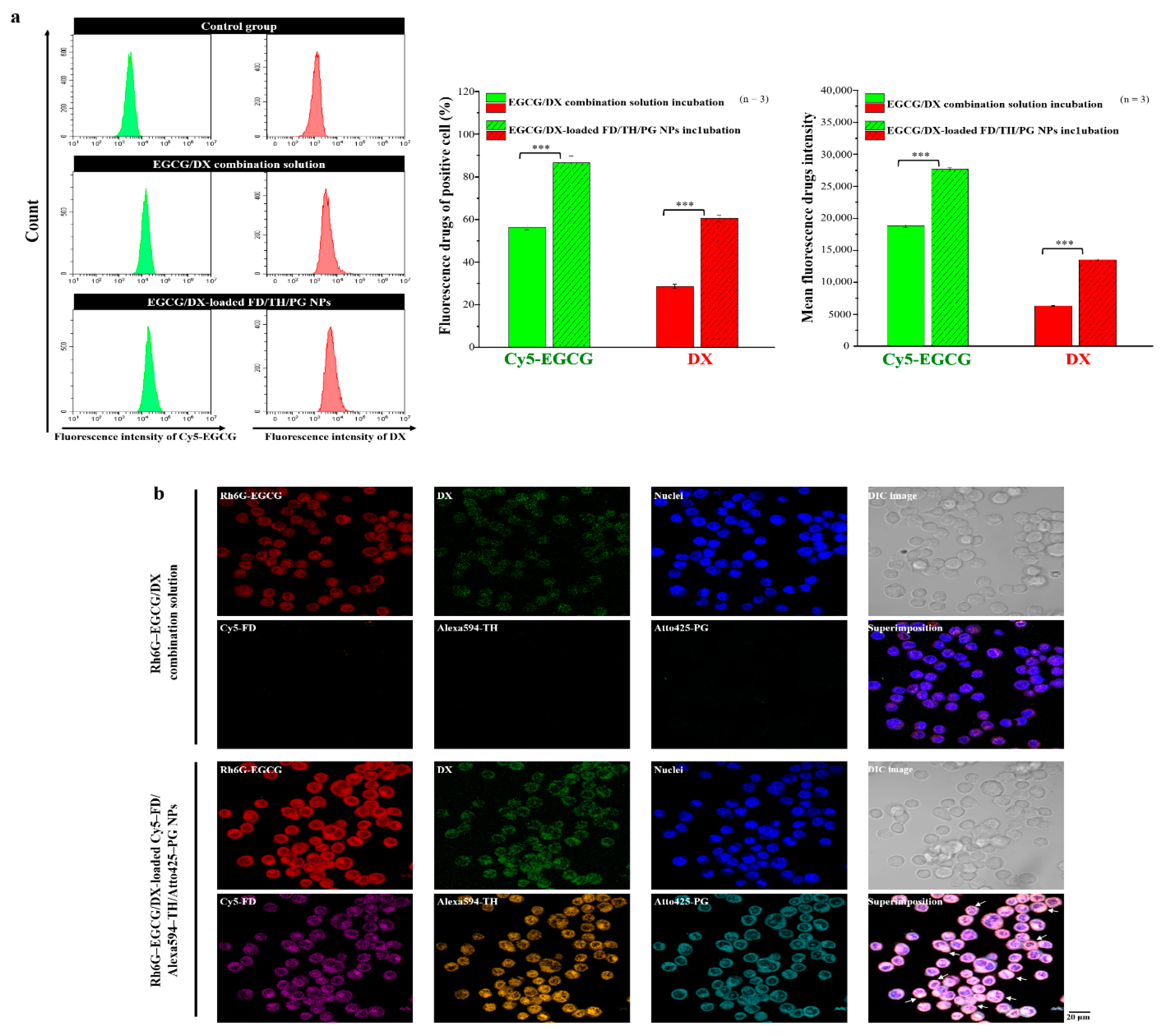
3.5. Internalization of EGCG and DX and Cellular Uptake of Complexes Contained within Fluorescent Nanoparticles
3.6. Cell Cycle Arrest and Apoptosis Effects of NPs Loaded with EGCG/DX
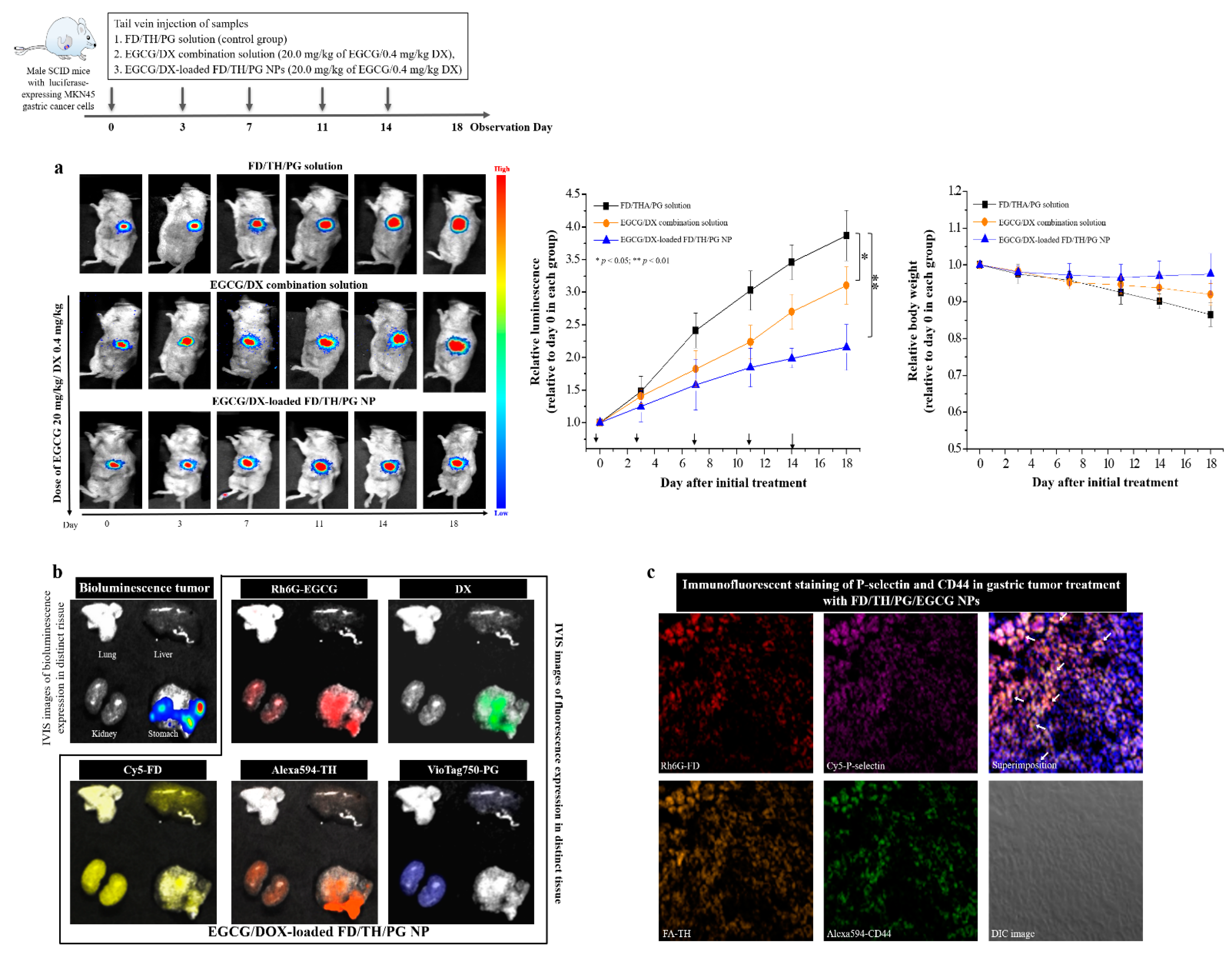
3.7. Bioluminescent Imaging to Evaluate Anticancer Activity in an Orthotopic Gastric Tumor Mouse Model
3.8. Histological and Immunohistochemical Analyses of Cancer Biomarkers
4. Discussion
5. Conclusions
Author Contributions
Funding
Institutional Review Board Statement
Acknowledgments
Conflicts of Interest
References
- Scheuble, N.; Schaffner, J.; Schumacher, M.; Windhab, E.J.; Liu, D.; Parker, H.; Steingoetter, A.; Fischer, P. Tailoring Emulsions for Controlled Lipid Release: Establishing in vitro–in Vivo Correlation for Digestion of Lipids. ACS Appl. Mater. Interfaces 2018, 10, 17571–17581. [Google Scholar] [CrossRef]
- Sensoy, I. A review on the food digestion in the digestive tract and the used in vitro models. Curr. Res. Food Sci. 2021, 4, 308–319. [Google Scholar] [CrossRef]
- Shang, A.P.J. Multidisciplinary approach to understand the pathogenesis of gastric cancer. World J. Gastroenterol. 2005, 11, 4131–4139. [Google Scholar] [CrossRef] [PubMed]
- Zetter, B.R. Adhesion molecules in tumor metastasis. Semin. Cancer Biol. 1993, 4, 219–229. [Google Scholar] [PubMed]
- Chen, J.-L.; Chen, W.-X.; Zhu, J.-S.; Chen, N.-W.; Zhou, T.; Yao, M.; Zhang, D.-Q.; Wu, Y.-L. Effect of P-selectin monoclonal antibody on metastasis of gastric cancer and immune function. World J. Gastroenterol. 2003, 9, 1607–1610. [Google Scholar] [CrossRef] [PubMed]
- Stone, J.P.; Wagner, D.D. P-selectin mediates adhesion of platelets to neuroblastoma and small cell lung cancer. J. Clin. Investig. 1993, 92, 804–813. [Google Scholar] [CrossRef] [PubMed]
- Li, L.; Short, H.J.; Qian, K.-X.; Elhammer, A.P.; Geng, J.-G.. Characterization of Glycoprotein Ligands for P-Selectin on a Human Small Cell Lung Cancer Cell Line NCI-H345. Biochem. Biophys. Res. Commun. 2001, 288, 637–644. [Google Scholar] [CrossRef] [PubMed]
- Takaishi, S.; Okumura, T.; Tu, S.; Wang, S.S.; Shibata, W.; Vigneshwaran, R.; Gordon, S.A.; Shimada, Y.; Wang, T.C. Identification of Gastric Cancer Stem Cells Using the Cell Surface Marker CD44. STEM CELLS 2009, 27, 1006–1020. [Google Scholar] [CrossRef] [PubMed] [Green Version]
- Zavros, Y. Initiation and Maintenance of Gastric Cancer: A Focus on CD44 Variant Isoforms and Cancer Stem Cells. Cell. Mol. Gastroenterol. Hepatol. 2017, 4, 55–63. [Google Scholar] [CrossRef] [Green Version]
- Guagliardo, R.; Merckx, P.; Zamborlin, A.; De Backer, L.; Echaide, M.; Pérez-Gil, J.; De Smedt, S.C.; Raemdonck, K. Nanocarrier Lipid Composition Modulates the Impact of Pulmonary Surfactant Protein B (SP-B) on Cellular Delivery of siRNA. Pharmaceutics 2019, 11, 431. [Google Scholar] [CrossRef] [Green Version]
- Wang, M.D.; Shin, D.M.; Simons, J.W.; Nie, S. Nanotechnology for targeted cancer therapy. Expert Rev. Anticancer. Ther. 2007, 7, 833–837. [Google Scholar] [CrossRef]
- Santos-Rebelo, A.; Garcia, C.; Eleutério, C.; Bastos, A.; Coelho, S.C.; Coelho, M.A.N.; Molpeceres, J.; Viana, A.S.; Ascensão, L.; Pinto, J.F.; et al. Development of Parvifloron D-Loaded Smart Nanoparticles to Target Pancreatic Cancer. Pharmaceutics 2018, 10, 216. [Google Scholar] [CrossRef] [Green Version]
- Covarrubias, G.; He, F.; Raghunathan, S.; Turan, O.; Peiris, P.M.; Schiemann, W.P.; Karathanasis, E. Effective treatment of cancer metastasis using a dual-ligand nanoparticle. PLoS ONE 2019, 14, e0220474. [Google Scholar] [CrossRef] [Green Version]
- Abyaneh, H.S.; Soleimani, A.H.; Vakili, M.R.; Soudy, R.; Kaur, K.; Cuda, F.; Tavassoli, A.; Lavasanifar, A. Modulation of Hypoxia-Induced Chemoresistance to Polymeric Micellar Cisplatin: The Effect of Ligand Modification of Micellar Carrier Versus Inhibition of the Mediators of Drug Resistance. Pharmaceutics 2018, 10, 196. [Google Scholar] [CrossRef] [Green Version]
- Manivasagan, P.; Bharathiraja, S.; Moorthy, M.S.; Oh, Y.-O.; Song, K.; Seo, H.; Oh, J. Anti-EGFR Antibody Conjugation of Fucoidan-Coated Gold Nanorods as Novel Photothermal Ablation Agents for Cancer Therapy. ACS Appl. Mater. Interfaces 2017, 9, 14633–14646. [Google Scholar] [CrossRef]
- Yamasaki-Miyamoto, Y.; Yamasaki, M.; Tachibana, H.; Yamada, K. Fucoidan Induces Apoptosis through Activation of Caspase-8 on Human Breast Cancer MCF-7 Cells. J. Agric. Food Chem. 2009, 57, 8677–8682. [Google Scholar] [CrossRef] [PubMed]
- Jafari, M.; Sriram, V.; Xu, Z.; Harris, G.M.; Lee, J.-Y. Fucoidan-Doxorubicin Nanoparticles Targeting P-Selectin for Effective Breast Cancer Therapy. Carbohydr. Polym. 2020, 249, 116837. [Google Scholar] [CrossRef] [PubMed]
- Boeriu, C.G.; Springer, J.; Kooy, F.K.; Broek, L.A.M.V.D.; Eggink, G. Production Methods for Hyaluronan. Int. J. Carbohydr. Chem. 2013, 2013, 1–14. [Google Scholar] [CrossRef] [Green Version]
- Mi, F.-L.; Wang, L.-F.; Chu, P.-Y.; Peng, S.-L.; Feng, C.-L.; Lai, Y.-J.; Li, J.-N.; Lin, Y.-H. Active Tumor-Targeted co-Delivery of Epigallocatechin Gallate and Doxorubicin in Nanoparticles for Combination Gastric Cancer Therapy. ACS Biomater. Sci. Eng. 2018, 4, 2847–2859. [Google Scholar] [CrossRef] [PubMed]
- Yang, C.; Wu, T.; Qi, Y.; Zhang, Z. Recent Advances in the Application of Vitamin E TPGS for Drug Delivery. Theranostics 2018, 8, 464–485. [Google Scholar] [CrossRef] [PubMed]
- Ghanem, A.A.; Emara, H.A.; Muawia, S.; El Maksoud, A.I.A.; Al-Karmalawy, A.A.; Elshal, M.F. Tanshinone IIA synergistically enhances the antitumor activity of doxorubicin by interfering with the PI3K/AKT/mTOR pathway and inhibition of topoisomerase II: In vitro and molecular docking studies. New J. Chem. 2020, 44, 17374–17381. [Google Scholar] [CrossRef]
- Kulig, J.; Kolodziejczyk, P.; Sierzega, M.; Bobrzynski, L.; Jedrys, J.; Popiela, T.; Dadan, J.; Drews, M.; Jeziorski, A.; Krawczyk, M.; et al. Adjuvant Chemotherapy with Etoposide, Adriamycin and Cisplatin Compared with Surgery Alone in the Treatment of Gastric Cancer: A Phase III Randomized, Multicenter, Clinical Trial. Oncology 2010, 78, 54–61. [Google Scholar] [CrossRef]
- Moertel, C.G.; Lavin, P.T. Phase II–III chemotherapy studies in advanced gastric cancer. Eastern Cooperative Oncology Group. Cancer Treat. Rep. 1979, 63, 1863–1869. [Google Scholar] [PubMed]
- Wöhrer, S.S.; Raderer, M.; Hejna, M. Palliative chemotherapy for advanced gastric gancer. Ann. Oncol. 2004, 15, 1585–1595. [Google Scholar] [CrossRef] [PubMed]
- Almatroodi, S.A.; Almatroudi, A.; Khan, A.A.; Alhumaydhi, F.A.; Alsahli, M.A.; Rahmani, A.H. Potential Therapeutic Targets of Epigallocatechin Gallate (EGCG), the Most Abundant Catechin in Green Tea, and its Role in the Therapy of Various Types of Cancer. Molecules 2020, 25, 3146. [Google Scholar] [CrossRef]
- Liang, G.; Tang, A.; Lin, X.; Li, L.; Zhang, S.; Huang, Z.; Tang, H.; Li, Q.Q. Green tea catechins augment the antitumor activity of doxorubicin in an in vivo mouse model for chemoresistant liver cancer. Int. J. Oncol. 2010, 37, 111–123. [Google Scholar] [CrossRef]
- Stearns, M.E.; Amatangelo, M.D.; Varma, D.; Sell, C.; Goodyear, S.M. Combination Therapy with Epigallocatechin-3-Gallate and Doxorubicin in Human Prostate Tumor Modeling Studies: Inhibition of Metastatic Tumor Growth in Severe Combined Immunodeficiency Mice. Am. J. Pathol. 2010, 177, 3169–3179. [Google Scholar] [CrossRef] [PubMed]
- Omabe, K.; Paris, C.; Lannes, F.; Taïeb, D.; Rocchi, P. Nanovectorization of Prostate Cancer Treatment Strategies: A New Approach to Improved Outcomes. Pharmaceutics 2021, 13, 591. [Google Scholar] [CrossRef]
- Liu, Y.; Fang, J.; Kim, Y.-J.; Wong, M.K.; Wang, P. Codelivery of Doxorubicin and Paclitaxel by Cross-Linked Multilamellar Liposome Enables Synergistic Antitumor Activity. Mol. Pharm. 2014, 11, 1651–1661. [Google Scholar] [CrossRef]
- Bello, A.B.; Kim, D.; Kim, D.; Park, H.; Lee, S.-H. Engineering and Functionalization of Gelatin Biomaterials: From Cell Culture to Medical Applications. Tissue Eng. Part B Rev. 2020, 26, 164–180. [Google Scholar] [CrossRef] [Green Version]
- Shutava, T.G.; Balkundi, S.S.; Vangala, P.; Steffan, J.J.; Bigelow, R.L.; Cardelli, J.A.; O’Neal, D.P.; Lvov, Y.M. Layer-by-Layer-Coated Gelatin Nanoparticles as a Vehicle for Delivery of Natural Polyphenols. ACS Nano 2009, 3, 1877–1885. [Google Scholar] [CrossRef]
- Chen, M.-L.; Lai, C.-J.; Lin, Y.-N.; Huang, C.-M.; Lin, Y.-H. Multifunctional nanoparticles for targeting the tumor microenvironment to improve synergistic drug combinations and cancer treatment effects. J. Mater. Chem. B 2020, 8, 10416–10427. [Google Scholar] [CrossRef]
- Chu, P.-Y.; Tsai, S.-C.; Ko, H.-Y.; Wu, C.-C.; Lin, Y.-H. Co-Delivery of Natural Compounds with a Dual-Targeted Nanoparticle Delivery System for Improving Synergistic Therapy in an Orthotopic Tumor Model. ACS Appl. Mater. Interfaces 2019, 11, 23880–23892. [Google Scholar] [CrossRef] [PubMed]
- Xin, X.; Lin, F.; Wang, Q.; Yin, L.; Mahato, R.I. ROS-Responsive Polymeric Micelles for Triggered Simultaneous Delivery of PLK1 Inhibitor/miR-34a and Effective Synergistic Therapy in Pancreatic Cancer. ACS Appl. Mater. Interfaces 2019, 11, 14647–14659. [Google Scholar] [CrossRef] [PubMed]
- Chou, T.-C. Drug Combination Studies and Their Synergy Quantification Using the Chou-Talalay Method. Cancer Res. 2010, 70, 440–446. [Google Scholar] [CrossRef] [PubMed] [Green Version]
- Zhou, D.-H.; Wang, X.; Yang, M.; Shi, X.; Huang, W.; Feng, Q. Combination of Low Concentration of (−)-Epigallocatechin Gallate (EGCG) and Curcumin Strongly Suppresses the Growth of Non-Small Cell Lung Cancer in Vitro and in Vivo through Causing Cell Cycle Arrest. Int. J. Mol. Sci. 2013, 14, 12023–12036. [Google Scholar] [CrossRef] [PubMed] [Green Version]
- Hanley, W.D.; Napier, S.L.; Burdick, M.; Schnaar, R.; Sackstein, R.; Konstantopoulos, K. Variant isoforms of CD44 are P- and L-selectin ligands on colon carcinoma cells. FASEB J. 2005, 20, 337–339. [Google Scholar] [CrossRef] [PubMed]
- Hanurry, E.Y.; Mekonnen, T.W.; Andrgie, A.T.; Darge, H.F.; Birhan, Y.S.; Hsu, W.-H.; Chou, H.-Y.; Cheng, C.-C.; Lai, J.-Y.; Tsai, H.-C. Biotin-Decorated PAMAM G4.5 Dendrimer Nanoparticles to Enhance the Delivery, Anti-Proliferative, and Apoptotic Effects of Chemotherapeutic Drug in Cancer Cells. Pharmauceutics 2020, 12, 443. [Google Scholar] [CrossRef] [PubMed]
- Shamay, Y.; Elkabets, M.; Li, H.; Shah, J.; Brook, S.; Wang, F.; Adler, K.; Baut, E.; Scaltriti, M.; Jena, P.; et al. P-selectin is a nanotherapeutic delivery target in the tumor microenvironment. Sci. Transl. Med. 2016, 8, 345ra87. [Google Scholar] [CrossRef] [Green Version]
- Läubli, H.; Borsig, L. Selectins promote tumor metastasis. Semin. Cancer Biol. 2010, 20, 169–177. [Google Scholar] [CrossRef] [PubMed] [Green Version]
- Preobrazhenskaya, M.E.; Berman, A.E.; Mikhailov, V.I.; Ushakova, N.A.; Mazurov, A.V.; Semenov, A.V.; Usov, A.I.; Ni-fant’ev, N.E.; Bovin, N.V. Fucoidan inhibits leukocyte recruitment in a model peritoneal inflammation in rat and blocks interaction of P-selectin with its carbohydrate ligand. Biochem. Mol. Biol. Int. 1997, 43, 443–451. [Google Scholar] [CrossRef]
- Mulligan, M.S.; Iizuka, M.; Miyasaka, M.; Suzuki, M.; Kawashima, H.; Hasegawa, A.; Kiso, M.; Warner, R.L.; Ward, P.A. Anti-inflammatory effects of sulfatides in selectin-dependent acute lung injury. Int. Immunol. 1995, 7, 1107–1113. [Google Scholar] [CrossRef] [PubMed]
- Park, H.S.; Kim, G.-Y.; Nam, T.-J.; Kim, N.D.; Choi, Y.H. Antiproliferative Activity of Fucoidan Was Associated with the Induction of Apoptosis and Autophagy in AGS Human Gastric Cancer Cells. J. Food Sci. 2011, 76, T77–T83. [Google Scholar] [CrossRef]
- Chen, C.; Zhang, Q.; Liu, S.; Parajuli, K.R.; Qu, Y.; Mei, J.; Chen, Z.; Zhang, H.; Khismatullin, D.B.; You, Z. IL-17 and insulin/IGF1 enhance adhesion of prostate cancer cells to vascular endothelial cells through CD44-VCAM-1 interaction. Prostate 2015, 75, 883–895. [Google Scholar] [CrossRef] [Green Version]
- Bourguignon, L.Y.W. Matrix Hyaluronan-CD44 Interaction Activates MicroRNA and LncRNA Signaling Associated With Chemoresistance, Invasion, and Tumor Progression. Front. Oncol. 2019, 9, 492. [Google Scholar] [CrossRef] [PubMed]
- Saghaeidehkordi, A.; Chen, S.; Yang, S.; Kaur, K. Evaluation of a Keratin 1 Targeting Peptide-Doxorubicin Conjugate in a Mouse Model of Triple-Negative Breast Cancer. Pharmaceutics 2021, 13, 661. [Google Scholar] [CrossRef] [PubMed]
- Hao, G.; Xu, Z.P.; Li, L. Manipulating extracellular tumour pH: An effective target for cancer therapy. RSC Adv. 2018, 8, 22182–22192. [Google Scholar] [CrossRef] [Green Version]
- E Gerweck, L.; Seetharaman, K. Cellular pH gradient in tumor versus normal tissue: Potential exploitation for the treatment of cancer. Cancer Res. 1996, 56, 1194–1198. [Google Scholar]
- Abazari, R.; Ataei, F.; Morsali, A.; Slawin, A.M.Z.; Carpenter-Warren, C.L. A luminescent amine-functionalized metal-organic framework conjugated with folic acid as a targeted biocompatible pH-responsive nanocarrier for apoptosis induction in breast cancer cells. ACS Appl. Mater. Interfaces 2019, 1, 45442–45454. [Google Scholar] [CrossRef]








| PG at 3.75 mg/mL; EGCG at 2.50 mg/mL | ||||
|---|---|---|---|---|
| FD:TH (mg/mL) | Mean Particle Size (nm) | Polydispersity Indices | Zeta Potential Value (mV) | Loading Efficiency (%) |
| 0.00:0.00 | ■ | ■ | ■ | ■ |
| 0.30:0.30 | 741.79 ± 198.79 | 0.95 ± 0.26 | −17.72 ± 5.67 | 59.86 ± 9.87 |
| 0.60:0.60 | 214.68 ± 18.78 | 0.25 ± 0.08 | −26.14 ± 1.75 | 63.48 ± 7.39 |
| 0.90:0.90 | 315.27 ± 47.84 | 0.41 ± 0.13 | −29.76 ± 4.65 | 69.87 ± 3.14 |
| FD at 0.60 mg/mL; TH at 0.60 mg/mL; PG at 3.75 mg/mL | |||||
|---|---|---|---|---|---|
| EGCG:DX (mg/mL) | Mean Particle Size (nm) | Polydispersity Indices | Zeta Potential Value (mV) | Loading Efficiency (%) | |
| EGCG | DX | ||||
| 2.500:0.000 | 214.68 ± 18.78 | 0.25 ± 0.08 | −26.14 ± 1.75 | 63.48 ± 7.39 | ND |
| 2.500:0.025 | 205.43 ± 11.95 | 0.28 ± 0.06 | −25.84 ±3.23 | 61.74 ± 3.49 | 59.43 ± 9.34 |
| 2.500:0.050 | 221.26 ± 13.26 | 0.21 ± 0.05 | −23.30 ± 2.13 | 59.07 ± 7.06 | 63.46 ± 4.59 |
| 2.500:0.100 | 254.84 ± 18.75 | 0.38 ± 0.10 | −22.87 ± 3.58 | 57.39 ± 8.74 | 67.78 ± 9.62 |
Publisher’s Note: MDPI stays neutral with regard to jurisdictional claims in published maps and institutional affiliations. |
© 2021 by the authors. Licensee MDPI, Basel, Switzerland. This article is an open access article distributed under the terms and conditions of the Creative Commons Attribution (CC BY) license (https://creativecommons.org/licenses/by/4.0/).
Share and Cite
Huang, W.-Y.; Lai, C.-H.; Peng, S.-L.; Hsu, C.-Y.; Hsu, P.-H.; Chu, P.-Y.; Feng, C.-L.; Lin, Y.-H. Targeting Tumor Cells with Nanoparticles for Enhanced Co-Drug Delivery in Cancer Treatment. Pharmaceutics 2021, 13, 1327. https://doi.org/10.3390/pharmaceutics13091327
Huang W-Y, Lai C-H, Peng S-L, Hsu C-Y, Hsu P-H, Chu P-Y, Feng C-L, Lin Y-H. Targeting Tumor Cells with Nanoparticles for Enhanced Co-Drug Delivery in Cancer Treatment. Pharmaceutics. 2021; 13(9):1327. https://doi.org/10.3390/pharmaceutics13091327
Chicago/Turabian StyleHuang, Wen-Ying, Chih-Ho Lai, Shin-Lei Peng, Che-Yu Hsu, Po-Hung Hsu, Pei-Yi Chu, Chun-Lung Feng, and Yu-Hsin Lin. 2021. "Targeting Tumor Cells with Nanoparticles for Enhanced Co-Drug Delivery in Cancer Treatment" Pharmaceutics 13, no. 9: 1327. https://doi.org/10.3390/pharmaceutics13091327
APA StyleHuang, W.-Y., Lai, C.-H., Peng, S.-L., Hsu, C.-Y., Hsu, P.-H., Chu, P.-Y., Feng, C.-L., & Lin, Y.-H. (2021). Targeting Tumor Cells with Nanoparticles for Enhanced Co-Drug Delivery in Cancer Treatment. Pharmaceutics, 13(9), 1327. https://doi.org/10.3390/pharmaceutics13091327

