High Content Image Based Analysis Identifies Cell Cycle Inhibitors as Regulators of Ebola Virus Infection
Abstract
:1. Introduction
2. Results and Discussion
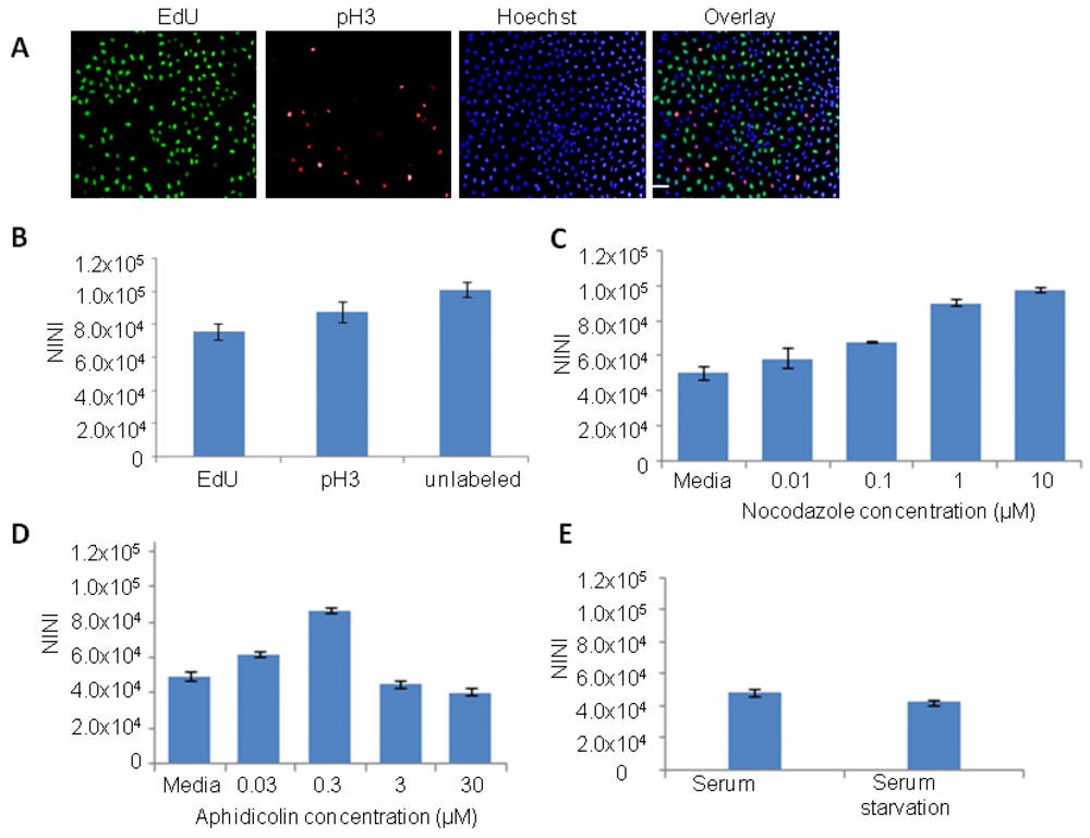
2.1. Image Based Quantitative Analysis to Determine Cell Cycle Phase

2.2. Serum Starved Cells Restrict EBOV Infection

2.3. Cell Cycle Chemical Inhibitors Regulate EBOV Infection


2.4. Modulation of Cell Cycle by EBOV Is Cell Type Dependent

3. Experimental Section
3.1. Serum Starvation
3.2. Compound Treatments
3.3. Ebola Virus Infection and Staining for High-Content Imaging
3.4. EdU and pH3 Labeling
3.5. Image Acquisition
3.6. Image Analysis
3.7. Flow Cytometry Analysis
4. Conclusions
Acknowledgments
Conflict of Interest
References and Notes
- Kuhn, J.H. Filoviruses. A compendium of 40 years of epidemiological, clinical, and laboratory studies. Arch. Virol. Suppl. 2008, 20, 13–360. [Google Scholar] [CrossRef]
- Opsenica, I.; Burnett, J.C.; Gussio, R.; Opsenica, D.; Todorovic, N.; Lanteri, C.A.; Sciotti, R.J.; Gettayacamin, M.; Basilico, N.; Taramelli, D.; et al. A chemotype that inhibits three unrelated pathogenic targets: The botulinum neurotoxin serotype A light chain, P. falciparum malaria, and the Ebola filovirus. J. Med. Chem. 2011, 54, 1157–1169. [Google Scholar] [CrossRef]
- Panchal, R.G.; Reid, S.P.; Tran, J.P.; Bergeron, A.A.; Wells, J.; Kota, K.P.; Aman, J.; Bavari, S. Identification of an antioxidant small-molecule with broad-spectrum antiviral activity. Antivir. Res. 2011, 93, 23–29. [Google Scholar]
- Spurgers, K.B.; Alefantis, T.; Peyser, B.D.; Ruthel, G.T.; Bergeron, A.A.; Costantino, J.A.; Enterlein, S.; Kota, K.P.; Boltz, R.C.; Aman, M.J. Identification of essential filovirion-associated host factors by serial proteomic analysis and RNAi screen. Mol. Cell. Proteomics 2010, 9, 2690–2703. [Google Scholar] [CrossRef]
- Shum, D.; Smith, J.L.; Hirsch, A.J.; Bhinder, B.; Radu, C.; Stein, D.A.; Nelson, J.A.; Fruh, K.; Djaballah, H. High-content assay to identify inhibitors of dengue virus infection. Assay Drug Dev. Technol. 2010, 8, 553–570. [Google Scholar] [CrossRef]
- Lyman, S.K.; Crawley, S.C.; Gong, R.; Adamkewicz, J.I.; McGrath, G.; Chew, J.Y.; Choi, J.; Holst, C.R.; Goon, L.H.; Detmer, S.A.; Vaclavikova, J.; et al. High-content, high-throughput analysis of cell cycle perturbations induced by the HSP90 inhibitor XL888. PLoS One 2011, 6, e17692. [Google Scholar]
- Davy, C.; Doorbar, J. G2/M cell cycle arrest in the life cycle of viruses. Virology 2007, 368, 219–226. [Google Scholar] [CrossRef]
- Dove, B.K.; Bicknell, K.; Brooks, G.; Harrison, S.; Hiscox, J.A. Infectious bronchitis coronavirus induces cell-cycle perturbations. Adv. Exp. Med. Biol. 2006, 581, 357–362. [Google Scholar]
- He, Y.; Xu, K.; Keiner, B.; Zhou, J.; Czudai, V.; Li, T.; Chen, Z.; Liu, J.; Klenk, H.D.; Shu, Y.L.; et al. Influenza A virus replication induces cell cycle arrest in G0/G1 phase. J. Virol. 2010, 84, 12832–12840. [Google Scholar] [CrossRef]
- Dove, B.; Brooks, G.; Bicknell, K.; Wurm, T.; Hiscox, J.A. Cell cycle perturbations induced by infection with the coronavirus infectious bronchitis virus and their effect on virus replication. J. Virol. 2006, 80, 4147–4156. [Google Scholar] [CrossRef]
- Mo, M.; Shahar, S.; Fleming, S.B.; Mercer, A.A. How viruses affect the cell cycle through manipulation of the APC/C. Trends Microbiol. 2012, 20, 440–448. [Google Scholar] [CrossRef]
- Panchal, R.G.; Bradfute, S.B.; Peyser, B.D.; Warfield, K.L.; Ruthel, G.; Lane, D.; Kenny, T.A.; Anderson, A.O.; Raschke, W.C.; Bavari, S. Reduced levels of protein tyrosine phosphatase CD45 protect mice from the lethal effects of Ebola virus infection. Cell Host Microbe 2009, 6, 162–173. [Google Scholar] [CrossRef]
- Barton, K.M.; Levine, E.M. Expression patterns and cell cycle profiles of PCNA, MCM6, cyclin D1, cyclin A2, cyclin B1, and phosphorylated histone H3 in the developing mouse retina. Dev. Dyn. 2008, 237, 672–682. [Google Scholar] [CrossRef]
- Low, J.; Huang, S.; Blosser, W.; Dowless, M.; Burch, J.; Neubauer, B.; Stancato, L. High-content imaging characterization of cell cycle therapeutics through in vitro and in vivo subpopulation analysis. Mol. Cancer Ther. 2008, 7, 2455–2463. [Google Scholar] [CrossRef]
- Carpenter, A.E. Image-based chemical screening. Nat. Chem. Biol. 2007, 3, 461–465. [Google Scholar] [CrossRef]
- Debnath, J.; Muthuswamy, S.K.; Brugge, J.S. Morphogenesis and oncogenesis of MCF-10A mammary epithelial acini grown in three-dimensional basement membrane cultures. Methods 2003, 30, 256–268. [Google Scholar] [CrossRef]
- Krokan, H.; Wist, E.; Krokan, R.H. Aphidicolin inhibits DNA synthesis by DNA polymerase alpha and isolated nuclei by a similar mechanism. Nucleic Acids Res. 1981, 9, 4709–4719. [Google Scholar] [CrossRef]
- Spadari, S.; Focher, F.; Sala, F.; Ciarrocchi, G.; Koch, G.; Falaschi, A.; Pedrali-Noy, G. Control of cell division by aphidicolin without adverse effects upon resting cells. Arzneimittelforschung 1985, 35, 1108–1116. [Google Scholar]
- Spadari, S.; Focher, F.; Kuenzle, C.; Corey, E.J.; Myers, A.G.; Hardt, N.; Rebuzzini, A.; Ciarrocchi, G.; Pedrali-Noy, G. In vivo distribution and activity of aphidicolin on dividing and quiescent cells. Antivir. Res. 1985, 5, 93–101. [Google Scholar] [CrossRef]
- Groschel, B.; Bushman, F. Cell cycle arrest in G2/M promotes early steps of infection by human immunodeficiency virus. J. Virol. 2005, 79, 5695–5704. [Google Scholar] [CrossRef]
- Yonezawa, A.; Cavrois, M.; Greene, W.C. Studies of ebola virus glycoprotein-mediated entry and fusion by using pseudotyped human immunodeficiency virus type 1 virions: Involvement of cytoskeletal proteins and enhancement by tumor necrosis factor alpha. J. Virol. 2005, 79, 918–926. [Google Scholar] [CrossRef]
- Ruthel, G.; Demmin, G.L.; Kallstrom, G.; Javid, M.P.; Badie, S.S.; Will, A.B.; Nelle, T.; Schokman, R.; Nguyen, T.L.; Carra, J.H.; Bavari, S.; Aman, M.J. Association of ebola virus matrix protein VP40 with microtubules. J. Virol. 2005, 79, 4709–4719. [Google Scholar]
- Pyeon, D.; Lambert, P.F.; Ahlquist, P. Production of infectious human papillomavirus independently of viral replication and epithelial cell differentiation. Proc. Natl. Acad. Sci. U. S. A. 2005, 102, 9311–9316. [Google Scholar] [CrossRef]
- Lee, Y.; Lee, H.Y.; Gustafsson, A.B. Regulation of Autophagy by Metabolic and Stress Signaling Pathways in the heart. J. Cardiovasc. Pharmacol. 2012, 60, 118–124. [Google Scholar] [CrossRef]
© 2012 by the authors; licensee MDPI, Basel, Switzerland. This article is an open-access article distributed under the terms and conditions of the Creative Commons Attribution license (http://creativecommons.org/licenses/by/3.0/).
Share and Cite
Kota, K.P.; Benko, J.G.; Mudhasani, R.; Retterer, C.; Tran, J.P.; Bavari, S.; Panchal, R.G. High Content Image Based Analysis Identifies Cell Cycle Inhibitors as Regulators of Ebola Virus Infection. Viruses 2012, 4, 1865-1877. https://doi.org/10.3390/v4101865
Kota KP, Benko JG, Mudhasani R, Retterer C, Tran JP, Bavari S, Panchal RG. High Content Image Based Analysis Identifies Cell Cycle Inhibitors as Regulators of Ebola Virus Infection. Viruses. 2012; 4(10):1865-1877. https://doi.org/10.3390/v4101865
Chicago/Turabian StyleKota, Krishna P., Jacqueline G. Benko, Rajini Mudhasani, Cary Retterer, Julie P. Tran, Sina Bavari, and Rekha G. Panchal. 2012. "High Content Image Based Analysis Identifies Cell Cycle Inhibitors as Regulators of Ebola Virus Infection" Viruses 4, no. 10: 1865-1877. https://doi.org/10.3390/v4101865
APA StyleKota, K. P., Benko, J. G., Mudhasani, R., Retterer, C., Tran, J. P., Bavari, S., & Panchal, R. G. (2012). High Content Image Based Analysis Identifies Cell Cycle Inhibitors as Regulators of Ebola Virus Infection. Viruses, 4(10), 1865-1877. https://doi.org/10.3390/v4101865
