Next Article in Journal
Detection of Antibodies against Feline Morbillivirus by Recombinant Matrix Enzyme-Linked Immunosorbent Assay
Previous Article in Journal
Update on Hepatitis C Vaccine: Results and Challenges
Previous Article in Special Issue
Effective Isolation and Characterization of Mycobacteriophages with the Ability to Lyse Mycobacterium avium subsp. paratuberculosis
 
 
Font Type:
Arial Georgia Verdana
Font Size:
Aa Aa Aa
Line Spacing:
Column Width:
Background:
Article

Effect of Phage Spray on Hatchability and Chick Quality of Eggs Contaminated with Salmonella Typhimurium

1
Guangxi Key Laboratory of Animal Reproduction, Breeding and Disease Control, Guangxi Zhuang Autonomous Region Engineering Research Center of Veterinary Biologics, College of Animal Science and Technology, Guangxi University, Nanning 530003, China
2
Guangxi Key Laboratory of Veterinary Biotechnology, Guangxi Veterinary Research Institute, Nanning 530001, China
3
Guangxi Vocational University of Agriculture, Nanning 530009, China
4
Animal Disease Prevention and Control Center, Guilin 541000, China
5
Animal Science and Technology Station of Guizhou, Guiyang 550018, China
*
Authors to whom correspondence should be addressed.
These authors contributed equally to this work.
Viruses 2024, 16(8), 1338; https://doi.org/10.3390/v16081338
Submission received: 28 June 2024 / Revised: 14 August 2024 / Accepted: 16 August 2024 / Published: 21 August 2024
(This article belongs to the Special Issue Bacteriophage Applications in Animals)

Abstract

Salmonella Typhimurium (S. Typhimurium) contamination poses a significant challenge to breeder egg hatchability and chick health, necessitating the exploration of alternative disinfection methods. This study investigates the potential of phage vB_SPuM_SP02 (SP02) as a novel disinfectant for breeder eggs contaminated with S. Typhimurium SM022. Phage SP02 was isolated from poultry farm effluent and characterized for morphology, biological properties, and genome properties. Experimental groups of specific pathogen-free (SPF) eggs were treated with Salmonella and phage SP02, and efficacy was assessed through hatching rates, chick survival, weight, Salmonella load, immune organ indices, and intestinal flora. Phage treatment effectively eradicated Salmonella contamination on eggshells within 12 h, resulting in increased hatching and survival rates compared to controls. Furthermore, phage treatment mitigated weight loss and tissue Salmonella load in chicks without causing immune organ damage while reducing Salmonella spp. abundance in the intestinal tract. This study demonstrates the potential of phage SP02 as an eco-friendly and efficient disinfectant for S. Typhimurium-contaminated breeder eggs, offering promising prospects for practical application in poultry production.

1. Introduction

Salmonella stands as a significant pathogen with profound implications for the poultry industry, curtailing economic gains. Its entry into poultry flocks can occur through various channels, including direct transmission between flocks, contaminated feeds, biological vectors (such as insects, rodents, wild birds, and humans), and vertical transmission [1]. Salmonella Typhimurium (S. Typhimurium) is one of the important Salmonella serotypes associated with eggs [2]. The factors that are responsible for its epidemic spread still remain unclear. Epidemiological investigations indicate that laying flocks become infected directly from the farm environment [2,3]. It is also known that egg contamination by S. Typhimurium may occur by vertical transmission in the reproductive tract before deposition of the shell [4]. Excessive contamination of these eggs can lead to a decrease in incubation capacity, quality, growth, and performance of the chicks [5]. However, the competitiveness of modern intensive poultry production creates the need to achieve high efficiency and to optimize hatchability, as well as chick viability and growth performance [6]. All of these are fundamentally dependent on the disinfection of hatching eggs [7].
Thus, using an effective sanitizer on the eggshell surface is important for reducing the potential for external and internal contamination. However, the inadequate application of sanitizers allows microorganisms to penetrate the eggshell pores and reach the embryo [8]. These microorganisms disrupt the embryo and consequently reduce the incubation efficiency [9]. Traditional measures to prevent and control S. Typhimurium-contaminated eggs include the use of ormaldehyde fumigation, but this treatment has toxic effects, causing embryonic deaths and a deterioration in chick quality [10,11]. Other authors [12,13] have reported that formaldehyde fumigation should be excluded from decontamination programs for breeding eggs, despite its efficacy as a disinfectant, due to exposure of farm workers or hatchery personnel to the toxic and potentially carcinogenic compound [14]. Some hatcheries use disinfectants for breeding eggs that are safe for human health and the environment. For this purpose, ozone, hydrogen peroxide, ethyl alcohol, or chlorine dioxide substances have been used in previous experiments as an alternative to formaldehyde for the disinfection of eggs, incubators, and livestock houses. These also have problems. Sander and Wilson showed that H2O2 application for egg disinfection resulted in a significant loss of moisture (egg mass) during incubation and limited the number of absorbed yolk sac in 42-day-old broilers [15]. One study proved that the application rate of ClO2 evaluated was not an effective antimicrobial alternative to formaldehyde for sanitizing breeding eggs in hatcher cabinets prior to hatch [16]. Another finding indicated that ozone is a good disinfectant yet may adversely affect embryo development when given in a gaseous form [17]. Therefore, there is an urgent need to develop new methods of egg disinfection that are highly bactericidal and harmless to breeding embryos.
Phage biocontrol is increasingly accepted as a natural and green technology; it has advantages of easy availability, specificity, harmlessness to the public, and being environmentally friendly compared to conventional antimicrobials. Most research into phages as antibacterial agents has focused on applications such as using phages to treat bacterial infections in patients due to antibiotic-resistant bacteria [18,19]. Less attention has been paid to the opportunity to use phages as biocontrol agents in the environment [20]. Yet, increasingly, phages are being used in other industries, such as for medical devices [21], agriculture [22], aquaculture [23,24], and the food industry [25], as prophylactic treatments to prevent disease. However, challenges remain in the widespread implementation of phage treatments, including the development of phage resistance, the regulation of phage-based products, and the unknown environmental consequences of phage treatment [26]. While there are many challenges, there are also numerous benefits of phage treatment, including better control and penetration of biofilms [27], the re-sensitization of antibiotic-resistant bacteria [28], and the ability to evolve to evade bacterial defenses [29].
However, there are few reports on the application of phages for egg incubation disinfection. The objective of this study was to assess the ability of bacteriophage administration by conducting an experimental model with phage vB_SPuM_SP02 (designated as SP02) and S. Typhimurium SM022 contaminating specific pathogen-free (SPF) eggs to investigate the feasibility of phages as a novel disinfectant for breeder eggs.

2. Results

2.1. Analysis of Morphology and Characteristics of Phage SP02

A phage was isolated from avian farm sewage by using S. Typhimurium SM022 as the host strain and named vB_SPuM_SP02 (designated as SP02). The plaque morphology observed on plates showed that SP02 was able to form a clear and bright plaque using SM022 (Figure 1A). Furthermore, the plaque was 3 mm in diameter (Figure 1A). TEM analysis showed that SP02 had an icosahedral shape with a stereo-symmetric head and a long, contractile tail. The head was a typical regular polyhedral shape with a diameter of 45 ± 2 nm. The tail length and diameter were approximately 150 ± 2 nm and 10 ± 0.5 nm, respectively (Figure 1B).
When the multiplicity of infection (MOI) was one, the phage titer was the highest (Figure 1C). Three groups of parallel experiments were conducted for each MOI. It can be seen the incubation period of the phage was about 20 min, the lysis period was about 100 min, and the burst size of the phage was about 134/cell (Figure 1D).
In the temperature stability test, the phage titer of the phage hardly changed at 4–50 °C. When the temperature was higher than 50 °C, the phage titer started to decrease, and when it reached 80 °C, the phage was completely inactivated (Figure 1E). At 37 °C, the phage titer started to decrease on day 20, and on day 30, the phage titer decreased by 0.75 orders of magnitude compared to the initial phage titer (Figure 1F).
The bactericidal efficacy of the phage in the medium was assessed by measuring the OD600 value (OD, optical density) by co-culturing the phage SP02 with the host bacterium SM022. The positive group had only host bacteria without the phage, and the OD600 values tended to increase and remained at a high level during the 16 h incubation. Within 10 h, all three groups of MOI could inhibit bacterial growth. After 10 h of incubation, the phage could not inhibit the growth and reproduction of bacteria, and the bacterial concentration gradually increased. The difference in the inhibition effect of the three groups of MOI was not obvious. The best inhibition effect was achieved when the MOI = 1, which was also consistent with the best MOI (Figure 1G).
The results of phage SP02 host range identification are shown in Table 1, The phage could lyse two strains of S. Typhimurium (CVCC3384, SM022), two strains of S. Pullorum (SF-0923, SX-1014), and one strain of Pseudomonas aeruginosa (SZPA-PA1).

2.2. Whole Genome Sequencing Analysis of Phage SP02

The genome of bacteriophage SP02 was 45,440 bp in length, and the GC content was 47% (Figure 2A). BLASTn analysis showed that the whole genome of SP02 had an identity of 78.52% with Klebsiella phage IME184 (GenBank: MZ398244); RAST online annotation results indicated that the genome contains 54 open reading frames (ORFs), of which 20 ORFs (37.04%) were predicted to encode functional proteins. Genes associated with virulence, toxins, and antibiotic resistance factors were absent in the genome, suggesting the safety of SP02 being used in phage therapy.
Genomic BLASTn nucleic acid results showed that the bacteriophage genome has low homology with the bacteriophage genomes currently published on National Center for Biotechnology Information (NCBI). According to BLASTn, the phage belonged to the family Molineuxvirinae. The phage SP02 genome was compared with that of other phages in the family Autographiviridae. Among the phages, phage SP02 was the most homologous to the Klebsiella phage IME184 (MZ398244.1). Synechococcus phage S-CBP42 (KC310805.1), Yersinia phage vB_YenP_AP5 (KM253764.1), and Ralstonia phage RPSC1 (MF893341.1) shared no homology with phage SP02 (Figure 2C). This indicated that phage SP02 may be a new member of the subfamily Molineuxvirinae.
In order to understand the evolutionary relationship between this bacteriophage and another subfamily, Molineuxvirinae, we chose the relatively conserved phage terminal large subunit (ORF46) gene adopting the adjacency method in MAGE 7 software (Ver:7.0.26) to build a phylogenetic tree. The results showed that phage SP02 was located at the up branch with the genus Zindervirus, and down branch with the genus Axomammvirus phages. Phage SP02 is a unique branch in the subfamily Molineuxvirinae (Figure 2B). Our results suggested that phage SP02 may belong to one of the new genera in the class Caudoviricetes, family Autographiviridae, and subfamily Molineuxvirinae.

2.3. Phage Protective Effect on Hatchability of Egg Infected with S. Typhimurium

All breeding eggs were checked for normal development by day 18 of incubation. On day 21, chicks emerged from the shell, and the hatching rate of breeding eggs was 100% in the negative group, 91.11% in the phage group, and 71.11% in the without phage group (Figure 3).

2.4. Phage Protective Effect on Chicks Two Weeks after Hatching Infected with S. Typhimurium

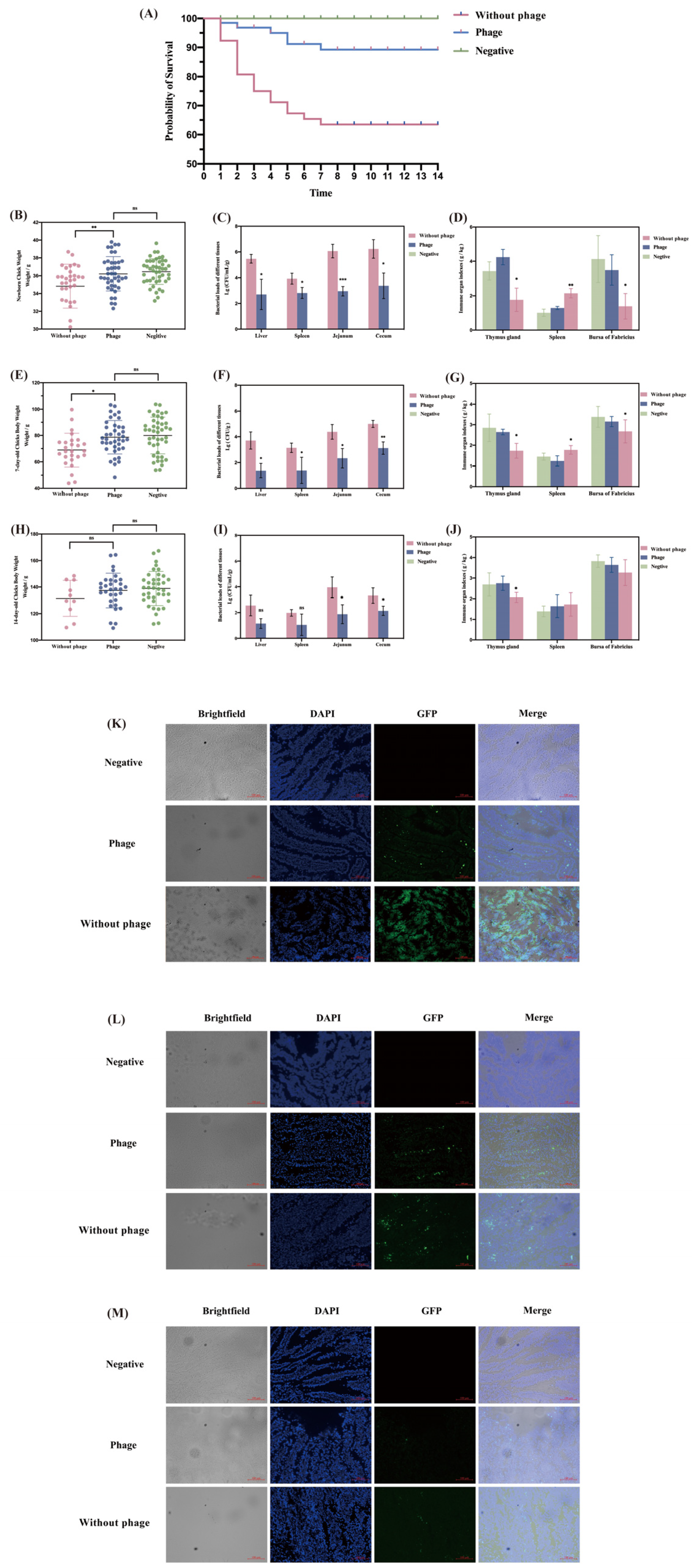
When observing the survival of chicks in three groups for 14 days, the survival rate was 89.25% in the phage group, 63.46% in the positive group, and all chicks in the negative group survived (Figure 4A).
According to the results (Figure 4B–D), the average weight of chicks in the without phage group was 34.55 g and that in the phage group was 36.20 g. For the without phage group, the chick’s weight was significantly lower than the phage group on the first day (p < 0.01). On the seventh day, the average weight of chicks in the without phage group was 68.94 g and that in the phage group was 78.60 g. For the without phage group, the chick’s weight was significantly lower than the phage group (p < 0.05). On the fourteenth day, the average weight of chicks in the without phage group was still lower than that in the phage group, but there was no difference in the statistical analysis (p > 0.05).
Bacterial loads were found in the liver, spleen, jejunum, and cecum of day 1, 7, and 14 chicks (Figure 4E–G). Compared with the without phage group, the bacterial load was reduced in all organs at different times in the phage group. And in the without phage and phage group, the bacterial load also decreased gradually at 1, 7, and 14 days. We observed the inter-tissue fluorescence expression using fluorescence microscopy after freezing sections of jejunum at 1, 7, and 14 days, which was also consistent with the bacterial load results (Figure 4H–J).
As shown in the results (Figure 4K–M), there was a significant decrease in the thymus index of chicks in the without phage group compared to the phage group on days 1–14 (p < 0.05). There was a significant increase in the spleen index of chicks in the without phage group compared to the with phage group on days 1–7 (Day 1 p < 0.01; Day 7 p < 0.05), although the increasing trend gradually slowed down and there was no statistical difference on day 14 (p > 0.05). There was a significant decrease in the fasciola bursa index in the phage-free group compared to the phage group on days 1–7 (p < 0.05), with no statistical difference on day 14 (p > 0.05).

2.5. Changes in Abundance of S. Typhimurium in Intestinal Tract of Hatching Chicks

Detection and analysis of the top 10 phylum and family compositions of the gut microbiota were determined for all groups. The gut microbiota is predominantly composed of several key phyla, which include Firmicutes, Bacteroidota, Proteobacteria, Actinobacteriota, Fusobacteriota, Campylobacterota, Desulfobacterota, Deferribacterota, Patescibacteria, and Cyanobacteria (Figure 5A). The dominant families in the cecal content are Lactobacillaceae, Ruminococcaceae, Barnesiellaceae, Clostridia, Oscillospiraceae, Enterobacteriaceae, Enterococcaceae, Eubacterium, Erysipelotrichaceae, and Butyricicoccaceae (Figure 5B). As shown, comparisons revealed that the phage group reduced Proteobacteria by 5.68%, 4.45%, and 0.04% on days 2, 7, and 14, respectively, compared to the positive control group. Enterobacteriaceae decreased by 24.00%, 6.62%, and 0.25% on days 2, 7, and 14, respectively.
To further compare the changes in Salmonella abundance at the genus level within the gut microbiota, it was observed that on the 2nd and 7th days, there was a significant decrease (p < 0.01) in Salmonella relative abundance in the phage group compared to the without phage group. However, on the 14th day, the difference in relative abundance was not significant (p > 0.05) (Figure 5C–E).

3. Discussion

Currently, the most widely used method for disinfecting eggs during the incubation process in the hatchery industry is the use of chemical disinfectants such as formaldehyde [30]. However, studies have indicated that residual formaldehyde gas after fumigation can have adverse effects on the health of workers in poultry farms [31,32]. Formaldehyde is known to cause strong irritation to the eyes and nose, with risks of diseases such as nasopharyngeal cancer and leukemia. Consequently, in 2014, the European Union officially reclassified formaldehyde as a carcinogenic, mutagenic, and acutely toxic compound, prohibiting its use in the incubation process of eggs. In Germany, gaseous formaldehyde is restricted to certain industries only [33]. While there is no explicit regulation in China prohibiting the use of formaldehyde for disinfecting eggs during incubation, there is a growing trend toward developing new disinfectants for eggs and finding alternatives to formaldehyde. A strain of Salmonella phage SP02 was isolated from sewage. In addition, it was found to be stable at 37 °C for more than 30 days, and possessed sufficient antibacterial effects in vitro. Therefore, we believe that SP02 has good potential for application in the disinfection of eggs in incubators.
Hatch rate represents the effect of S. Typhimurium SM022 on unshelled chicks. In this study, the results showed that the hatching rate was higher in the phage group than in the without phage group. S. Typhimurium could penetrate eggshells and cause the death of breeding eggs [34]. We also isolated fluorescently labeled S. Typhimurium SM022 from dead breeding eggs, which also supports this opinion. Meanwhile, another study found that spraying phage on the surface of eggshells contaminated with Salmonella resulted in a significant decrease of 2.9 logs of Salmonella on the eggshell surface after 6 h and already exceeded the detection level after 24 h [35]. Therefore, we concluded that spraying phage SP02 on the eggshell reduced the content of S. Typhimurium, resulting in a higher hatching rate in the phage group than in the without phage group. However, the phage group also showed chicken embryo death and detected S. Typhimurium containing green fluorescence, probably due to the high concentration of S. Typhimurium preventing the phage from completely removing the Salmonella from the eggshell surface.
We tracked the health of chicks after hatching and observed their health from a survival rate perspective. Furthermore, many studies have shown that the use of phages for less than a week can lead to the disappearance of pathogens in chicks. A similar study found that after infection with Salmonella, phage treatment significantly increased the weight loss of chicks and substantially reduced the liver/body and spleen/body weight ratios, organ bacterial loads, the degree of hepatic sinusoidal dilatation, and congestion [36]. In another study by Waseh et al., 2-day-old pathogen-free chicks were used with a phage after 1 h of inoculation with 107 CFU/mL Salmonella. The number of Salmonella decreased 100-fold over the next four days [37]. Bardina et al. studied phage potency over time, and the results showed that phage count does not decrease significantly over time after a few days of intestinal infection with S. Typhimurium, while the number of S. Typhimurium was reduced to 105 CFU/mL after 12 days compared to the control group [38]. This is also consistent with our findings; chicks stopped dying 7 days after fledging, and compared to the without phage group, the phage group had significantly reduced weight loss, substantially reduced intra-organ S. Typhimurium levels, and improved immune organ indices. In addition, by the 14th day, there were no significant differences in the weight, Salmonella count, and immune organ indices between the phage group and the without phage group. We conjecture this may be due to the death of weak chicks or an increased resistance to Salmonella in the chicks at this time.
The thymus, spleen, and bursa of Fabricius are crucial immune organs in poultry growth and development [39,40]. Changes in their organ indices are important indicators of immune function. The bursa of Fabricius supports the differentiation and maturation of B cells, while the spleen, containing both B cells and macrophages, plays a vital role in humoral immunity [41]. The thymus is responsible for producing and maturing T lymphocytes and B lymphocytes, both of which are key immune cells in the immune system [42]. Research has shown that infection with Salmonella can lead to decreased thymus weight and atrophy, as well as acute atrophy of the bursa of Fabricius and disruption of its follicles [43]. Additionally, Salmonella infection can significantly increase the spleen coefficient in chicks [36]. In this study, similar results were observed, where chicks in the positive control group showed significant decreases in thymus and bursa of Fabricius indices on days 2 and 7, along with a significant increase in the spleen index compared to the phage group. This suggests that phage treatment can reduce the immune response in chicks caused by Salmonella contamination in eggs. In summary, disinfecting S. Typhimurium-contaminated chicken eggs with phages may indirectly influence chicks after hatching by reducing Salmonella content on eggshells or in the environment, thereby alleviating immune organ damage caused by Salmonella contamination in hatched chicks.
Gut microbes play a crucial role in promoting the health and productivity of chicks [44,45,46]. They affect chick growth and are seen as important for predicting future poultry health [47]. However, how gut microbes develop in newly hatched chicks is not fully clear yet [48]. Some studies suggest that the chick’s gut is sterile at birth, and its microbial community mainly depends on the environment it hatches into [49]. The few microbes that chicks initially get largely come from their surroundings, such as the incubator [50]. The eggshell and incubator are the first things chicks encounter after hatching, and these environmental microbes have a big impact on the chick’s gut bacteria. In this study, compared to the positive control group, the phage group showed a significant decrease in abundance in the gut microbiota. This suggests that reducing Salmonella on eggshells and in the hatching box environment after phage treatment may help establish a healthier gut microbiota in chicks.

4. Materials and Methods

4.1. Bacteria Strains

Forty-seven bacterial strains isolated from different provinces of China were used in this study. Detailed information on the bacterial strains is listed in Table 1. Briefly, seven Salmonella strains, twenty-nine Escherichia coli strains, two Proteus mirabilis strains, and two Klebsiella pneumoniae strains were isolated from diarrhea–avian sources in Guangxi, respectively. Three Escherichia coli strains were isolated from swine sources in Guangdong. One Escherichia coli strain and a Pseudomonas aeruginosa strain were isolated from avian sources and cat sources in Sichuan. In addition, S. Typhimurium CVCC3384, S. Enteritidis CVCC1806, Escherichia coli CVCC1527, and Escherichia coli O157:H7 CVCC 4050 were purchased from the China Veterinary Culture Collection Center (CVCC), Beijing. S. Typhimurium SM022 was obtained from the Shanghai Veterinary Research Institute. All the bacterial isolates were used in a spot lysis assay for host range. They were kept at −80 °C in 30% (v/v) glycerol, and these strains were kept at the clinical veterinary laboratory of Guangxi University. In addition, serotyping of the above strains was performed using a slide-agglutination test using Diagnostic Sera for Entero pathogenic Escherichia coli and Salmonella (TR301 × 15 and TR102 × 30, Ningbo Tianrun Biopharmaceutical Co., Ltd., Ningbo, China) according to the manufacturer’s instructions.

4.2. Isolation and Concentration of the Phage

After three centrifugations (3000× g, 10 min), the sewage sample was filtered through a 0.22-μm Polyethersulfone (PES) Millipore filter to remove the bacteria and phytoplankton. The phages in the sample were then separated using the double-agar layer method [51]. In summary, 100 µL filtered sewage samples were mixed with 100 µL logarithmic growth phase bacteria. The mixture was then injected into 3 mL of semisolid medium melted at 50 °C and poured onto the surface of the solid medium. After culturing the agar plate in an incubator at 37 °C for 24 h, the formation of plaques was observed. If there were plaques on the plate, a plaque was picked out and placed in 1 mL of SM buffer (100 mM NaCl, 8 mM MgSO4. 7 H2O, 50 mM Tris-HCl, pH = 7.5) and then filtered through a 0.22 μm PES Millipore filter. After the filtrate was gradually diluted, the above procedure was repeated. The infection step was repeated at least three times to ensure that the phage solution was completely purified. The purified phage was stored in the SM buffer at 4 °C.

4.3. Determination of Host Range of Phage SP02

Bacterial strains listed in Table 1 were used for host range. The host range of isolated phage SP02 was determined using the spot test [51]. In brief, suspensions of tested strains (100 μL) were mixed with LB containing 0.6% agar (3 mL) serving as the overlay and LB containing 1.2% agar (10 mL) serving as the bottom layer. Phage lysates (5 μL) were spotted onto a double-layer agar plate containing the lawns of target strains and incubated at 37 °C for 8−10 h. The formation of plaque was visually confirmed. The formation of clear plaques was regarded as the lysis of host bacteria by phages while the absence of clear plaques was considered as having no lysis.

4.4. Determination of Host Range of Phage SP02

The phage titer of SP02 was increased to 109 PFU/mL (PFU, Plaque Forming Units) and sent to Beijing Zhong Jing Ke Yi Technology Co., Ltd (Beijing, China) for a transmission electron microscopy analysis. Phosphotungstic acid (2% w/v) negative staining was used to determine the morphology of phages SP02 [52]. Capsid, tail, and tail fiber dimensions were measured on at least 15 phage particles.

4.5. Thermolability Sensitivity and Stability

For optimal multiplicity of infection (MOI), phage suspension (100 uL) and an equal volume of SM022 were mixed at MOIs of 0.001, 0.01, 0.1, 1, 10, and 100, and aliquots were taken after incubation for 5 h. Then, phage titers were measured using the double-layer agar method.
One-step growth experiments were performed using a modification of methods described previously [53]. The phage SP02 were mixed with SM022 (MOI = 1) in a 37 °C warm bath after 15 centrifugations at 5000× g for 1 min, the supernatant was discarded and the precipitate washed with LB. Then, the mixture was suspended in a preheated LB broth, followed by incubation at 37 °C. Samples were taken at 10 min intervals up to 90 min and immediately diluted, and then phage titers were determined using the method mentioned above. The calculation formula of burst size was as follows: Burst size = phage titer at the end of lysis/number of host strain cells at the beginning of infection. All tests were repeated three times.

4.6. Phage DNA Extraction

Phage DNA was extracted using previous methods [54]. In brief, 600 μL of purified phage SP02 (109 PFU/mL) was treated with DNase I (CW20905, CWBIO, Taizhou China) and RNase A (CW0601, CWBIO) to a final concentration of 1 μg/mL. The mixture was incubated at 37 °C for 30 min and then at 65 °C for 10 min to inactivate DNase I. Final concentrations of 0.5% EDTA, 20 ng/mL proteinase K (CW2584M, CWBIO), and 10% SDS (sodium dodecyl sulfate) were added to the mixture and incubated at 56 °C for 1 h. DNA was extracted by adding an equal volume of phenol–chloroform. After a mild oscillation for 1 min, the mixture was centrifuged at 12,000× g for 10 min. The aqueous layer was moved to a new tube containing 400 μL of isopropanol (which precipitated DNA) then inverted 6–8 times for mixing. Finally, the DNA extraction kit (AP-MN-BF-VNA-50, Axygen, Wuhan China) extracted phage DNA. The pellet was dissolved in 30 µL of buffer Tris and EDTA (TE), and the isolated nucleic acids were separated using 0.8% agarose gel electrophoresis, stained with ethidium bromide, and analyzed under ultraviolet (UV) light. Purified DNA samples were stored at −80 °C for further use.

4.7. Phage Genome Sequencing and Analysis

The method of sequencing adopted was whole genome shotgun (WGS). The sequencing platform was Illumina Miseq (San Diego, CA, USA); sequencing mode was paired-end (2 × 250 bp) and had a library insert size of 400 bp. The complete genome sequence was annotated using Subsystem Technology (RAST, Ver: 1.3.0, http://rast.nmpdr.org, accessed on 21 September 2023) and GeneMark, Ver: 4.30, http://opal.biology.gatech.edu/GeneMark/, accessed on 21 September 2023) [55,56]. All predicted open reading frames (ORFs) were verified using the online BLASTP (Ver: 2.16.0, http://www.ncbi.nlm.nih.gov/BLAST, accessed on 21 September 2023). The putative transfer RNA (tRNA)-encoding genes were searched using tRNA scan-SE (Ver: 2.012, http://trna.ucsc.edu/tRNAscan-SE/, accessed on 21 September 2023) [57]. Putative virulence factors and antimicrobial resistance genes were screened using the Virulence Factor Database [58] and the Comprehensive Antibiotic Resistance Database [59], respectively. A comparative circular genome map of the phage SP02 genome was created using CG View Server [60] and linear comparison figures of multiple genomic loci were created using Easy-fig_2.2.5_win based on BLAST [61]. The phylogenetic tree was generated in MEGA 7 using the neighbor-joining method with p distance values and bootstrap replicates of 1000 [62].

4.8. Protective Effect of Aerosol Spraying of Phage on Salmonella-Contaminated Chicken Embryos

The 135 White Leghorn eggs were purchased from the SPF Experimental Animal Center of Da Huanong Poultry & Egg Co. (Guangzhou, China). A total of 5% Neosporin at 1:1000 was mixed into a disinfectant solution and sprayed onto the 1-day-old eggs surface and dried. Eggs of similar weights were placed in the incubator, and incubation conditions followed the preset procedures for the incubator. A total of 135 eggs with normal growth were randomly selected and divided into 3 groups, with 45 eggs in each parallel group. The negative group was sprayed with sterilized water. The phage group and the without phage group were challenged with 100 mL of 109 CFU/mL of S. Typhimurium SM022 by aerosol spray. Immediately afterward, the phage group was treated with 50 mL of phage suspension of 109 PFU/mL by aerosol spray. The other two groups were treated with the same volume of SM buffer. The Salmonella culture, phage suspension, and sterilized water were applied with a manual spray, delivering approximately 0.5 mL/s. The three groups were placed in separate incubators.
After hatching, all chicks were placed in brooder rings with free feed and water and maintained at an appropriate temperature and humidity for 14 days. During this time, the chicks were examined for limping (arthritis) and accumulation of feces around the cloacae (pasting). At 1, 7, and 14 days, three chicks were humanely euthanized with isoflurane to obtain samples of liver, spleen, jejunum, and ceca, harvested for bacterial counts. Sterilely collected tissue of every group was weighed and 0.1 g was homogenized by grinding it in 900 μL of saline buffer. After diluting the homogenate 10 times, 100 μL of the homogenate was coated in bismuth sulfite agar and incubated at 37 °C for 18−24 h. Bacterial counts of one sample were repeated three times. Frozen sections of aseptically collected jejunum were observed using a laser confocal microscope for fluorescence emitted by Salmonella SM022. Cecum content samples were collected in 1.5–2 mL sterile polypropylene tubes and were immediately frozen in liquid nitrogen, and then kept at −80 °C until microbiome analysis. The liver, thymus, spleen, and bursa were stripped of fat, weighed separately, and the organ indices were calculated.

4.9. 16S rRNA Amplicon Sequencing and Bioinformatic Analyses

The 16S amplicon sequencing and analysis were conducted by OE biotech Co., Ltd. (Shanghai, China). Total genomic DNA was extracted using DNA Extraction Kit (CW2298S, CWBIO, Jiangsu China) following the manufacturer’s instructions. Quality and quantity of DNA was verified with NanoDrop (Thermo Fisher Waltham, MA, USA) and agarose gel. Extracted DNA was diluted to a concentration of 1 ng/μL and stored at −20 °C until further processing. The diluted DNA was used as a template for PCR amplification of bacterial 16S rRNA genes with the barcoded primers and Takara Ex Taq (RR001Q, Takara, Osaka, Japan). For bacterial diversity analysis, V3-V4 variable regions of 16S rRNA genes were amplified with universal primers 343F (5′-TACGGRAGGCAGCAG-3′) and 798R (5′-AGGGTATCTAATCCT-3′). Amplicon quality was visualized using electrophoresis, purified with AMPure XP beads (Agencourt, Beckman Coulter, Brea, CA, USA), and amplified for another round of PCR. After purification with the AMPure XP beads again, the final amplicons were quantified using a Qubit dsDNA assay kit (Q32850, Invitrogen, Waltham, MA, USA). Equal amounts of purified amplicon were poled for subsequent sequencing.
Bioinformatics analysis methods were referenced from Callahan [63]. Raw sequencing data were in FASTQ format. Paired-end reads were then preprocessed using cutadapt software (Ver: 4.9) to detect and cut off the adapter. After, paired-end reads were filtered to remove low-quality sequences, denoised, merged, and the chimera rads were removed using DADA2 with the default parameters of the QIME2 (02.1) [64]. Finally, the software output the representative rads and the ASV abundance table. The representative read of each ASV was selected using the QIME2 package. All representative rads were annotated and blasted against Silva database Version 138 (16s rDNA, https://www.arb-silva.de/documentation/release-138/, accessed on 21 September 2023) using a q2 feature classifier with the default parameters.

4.10. Statistical Analysis

Statistical analyses were performed with GraphPad Prism 8.0.2 (GraphPad Software, Inc., San Diego, CA, USA). The significance of the experimental data was determined using multiple t-tests. The error line represents the standard deviation (SD) of the mean. All the experiments were conducted in triplicate.

5. Conclusions

Our study demonstrated that the application of a phage in removing Salmonella from the egg surface during the process of incubating eggs showed good functionality. The results showed that phage SP02 possessed good in vitro bacterial inhibitory effects, and spraying the phage on the eggshell surface could reduce the effect of Salmonella on the hatching rate and further improve the health of young chicks. In this research, it is believed that phages have certain application prospects as an egg disinfectant, which provides the theoretical basis and experimental foundation for the next application of phages.

Author Contributions

Conceptualization, L.W. and Q.D.; methodology, K.T., L.W., L.T. and H.B.; software, Y.Y. and K.H.; validation, J.L. and Y.G.; formal analysis, Y.L. and K.H.; investigation, J.L. and Y.L.; resources, X.W.; data curation, Y.L. and C.L.; writing—original draft, C.M.; writing—review and editing, L.T. and Y.L.; visualization, H.P.; supervision, H.P. and X.W.; funding acquisition, H.P. All authors have read and agreed to the published version of the manuscript.

Funding

This research was supported by the Guangxi Key R&D Program (AB23075145, AB21238003), Laibin Key R&D Program (240110), the National Natural Science Foundation of China (NSFC)(32360902), the Natural Science Foundation of Guangxi Province (2021GXNSFAA196058), the National Waterfowl Industry Technology System Construction Project (CARS-42), the Guangxi Broiler Industry Innovation Team Construction Project (nycytxgxcxtd), the Science and Technology Project of Guangxi Agriculture and Rural Affairs Department (Z202218, Z202219), the Guilin Key R&D Program (20220136-5), the Liangqing District Major Science and Technology Special Project (202118), the Qingxiu District Key R&D Program (2022004), the Wuming District Key R&D Program (20190101), the Jiangnan District Key R&D Program (20220620-2), and the Guangxi Zhuang Autonomous Region Veterinary Biological Products Engineering Technology Research Center (210401).

Institutional Review Board Statement

All experiments were conducted in accordance with the guidelines of the Guangxi Animal Ethics Committee and the laboratory animal rules of Guangxi University (GXU-2022-306).

Informed Consent Statement

Not applicable.

Data Availability Statement

The annotated complete genome sequence of the phage SP02 was deposited in GenBank under the access number OM967031.

Acknowledgments

Special thanks to Fei Li and Yigang Tong of the Beijing Chemical Technology University for providing guidance on the genome sequencing of phages.

Conflicts of Interest

The authors declare no conflicts of interest.

References

  1. Toro, H.; Price, S.B.; McKee, A.S.; Hoerr, F.J.; Krehling, J.; Perdue, M.; Bauermeister, L. Use of bacteriophages in combination with competitive exclusion to reduce Salmonella from infected chickens. Avian. Dis. 2005, 49, 118–124. [Google Scholar] [CrossRef]
  2. Kumar, Y.; Singh, V.; Kumar, G.; Gupta, N.K.; Tahlan, A.K. Serovar diversity of Salmonella among poultry. Indian J. Med. Res. 2019, 150, 92–95. [Google Scholar] [CrossRef]
  3. Chousalkar, K.; Gole, V.; Caraguel, C.; Rault, J.L. Chasing Salmonella Typhimurium in free range egg production system. Vet. Microbiol. 2016, 192, 67–72. [Google Scholar] [CrossRef] [PubMed]
  4. Hiley, L.; Graham, R.M.A.; Jennison, A.V. Genetic characterisation of variants of the virulence plasmid, pSLT, in Salmonella enterica serovar Typhimurium provides evidence of a variety of evolutionary directions consistent with vertical rather than horizontal transmission. PLoS ONE 2019, 14, e0215207. [Google Scholar] [CrossRef]
  5. Scott, T.A.; Swetnam, C. Screening Sanitizing Agents and Methods of Application for Hatching Eggs II. Effectiveness Against Microorganisms on the Egg Shell. J. Appl. Poult. Res. 1993, 2, 12–18. [Google Scholar]
  6. Batkowska, J.; Al-Shammari, K.I.A.; Lukasz, W.; Nowakowicz-Debek, B.; Gryzinska, M. Evaluation of propolis extract as a disinfectant of Japanese quail (Coturnix coturnix japonica) hatching eggs. Poult. Sci. 2018, 97, 2372–2377. [Google Scholar] [CrossRef]
  7. Olsen, R.; Kudirkiene, E.; Thofner, I.; Pors, S.; Karlskov-Mortensen, P.; Li, L.; Papasolomontos, S.; Angastiniotou, C.; Christensen, J. Impact of egg disinfection of hatching eggs on the eggshell microbiome and bacterial load. Poult. Sci. 2017, 96, 3901–3911. [Google Scholar] [CrossRef]
  8. Oliveira, G.d.S.; McManus, C.; Salgado, C.B.; dos Santos, V.M. Effects of sanitizers on microbiological control of hatching eggshells and poultry health during embryogenesis and early stages after hatching in the last decade. Animals 2022, 12, 2826. [Google Scholar] [CrossRef] [PubMed]
  9. De Faria, F.A.; Filho, G.D.M.O.; Neves, J.; de Siqueira, P.S.; de Oliveira, L.F.; de Oliveira, I.P. Incubatorios-controle de qualidade [Hatcheries–quality control]. Rev. Eletrônica Fac. Montes. Belos. 2014, 7, 88–113. [Google Scholar]
  10. Zeweil, H.S.; Rizk, R.E.; Bekhet, G.M.; Ahmed, M.R. Comparing the effectiveness of egg disinfectants against bacteria and mitotic indices of developing chick embryos. J. Basic Appl. Zool. 2015, 70, 1–15. [Google Scholar]
  11. Kusstatscher, P.; Cernava, T.; Liebminger, S.; Berg, G. Replacing conventional decontamination of hatching eggs with a natural defense strategy based on antimicrobial, volatile pyrazines. Sci. Rep. 2017, 7, 13253. [Google Scholar] [CrossRef]
  12. Debes, A.; Basyony, M. The use of oregano (Origanum vulgare L.) and ginger (Zingiber officinale) oils as alternative hatching egg disinfectant versus formaldhyde fumigation in leghorn and matrouh eggs. Ind. Crops Prod. 2011, 30, 422–426. [Google Scholar]
  13. Wells, J.B.; Coufal, C.D.; Parker, H.M.; Kiess, A.S.; Mcdaniel, C.D. Hatchablility of Broiler Breeder Eggs Sanitized with a Combination of Ultraviolet Light and Hydrogen Peroxide*. Int. J. Poult. Sci. 2011, 10, 320–324. [Google Scholar]
  14. Pees, M.; Motola, G.; Hafez, M.H.; Bachmeier, J.; Bruggemann-Schwarze, S.; Tebrun, W. Use of electron irradiation versus formaldehyde fumigation as hatching egg disinfectants—Efficacy and impact on hatchability and broiler performance. Tierarztl. Prax. Ausg. G Grosstiere Nutztiere 2020, 48, 406–413. [Google Scholar] [CrossRef]
  15. Sander, J.E.; Wilson, J.L. Effect of hydrogen peroxide disinfection during incubation of chicken eggs on microbial levels and productivity. Avian. Dis. 1999, 43, 227–233. [Google Scholar] [PubMed]
  16. Maharjan, P.; Cox, S.; Gadde, U.; Clark, F.D.; Bramwell, K.; Watkins, S.E. Evaluation of chlorine dioxide based product as a hatchery sanitizer. Poult. Sci. 2017, 96, 560–565. [Google Scholar] [CrossRef]
  17. Wlazlo, L.; Drabik, K.; Al-Shammari, K.I.A.; Batkowska, J.; Nowakowicz-Debek, B.; Gryzinska, M. Use of reactive oxygen species (ozone, hydrogen peroxide) for disinfection of hatching eggs. Poult. Sci. 2020, 99, 2478–2484. [Google Scholar] [CrossRef]
  18. Melo, L.D.R.; Oliveira, H.; Pires, D.P.; Dabrowska, K.; Azeredo, J. Phage therapy efficacy: A review of the last 10 years of preclinical studies. Crit. Rev. Microbiol. 2020, 46, 78–99. [Google Scholar] [CrossRef]
  19. Kortright, K.E.; Chan, B.K.; Koff, J.L.; Turner, P.E. Phage Therapy: A Renewed Approach to Combat Antibiotic-Resistant Bacteria. Cell Host Microbe 2019, 25, 219–232. [Google Scholar] [CrossRef]
  20. Merikanto, I.; Laakso, J.T.; Kaitala, V. Outside-host phage therapy as a biological control against environmental infectious diseases. Theor. Biol. Med. Model 2018, 15, 7. [Google Scholar] [CrossRef]
  21. Donlan, R.M. Preventing biofilms of clinically relevant organisms using bacteriophage. Trends Microbiol. 2009, 17, 66–72. [Google Scholar] [CrossRef]
  22. Doss, J.; Culbertson, K.; Hahn, D.; Camacho, J.; Barekzi, N. A Review of Phage Therapy against Bacterial Pathogens of Aquatic and Terrestrial Organisms. Viruses 2017, 9, 50. [Google Scholar] [CrossRef]
  23. Zaczek, M.; Weber-Dabrowska, B.; Gorski, A. Phages as a Cohesive Prophylactic and Therapeutic Approach in Aquaculture Systems. Antibiotics 2020, 9, 564. [Google Scholar] [CrossRef]
  24. Kowalska, J.D.; Kazimierczak, J.; Sowinska, P.M.; Wojcik, E.A.; Siwicki, A.K.; Dastych, J. Growing Trend of Fighting Infections in Aquaculture Environment—Opportunities and Challenges of Phage Therapy. Antibiotics 2020, 9, 301. [Google Scholar] [CrossRef]
  25. Endersen, L.; O’Mahony, J.; Hill, C.; Ross, R.P.; McAuliffe, O.; Coffey, A. Phage therapy in the food industry. Annu. Rev. Food Sci. Technol. 2014, 5, 327–349. [Google Scholar] [CrossRef]
  26. Pires, D.P.; Costa, A.R.; Pinto, G.; Meneses, L.; Azeredo, J. Current challenges and future opportunities of phage therapy. FEMS Microbiol. Rev. 2020, 44, 684–700. [Google Scholar] [CrossRef]
  27. Motlagh, A.M.; Bhattacharjee, A.S.; Goel, R. Biofilm control with natural and genetically-modified phages. World J. Microbiol. Biotechnol. 2016, 32, 67. [Google Scholar] [CrossRef]
  28. Chan, B.K.; Sistrom, M.; Wertz, J.E.; Kortright, K.E.; Narayan, D.; Turner, P.E. Phage selection restores antibiotic sensitivity in MDR Pseudomonas aeruginosa. Sci. Rep. 2016, 6, 26717. [Google Scholar] [CrossRef]
  29. Samson, J.E.; Magadan, A.H.; Sabri, M.; Moineau, S. Revenge of the phages: Defeating bacterial defences. Nat. Rev. Microbiol. 2013, 11, 675–687. [Google Scholar] [CrossRef]
  30. Gantois, I.; Ducatelle, R.; Pasmans, F.; Haesebrouck, F.; Gast, R.; Humphrey, T.J.; Van Immerseel, F. Mechanisms of egg contamination by Salmonella enteritidis. FEMS Microbiol. Rev. 2009, 33, 718–738. [Google Scholar] [CrossRef]
  31. Luong, T.; Salabarria, A.C.; Edwards, R.A.; Roach, D.R. Standardized bacteriophage purification for personalized phage therapy. Nat. Protoc. 2020, 15, 2867–2890. [Google Scholar] [CrossRef]
  32. Khan, S.; McWhorter, A.R.; Moyle, T.S.; Chousalkar, K.K. Refrigeration of eggs influences the virulence of Salmonella Typhimurium. Sci. Rep. 2021, 11, 18026. [Google Scholar] [CrossRef]
  33. Bernardini, L.; Barbosa, E.; Charao, M.F.; Brucker, N. Formaldehyde toxicity reports from in vitro and in vivo studies: A review and updated data. Drug Chem. Toxicol. 2022, 45, 972–984. [Google Scholar] [CrossRef]
  34. Schoeni, J.L.; Glass, K.A.; McDermott, J.L.; Wong, A.C. Growth and penetration of Salmonella enteritidis, Salmonella heidelberg and Salmonella typhimurium in eggs. Int. J. Food Microbiol. 1995, 24, 385–396. [Google Scholar] [CrossRef] [PubMed]
  35. S, S.K.; Bhat, S.G. In vitro efficiency evaluation of phage cocktail for biocontrol of Salmonella spp. in food products. Arch. Microbiol. 2021, 203, 5445–5452. [Google Scholar] [CrossRef]
  36. Huang, J.; Liang, L.; Cui, K.; Li, P.; Hao, G.; Sun, S. Salmonella phage CKT1 significantly relieves the body weight loss of chicks by normalizing the abnormal intestinal microbiome caused by hypervirulent Salmonella Pullorum. Poult. Sci. 2022, 101, 101668. [Google Scholar] [CrossRef]
  37. Waseh, S.; Hanifi-Moghaddam, P.; Coleman, R.; Masotti, M.; Ryan, S.; Foss, M.; MacKenzie, R.; Henry, M.; Szymanski, C.M.; Tanha, J. Orally administered P22 phage tailspike protein reduces salmonella colonization in chickens: Prospects of a novel therapy against bacterial infections. PLoS ONE 2010, 5, e13904. [Google Scholar] [CrossRef]
  38. Bardina, C.; Spricigo, D.A.; Cortes, P.; Llagostera, M. Significance of the bacteriophage treatment schedule in reducing Salmonella colonization of poultry. Appl. Environ. Microbiol. 2012, 78, 6600–6607. [Google Scholar] [CrossRef] [PubMed]
  39. Senevirathne, A.; Hewawaduge, C.; Lee, J.H. Immunization of chicken with flagellin adjuvanted Salmonella enteritidis bacterial ghosts confers complete protection against chicken salmonellosis. Poult. Sci. 2021, 100, 101205. [Google Scholar] [CrossRef]
  40. Glick, B. The immune response in the chicken: Lymphoid development of the bursa of Fabricius and thymus and an immune response role for the gland of Harder. Poult. Sci. 1978, 57, 1441–1444. [Google Scholar] [CrossRef]
  41. Ali, O.H.; Elzubeir, E.A.; Elhadi, H.M. Effect of season on the immunity of newly hatched broiler chicks reared in arid-hot climate. Pak. J. Biol. Sci. 2008, 11, 318–320. [Google Scholar] [CrossRef]
  42. Awaya, K.; Tomonaga, S.; Sakai, K.; Tashiro, J. Lymphoid nodules in the thymus of the chicken. Okajimas Folia Anat. Jpn. 1975, 52, 51–58. [Google Scholar] [CrossRef][Green Version]
  43. Chen, C.; Li, J.; Zhang, H.; Xie, Y.; Xiong, L.; Liu, H.; Wang, F. Effects of a probiotic on the growth performance, intestinal flora, and immune function of chicks infected with Salmonella pullorum. Poult. Sci. 2020, 99, 5316–5323. [Google Scholar] [CrossRef]
  44. Abdelwhab, E.M.; Grund, C.; Aly, M.M.; Beer, M.; Harder, T.C.; Hafez, H.M. Influence of maternal immunity on vaccine efficacy and susceptibility of one day old chicks against Egyptian highly pathogenic avian influenza H5N1. Vet. Microbiol. 2012, 155, 13–20. [Google Scholar] [CrossRef]
  45. Waite, D.W.; Taylor, M.W. Exploring the avian gut microbiota: Current trends and future directions. Front. Microbiol. 2015, 6, 673. [Google Scholar] [CrossRef]
  46. Zhuang, L.; Chen, H.; Zhang, S.; Zhuang, J.; Li, Q.; Feng, Z. Intestinal Microbiota in Early Life and Its Implications on Childhood Health. Genom. Proteom. Bioinform. 2019, 17, 13–25. [Google Scholar] [CrossRef]
  47. Magrath, R.D. Nestling weight and juvenile survival in the blackbird, Turdus merula. J. Anim. Ecol. 1991, 60, 335–351. [Google Scholar]
  48. Bare, L.N.; Wiseman, R.F. Delayed Appearance of Lactobacilli in the Intestines of Chicks Reared in a “New” Environment. Appl. Microbiol. 1964, 12, 457–459. [Google Scholar] [CrossRef]
  49. Huang, T.; Han, J.; Liu, Y.; Fei, M.; Du, X.; He, K.; Zhao, A. Dynamic distribution of gut microbiota in posthatching chicks and its relationship with average daily gain. Poult. Sci. 2023, 102, 103008. [Google Scholar] [CrossRef]
  50. Ding, J.; Dai, R.; Yang, L.; He, C.; Xu, K.; Liu, S.; Zhao, W.; Xiao, L.; Luo, L.; Zhang, Y.; et al. Inheritance and Establishment of Gut Microbiota in Chickens. Front. Microbiol. 2017, 8, 1967. [Google Scholar] [CrossRef]
  51. Han, J.E.; Kim, J.H.; Hwang, S.Y.; Choresca, C.H., Jr.; Shin, S.P.; Jun, J.W.; Chai, J.Y.; Park, Y.H.; Park, S.C. Isolation and characterization of a Myoviridae bacteriophage against Staphylococcus aureus isolated from dairy cows with mastitis. Res. Vet. Sci. 2013, 95, 758–763. [Google Scholar] [CrossRef] [PubMed]
  52. Ackermann, H.-W. Basic Phage Electron Microscopy. In Bacteriophages: Methods and Protocols, Volume 1: Isolation, Characterization, and Interactions; Clokie, M.R.J., Kropinski, A.M., Eds.; Humana Press: Totowa, NJ, USA, 2009; pp. 113–126. [Google Scholar]
  53. Shende, R.K.; Hirpurkar, S.D.; Sannat, C.; Rawat, N.; Pandey, V. Isolation and characterization of bacteriophages with lytic activity against common bacterial pathogens. Vet. World 2017, 10, 973–978. [Google Scholar] [CrossRef] [PubMed]
  54. Zhang, C.; Yuan, J.; Guo, C.; Ge, C.; Wang, X.; Wei, D.; Li, X.; Si, H.; Hu, C. Identification and complete genome of lytic “Kp34likevirus” phage vB_KpnP_Bp5 and therapeutic potency in the treatment of lethal Klebsiella pneumoniae infections in mice. Virus Res. 2021, 297, 198348. [Google Scholar] [CrossRef] [PubMed]
  55. Aziz, R.K.; Bartels, D.; Best, A.A.; DeJongh, M.; Disz, T.; Edwards, R.A.; Formsma, K.; Gerdes, S.; Glass, E.M.; Kubal, M.; et al. The RAST Server: Rapid annotations using subsystems technology. BMC Genom. 2008, 9, 75. [Google Scholar] [CrossRef]
  56. Besemer, J.; Borodovsky, M. GeneMark: Web software for gene finding in prokaryotes, eukaryotes and viruses. Nucleic Acids Res. 2005, 33, W451–W454. [Google Scholar] [CrossRef]
  57. Lowe, T.M.; Eddy, S.R. tRNAscan-SE: A program for improved detection of transfer RNA genes in genomic sequence. Nucleic Acids Res. 1997, 25, 955–964. [Google Scholar] [CrossRef]
  58. Liu, B.; Zheng, D.; Jin, Q.; Chen, L.; Yang, J. VFDB 2019: A comparative pathogenomic platform with an interactive web interface. Nucleic Acids Res. 2019, 47, D687–D692. [Google Scholar] [CrossRef]
  59. Jia, B.; Raphenya, A.R.; Alcock, B.; Waglechner, N.; Guo, P.; Tsang, K.K.; Lago, B.A.; Dave, B.M.; Pereira, S.; Sharma, A.N.; et al. CARD 2017: Expansion and model-centric curation of the comprehensive antibiotic resistance database. Nucleic Acids Res. 2017, 45, D566–D573. [Google Scholar] [CrossRef]
  60. Grant, J.R.; Stothard, P. The CGView Server: A comparative genomics tool for circular genomes. Nucleic Acids Res. 2008, 36, W181–W184. [Google Scholar] [CrossRef]
  61. Sullivan, M.J.; Petty, N.K.; Beatson, S.A. Easyfig: A genome comparison visualizer. Bioinformatics 2011, 27, 1009–1010. [Google Scholar] [CrossRef]
  62. Kumar, S.; Stecher, G.; Li, M.; Knyaz, C.; Tamura, K. MEGA X: Molecular Evolutionary Genetics Analysis across Computing Platforms. Mol. Biol. Evol. 2018, 35, 1547–1549. [Google Scholar] [CrossRef] [PubMed]
  63. Callahan, B.J.; McMurdie, P.J.; Rosen, M.J.; Han, A.W.; Johnson, A.J.; Holmes, S.P. DADA2: High-resolution sample inference from Illumina amplicon data. Nat. Methods 2016, 13, 581–583. [Google Scholar] [CrossRef] [PubMed]
  64. Bolyen, E.; Rideout, J.R.; Dillon, M.R.; Bokulich, N.A.; Abnet, C.C.; Al-Ghalith, G.A.; Alexander, H.; Alm, E.J.; Arumugam, M.; Asnicar, F.; et al. Reproducible, interactive, scalable and extensible microbiome data science using QIIME 2. Nat. Biotechnol. 2019, 37, 852–857. [Google Scholar] [CrossRef] [PubMed]
Figure 1. Morphology and biological characterization of phage SP02. (A) Phage plaque of phage SP02; (B) TEM of phage SP02; (C) optimal multiplicity of infection; (D) one-step growth curve; (E) stability at different temperatures from 4 to ~80 °C· for 1 h; (F) stability at 37 °C for one month; and (G) in vitro sterilization profiles of phage SP02 at different MOI. “*” Bars with different signs differ significantly (p < 0.05), “**” Bars with different signs differ extremely significantly (p < 0.01).
Figure 1. Morphology and biological characterization of phage SP02. (A) Phage plaque of phage SP02; (B) TEM of phage SP02; (C) optimal multiplicity of infection; (D) one-step growth curve; (E) stability at different temperatures from 4 to ~80 °C· for 1 h; (F) stability at 37 °C for one month; and (G) in vitro sterilization profiles of phage SP02 at different MOI. “*” Bars with different signs differ significantly (p < 0.05), “**” Bars with different signs differ extremely significantly (p < 0.01).
Viruses 16 01338 g001
Figure 2. Phage SP02 whole genome analysis. (A) Genome map of phage SP02; the genome of phage SP02 was depicted as circular. The arrows represent 54 ORFs, among which 20 ORFs were predicted to have known function. In addition, the map shows GC skew and content about the genome. Note: unmarked ORFs in the graph are hypothetical proteins; (B) Phylogenetic analysis based on the sequences of large terminase subunit proteins from 13 phages using MEGA 7 with 1000 bootstraps. Red frame locates the phage SP02. All phages are from different genera of the subfamily Molineuxvirinae; (C) Comparative analysis of the whole genome of five phages. Blue arrows indicate hypothetical protein, other colored arrows indicate conserved proteins with homology.
Figure 2. Phage SP02 whole genome analysis. (A) Genome map of phage SP02; the genome of phage SP02 was depicted as circular. The arrows represent 54 ORFs, among which 20 ORFs were predicted to have known function. In addition, the map shows GC skew and content about the genome. Note: unmarked ORFs in the graph are hypothetical proteins; (B) Phylogenetic analysis based on the sequences of large terminase subunit proteins from 13 phages using MEGA 7 with 1000 bootstraps. Red frame locates the phage SP02. All phages are from different genera of the subfamily Molineuxvirinae; (C) Comparative analysis of the whole genome of five phages. Blue arrows indicate hypothetical protein, other colored arrows indicate conserved proteins with homology.
Viruses 16 01338 g002
Figure 3. Hatching rate of chicks after phage SP02 disinfection.
Figure 3. Hatching rate of chicks after phage SP02 disinfection.
Viruses 16 01338 g003
Figure 4. Changes in chicks after hatching of breeding eggs. (A) Hatching rate of chicks after phage SP02 disinfection; (B) changes in chick weight on day 2; (C) Salmonella load in chick organs on day 2; (D) immune organ index of chicks on day 2; (E) changes in chick weight on day 7 after hatching; (F) Salmonella load in chick organs on day 7 after hatching; (G) immune organ index of chicks on day 7; (H) Salmonella load in chick organs on day 14 after hatching; (I) changes in chick weight on day 14 after hatching; (J) immune organ index of chicks on day 14; (K) observation of frozen sections of chick jejunum on day 2 (200×); (L) observation of frozen sections of chick jejunum on day 7 (200×); and (M) observation of frozen sections of chick jejunum on day 14 (200×). “*” Bars with different signs differ significantly (p < 0.05), “**” Bars with different signs differ extremely significantly (p < 0.01), “***” Bars with different signs differ ultra-significantly (p < 0.001).
Figure 4. Changes in chicks after hatching of breeding eggs. (A) Hatching rate of chicks after phage SP02 disinfection; (B) changes in chick weight on day 2; (C) Salmonella load in chick organs on day 2; (D) immune organ index of chicks on day 2; (E) changes in chick weight on day 7 after hatching; (F) Salmonella load in chick organs on day 7 after hatching; (G) immune organ index of chicks on day 7; (H) Salmonella load in chick organs on day 14 after hatching; (I) changes in chick weight on day 14 after hatching; (J) immune organ index of chicks on day 14; (K) observation of frozen sections of chick jejunum on day 2 (200×); (L) observation of frozen sections of chick jejunum on day 7 (200×); and (M) observation of frozen sections of chick jejunum on day 14 (200×). “*” Bars with different signs differ significantly (p < 0.05), “**” Bars with different signs differ extremely significantly (p < 0.01), “***” Bars with different signs differ ultra-significantly (p < 0.001).
Viruses 16 01338 g004
Figure 5. Microflora structure of the chick cecum at the level of the phylum and the family. (A) Microflora structure of the chick cecum at the phylum level; (B) microflora structure of the chick cecum at the family level; (C) differential species abundance at the level of Salmonella spp. in chicks on day 2; (D) differential species abundance at the level of Salmonella spp. in chicks on day 7; and (E) differential species abundance at the level of Salmonella spp. in chicks on day 14. “**” Bars with different signs differ ex-tremely significantly (p < 0.01), “***” Bars with different signs differ ultra-significantly (p < 0.001).
Figure 5. Microflora structure of the chick cecum at the level of the phylum and the family. (A) Microflora structure of the chick cecum at the phylum level; (B) microflora structure of the chick cecum at the family level; (C) differential species abundance at the level of Salmonella spp. in chicks on day 2; (D) differential species abundance at the level of Salmonella spp. in chicks on day 7; and (E) differential species abundance at the level of Salmonella spp. in chicks on day 14. “**” Bars with different signs differ ex-tremely significantly (p < 0.01), “***” Bars with different signs differ ultra-significantly (p < 0.001).
Viruses 16 01338 g005
Table 1. Bacterial strain information.
Table 1. Bacterial strain information.
StrainsGenusPlaceSourceSerotype/Capsular TypeSensitivity
GXSE-S7SalmonellaGuangxiPigO2, -: Ha: -
GXSE-S4SalmonellaGuangxiPigO7, -: Hc: -
CVCC3384SalmonellaCVCCPigS. Typhimurium+
CVCC1806SalmonellaCVCCAvianS. Enteritidis
SF-0923SalmonellaFujianAvianS. Pullorum+
SX-1014SalmonellaJiangsuAvianS. Pullorum+
SM022SalmonellaShanghai-S. Typhimurium+
CVCC1527Escherichia coliCVCCPigO8: K88
CVCC4050Escherichia coliCVCC-O157: H7
GXEC-1Escherichia coliGuangxiPigundetected
GXEC-2Escherichia coliGuangxiPigundetected
GXEC-3Escherichia coliGuangxiPigundetected
GXEC-4-1Escherichia coliGuangxiPigundetected
GXEC-6Escherichia coliGuangxiPigundetected
GXEC-7-1Escherichia coliGuangxiPigundetected
GXEC-8Escherichia coliGuangxiPigundetected
GXEC-9Escherichia coliGuangxiPigundetected
GXEC-10Escherichia coliGuangxiPigundetected
GXEC-11-1Escherichia coliGuangxiPigundetected
GXEC-11-2Escherichia coliGuangxiPigundetected
GXEC-12Escherichia coliGuangxiPigundetected
GXEC-13Escherichia coliGuangxiPigundetected
GXEC-H6Escherichia coliGuangxiPigO86: K61
GXEC-I11Escherichia coliGuangxiPigundetected
GXEC-K5Escherichia coliGuangxiPigO114: K90
GXEC-H1Escherichia coliGuangxiPigundetected
GXEC-H2- 1Escherichia coliGuangxiPigundetected
GXEC-H2- 2Escherichia coliGuangxiPigundetected
GXEC-H3Escherichia coliGuangxiPigundetected
GXEC-H4Escherichia coliGuangxiPigundetected
GXEC-H7Escherichia coliGuangxiPigundetected
GXEC-Z1-1Escherichia coliGuangxiPigundetected
GXEC-Z1-2Escherichia coliGuangxiPigundetected
GXEC-Z1-3Escherichia coliGuangxiPigundetected
GXEC-Z2-1Escherichia coliGuangxiPigundetected
GXEC-Z2-2Escherichia coliGuangxiPigundetected
GXEC-E11Escherichia coliGuangxiPigundetected
GXEC-E4-3Escherichia coliGuangxiEnvironmentundetected
SCEC-E19Escherichia coliSichuanAvianundetected
GDEC-E3Escherichia coliGuangdongAvianO127: K63
GDEC-E6-1Escherichia coliGuangdongPigundetected
GDEC-E6-2Escherichia coliGuangdongPigundetected
GXPM-05Proteus mirabilisGuangxiPigundetected
GXPM-08Proteus mirabilisGuangxiPigundetected
GXKP-J05Klebsiella pneumoniaeGuangxiPigK20
GXKP-JM2Klebsiella pneumoniaeGuangxiPigundetected
SZPA-PA1Pseudomonas aeruginosaShenzhenCatundetected+
“+” symbolizes positive, strain was lysed; “−” symbolizes negative, strains were not lysed. Undetected means the strain did not belong to these serotypes (O157:H7, O157, O114:K90, O126:K71, O26:K60, O142:K86, O127a: K63, and O111:K58) or these capsular types (K1, K2, K5, K20, K54, and K57).
Disclaimer/Publisher’s Note: The statements, opinions and data contained in all publications are solely those of the individual author(s) and contributor(s) and not of MDPI and/or the editor(s). MDPI and/or the editor(s) disclaim responsibility for any injury to people or property resulting from any ideas, methods, instructions or products referred to in the content.

Share and Cite

MDPI and ACS Style

Wang, L.; Dong, Q.; Tang, K.; Han, K.; Bai, H.; Yin, Y.; Li, C.; Ma, C.; Teng, L.; Li, J.; et al. Effect of Phage Spray on Hatchability and Chick Quality of Eggs Contaminated with Salmonella Typhimurium. Viruses 2024, 16, 1338. https://doi.org/10.3390/v16081338

AMA Style

Wang L, Dong Q, Tang K, Han K, Bai H, Yin Y, Li C, Ma C, Teng L, Li J, et al. Effect of Phage Spray on Hatchability and Chick Quality of Eggs Contaminated with Salmonella Typhimurium. Viruses. 2024; 16(8):1338. https://doi.org/10.3390/v16081338

Chicago/Turabian Style

Wang, Leping, Qinting Dong, Kunping Tang, Kaiou Han, Huili Bai, Yangyan Yin, Changting Li, Chunxia Ma, Ling Teng, Jun Li, and et al. 2024. "Effect of Phage Spray on Hatchability and Chick Quality of Eggs Contaminated with Salmonella Typhimurium" Viruses 16, no. 8: 1338. https://doi.org/10.3390/v16081338

APA Style

Wang, L., Dong, Q., Tang, K., Han, K., Bai, H., Yin, Y., Li, C., Ma, C., Teng, L., Li, J., Gong, Y., Liao, Y., Peng, H., & Wang, X. (2024). Effect of Phage Spray on Hatchability and Chick Quality of Eggs Contaminated with Salmonella Typhimurium. Viruses, 16(8), 1338. https://doi.org/10.3390/v16081338

Note that from the first issue of 2016, this journal uses article numbers instead of page numbers. See further details here.

Article Metrics

Back to TopTop