Construction of a Macrophage-Tropic Subtype C HIV-1-mGreenLantern Reporter Virus for Studies on HIV-1 Replication and the Impact of Methamphetamine
Abstract
1. Introduction
2. Materials and Methods
2.1. Cells, Cell Lines, and Infectious Clones of HIV-1
2.2. Plasmids
2.3. Construction of HIV-1IndieC1-mGL Reporter Virus
2.4. Generating High-Titer Virus Stocks and Testing Their Infectivity
2.5. Multiday HIV-1 Replication Assay in Monocyte-Derived Macrophages
2.6. Measuring the Effect of CCL2 and Anti-CCL2 on the Replication of HIV-1 Isolates
2.7. Measuring the Effect of Methamphetamine on the Replication of HIV-1 Isolates
2.8. Quantification of Fluorescence Intensity
2.9. Statistical Analysis
3. Results
3.1. Construction of HIV-1IndieC1mGL Reporter Virus
3.2. HIV-1 IndieC1-mGL Reporter Virus Is a Replication Competent Virus
3.3. Production of HIV-1IndieC1-mGL in MDMs Is Not Responsive to CCL2 Levels
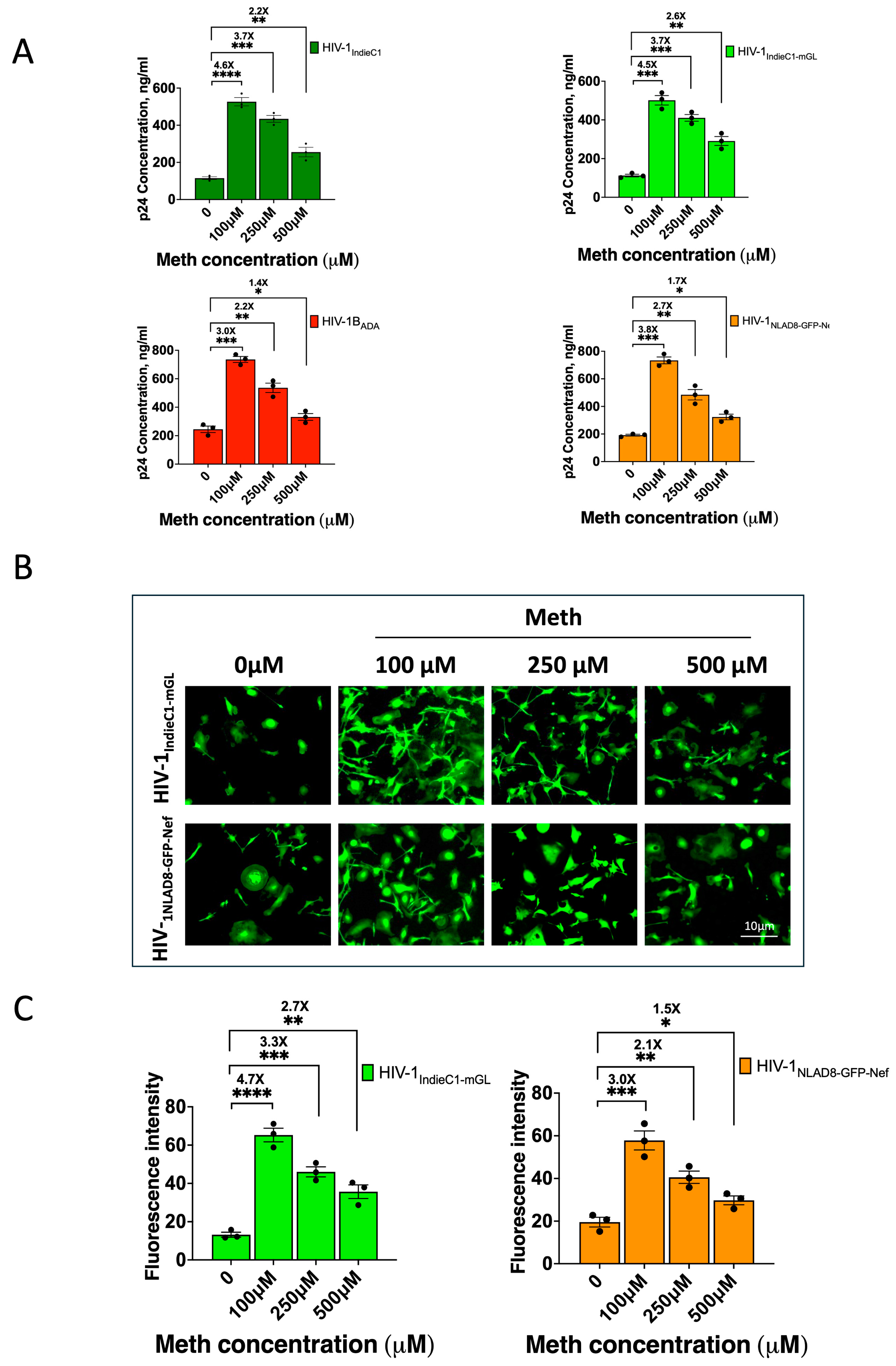
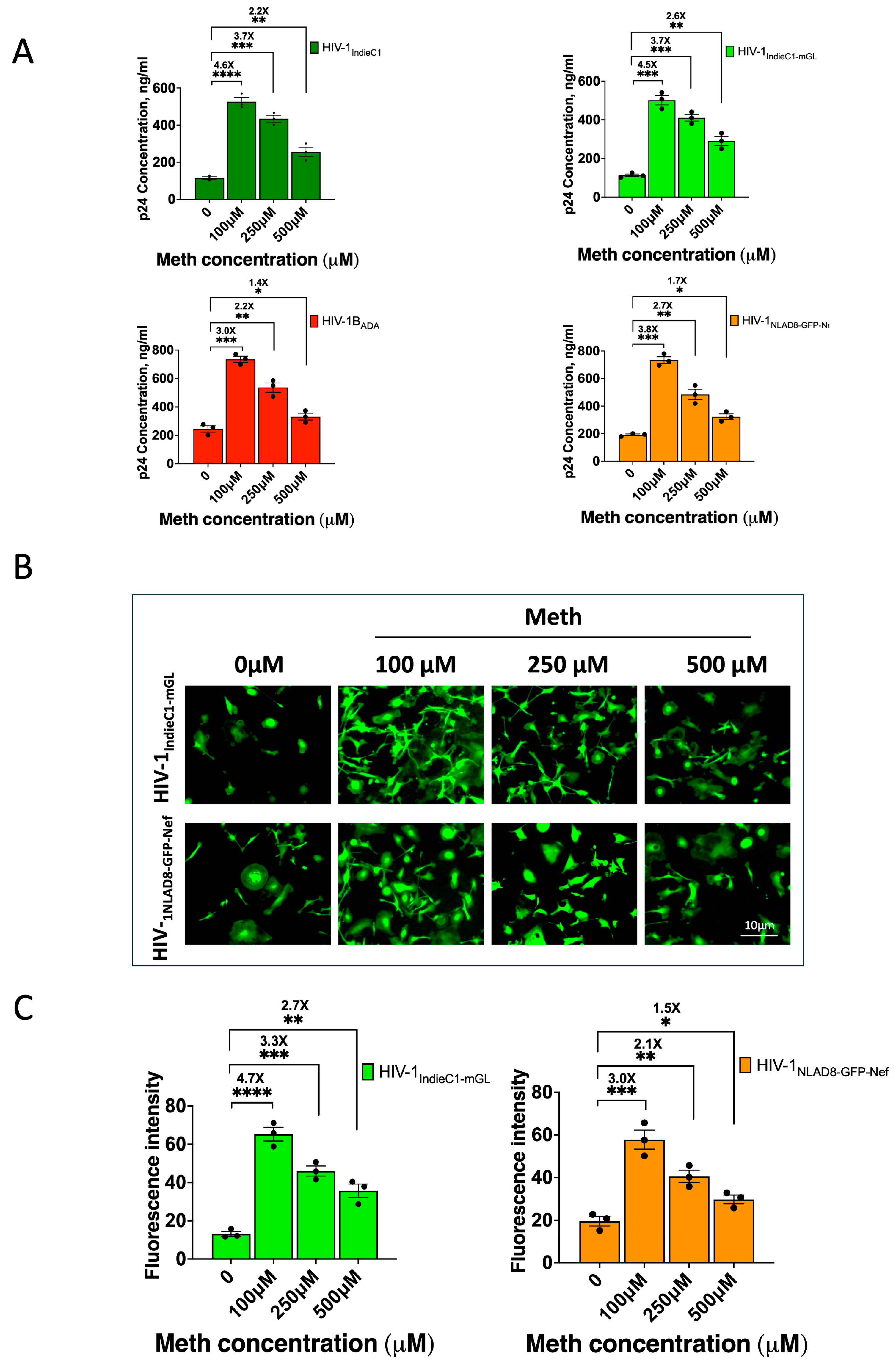
3.4. Methamphetamine Treatment Markedly Enhanced HIV-1 Subtype C Replication in MDMs
4. Discussion
5. Conclusions
Author Contributions
Funding
Institutional Review Board Statement
Data Availability Statement
Acknowledgments
Conflicts of Interest
References
- Liu, Z.; Julius, P.; Kang, G.; West, J.T.; Wood, C. Subtype C HIV-1 reservoirs throughout the body in ART-suppressed individuals. JCI Insight 2022, 7, e162604. [Google Scholar] [CrossRef] [PubMed]
- Hemelaar, J.; Gouws, E.; Ghys, P.D.; Osmanov, S.; WHO-UNAIDS Network for HIV Isolation and Characterisation. Global trends in molecular epidemiology of HIV-1 during 2000–2007. AIDS 2011, 25, 679–689. [Google Scholar] [CrossRef] [PubMed]
- Ball, S.C.; Abraha, A.; Collins, K.R.; Marozsan, A.J.; Baird, H.; Quinones-Mateu, M.E.; Penn-Nicholson, A.; Murray, M.; Richard, N.; Lobritz, M.; et al. Comparing the ex vivo fitness of CCR5-tropic human immunodeficiency virus type 1 isolates of subtypes B and C. J. Virol. 2003, 77, 1021–1038. [Google Scholar] [CrossRef] [PubMed]
- Tebit, D.M.; Nankya, I.; Arts, E.J.; Gao, Y. HIV diversity, recombination and disease progression: How does fitness “fit” into the puzzle? AIDS Rev. 2007, 9, 75–87. [Google Scholar] [PubMed]
- Cicala, C.; Arthos, J.; Fauci, A.S. HIV-1 envelope, integrins and co-receptor use in mucosal transmission of HIV. J. Transl. Med. 2011, 9 (Suppl. S1), S2. [Google Scholar] [CrossRef]
- Chikere, K.; Webb, N.E.; Chou, T.; Borm, K.; Sterjovski, J.; Gorry, P.R.; Lee, B. Distinct HIV-1 entry phenotypes are associated with transmission, subtype specificity, and resistance to broadly neutralizing antibodies. Retrovirology 2014, 11, 48. [Google Scholar] [CrossRef] [PubMed]
- Bachu, M.; Yalla, S.; Asokan, M.; Verma, A.; Neogi, U.; Sharma, S.; Murali, R.V.; Mukthey, A.B.; Bhatt, R.; Chatterjee, S.; et al. Multiple NF-κB sites in HIV-1 subtype C long terminal repeat confer superior magnitude of transcription and thereby the enhanced viral predominance. J. Biol. Chem. 2012, 287, 44714–44735. [Google Scholar] [CrossRef]
- Obasa, A.E.; Ambikan, A.T.; Gupta, S.; Neogi, U.; Jacobs, G.B. Increased acquired protease inhibitor drug resistance mutations in minor HIV-1 quasispecies from infected patients suspected of failing on national second-line therapy in South Africa. BMC Infect. Dis. 2021, 21, 214. [Google Scholar] [CrossRef]
- Freed, E.O. Viral late domains. J. Virol. 2002, 76, 4679–4687. [Google Scholar] [CrossRef]
- Marlowe, N.; Flys, T.; Hackett, J., Jr.; Schumaker, M.; Jackson, J.B.; Eshleman, S.H. Analysis of insertions and deletions in the gag p6 region of diverse HIV type 1 strains. AIDS Res. Hum. Retroviruses 2004, 20, 1119–1125. [Google Scholar] [CrossRef] [PubMed]
- Sharma, S.; Aralaguppe, S.G.; Abrahams, M.R.; Williamson, C.; Gray, C.; Balakrishnan, P.; Saravanan, S.; Murugavel, K.G.; Solomon, S.; Ranga, U. The PTAP sequence duplication in HIV-1 subtype C Gag p6 in drug-naive subjects of India and South Africa. BMC Infect. Dis. 2017, 17, 95. [Google Scholar] [CrossRef] [PubMed][Green Version]
- Ajasin, D.O.; Rao, V.R.; Wu, X.; Ramasamy, S.; Pujato, M.; Ruiz, A.P.; Fiser, A.; Bresnick, A.R.; Kalpana, G.V.; Prasad, V.R. CCL2 mobilizes ALIX to facilitate Gag-p6 mediated HIV-1 virion release. Elife 2019, 8, e35546. [Google Scholar] [CrossRef] [PubMed]
- Patil, A.; Bhattacharya, J. Natural deletion of L35Y36 in p6 gag eliminate LYPXnL/ALIX auxiliary virus release pathway in HIV-1 subtype C. Virus Res. 2012, 170, 154–158. [Google Scholar] [CrossRef]
- Neogi, U.; Rao, S.D.; Bontell, I.; Verheyen, J.; Rao, V.R.; Gore, S.C.; Soni, N.; Shet, A.; Schulter, E.; Ekstrand, M.L.; et al. Novel tetra-peptide insertion in Gag-p6 ALIX-binding motif in HIV-1 subtype C associated with protease inhibitor failure in Indian patients. AIDS 2014, 28, 2319–2322. [Google Scholar] [CrossRef]
- Ranga, U.; Shankarappa, R.; Siddappa, N.B.; Ramakrishna, L.; Nagendran, R.; Mahalingam, M.; Mahadevan, A.; Jayasuryan, N.; Satishchandra, P.; Shankar, S.K.; et al. Tat protein of human immunodeficiency virus type 1 subtype C strains is a defective chemokine. J. Virol. 2004, 78, 2586–2590. [Google Scholar] [CrossRef]
- Cavrois, M.; De Noronha, C.; Greene, W.C. A sensitive and specific enzyme-based assay detecting HIV-1 virion fusion in primary T lymphocytes. Nat. Biotechnol. 2002, 20, 1151–1154. [Google Scholar] [CrossRef] [PubMed]
- Li, C.; Burdick, R.C.; Nagashima, K.; Hu, W.S.; Pathak, V.K. HIV-1 cores retain their integrity until minutes before uncoating in the nucleus. Proc. Natl. Acad. Sci. USA 2021, 118, e2019467118. [Google Scholar] [CrossRef]
- Holmes, M.; Zhang, F.; Bieniasz, P.D. Single-Cell and Single-Cycle Analysis of HIV-1 Replication. PLoS Pathog. 2015, 11, e1004961. [Google Scholar] [CrossRef]
- Campbell, E.M.; Perez, O.; Melar, M.; Hope, T.J. Labeling HIV-1 virions with two fluorescent proteins allows identification of virions that have productively entered the target cell. Virology 2007, 360, 286–293. [Google Scholar] [CrossRef] [PubMed]
- Kirui, J.; Freed, E.O. Generation and validation of a highly sensitive bioluminescent HIV-1 reporter vector that simplifies measurement of virus release. Retrovirology 2020, 17, 12. [Google Scholar] [CrossRef]
- Hashemi, F.B.; Barreto, K.; Bernhard, W.; Hashemi, P.; Lomness, A.; Sadowski, I. HIV Provirus Stably Reproduces Parental Latent and Induced Transcription Phenotypes Regardless of the Chromosomal Integration Site. J. Virol. 2016, 90, 5302–5314. [Google Scholar] [CrossRef] [PubMed]
- Wires, E.S.; Alvarez, D.; Dobrowolski, C.; Wang, Y.; Morales, M.; Karn, J.; Harvey, B.K. Methamphetamine activates nuclear factor κ-light-chain-enhancer of activated B cells (NF-κB) and induces human immunodeficiency virus (HIV) transcription in human microglial cells. J. NeuroVirology 2012, 18, 400–410. [Google Scholar] [CrossRef] [PubMed]
- Mochizuki, N.; Otsuka, N.; Matsuo, K.; Shiino, T.; Kojima, A.; Kurata, T.; Sakai, K.; Yamamoto, N.; Isomura, S.; Dhole, T.N.; et al. An infectious DNA clone of HIV type 1 subtype C. AIDS Res. Hum. Retroviruses 1999, 15, 1321–1324. [Google Scholar] [CrossRef]
- Ho, S.N.; Hunt, H.D.; Horton, R.M.; Pullen, J.K.; Pease, L.R. Site-directed mutagenesis by overlap extension. using the polymerase chain reaction. Gene 1989, 77, 51–59. [Google Scholar] [CrossRef] [PubMed]
- Campbell, B.C.; Nabel, E.M.; Murdock, M.H.; Lao-Peregrin, C.; Tsoulfas, P.; Blackmore, M.G.; Lee, F.S.; Liston, C.; Morishita, H.; Petsko, G.A. mGreenLantern: A bright monomeric fluorescent protein with rapid expression and cell filling properties for neuronal imaging. Proc. Natl. Acad. Sci. USA 2020, 117, 30710–30721. [Google Scholar] [CrossRef] [PubMed]
- Dejosez, M.; Levine, S.S.; Frampton, G.M.; Whyte, W.A.; Stratton, S.A.; Barton, M.C.; Gunaratne, P.H.; Young, R.A.; Zwaka, T.P. Ronin/Hcf-1 binds to a hyperconserved enhancer element and regulates genes involved in the growth of embryonic stem cells. Genes Dev. 2010, 24, 1479–1484. [Google Scholar] [CrossRef] [PubMed]
- Theodore, T.S.; Englund, G.; BucklerWhite, A.; Buckler, C.E.; Martin, M.A.; Peden, K.W.C. Construction and characterization of a stable full-length macrophage-tropic HIV type 1 molecular clone that directs the production of high titers of progeny virions. AIDS Res. Hum. Retroviruses 1996, 12, 191–194. [Google Scholar] [CrossRef]
- Cenker, J.J.; Stultz, R.D.; McDonald, D. Brain Microglial Cells Are Highly Susceptible to HIV-1 Infection and Spread. AIDS Res. Hum. Retroviruses 2017, 33, 1155–1165. [Google Scholar] [CrossRef] [PubMed]
- Derdeyn, C.A.; Decker, J.M.; Sfakianos, J.N.; Wu, X.Y.; O’Brien, W.A.; Ratner, L.; Kappes, J.C.; Shaw, G.M.; Hunter, E. Sensitivity of human immunodeficiency virus type 1 to the fusion inhibitor T-20 is modulated by coreceptor specificity defined by the V3 loop of gp120. J. Virol. 2000, 74, 8358–8367. [Google Scholar] [CrossRef]
- Fantuzzi, L.; Spadaro, F.; Vallanti, G.; Canini, I.; Ramoni, C.; Vicenzi, E.; Belardelli, F.; Poli, G.; Gessani, S. Endogenous CCL2 (monocyte chemotactic protein-1) modulates human immunodeficiency virus type-1 replication and affects cytoskeleton organization in human monocyte-derived macrophages. Blood 2003, 102, 2334–2337. [Google Scholar] [CrossRef]
- Prasad, A.; Kulkarni, R.; Shrivastava, A.; Jiang, S.X.; Lawson, K.; Groopman, J.E. Methamphetamine functions as a novel CD4+ T-cell activator via the sigma-1 receptor to enhance HIV-1 infection. Sci. Rep. 2019, 9, 958. [Google Scholar] [CrossRef] [PubMed]
- Liang, H.; Wang, X.; Chen, H.; Song, L.; Ye, L.; Wang, S.H.; Wang, Y.J.; Zhou, L.; Ho, W.Z. Methamphetamine enhances HIV infection of macrophages. Am. J. Pathol. 2008, 172, 1617–1624. [Google Scholar] [CrossRef] [PubMed]
- Toussi, S.S.; Joseph, A.; Zheng, J.H.; Dutta, M.; Santambrogio, L.; Goldstein, H. Short communication: Methamphetamine treatment increases in vitro and in vivo HIV replication. AIDS Res. Hum. Retroviruses 2009, 25, 1117–1121. [Google Scholar] [CrossRef] [PubMed]
- Rai, M.; Timilsina, U.; Gaur, R. Construction and characterization of a full-length, replication-competent and infectious enhanced green fluorescence protein-tagged HIV-1 subtype C molecular clone. Virology 2022, 571, 34–38. [Google Scholar] [CrossRef] [PubMed]
- Bosso, M.; Sturzel, C.M.; Kmiec, D.; Badarinarayan, S.S.; Braun, E.; Ito, J.; Sato, K.; Hahn, B.H.; Sparrer, K.M.J.; Sauter, D.; et al. An additional NF-κB site allows HIV-1 subtype C to evade restriction by nuclear PYHIN proteins. Cell Rep. 2021, 36, 109735. [Google Scholar] [CrossRef]
- Ellis, R.J.; Childers, M.E.; Cherner, M.; Lazzaretto, D.; Letendre, S.; The HIV Neurobehavioral Research Center Group. Increased human immunodeficiency virus loads in active methamphetamine users are explained by reduced effectiveness of antiretroviral therapy. J. Infect. Dis. 2003, 188, 1820–1826. [Google Scholar] [CrossRef]
- Skowronska, M.; McDonald, M.; Velichkovska, M.; Leda, A.R.; Park, M.; Toborek, M. Methamphetamine increases HIV infectivity in neural progenitor cells. J. Biol. Chem. 2018, 293, 296–311. [Google Scholar] [CrossRef] [PubMed]
- Mantri, C.K.; Mantri, J.V.; Pandhare, J.; Dash, C. Methamphetamine inhibits HIV-1 replication in CD4+ T cells by modulating anti-HIV-1 miRNA expression. Am. J. Pathol. 2014, 184, 92–100. [Google Scholar] [CrossRef]





| Item | Name of Primer | Sequence of Primer |
|---|---|---|
| 1 | Fragment 1 (Forward) | 5′GGTTAATTAAAAGAATTAGGGAAAGAGCAG 3′ |
| 2 | Fragment 1 (Reverse) | 5′CCCTTGCTCACCATTATTATTTTATTGCAAAGCTGCTTCAAAGC 3′ |
| 3 | Fragment 2 (Forward) | 5′GCTTTGCAATAAAATAATAATGGTGAGCAAGGGCGAGGAGC 3′ |
| 4 | Fragment 2 (Reverse) | 5′AGCGGCTTCGGCCAGTAACGTTTACTTGTACAGCTCGTCC 3′ |
| 5 | Fragment 3 (Forward) | 5′TGGACGAGCTGTACAAGTAAACGTTACTGGCCGAAGCCGC 3′ |
| 6 | Fragment 3 (Reverse) | 5′TTTGACCACTTGCCCCCCATTATTATCATCGTGTTTTTCAAAG3′ |
| 7 | Fragment 4 (Forward) | 5′TTGAAAAACACGATGATAATAATGGGGGGCAAGTGGTCAAAATG3′ |
| 8 | Fragment 4 (Reverse) | 5′CGGAAAGTCCCTTCTGTGTCAGCAGTCTTTGTAAAACTCCGG3′ |
| 9 | Fragment 5 (Forward) | 5′CCGGAGTTTTACAAAGACTGCTGACACAGAAGGGACTTTCCG3′ |
| 10 | Fragment 5 (Reverse) | 5′GGTGGTGACGTCAGGTGGCACTTTTCGGGG 3′ |
Disclaimer/Publisher’s Note: The statements, opinions and data contained in all publications are solely those of the individual author(s) and contributor(s) and not of MDPI and/or the editor(s). MDPI and/or the editor(s) disclaim responsibility for any injury to people or property resulting from any ideas, methods, instructions or products referred to in the content. |
© 2024 by the authors. Licensee MDPI, Basel, Switzerland. This article is an open access article distributed under the terms and conditions of the Creative Commons Attribution (CC BY) license (https://creativecommons.org/licenses/by/4.0/).
Share and Cite
Mofed, D.; Mandarino, A.; Wu, X.; Lang, Y.; Gowripalan, A.; Kalpana, G.V.; Prasad, V.R. Construction of a Macrophage-Tropic Subtype C HIV-1-mGreenLantern Reporter Virus for Studies on HIV-1 Replication and the Impact of Methamphetamine. Viruses 2024, 16, 1859. https://doi.org/10.3390/v16121859
Mofed D, Mandarino A, Wu X, Lang Y, Gowripalan A, Kalpana GV, Prasad VR. Construction of a Macrophage-Tropic Subtype C HIV-1-mGreenLantern Reporter Virus for Studies on HIV-1 Replication and the Impact of Methamphetamine. Viruses. 2024; 16(12):1859. https://doi.org/10.3390/v16121859
Chicago/Turabian StyleMofed, Dina, Angelo Mandarino, Xuhong Wu, Yuekun Lang, Anjali Gowripalan, Ganjam V. Kalpana, and Vinayaka R. Prasad. 2024. "Construction of a Macrophage-Tropic Subtype C HIV-1-mGreenLantern Reporter Virus for Studies on HIV-1 Replication and the Impact of Methamphetamine" Viruses 16, no. 12: 1859. https://doi.org/10.3390/v16121859
APA StyleMofed, D., Mandarino, A., Wu, X., Lang, Y., Gowripalan, A., Kalpana, G. V., & Prasad, V. R. (2024). Construction of a Macrophage-Tropic Subtype C HIV-1-mGreenLantern Reporter Virus for Studies on HIV-1 Replication and the Impact of Methamphetamine. Viruses, 16(12), 1859. https://doi.org/10.3390/v16121859

