Hepatitis B Virus X Protein Modulates p90 Ribosomal S6 Kinase 2 by ERK to Promote Growth of Hepatoma Cells
Abstract
1. Introduction
2. Methods
2.1. Clinical Specimens
2.2. Cell Lines, Transfection, and Treatment
2.3. Immunofluorescence
2.4. Cell Counting Kit-8(CCK-8) Proliferation Assay
2.5. 5-Ethynyl-2′-deoxyuridine (EdU) Incorporation Assay
2.6. Real-Time Quantitative Polymerase Chain Reaction (RT-qPCR) Analysis
2.7. Western Blot
2.8. Nude Mouse Tumorigenicity Experiment
2.9. Immunohistochemistry (IHC)
2.10. Statistical Analysis
3. Results
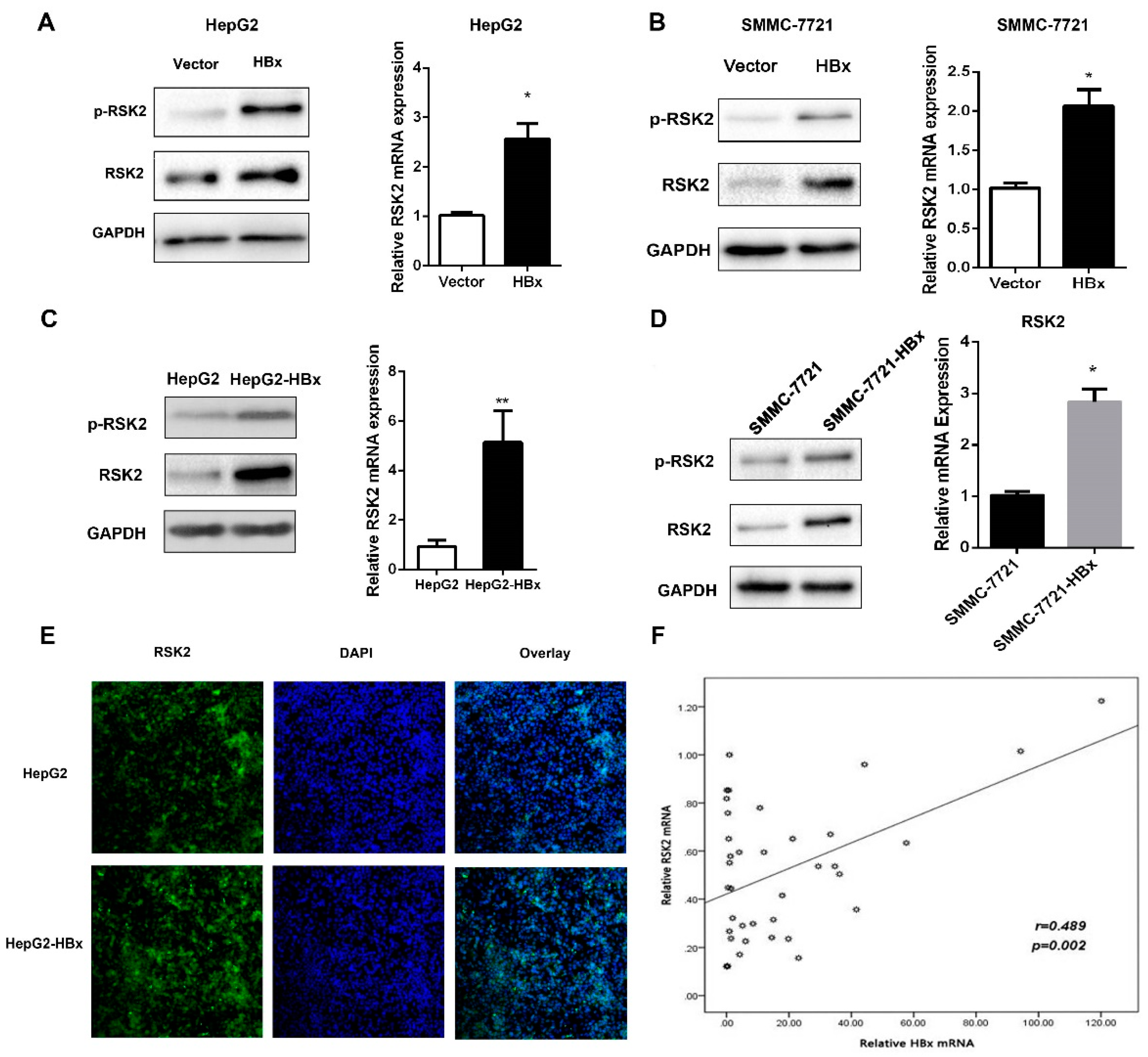
3.1. HBx Up-Regulates RSK2 in Hepatoma Cells
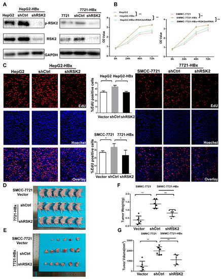
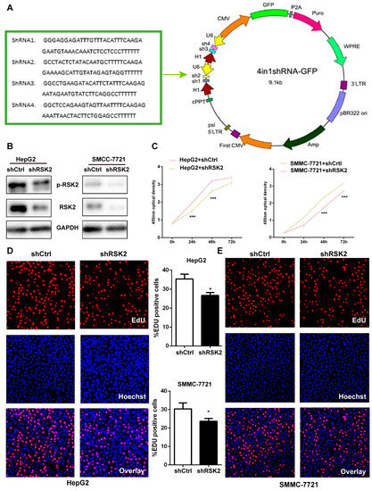
3.2. RSK2 Is Required for the Proliferation of Hepatoma Cells
3.3. RSK2 Is Required for HBx-Induced Proliferation of Hepatoma Cells
3.4. HBx Regulates RSK2 Expression throughERK1/2 and Further Affects the Expression of Downstream Transcription Factor CREB
3.5. RSK2 and CREB Were Highly Expressed in HBV-Associated Liver Cancer Tissues
4. Discussion
Author Contributions
Funding
Institutional Review Board Statement
Informed Consent Statement
Data Availability Statement
Conflicts of Interest
References
- Singh, D.; Vignat, J.; Lorenzoni, V.; Eslahi, M.; Ginsburg, O.; Lauby-Secretan, B.; Arbyn, M.; Basu, P.; Bray, F.; Vaccarella, S. Global estimates of incidence and mortality of cervical cancer in 2020: A baseline analysis of the WHO Global Cervical Cancer Elimination Initiative. Lancet. Glob. Health 2023, 11, e197–e206. [Google Scholar] [CrossRef] [PubMed]
- Vibert, E.; Schwartz, M.; Olthoff, K.M. Advances in resection and transplantation for hepatocellular carcinoma. J. Hepatol. 2020, 72, 262–276. [Google Scholar] [CrossRef] [PubMed]
- Llovet, J.M.; Pinyol, R.; Kelley, R.K.; El-Khoueiry, A.; Reeves, H.L.; Wang, X.W.; Gores, G.J.; Villanueva, A. Molecular pathogenesis and systemic therapies for hepatocellular carcinoma. Nat. Cancer 2022, 3, 386–401. [Google Scholar] [CrossRef] [PubMed]
- Tan, A.T.; Schreiber, S. Adoptive T-cell therapy for HBV-associated HCC and HBV infection. Antivir. Res. 2020, 176, 104748. [Google Scholar] [CrossRef]
- Chianese, A.; Santella, B.; Ambrosino, A.; Stelitano, D.; Rinaldi, L.; Galdiero, M.; Zannella, C.; Franci, G. Oncolytic Viruses in Combination Therapeutic Approaches with Epigenetic Modulators: Past, Present, and Future Perspectives. Cancers 2021, 13, 2761. [Google Scholar] [CrossRef]
- McGlynn, K.A.; Petrick, J.L.; El-Serag, H.B. Epidemiology of Hepatocellular Carcinoma. Hepatology 2021, 73 (Suppl. 1), 4–13. [Google Scholar] [CrossRef]
- Tsukuda, S.; Watashi, K. Hepatitis B virus biology and life cycle. Antivir. Res. 2020, 182, 104925. [Google Scholar] [CrossRef]
- Levrero, M.; Zucman-Rossi, J. Mechanisms of HBV-induced hepatocellular carcinoma. J. Hepatol. 2016, 64, S84–S101. [Google Scholar] [CrossRef]
- Yan, L.B.; Yu, Y.J.; Zhang, Q.B.; Tang, X.Q.; Bai, L.; Huang, F.; Tang, H. Identification of p90 Ribosomal S6 Kinase 2 as a Novel Host Protein in HBx Augmenting HBV Replication by iTRAQ-Based Quantitative Comparative Proteomics. Proteomics. Clin. Appl. 2018, 12, e1700090. [Google Scholar] [CrossRef]
- Romeo, Y.; Zhang, X.; Roux, P.P. Regulation and function of the RSK family of protein kinases. Biochem. J. 2012, 441, 553–569. [Google Scholar] [CrossRef]
- Cho, Y.Y.; Yao, K.; Kim, H.G.; Kang, B.S.; Zheng, D.; Bode, A.M.; Dong, Z. Ribosomal S6 kinase 2 is a key regulator in tumor promoter induced cell transformation. Cancer Res. 2007, 67, 8104–8112. [Google Scholar] [CrossRef] [PubMed]
- Cho, Y.Y. RSK2 and its binding partners in cell proliferation, transformation and cancer development. Arch. Pharmacal Res. 2017, 40, 291–303. [Google Scholar] [CrossRef] [PubMed]
- Gawecka, J.E.; Young-Robbins, S.S.; Sulzmaier, F.J.; Caliva, M.J.; Heikkilä, M.M.; Matter, M.L.; Ramos, J.W. RSK2 protein suppresses integrin activation and fibronectin matrix assembly and promotes cell migration. J. Biol. Chem. 2012, 287, 43424–43437. [Google Scholar] [CrossRef] [PubMed]
- Yao, K.; Peng, C.; Zhang, Y.; Zykova, T.A.; Lee, M.H.; Lee, S.Y.; Rao, E.; Chen, H.; Ryu, J.; Wang, L.; et al. RSK2 phosphorylates T-bet to attenuate colon cancer metastasis and growth. Proc. Natl. Acad. Sci. USA 2017, 114, 12791–12796. [Google Scholar] [CrossRef]
- Poomakkoth, N.; Issa, A.; Abdulrahman, N.; Abdelaziz, S.G.; Mraiche, F. p90 ribosomal S6 kinase: A potential therapeutic target in lung cancer. J. Transl. Med. 2016, 14, 14. [Google Scholar] [CrossRef]
- Abdulrahman, N.; Jaballah, M.; Poomakkoth, N.; Riaz, S.; Abdelaziz, S.; Issa, A.; Mraiche, F. Inhibition of p90 ribosomal S6 kinase attenuates cell migration and proliferation of the human lung adenocarcinoma through phospho-GSK-3β and osteopontin. Mol. Cell. Biochem. 2016, 418, 21–29. [Google Scholar] [CrossRef]
- Kakugawa, S.; Shimojima, M.; Goto, H.; Horimoto, T.; Oshimori, N.; Neumann, G.; Yamamoto, T.; Kawaoka, Y. Mitogen-activated protein kinase-activated kinase RSK2 plays a role in innate immune responses to influenza virus infection. J. Virol. 2009, 83, 2510–2517. [Google Scholar] [CrossRef] [PubMed]
- Petrick, J.L.; Florio, A.A.; Znaor, A.; Ruggieri, D.; Laversanne, M.; Alvarez, C.S.; Ferlay, J.; Valery, P.C.; Bray, F.; McGlynn, K.A. International trends in hepatocellular carcinoma incidence, 1978–2012. Int. J. Cancer 2020, 147, 317–330. [Google Scholar] [CrossRef] [PubMed]
- Maucort-Boulch, D.; de Martel, C.; Franceschi, S.; Plummer, M. Fraction and incidence of liver cancer attributable to hepatitis B and C viruses worldwide. Int. J. Cancer 2018, 142, 2471–2477. [Google Scholar] [CrossRef]
- Cao, M.D.; Liu, C.C.; Wang, H.; Lei, L.; Cao, M.; Wang, Y.; Li, H.; Yan, X.X.; Li, Y.J.; Wang, X.; et al. The population-level economic burden of liver cancer in China, 2019–2030: Prevalence-based estimations from a societal perspective. Cost Eff. Resour. Alloc. C/E 2022, 20, 36. [Google Scholar] [CrossRef]
- Shi, J.F.; Cao, M.; Wang, Y.; Bai, F.Z.; Lei, L.; Peng, J.; Feletto, E.; Canfell, K.; Qu, C.; Chen, W. Is it possible to halve the incidence of liver cancer in China by 2050? Int. J. Cancer 2021, 148, 1051–1065. [Google Scholar] [CrossRef]
- Lin, J.; Zhang, H.; Yu, H.; Bi, X.; Zhang, W.; Yin, J.; Zhao, P.; Liang, X.; Qu, C.; Wang, M.; et al. Epidemiological Characteristics of Primary Liver Cancer in Mainland China From 2003 to 2020: A Representative Multicenter Study. Front. Oncol. 2022, 12, 906778. [Google Scholar] [CrossRef] [PubMed]
- Slagle, B.L.; Bouchard, M.J. Role of HBx in hepatitis B virus persistence and its therapeutic implications. Curr. Opin. Virol. 2018, 30, 32–38. [Google Scholar] [CrossRef] [PubMed]
- Karijolich, J.; Zhao, Y.; Peterson, B.; Zhou, Q.; Glaunsinger, B. Kaposi’s sarcoma-associated herpesvirus ORF45 mediates transcriptional activation of the HIV-1 long terminal repeat via RSK2. J. Virol. 2014, 88, 7024–7035. [Google Scholar] [CrossRef] [PubMed]
- Cho, Y.Y.; Lee, M.H.; Lee, C.J.; Yao, K.; Lee, H.S.; Bode, A.M.; Dong, Z. RSK2 as a key regulator in human skin cancer. Carcinogenesis 2012, 33, 2529–2537. [Google Scholar] [CrossRef] [PubMed]
- Kang, S.; Elf, S.; Lythgoe, K.; Hitosugi, T.; Taunton, J.; Zhou, W.; Xiong, L.; Wang, D.; Muller, S.; Fan, S.; et al. p90 ribosomal S6 kinase 2 promotes invasion and metastasis of human head and neck squamous cell carcinoma cells. J. Clin. Investig. 2010, 120, 1165–1177. [Google Scholar] [CrossRef] [PubMed]
- Qiu, Q.; Jiang, J.; Lin, L.; Cheng, S.; Xin, D.; Jiang, W.; Shen, J.; Hu, Z. Downregulation of RSK2 influences the biological activities of human osteosarcoma cells through inactivating AKT/mTOR signaling pathways. Int. J. Oncol. 2016, 48, 2508–2520. [Google Scholar] [CrossRef] [PubMed]
- GN, M.H.; da Silva, F.F.; de Bellis, B.; Lupinacci, F.C.S.; Bellato, H.M.; Cruz, J.R.; Segundo, C.N.C.; Faquini, I.V.; Torres, L.C.; Sanematsu, P.I.; et al. Aberrant expression of RSK1 characterizes high-grade gliomas with immune infiltration. Mol. Oncol. 2020, 14, 159–179. [Google Scholar] [CrossRef]
- Liu, K.; Cho, Y.Y.; Yao, K.; Nadas, J.; Kim, D.J.; Cho, E.J.; Lee, M.H.; Pugliese, A.; Zhang, J.; Bode, A.M.; et al. Eriodictyol inhibits RSK2-ATF1 signaling and suppresses EGF-induced neoplastic cell transformation. J. Biol. Chem. 2011, 286, 2057–2066. [Google Scholar] [CrossRef]
- Tu, W.; Gong, J.; Tian, D.; Wang, Z. Hepatitis B Virus X Protein Induces SATB1 Expression Through Activation of ERK and p38MAPK Pathways to Suppress Anoikis. Dig. Dis. Sci. 2019, 64, 3203–3214. [Google Scholar] [CrossRef]
- Xiao, C.; Mei, F.; Ren, G.; Long, L.; Chen, M.; Fang, X.; Li, J.; Li, K.; Tang, Y.; Huang, T.; et al. Synergistic Effect of MC-LR and C-Terminal Truncated HBx on HepG2 Cells and Their Effects on PP2A Mediated Downstream Target of MAPK Signaling Pathway. Front. Genet. 2020, 11, 537785. [Google Scholar] [CrossRef]
- Guan, J.; Chen, X.P.; Zhu, H.; Luo, S.F.; Cao, B.; Ding, L. Involvement of extracellular signal-regulated kinase/mitogen-activated protein kinase pathway in multidrug resistance induced by HBx in hepatoma cell line. World J. Gastroenterol. 2004, 10, 3522–3527. [Google Scholar] [CrossRef]
- Chan, L.K.; Ho, D.W.; Kam, C.S.; Chiu, E.Y.; Lo, I.L.; Yau, D.T.; Cheung, E.T.; Tang, C.N.; Tang, V.W.; Lee, T.K.; et al. RSK2-inactivating mutations potentiate MAPK signaling and support cholesterol metabolism in hepatocellular carcinoma. J. Hepatol. 2021, 74, 360–371. [Google Scholar] [CrossRef]
- Sutter, A.P.; Maaser, K.; Höpfner, M.; Huether, A.; Schuppan, D.; Scherübl, H. Cell cycle arrest and apoptosis induction in hepatocellular carcinoma cells by HMG-CoA reductase inhibitors. Synergistic antiproliferative action with ligands of the peripheral benzodiazepine receptor. J. Hepatol. 2005, 43, 808–816. [Google Scholar] [CrossRef] [PubMed]
- Kim, G.; Kang, E.S. Prevention of Hepatocellular Carcinoma by Statins: Clinical Evidence and Plausible Mechanisms. Semin. Liver Dis. 2019, 39, 141–152. [Google Scholar] [CrossRef]
- Facciorusso, A.; Abd El Aziz, M.A.; Singh, S.; Pusceddu, S.; Milione, M.; Giacomelli, L.; Sacco, R. Statin Use Decreases the Incidence of Hepatocellular Carcinoma: An Updated Meta-Analysis. Cancers 2020, 12, 874. [Google Scholar] [CrossRef] [PubMed]
- Clark, D.E.; Errington, T.M.; Smith, J.A.; Frierson, H.F., Jr.; Weber, M.J.; Lannigan, D.A. The serine/threonine protein kinase, p90 ribosomal S6 kinase, is an important regulator of prostate cancer cell proliferation. Cancer Res. 2005, 65, 3108–3116. [Google Scholar] [CrossRef]
- Casalvieri, K.A.; Matheson, C.J.; Backos, D.S.; Reigan, P. Selective Targeting of RSK Isoforms in Cancer. Trends Cancer 2017, 3, 302–312. [Google Scholar] [CrossRef]
- Casalvieri, K.A.; Matheson, C.J.; Warfield, B.M.; Backos, D.S.; Reigan, P. N-Substituted pyrrolopyrimidines and purines as p90 ribosomal S6 protein kinase-2 (RSK2) inhibitors. Bioorganic Med. Chem. 2021, 41, 116220. [Google Scholar] [CrossRef]
- Jiang, D.; Qiu, T.; Peng, J.; Li, S.; Tala; Ren, W.; Yang, C.; Wen, Y.; Chen, C.H.; Sun, J.; et al. YB-1 is a positive regulator of KLF5 transcription factor in basal-like breast cancer. Cell Death Differ. 2022, 29, 1283–1295. [Google Scholar] [CrossRef] [PubMed]






| RSK2 Expression | CREB Expression | |||||
|---|---|---|---|---|---|---|
| Variable | High (n = 63, 82.89%) | Low (n = 13, 17.11%) | p | High (n = 57, 75.00%) | Low (n = 19, 25.00%) | p |
| Age <55 ≥55 | 37 26 | 10 3 | 0.22 | 37 20 | 10 9 | 0.34 |
| Sex Male Female | 56 7 | 10 3 | 0.59 | 51 6 | 15 4 | 0.24 |
| Differentiation Well/Moderate Poor | 42 21 | 10 3 | 0.86 | 42 15 | 10 9 | 0.09 |
| TNM stages Stage I/II Stage III/IV | 42 21 | 9 4 | 0.47 | 39 18 | 12 7 | 0.67 |
| Tumor diameter <5 cm ≥5 cm | 19 44 | 8 5 | 0.03 | 14 43 | 13 6 | 0.001 |
| Lymph node metastasis No Yes | 59 4 | 10 3 | 0.35 | 52 5 | 17 2 | 0.82 |
| Vascular tumor thrombus No Yes | 39 24 | 8 5 | 0.98 | 36 21 | 11 8 | 0.68 |
Disclaimer/Publisher’s Note: The statements, opinions and data contained in all publications are solely those of the individual author(s) and contributor(s) and not of MDPI and/or the editor(s). MDPI and/or the editor(s) disclaim responsibility for any injury to people or property resulting from any ideas, methods, instructions or products referred to in the content. |
© 2023 by the authors. Licensee MDPI, Basel, Switzerland. This article is an open access article distributed under the terms and conditions of the Creative Commons Attribution (CC BY) license (https://creativecommons.org/licenses/by/4.0/).
Share and Cite
Han, N.; Zhang, Q.; Tang, X.; Bai, L.; Yan, L.; Tang, H. Hepatitis B Virus X Protein Modulates p90 Ribosomal S6 Kinase 2 by ERK to Promote Growth of Hepatoma Cells. Viruses 2023, 15, 1182. https://doi.org/10.3390/v15051182
Han N, Zhang Q, Tang X, Bai L, Yan L, Tang H. Hepatitis B Virus X Protein Modulates p90 Ribosomal S6 Kinase 2 by ERK to Promote Growth of Hepatoma Cells. Viruses. 2023; 15(5):1182. https://doi.org/10.3390/v15051182
Chicago/Turabian StyleHan, Ning, Qingbo Zhang, Xiaoqiong Tang, Lang Bai, Libo Yan, and Hong Tang. 2023. "Hepatitis B Virus X Protein Modulates p90 Ribosomal S6 Kinase 2 by ERK to Promote Growth of Hepatoma Cells" Viruses 15, no. 5: 1182. https://doi.org/10.3390/v15051182
APA StyleHan, N., Zhang, Q., Tang, X., Bai, L., Yan, L., & Tang, H. (2023). Hepatitis B Virus X Protein Modulates p90 Ribosomal S6 Kinase 2 by ERK to Promote Growth of Hepatoma Cells. Viruses, 15(5), 1182. https://doi.org/10.3390/v15051182
