A Bimolecular Multicellular Complementation System for the Detection of Syncytium Formation: A New Methodology for the Identification of Nipah Virus Entry Inhibitors
Abstract
1. Introduction
2. Materials and Methods
2.1. Plasmids and Cell Lines
2.2. Cell-Cell Fusion Assay
2.3. Identification of NiV cell-cell Fusion Inhibitors
3. Results
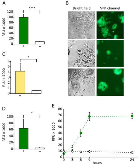
3.1. Assay Design
3.2. Assay Validation
3.3. A Bimolecular Multicellular Complementation System for High-Throughput Small Molecule Identification
4. Discussion
Author Contributions
Funding
Acknowledgments
Conflicts of Interest
References
- Palese, P.; Shaw, M.L. Orthomyxoviridae Viruses Their Replication. In Fields Virology, 5th ed.; Lippincott Williams Wilkins Wolters Kluwer Bus.: Pennsylvania, PA, USA, 2007; pp. 1647–1689. [Google Scholar]
- Rey, F.A.; Lok, S.-M. Common Features of Enveloped Viruses and Implications for Immunogen Design for Next-Generation Vaccines. Cell 2018, 172, 1319–1334. [Google Scholar] [CrossRef] [PubMed]
- Hidari, K.I.P.J.; Abe, T.; Suzuki, T. Carbohydrate-related inhibitors of dengue virus entry. Viruses 2013, 5, 605–618. [Google Scholar] [CrossRef] [PubMed]
- Araújo, L.A.L.; Almeida, S.E.M. HIV-1 diversity in the envelope glycoproteins: Implications for viral entry inhibition. Viruses 2013, 5, 595–604. [Google Scholar] [CrossRef] [PubMed]
- Sun, Z.; Pan, Y.; Jiang, S.; Lu, L. Respiratory syncytial virus entry inhibitors targeting the F protein. Viruses 2013, 5, 211–225. [Google Scholar] [CrossRef] [PubMed]
- Yang, J.; Li, M.; Shen, X.; Liu, S. Influenza A virus entry inhibitors targeting the hemagglutinin. Viruses 2013, 5, 352–373. [Google Scholar] [CrossRef] [PubMed]
- De Feo, C.J.; Weiss, C.D. Escape from human immunodeficiency virus type 1 (HIV-1) entry inhibitors. Viruses 2012, 4, 3859–3911. [Google Scholar] [CrossRef] [PubMed]
- Yu, F.; Lu, L.; Du, L.; Zhu, X.; Debnath, A.K.; Jiang, S. Approaches for identification of HIV-1 entry inhibitors targeting gp41 pocket. Viruses 2013, 5, 127–149. [Google Scholar] [CrossRef] [PubMed]
- Markowitz, M.; Meyers, K. Extending access with long-acting antiretroviral therapy: The next advance in HIV-1 therapeutics and prevention. Curr. Opin. HIV AIDS 2015, 10, 216–218. [Google Scholar] [CrossRef] [PubMed]
- Kesiraju, S.; Srikanti, P.; Sahariah, S. Hepatitis C infection in renal transplantation: Pathogenesis, current impact and emerging trends. Virusdisease 2017, 28, 233–241. [Google Scholar] [CrossRef] [PubMed]
- Rumlová, M.; Ruml, T. In vitro methods for testing antiviral drugs. Biotechnol. Adv. 2017. [Google Scholar] [CrossRef] [PubMed]
- Pasieka, T.J.; Woolson, R.F.; Grose, C. Viral induced fusion and syncytium formation: Measurement by the Kolmogorov–Smirnov statistical test. J. Virol. Methods 2003, 111, 157–161. [Google Scholar] [CrossRef]
- Kramer, S.; Buontempo, P.; Agrawal, S.; Ralston, R. Imaging-based assay for identification and characterization of inhibitors of CXCR4-tropic HIV-1 envelope-dependent cell-cell fusion. J. Biomol. Screen. 2011, 16, 668–675. [Google Scholar] [CrossRef] [PubMed]
- Pine, P.S.; Weaver, J.L.; Oravecz, T.; Pall, M.; Ussery, M.; Aszalos, A. A semiautomated fluorescence-based cell-to-cell fusion assay for gp120-gp41 and CD4 expressing cells. Exp. Cell Res. 1998, 240, 49–57. [Google Scholar] [CrossRef] [PubMed]
- Hong, Y.L.; Wu, L.H.; Cui, M.; McMaster, G.; Hunt, S.W.; Chung, F.Z. New reporter cell lines to study macrophage-tropic HIV envelope protein-mediated cell-cell fusion. AIDS Res. Hum. Retrovir. 1999, 15, 1667–1672. [Google Scholar] [CrossRef] [PubMed]
- Chiba, H.; Asanuma, S.; Okamoto, M.; Inokoshi, J.; Tanaka, H.; Fujita, K.; Omura, S. A simple screening system for anti-HIV drugs: Syncytium formation assay using T-cell line tropic and macrophage tropic HIV env expressing cell lines--establishment and validation. J. Antibiot. (Tokyo) 2001, 54, 818–826. [Google Scholar] [CrossRef] [PubMed]
- Lifson, J.D.; Feinberg, M.B.; Reyes, G.R.; Rabin, L.; Banapour, B.; Chakrabarti, S.; Moss, B.; Wong-Staal, F.; Steimer, K.S.; Engleman, E.G. Induction of CD4-dependent cell fusion by the HTLV-III/LAV envelope glycoprotein. Nature 1986, 323, 725–728. [Google Scholar] [CrossRef] [PubMed]
- Cheng, D.-C.; Zhong, G.-C.; Su, J.-X.; Liu, Y.-H.; Li, Y.; Wang, J.-Y.; Hattori, T.; Ling, H.; Zhang, F.-M. A sensitive HIV-1 envelope induced fusion assay identifies fusion enhancement of thrombin. Biochem. Biophys. Res. Commun. 2010, 391, 1780–1784. [Google Scholar] [CrossRef] [PubMed]
- Edinger, A.L.; Doms, R.W. A Cell-Cell Fusion Assay to Monitor HIV-1 Env Interactions with Chemokine Receptors. Methods Mol. Med. 1999, 17, 41–49. [Google Scholar] [PubMed]
- Herschhorn, A.; Finzi, A.; Jones, D.M.; Courter, J.R.; Sugawara, A.; Smith, A.B., III; Sodroski, J.G. An Inducible Cell-Cell Fusion System with Integrated Ability to Measure the Efficiency and Specificity of HIV-1 Entry Inhibitors. PLoS ONE 2011, 6, e26731. [Google Scholar] [CrossRef] [PubMed]
- Bradley, J.; Gill, J.; Bertelli, F.; Letafat, S.; Corbau, R.; Hayter, P.; Harrison, P.; Tee, A.; Keighley, W.; Perros, M.; et al. Development and automation of a 384-well cell fusion assay to identify inhibitors of CCR5/CD4-mediated HIV virus entry. J. Biomol. Screen. 2004, 9, 516–524. [Google Scholar] [CrossRef] [PubMed]
- Ishikawa, H.; Meng, F.; Kondo, N.; Iwamoto, A.; Matsuda, Z. Generation of a dual-functional split-reporter protein for monitoring membrane fusion using self-associating split GFP. Protein Eng. Des. Sel. 2012, 25, 813–820. [Google Scholar] [CrossRef] [PubMed]
- Negrete, O.A.; Levroney, E.L.; Aguilar, H.C.; Bertolotti-Ciarlet, A.; Nazarian, R.; Tajyar, S.; Lee, B. EphrinB2 is the entry receptor for Nipah virus, an emergent deadly paramyxovirus. Nature 2005, 436, 401–405. [Google Scholar] [CrossRef] [PubMed]
- Martinez-Gil, L.; Vera-Velasco, N.M.; Mingarro, I. Exploring the Human-Nipah Virus Protein-Protein Interactome. J. Virol. 2017, 91. [Google Scholar] [CrossRef] [PubMed]
- Kerppola, T.K. Design and implementation of bimolecular fluorescence complementation (BiFC) assays for the visualization of protein interactions in living cells. Nat. Protoc. 2006, 1, 1278–1286. [Google Scholar] [CrossRef] [PubMed]
- Paulmurugan, R.; Gambhir, S.S. Monitoring protein-protein interactions using split synthetic renilla luciferase protein-fragment-assisted complementation. Anal. Chem. 2003, 75, 1584–1589. [Google Scholar] [CrossRef] [PubMed]
- Islam, M.A.; Park, T.-E.; Singh, B.; Maharjan, S.; Firdous, J.; Cho, M.-H.; Kang, S.-K.; Yun, C.-H.; Choi, Y.-J.; Cho, C.-S. Major degradable polycations as carriers for DNA and siRNA. J. Control. Release Off. J. Control. Release Soc. 2014, 193, 74–89. [Google Scholar] [CrossRef] [PubMed]
- Grau, B.; Javanainen, M.; García-Murria, M.J.; Kulig, W.; Vattulainen, I.; Mingarro, I.; Martínez-Gil, L. The role of hydrophobic matching on transmembrane helix packing in cells. Cell Stress 2017, 1, 90–106. [Google Scholar] [CrossRef]
- Zhang, J.; Chung, T.; Oldenburg, K. A Simple Statistical Parameter for Use in Evaluation and Validation of High Throughput Screening Assays. J. Biomol. Screen. 1999, 4, 67–73. [Google Scholar] [CrossRef] [PubMed]
- Andreu-Fernández, V.; Sancho, M.; Genovés, A.; Lucendo, E.; Todt, F.; Lauterwasser, J.; Funk, K.; Jahreis, G.; Pérez-Payá, E.; Mingarro, I.; et al. Bax transmembrane domain interacts with prosurvival Bcl-2 proteins in biological membranes. Proc. Natl. Acad. Sci. USA 2017, 114, 310–315. [Google Scholar] [CrossRef] [PubMed]
- Magliery, T.J.; Wilson, C.G.M.; Pan, W.; Mishler, D.; Ghosh, I.; Hamilton, A.D.; Regan, L. Detecting protein-protein interactions with a green fluorescent protein fragment reassembly trap: Scope and mechanism. J. Am. Chem. Soc. 2005, 127, 146–157. [Google Scholar] [CrossRef] [PubMed]
- Miller, K.E.; Kim, Y.; Huh, W.-K.; Park, H.-O. Bimolecular Fluorescence Complementation (BiFC) Analysis: Advances and Recent Applications for Genome-Wide Interaction Studies. J. Mol. Biol. 2015, 427, 2039–2055. [Google Scholar] [CrossRef] [PubMed]
- Van Dam, H.; Castellazzi, M. Distinct roles of Jun:Fos and Jun:ATF dimers in oncogenesis. Oncogene 2001, 20, 2453–2464. [Google Scholar] [CrossRef] [PubMed]
- Kerppola, T.K. Bimolecular fluorescence complementation (BiFC) analysis as a probe of protein interactions in living cells. Annu. Rev. Biophys. 2008, 37, 465–487. [Google Scholar] [CrossRef] [PubMed]
- Hu, C.-D.; Chinenov, Y.; Kerppola, T.K. Visualization of interactions among bZIP and Rel family proteins in living cells using bimolecular fluorescence complementation. Mol. Cell 2002, 9, 789–798. [Google Scholar] [CrossRef]
- Ghosh, I.; Hamilton, A.D.; Regan, L. Antiparallel Leucine Zipper-Directed Protein Reassembly: Application to the Green Fluorescent Protein. J. Am. Chem. Soc. 2000, 122, 5658–5659. [Google Scholar] [CrossRef]
- Vera-Velasco, N.M.; García-Murria, M.J.; Sánchez Del Pino, M.M.; Mingarro, I.; Martinez-Gil, L. Proteomic composition of Nipah virus-like particles. J. Proteom. 2018, 172, 190–200. [Google Scholar] [CrossRef] [PubMed]
- Chua, K.B.; Bellini, W.J.; Rota, P.A.; Harcourt, B.H.; Tamin, A.; Lam, S.K.; Ksiazek, T.G.; Rollin, P.E.; Zaki, S.R.; Shieh, W.; et al. Nipah virus: A recently emergent deadly paramyxovirus. Science 2000, 288, 1432–1435. [Google Scholar] [CrossRef] [PubMed]
- Wehr, M.C.; Rossner, M.J. Split protein biosensor assays in molecular pharmacological studies. Drug Discov. Today 2016, 21, 415–429. [Google Scholar] [CrossRef] [PubMed]
- Fujikawa, Y.; Kato, N. TECHNICAL ADVANCE: Split luciferase complementation assay to study protein–protein interactions in Arabidopsis protoplasts. Plant J. 2007, 52, 185–195. [Google Scholar] [CrossRef] [PubMed]
- Pubchem Anisomycin. Available online: https://pubchem.ncbi.nlm.nih.gov/compound/253602 (accessed on 24 April 2018).
- Pubchem Cephaeline. Available online: https://pubchem.ncbi.nlm.nih.gov/compound/442195 (accessed on 24 April 2018).
- Su, C.-T.; Hsu, J.T.-A.; Hsieh, H.-P.; Lin, P.-H.; Chen, T.-C.; Kao, C.-L.; Lee, C.-N.; Chang, S.-Y. Anti-HSV activity of digitoxin and its possible mechanisms. Antiviral Res. 2008, 79, 62–70. [Google Scholar] [CrossRef] [PubMed]
- Pubchem Emetine Hydrochloride. Available online: https://pubchem.ncbi.nlm.nih.gov/compound/3068143 (accessed on 24 April 2018).
- Okuyama-Dobashi, K.; Kasai, H.; Tanaka, T.; Yamashita, A.; Yasumoto, J.; Chen, W.; Okamoto, T.; Maekawa, S.; Watashi, K.; Wakita, T.; et al. Hepatitis B virus efficiently infects non-adherent hepatoma cells via human sodium taurocholate cotransporting polypeptide. Sci. Rep. 2015, 5, 17047. [Google Scholar] [CrossRef] [PubMed]
- Belz, G.G.; Breithaupt-Grögler, K.; Osowski, U. Treatment of congestive heart failure—Current status of use of digitoxin. Eur. J. Clin. Investig. 2001, 31 (Suppl. 2), 10–17. [Google Scholar] [CrossRef]
- Molinari, N.-A.M.; Ortega-Sanchez, I.R.; Messonnier, M.L.; Thompson, W.W.; Wortley, P.M.; Weintraub, E.; Bridges, C.B. The annual impact of seasonal influenza in the US: Measuring disease burden and costs. Vaccine 2007, 25, 5086–5096. [Google Scholar] [CrossRef] [PubMed]
- Aghemo, A.; Piroth, L.; Bhagani, S. What do clinicians need to watch for with direct-acting antiviral therapy? J. Int. AIDS Soc. 2018, 21 (Suppl. 2), e25076. [Google Scholar] [CrossRef] [PubMed]
- Zuo, X.; Huo, Z.; Kang, D.; Wu, G.; Zhou, Z.; Liu, X.; Zhan, P. Current insights into anti-HIV drug discovery and development: A review of recent patent literature (2014–2017). Expert Opin. Ther. Pat. 2018, 28, 299–316. [Google Scholar] [CrossRef] [PubMed]



| Name | Formula | MW | Reported as Inhibitor of |
|---|---|---|---|
| Anisomycin | C14H19NO4 | 265.31 | Protein synthesis [41] |
| Cephaeline dihydrochloride heptahydrate | C28H54Cl2N2O11 | 665.66 | Protein synthesis [42] |
| Digitoxigenin | C23H34O4 | 374.53 | HSV [43] |
| Digoxin | C41H64O14 | 780.96 | HSV [43] |
| Strophantine octahydrate | C29H60O20 | 728.79 | HSV [43] |
| Emetine dihydrochloride | C29H42Cl2N2O4 | 553.58 | Protein synthesis [44] |
| Proscillaridin A | C30H42O8 | 530.66 | HBV [45] |
© 2019 by the authors. Licensee MDPI, Basel, Switzerland. This article is an open access article distributed under the terms and conditions of the Creative Commons Attribution (CC BY) license (http://creativecommons.org/licenses/by/4.0/).
Share and Cite
García-Murria, M.J.; Expósito-Domínguez, N.; Duart, G.; Mingarro, I.; Martinez-Gil, L. A Bimolecular Multicellular Complementation System for the Detection of Syncytium Formation: A New Methodology for the Identification of Nipah Virus Entry Inhibitors. Viruses 2019, 11, 229. https://doi.org/10.3390/v11030229
García-Murria MJ, Expósito-Domínguez N, Duart G, Mingarro I, Martinez-Gil L. A Bimolecular Multicellular Complementation System for the Detection of Syncytium Formation: A New Methodology for the Identification of Nipah Virus Entry Inhibitors. Viruses. 2019; 11(3):229. https://doi.org/10.3390/v11030229
Chicago/Turabian StyleGarcía-Murria, María J., Neus Expósito-Domínguez, Gerard Duart, Ismael Mingarro, and Luis Martinez-Gil. 2019. "A Bimolecular Multicellular Complementation System for the Detection of Syncytium Formation: A New Methodology for the Identification of Nipah Virus Entry Inhibitors" Viruses 11, no. 3: 229. https://doi.org/10.3390/v11030229
APA StyleGarcía-Murria, M. J., Expósito-Domínguez, N., Duart, G., Mingarro, I., & Martinez-Gil, L. (2019). A Bimolecular Multicellular Complementation System for the Detection of Syncytium Formation: A New Methodology for the Identification of Nipah Virus Entry Inhibitors. Viruses, 11(3), 229. https://doi.org/10.3390/v11030229

