Approaching Local Perceptions of Forest Governance and Livelihood Challenges with Companion Modeling from a Case Study around Zahamena National Park, Madagascar
Abstract
1. Introduction
2. Materials and Methods
2.1. Study Area
2.2. Companion Modeling and Role-Playing Games
2.2.1. Development of an RPG
2.2.2. Game Workshop Structure
2.2.3. Game Workshop Participants
2.3. Land-Cover Mapping and Dynamics Assessment
2.4. Analysis of Gaming and Debriefing Data
3. Results
3.1. Understanding the Socio-Ecological System
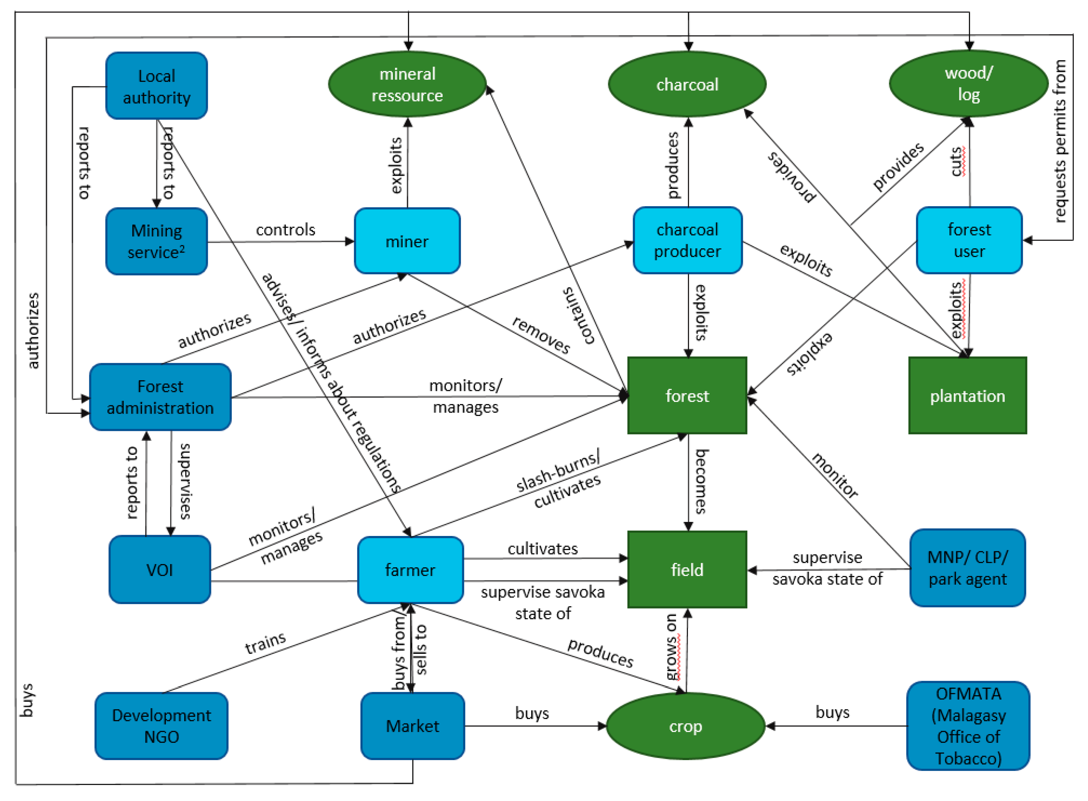
3.1.1. Interactions of Actors and Resources
3.1.2. Land-Type Dynamics
3.2. Forest Change, Livelihood Challenges, and Governance
3.2.1. Virtual World—Gaming
3.2.2. Land-Cover Mapping and Dynamics Assessment
3.2.3. Real World—Land-Use Narratives and Perceptions
4. Discussion
5. Conclusions
Author Contributions
Funding
Acknowledgments
Conflicts of Interest
Appendix A
Appendix A.1. Approaches Used during the Game Development Process
Appendix A.1.1. Diagnosis Phase
| Parameters | Focus Group 1 | Focus Group 2 | Focus Group 3 |
|---|---|---|---|
| Topic | Identification of land-cover types: characteristics, the existing and used resources. Land tenure dynamics. | Land tenure rules for each land use: rules and rights in force (who can do what, where does this right come from, what are the problems/conflicts encountered, etc.). Land acquisition patterns and types of land transactions. Evolution of rules over time and space. | Role and function of VOI in forest tenure. Views of VOIs on the use of forests and community mgmt. VOI links with the forestry administration and the NPM. |
| Participants | 4: 2 men and 2 women | 6: 3 men and 3 women | 4: 2 office members maximum |
| Age | Belonging to different age groups: young people (20 to 30 years) and adults | ||
| Origin | Residents | Autochthonous and migrants | - |
| Main activity | Agriculture | Agriculture | - |
| Others | Knowing the reality in the fokontany (village), able to discuss in group | ||
| Authority (n = 8) | Interview Topics |
|---|---|
| Fokontany (village) chiefs, or their assistants |
|
| Sector Head of Zahamena National Park |
|
| Forest managers (Head of Forestry, Director DREEF Alaotra-Mangoro) |
|
| Land Office Agent Antanandava and Deputy Mayor |
|
| Service domain |
|
| Participants and Approach | Topics | Details |
|---|---|---|
| Authority interviews (n = 17) | Main sources of income of the population Main uses of the open landscape (in terms of agriculture) Problems related to tavy (slash and burn) practices Circuit flow of agricultural products and market problems * | Mayor and Deputy Mayors of the communes Ambohijanahary, Antanandava, and Vavatenina Agricultural Service Center of Vavatenina President of Water Users around Lake Alaotra Presidents of the VOI of Antanandava Chief sectors responsible for the conservation of the NP Zahamena-Antanadava and head of the conservation component of the NP at Fénérive Est |
| Miner interviews (n = 30) | Participants’ perceived impacts of mining, on a personal and community level ** | The village heads helped in the search for miner participants, in order to follow the cultural etiquette. |
| Farmer ARDI (n = 19) | Problem definition Main actors involved Resources needed for this use: land tenure, existing labor management systems Dynamic: ecological changes and dynamics on the evolution of forest cover, open and swampy landscapes | In three workshops; village heads helped in the search for suitable participants. |
| Ethno-photography of sciences | What is your landscape? Which aspects are missing in the presented pictures/should we include and why? | Random selection on village markets; criteria: natural resource users and village residents |
Appendix A.1.2. Game Development and Calibration Phase
Appendix A.2. Game Description of the Zahamena RPG


- Firewood. Each round, players had to collect firewood in the form of stacks of wood in the forest plots. The number of stacks of wood to collect was equal to the number of people in a household. Players could still take more stacks of wood than necessary and keep the surplus for the next rounds. If a player failed to obtain the required number of stacks of wood, he had to cut a tree if the number of stacks of wood missing was less than five and two trees if the missing number was greater than five. However, if the player had a reforestation plot (aged from T2 = 10 years), it was assumed that he collected his firewood in his reforestation plot and no longer needed to cut trees in the forest.
- Living costs. When a player did not have enough money to pay the obligatory costs of living at the end of a turn, he had to cut down a number of trees proportional to the amount he had to pay (one tree = 250). Each forest cell carried 10 trees and two piles of wood (corresponding to dead branches collected for firewood). The piles of wood were renewed at each turn in the following way: if the number of trees in the parcel was greater than five then there would still be two piles of wood; if the number of trees was less than five, there would be one pile of wood; if there were no trees on the plot, there would be no pile of wood.
| Variable | t | df | p | 95% Confidence Intervals | Sample Estimates | ||
|---|---|---|---|---|---|---|---|
| Mean of x | Mean of y | ||||||
| Very degraded forest (S1–S2) | 2.1038 | 51.764 | 0.04028 | 0.01791148 | 0.75986630 | 0.6388889 | 0.2500000 |
| Livelihood | 4.3275 | 202.23 | 2.37 × 10−5 | 6507.807 | 17402.060 | 17975.667 | 6020.733 |
| Moderately degraded forest | 2.2297 | 62.928 | 0.02934 | 0.05763622 | 1.05347489 | 1.2222222 | 0.6666667 |
| Very degraded forest | 2.1038 | 51.764 | 0.04028 | 0.01791148 | 0.75986630 | 0.6388889 | 0.2500000 |
| Completely deforested plots | −2.3073 | 47.361 | 0.02545 | −1.14383016 | −0.07839206 | 0.3055556 | 0.9166667 |
| Variable | W | p | More in |
|---|---|---|---|
| Clove in tanety (number) | 10,176.5 | 0.02893 | Scenario 1 |
| Reforestation in tanety (number) | 11,930 | 0.02396 | Scenario 1 |
| Maize/bean in forest (number) | 12,530.5 | 0.0145 | Scenario 1 |
| Activities in forest (total number) | 13,631 | 0.0008079 | Scenario 1 |
| Loss of forest to maize/bean | 12,223.5 | 0.002153 | Scenario 1 |
| Active loss | 13,109 | 0.004556 | Scenario 1 |
| Variable | W | p | More in |
|---|---|---|---|
| Charcoal in forest (nb) | 12,000 | 0.01529 | W1–3 |
| Forest exploitation (nb) | 13,275 | 6.608 × 10−7 | W1–3 |
| Restoration exploitation (nb) | 10,800 | 0.01361 | W4–6 |
| Fertilizer, big (nb) | 7651.5 | 3.422 × 10−8 | W4–6 |
| Fertilizer, small (nb) | 7622.5 | 1.194 × 10−7 | W4–6 |
| Reforestation in forest (nb) | 10,579 | 0.03441 | W4–6 |
| Maize/bean in tanety (nb) | 8170 | 8.176 × 10−7 | W4–6 |
| Mines (nb) | 12,675 | 6.965 × 10−6 | W1–3 |
| Tobacco/cassava in forest (nb) | 9841 | 0.0007592 | W4–6 |
| Tobacco/cassava in tanety (nb) | 9615 | 0.0003511 | W4–6 |
| Firebreak (nb) | 9660 | 0.004117 | W4–6 |
| Rice in forest (nb) | 12,075 | 0.006133 | W1–3 |
| Activities (nb) | 8199 | 4.127 × 10−5 | W4–6 |
| Loss for livelihood (nb) | 8092 | 2 × 10−8 | W4–6 |
| Forced loss (nb) | 7862 | 1.465 × 10−7 | W4–6 |
| Production (nb) | 13,796 | 0.0007046 | W1–3 |
| Reforestation tanety (nb) | 10,434 | 0.006736 | W4–6 |
| Maize/bean in forest (nb) | 12,601 | 0.009898 | W1–3 |
| Activities in forest (nb) | 14,484 | 5.352 × 10−6 | W1–3 |
| Active loss (nb) | 14,602 | 3.137 × 10−7 | W1–3 |
| 1 | 2 | 3 | 4 | 5 | 6 | Total | Users (%) | Commission (%) | |
|---|---|---|---|---|---|---|---|---|---|
| Dense forest (1) | 45 | 3 | 0 | 0 | 0 | 0 | 45 | 100 | 0 |
| Sparse/degraded forest (2) | 0 | 45 | 0 | 0 | 0 | 0 | 45 | 100 | 0 |
| Grass/shrub-dominant (3) | 0 | 0 | 36 | 0 | 0 | 1 | 37 | 97.3 | 2.7 |
| Soil-dominant (4) | 0 | 0 | 0 | 36 | 0 | 0 | 36 | 100 | 0 |
| Water (5) | 0 | 0 | 0 | 0 | 36 | 0 | 36 | 100 | 0 |
| Vegetation swamp; wet agriculture (6) | 0 | 0 | 0 | 0 | 0 | 35 | 35 | 100 | 0 |
| Total | 45 | 45 | 36 | 36 | 36 | 36 | 234 | ||
| Producers (%) | 100 | 100 | 100 | 100 | 100 | 97 | |||
| Amission (%) | 0 | 0 | 0 | 0 | 0 | 3 | |||
| Overall | 99.6 | ||||||||
| Kappa | 0.99 |
Appendix A.3. Perceptions on Livelihoods and Change in the Zahamena Socio-Ecological System (Statements of Miners in Interviews, and Farmers in Game Workshops)
Appendix A.4. Perceptions of Farmers on the Best-Suited Forest Management System (Statements of Game Workshop Debriefings)
Appendix A.5. Authority Perceptions of Forest Governance Issues in the Alaotra Mangoro Region
References
- Curtis, P.G.; Slay, C.M.; Harris, N.L.; Tyukavina, A.; Hansen, M.C. Classifying drivers of global forest loss. Science 2018, 361, 1108–1110. [Google Scholar] [CrossRef] [PubMed]
- Foley, J.A.; DeFries, R.; Asner, G.P.; Barford, C.; Bonan, G.; Carpenter, S.R.; Chapin, F.S.; Coe, M.T.; Daily, G.C.; Gibbs, H.K.; et al. Global consequences of land use. Science 2005, 309, 570–574. [Google Scholar] [CrossRef] [PubMed]
- Song, X.-P.; Hansen, M.C.; Stehman, S.V.; Potapov, P.V.; Tyukavina, A.; Vermote, E.F.; Townshend, J.R. Global land change from 1982 to 2016. Nature 2018, 560, 639–643. [Google Scholar] [CrossRef] [PubMed]
- Geist, H.J.; Lambin, E.F. Proximate causes and underlying driving forces of tropical deforestation: Tropical forests are disappearing as the result of many pressures, both local and regional, acting in various combinations in different geographical locations. BioScience 2002, 52, 143–150. [Google Scholar] [CrossRef]
- Moat, J.; Smith, P.P. Atlas of the Vegetation of Madagascar; Royal Botanic Gardens: London, UK, 2007. [Google Scholar]
- Buerki, S.; Devey, D.S.; Callmander, M.W.; Phillipson, P.B.; Forest, F. Spatio-temporal history of the endemic genera of Madagascar. Bot. J. Linn. Soc. 2013, 171, 304–329. [Google Scholar] [CrossRef]
- Ganzhorn, J.U.; Wilmé, L.; Mercier, J.L. Explaining Madagascar’s biodiversity. In Conservation and Environmental Management in Madagascar; Scales, I.R., Ed.; Routledge: London, UK, 2014; pp. 41–67. [Google Scholar]
- Waeber, P.O.; Wilmé, L.; Ramamonjisoa, B.; Garcia, C.; Rakotomalala, D.; Rabemananjara, Z.H.; Kull, C.A.; Ganzhorn, J.U.; Sorg, J.-P. Dry forests in Madagascar: Neglected and under pressure. Int. For. Rev. 2015, 17, 127–148. [Google Scholar] [CrossRef]
- Global Forest Watch. Tree Cover Loss and Gain Area. Available online: https://www.globalforestwatch.org/dashboards/country/MDG (accessed on 20 July 2018).
- Waeber, P.O.; Schuurman, D.; Wilmé, L. Madagascar’s rosewood (Dalbergia spp.) stocks as a political challenge. PeerJ Prepr. 2018, e27062v1. [Google Scholar] [CrossRef]
- Vieilledent, G.; Grinand, C.; Rakotomalala, F.A.; Ranaivosoa, R.; Rakotoarijaona, J.R.; Allnutt, T.F.; Achard, F. Combining global tree cover loss data with historical national forest cover maps to look at six decades of deforestation and forest fragmentation in Madagascar. Biol. Conserv. 2018, 222, 189–197. [Google Scholar] [CrossRef]
- Horning, N.R. Strong support for weak performance: Donor competition in Madagascar. Afr. Affairs 2008, 107, 405–431. [Google Scholar] [CrossRef]
- Waeber, P.O.; Wilmé, L.; Mercier, J.R.; Camara, C.; Lowry, P.P., II. How effective have thirty years of internationally driven conservation and development efforts been in Madagascar? PLoS ONE 2016, 11, e0161115. [Google Scholar] [CrossRef] [PubMed]
- Scales, I.R. Farming at the forest frontier: Land use and landscape change in western Madagascar, 1896–2005. Environ. Hist. 2011, 17, 499–524. [Google Scholar] [CrossRef]
- Scales, I.R. The drivers of deforestation and the complexity of land use in Madagascar. In Conservation and Environmental Management in Madagascar, 1st ed.; Scales, I.R., Ed.; Routledge: London, UK, 2014; pp. 129–150. [Google Scholar]
- Casse, T.; Milhøj, A.; Ranaivoson, S.; Randriamanarivo, J.R. Causes of deforestation in southwestern Madagascar: What do we know? For. Policy Econ. 2004, 6, 33–48. [Google Scholar] [CrossRef]
- Moser, C. An economic analysis of deforestation in Madagascar in the 1990s. Environ. Sci. 2008, 5, 91–108. [Google Scholar] [CrossRef]
- Humbert, H. La Destruction D’une Flore Insulaire Par Le Feu: Principaux Aspects De La Végétation À Madagascar; Mémoires De l’Académie Malgache 5; Imprimerie Moderne de l’Emyrne, G. Pitot et Cie.: Tananarive, Madagascar, 1927; pp. 1–80. [Google Scholar]
- Favre, J.C. Traditional utilization of the forest. In Ecology and Economy of a Tropical Dry Forest in Madagascar; Ganzhorn, J.U., Sorg, J.-P., Eds.; Primate Report 46-1: Göttingen, Germany, 1996; pp. 33–40. [Google Scholar]
- Laurent, J. The Programme Menabe in Madagascar: A project of the Cooperation Suisse. In Ecology and Economy of a Tropical Dry Forest in Madagascar; Ganzhorn, J.U., Sorg, J.-P., Eds.; Primate Report 46-1: Göttingen, Germany, 1996; pp. 5–12. [Google Scholar]
- Styger, E.; Rakotondramasy, H.M.; Pfeffer, M.J.; Fernandes, E.C.; Bates, D.M. Influence of slash-and-burn farming practices on fallow succession and land degradation in the rainforest region of Madagascar. Agric. Ecosyst. Environ. 2007, 119, 257–269. [Google Scholar] [CrossRef]
- Poudyal, M.; Jones, J.P.G.; Rakotonarivo, O.S.; Hockley, N.; Gibbons, J.M.; Mandimbiniaina, R.; Rasoamanana, A.; Andrianantenaina, N.S.; Ramamonjisoa, B.S. Who bears the cost of forest conservation? PeerJ 2018, 6, E5106. [Google Scholar] [CrossRef] [PubMed]
- Pollini, J. Agroforestry and the search for alternatives to slash-and-burn cultivation: From technological optimism to a political economy of deforestation. Agric. Ecosyst. Environ. 2009, 133, 48–60. [Google Scholar] [CrossRef]
- Urech, Z.L.; Felber, H.R.; Sorg, J.P. Who wants to conserve remaining forest fragments in the Manompana Corridor? Madag. Conserv. Dev. 2012, 7, 135–143. [Google Scholar] [CrossRef]
- Urech, Z.L.; Zaehringer, J.G.; Rickenbach, O.; Sorg, J.-P.; Felber, H.R. Understanding deforestation and forest fragmentation from a livelihood perspective. Madag. Conserv. Dev. 2015, 10, 67–76. [Google Scholar] [CrossRef]
- Dressler, W.; Büscher, B.; Schoon, M.; Brockington, D.; Hayes, T.; Kull, C.; McCarthy, J.; Shrestha, K. From hope to crisis and back again? A critical history of the global CBNRM narrative. Environ. Conserv. 2010, 37, 5–15. [Google Scholar] [CrossRef]
- Measham, T.G.; Lumbasi, J.A. Success factors for community-based natural resource management (CBNRM): Lessons from Kenya and Australia. Environ. Manag. 2013, 52, 649–659. [Google Scholar] [CrossRef] [PubMed]
- Pollini, J.; Lassoie, J.P. Trapping farmer communities within global environmental regimes: The case of the GELOSE legislation in Madagascar. Soc. Nat. Resour. 2011, 24, 814–830. [Google Scholar] [CrossRef]
- Mercier, J.R. The preparation of the National Environmental Action Plan (NEAP): Was it a false start? Madag. Conserv. Dev. 2006, 1, 50–54. [Google Scholar] [CrossRef]
- Raik, D. Forest management in Madagascar: An historical overview. Madag. Conserv. Dev. 2007, 2, 5–10. [Google Scholar] [CrossRef]
- Borrini-Feyerabend, G.; Dudley, N. Élan Durban: Nouvelles perspectives pour les Aires Protégées de Madagascar 2005. Available online: http://www.equilibriumresearch.com/upload/document/elandurban.pdf (accessed on 20 July 2018).
- Kull, C.A. Empowering pyromaniacs in Madagascar: Ideology and legitimacy in community-based natural resource management. Dev. Change 2002, 33, 57–78. [Google Scholar] [CrossRef]
- Antona, M.; Motte Biénabe, E.; Salles, J.-M.; Péchard, G.; Aubert, S.; Ratsimbarison, R. Rights transfers in Madagascar biodiversity policies: Achievements and significance. Environ. Dev. Econ. 2004, 9, 825–847. [Google Scholar] [CrossRef]
- Raik, D.B.; Decker, D.J. A multisector framework for assessing community-based forest management: Lessons from Madagascar. Ecol. Soc. 2007, 12, 1. Available online: http://www.ecologyandsociety.org/vol12/iss1/art14/ (accessed on 20 July 2018). [CrossRef]
- Fritz-Vietta, N.V.; Röttger, C.; Stoll-Kleemann, S. Community-based management in two biosphere reserves in Madagascar–distinctions and similarities: What can be learned from different approaches? Madag. Conserv. Dev. 2009, 4, 86–97. [Google Scholar] [CrossRef]
- Horning, N.R. Across the great divide: Collaborative forest management. In The Politics of Deforestation in Africa: Madagascar, Tanzania, and Uganda, 1st ed.; Horning, N.R., Ed.; Palgrave Mcmillan: Basingstoke, UK, 2018; pp. 135–163. ISBN 978-3-319-76827-4. [Google Scholar]
- Neudert, R.; Ganzhorn, J.U.; Wätzold, F. Global benefits and local costs—The dilemma of tropical forest conservation: A review of the situation in Madagascar. Environ. Conserv. 2017, 44, 82–96. [Google Scholar] [CrossRef]
- Gardner, C.J.; Nicoll, M.E.; Birkinshaw, C.; Harris, A.; Lewis, R.E.; Rakotomalala, D.; Ratsifandrihamanana, A.N. The rapid expansion of Madagascar’s protected area system. Biol. Conserv. 2018, 220, 29–36. [Google Scholar] [CrossRef]
- Rasolofoson, R.A.; Ferraro, P.J.; Jenkins, C.N.; Jones, J.P. Effectiveness of community forest management at reducing deforestation in Madagascar. Biol. Conserv. 2015, 184, 271–277. [Google Scholar] [CrossRef]
- Rasolofoson, R.A.; Ferraro, P.J.; Ruta, G.; Rasamoelina, M.S.; Randriankolona, P.L.; Larsen, H.O.; Jones, J.P. Impacts of community forest management on human economic well-being across Madagascar. Conserv. Lett. 2017, 10, 346–353. [Google Scholar] [CrossRef]
- Visser, L.E. Reflections on transdisciplinarity, integrated coastal development, and governance. In Challenging Coasts: Transdisciplinary Excursions into Integrated Coastal Zone Development; Visser, L.E., Ed.; Amsterdam University Press: Amsterdam, The Netherlands, 2004; pp. 23–47. [Google Scholar]
- Béné, C.; Wood, R.G.; Newsham, A.; Davies, M. Resilience: New utopia or new tyranny? Reflection about the potentials and limits of the concept of resilience in relation to vulnerability reduction programmes. IDS Working Pap. 2012, 405, 1–61. Available online: https://www.ids.ac.uk/publication/resilience-new-utopia-or-new-tyranny (accessed on 20 July 2018). [CrossRef]
- Sanderson, I. Evaluation, policy learning and evidence-based policy making. Public Admin. 2002, 80, 1–22. [Google Scholar] [CrossRef]
- Lavis, J.N.; Robertson, D.; Woodside, J.M.; McLeod, C.B.; Abelson, J. How can research organizations more effectively transfer research knowledge to decision makers? Milbank Q. 2003, 81, 221–248. [Google Scholar] [CrossRef] [PubMed]
- Gautier, D.; Garcia, C.; Negi, S.; Wardell, D.A. The limits and failures of existing forest governance standards in semi-arid contexts. Int. For. Rev. 2015, 17, 114–126. [Google Scholar] [CrossRef]
- Gardner, C.J. Social learning and the researcher–practitioner divide. Oryx 2012, 46, 313–314. [Google Scholar] [CrossRef]
- Sayer, J.; Bull, G.; Elliott, C. Mediating forest transitions: ‘Grand design ‘or’ muddling through’. Conserv. Soc. 2008, 6, 320–327. [Google Scholar] [CrossRef]
- Rives, F.; Carrière, S.M.; Montagne, P.; Aubert, S.; Sibelet, N. Forest management devolution: Gap between technicians’ design and villagers’ practices in Madagascar. Environ. Manag. 2013, 52, 877–893. [Google Scholar] [CrossRef] [PubMed]
- Rittel, H.W.; Webber, M.M. Dilemmas in a general theory of planning. Policy Sci. 1973, 4, 155–169. [Google Scholar] [CrossRef]
- Etienne, M. Companion Modelling, a Participatory Approach to Support Sustainable Development, 1st ed.; Springer: Dordrecht, The Netherlands, 2014; ISBN 978-94-017-8556-3. [Google Scholar]
- Waeber, P.O.; De Grave, A.; Wilmé, L.; Garcia, C. Play, learn, explore: Grasping complexity through gaming and photography. Madag. Conserv. Dev. 2017, 12. [Google Scholar] [CrossRef]
- Rakotoarisoa, T.F.; Waeber, P.O.; Richter, T.; Mantilla-Contreras, J. Water hyacinth (Eichhornia crassipes), any opportunities for the Alaotra wetlands and livelihoods? Madag. Conserv. Dev. 2015, 10, 128–136. [Google Scholar] [CrossRef]
- Bousquet, F.; Trébuil, G.; Hardy, B. Companion Modeling and Multi-Agent Systems for Integrated Natural Resource Management in Asia; International Rice Research Institute: Los Baños, Philippines, 2005. [Google Scholar]
- Dumrongrojwatthana, P.; Barnaud, C.; Gajaseni, N.; Trébuil, G. Companion modeling to facilitate adaptive forest management in Nam Haen sub-watershed, Nan Province, Northern Thailand. In Proceedings of the Towards Sustainable Livelihood and Environment: 2nd International Conference Asian Simulation and Modelling (ASIMMOD 2007), Chiang Mai, Thailand, 9–11 January 2007; pp. 327–332. Available online: http://agritrop.cirad.fr/543099/ (accessed on 20 July 2018).
- Dumrongrojwatthana, P.; Trébuil, G. Northern Thailand Case: Gaming and Simulation for Co-Learning and Collective Action; Companion Modelling for Collaborative Landscape Management between Herders and Foresters; Wageningen Academic Publishers: Wageningen, The Netherlands, 2011; pp. 191–219. [Google Scholar]
- Garcia, C.; Speelman, E.N. Landscape approaches, wicked problems and role playing games. Tropenbos International ComMod Workshop. ForDev Working Pap. 2015, 1, 1–20. Available online: http://www.researchgate.net/publication/320170969 (accessed on 20 July 2018).
- Speelman, E.N.; van Noordwijk, M.; Garcia, C. Gaming to better manage complex natural resource landscapes. In Co-Investment in Ecosystem Services: Global Lessons from Payment and Incentive Schemes; Namirembe, S., Leimona, B., van Noordwijk, M., Minang, P.A., Eds.; World Agroforestry Centre (ICRAF): Nairobi, Kenya, 2017. [Google Scholar]
- Etienne, M.; Du Toit, D.R.; Pollard, S. ARDI: A co-construction method for participatory modelling in natural resources management. Ecol. Soc. 2011, 16, 44. Available online: http://www.ecologyandsociety.org/vol16/iss1/art44/ (accessed on 20 July 2018). [CrossRef]
- USGS. Available online: https://landsat.usgs.gov/landsat-surface-reflectance-data-products (accessed on 25 July 2018).
- Banskota, A.; Kayastha, N.; Falkowski, M.J.; Wulder, M.A.; Froese, R.E.; White, J.C. Forest monitoring using Landsat time series data: A review. Can. J. Remote Sens. 2014, 40, 362–384. [Google Scholar] [CrossRef]
- World Bank. Critical Ecosystem Partnership Fund; Global program review 2, 1; Washington, DC, USA, 2007; Available online: http://documents.worldbank.org/curated/en/865411468153290094/Critical-Ecosystem-Partnership-Fund-CEPF (accessed on 20 July 2018).
- Erbek, F.S.; Özkan, C.; Taberner, M. Comparison of maximum likelihood classification method with supervised artificial neural network algorithms for land use activities. Int. J. Remote Sens. 2004, 25, 1733–1748. [Google Scholar] [CrossRef]
- Jensen, L.S.; Mueller, T.; Tate, K.R.; Ross, D.J.; Magid, J.; Nielsen, N.E. Soil surface CO2 flux as an index of soil respiration in situ: A comparison of two chamber methods. Soil Biol. Biochem. 1996, 28, 1297–1306. [Google Scholar] [CrossRef]
- R Core Team. R: A Language and Environment for Statistical Computing; R Foundation for Statistical Computing: Vienna, Austria, 2013; Available online: http://www.R-project.org/ (accessed on 20 July 2018).
- Turner, I.M. Species loss in fragments of tropical rain forest: A review of the evidence. J. Appl. Ecol. 1996, 33, 200–209. [Google Scholar] [CrossRef]
- Rappaport, D.I.; Morton, D.C.; Longo, M.; Keller, M.; Dubayah, R.; dos-Santos, M.N. Quantifying long-term changes in carbon stocks and forest structure from Amazon forest degradation. Environ. Res. Lett. 2018, 13, 065013. [Google Scholar] [CrossRef]
- Reibelt, L.M.; Woolaver, L.; Moser, G.; Randriamalala, I.H.; Raveloarimalala, L.M.; Ralainasolo, F.B.; Ratsimbazafy, J.; Waeber, P.O. Contact matters: Local people’s perceptions of Hapalemur alaotrensis and implications for conservation. Int. J. Primatol. 2017, 38, 588–608. [Google Scholar] [CrossRef]
- Timko, J.A.; Waeber, P.O.; Kozak, R.A. The socio-economic contribution of non-timber forest products to rural livelihoods in Sub-Saharan Africa: Knowledge gaps and new directions. Int. For. Rev. 2010, 12, 284–294. [Google Scholar] [CrossRef]
- Ameyaw, J.; Arts, B.; Wals, A. Challenges to responsible forest governance in Ghana and its implications for professional education. For. Policy Econ. 2014, 62, 78–87. [Google Scholar] [CrossRef]
- Sundström, A. Understanding illegality and corruption in forest governance. J. Environ. Manag. 2016, 181, 779–790. [Google Scholar] [CrossRef] [PubMed]
- Pascual, U.; Phelps, J.; Garmendia, E.; Brown, K.; Corbera, E.; Martin, A.; Gomez-Baggethun, E.; Muradian, R. Social equity matters in payments for ecosystem services. BioScience 2014, 64, 1027–1036. [Google Scholar] [CrossRef]
- Waeber, P.O.; Reibelt, L.M.; Randriamalala, I.H.; Moser, G.; Raveloarimalala, L.M.; Ralainasolo, F.B.; Ratsimbazafy, J.; Woolaver, L. Local awareness and perceptions: Consequences for conservation of marsh habitat at Lake Alaotra for one of the world’s rarest lemurs. Oryx 2017, 1–10. [Google Scholar] [CrossRef]
- Kairu, A.; Upton, C.; Huxham, M.; Kotut, K.; Mbeche, R.; Kairo, J. From shiny shoes to muddy reality: Understanding how meso-state actors negotiate the implementation gap in participatory forest management. Soc. Nat. Resour. 2017, 31, 74–88. [Google Scholar] [CrossRef]
- Berkes, F. Rethinking community-based conservation. Conserv. Biol. 2004, 18, 621–630. [Google Scholar] [CrossRef]
- Rendigs, A.; Reibelt, L.M.; Ralainasolo, F.B.; Ratsimbazafy, J.H.; Waeber, P.O. Ten years into the marshes–Hapalemur alaotrensis conservation, one step forward and two steps back? Madag. Conserv. Dev. 2015, 10, 13–20. [Google Scholar] [CrossRef]
- Levins, R. The strategy of model building in population biology. Am. Sci. 1966, 54, 421–431. [Google Scholar]
- Garcia, C.; Dray, A.; Waeber, P. Learning begins when the game is over: Using games to embrace complexity in natural resources management. GAIA-Ecol. Pers. Sci. Soc. 2016, 25, 289–291. [Google Scholar] [CrossRef]
- Reibelt, L.M.; Moser, G.; Dray, A.; Randriamalala, I.H.; Chamagne, J.; Ramamonjisoa, B.; Garcia Barrios, L.; Garcia, C.; Waeber, P.O. Tool development to understand rural resource users’ land use and impacts on land type changes in Madagascar. Madag. Conserv. Dev. 2017. [Google Scholar] [CrossRef]
- Stoudmann, N.; Waeber, P.O.; Randriamalala, I.H.; Garcia, C. Perception of change: Narratives and strategies of farmers in Madagascar. J. Rural Stud. 2017, 56, 76–86. [Google Scholar] [CrossRef]
- Maret, F. Madagascar. In Distortions to Agricultural Incentives in Africa; Anderson, K., Masters, W.A., Eds.; World Bank: Washington, DC, USA, 2009; pp. 101–125. [Google Scholar]
- Reibelt, L.M.; Nowack, J. Community-based conservation in Madagascar, the ‘cure-all’ solution? Madag. Conserv. Dev. 2015, 10, 3–5. [Google Scholar] [CrossRef]
- Fowler, R.; Rockstrom, J. Conservation tillage for sustainable agriculture: An agrarian revolution gathers momentum in Africa. Soil Till. Res. 2001, 61, 93–108. [Google Scholar] [CrossRef]
- Denich, M.; Vlek, P.L.; de Abreu Sá, T.D.; Vielhauer, K.; Lücke, W. A concept for the development of fire-free fallow management in the Eastern Amazon, Brazil. Agric. Ecosyst. Environ. 2005, 110, 43–58. [Google Scholar] [CrossRef]
- Tittonell, P.; Giller, K.E. When yield gaps are poverty traps: The paradigm of ecological intensification in African smallholder agriculture. Field Crops Res. 2013, 143, 76–90. [Google Scholar] [CrossRef]
- Wilmé, L.; Waeber, P.O.; Moutou, F.; Gardner, C.J.; Razafindratsima, O.; Sparks, J.; Kull, C.A.; Ferguson, B.; Lourenco, W.R.; Jenkins, P.D. A proposal for ethical research conduct in Madagascar. Madag. Conserv. Dev. 2016, 11. [Google Scholar] [CrossRef]
- Ravaka, A.; Ramamonjisoa, B.S.; Ratsimba, H.R.; Ratovoson, A.N.A. Circuit court du marché des produits agricoles: Pour une gestion efficace du paysage ouvert, cas du bassin-versant de Maningory, Madagascar. Madag. Conserv. Dev. 2017, 12. [Google Scholar] [CrossRef]
- Stoudmann, N.; Garcia, C.; Randriamalala, I.H.; Rakotomalala, V.A.G.; Ramamonjisoa, B. Two sides to every coin: Farmers’ perceptions of mining in the Maningory watershed, Madagascar. Madag. Conserv. Dev. 2016, 11, 91–95. [Google Scholar] [CrossRef]
- Gardner, C.J.; Waeber, P.O.; Razafindratsima, O.H.; Wilmé, L. Decision complacency and conservation planning. Conserv. Biol. 2018. [Google Scholar] [CrossRef] [PubMed]







© 2018 by the authors. Licensee MDPI, Basel, Switzerland. This article is an open access article distributed under the terms and conditions of the Creative Commons Attribution (CC BY) license (http://creativecommons.org/licenses/by/4.0/).
Share and Cite
Bodonirina, N.; Reibelt, L.M.; Stoudmann, N.; Chamagne, J.; Jones, T.G.; Ravaka, A.; Ranjaharivelo, H.V.F.; Ravonimanantsoa, T.; Moser, G.; De Grave, A.; et al. Approaching Local Perceptions of Forest Governance and Livelihood Challenges with Companion Modeling from a Case Study around Zahamena National Park, Madagascar. Forests 2018, 9, 624. https://doi.org/10.3390/f9100624
Bodonirina N, Reibelt LM, Stoudmann N, Chamagne J, Jones TG, Ravaka A, Ranjaharivelo HVF, Ravonimanantsoa T, Moser G, De Grave A, et al. Approaching Local Perceptions of Forest Governance and Livelihood Challenges with Companion Modeling from a Case Study around Zahamena National Park, Madagascar. Forests. 2018; 9(10):624. https://doi.org/10.3390/f9100624
Chicago/Turabian StyleBodonirina, Nathalie, Lena M. Reibelt, Natasha Stoudmann, Juliette Chamagne, Trevor G. Jones, Annick Ravaka, Hoby V. F. Ranjaharivelo, Tantelinirina Ravonimanantsoa, Gabrielle Moser, Arnaud De Grave, and et al. 2018. "Approaching Local Perceptions of Forest Governance and Livelihood Challenges with Companion Modeling from a Case Study around Zahamena National Park, Madagascar" Forests 9, no. 10: 624. https://doi.org/10.3390/f9100624
APA StyleBodonirina, N., Reibelt, L. M., Stoudmann, N., Chamagne, J., Jones, T. G., Ravaka, A., Ranjaharivelo, H. V. F., Ravonimanantsoa, T., Moser, G., De Grave, A., Garcia, C., Ramamonjisoa, B. S., Wilmé, L., & Waeber, P. O. (2018). Approaching Local Perceptions of Forest Governance and Livelihood Challenges with Companion Modeling from a Case Study around Zahamena National Park, Madagascar. Forests, 9(10), 624. https://doi.org/10.3390/f9100624

