Molecular Responses of the NAC Gene Family in Acanthus ebracteatus: Involvement in Abiotic Stress Responses and Biosynthesis of Verproside and Verbascoside
Abstract
1. Introduction
2. Materials and Methods
2.1. RNA Extraction and cDNA Library Preparation
2.2. Plant Materials Under Abiotic Stress
2.3. Bioinformatic Analysis of the AeNACs Gene Family
2.4. Expression Analysis of the AeNAC Genes in Different Tissues of A. ebractetus
2.5. Analysis of Verproside and Verbascoside Contents
3. Results
3.1. Analysis of Physical and Chemical Properties, Conservative Sequences, and Evolutionary Tree of AeNACs Gene Family
3.2. Enrichment Analysis of AeNAC Gene Family GO in A. ebractetus
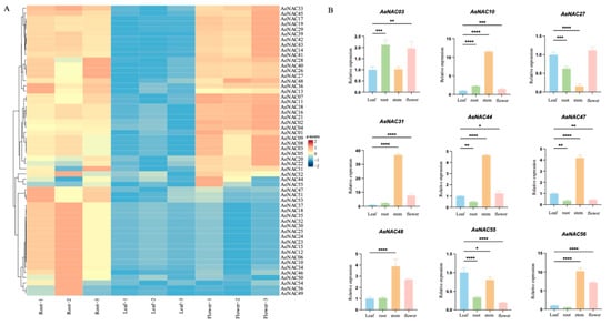
3.3. Tissue-Specific Expression Analysis of AeNAC Genes
3.4. Correlation Analysis Between the Expression Level of AeNAC Genes and the Contents of Verbascoside and Verprosid
3.5. Analysis of AeNAC Gene Expression in Young Leaves of A. ebracteatus Under Abiotic Stress
4. Discussion
5. Conclusions
Supplementary Materials
Author Contributions
Funding
Data Availability Statement
Conflicts of Interest
References
- Sun, Y.; Li, C.; Li, Z.; Jian, C.; Li, N.; Zhang, S.; Li, G. Construction of Gene Expression Profiles of the NAC Transcription Factor Family in Sugar Beet Under Abiotic Stress. Sugar Tech. 2024, 26, 1232–1242. [Google Scholar] [CrossRef]
- Zhang, H.; Kang, H.; Su, C.; Qi, Y.; Liu, X.; Pu, J. Genome-Wide Identification and Expression Profile Analysis of the NAC Transcription Factor Family during Abiotic and Biotic Stress in Woodland Strawberry. PLoS ONE 2018, 13, e0197892. [Google Scholar] [CrossRef]
- Tariq, R.; Hussain, A.; Tariq, A.; Khalid, M.H.B.; Khan, I.; Basim, H.; Ingvarsson, P.K. Genome-Wide Analyses of the Mung Bean NAC Gene Family Reveals Orthologs, Co-Expression Networking and Expression Profiling under Abiotic and Biotic Stresses. BMC Plant Biol. 2022, 22, 343. [Google Scholar] [CrossRef]
- Zhang, M.; Hou, X.; Yang, H.; Wang, J.; Li, Y.; Liu, Q.; Zhang, C.; Wang, B.; Chen, M. The NAC Gene Family in the Halophyte Limonium bicolor: Identification, Expression Analysis, and Regulation of Abiotic Stress Tolerance. Plant Physiol. Biochem. 2024, 208, 108462. [Google Scholar] [CrossRef]
- Soltani Howyzeh, M.; Sadat Noori, S.A.; Shariati, J.V.; Amiripour, M. Comparative Transcriptome Analysis to Identify Putative Genes Involved in Thymol Biosynthesis Pathway in Medicinal Plant Trachyspermum Ammi L. Sci. Rep. 2018, 8, 13405. [Google Scholar] [CrossRef]
- Zhang, H.; Xu, J.; Chen, H.; Jin, W.; Liang, Z. Characterization of NAC Family Genes in Salvia Miltiorrhiza and NAC2 Potentially Involved in the Biosynthesis of Tanshinones. Phytochemistry 2021, 191, 112932. [Google Scholar] [CrossRef]
- Xu, S.Q.; Li, J.Y.; Sun, M.Y.; Gu, Y.; Wang, J.H. Identification of expression analysis of NAC gene family in Andrographis paniculate. Chin. Agric. Sci. Bull. 2024, 40, 117–125. [Google Scholar]
- Mohanta, T.K.; Yadav, D.; Khan, A.; Hashem, A.; Tabassum, B.; Khan, A.L.; Abd_Allah, E.F.; Al-Harrasi, A. Genomics, Molecular and Evolutionary Perspective of NAC Transcription Factors. PLoS ONE 2020, 15, e0231425. [Google Scholar] [CrossRef] [PubMed]
- Sun, M.-M.; Liu, X.; Huang, X.-J.; Yang, J.-J.; Qin, P.-T.; Zhou, H.; Jiang, M.-G.; Liao, H.-Z. Genome-Wide Identification and Expression Analysis of the NAC Gene Family in Kandelia Obovata, a Typical Mangrove Plant. CIMB 2022, 44, 5622–5637. [Google Scholar] [CrossRef]
- Song, S.; Ma, D.; Xu, C.; Guo, Z.; Li, J.; Song, L.; Wei, M.; Zhang, L.; Zhong, Y.-H.; Zhang, Y.-C.; et al. In Silico Analysis of NAC Gene Family in the Mangrove Plant Avicennia Marina Provides Clues for Adaptation to Intertidal Habitats. Plant Mol. Biol. 2023, 111, 393–413. [Google Scholar] [CrossRef]
- Klepikova, A.V.; Kasianov, A.S.; Gerasimov, E.S.; Logacheva, M.D.; Penin, A.A. A High Resolution Map of the Arabidopsis Thaliana Developmental Transcriptome Based on RNA-Seq Profiling. Plant J. 2016, 88, 1058–1070. [Google Scholar] [CrossRef]
- Liu, S.; Guan, Y.; Weng, Y.; Liao, B.; Tong, L.; Hao, Z.; Chen, J.; Shi, J.; Cheng, T. Genome-Wide Identification of the NAC Gene Family and Its Functional Analysis in Liriodendron. BMC Plant Biol. 2023, 23, 415. [Google Scholar] [CrossRef]
- Hao, Y.J.; Wei, W.; Song, Q.X.; Chen, H.W.; Zhang, Y.Q.; Wang, F.; Zou, H.F.; Lei, G.; Tian, A.G.; Zhang, W.K.; et al. Soybean NAC transcription factors promote abiotic stress tolerance and lateral root formation in transgenic plants. Plant J. 2011, 68, 302–313. [Google Scholar] [CrossRef]
- Zhang, X.; Long, Y.; Chen, X.; Zhang, B.; Xin, Y.; Li, L.; Cao, S.; Liu, F.; Wang, Z.; Huang, H.; et al. A NAC Transcription Factor OsNAC3 Positively Regulates ABA Response and Salt Tolerance in Rice. BMC Plant Biol. 2021, 21, 546. [Google Scholar] [CrossRef] [PubMed]
- Mei, C.; Yang, J.; Mei, Q.; Jia, D.; Yan, P.; Feng, B.; Mamat, A.; Gong, X.; Guan, Q.; Mao, K.; et al. MdNAC104 Positively Regulates Apple Cold Tolerance via CBF-Dependent and CBF-Independent Pathways. Plant Biotechnol. J. 2023, 21, 2057–2073. [Google Scholar] [CrossRef] [PubMed]
- Zhang, Y.; Chen, G.C.; Zhong, C.R. Research on endangered mangrove species and recovery status in China. J. Appl. Oceanogr. 2021, 40, 142–153. [Google Scholar]
- Laupattarakasem, P.; Houghton, P.J.; Hoult, J.R.S.; Itharat, A. An evaluation of the activity related to inflammation of four plants used in Thailand to treat arthritis. J. Ethnopharmacol. 2003, 85, 207–215. [Google Scholar] [CrossRef]
- Kanlayavattanakul, M.; Khongkow, M.; Lourith, N. Wound Healing and Photoprotection Properties of Acanthus Ebracteatus Vahl. Extracts Standardized in Verbascoside. Sci. Rep. 2024, 14, 1904. [Google Scholar] [CrossRef] [PubMed]
- Olatunji, O.J.; Olatunde, O.O.; Jayeoye, T.J.; Singh, S.; Nalinbenjapun, S.; Sripetthong, S.; Chunglok, W.; Ovatlarnporn, C. New Insights on Acanthus Ebracteatus Vahl: UPLC-ESI-QTOF-MS Profile, Antioxidant, Antimicrobial and Anticancer Activities. Molecules 2022, 27, 1981. [Google Scholar] [CrossRef]
- Boonsnongcheep, P.; Pichetpongtorn, P.; Juntosuth, P.; Yowsong, T.; Vansanit, P.; Preeprame, S.; Kanchanapoom, T.; Putalun, W. LED and Methyl Jasmonate Enhance a Strong Antioxidant Compound, Verbascoside, Production in Clerodendrum indicum and Acanthus ebracteatus. J. Plant Biochem. Biotechnol. 2021, 31, 98–106. [Google Scholar] [CrossRef]
- Liang, J.M.; Yang, S.Q.; Hu, W.H.; Li, X.Y.; Wang, L.Y. Effects of 4-hydroxy-2( 3H)-benzoxazolone on proliferation and apoptosis of pancreatic cancer L3. 6 cells. China J. Chin. Mater. Medica 2024, 49, 2355–2363. [Google Scholar]
- Kanlayavattanakul, M.; Chaikul, P.; Kongkow, M.; Iempridee, T.; Lourith, N. Anti-Aging of Phenolic-Rich Acanthus Ebracteatus Vahl. Extracts. Chem. Biol. Technol. Agric. 2023, 10, 32. [Google Scholar] [CrossRef]
- Mahasiripanth, T.; Hokputsa, S.; Niruthisard, S.; Bhattarakosol, P.; Patumraj, S. Effects of Acanthus Ebracteatus Vahl on Tumor Angiogenesis and on Tumor Growth in Nude Mice Implanted with Cervical Cancer. CMAR 2012, 4, 269–279. [Google Scholar] [CrossRef][Green Version]
- Fang, Z.; Li, D.; Murong, H.; He, M.; Liu, Y.; Liu, J.; Wu, J.; Li, Y.; Li, Y.; Jin, X.; et al. Comparative Plastome Analysis Between Endangered Mangrove Species and Acanthus Relatives Provides Insights into Its Origin and Adaptive Evolution. Ecol. Evol. 2024, 14, e70566. [Google Scholar] [CrossRef] [PubMed]
- Lin, G.X.; Zhu, Y.J.; Guo, J.; Xu, W.G.; Chen, Y.C.; He, T.; Xu, F.H. Current Status and Conservation Strategy of a Rare Mangrove Plant (Acanthus ebracteatus) in Leizhou Peninsula. Wetl. Sci. Mannagement 2022, 18, 62–65. [Google Scholar]
- Zhang, T.X.; Zheng, C.F.; Luo, F.P.; He, J.H.; Li, D.F.; Li, W.J.; Lin, S.Q.; Zhang, Y. Study on the Breeding of Medicinal Mangrove Plant Acanthus ebracteatus Vahl. SEED 2023, 42, 38–48. [Google Scholar]
- Ni, X.; Yang, Y.; Xie, Y.; Li, D.; Xia, X.; Zhang, Y.; Zheng, C. Selection and Verification of Reference Genes for Real-Time Quantitative PCR in Endangered Mangrove Species Acanthus Ebracteatus under Different Abiotic Stress Conditions. Mar. Environ. Res. 2025, 204, 106862. [Google Scholar] [CrossRef]
- Chen, S.; Zhou, Y.; Chen, Y.; Gu, J. Fastp: An Ultra-Fast All-in-One FASTQ Preprocessor. Bioinformatics 2018, 34, i884–i890. [Google Scholar] [CrossRef]
- Kim, D.; Langmead, B.; Salzberg, S.L. HISAT: A Fast Spliced Aligner with Low Memory Requirements. Nat. Methods 2015, 12, 357–360. [Google Scholar] [CrossRef]
- Pertea, M.; Pertea, G.M.; Antonescu, C.M.; Chang, T.-C.; Mendell, J.T.; Salzberg, S.L. String Tie Enables Improved Reconstruction of a Transcriptome from RNA-Seq Reads. Nat. Biotechnol. 2015, 33, 290–295. [Google Scholar] [CrossRef]
- Ooka, H. Comprehensive Analysis of NAC Family Genes in Oryza Sativa and Arabidopsis Thaliana. DNA Res. 2003, 10, 239–247. [Google Scholar] [CrossRef]
- Tamura, K.; Stecher, G.; Kumar, S. MEGA11: Molecular Evolutionary Genetics Analysis Version 11. Mol. Biol. Evol. 2021, 38, 3022–3027. [Google Scholar] [CrossRef]
- He, X.T.; Jia, W.H.; Rong, J.J.; Li, J.X.; Zhang, J.; Chen, X.; Wang, Y.F.; Lei, X.J.; Wang, Y.P. Identification of CBF genes in Panax quinquefolius and analysis of their expression under low temperature stress. China J. Chin. Mater. Medica 2025, 103, 1–10. [Google Scholar]
- Mitsuda, N.; Iwase, A.; Yamamoto, H.; Yoshida, M.; Seki, M.; Shinozaki, K.; Ohme-Takagi, M. NAC Transcription Factors, NST1 and NST3, Are Key Regulators of the Formation of Secondary Walls in Woody Tissues of Arabidopsis. Plant Cell 2007, 19, 270–280. [Google Scholar] [CrossRef]
- Li, W.; Ping, F.; Jiang, H.; Zhang, S.; Zhao, T.; Liu, K.; Yu, H.; Hussian, I.; Ren, X.; Yu, X. Genome-Wide Identification of the NAC Gene Family in Brassica rapa (L.) and Expression Pattern Analysis of BrNAC2s. Plants 2025, 14, 834. [Google Scholar] [CrossRef]
- Bandaranayake, W.M. Bioactivities, Bioactive Compounds and Chemical Constituents of Mangrove Plant. Wetl. Ecol. Manag. 2002, 10, 421–452. [Google Scholar] [CrossRef]
- Li, M.; Liu, Z.; Liu, C.; Zhu, F.; Wang, K.; Wang, Z.; Li, X.; Lan, X.; Guan, Q. Drought Resistance of Tobacco Overexpressing the AfNAC1 Gene of Amorpha fruticosa Linn. Front. Plant Sci. 2022, 13, 980171. [Google Scholar] [CrossRef] [PubMed]
- Wang, J.; Wang, Y.; Zhang, J.; Ren, Y.; Li, M.; Tian, S.; Yu, Y.; Zuo, Y.; Gong, G.; Zhang, H.; et al. The NAC Transcription Factor ClNAC68 Positively Regulates Sugar Content and Seed Development in Watermelon by Repressing ClINV and ClGH3.6. Hortic. Res. 2021, 8, 214. [Google Scholar] [CrossRef]
- Kumar, R.; Kumar, C.; Choudhury, D.R.; Ranjian, A.; Raipuria, R.K.; Dubey, K.K.D.; Mishra, A.; Kumar, C.; Manzoor, M.M.; Kumar, A.; et al. Isolation, Characterization, and Expression Analysis of NAC Transcription Factor from Andrographis paniculata (Burm. f.) Nees and Their Role in Andrographolide. Genes 2024, 15, 422. [Google Scholar] [CrossRef] [PubMed]
- Dong, J.; Zhao, X.; Song, X.; Wang, S.; Zhao, X.; Liang, B.; Long, Y.; Xing, Z. Identification of Eleutherococcus Senticosus NAC Transcription Factors and Their Mechanisms in Mediating DNA Methylation of EsFPS, EsSS, and EsSE Promoters to Regulate Saponin Synthesis. BMC Genom. 2024, 25, 536. [Google Scholar] [CrossRef] [PubMed]
- Liu, M.; Ma, Z.; Sun, W.; Huang, L.; Wu, Q.; Tang, Z.; Bu, T.; Li, C.; Chen, H. Genome-Wide Analysis of the NAC Transcription Factor Family in Tartary buckwheat (Fagopyrum tataricum). BMC Genom. 2019, 20, 113. [Google Scholar] [CrossRef]
- Hu, S.; Shinwari, K.I.; Song, Y.; Xia, J.; Xu, H.; Du, B.; Luo, L.; Zheng, L. OsNAC300 Positively Regulates Cadmium Stress Responses and Tolerance in Rice Roots. Agronomy 2021, 11, 95. [Google Scholar] [CrossRef]
- Duan, M.; Zhang, R.; Zhu, F.; Zhang, Z.; Gou, L.; Wen, J.; Dong, J.; Wang, T. A Lipid-Anchored NAC Transcription Factor Is Translocated into the Nucleus and Activates Glyoxalase I Expression during Drought Stress. Plant Cell 2017, 29, 1748–1772. [Google Scholar] [CrossRef] [PubMed]
- Hu, H.; You, J.; Fang, Y.; Zhu, X.; Qi, Z.; Xiong, L. Characterization of Transcription Factor Gene SNAC2 Conferring Cold and Salt Tolerance in Rice. Plant Mol. Biol. 2008, 67, 169–181. [Google Scholar] [CrossRef]
- Kim, H.J.; Hong, S.H.; Kim, Y.W.; Lee, I.H.; Jun, J.H.; Phee, B.-K.; Rupak, T.; Jeong, H.; Lee, Y.; Hong, B.S.; et al. Gene Regulatory Cascade of Senescence-Associated NAC Transcription Factors Activated by ETHYLENE-INSENSITIVE2-Mediated Leaf Senescence Signalling in Arabidopsis. J. Exp. Bot. 2014, 65, 4023–4036. [Google Scholar] [CrossRef]
- Guo, Y.; Gan, S. AtNAP, a NAC Family Transcription Factor, Has an Important Role in Leaf Senescence. Plant J. 2006, 46, 601–612. [Google Scholar] [CrossRef]
- Balazadeh, S.; Wu, A.H.; Mueller-Roeber, B. Salt-Triggered Expression of the ANAC092-Dependent Senescence Regulon in Arabidopsis thaliana. Plant Signal. Behav. 2010, 5, 733–735. [Google Scholar] [CrossRef]
- Jin, J.F.; Wang, Z.Q.; He, Q.Y.; Wang, J.Y.; Li, P.F.; Xu, J.M.; Zheng, S.J.; Fan, W.; Yang, J.L. Genome-Wide Identification and Expression Analysis of the NAC Transcription Factor Family in Tomato (Solanum Lycopersicum) during Aluminum Stress. BMC Genom. 2020, 21, 288. [Google Scholar] [CrossRef]
- Yamaguchi, M.; Mitsuda, N.; Ohtani, M.; Ohme-Takagi, M.; Kato, K.; Demura, T. VASCULAR-RELATED NAC-DOMAIN 7 Directly Regulates the Expression of a Broad Range of Genes for Xylem Vessel Formation. Plant J. 2011, 66, 579–590. [Google Scholar] [CrossRef]
- Wang, Y.X.; Liu, Z.W.; Wu, Z.J.; Li, H.; Zhuang, J. Transcriptome-Wide Identification and Expression Analysis of the NAC Gene Family in Tea Plant [Camellia sinensis (L.) O. Kuntze]. PLoS ONE 2016, 11, e0166727. [Google Scholar] [CrossRef] [PubMed]
- Li, R.; Song, Y.; Wang, X.; Zheng, C.; Liu, B.; Zhang, H.; Ke, J.; Wu, X.; Wu, L.; Yang, R.; et al. OsNAC5 Orchestrates OsABI5 to Fine-tune Cold Tolerance in Rice. J. Integr. Plant Biol. 2024, 66, 660–682. Available online: https://onlinelibrary.wiley.com/doi/10.1111/jipb.13585 (accessed on 14 April 2025). [CrossRef]
- Tran, L.S.P.; Nakashima, K.; Sakuma, Y.; Simpson, S.D.; Fujita, Y.; Maruyama, K.; Fujita, M.; Seki, M.; Shinozaki, K.; Yamaguchi-Shinozaki, K. Isolation and Functional Analysis of Arabidopsis Stress-Inducible NAC Transcription Factors That Bind to a Drought-Responsive Cis-Element in the Early Responsive to Dehydration Stress 1 Promoter. Plant Cell 2004, 16, 2481–2498. [Google Scholar] [CrossRef]
- Fang, L.; Su, L.; Sun, X.; Li, X.; Sun, M.; Karungo, S.K.; Fang, S.; Chu, J.; Li, S.; Xin, H. Expression of Vitis Amurensis NAC26 in Arabidopsis Enhances Drought Tolerance by Modulating Jasmonic Acid Synthesis. EXBOTJ 2016, 67, 2829–2845. [Google Scholar] [CrossRef] [PubMed]
- Wang, Q.; Guo, C.; Li, Z.; Sun, J.; Deng, Z.; Wen, L.; Li, X.; Guo, Y. Potato NAC Transcription Factor StNAC053 Enhances Salt and Drought Tolerance in Transgenic Arabidopsis. Int. J. Mol. Sci. 2021, 22, 2568. [Google Scholar] [CrossRef] [PubMed]
- Shi, M.; Zhang, S.; Zheng, Z.; Maoz, I.; Zhang, L.; Kai, G. Molecular Regulation of the Key Specialized Metabolism Pathways in Medicinal Plants. J. Integr. Plant Biol. 2024, 66, 510–531. [Google Scholar] [CrossRef] [PubMed]
- Duan, X.X.; Tian, D.C.; Gao, P.R.; Sun, Y.; Peng, X.J.; Wen, J.Q.; Xie, H.L.; Wang, Z.Y.; Chai, M.F. Transcriptome-Wide Identification of Dark- and Salt-Induced Senescence-Related NAC Gene Family Members in Alfalfa. Int. J. Mol. Sci. 2024, 25, 25168908. [Google Scholar] [CrossRef]
- Li, C.F.; Zhu, Y.; Yu, Y.; Zhao, Q.Y.; Wang, S.J.; Wang, X.C.; Yao, M.Z.; Luo, D.; Li, X.; Chen, L.; et al. Global Transcriptome and Gene Regulation Network for Secondary Metabolite Biosynthesis of Tea Plant (Camellia sinensis). BMC Genom. 2015, 16, 560. [Google Scholar] [CrossRef]
- Harput, U.S.; Saracoglu, I.; Inoue, M.; Ogihara, Y. Phenylethanoid and Iridoid Glycosides from Veronica Persica. Chem. Pharm. Bull. 2002, 50, 869–871. [Google Scholar] [CrossRef][Green Version]







| Name | Gene ID | Amino Acid Number | Molecular Weight/kDa | PI | Instability Index | Aliphatic Index | Grand Average of Hydropathicity | Subcellular Localization | Subfamily |
|---|---|---|---|---|---|---|---|---|---|
| S1_transcript_362.p2 | AeNAC01 | 124 | 14,365.52 | 10.21 | 29.71 | 60.56 | −0.765 | nuclear | TIP |
| S1_transcript_6038.p2 | AeNAC02 | 199 | 23,536.47 | 9.08 | 49.59 | 83.22 | −0.127 | nuclear | NAC2 |
| S1_transcript_12966.p2 | AeNAC03 | 119 | 13,913.91 | 8.45 | 47.25 | 73.7 | −0.451 | nuclear | NAC2 |
| S1_transcript_13336.p2 | AeNAC04 | 199 | 23,305.23 | 9.05 | 51.9 | 85.68 | −0.129 | nuclear | NAC2 |
| S1_transcript_15934.p2 | AeNAC05 | 153 | 18,571.09 | 8.56 | 33.47 | 101.83 | 0.541 | nuclear | NAC2 |
| S1_transcript_22914.p1 | AeNAC06 | 583 | 65,328.65 | 5.02 | 50.1 | 66.45 | −0.567 | endoplasmic reticulum | NAC2 |
| S1_transcript_23963.p2 | AeNAC07 | 158 | 18,199.82 | 9.69 | 29.76 | 69.11 | −0.744 | nuclear | TIP |
| S1_transcript_24008.p2 | AeNAC08 | 116 | 13,612.57 | 8.48 | 48.21 | 72.24 | −0.483 | nuclear | NAC2 |
| S1_transcript_25936.p2 | AeNAC09 | 153 | 18,571.09 | 8.56 | 33.47 | 101.83 | 0.541 | nuclear | NAC2 |
| S1_transcript_26270.p1 | AeNAC10 | 397 | 44,883.27 | 4.44 | 45.83 | 60.71 | −0.796 | nuclear | NAC2 |
| S1_transcript_26719.p2 | AeNAC11 | 162 | 18,530.12 | 9.59 | 29.99 | 67.41 | −0.757 | nuclear | TIP |
| S1_transcript_29832.p1 | AeNAC12 | 407 | 45,615.43 | 4.58 | 49.04 | 68.08 | −0.614 | nuclear | NAC2 |
| S1_transcript_30968.p2 | AeNAC13 | 172 | 19,811.9 | 9.3 | 27.73 | 83.84 | −0.44 | nuclear | TIP |
| S1_transcript_34215.p1 | AeNAC14 | 297 | 33,731.02 | 4.13 | 36.12 | 78.45 | −0.516 | nuclear | NAC2 |
| S1_transcript_34259.p1 | AeNAC15 | 522 | 58,413.43 | 4.83 | 47.23 | 62.43 | −0.687 | Nuclear/endoplasmic reticulum | NAC2 |
| S1_transcript_34372.p1 | AeNAC16 | 673 | 75,870.84 | 5.3 | 43.02 | 80.1 | −0.286 | nuclear | NAC2 |
| S1_transcript_35586.p1 | AeNAC17 | 437 | 48,643.9 | 4.37 | 41.36 | 81.46 | −0.378 | nuclear | NAC2 |
| S1_transcript_36673.p1 | AeNAC18 | 523 | 58,233.57 | 4.88 | 49.69 | 68.49 | −0.532 | endoplasmic reticulum | NAC2 |
| S1_transcript_37244.p1 | AeNAC19 | 272 | 30,569.36 | 4.03 | 32.24 | 77.46 | −0.563 | nuclear | NAC2 |
| S1_transcript_41915.p1 | AeNAC20 | 446 | 49,895.66 | 4.76 | 35.09 | 70.85 | −0.533 | nuclear | NAC2 |
| S1_transcript_42193.p1 | AeNAC21 | 605 | 67,929.59 | 5.09 | 43.69 | 78.15 | −0.342 | nuclear | NAC2 |
| S1_transcript_42738.p1 | AeNAC22 | 442 | 49,680.41 | 4.69 | 38.39 | 69.05 | −0.529 | nuclear | NAC2 |
| S1_transcript_44059.p1 | AeNAC23 | 408 | 45,744.55 | 4.56 | 48.94 | 67.92 | −0.622 | nuclear | NAC2 |
| S1_transcript_44264.p1 | AeNAC24 | 543 | 60,904.42 | 4.96 | 48.51 | 62.71 | −0.663 | nuclear | NAC2 |
| S1_transcript_44351.p1 | AeNAC25 | 467 | 52,632.46 | 4.63 | 49.97 | 69.76 | −0.599 | nuclear | NAC2 |
| S1_transcript_44403.p1 | AeNAC26 | 687 | 76,403.88 | 5.32 | 48.83 | 68.27 | −0.658 | nuclear | TIP |
| S1_transcript_44485.p1 | AeNAC27 | 607 | 67,731.67 | 5.26 | 52.48 | 65.83 | −0.696 | nuclear | TIP |
| S1_transcript_45348.p1 | AeNAC28 | 661 | 73,322.63 | 5.47 | 51.33 | 69.03 | −0.617 | nuclear | TIP |
| S1_transcript_45359.p2 | AeNAC29 | 179 | 21,066.1 | 9.47 | 20.9 | 69.72 | −0.558 | nuclear | NAC2 |
| S1_transcript_46629.p1 | AeNAC30 | 467 | 52,669.48 | 4.6 | 51.93 | 69.14 | −0.613 | nuclear | NAC2 |
| S1_transcript_47372.p1 | AeNAC31 | 399 | 45,107.48 | 6.29 | 52.2 | 67.19 | −0.666 | nuclear | OsNAC8 |
| S1_transcript_47382.p1 | AeNAC32 | 635 | 71,551.5 | 5.03 | 47.4 | 65.28 | −0.625 | endoplasmic reticulum | NAC2 |
| S1_transcript_47723.p1 | AeNAC33 | 581 | 65,364.1 | 6.05 | 43.84 | 65.8 | −0.698 | nuclear | TIP |
| S1_transcript_47969.p1 | AeNAC34 | 582 | 65,509.61 | 4.96 | 49.11 | 64.36 | −0.664 | endoplasmic reticulum | NAC2 |
| S1_transcript_48049.p1 | AeNAC35 | 523 | 58,184.5 | 4.85 | 49.88 | 67.93 | −0.539 | endoplasmic reticulum | NAC2 |
| S1_transcript_48109.p1 | AeNAC36 | 606 | 67,302.74 | 4.95 | 53.41 | 70.81 | −0.63 | nuclear | TIP |
| S1_transcript_48112.p1 | AeNAC37 | 583 | 65,250.6 | 4.89 | 50.37 | 69.79 | −0.528 | endoplasmic reticulum | NAC2 |
| S1_transcript_48470.p1 | AeNAC38 | 494 | 55,797.22 | 4.89 | 39.42 | 71.6 | −0.595 | nuclear | NAC2 |
| S1_transcript_48616.p1 | AeNAC39 | 414 | 47,320.44 | 4.54 | 31.75 | 73.72 | −0.579 | nuclear | NAC2 |
| S1_transcript_48819.p1 | AeNAC40 | 603 | 66,371.63 | 5.39 | 49.07 | 69.2 | −0.637 | nuclear | TIP |
| S1_transcript_48998.p1 | AeNAC41 | 560 | 62,848.86 | 4.67 | 38.51 | 77.86 | −0.461 | nuclear | NAC2 |
| S1_transcript_49250.p1 | AeNAC42 | 554 | 62,233.33 | 4.68 | 36.99 | 77.29 | −0.454 | nuclear | NAC2 |
| S1_transcript_49481.p1 | AeNAC43 | 568 | 63,491.69 | 4.65 | 30.67 | 81.58 | −0.43 | nuclear | NAC2 |
| S1_transcript_49861.p1 | AeNAC44 | 119 | 13,478.65 | 10.17 | 15 | 68.15 | −0.512 | nuclear | ATAF |
| S1_transcript_49863.p1 | AeNAC45 | 530 | 59,424.23 | 5.06 | 39.89 | 70.85 | −0.543 | nuclear | NAC2 |
| S1_transcript_50300.p1 | AeNAC46 | 610 | 68,749.75 | 4.75 | 36.75 | 72.05 | −0.427 | endoplasmic reticulum | NAC2 |
| S1_transcript_50937.p1 | AeNAC47 | 164 | 18,370.74 | 5.44 | 48.42 | 67.26 | −0.687 | nuclear | ANAC063 |
| S1_transcript_51143.p1 | AeNAC48 | 431 | 48,594.14 | 5.14 | 49.3 | 68.03 | −0.85 | nuclear | ONAC003 |
| S1_transcript_52047.p1 | AeNAC49 | 190 | 22,305.58 | 9.54 | 38.09 | 58.47 | −0.674 | nuclear | NAP |
| S1_transcript_52096.p1 | AeNAC50 | 299 | 34,360.72 | 6.21 | 50.86 | 62.64 | −0.688 | nuclear | ATAF |
| S1_transcript_52114.p1 | AeNAC51 | 425 | 47,446.07 | 5.59 | 68.98 | 68.38 | −0.724 | nuclear | ANAC063 |
| S1_transcript_52170.p1 | AeNAC52 | 375 | 41,184.81 | 5.59 | 50.6 | 65.28 | −0.682 | nuclear | ANAC063 |
| S1_transcript_52233.p1 | AeNAC53 | 421 | 46,993.35 | 4.99 | 61.97 | 70.4 | −0.661 | nuclear | ANAC063 |
| S1_transcript_52656.p1 | AeNAC54 | 294 | 33,181.4 | 6.08 | 42.54 | 64.46 | −0.659 | nuclear | ATAF |
| S1_transcript_52875.p1 | AeNAC55 | 312 | 35,189.81 | 8.17 | 47.93 | 67.47 | −0.538 | nuclear | ONAC022 |
| S1_transcript_52913.p1 | AeNAC56 | 309 | 35,983.88 | 9.14 | 40.64 | 58.03 | −0.725 | nuclear | NAP |
Disclaimer/Publisher’s Note: The statements, opinions and data contained in all publications are solely those of the individual author(s) and contributor(s) and not of MDPI and/or the editor(s). MDPI and/or the editor(s) disclaim responsibility for any injury to people or property resulting from any ideas, methods, instructions or products referred to in the content. |
© 2025 by the authors. Licensee MDPI, Basel, Switzerland. This article is an open access article distributed under the terms and conditions of the Creative Commons Attribution (CC BY) license (https://creativecommons.org/licenses/by/4.0/).
Share and Cite
Yao, J.; Fan, H.; Xing, C.; Zhang, Y. Molecular Responses of the NAC Gene Family in Acanthus ebracteatus: Involvement in Abiotic Stress Responses and Biosynthesis of Verproside and Verbascoside. Forests 2025, 16, 1354. https://doi.org/10.3390/f16081354
Yao J, Fan H, Xing C, Zhang Y. Molecular Responses of the NAC Gene Family in Acanthus ebracteatus: Involvement in Abiotic Stress Responses and Biosynthesis of Verproside and Verbascoside. Forests. 2025; 16(8):1354. https://doi.org/10.3390/f16081354
Chicago/Turabian StyleYao, Jun, Huiting Fan, Canming Xing, and Ying Zhang. 2025. "Molecular Responses of the NAC Gene Family in Acanthus ebracteatus: Involvement in Abiotic Stress Responses and Biosynthesis of Verproside and Verbascoside" Forests 16, no. 8: 1354. https://doi.org/10.3390/f16081354
APA StyleYao, J., Fan, H., Xing, C., & Zhang, Y. (2025). Molecular Responses of the NAC Gene Family in Acanthus ebracteatus: Involvement in Abiotic Stress Responses and Biosynthesis of Verproside and Verbascoside. Forests, 16(8), 1354. https://doi.org/10.3390/f16081354
