Next Article in Journal
Reproductive Ecology of Lecythis Pisonis in Brazilian Agroforestry Systems: Implications for Conservation and Genetic Diversity
Previous Article in Journal
Predicting Glossiness of Heat-Treated Wood Using the Back Propagation Neural Network Optimized by the Improved Whale Optimization Algorithm
 
 
Font Type:
Arial Georgia Verdana
Font Size:
Aa Aa Aa
Line Spacing:
Column Width:
Background:
Article

Validation of Satellite-Derived Green Canopy Cover in Rubber Plantations Using UAV and Ground Observations for Monitoring Leaf Fall Dynamics

by
Masita Dwi Mandini Manessa
1,*,
Anisya Feby Efriana
1,
Farida Ayu
2,
Fajar Dwi Pamungkas
1,
Charlos Togi Stevanus
3,
Tri Rapani Febbiyanti
3,
Iqbal Putut Ash Shidiq
1,
Rokhmatulloh Rokhmatulloh
1,
Supriatna Supriatna
1,
Retno Lestari
4,
Kiwamu Kase
5,
Minami Matsui
6,
Abdul Azis As Sajjad
1,
Dewo Mustiko Aji
1,
Ariq Anggaraksa Riesnandar
1,
Geraldo Nazar Prakarsa
1,
Rakyan Paksi Nagara
1,
Kuncoro Adi Pradono
1,7 and
Ramanatalia Parhusip
1
1
Department of Geography, Faculty of Mathematics and Natural Sciences, Universitas Indonesia, Depok 16424, Indonesia
2
Graduate School of Sustainability Studies, University of Toyama, Toyama 930-8555, Japan
3
Indonesia Rubber Research Institute (IRRI), Palembang 30953, Indonesia
4
Department of Biology, Faculty of Mathematics and Natural Sciences, Universitas Indonesia, Depok 16424, Indonesia
5
Center for Advanced Photonics, Riken, Saitama 351-0198, Japan
6
Center for Sustainable Resource Science, Riken, Yokohama 230-0045, Japan
7
National Research and Innovation Agency (BRIN), Cibinong 16911, Indonesia
*
Author to whom correspondence should be addressed.
Forests 2025, 16(5), 717; https://doi.org/10.3390/f16050717
Submission received: 20 March 2025 / Revised: 20 April 2025 / Accepted: 21 April 2025 / Published: 23 April 2025
(This article belongs to the Section Forest Inventory, Modeling and Remote Sensing)

Abstract

Accurate estimation of green canopy cover (GCC) in rubber plantations is crucial for monitoring vegetation health and assessing stress impacts. This study validates satellite-derived GCC estimates using unmanned aerial vehicle (UAV)-based remote sensing, ground observations, spaceborne remote sensing (satellite imagery), and supervised machine learning regression approaches. Sentinel-2 and Landsat imagery were utilized to derive spectral vegetation indices (SVIs) under varying stress conditions, while UAV-based GCC assessments provided high-resolution reference data for validation. The findings revealed that while certain SVIs exhibited strong correlations with canopy density under stable conditions, their predictive accuracy declined significantly during extreme stress events, such as Pestalotiopsis outbreaks and seasonal leaf fall periods. To improve estimation accuracy, supervised machine learning regression models were developed, with Random Forest (RF) outperforming Support Vector Machines (SVMs), Classification and Regression Trees (CARTs), and Linear Regression (LR). RF achieved the highest predictive accuracy (R2 = 0.82, RMSE = 6.48, MAE = 4.97), demonstrating its reliability in capturing non-linear interactions between canopy heterogeneity and environmental stressors. These results highlight the limitations of traditional vegetation indices and emphasize the importance of multi-sensor integration and advanced modeling techniques for more precise GCC monitoring.

1. Introduction

Rubber (Hevea brasiliensis) plantations play a vital role in the global rubber industry, particularly in tropical regions such as Indonesia, one of the leading producers. However, rubber production is increasingly threatened by environmental stressors, including Pestalotiopsis leaf fall disease, which has significantly impacted latex yields since 2016 [1]. This fungal disease accelerates defoliation, weakens tree vigor, and disrupts the global rubber supply chain. Monitoring canopy health is essential for early disease detection and effective plantation management. Green canopy cover (GCC) serves as a key indicator of tree health, as defoliation reduces photosynthetic activity and increases vulnerability to secondary infections [2]. Severe outbreaks can result in tree mortality, necessitating costly replanting and negatively affecting both large-scale plantations and smallholder farmers [3]. Given rubber’s economic significance in tire manufacturing, industrial products, and medical supplies, accurate canopy monitoring is crucial for mitigating economic losses and strengthening disease control strategies.
Remote sensing has become a critical tool for mapping and monitoring tree canopy cover, offering valuable insights for environmental research, forest management, and land-use planning [4,5,6]. Satellite and unmanned aerial vehicle (UAV) platform, with sensors like Sentinel-2 (S2), Landsat, MODIS, WorldView, and a multispectral camera enabling assessment of canopy attributes, including density, structure, and biomass [6,7,8]. The integration of spectral vegetation indices (SVIs) such as NDVI (Normalized Difference Vegetation Index), EVI (Enhanced Vegetation Index), and LSWI (Land Surface Water Index) has demonstrated effectiveness in distinguishing rubber plantations from other vegetation types [9,10,11]. However, challenges remain in distinguishing disease symptoms from natural leaf fall and other stress factors [12,13].
Recent advances in supervised machine learning regression models have significantly improved canopy monitoring capability. Random Forest (RF) and Support Vector Machines (SVMs) have demonstrated strong performance in rubber plantation mapping and health assessment [4,14]. Deep learning approaches, particularly Convolutional Neural Networks (CNNs) and Long Short-Term Memory networks (LSTMs), have shown remarkable potential for processing complex spatial-temporal patterns in remote sensing constraints [15]. NNs excel at extracting hierarchical features from high-resolution imagery, enabling precise canopy segmentation and stress detection [16], while LSTMs effectively model temporal dependencies in time-series vegetation indices [17]. However, these advanced techniques currently face limitations in operational implementation due to their substantial data requirements, computational complexity, and the need for large, labeled training datasets [15]. Current monitoring systems also face challenges from cloud cover, seasonal variations, and spectral mixing effects [18,19]. Particularly during disease outbreaks, single-SVI approaches often fail to provide reliable assessments due to background contamination and spectral confusion [12,13].
This study presents an integrated monitoring framework that addresses these limitations through three key innovations. First, we combine multi-temporal Sentinel-2 and Landsat imagery with UAV data to overcome individual sensor limitations. Second, we implement a phenology-guided analysis approach to distinguish disease impacts from seasonal variations. Third, we compare multiple machine learning models (RF, SVM, Classification and Regression Trees (CARTs), and Linear Regression (LR)) while exploring the potential of deep learning architectures for specific monitoring tasks. Our methodology incorporates rigorous validation using field measurements and UAV-derived canopy metrics.
The developed framework provides both scientific and practical advances in rubber plantation monitoring. Technically, it establishes a robust approach for detecting Pestalotiopsis impacts through time-series analysis of multiple SVIs [12,13]. Methodologically, it demonstrates effective strategies for multi-sensor data integration in perennial crop monitoring [6,14]. Practically, it delivers actionable information for plantation management, including early warning indicators and stress assessment tools [2,20]. These advances contribute to more sustainable rubber production while offering transferable methods for other tree crop systems facing similar challenges [18,19]. Future research directions include the expanded application of deep learning techniques as more training data becomes available and computational resources improve [15]. Given the complexity of this research, the findings are structured into two complementary studies. This paper focuses on modeling canopy density through remote sensing, UAV-based validation, and supervised machine learning regression. A second study extends this work by analyzing time-series variations in GCC with climate conditions, disease outbreaks, and tree characteristics, including clone type and age. Together, these studies provide a comprehensive understanding of canopy dynamics in rubber plantations under both environmental and disease-related stressors.

2. Study Area

The study was conducted at the Sembawa Rubber Research Center plantation in Banyuasin Regency, South Sumatra Province, Indonesia (Figure 1a–c). The research center, managed under the Indonesian Rubber Research Institute, spans a total area of 3379 hectares and serves as a key site for rubber cultivation research, breeding programs, and agronomic studies. The plantation is strategically divided into five distinct districts designated for specific research and cultivation purposes. This study focused on Block 2010G2 and Block 2011G, both dedicated to rubber cultivation. These blocks were selected due to their differing planting years and clone compositions, allowing for an in-depth comparative analysis of canopy dynamics under varying environmental conditions. Block 2011G, established in 2011, consists of a mixed clone composition of IRR 112 and BPM 24, which are known for their resilience and latex production potential. Meanwhile, block 2010G2, planted in 2010, features IRR 118, 105, 100, BPM 109, 107, 24, IRR 112, 05, RRIC 100, PR 303, GT 1, and PB 260, 330, and 340 clones, each possessing distinct physiological characteristics that influence their growth response to environmental stressors such as seasonal leaf fall and disease outbreaks.

3. Materials and Methods

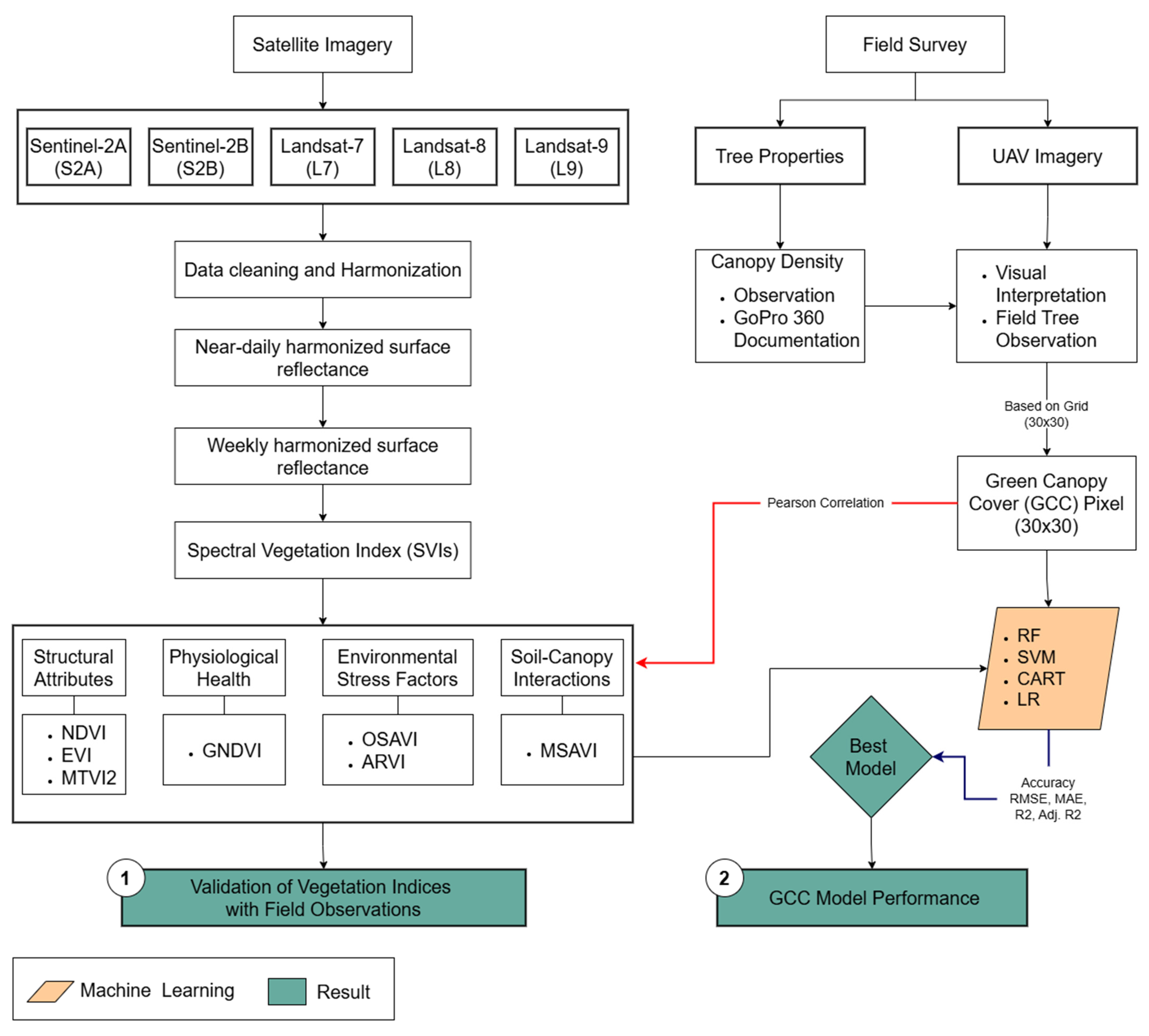
This section outlines the methodologies employed in this study, as illustrated in Figure 2, to examine the intricate dynamics influencing rubber GCC. By integrating satellite imagery, UAV imagery, and field measurements. This study utilizes canopy cover data from two plantation blocks, 2010G2 and 2011G, to assess the impact of Pestalotiopsis outbreaks and natural leaf fall events. Outbreak periods were defined as occurring between November and February (from 2018 onward), while seasonal leaf fall was observed between June and August [21]. These defined periods enable a systematic evaluation of canopy dynamics and their correlation with environmental and biological stressors.

3.1. Integrated Data Collection Framework

Integrating datasets from various sources, including ground-level observations, UAV imagery, and medium-resolution satellite images, facilitates a nuanced understanding of the vegetative dynamics within rubber plantations. This approach enables a detailed examination of the spatial and temporal variations that impact rubber plant health and productivity. Table 1 summarizes the research data and variables, underlining the study’s methodological rigor and the depth of data integration.

3.1.1. Field Survey Collection

This study is grounded in comprehensive field observations within rubber plantations, focusing on two primary aspects: the spatial distribution of GCC and tree characteristics. Detailed mappings of these observations were facilitated using GPS Geodetic Hi Target V30. Additionally, the canopy conditions were documented using a GoPro 360 camera, developed by GoPro in San Mateo, CA, USA, for visual analysis. Interviews with plantation managers further enriched insights into the prevalence and impact of leaf fall outbreaks, seasonal leaf fall, and Pestalotiopsis outbreaks.
To ensure a representative and comprehensive dataset, a stratified grid sampling method was utilized, covering 218 grids distributed over two sample blocks (2010G and 2011G) during five consecutive survey periods: March 2022 (normal season), June 2022 (natural leaf fall season), February 2023 (Pestalotiopsis outbreak), July 2024 (natural leaf fall season), and November 2024 (normal season). Each block was mapped using a grid-based approach with a resolution of 30 by 30 m. Within each grid, 3 to 5 observation points were collected, allowing for detailed and systematic data collection across varying levels of canopy density (Figure 1e,f).

3.1.2. Remote Sensing Data

High-resolution multispectral imagery was obtained using the DJI Phantom 4 Multi-spectral UAV, developed by DJI in Shenzhen, China, equipped with sensors capturing the following wavelengths: Blue (B): 450 nm ± 16 nm, Green (G): 560 nm ± 16 nm, Red (R): 650 nm ± 16 nm, Red Edge (RE): 730 nm ± 16 nm, and Near-Infrared (NIR): 840 nm ± 26 nm. The UAV flights were conducted at an altitude of 150 m, with a front overlap of 80% and a side overlap of 70%. Real-time kinematic (RTK) positioning was used to ensure precise geolocation of each image captured. This high-resolution data was crucial for detailed GCC fracture measurements.
S2 is a part of the Copernicus program, consisting of two satellites, Sentinel-2A (S2A) and Sentinel-2B (S2B), which provide high-resolution optical imagery. The sensor captures data in 13 spectral bands: Visible (VIS: Blue, Green, Red), RE (four narrow bands between red and infrared), NIR (two bands), and Short-Wave Infrared (SWIR: two bands). The spatial resolution ranges from 10 m for RGB and NIR, 20 m for red edge and short-wave infrared, to 60 m for atmospheric correction bands. Sentinel-2 imagery has been utilized to calculate NDVI at a 10-m resolution, aiding in precise vegetation density and health analysis over the plantation areas.
The Landsat program’s satellites, including Landsat 7 (L7), Landsat 8 (L8), and Landsat 9 (L9), have been pivotal in acquiring the multispectral data necessary for these calculations. L7 carries the Enhanced Thematic Mapper Plus (ETM+), while L8 and L9 are equipped with the Operational Land Imager (OLI) and the Thermal Infrared Sensor (TIRS). The OLI captures imagery across multiple spectral bands: VIS, NIR, and SWIR. It also includes a Coastal Aerosol band designed for coastal studies and a Cirrus band for cloud detection. Landsat data offer a 30-m spatial resolution for most spectral bands, making them highly suitable for broad-scale trend analysis and long-term environmental monitoring. Over eight years, this data has been instrumental in tracking phenological changes and assessing the sustained health of vegetation within plantation landscapes.

3.2. Data Processing Pipeline

3.2.1. Satellite Data Preprocessing

The data processing framework for this study was meticulously designed to integrate and harmonize multispectral imagery from three distinct satellite sources, each offering unique spatial resolutions crucial for our analysis. The imagery was sourced from L7, L8, and L9, all with a 30-m resolution, as well as S2A and S2B, also with a 30-m resolution. Our harmonization process adopted the methodologies and code outlined by [22], utilizing Google Earth Engine (GEE) for efficient processing. This study followed the procedure established by [22], which included the use of relative spectral response (RSR) adjustments. Additionally, leveraging the harmonization framework by [22], the SVIs algorithm was applied uniformly across the datasets to ensure consistency in the analyses.
Data cleaning and harmonization with remote sensing datasets involved several key steps to ensure data consistency and accuracy. Initially, raw satellite data underwent atmospheric correction to mitigate distortions caused by atmospheric particles. Cloud and cloud shadow masking were applied to remove noise from the imagery. The datasets were adjusted for view and illumination angles to maintain uniformity across acquisition times. Co-registration ensured spatial alignment between images from different sensors, while reprojection and resampling standardized the data to an ordinary pixel resolution and map projection. Finally, band adjustments were made to harmonize the spectral differences between the Landsat and Sentinel datasets, resulting in a seamless, near-daily harmonized surface reflectance.
Weekly composite images were generated to enhance temporal consistency further and facilitate comparison with ground survey data. These composites were created by aggregating the best-available, cloud-free observations from Landsat series and Sentinel-2 datasets within a seven-day rolling window centered on each field survey date. This approach ensured that the remote sensing data was closely aligned with the field measurement period, minimizing temporal discrepancies and improving the reliability of canopy condition assessments. The compositing process effectively reduced noise from transient atmospheric conditions and provided a more stable representation of canopy reflectance, making it suitable for analyzing vegetation health dynamics over time.

3.2.2. UAV Data Preprocessing

The integration processing of high-resolution Multispectral UAV imagery was a key stage, providing unprecedented information about plantation health and the progression of rubber leaf fall disease. The stage began with collecting UAV imagery, which was painstakingly processed to generate high-resolution spatial information. High-resolution UAV imagery played a crucial role in revealing in-depth variations in density and health within the plantation, offering a level of detail inaccessible through medium-resolution satellite imagery.
The UAV photos underwent a meticulous mosaicking exercise, during which a series of photos taken with a drone were blended seamlessly together to produce high-resolution, geographically accurate orthomosaics. The orthomosaic captured a two-dimensional representation of the study area, with significant information such as X and Y coordinates and values for each pixel’s reflectance. All the work in processing UAV images was conducted using Agisoft Metashape, which produced high accuracy in orthomosaics and a digital surface model. High-detail texture mapping, dense point cloud creation, and precise image alignment were conducted using Agisoft Metashape, ensuring fidelity and spatial accuracy in the output datasets.

3.2.3. Ground Truth Data Preparation

A structured data cleaning and harmonization process was applied to the field-collected observations to ensure consistency and analytical rigor. These included measurements of tree characteristics such as clone type, height, age, diameter, and canopy condition. Data completeness was verified through manual inspection and cross-checked with field notes. Missing values were addressed using interpolation methods where appropriate, while outliers were identified using boxplot and Z-score analysis and excluded based on contextual relevance.
For spatial integration, GPS-recorded field coordinates were aligned to the 30 × 30-m grid resolution used in satellite imagery analysis, allowing consistent spatial referencing across datasets. While satellite and UAV imagery had previously undergone standard co-registration and mosaicking (see Section 3.2.1 and Section 3.2.2), this step ensured that field observations corresponded precisely to image-derived pixels. Temporal alignment matched field data collection periods with the nearest cloud-free satellite composite dates, reducing phenological mismatch. Once aligned, spectral vegetation indices (SVIs) extracted from satellite imagery were assigned to corresponding field locations, enabling direct comparison between remotely sensed canopy metrics and ground-based observations. This integrated dataset was the foundation for model training and validation in subsequent analyses.
Then, GCC was calculated using NDVI-derived classification and manual selection to ensure accurate differentiation between tree and non-canopy regions. Since high NDVI values can also originate from background vegetation, such as grass, a two-step approach was implemented:
  • NDVI thresholding was applied to identify potential green canopy pixels.
  • Manual selection was performed to refine the classification, ensuring only tree canopy pixels were included while excluding non-canopy vegetation such as grass and shrubs.
The final GCC value was determined using the following formula [23]:
G r e e n   C a n o p y   C o v e r = n u m b e r   o f   g r e e n   p i x e l   i n   a   s u b p l o t t o t a l   n u m b e r   o f   p i x e l   i n   a   s u b p l o t
This approach enhanced the accuracy and reliability of canopy cover estimation by integrating automated spectral classification with manual refinement, minimizing misclassification errors caused by background vegetation.

3.3. Vegetation Index Calculation

SVIs are mathematical combinations of spectral bands designed to enhance signals related to vegetation characteristics such as biomass, chlorophyll content, and canopy structure. They are essential for assessing vegetation health, canopy cover, and stress conditions in agricultural and natural ecosystems. The selection of SVIs in this study was guided by their proven effectiveness in monitoring canopy dynamics, sensitivity to specific vegetation traits, and applicability in previous research on rubber plantations and disease stress assessments. Selection Criteria for SVIs:
  • Structural Attributes
    • Normalized Difference Vegetation Index (NDVI): Widely used to quantify vegetation density and vigor, NDVI is sensitive to chlorophyll presence and effectively assesses canopy extent. Tucker’s research demonstrated the effectiveness of NDVI in monitoring photosynthetically active biomass in plant canopies [24].
    • Enhanced Vegetation Index (EVI): This index offers improved sensitivity in high-biomass regions, reducing atmospheric and canopy background noise, making it suitable for monitoring dense vegetation. A. Huete et al. (2002) highlighted EVI’s ability to enhance the vegetation signal with improved sensitivity in high biomass regions and improved vegetation monitoring through decoupling the canopy background signal and reducing atmospheric influences [25].
    • Modified Triangular Vegetation Index 2 (MTVI2): Enhances sensitivity to chlorophyll content and is less affected by soil background, aiding in accurate biomass estimation. While specific studies on MTVI2 in rubber plantations are limited, its general effectiveness in vegetation monitoring suggests potential applicability.
  • Physiological Health
    • Green NDVI (GNDVI): Utilizes green and near-infrared bands to assess chlorophyll concentration, providing insights into photosynthetic activity. While GNDVI has effectively monitored crop health, its application in rubber plantations has not been extensively documented.
  • Environmental Stress Factors
    • Optimized Soil-Adjusted Vegetation Index (OSAVI): Adjusts for soil brightness, improving vegetation monitoring in areas with sparse canopy cover [26]. OSAVI’s effectiveness in rubber plantations has not been specifically documented, suggesting an area for future research.
    • Atmospherically Resistant Vegetation Index (ARVI): Reduces atmospheric effects, enhancing the accuracy of vegetation monitoring under varying atmospheric conditions. ARVI has been utilized to minimize atmospheric influences in vegetation monitoring, though specific applications in rubber plantations are limited.
  • Soil-Canopy Interactions
    • Modified Soil-Adjusted Vegetation Index (MSAVI): Reduces soil background influence, enhancing canopy detection accuracy, especially in areas with sparse vegetation [27]. A. R. Huete (1988) introduced the Soil-Adjusted Vegetation Index (SAVI) to address soil brightness influences, and MSAVI builds upon this to further minimize soil effects [28].
This targeted selection ensures the study captures multiple canopy attributes while minimizing errors due to background reflectance or environmental noise. By incorporating SVIs that are sensitive to structural, physiological, and ecological factors, the study aims to assess the health and stress conditions of rubber plantations comprehensively (Table 2).

3.4. Supervised Machine Learning Regression Framework

3.4.1. Model Selection Rationale

Selecting appropriate supervised machine learning regression models is critical for accurately predicting GCC in rubber plantations and capturing its phenological variations. This study employed RF, SVM, CART, and LR to model GCC based on spectral vegetation indices (SVIs). These SVIs (Table 2), which quantify vegetation characteristics such as chlorophyll content, structural biomass, and water stress, were used as input features due to their proven sensitivity to canopy dynamics in remote sensing studies.
RF is particularly effective for vegetation classification due to its robustness in handling high-dimensional data, ability to process large datasets, and resistance to noise and outliers, making it an optimal choice for predicting canopy variation [33]. SVM, a supervised learning model, is well-suited for high-dimensional feature spaces and has been widely applied in vegetation classification and land cover mapping. Its kernel trick enables nonlinear classification, allowing it to differentiate between subtle spectral variations in canopy stress conditions [34]. CART, a decision-tree-based model, is known for its simplicity and interpretability, making it useful for identifying key spectral features associated with canopy health. While prone to overfitting in complex datasets, CART provides insights into hierarchical decision-making processes in vegetation modeling [35]. Despite its limitations in handling nonlinear relationships, LR serves as a baseline model for benchmarking the performance of more advanced algorithms. It is widely used in spectral vegetation index analysis, offering a simple yet interpretable approach to understanding canopy variation trends [36]. Although deep learning architectures like CNNs and LSTM networks offer advanced capabilities for modeling complex spatial-temporal patterns in remote sensing, their implementation was beyond the scope of this study due to the limited availability of labeled training data and the study’s focus on evaluating conventional regression models for operational monitoring. By focusing on traditional supervised machine learning regression models with varying levels of complexity, this study ensures a comprehensive evaluation of predictive modeling techniques for green canopy estimation.

3.4.2. Model Development Protocol

The model training, testing, and evaluation procedures were carefully designed to ensure a robust and unbiased assessment of predictive performance while explicitly addressing the risk of overfitting. To achieve this, we applied a 5-fold cross-validation technique, a widely used method to assess model generalizability and minimize overfitting in supervised learning tasks [37]. This approach randomly partitioned the dataset into five equally sized subsets (folds). During the five iterations, the model was trained on four folds (80% of the data) and tested on the remaining fold (20%). This process was repeated so that each fold served as the test set once.
Using k-fold cross-validation is critical for detecting overfitting, as it prevents the model from being evaluated on the same data it was trained on. By rotating the test set and aggregating the results across all folds, we obtain a more reliable estimate of the model’s true predictive performance. Overfitting was further monitored by comparing training and validation metrics across folds, ensuring that high accuracy was not limited to the training data. The final model performance was calculated as the average of the evaluation metrics across all folds, providing a more generalizable and unbiased measure of model robustness under varying data conditions.
A grid search algorithm utilized model performance hyperparameters for improvement using cross-validation, in which a range of values for a range of hyperparameters were examined sequentially for a specific hyperparameter value for maximized model performance. Tuned important hyperparameters included the learning rate, controlling model optimization step size; trees, controlling model iterations, such as trees, in an ensemble model; the maximum tree, controlling tree complexity; and regularization coefficients, controlling model over-fitting through penalty for high coefficients [38].
Model performance was measured through a range of key performance statistics. Root Mean Square Error (RMSE) gauges the average prediction error size, estimating model accuracy. Variability in the target variable, predictable in terms of proportion with explanatory variable(s), was gauged using the Coefficient of Determination (R2) and the mean of average absolute prediction and observation value discrepancies using the Mean Absolute Error (MAE). Adjusted R2 also incorporates consideration for model complexity through an allowance for a range of model predictors, providing a more accurate model fit [39].

4. Results

4.1. Validation of Satellite-Derived Vegetation Indices with Field Observations

Figure 3 presents the Pearson correlation coefficients between GCC and various spectral vegetation indices across five distinct periods: March 2022 (normal season after a Pestalotiopsis outbreak), June 2022 (natural leaf fall season), February 2023 (during a Pestalotiopsis outbreak), July 2024 (natural leaf fall season), and November 2024 (normal season). The spectral vegetation indices analyzed include NDVI, EVI, MTVI2, GNDVI, ARVI, OSAVI, and MSAVI, each representing different vegetation biophysical and biochemical properties.
The highest correlation values are observed in November 2024, particularly for GNDVI (0.57), ARVI (0.55), MSAVI (0.53), and NDVI (0.55), suggesting a strong linear relationship between these indices and GCC during this normal growth period. The strong correlation of GNDVI, which is particularly sensitive to chlorophyll content, highlights the importance of this index in capturing photosynthetic activity under healthy vegetation conditions. Similarly, MSAVI and NDVI, which are designed to minimize soil background influence, exhibit robust correlations, confirming their effectiveness in assessing vegetation density and productivity during stable environmental conditions.
In contrast, February 2023, which coincides with a Pestalotiopsis outbreak, shows the weakest correlations across all indices, with EVI displaying the lowest value (0.03). This decline suggests that disease-related chlorophyll degradation and structural damage to the canopy significantly reduce the effectiveness of spectral indices in capturing vegetation characteristics. Optimized for minimizing atmospheric and soil background noise, EVI relies heavily on healthy canopy reflectance in the near-infrared (NIR) spectrum. During the disease outbreak, reduced chlorophyll concentration and increased leaf senescence likely diminished the spectral contrast necessary for EVI to maintain strong correlations with GCC. Similarly, GNDVI (0.21) and NDVI (0.26) exhibit weak associations, indicating that leaf senescence and defoliation alter the spectral response in the visible and NIR bands, reducing the predictive power of these indices.
March 2022, which follows a previous Pestalotiopsis outbreak, exhibits moderate correlations, particularly for MSAVI (0.49), MTVI2 (0.50), and NDVI (0.50). These values suggest partial canopy recovery, as some vegetation indices regain their ability to detect healthy green biomass. MSAVI, which is particularly effective in correcting soil background interference, demonstrates its utility in monitoring regrowth in environments where canopy cover is recovering from disease-induced stress. The moderate correlation of NDVI and MTVI2 also suggests that vegetation productivity is improving, but lingering effects from the outbreak may still influence spectral reflectance.
Periods associated with seasonal leaf fall, namely June 2022 and July 2024, display lower but relatively stable correlations, ranging between 0.24 and 0.35 across different indices. This pattern aligns with expected canopy thinning and reduced leaf area index (LAI) during natural defoliation, affecting vegetation indices’ spectral signals. NDVI and GNDVI remain relatively stable in these periods, indicating their robustness in detecting green canopy even in partially defoliated conditions. In contrast, indices that rely more on the contrast between vegetation and soil reflectance, such as EVI and MTVI2, show weaker correlations, likely due to increased exposure of the underlying surface.
Overall, the observed correlation trends highlight the impact of environmental stressors, including disease outbreaks and seasonal defoliation, on the spectral response of GCC. The results emphasize that while NDVI, GNDVI, and MSAVI consistently exhibit strong correlations, their effectiveness varies depending on canopy health conditions. In normal growth periods, indices like GNDVI and NDVI are highly effective, whereas EVI becomes less reliable under stress conditions such as disease outbreaks. These findings suggest that selecting appropriate vegetation indices should consider the phenological stage of vegetation and the presence of external stress factors, ensuring accurate monitoring of canopy dynamics under diverse environmental conditions.
The UAV imagery shown in Figure 4 provides a visual comparison of canopy conditions across five key periods: March 2022 (normal season after a Pestalotiopsis outbreak), June 2022 (natural leaf fall season), February 2023 (during a Pestalotiopsis outbreak), July 2024 (natural leaf fall season), and November 2024 (normal season). The imagery highlights canopy health and density differences over time, correlating with observed changes in spectral vegetation indices. In March 2022, the canopy showed signs of recovery following the Pestalotiopsis outbreak, with moderate greenness and sparse healthy patches. June 2022, during the natural leaf fall season, displays a mix of healthy green and fallen leaves, indicating a natural reduction in canopy density. February 2023, marked by an active Pestalotiopsis outbreak, exhibits the most significant canopy degradation, with widespread discoloration and reduced green cover, aligning with the low vegetation index correlations observed during this period. In July 2024, despite it being another natural leaf fall season, the imagery reveals a unique issue: the background grass appears significantly taller and denser, contributing to misleadingly high greenness levels in satellite-recorded spectral vegetation indices. This discrepancy suggests that the index may have captured the greenness of the grass rather than the actual canopy, potentially inflating the correlation values for this period. Finally, November 2024 shows a fully recovered, dense green canopy typical of a normal season, corresponding with the highest vegetation index correlations observed in the earlier heatmap analysis. These UAV observations underscore how ground conditions, such as grass growth, can influence vegetation index readings from satellite imagery, emphasizing the importance of accounting for such factors when interpreting remote sensing data.

4.2. Green Canopy Cover Model Performance

Table 3 elucidates the predictive efficacy of four distinct models: RF, SVM, CART, and Linear Regression, employed to estimate GCC using various spectral vegetation indices (SIVs). The evaluative metrics include RMSE, MAE, R2, and Adj. R2, assessed for both training and testing datasets. The Random Forest (RF) model exhibits superior predictive performance compared to the other models, attaining the lowest RMSE (3.01) and MAE (2.24) during training and maintaining strong performance in testing with RMSE (6.46) and MAE (4.97). Its R2 and Adj. R2 values of 0.96 in training and 0.82/0.81 in testing underscore its robustness, accounting for a substantial proportion of variance in GCC. This confirms the model’s high reliability for predictive applications. The SVM model ranks second in efficacy, achieving RMSE (6.67) and MAE (5.04) in training, with similar results in testing (RMSE: 6.62, MAE: 5.12). While slightly less accurate than RF, its R2 and Adj. R2 values (0.81/0.80 in training and testing) suggest a strong correlation between spectral vegetation indices and GCC. The CART model demonstrates slightly lower performance than SVM, with an RMSE of 7.06 and MAE of 5.30 in training and a higher RMSE of 7.78 and MAE of 5.66 in testing. The corresponding R2 and Adj. R2 values (0.78/0.78 in training and 0.74/0.72 in testing) indicate moderate predictive power but reduced model stability. The Linear Regression model performs the least favourably, yielding the highest RMSE (9.13) and MAE (6.99) in training, with testing results (RMSE: 9.04, MAE: 7.17) confirming its substantial prediction inaccuracies. The R2 and Adj. R2 values (0.64/0.63 in training and 0.64/0.62 in testing) indicate limited explanatory power, capturing only 64% of the variance in GCC.
Among tested models, the RF model emerges as the most precise and reliable for forecasting GCC using spectral vegetation indices, followed by SVM, CART, and Linear Regression. The significant performance disparity between RF and LR underscores the advantages of advanced machine-learning techniques for complex environmental modeling. Given its exceptional accuracy and stability, the RF model is selected for subsequent GCC time-series forecasting.
Figure 5 illustrates the correlation between measured and predicted GCC percentages using the RF Model across five distinct temporal intervals, each influenced by specific environmental conditions. The data from June 2022, collected during the natural leaf abscission season, exhibits the highest RMSE of 4.518 and an R2 of 0.651, indicating increased variability due to seasonal leaf shedding. The March 2022 dataset, recorded following the Pestalotiopsis outbreak, shows an RMSE of 4.179 and an R2 of 0.64, suggesting residual effects of the outbreak on canopy recovery. The February 2023 dataset, collected during an active Pestalotiopsis outbreak, demonstrates improved predictive accuracy with an RMSE of 3.365 and an R2 of 0.715, likely due to the model effectively capturing canopy degradation patterns. The July 2024 dataset, obtained during another natural leaf fall period, presents an RMSE of 4.888 and an R2 of 0.655, where the presence of taller background grasses during this season may have influenced vegetation index assessments, leading to slight discrepancies in predictions. Finally, the November 2024 dataset, collected during the standard season, yields the best model performance, with the lowest RMSE of 2.831 and the highest R2 of 0.738, reflecting complete canopy recovery and stable environmental conditions. Overall, while the model maintains consistent predictive performance, variations in accuracy are influenced by environmental factors such as disease outbreaks and seasonal leaf abscission, which introduce fluctuations across different timeframes.
Figure 6 presents the Canopy Density Map at the 2011G2 Block, illustrating the spatiotemporal variations in GCC across five different time intervals, each influenced by distinct environmental conditions. In March 2022, following the Pestalotiopsis outbreak, the canopy showed moderate recovery, with patches of yellow and green indicating spatial heterogeneity in regrowth, suggesting lingering effects of the outbreak on tree health. By June 2022, during the natural leaf fall season, the canopy cover appears more variable, with an increased presence of yellow shades indicating lower density, aligning with the expected seasonal reduction in canopy greenness. In February 2023, during an active Pestalotiopsis outbreak, the canopy density map revealed widespread yellow regions, signifying significant degradation and reduced vegetation health. In July 2024, another natural leaf fall period, the canopy density exhibits a similar decline, with yellow areas reflecting seasonal leaf shedding, potentially compounded by background vegetation such as taller grasses. By November 2024, in the normal season, the canopy demonstrates full recovery, with a predominance of green shades reflecting higher canopy density, suggesting stable environmental conditions and healthy tree growth. The high-resolution imagery in the lower row further validates these observations, reinforcing the spatial patterns in canopy cover dynamics and highlighting the impact of seasonal changes and disease outbreaks over time.

5. Discussion

The findings from this study highlight the varying effectiveness of SVIs in monitoring GCC under different environmental stress conditions, including normal growth periods, disease outbreaks, and seasonal leaf fall. These results align with past studies that have explored the relationships between SVIs and vegetation health under various stressors, including fungal infections, nematode infestations, and physiological changes resulting from environmental factors. The observed decrease in correlation values during the Pestalotiopsis outbreak (February 2023) supports findings from [17], who reported that rubber tree infection with powdery mildew significantly reduces chlorophyll content, decreasing reflectance in the red and NIR wavelengths. The present study’s lowest EVI (0.03) correlation during the outbreak aligns with previous findings, indicating that EVI negatively correlates with chlorophyll reduction due to infection (−0.265). This suggests that EVI is highly sensitive to chlorophyll degradation and structural damage, making it unreliable for assessing canopy health under severe stress conditions. Similarly, research on South American Leaf Blight has found that disease symptoms significantly alter spectral reflectance, particularly in the visible (400–700 nm) and NIR (750–1300 nm) regions [40]. The significant decrease in spectral contrast due to disease-induced mesophyll cell damage parallels the weak correlation of NDVI (0.26) and GNDVI (0.21) during the Pestalotiopsis outbreak in the present study. These findings highlight the significance of leaf structure and pigment concentration in determining the efficacy of spectral indices for disease detection.
Further studies emphasize that spectral variations in rubber trees are influenced by both canopy and leaf-level characteristics, with notable differences observed in the SWIR region [41]. This aligns with the present study’s findings, where GNDVI, an index highly sensitive to chlorophyll content, exhibited strong correlations under normal conditions but declined during periods of stress. The distinction in spectral responses between canopy and leaf levels, particularly in the SWIR spectrum, suggests that morphological differences, sun exposure, and water content play significant roles in shaping spectral reflectance patterns. The moderate correlations observed in March 2022, during the post-outbreak recovery phase, and the relatively stable yet lower correlations during seasonal leaf fall periods (June 2022 and July 2024) further indicate how environmental stressors affect canopy spectral properties. Research has demonstrated that damaged trees experience spectral shifts in the green-to-red band region (550–640 nm), similar to the patterns observed in this study, where NDVI and GNDVI remained relatively stable during seasonal leaf thinning, while indices like EVI and MTVI2 exhibited weaker correlations [40,42]. This highlights the importance of selecting appropriate vegetation indices based on phenological stages and canopy conditions.
Additionally, different vegetation indices respond uniquely to variations in vegetation health. Karlson et al. in 2015 [4] demonstrated that NDVI and ARVI effectively detect moderate to high canopy cover, which aligns with the findings of this study, where NDVI and MSAVI exhibited strong correlations under normal growth conditions. Conversely, studies by [16] indicate that MSAVI and SAVI outperform NDVI in mixed vegetation environments by minimizing soil background effects. This supports the present study’s observations that soil-adjusted indices are particularly effective in stable canopy conditions [9]. Further, it was highlighted that indices relying on phenological trends, such as EVI and MTVI2, may be less reliable during stress conditions, which corresponds with their weaker performance in this study during seasonal leaf fall and post-disease recovery phases.
These findings reinforce the importance of considering phenological stage, canopy health, and external stressors when selecting the most suitable vegetation index. While NDVI and MSAVI perform well under normal conditions, indices such as SAVI may be more effective in detecting vegetation stress in sparse or heterogeneous canopies. Given these variations, integrating multi-source remote sensing data and advanced supervised machine learning regression techniques can enhance the accuracy and reliability of vegetation monitoring, particularly for applications in rubber plantation health assessment and precision forestry.
Moreover, nematode infestations in rubber plantations have previously been associated with weak correlations (R2 < 0.31) between nematode density and spectral indices [19], underscoring how severe biotic stressors can diminish the predictive utility of vegetation indices. This observation is consistent with our findings during the Pestalotiopsis outbreak, where disease-induced canopy damage led to weak correlations between vegetation indices and GCC. These results highlight the limitations of relying solely on spectral indices under conditions of intense physiological stress, where changes in leaf structure, pigment degradation, and canopy openness distort reflectance responses.
RF consistently outperformed SVM, CART, and LR among the tested regression models. RF achieved the lowest RMSE (6.46) and the highest R2 (0.82), making it the most dependable model for estimating rubber tree canopy variation. These results indicate that RF outperformed other predictive models in estimating GCC using spectral vegetation indices. This finding aligns with previous studies demonstrating the robustness of machine-learning techniques in vegetation analysis [43,44]. The superior performance of RF is likely due to its ability to handle complex, nonlinear relationships between vegetation indices and canopy cover while mitigating overfitting through ensemble learning [45].
However, the generalization ability of RF is not without limits. Although RF performed well across varied conditions in this study, its robustness is still influenced by the quality and representativeness of the training data. In environments where background vegetation (e.g., tall grasses or weeds) interferes with spectral signals, especially following defoliation, RF may still overestimate canopy cover unless additional features or data sources are integrated. Moreover, while RF mitigates overfitting better than single-tree methods, it does not provide the same level of interpretability as linear models, and its performance can degrade when extrapolating to entirely unseen phenological or spectral regimes. In contrast, SVM struggled with high-dimensional spectral data, which often exhibit nonlinear interactions requiring careful kernel selection and hyperparameter tuning, leading to suboptimal performance in this study. Similarly, CART demonstrated lower accuracy due to its tendency to overfit training data, especially when dealing with noisy or overlapping spectral information, resulting in poor generalization to new canopy conditions.
Overall, while RF proved to be the most reliable model in our experiments, its performance must be contextualized within the bounds of its training environment. For broader generalization, especially across seasons or plantations with distinct management regimes, integrating RF with ancillary data sources, such as LiDAR, SAR, or hyperspectral UAV imagery, will improve its resilience and reduce uncertainty in green canopy monitoring. These findings align with previous studies that have demonstrated the effectiveness of ensemble-based learning models in vegetation analysis [46,47]. The temporal analysis of GCC across five periods demonstrates promising results, though accuracy varies depending on environmental conditions. The lowest accuracy was observed during the natural leaf fall period and the Pestalotiopsis outbreak, where a strong green background from grass interfered with the spectral vegetation indices’ ability to detect canopy loss accurately [41]. This issue arises because traditional vegetation indices rely on spectral differences to assess canopy health, but the green background from understory vegetation can mask actual canopy decline, leading to overestimated vegetation index values. This limitation is further evidenced by the low correlation between vegetation indices and actual canopy cover during the Pestalotiopsis outbreak and the seasonal leaf fall period. While supervised machine learning regression approaches enhance canopy cover predictions by incorporating additional spectral and spatial information, they are still limited by background interference, which reduces accuracy. These findings demonstrate that RF outperforms methods that rely solely on vegetation indices despite these challenges. These findings highlight the importance of integrating advanced classification methods or multi-source data to enhance accuracy.
The difficulty in assessing canopy loss using vegetation indices is further reinforced by the weak correlation between vegetation indices and canopy cover during the Pestalotiopsis outbreak and the seasonal leaf fall period. This suggests that the primary challenge lies in accurately modelling canopy dynamics under varying environmental conditions rather than simply evaluating vegetation index performance. Moreover, the observed relationship between increasing Pestalotiopsis severity and decreasing leaf area index (LAI) aligns with previous research, which has reported a strong negative correlation between Pestalotiopsis outbreaks and reductions in LAI [47]. Other studies have also confirmed a significant decline in LAI during abnormal leaf fall disease outbreaks, with variations depending on the region and period [3]. The findings underscore the efficacy of RF in predicting GCC using spectral vegetation indices. The model’s robustness across various environmental conditions underscores its potential for real-time forest health monitoring, particularly with disease outbreaks and seasonal leaf dynamics. Integrating additional spectral, texture, and colour features alongside higher-resolution imagery could further refine model accuracy. Future research should incorporate advanced remote sensing techniques and multi-source data fusion to improve predictive capabilities and support sustainable rubber plantation management efforts.

6. Conclusions

In conclusion, this study confirms and contextualizes the different spectral vegetation indices in monitoring GCC across distinct environmental stress phases in rubber plantations, including normal growth periods, disease outbreaks, and seasonal leaf fall. While the relationships between indices such as NDVI, GNDVI, and MSAVI and canopy density are well established, our result contributes new insight by demonstrating how these relationships vary temporally and degrade under biotic stress, particularly during the Pestalotiopsis outbreak and Natural leaf fall season. Notably, the significant reduction in correlation strength during disease phases underscores the vulnerability of reflectance-based indices, especially EVI, to physiological and structural damage caused by fungal infection, aligning with prior physiological studies but contextualized here in an operational monitoring framework.
Supervised machine learning regression models, particularly RF, significantly enhance the accuracy of canopy cover estimation compared to traditional regression-based methods. RF outperformed SVM and CART due to its robustness in handling non-linear and high-dimensional spectral relationships. Importantly, our results show that model performance varies with phenological stage and background vegetation interference. The study also highlights limitations in SVI-only approaches when understory vegetation (e.g., tall grasses) distorts spectral signals, particularly in post-defoliation phases. This emphasizes integrating 3D structural data (e.g., LiDAR), SAR backscatter, and hyperspectral UAV data to improve model accuracy and minimize misclassification errors.
This study advances remote sensing applications for plantation monitoring by evaluating vegetation indices under ideal canopy conditions and disease-induced stress and phenological transition, a dimension often overlooked in prior work. Future research should focus on incorporating multi-source remote sensing data, refining phenology-based classification models, and enhancing climate-informed predictive modelling to improve vegetation health monitoring in dynamic ecosystems. By leveraging these advancements, more effective strategies can be developed for sustainable rubber plantation management, forest conservation, and precision agriculture applications.
While this paper focuses on green canopy density estimation, it lays the foundation for a follow-up study examining the spatiotemporal progression of fungal disease within plantation ecosystems. This forthcoming research will investigate causal links between disease development, canopy structural changes, and spectral response patterns. Together, these complementary studies contribute to a comprehensive framework for rubber plantation health monitoring, offering valuable insights into the interactions between disease outbreaks, environmental stressors, and canopy dynamics.

Author Contributions

Conceptualization and Study Design: M.D.M.M., I.P.A.S., M.M., S.S. and R.R.; Methodology Development: M.D.M.M., I.P.A.S., S.S. and R.R.; Data Collection and Fieldwork: M.D.M.M., A.F.E., F.A., F.D.P., C.T.S., T.R.F., A.A.A.S., D.M.A., A.A.R., G.N.P., R.P.N., K.A.P. and R.P.; Data Processing and Analysis: M.D.M.M., A.F.E., F.A. and F.D.P.; Model Development and Validation: M.D.M.M.; Statistical Analysis and Data Visualization: M.D.M.M., A.F.E., F.A. and F.D.P.; Literature Review and Theoretical Framework: M.D.M.M., C.T.S., T.R.F., R.L. and S.S.; Manuscript Drafting: M.D.M.M., A.F.E. and F.A.; Manuscript Editing and Review: M.D.M.M., A.F.E. and F.A.; Supervision and Project Funding: M.D.M.M., K.K., M.M. and R.L. All authors have read and agreed to the published version of the manuscript.

Funding

Universitas Indonesia collaboratively funded this research under research grant PUTI Q1 with grant contract number NKB-480/UN2.RST/HKP.05.00/2023, NKB-416/UN2.RST/HKP.05.00/2024, and Technology Research Partnership for Sustainable Development (SATREPS PROGRAM) program entitled Development of Complex Technologies for Prevention and Control of Rubber Tree Leaf Fall.

Data Availability Statement

The data used in this research is available upon request to the corresponding author, subject to approval from the Indonesian Rubber Research Institute.

Acknowledgments

The authors thank the Indonesian Rubber Research Institute for facilitating the measurement inside the Sembawa plantation. Special thanks to the RIKEN Center for Advanced Photonics—Photonics Control Technology Group for providing the facilities and support during data processing and manuscript writing.

Conflicts of Interest

The authors declare no conflicts of interest.

References

  1. Damiri, N.; Pratama, Y.; Febbiyanti, T.R.; Rahim, S.E.; Astuti, D.T.; Purwanti, Y. Pestalotiopsis Sp. Infection Causes Leaf Fall Disease of New Arrivals in Several Clones of Rubber Plants. Biodiversitas 2022, 23, 3943–3949. [Google Scholar] [CrossRef]
  2. Hadi Ismail, M.Z.; Mahyudin, M.M.; Noran, A.S.; Zambri, A.M.A.; Maiden, N.A.; Atan, S.; Aris, M.N.M. Identification and Characterisation of Causal Pathogens of Pestalotiopsis Leaf Fall Disease in Hevea Brasiliensis Using a Detached Leaf Technique. J. Rubber Res. 2024, 27, 159–173. [Google Scholar] [CrossRef]
  3. Alchemi, P.J.K.; Jamin, S. Impact Of Pestalotiopsis Leaf Fall Disease On Leaf Area Index and Rubber Plant Production. IOP Conf. Ser. Earth Environ. Sci. 2022, 995, 012030. [Google Scholar] [CrossRef]
  4. Karlson, M.; Ostwald, M.; Reese, H.; Sanou, J.; Tankoano, B.; Mattsson, E. Mapping Tree Canopy Cover and Aboveground Biomass in Sudano-Sahelian Woodlands Using Landsat 8 and Random Forest. Remote Sens. 2015, 7, 10017–10041. [Google Scholar] [CrossRef]
  5. Klobucar, B.; Sang, N.; Randrup, T.B. Comparing Ground and Remotely Sensed Measurements of Urban Tree Canopy in Private Residential Property. Trees For. People 2021, 5, 100114. [Google Scholar] [CrossRef]
  6. Azizan, F.A.; Kiloes, A.M.; Astuti, I.S.; Aziz, A.A. Application of Optical Remote Sensing in Rubber Plantations: A Systematic Review. Remote Sens. 2021, 13, 429. [Google Scholar] [CrossRef]
  7. Wu, W. Derivation of Tree Canopy Cover by Multiscale Remote Sensing Approach. Int. Arch. Photogramm. Remote Sens. Spat. Inf. Sci. 2012, XXXVIII-4-W25, 142–149. [Google Scholar] [CrossRef]
  8. Carreiras, J.M.B.; Pereira, J.M.C.; Pereira, J.S. Estimation of Tree Canopy Cover in Evergreen Oak Woodlands Using Remote Sensing. For. Ecol. Manag. 2006, 223, 45–53. [Google Scholar] [CrossRef]
  9. Zhai, D.; Dong, J.; Cadisch, G.; Wang, M.; Kou, W.; Xu, J.; Xiao, X.; Abbas, S. Comparison of Pixel- and Object-Based Approaches in Phenology-Based Rubber Plantation Mapping in Fragmented Landscapes. Remote Sens. 2017, 10, 44. [Google Scholar] [CrossRef]
  10. Fan, H.; Fu, X.; Zhang, Z.; Wu, Q. Phenology-Based Vegetation Index Differencing for Mapping of Rubber Plantations Using Landsat OLI Data. Remote Sens. 2015, 7, 6041–6058. [Google Scholar] [CrossRef]
  11. Li, P.; Zhang, J.; Feng, Z. Mapping Rubber Tree Plantations Using a Landsat-Based Phenological Algorithm in Xishuangbanna, Southwest China. Remote Sens. Lett. 2015, 6, 49–58. [Google Scholar] [CrossRef]
  12. Herdiyeni, Y.; Mumtaz, M.F.; Laxmi, G.F.; Setiawan, Y.; Prasetyo, L.B.; Febbiyanti, T.R. Analysis and Prediction of Rubber Tree Phenological Changes during Pestalotiopsis Infection Using Sentinel-2 Imagery and Random Forest. J. Appl. Remote. Sens. 2024, 18, 014524. [Google Scholar] [CrossRef]
  13. Sopian, N.A.M.; Supriatna, S.; Manessa, M.D.M.; Shidiq, I.P.A.; Nagasawa, R.; Haidar, M. A Study on Spatio-Temporal Trend of Rubber Leaf Fall Phenomenon Using Planetscope Multi-Index Vegetation Imagery in Relations to Climatological Conditions. Environ. Mater. 2024, 2, 45–60. [Google Scholar] [CrossRef]
  14. Cui, B.; Huang, W.; Ye, H.; Chen, Q. The Suitability of PlanetScope Imagery for Mapping Rubber Plantations. Remote Sens. 2022, 14, 1061. [Google Scholar] [CrossRef]
  15. Gao, Y.; Yun, T.; Chen, B.; Lai, H.; Wang, X.; Wang, G.; Wang, X.; Wu, Z.; Kou, W. Improving the Accuracy of Canopy Height Mapping in Rubber Plantations Based on Stand Age, Multi-Source Satellite Images, and Random Forest Algorithm. Int. J. Appl. Earth Obs. Geoinf. 2024, 131, 103941. [Google Scholar] [CrossRef]
  16. Dai, S.; Luo, H.; Hu, Y.; Zheng, Q.; Li, H.; Li, M.; Yu, X.; Chen, B. Retrieving Leaf Area Index of Rubber Plantation in Hainan Island Using Empirical and Neural Network Models with Landsat Images. J. Appl. Remote. Sens. 2023, 17, 014503. [Google Scholar] [CrossRef]
  17. Zeng, T.; Wang, Y.; Yang, Y.; Liang, Q.; Fang, J.; Li, Y.; Zhang, H.; Fu, W.; Wang, J.; Zhang, X. Early Detection of Rubber Tree Powdery Mildew Using UAV-Based Hyperspectral Imagery and Deep Learning. Comput. Electron. Agric. 2024, 220, 108909. [Google Scholar] [CrossRef]
  18. Ayu, F.; Manessa, M.D.M.; Stevanus, C.T.; Efriana, A.F. Machine Learning Approach to Assess Rubber Plant Health through Canopy Density Mapping Using Very High-Resolution Aerial Photographs. In Proceedings of the 8th Geoinformation Science Symposium 2023: Geoinformation Science for Sustainable Planet, Yogyakarta, Indonesia, 28–30 August 2023; SPIE: Bellingham, WA, USA, 2024; Volume 12977, pp. 667–676. [Google Scholar] [CrossRef]
  19. Lemes, E.M.; Machado, T.V.; Gontijo, L.N.; de Andrade, S.L.; Torres, J.L.R.; Santos, M.A.; Coelho, L. Detection of Rubber Tree Orchards Infested by Meloidogyne Exigua Using Vegetation Indexes Obtained from Satellite Images. New For. 2020, 51, 765–779. [Google Scholar] [CrossRef]
  20. Rasib, A.W.; Hamid, N.R.A.; Yaacob, M.L.M.; Ghani, Z.A.; Idris, N.H.; Alvin, L.M.S.; Hassan, M.I.; Idris, K.M.; Dollah, R.; Salleh, A.M.; et al. Rubber-Tree Leaf Diseases Mapping Using Close Range Remote Sensing Images. Int. J. Integr. Eng. 2022, 14, 1–12. [Google Scholar] [CrossRef]
  21. Kusdiana, A.P.J. Pengaruh Klon Karet Terhadap Epidemi Penyakit Gugur Daun Pestalotiopsis. War. Perkaretan 2021, 40, 41–52. [Google Scholar]
  22. Berra, E.F.; Fontana, D.C.; Yin, F.; Breunig, F.M. Harmonized Landsat and Sentinel-2 Data with Google Earth Engine. Remote Sens. 2024, 16, 2695. [Google Scholar] [CrossRef]
  23. Raj, R.; Walker, J.P.; Pingale, R.; Nandan, R.; Naik, B.; Jagarlapudi, A. Leaf Area Index Estimation Using Top-of-Canopy Airborne RGB Images. Int. J. Appl. Earth Obs. Geoinf. 2021, 96, 102282. [Google Scholar] [CrossRef]
  24. Tucker, C.J. Red and Photographic Infrared Linear Combinations for Monitoring Vegetation. Remote Sens. Environ. 1979, 8, 127–150. [Google Scholar] [CrossRef]
  25. Huete, A.; Didan, K.; Miura, T.; Rodriguez, E.P.; Gao, X.; Ferreira, L.G. Overview of the Radiometric and Biophysical Performance of the MODIS Vegetation Indices. Remote Sens. Environ. 2002, 83, 195–213. [Google Scholar] [CrossRef]
  26. Rondeaux, G.; Steven, M.; Baret, F. Optimization of Soil-Adjusted Vegetation Indices. Remote Sens. Environ. 1996, 55, 95–107. [Google Scholar] [CrossRef]
  27. Qi, J.; Chehbouni, A.; Huete, A.R.; Kerr, Y.H.; Sorooshian, S. A Modified Soil Adjusted Vegetation Index. Remote Sens. Environ. 1994, 48, 119–126. [Google Scholar] [CrossRef]
  28. Huete, A.R. A Soil-Adjusted Vegetation Index (SAVI). Remote Sens. Environ. 1988, 25, 295–309. [Google Scholar] [CrossRef]
  29. Kaufman, Y.J.; Tanre, D. Atmospherically Resistant Vegetation Index (ARVI) for EOS-MODIS. IEEE Trans. Geosci. Remote Sens. 1992, 30, 261–270. [Google Scholar] [CrossRef]
  30. Gitelson, A.A.; Kaufman, Y.J.; Merzlyak, M.N. Use of a Green Channel in Remote Sensing of Global Vegetation from EOS-MODIS. Remote Sens. Environ. 1996, 58, 289–298. [Google Scholar] [CrossRef]
  31. Haboudane, D.; Miller, J.R.; Pattey, E.; Zarco-Tejada, P.J.; Strachan, I.B. Hyperspectral Vegetation Indices and Novel Algorithms for Predicting Green LAI of Crop Canopies: Modeling and Validation in the Context of Precision Agriculture. Remote Sens. Environ. 2004, 90, 337–352. [Google Scholar] [CrossRef]
  32. Rouse, J.W., Jr.; Haas, R.H.; Deering, D.W.; Schell, J.A.; Harlan, J.C. Monitoring the Vernal Advancement and Retrogradation (Green Wave Effect) of Natural Vegetation; Remote Sensing Center, Texas A&M University: College Station, TX, USA, 1974. [Google Scholar]
  33. Belgiu, M.; Drăguţ, L. Random Forest in Remote Sensing: A Review of Applications and Future Directions. ISPRS J. Photogramm. Remote Sens. 2016, 114, 24–31. [Google Scholar] [CrossRef]
  34. Mountrakis, G.; Im, J.; Ogole, C. Support Vector Machines in Remote Sensing: A Review. ISPRS J. Photogramm. Remote Sens. 2011, 66, 247–259. [Google Scholar] [CrossRef]
  35. De’ath, G.; Fabricius, K.E. Classification and Regression Trees: A Powerful yet Simple Technique for Ecological Data Analysis. Ecology 2000, 81, 3178–3192. [Google Scholar] [CrossRef]
  36. Gitelson, A.A.; Gritz, Y.; Merzlyak, M.N. Relationships between Leaf Chlorophyll Content and Spectral Reflectance and Algorithms for Non-Destructive Chlorophyll Assessment in Higher Plant Leaves. J. Plant Physiol. 2003, 160, 271–282. [Google Scholar] [CrossRef]
  37. Kohavi, R. A Study of Cross-Validation and Bootstrap for Accuracy Estimation and Model Selection. In Proceedings of the Fourteenth International Joint Conference on Artificial Intelligence (II), IJCAI-95, Montreal, QC, Canada, 1995; Morgan Kaufman Publishing: San Francisco, CA, USA, 1995; Volume 14, pp. 1137–1144. [Google Scholar]
  38. Bergstra, J.; Bengio, Y. Random Search for Hyper-Parameter Optimization. J. Mach. Learn. Res. 2012, 13, 281–305. [Google Scholar]
  39. Draper, N.R. Applied Regression Analysis; McGraw-Hill Inc.: New York, NY, USA, 1998. [Google Scholar]
  40. Sterling, A.; Di Rienzo, J.A. Prediction of South American Leaf Blight and Disease-Induced Photosynthetic Changes in Rubber Tree, Using Machine Learning Techniques on Leaf Hyperspectral Reflectance. Plants 2022, 11, 329. [Google Scholar] [CrossRef]
  41. Amaral, C.H.; Almeida, T.I.R.; Quitério, G.C.M.; Alves, M.N.; Souza Filho, C.R. Change Analysis of the Spectral Characteristics of Rubber Trees at Canopy and Leaf Scales during the Brazilian Autumn. Int. Arch. Photogramm. Remote Sens. Spat. Inf. Sci. ISPRS Arch. 2012, 39, 381–386. [Google Scholar] [CrossRef]
  42. Lai, H.; Chen, B.; Wang, G.; Yin, X.; Wang, X.; Yun, T.; Lan, G.; Wu, Z.; Yang, C.; Kou, W. Unraveling the Dynamic of Rubber Phenology in Hainan Island, China: Insights from Multi-Source Remote Sensing and Climate Data. Authorea Prepr. 2024. [Google Scholar] [CrossRef]
  43. Akın, A.; Çilek, A.; Middel, A. Modelling Tree Canopy Cover and Evaluating the Driving Factors Based on Remotely Sensed Data and Machine Learning. Urban For. Urban Green 2023, 86, 128035. [Google Scholar] [CrossRef]
  44. Nasiri, V.; Beloiu, M.; Asghar Darvishsefat, A.; Griess, V.C.; Maftei, C.; Waser, L.T. Mapping Tree Species Composition in a Caspian Temperate Mixed Forest Based on Spectral-Temporal Metrics and Machine Learning. Int. J. Appl. Earth Obs. Geoinf. 2023, 116, 103154. [Google Scholar] [CrossRef]
  45. Zeng, T.; Fang, J.; Yin, C.; Li, Y.; Fu, W.; Zhang, H.; Wang, J.; Zhang, X. Recognition of Rubber Tree Powdery Mildew Based on UAV Remote Sensing with Different Spatial Resolutions. Drones 2023, 7, 533. [Google Scholar] [CrossRef]
  46. Xue, J.; Su, B. Significant Remote Sensing Vegetation Indices: A Review of Developments and Applications. J. Sens. 2017, 2017, 1353691. [Google Scholar] [CrossRef]
  47. Chang, A.; Yeom, J.; Jung, J.; Landivar, J. Comparison of Canopy Shape and Vegetation Indices of Citrus Trees Derived from UAV Multispectral Images for Characterization of Citrus Greening Disease. Remote Sens. 2020, 12, 4122. [Google Scholar] [CrossRef]
Figure 1. Map of Study Area (a) Indonesia, (b) South Sumatra Province, (c) The Sembawa Rubber Research Center plantation blocks, (d,e) Block 2010G2 and 2011G with grid and point samples, (f,g) field data collection, (hj) canopy photo from high to low density.
Figure 1. Map of Study Area (a) Indonesia, (b) South Sumatra Province, (c) The Sembawa Rubber Research Center plantation blocks, (d,e) Block 2010G2 and 2011G with grid and point samples, (f,g) field data collection, (hj) canopy photo from high to low density.
Forests 16 00717 g001
Figure 2. Workflow.
Figure 2. Workflow.
Forests 16 00717 g002
Figure 3. Graph of Correlation matrix between Green Canopy Cover and Vegetation Index. The correlation values range from 0 to 1, with a color gradient indicating the strength of the relationship—blue representing lower correlations and orange to red indicating stronger correlations.
Figure 3. Graph of Correlation matrix between Green Canopy Cover and Vegetation Index. The correlation values range from 0 to 1, with a color gradient indicating the strength of the relationship—blue representing lower correlations and orange to red indicating stronger correlations.
Forests 16 00717 g003
Figure 4. UAV imagery showing rubber tree canopy changes across normal seasons, natural leaf fall, and Pestalotiopsis outbreaks from 2022 to 2024: (upper) natural composite, (lower) false composite.
Figure 4. UAV imagery showing rubber tree canopy changes across normal seasons, natural leaf fall, and Pestalotiopsis outbreaks from 2022 to 2024: (upper) natural composite, (lower) false composite.
Forests 16 00717 g004
Figure 5. Scatterplot of measured versus predicted green canopy density (%) across five different periods: March 2022 (normal season after Pestalotiopsis outbreak), June 2022 (natural leaf fall season), February 2023 (Pestalotiopsis outbreak), July 2024 (natural leaf fall season), and November 2024 (normal season). Each color represents a different survey period, with performance metrics (RMSE and R2) indicating the model’s prediction accuracy. The dashed line represents the ideal 1:1 relationship between measured and predicted values.
Figure 5. Scatterplot of measured versus predicted green canopy density (%) across five different periods: March 2022 (normal season after Pestalotiopsis outbreak), June 2022 (natural leaf fall season), February 2023 (Pestalotiopsis outbreak), July 2024 (natural leaf fall season), and November 2024 (normal season). Each color represents a different survey period, with performance metrics (RMSE and R2) indicating the model’s prediction accuracy. The dashed line represents the ideal 1:1 relationship between measured and predicted values.
Forests 16 00717 g005
Figure 6. Canopy Density Map at 2011G2 Block. The upper row presents pixel-based canopy density maps, while the lower row displays corresponding UAV imagery used for validation within the sample grid of Block 2011G2. The color scale at the bottom, ranging from 50 (yellow, indicating lower canopy density) to 100 (green, representing higher canopy density), visually depicts the spatial variations in canopy coverage across the study area.
Figure 6. Canopy Density Map at 2011G2 Block. The upper row presents pixel-based canopy density maps, while the lower row displays corresponding UAV imagery used for validation within the sample grid of Block 2011G2. The color scale at the bottom, ranging from 50 (yellow, indicating lower canopy density) to 100 (green, representing higher canopy density), visually depicts the spatial variations in canopy coverage across the study area.
Forests 16 00717 g006
Table 1. Research Data and Variables.
Table 1. Research Data and Variables.
VariableData SourceTime FrameSpatial and Temporal Resolution
Tree Properties (Height, Diameter, Canopy Density, Photo)Field Survey25–28 March 2022
8–12 June 2022
7–13 February 2023
1–5 July 2024
UAV Imagery25–28 March 2022
8–12 June 2022
7–13 February 2023
1–5 July 2024
6–11 November 2024
10 cm
Vegetation IndexSentinel-2A (ESA)2022–202410 m, 5 Day
Sentinel-2B (ESA)
Landsat-7 (USGS) 30 m, 16 Day
Landsat-8 (USGS)
Landsat-9 (USGS)2022–2024
Table 2. Vegetation Index.
Table 2. Vegetation Index.
Vegetation IndexFormulaDescriptionReference
ARVI(NIR − (2 × RED) + BLUE)/(NIR + (2 × RED) + BLUE)Enhances vegetation signal while reducing atmospheric effects.[29]
EVI2.5 × (NIR − RED)/(NIR + 6 × RED − 7.5 × BLUE + 1)Optimizes vegetation signal by reducing soil and atmospheric influences.[25]
GNDVI(NIR − GREEN)/(NIR + GREEN)Sensitive to chlorophyll concentration and plant health.[30]
MSAVI(2NIR + 1 − sqrt((2NIR + 1)^2 − 8(NIR − RED)))/2Minimizes soil brightness influence on vegetation measurements.[27]
MTVI21.5 × [1.2(NIR − GREEN) − 2.5(RED − GREEN)]/sqrt((2NIR + 1)^2 − (6NIR − 5sqrt(RED)) − 0.5)Enhances detection of chlorophyll content and canopy structure.[31]
NDVI(NIR − RED)/(NIR + RED)Standard index for measuring vegetation vigor and biomass.[32]
OSAVI(NIR − RED)/(NIR + RED + 0.16)Reduces soil influence for sparse vegetation cover analysis.[26]
Table 3. Model prediction performance.
Table 3. Model prediction performance.
ModelTrainingTesting
RMSEMAER2Adj. R2RMSEMAER2Adj. R2
RF3.012.240.960.966.464.970.820.81
SVM6.675.040.810.86.625.120.810.8
CART7.065.30.780.787.785.660.740.72
Linear Regression9.136.990.640.639.047.170.640.62
Disclaimer/Publisher’s Note: The statements, opinions and data contained in all publications are solely those of the individual author(s) and contributor(s) and not of MDPI and/or the editor(s). MDPI and/or the editor(s) disclaim responsibility for any injury to people or property resulting from any ideas, methods, instructions or products referred to in the content.

Share and Cite

MDPI and ACS Style

Manessa, M.D.M.; Efriana, A.F.; Ayu, F.; Pamungkas, F.D.; Stevanus, C.T.; Febbiyanti, T.R.; Shidiq, I.P.A.; Rokhmatulloh, R.; Supriatna, S.; Lestari, R.; et al. Validation of Satellite-Derived Green Canopy Cover in Rubber Plantations Using UAV and Ground Observations for Monitoring Leaf Fall Dynamics. Forests 2025, 16, 717. https://doi.org/10.3390/f16050717

AMA Style

Manessa MDM, Efriana AF, Ayu F, Pamungkas FD, Stevanus CT, Febbiyanti TR, Shidiq IPA, Rokhmatulloh R, Supriatna S, Lestari R, et al. Validation of Satellite-Derived Green Canopy Cover in Rubber Plantations Using UAV and Ground Observations for Monitoring Leaf Fall Dynamics. Forests. 2025; 16(5):717. https://doi.org/10.3390/f16050717

Chicago/Turabian Style

Manessa, Masita Dwi Mandini, Anisya Feby Efriana, Farida Ayu, Fajar Dwi Pamungkas, Charlos Togi Stevanus, Tri Rapani Febbiyanti, Iqbal Putut Ash Shidiq, Rokhmatulloh Rokhmatulloh, Supriatna Supriatna, Retno Lestari, and et al. 2025. "Validation of Satellite-Derived Green Canopy Cover in Rubber Plantations Using UAV and Ground Observations for Monitoring Leaf Fall Dynamics" Forests 16, no. 5: 717. https://doi.org/10.3390/f16050717

APA Style

Manessa, M. D. M., Efriana, A. F., Ayu, F., Pamungkas, F. D., Stevanus, C. T., Febbiyanti, T. R., Shidiq, I. P. A., Rokhmatulloh, R., Supriatna, S., Lestari, R., Kase, K., Matsui, M., Sajjad, A. A. A., Aji, D. M., Riesnandar, A. A., Prakarsa, G. N., Nagara, R. P., Pradono, K. A., & Parhusip, R. (2025). Validation of Satellite-Derived Green Canopy Cover in Rubber Plantations Using UAV and Ground Observations for Monitoring Leaf Fall Dynamics. Forests, 16(5), 717. https://doi.org/10.3390/f16050717

Note that from the first issue of 2016, this journal uses article numbers instead of page numbers. See further details here.

Article Metrics

Back to TopTop