Does the Regional Comprehensive Economic Partnership Promote Forest Product Exports? Evidence on Bilateral Export Performance from China
Abstract
1. Introduction
2. Literature Review
3. Materials and Methods
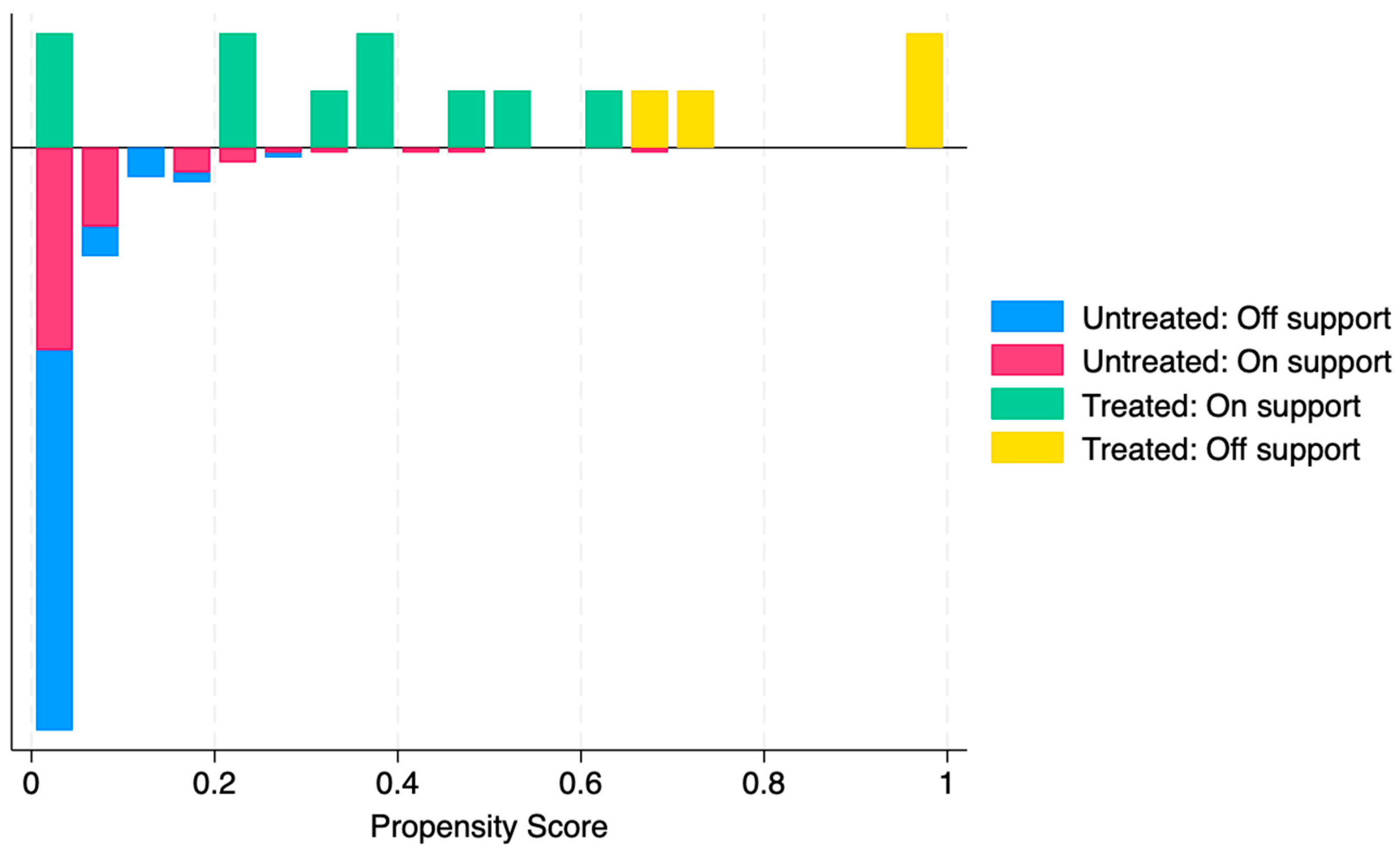
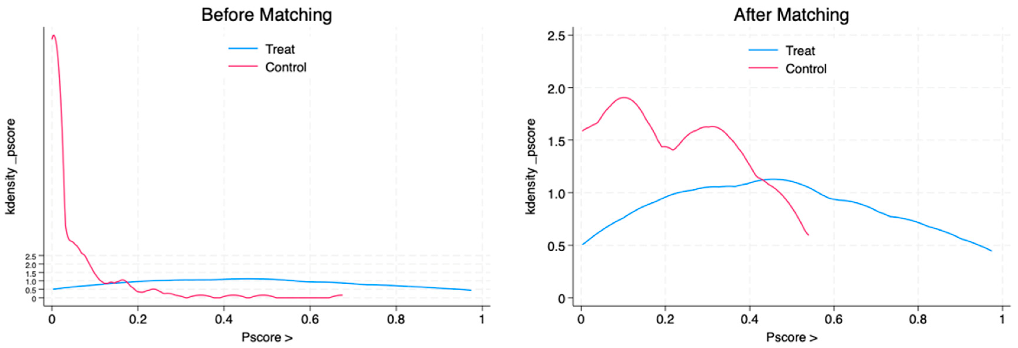
3.1. Estimation Strategy
3.2. Data
3.2.1. China’s Export Data of Timber Forest Products at the Province–Year–Quarter Level
3.2.2. RCEP Effective Date
3.2.3. Descriptive Statistics
3.3. Parallel Trend Test
4. Results
4.1. Baseline Results
4.2. Placebo Test
4.3. Robustness Check
4.3.1. Balanced Panel Data
4.3.2. Change the Product Dimension to HS 4-Digit Code
4.3.3. Inclusion of Non-Timber Forest Products
4.3.4. Adding Control Variables
4.3.5. Bacon Decomposition Test
5. Discussion
5.1. BEC Categories
5.2. Specific Commodity Categories
5.3. Heterogeneity Across Regions
6. Conclusions
Author Contributions
Funding
Data Availability Statement
Conflicts of Interest
Appendix A

Appendix B
| Literature | Authors | Method | Variable Used | Conclusions Related to the Topic of Our Paper |
|---|---|---|---|---|
| New measures of trade creation and trade diversion | Christopher S.P. Magee (2008) [4] | Gravity Model | Size of economy; dummy variables for RTAs; population, income level, and other variables related to country characteristics; distance, sharing a border, being landlocked or an island, having a common language, and any other unobserved historical or cultural ties. | There are clear anticipatory effects of regional trade agreements, with trade estimated to increase by 26% on average in the four years leading up to the start of a trade deal, trade continues to rise significantly over the first 11 years a regional agreement is in place, and the long-run impact of the average regional agreement is estimated to be an 89% increase in trade flows. |
| Estimates of the Trade and Welfare Effects of NAFTA | Caliendo, L.; Parro, F. (2012) [5] | General Equilibrium Model | Bilateral trade flows, tariff levels, productivity, intermediate goods prices, etc. | This paper used the general equilibrium model and the estimated elasticities to identify the impact of NAFTA’s tariff reductions. This paper find that Mexico’s welfare increases by 1.31%, U.S.’s welfare increases by 0.08%, and Canada’s welfare declines by 0.06%. We find that intra-bloc trade increases by 118% for Mexico, 11% for Canada, and 41% for the U.S. |
| Impacts of Free Trade Agreements on Agricultural Trade Creation and Trade Diversion | Lin Sun; Michael R. Reed (2010) [9] | Poisson Pseudo-Maximum-Likelihood (PPML); Gravity Model | GDP; dummy variables for RTAs; population, income level, and other variables related to country characteristics; distance, sharing a border, having a common language, etc. | The ASEAN–China preferential trade agreement, EU-15, EU-25, and Southern African Development Community agreements have generated large increases in agricultural trade among their members. |
| Trade Creation and Trade Diversion in Deep Agreements | Mattoo, A.; Mulabdic, A.; Ruta, M. (2017) [11] | Gravity Model | PTA dummy; tariffs; relative tariffs; trade value; depth variables; etc. | Some provisions of deep agreements have a public goods aspect that not only facilitates trade among member economies, but also increases trade between member economies and non-member economies. |
| Spatial Spillover Effects of Global Forest Product Trade | Yin, Z.H.; Wang, F.; Gan, J.B. (2020) [17] | Spatial autoregressive (SAR) interaction model | Trade flows; economic factors; resource endowment; tariff; geographical factors; cultural factors; regional economic integration; timber legality assurance trade policies; etc. | Regional economic integration has a positive contribution to forest product trade, and the EU has a greater promoting effect on forest product trade. There is a significant spatial spillover effect in the global forest product trade, and the total effect (TE) in 2014 is significantly higher than that in 2004, which is attributed to the significant increase in the origin effect (OE), destination effect (DE), and network effect (NE). Especially in 2014, the network effect (NE) accounted for about 45% of the total effect. |
| The impact of high-standard free trade areas on the diversification of China’s export products: Expanding market or intensifying competition? | Fan, Z.B.; Bian, R.M.; Li, H. (2024) [21] | Trade model with multiproduct firms; Gravity Model; PSM | Depth index, including the number of WTO+ clauses, the number of WTO-X clauses, etc.; Herfindahl–Hirschman Index (HHI); economic factors: GDP, population, openness to trade (TRADE); and other control variables: geographic distance (Dis), whether it is a landlocked country (Bod), whether it shares an official language (Lan), whether it is a member of the European Union (EU), whether it is a member of the North American Free Trade Area (NAFTA), and so on. | The deepening of trade agreements affected China’s export diversification negatively. This negative correlation was predominantly due to the similarity in comparative advantages between China and its trade partners, leading to the “competition intensification effect” overshadowing the “market expansion effect”. |
| Economic and Policy Uncertainty: Aggregate Export Dynamics and the Value of Agreements | Carballo, J.; Handley, K.; Limão, N. [30] | Examine the interaction of economic and policy uncertainty in a dynamic heterogeneous firms model. | GDP; GDP growth rate; FTA dummy variable; other control variables such as population, geographic distance, official language, whether landlocked or not, etc. | Uncertainty about foreign income, trade protection, and their interaction dampens export investment. This can be mitigated by trade agreements, which are particularly valuable in periods of increased demand volatility. The extensive and intensive margins played an important role in the adjustment of U.S. exports, with the extensive margin adjusting 1/3 of the contraction in U.S. exports. |
| Impact of Trade Restrictions on the Russian Forest Industry: Evidence from Siberian Timber Producers | Gordeev, R.V.; Pyzhev, A.I. (2023) [33] | Trade Network Analysis; multi-stage double-difference method; PSM; parallel trend test | Trade value of timber products; FTA dummy variable; GDP; population; distance; borders; language; forest area; etc. | This study finds that the trade network of Chinese wood forest products is becoming increasingly complex, and the central position of China and the Association of Southeast Asian Nations (ASEANs) in the network is increasing year by year. The signing of FTAs has had a significant positive impact on the trade of wood forest products in China and a significant trade creation effect. |
Appendix C
| Product Category | HS Code |
|---|---|
| Industrial roundwood | 4403 |
| Other wood raw materials | 4401, 4402, 4404, 4405, 4406 |
| Sawn wood | 4407 |
| Wood-based panels | |
| Veneer | 4408 |
| Particle board | 4410 |
| Fiberboard | 4411 |
| Plywood | 4412 |
| Wood pulp and recovered (waste and scrap) paper or paperboard | 47 |
| Paper products | |
| Paper and paperboard | 48 |
| Printed products | 49 |
| Wooden furniture | 94013000, 94014010, 94014090, 94016110, 94016190, 94016900, 94019090, 94033000, 94034000, 94035010, 94035091, 94035099, 94036010, 94036091, 94036099, 94039000 |
| Other timber forest products | 4409, 4413-4421, 45, 96091010, 96091020 |
Appendix D



Appendix E
| (1) | (2) | (3) | (4) | |
|---|---|---|---|---|
| Lny | Ln(y+1) | |||
| Variables | LnForest_Exp Export Value of Timber Forest Products (USD), in Log | |||
| RCEP | 0.199 *** | 0.201 *** | 0.222 *** | 0.224 *** |
| (0.068) | (0.067) | (0.068) | (0.068) | |
| Constant | 9.370 *** | 9.370 *** | 9.327 *** | 9.327 *** |
| (0.007) | (0.007) | (0.007) | (0.007) | |
| Observations | 918,380 | 918,140 | 923,503 | 923,265 |
| R-squared | 0.334 | 0.342 | 0.337 | 0.345 |
| Province–Year FE | YES | — | YES | — |
| HS6–Year FE | YES | — | YES | — |
| Year–Quarter FE | YES | — | YES | — |
| Economy FE | YES | YES | YES | YES |
| Province–Year–Quarter FE | — | YES | — | YES |
| HS6–Year–Quarter FE | — | YES | — | YES |
References
- Li, C.; Whalley, J. How close is Asia already to being a trade bloc? J. Comp. Econ. 2017, 45, 847–864. [Google Scholar] [CrossRef]
- Bhagwati, J.N. US Trade Policy: The Infatuation with FTAs; The AEI Press: Washington, DC, USA, 1995. [Google Scholar]
- Sopranzetti, S. Overlapping free trade agreements and international trade: A network approach. World Econ. 2017, 41, 1549–1566. [Google Scholar] [CrossRef]
- Magee, C.S.P. New measures of trade creation and trade diversion. J. Int. Econ. 2008, 75, 349–362. [Google Scholar] [CrossRef]
- Caliendo, L.; Parro, F. Estimates of the Trade and Welfare Effects of NAFTA. NBER Work. Pap. 2012, 82, 1–44. [Google Scholar]
- Ahmed, Y.; Delin, H.; Reeberg, B.G. Is the RCEP a Cornerstone or Just Collaboration? Regional General Equilibrium Model Based on GAMS. J. Korea Trade 2020, 24, 171–207. [Google Scholar] [CrossRef]
- Li, Q.; Cheol, M.H. The trade and income effects of RCEP: Implications for China and Korea. J. Korea Trade 2018, 22, 306–318. [Google Scholar] [CrossRef]
- Park, C.Y.; Petri, P.A.; Plummer, M.G. The Economics of Conflict and Cooperation in the Asia-Pacific: RCEP, CPTPP and the US-China Trade War. East Asian Econ. Rev. 2021, 25, 233–272. [Google Scholar] [CrossRef]
- Sun, L.; Reed, M.R. Impacts of Free Trade Agreements on Agricultural Trade Creation and Trade Diversion. Am. J. Agric. Econ. 2010, 92, 1351–1363. [Google Scholar] [CrossRef]
- Sánchez-Albornoz, A.E.D.; Timini, J. Trade Agreements and Latin American Trade (Creation and Diversion) and Welfare. World Econ. 2021, 44, 2004–2040. [Google Scholar] [CrossRef]
- Mattoo, A.; Mulabdic, A.; Ruta, M. Trade Creation and Trade Diversion in Deep Agreements; Policy Research Working Paper Series; World Bank: Washington, DC, USA, 2017. [Google Scholar]
- Petri, P.A.; Plummer, M.G.; Urata, S.; Zhai, F. Going It Alone in the Asia-Pacific: Regional Trade Agreements without the United States; Policy Research Working Paper Series; Peterson Institute for International Economics: Washington, DC, USA, 2017. [Google Scholar]
- Besedes, T.; Kohl, T.; Lake, J. Phase out tariffs, phase in trade? J. Int. Econ. 2020, 127, 103385. [Google Scholar] [CrossRef]
- Bernard, A.B.; Jensen, J.B.; Redding, S.J.; Schott, P.K. The Margins of U.S. Trade (Long Version); NBER Working Papers; National Bureau of Economic Research: Cambridge, MA, USA, 2009. [Google Scholar]
- Foster-Mcgregor, N.; Pschl, J.; Stehrer, R. The Impact of Preferential Trade Agreements on the Margins of International Trade; wiiw Working Papers; The Vienna Institute for International Economic Studies (wiiw): Vienna, Austria, 2010. [Google Scholar]
- Barbier, E.B. The Effects of the Urugauy Round Tariff Reductions on the Forest Product Trade: A Partial Equilbrium Analysis. World Econ. 1999, 22, 87–115. [Google Scholar] [CrossRef]
- Yin, Z.H.; Wang, F.; Gan, J.B. Spatial Spillover Effects of Global Forest Product Trade. For. Policy Econ. 2020, 113, 102–112. [Google Scholar] [CrossRef]
- Rodrik, D. What Do Trade Agreements Really Do? J. Econ. Perspect. 2018, 32, 73–90. [Google Scholar] [CrossRef]
- Shlapak, A.; Yatsenko, O.; Tananaiko, T.; Lyskova, L. Institutional Provision of Tariff and Non-Tariff Regulation of Cross-Border Trade. Econ. Ecol. Soc. 2023, 7, 1–23. [Google Scholar] [CrossRef]
- Zhang, Q.; Cheng, B.D.; Diao, G.; Tao, C.L.; Wang, C. Does China’s natural forest logging ban affect the stability of the timber import trade network? For. Policy Econ. 2023, 152, 102974. [Google Scholar] [CrossRef]
- Fan, Z.B.; Bian, R.M.; Li, H. The impact of high-standard free trade areas on the diversification of China’s export products: Expanding market or intensifying competition? China World Econ. 2024, 32, 33–67. [Google Scholar] [CrossRef]
- Conconi, P.; García-Santana, M.; Puccio, L.; Venturini, R. From Final Goods to Inputs: The Protectionist Effect of Rules of Origin. Am. Econ. Rev. 2018, 108, 2335–2365. [Google Scholar] [CrossRef]
- Bas, M.; Strauss-Kahn, V. Input-trade liberalization, export prices and quality upgrading. J. Int. Econ. 2015, 95, 250–262. [Google Scholar] [CrossRef]
- Sun, K.; Xiao, H.; Jia, Z.; Tang, B. Estimating the effects of regional value chains of the RCEP in a GVC-CGE model. J. Asian. Econ. 2023, 88, 101647. [Google Scholar] [CrossRef]
- Grossman, G.M. The Theory of Domestic Content Protection and Content Preference. Q. J. Econ. 1981, 96, 583–603. [Google Scholar] [CrossRef]
- Falvey, R.; Reed, G. Economic effects of rules of origin. Weltwirtsch Arch. 1998, 134, 209–229. [Google Scholar] [CrossRef]
- Limão, N.; Maggi, G. Uncertainty and Trade Agreements. Am. Econ. J. Microecon. 2015, 7, 1–42. [Google Scholar] [CrossRef]
- Handley, K.; Limão, N. Policy Uncertainty, trade, and welfare: Theory and evidence for China and the United States. Am. Econ. Rev. 2017, 107, 2731–2783. [Google Scholar] [CrossRef]
- Feng, L.; Li, Z.; Swenson, D.L. Trade Policy Uncertainty and Exports: Evidence from China’s WTO Accession. J. Int. Econ. 2017, 106, 20–36. [Google Scholar] [CrossRef]
- Carballo, J.; Handley, K.; Limão, N. Economic and Policy Uncertainty:Aggregate Export Dynamics and the Value of Agreements. J. Int. Econ. 2022, 139, 103661. [Google Scholar] [CrossRef]
- Rosyadi, S.A.; Widodo, T. Impact of Donald Trump’s tariff increase against Chinese imports on global economy: Global Trade Analysis Project (GTAP) model. J. Chin. Econ. Bus. Stud. 2018, 16, 125–145. [Google Scholar] [CrossRef]
- Chor, D.; Li, B. Illuminating the Effects of the US-China Tariff War on China’s Economy. J. Int. Econ. 2024, 150, 103926. [Google Scholar] [CrossRef]
- Gordeev, R.V.; Pyzhev, A.I. Impact of Trade Restrictions on the Russian Forest Industry: Evidence from Siberian Timber Producers. Forests 2023, 14, 2452. [Google Scholar] [CrossRef]
- Moral-Pajares, E.; Martínez-Alcalá, C.; Gallego-Valero, L.; Caviedes-Conde, Á.A. Transparency Index of the Supplying Countries’ Institutions and Tree Cover Loss: Determining Factors of EU Timber Imports? Forests 2020, 11, 1009. [Google Scholar] [CrossRef]
- Gao, L.; Pei, T.; Tian, Y. Trade Creation or Diversion?—Evidence from China’s Forest Wood Product Trade. Forests 2024, 15, 1276. [Google Scholar] [CrossRef]
- Liu, Q.; Ning, Z. Impact of Global Supply Chain Crisis on Chinese Forest Product Enterprises: Trade Trends and Literature Review. Forests 2023, 14, 1247. [Google Scholar] [CrossRef]
- Beck, T.; Levine, R.; Levkov, A. Big Bad Banks? The Winners and Losers from Bank Deregulation in the United States. J. Financ. 2010, 65, 1637–1667. [Google Scholar] [CrossRef]
- Liu, Q.; Qiu, L.D. Intermediate input imports and innovations: Evidence from Chinese firms’ patent filings. J. Int. Econ. 2016, 103, 166–183. [Google Scholar] [CrossRef]
- Tang, H.; Zheng, X. How did China’s zero Covid policy affect itsexports? Rev. Int. Econ. 2023, 32, 545–573. [Google Scholar] [CrossRef]
- Valera, F.; Bolonio, L.; La Calle, A.; Moreno, E. Deployment of Solar Energy at the Expense of Conservation Sensitive Areas Precludes Its Classification as an Environmentally Sustainable Activity. Land 2022, 11, 2330. [Google Scholar] [CrossRef]
- Elmahdoubi, F.; Mabroum, S.; Hakkou, R.; Ibnoussina, M. Geopolymer Materials Based on Natural Pozzolans from the Moroccan Middle Atlas. Minerals 2021, 11, 1344. [Google Scholar] [CrossRef]


| Country | Effective Date | Effective Quarter |
|---|---|---|
| China | 1 January 2022 | 2022Q1 |
| Japan | 1 January 2022 | 2022Q1 |
| Korea | 1 February 2022 | 2022Q1 |
| New Zealand | 1 January 2022 | 2022Q1 |
| Australia | 1 January 2022 | 2022Q1 |
| Brunei | 1 January 2022 | 2022Q1 |
| Cambodia | 1 January 2022 | 2022Q1 |
| Indonesia | 2 January 2023 | 2023Q1 |
| Laos | 1 January 2022 | 2022Q1 |
| Malaysia | 18 March 2022 | 2022Q1 |
| Myanmar | 1 May 2022 | 2022Q2 |
| Philippines | 2 June 2023 | 2023Q2 |
| Singapore | 1 January 2022 | 2022Q1 |
| Thailand | 1 January 2022 | 2022Q1 |
| Vietnam | 1 January 2022 | 2022Q1 |
| Variable | N | Mean | Min | Max | SD | p50 |
|---|---|---|---|---|---|---|
| LnForest_Exp | 923,541 | 10.03 | 0.02 | 20.83 | 3.08 | 10.36 |
| RCEP | 923,541 | 0.08 | 0 | 1 | 0.27 | 0 |
| (1) | (2) | (3) | (4) | (5) | (6) | (7) | |
|---|---|---|---|---|---|---|---|
| Variables | LnForest_Exp Export Value of Timber Forest Products (USD), in Log | ||||||
| RCEP | 0.003 | 0.128 * | 0.262 *** | 0.226 *** | 0.003 | 0.090 | 0.228 *** |
| (0.060) | (0.068) | (0.069) | (0.068) | (0.060) | (0.066) | (0.068) | |
| Constant | 10.033 *** | 10.020 *** | 10.007 *** | 10.010 *** | 10.033 *** | 10.024 *** | 10.010 *** |
| (0.006) | (0.007) | (0.007) | (0.007) | (0.006) | (0.007) | (0.007) | |
| Observations | 923,541 | 923,541 | 923,503 | 923,503 | 923,541 | 923,541 | 923,265 |
| R-squared | 0.074 | 0.139 | 0.335 | 0.336 | 0.074 | 0.144 | 0.344 |
| Economy FE | YES | YES | YES | YES | YES | YES | YES |
| Province–Year FE | — | YES | YES | YES | — | — | — |
| HS6–Year FE | — | — | YES | YES | — | — | — |
| Year–Quarter FE | — | — | — | YES | — | — | — |
| Province–Year–Quarter FE | — | — | — | — | — | YES | YES |
| HS6–Year–Quarter FE | — | — | — | — | — | — | YES |
| (1) | (2) | |
|---|---|---|
| Variables | LnForest_Exp Export Value of Timber Forest Products (USD), in Log | |
| RCEP | 0.242 *** | 0.249 *** |
| (0.049) | (0.050) | |
| Constant | 12.599 *** | 12.601 *** |
| (0.005) | (0.005) | |
| Observations | 222,124 | 221,704 |
| R-squared | 0.413 | 0.420 |
| Province–Year FE | YES | — |
| HS6–Year FE | YES | — |
| Year–Quarter FE | YES | — |
| Economy FE | YES | YES |
| Province–Year–Quarter FE | — | YES |
| HS6–Year–Quarter FE | — | YES |
| (1) | (2) | (3) | (4) | |
|---|---|---|---|---|
| Unbalanced Panel | Balanced Panel | |||
| Variables | LnForest_Exp Export Value of Timber Forest Products (USD), in Log | |||
| RCEP | 0.175 ** | 0.177 ** | 0.233 *** | 0.237 *** |
| (0.073) | (0.074) | (0.051) | (0.052) | |
| Constant | 10.461 *** | 10.461 *** | 12.903 *** | 12.903 *** |
| (0.007) | (0.007) | (0.005) | (0.005) | |
| Observations | 505,128 | 505,071 | 157,248 | 157,164 |
| R-squared | 0.359 | 0.366 | 0.421 | 0.429 |
| Province–Year FE | YES | — | YES | — |
| HS4–Year FE | YES | — | YES | — |
| Year–Quarter FE | YES | — | YES | — |
| Economy FE | YES | YES | YES | YES |
| Province–Year–Quarter FE | — | YES | — | YES |
| HS4–Year–Quarter FE | — | YES | — | YES |
| (1) | (2) | (3) | (4) | |
|---|---|---|---|---|
| Unbalanced Panel | Balanced Panel | |||
| Variables | LnForest_Exp Export Value of Timber Forest Products (USD), in Log | |||
| RCEP | 0.186 *** | 0.188 *** | 0.211 *** | 0.219 *** |
| (0.065) | (0.065) | (0.045) | (0.047) | |
| Constant | 10.123 *** | 10.123 *** | 12.645 *** | 12.648 *** |
| (0.007) | (0.007) | (0.004) | (0.005) | |
| Observations | 1,048,690 | 1,048,131 | 245,532 | 244,748 |
| R-squared | 0.328 | 0.336 | 0.393 | 0.400 |
| Province–Year FE | YES | — | YES | — |
| HS6–Year FE | YES | — | YES | — |
| Year–Quarter FE | YES | — | YES | — |
| Economy FE | YES | YES | YES | YES |
| Province–Year–Quarter FE | — | YES | — | YES |
| HS6–Year–Quarter FE | — | YES | — | YES |
| (1) | (2) | |
|---|---|---|
| Variables | LnForest_Exp Export Value of Timber Forest Products (USD), in Log | |
| RCEP | 0.172 ** | 0.179 ** |
| (0.082) | (0.082) | |
| lnGDP | 0.534 *** | 0.529 *** |
| (0.189) | (0.188) | |
| Terms_trade | 0.000 | 0.000 |
| (0.001) | (0.001) | |
| Constant | −4.576 | −4.455 |
| (5.157) | (5.125) | |
| Observations | 656,527 | 656,285 |
| R-squared | 0.338 | 0.347 |
| Province–Year FE | YES | — |
| HS6–Year FE | YES | — |
| Year–Quarter FE | YES | — |
| Economy FE | YES | YES |
| Province–Year–Quarter FE | — | YES |
| HS6–Year–Quarter FE | — | YES |
| (1) | (2) | ||||
|---|---|---|---|---|---|
| Variables | LnForest_Exp Export Value of Timber Forest Products (USD), in Log | ||||
| RCEP | 0.242 *** | 0.249 *** | |||
| (0.049) | (0.050) | ||||
| Constant | 12.599 *** | 12.601 *** | |||
| (0.005) | (0.005) | ||||
| Observations | 222,124 | 221,704 | |||
| R-squared | 0.413 | 0.420 | |||
| Province–Year FE | YES | — | |||
| HS6–Year FE | YES | — | |||
| Year–Quarter FE | YES | — | |||
| Economy FE | YES | YES | |||
| Province–Year–Quarter FE | — | YES | |||
| HS6–Year–Quarter FE | — | YES | |||
| Results of Bacon decomposition | Estimated coefficient | Weight | Estimated coefficient | Weight | |
| Treated vs. Never Treated (reasonable) | 0.258 | 0.979 | 0.201 | 0.978 | |
| Cohorts | Earlier Treated vs. Later Control (reasonable) | −0.063 | 0.018 | −0.037 | 0.016 |
| Later Treated vs. Earlier Control (unreasonable) | 0.114 | 0.004 | −0.045 | 0.006 | |
| (1) | (2) | (3) | |
|---|---|---|---|
| Sub-Samples | Intermediate Inputs | Consumption Goods | Capital Goods |
| Variables | LnForest_Exp Export Value of Timber Forest Products (USD), in Log | ||
| RCEP | 0.161 ** | 0.382 *** | 0.147 |
| (0.070) | (0.086) | (0.143) | |
| Constant | 10.025 *** | 9.951 *** | 11.206 *** |
| (0.007) | (0.008) | (0.016) | |
| Observations | 574,126 | 339,821 | 9196 |
| R-squared | 0.316 | 0.438 | 0.496 |
| Economy FE | YES | YES | YES |
| Province–Year–Quarter FE | YES | YES | YES |
| HS6–Year–Quarter FE | YES | YES | YES |
| (1) | (2) | (3) | (4) | |
|---|---|---|---|---|
| Sub-Samples | Wood-Based Panels | Paper Products | Wooden Furniture | Others |
| Variables | LnForest_Exp Export Value of Timber Forest Products (USD), in Log | |||
| RCEP | 0.133 * | 0.276 *** | 0.240 ** | −0.037 |
| (0.077) | (0.074) | (0.103) | (0.103) | |
| Constant | 11.466 *** | 9.556 *** | 10.727 *** | 10.568 *** |
| (0.009) | (0.008) | (0.008) | (0.009) | |
| Observations | 58,751 | 581,058 | 133,770 | 149,595 |
| R-squared | 0.277 | 0.315 | 0.580 | 0.283 |
| Economy FE | YES | YES | YES | YES |
| Province–Year–Quarter FE | YES | YES | YES | YES |
| HS6–Year–Quarter FE | YES | YES | YES | YES |
| (1) | (2) | (3) | |
|---|---|---|---|
| Sub-Samples | Eastern | Central | Western |
| Variables | LnForest_Exp Export Value of Timber Forest Products (USD), in Log | ||
| RCEP | 0.346 *** | 0.094 | −0.021 |
| (0.062) | (0.116) | (0.093) | |
| Constant | 10.086 *** | 9.990 *** | 9.578 *** |
| (0.006) | (0.014) | (0.013) | |
| Observations | 638,337 | 182,138 | 101,578 |
| R-squared | 0.379 | 0.359 | 0.353 |
| Economy FE | YES | YES | YES |
| Province–Year–Quarter FE | YES | YES | YES |
| HS6–Year–Quarter FE | YES | YES | YES |
Disclaimer/Publisher’s Note: The statements, opinions and data contained in all publications are solely those of the individual author(s) and contributor(s) and not of MDPI and/or the editor(s). MDPI and/or the editor(s) disclaim responsibility for any injury to people or property resulting from any ideas, methods, instructions or products referred to in the content. |
© 2025 by the authors. Licensee MDPI, Basel, Switzerland. This article is an open access article distributed under the terms and conditions of the Creative Commons Attribution (CC BY) license (https://creativecommons.org/licenses/by/4.0/).
Share and Cite
Zhang, X.; Han, S.; Zheng, X.; Chen, Y. Does the Regional Comprehensive Economic Partnership Promote Forest Product Exports? Evidence on Bilateral Export Performance from China. Forests 2025, 16, 64. https://doi.org/10.3390/f16010064
Zhang X, Han S, Zheng X, Chen Y. Does the Regional Comprehensive Economic Partnership Promote Forest Product Exports? Evidence on Bilateral Export Performance from China. Forests. 2025; 16(1):64. https://doi.org/10.3390/f16010064
Chicago/Turabian StyleZhang, Xi, Shufan Han, Xiuxiu Zheng, and Yong Chen. 2025. "Does the Regional Comprehensive Economic Partnership Promote Forest Product Exports? Evidence on Bilateral Export Performance from China" Forests 16, no. 1: 64. https://doi.org/10.3390/f16010064
APA StyleZhang, X., Han, S., Zheng, X., & Chen, Y. (2025). Does the Regional Comprehensive Economic Partnership Promote Forest Product Exports? Evidence on Bilateral Export Performance from China. Forests, 16(1), 64. https://doi.org/10.3390/f16010064

