The Role of Field Measurements of Fine Dead Fuel Moisture Content in the Canadian Fire Weather Index System—A Study Case in the Central Region of Portugal
Abstract
1. Introduction
1.1. Background
1.2. Canadian Fire Weather Index System
Modifications in Moisture Codes of the CFWIS
- A function for estimating the moisture content of fine dead fuels from the FFMC was defined by [38]. The results were obtained through field measurements of Pinus pinaster and Eucalyptus globulus samples collected in Lousã (central region of Portugal);
- An indicator of grass ignition potential in Sumatra (Indonesia) using the FFMC was developed by [39];
- In Canada, [35] presented the development of explicit relationships between observed litter moisture and the FFMC for several major forest types across the country (jack pine, spruce, Douglas fir, mixed-wood, and deciduous). The proposed models for litter moisture can be used in these types of stands when actual litter moisture estimates are required for specific fire management or fire research applications;
- The assessment of the efficiency of using the FFMC in an equatorial climate area and the development of a new model for estimating the dead fine fuel moisture content using fuel samples was conducted by [40].
1.3. Objectives
2. Materials and Methods
2.1. Study Region
2.2. Dataset and Statistical Analysis
- (i)
- Meteorological data measured at the weather station of Lousã (ID: 697) by the Portuguese Institute of the Sea and Atmosphere (IPMA);
- (ii)
- (iii)
- Fire records (number of fires and burned area) for the study region by the Institute for the Conservation of Nature and Forests (ICNF), the entity of the Portuguese Government responsible for reporting the official statistics of wildfires [46].
2.2.1. Meteorological Data
2.2.2. Field Measurements of Fine Dead Fuels Moisture Content
2.2.3. Fire Records
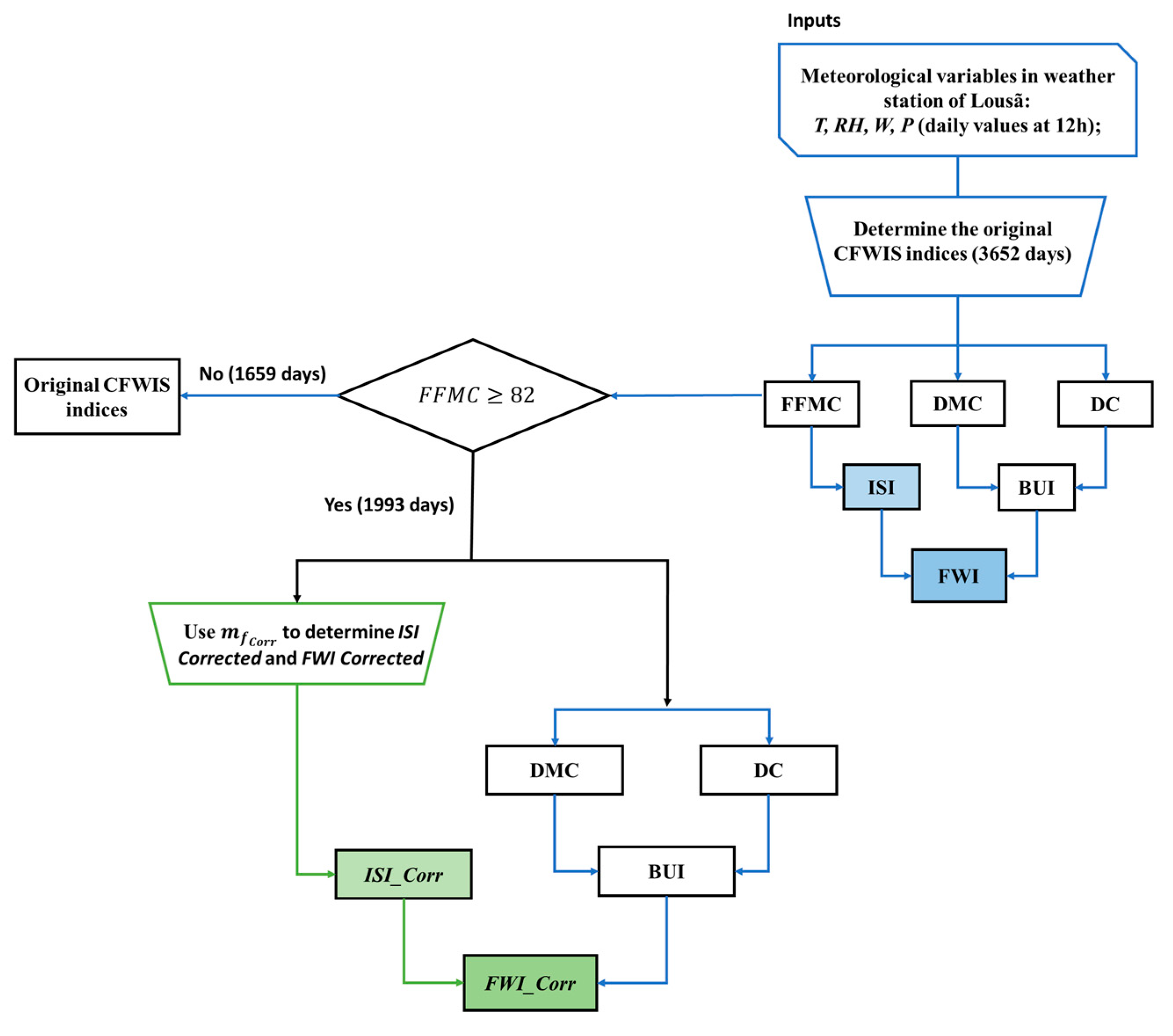
2.3. Methodology
2.3.1. Development of Fine Fuel Moisture Content Correction ()
- i.
- Ordering fuel moisture data by descending order and adding the probability variable
- ii.
- Grouping the variables by probability classes
2.3.2. Determination of the Indices Using the Fine Fuel Moisture Correction
2.3.3. Assessment of the Indices with the Fire Records
3. Results
3.1. Correcting the Fuel Moisture Content Estimation
3.2. Indices Using the Correction of Fine Fuel Moisture Content
3.3. Indices and Fire Activity
4. Discussion
- This methodology can find applicability in countries with their own dataset of field measurements. Alternatively, the correction proposed for the fine fuel moisture content (Equation (3)) can be applied using the local meteorological parameters and the fire history of the region;
- Future research could explore establishing relationships for field measurements of moisture content exceeding 28.50%;
- Additional studies should be carried out for layers composed of different fuels represented by DMC and DC to obtain proper corrections and verify the performance of those corrections with fire activity;
- Simultaneously, field measurements made in Lousã can serve as an indicator of fire danger in a large area of Portuguese territory [23], providing valuable knowledge for comparison with other ecosystems.
5. Conclusions
Author Contributions
Funding
Data Availability Statement
Acknowledgments
Conflicts of Interest
Abbreviations
| T | Temperature of the air (°C) |
| HR | Relative humidity of the air (%) |
| P | Precipitation (mm) |
| W | 10-meter open windspeed (km/h) |
| FFMC | Fine Fuel Moisture Code |
| ISI | Initial Spread Index |
| FWI | Fire Weather Index |
| Initial mass of the fuel sample (g) | |
| Dried mass of the fuel sample (g) | |
| Fuel moisture content in dry basis (%) | |
| Fuel moisture content of dead leaves of Pinus pinaster (%) | |
| Fine dead fuel moisture content based on FFMC (meteorological data) (%) | |
| The Central Region in Maps (field measurements and FFMC (meteorological data) (%) | |
| Initial Spread Index corrected | |
| Fire Weather Index corrected | |
| NF | Number of fires |
| BA | Burned area (ha) |
| n | Sample size or number of days |
| Incremental day | |
| Total number of days | |
| P | Probability or Percentile |
| R2 | Correlation coefficient |
Appendix A



| Statistic | Std. Error | |||
|---|---|---|---|---|
(n = 839) | Mean | 12.286 | 0.182 | |
| 95% Confidence Interval for Mean | Lower Bound | 11.929 | - | |
| Upper Bound | 12.643 | - | ||
| Median | 10.990 | - | ||
| Variance | 27.771 | - | ||
| Std. Deviation | 5.270 | - | ||
| Minimum | 3.682 | - | ||
| Maximum | 28.490 | - | ||
| Range | 24.808 | - | ||
| Interquartile Range | 5.964 | - | ||
| Skewness | 1.132 | 0.084 | ||
(n = 812) | Mean | 12.779 | 0.168 | |
| 95% Confidence Interval for Mean | Lower Bound | 12.449 | - | |
| Upper Bound | 13.110 | - | ||
| Median | 12.111 | - | ||
| Variance | 22.993 | - | ||
| Std. Deviation | 4.795 | - | ||
| Minimum | 2.764 | - | ||
| Maximum | 28.433 | - | ||
| Range | 25.669 | - | ||
| Interquartile Range | 5.653 | - | ||
| Skewness | 0.811 | 0.086 | ||
| (a) | ||||
| Tests of Normality | ||||
| Kolmogorov–Smirnov a | ||||
| Statistic | df | p-Value | ||
| 0.126 | 839 | <0.001 | ||
| 0.081 | 812 | <0.001 | ||
| (b) | ||||
| Tests of Homogeneity of Variances | ||||
| Levene | ||||
| Statistic | df1 | df2 | p-Value | |
| Based on mean | 5.742 | 1 | 1649 | 0.017 |
| Based on median | 2.550 | 1 | 1649 | 0.110 |
| Independent-Samples Mann–Whitney U. Test Summary | |
|---|---|
| Total N | 1651 |
| Mann–Whitney U | 377,715 |
| Wilcoxon W | 707,793 |
| Test Statistic | 377,715 |
| Standard Error | 9684.415 |
| Standardized Test Statistic | 3.829 |
| p-value Asymptotic Sig. (2-sided test) | <0.001 |
| Probability Class | Percentile | n | Mean of FFMC | |
|---|---|---|---|---|
| [0.00–0.04] | P4 | 30 | 25.99 | 82.96 |
| ]0.04–0.08] | P8 | 31 | 21.60 | 82.97 |
| ]0.08–0.12] | P12 | 31 | 18.48 | 84.67 |
| ]0.12–0.16] | P16 | 31 | 16.34 | 85.83 |
| ]0.16–0.20] | P20 | 31 | 15.11 | 86.35 |
| ]0.20–0.24] | P24 | 31 | 14.16 | 87.14 |
| ]0.24–0.28] | P28 | 31 | 13.40 | 88.52 |
| ]0.28–0.32] | P32 | 31 | 12.72 | 88.24 |
| ]0.32–0.36] | P36 | 31 | 12.25 | 87.82 |
| ]0.36–0.40] | P40 | 31 | 11.83 | 87.09 |
| ]0.40–0.44] | P44 | 31 | 11.41 | 88.87 |
| ]0.44–0.48] | P48 | 31 | 10.99 | 89.41 |
| ]0.48–0.52] | P52 | 31 | 10.53 | 89.62 |
| ]0.52–0.56] | P56 | 31 | 10.13 | 88.65 |
| ]0.56–0.60] | P60 | 31 | 9.82 | 88.91 |
| ]0.60–0.64] | P64 | 31 | 9.52 | 89.70 |
| ]0.64–0.68] | P68 | 31 | 9.11 | 90.13 |
| ]0.68–0.72] | P72 | 31 | 8.72 | 89.43 |
| ]0.72–0.76] | P76 | 31 | 8.40 | 90.56 |
| ]0.76–0.80] | P80 | 31 | 8.10 | 91.09 |
| ]0.80–0.84] | P84 | 31 | 7.78 | 91.20 |
| ]0.84–0.88] | P88 | 31 | 7.37 | 91.38 |
| ]0.88–0.92] | P92 | 31 | 6.86 | 91.64 |
| ]0.92–0.96] | P96 | 31 | 6.23 | 92.11 |
| ]0.96–1.00] | P > 96 | 31 | 5.06 | 93.59 |

| (a) | ||||
| Ranks | ||||
| n | Mean Rank | Sum of Ranks | ||
| ISI | Corrected | 1993 | 2127.08 | 4,239,274 |
| Original | 1993 | 1859.92 | 3,706,817 | |
| Total | 3986 | |||
| FWI | Corrected | 1993 | 2073.99 | 4,133,471 |
| Original | 1993 | 1913.01 | 3,812,620 | |
| Total | 3986 | |||
| (b) | ||||
| Test Statistics a | ||||
| ISI | FWI | |||
| Mann–Whitney U | 1,719,796 | 1,825,599 | ||
| Wilcoxon W | 3,706,817 | 3,812,620 | ||
| Z | −7.378 | −4.416 | ||
| p-value Asymp. Sig (2-tailed) | <0.001 | <0.001 | ||
| Original (x) | Corrected (y) | R2 | Std. Error of the Estimate | Parameters Estimates * Std. Error | |
|---|---|---|---|---|---|
| a | b | ||||
| 0.985 | 0.723 | 1.250 * 0.005 | −0.367 * 0.033 | ||
| 0.995 | 1.474 | 1.151 * 0.003 | –0.344 * 0.058 | ||
| Probability Class | (%) | (%) | Mean of NF | Mean of BA (ha) | |||||
|---|---|---|---|---|---|---|---|---|---|
| [0.00–0.10] | 199 | 18.35 | 18.61 | 2.47 | 4.76 | 2.39 | 4.55 | 0.20 | 0.06 |
| ]0.10–0.20] | 199 | 16.83 | 17.16 | 2.92 | 5.67 | 2.80 | 5.44 | 0.21 | 0.04 |
| ]0.20–0.30] | 199 | 15.23 | 15.55 | 3.51 | 8.61 | 3.37 | 8.33 | 0.27 | 0.09 |
| ]0.30–0.40] | 200 | 13.92 | 13.39 | 4.28 | 12.88 | 4.60 | 13.62 | 0.46 | 0.17 |
| ]0.40–0.50] | 199 | 12.81 | 11.60 | 4.79 | 15.44 | 5.64 | 17.46 | 0.54 | 0.10 |
| ]0.50–0.60] | 199 | 11.89 | 10.29 | 5.43 | 18.67 | 6.74 | 21.82 | 0.64 | 0.27 |
| ]0.60–0.70] | 200 | 10.91 | 9.06 | 6.06 | 21.03 | 7.79 | 25.11 | 0.89 | 1.93 |
| ]0.70–0.80] | 199 | 9.78 | 7.83 | 7.25 | 26.28 | 9.48 | 31.51 | 0.96 | 2.61 |
| ]0.80–0.90] | 199 | 8.40 | 6.54 | 9.16 | 30.58 | 11.82 | 36.23 | 1.19 | 9.17 |
| ]0.90–0.95] | 100 | 6.91 | 5.38 | 10.69 | 36.04 | 13.20 | 41.34 | 1.21 | 82.33 |
| ]0.95–100] | 100 | 5.18 | 4.32 | 13.81 | 46.03 | 15.42 | 49.44 | 1.96 | 1129.18 |
References
- Intergovernmental Panel on Climate Change (IPCC). The Physical Science Basis—Climate Change 2021. Work. Gr. I Contrib. to Sixth Assess. Rep. IPCC. 2021. Available online: https://report.ipcc.ch/ar6/wg1/IPCC_AR6_WGI_FullReport.pdf (accessed on 9 August 2024).
- United Nations Environment Programme. Spreading Like Wildfire—The Rising Threat of Extraordinary Landscape Fires. A UNEP Rapid Response Assessment. Nairobi. 2022. Available online: https://www.unep.org/resources/report/spreading-wildfire-rising-threat-extraordinary-landscape-fires (accessed on 9 August 2024).
- JRC. Climate Change and Wildfires. 2022. Available online: https://joint-research-centre.ec.europa.eu/scientific-activities-z/natural-and-man-made-hazards-0/fires_en (accessed on 9 August 2024).
- United Nations. UNISDR Terminology on Disaster Risk Reduction; United Nations International Strategy for Disaster Reduction (UNISDR): Geneva, Switzerland, 2009. [Google Scholar]
- Bradshaw, L.S.; Deeming, J.E.; Burgan, R.E.; Cohen, J.D. The 1978 National Fire-Danger Rating System: Technical Documentation. General Technical Report INT-169. Ogden, UT: U.S. Department of Agriculture, Forest Service, Intermountain Forest and Range Experiment Station. 1984. Available online: https://www.fs.usda.gov/research/treesearch/29615 (accessed on 9 August 2024).
- Dowdy, A.J.; Mills, G.A.; Finkele, K.; Groot, W.D.; Australian Fire Weather as Represented by the McArthur Forest Fire Danger Index and the Canadian Forest Fire Weather Index. Centre for Australian Weather and Climate Research (CAWCR) Technical Report Number 10. Melbourne, Australia. 2009. Available online: https://www.cawcr.gov.au/technical-reports/CTR_010.pdf (accessed on 9 August 2024).
- Van Wagner, C.E. Development and Structure of the Canadian Forest Fire Weather Index System; Forestry Technical Report; Canadian Forestry Services: Ottawa, ON, Canada, 1987; Volume 35, Available online: https://cfs.nrcan.gc.ca/pubwarehouse/pdfs/19927.pdf (accessed on 9 August 2024).
- Schroeder, M.J.; Buck, C.C. Fire Weather: A Guide for Application of Meteorological Information to Forest Fire Control Operations. USDA Forest Service, Agriculture Handbook 360. 1970. Available online: https://digitalcommons.usu.edu/barkbeetles/14/ (accessed on 9 August 2024).
- Chuvieco, E.; Aguado, I.; Jurdao, S.; Pettinari, M.L.; Yebra, M.; Salas, J.; Hantson, S.; de la Riva, J.; Ibarra, P.; Rodrigues, M.; et al. Integrating geospatial information into fire risk assessment. Int. J. Wildl. Fire 2014, 23, 606–619. [Google Scholar] [CrossRef]
- Chuvieco, E.; Aguado, I.; Yebra, M.; Nieto, H.; Salas, J.; Martín, M.P.; Vilar, L.; Martínez, J.; Martín, S.; Ibarra, P.; et al. Development of a framework for fire risk assessment using remote sensing and geographic information system technologies. Ecol. Modell. 2010, 221, 46–58. [Google Scholar] [CrossRef]
- Pyne, S.J.; Andrews, P.L.; Laven, R.D. Introduction to Wildland Fire, 2nd ed.; Wiley: New York, NY, USA, 1996. Available online: https://www.frames.gov/documents/behaveplus/publications/Pyne_etal_1996_Ch1.pdf (accessed on 9 August 2024).
- Van Wagner, C.E. Conditions for the start and spread of crown fire. Can. J. For. Res. 1977, 7, 23–24. [Google Scholar] [CrossRef]
- Alexander, M. Foliar moisture content input in the Canadian Forest Fire Behavior Prediction System for areas outside of Canada. In Proceedings of the VI International Conference on Forest Fire Research, Coimbra, Portuga, 15–18 November 2010; Viegas, D.X., Ed.; pp. 1–13. [Google Scholar]
- Norum, R.A.; Miller, M. Measuring Fuel Moisture Content in Alaska: Standard Methods and Procedures. General Technical Report. 1984. Available online: https://www.fs.usda.gov/research/treesearch/7574 (accessed on 9 August 2024).
- Viegas, D.X.; Almeida, M.F.; Ribeiro, L.M.; Raposo, J.; Viegas, M.T.; Oliveira, R.; Alves, D.; Pinto, C.; Humberto, J.; Rodrigues, A.; et al. O Complexo de Incêndios de Pedrógão Grande e Concelhos Limítrofes, Iniciado a 17 de Junho de 2017; Centro de Estudos sobre Incêndios Florestais (CEIF/ADAI/LAETA): Coimbra, Portugal, 2017. [Google Scholar]
- Viegas, D.X.; Almeida, M.A.; Ribeiro, L.M.; Raposo, J.; Viegas, M.T.; Oliveira, R.; Alves, D.; Pinto, C.; Rodrigues, A.; Ribeiro, C.; et al. Análise dos Incêndios Florestais Ocorridos a 15 de Outubro de 2017; Centro de Estudos sobre Incêndios Florestais (CEIF/ADAI/LAETA): Coimbra, Portugal, 2019. [Google Scholar]
- Carmo, M.; Ferreira, J.; Mendes, M.; Silva, Á.; Silva, P.; Alves, D.; Reis, L.; Novo, I.; Viegas, D.X. The climatology of extreme wildfires in Portugal, 1980–2018: Contributions to forecasting and preparedness. Int. J. Climatol. 2022, 42, 3123–3146. [Google Scholar] [CrossRef]
- Viegas, D.X.; Viegas, T.S.P.; Ferreira, D. Moisture content of fine forest fuels and fire occurrence in central Portugal. Int. J. Wildl. Fire 1992, 2, 69–86. [Google Scholar] [CrossRef]
- MCFIRE/ADAI. Results of Fuel Moisture Measurements; Univ Coimbra, ADAI, Department of Mechanical Engineering (Portugal). 2024. Available online: https://mcfire.adai.pt/en/coimbra-results/ (accessed on 9 August 2024).
- San José State University. National Fuel Moisture Database. Fire Weather Research Laboratory. 2019. Available online: https://www.fireweather.org/fuel-moisture (accessed on 9 August 2024).
- van der Kamp, D.W.; Moore, R.D.; McKendry, I.G. A model for simulating the moisture content of standardized fuel sticks of various sizes. Agric. For. Meteorol. 2017, 236, 123–134. [Google Scholar] [CrossRef]
- Viney, N.R. A review of fine fuel moisture modelling. Int. J. Wildl. Fire 1991, 1, 215–234. [Google Scholar] [CrossRef]
- Lopes, S. Modelos de Previsão do Teor de Humidade de Combustíveis Florestais. Ph.D. Thesis, University of Coimbra, Coimbra, Portugal, 2013. [Google Scholar]
- Matthews, S. Dead fuel moisture research: 1991–2012. Int. J. Wildl. Fire 2014, 23, 78–92. [Google Scholar] [CrossRef]
- Holden, Z.A.; Jolly, W.M. Modeling topographic influences on fuel moisture and fire danger in complex terrain to improve wildland fire management decision support. For. Ecol. Manag. 2011, 262, 2133–2141. [Google Scholar] [CrossRef]
- De Groot, W.J. Interpreting the Canadian Forest Fire Weather Index (FWI) System. Can For Serv Publ. Seminar, Fourth Central Regional Fire Weather Committee Scientific and Technical. Winnipeg, Manitoba. Canadian Forestry Service, Northern Forestry Centre, Edmonton, Alberta. 1987, pp. 3–14. Available online: https://cfs.nrcan.gc.ca/publications?id=23688 (accessed on 9 August 2024).
- Stocks, B.J.; Lawson, B.D.; Alexander, M.E.; Van Wagner, C.E.; McAlphine, R.S.; Lynham, T.J.; Dube, D.E. The Canadian Forest Fire Danger Rating System: An overview. For. Chron. 1989, 65, 258–265. [Google Scholar] [CrossRef]
- Lawson, B.D.; Armitage, O.B. Weather Guide Canadian Forest Fire Danger Rating System. Canadian Forest Service Northern Forestry Centre. 2008. Available online: https://cfs.nrcan.gc.ca/publications?id=29152 (accessed on 9 August 2024).
- Dimitrakopoulos, A.P.; Bemmerzouk, A.M.; Mitsopoulos, I.D. Evaluation of the Canadian fire weather index system in an eastern Mediterranean environment. Meteorol. Appl. 2011, 18, 83–93. [Google Scholar] [CrossRef]
- Viegas, D.X.; Piñol, J.; Viegas, M.T.; Ogaya, R. Estimating live fine fuels moisture content using meteorologically-based indices. Int. J. Wildl. Fire 2001, 10, 223–240. Available online: https://www.researchgate.net/publication/235349229_Estimating_live_fine_fuel_moisture_content_using_meteorologically-based_indices (accessed on 9 August 2024). [CrossRef]
- De Jong, M.C.; Wooster, M.J.; Kitchen, K.; Manley, C.; Gazzard, R.; McCall, F.F. Calibration and evaluation of the Canadian Forest Fire Weather Index (FWI) System for improved wildland fire danger rating in the United Kingdom. Nat. Hazards Earth Syst. Sci. 2015, 16, 1217–1237. [Google Scholar] [CrossRef]
- Byram, G.M. Combustion of forest fuels. In U.S. Department of Agriculture, Forest Service, Pacific Northwest Forest and Range Experiment Station; Davis, K.P., Ed.; McGraw-Hill: New York, NY, USA, 1959; pp. 61–89. [Google Scholar]
- Wright, J. Forest Fire Hazard Tables for Mixed Red and White Pine Forests, Eastern Ontario and Western Quebec Regions; Canada Dep Inter Dom For Serv Ottawa: Ottawa, ON, Canada, 1933. [Google Scholar]
- Wright, J.G.; Beall, H. Preliminary improved forest fire hazard tables for eastern Canada. For. Fire Res. 1938, 5, 42. [Google Scholar]
- Wotton, B.M.; Beverly, J.L. Stand-specific litter moisture content calibrations for the Canadian Fine Fuel Moisture Code. Int. J. Wildl. Fire 2007, 16, 463–472. [Google Scholar] [CrossRef]
- EFFIS/JRC. EFFIS Fire Danger Forecast. 2023. Available online: https://effis.jrc.ec.europa.eu/about-effis/technical-background/fire-danger-forecast (accessed on 9 August 2024).
- Alexander, M.E. Latitude considerations in adapting the Canadian Forest Fire Weather Index System for use in other countries. In Weather Guid Can For Fire Danger Rat Syst; Lawson, B.D., Armitage, O.B., Eds.; Natural Resources Canada, Canadian Forest Service, Northern Forestry Centre: Ottawa, ON, Canada, 2008; pp. 67–73. [Google Scholar]
- Viegas, D.X.; Reis, R.M.; Cruz, M.G.; Viegas, M.T. Calibração do Sistema Canadiano de Perigo de Incêndio para Aplicação em Portugal. Silva Lusit. 2004, 12, 77–93. [Google Scholar]
- De Groot, W.J.; Wardati; Wang, Y. Calibrating the Fine Fuel Moisture Code for grass ignition potential in Sumatra, Indonesia. Int. J. Wildl. Fire 2005, 14, 161–168. [Google Scholar] [CrossRef]
- White, B.L.A.; Silva, M.F.A. Estimating Fine Dead Fuel Moisture Content Under Equatorial Climate Conditions. Floresta 2021, 51, 696–702. [Google Scholar] [CrossRef]
- Taylor, S.W.; Alexander, M.E. Science, technology, and human factors in fire danger rating: The Canadian experience. Int. J. Wildl. Fire 2006, 15, 121–135. [Google Scholar] [CrossRef]
- Mohammadpour, P.; Viegas, D.X.; Viegas, C. Vegetation Mapping with Random Forest Using Sentinel 2 and GLCM Texture Feature—A Case Study for Lousã Region, Portugal. Remote Sens. 2022, 14, 4585. [Google Scholar] [CrossRef]
- Silva, P.; Carmo, M.; Rio, J.; Novo, I. Changes in the Seasonality of Fire Activity and Fire Weather in Portugal: Is the Wildfire Season Really Longer? Meteorology 2023, 2, 74–86. [Google Scholar] [CrossRef]
- CCDRC IP. The Central Region in Maps. About Cent. Reg. 2023. Available online: https://www.ccdrc.pt/en/regiao-centro/sobre-a-regiao-centro/ (accessed on 9 August 2024).
- Viegas, D.X.; Alves, D.; Almeida, M.; Ribeiro, L.M.; Viegas, M.T.; Rodrigues, T. Field measurements of moisture content of dead leaves of Pinus pinaster (2014–2023) [Data set]. Zenodo 2024. [Google Scholar] [CrossRef]
- ICNF. GFR|Estatísticas. 2024. Available online: https://www.icnf.pt/florestas/gfr/gfrgestaoinformacao/estatisticas (accessed on 9 August 2024).
- IPMA. Lista de Estações Meteorológicas Automáticas (English: List of Automatic Weather Stations). 2023. Available online: https://www.ipma.pt/pt/enciclopedia/redes.observacao/meteo/index.jsp (accessed on 5 December 2023).
- Carvalho, A.; Flannigan, M.D.; Logan, K.; Miranda, A.I.; Borrego, C. Fire activity in Portugal and its relationship to weather and the Canadian Fire Weather Index System. Int. J. Wildl. Fire 2008, 17, 328–338. [Google Scholar] [CrossRef]
- Viegas, D.X.; Viegas, M.T. Relationship between rainfall burnea area for Portugal. Int. J. Wildl. Fire 1994, 4, 11–16. [Google Scholar] [CrossRef]
- Thomas, J.C.; Simeoni, A.; Gallagher, M.; Skowronski, N. An experimental study evaluating the burning dynamics of pitch pine needle beds using the FPA. Fire Saf. Sci. 2014, 11, 1406–1419. [Google Scholar] [CrossRef]
- Gould, J.S.; Lachlan McCaw, W.; Phillip Cheney, N. Quantifying fine fuel dynamics and structure in dry eucalypt forest (Eucalyptus marginata) in Western Australia for fire management. For. Ecol. Manag. 2011, 262, 531–546. [Google Scholar] [CrossRef]
- Cruz, M.G. Guia Fotográfico para Identificação de Combustíveis Florestais—Região Centro de Portugal; Cent Estud sobre Incêndios Florestais Assoc para o Desenvolv da Aerodinâmica Ind Univ Coimbra: Coimbra, Portugal, 2005. [Google Scholar]
- Lopes, S.; Santos, S.; Rodrigues, N.; Pinho, P.; Viegas, D.X. Modelling sorption processes of 10-h dead Pinus pinaster branches. Int. J. Wildl. Fire 2023, 32, 903–912. [Google Scholar] [CrossRef]
- Scott, D.W. Histograms: Theory and Practice. Multivar Density Estim Theory, 2nd ed. Book Series: Wiley Series in Probability and Statistics. 2015, pp. 51–99. Available online: https://onlinelibrary.wiley.com/doi/10.1002/9780470316849.ch3 (accessed on 9 August 2024).
- Alves, D.; Ribeiro, L.M.; Viegas, D.X. Calibration of the Canadian FWI system for the territory of Europe. In Advances in Forest Fire Research Viegas, D.X., ADAI/CEIF, Eds.; Imprensa da Universidade de Coimbra: Coimbra, Portugal, 2018; pp. 33–43. [Google Scholar]
- Alves, D.; Almeida, M.; Viegas, D.X.; Novo, I.; Luna, M.Y. Fire danger harmonization based on the fire weather index for transboundary events between Portugal and Spain. Atmosphere 2021, 12, 1087. [Google Scholar] [CrossRef]
- Legg, C.; Davies, M.; Kitchen, K.; Marno, P. A Fire Danger Rating System for Vegetation Fires in the UK: The FireBeaters Project Phase 1 Final Report; The University of Edinburgh and The Met Office: Edinburgh, UK, 2007; p. 132. Available online: https://era.ed.ac.uk/bitstream/handle/1842/3011/firebeaters_final_report_2007.pdf;jsessionid=6EEB4BC73E5DB0C0CC765B33A6486915?sequence=1 (accessed on 9 August 2024).
- Júnior, J.S.S.; Paulo, J.R.; Mendes, J.; Alves, D.; Ribeiro, L.M.; Viegas, C. Automatic forest fire danger rating calibration: Exploring clustering techniques for regionally customizable fire danger classification. Expert. Syst. Appl. 2022, 193, 116380. [Google Scholar] [CrossRef]








| n | Parameters Estimates * Std. Error | R2 | Std. Error of the Estimate | |
|---|---|---|---|---|
| a | b (Constant) | |||
| 11 | −12.955 * 0.482 | * | 0.908 | 0.049 |
| 25 | −12.348 * 0.563 | * 3.075 | 0.954 | 0.084 |
| 40 | −12.138 * 0.502 | * 1.074 | 0.939 | 0.096 |
| Index (x) | Fire Activity (y) | R2 | Std. Error of the Estimate | Parameters Estimates * Std. Error | |
|---|---|---|---|---|---|
| a | b | ||||
| NF | 0.964 | 0.152 | 1.368 * 0.088 | 0.058 * 0.009 | |
| NF | 0.984 | 0.102 | 1.179 * 0.050 | 0.069 * 0.007 | |
| NF | 0.982 | 0.106 | 1.011 * 0.045 | 0.036 * 0.005 | |
| NF | 0.977 | 0.121 | 0.917 * 0.047 | 0.043 * 0.006 | |
| BA | 0.975 | 0.545 | 0.920 * 0.049 | 0.003 * 0.001 | |
| BA | 0.948 | 0.791 | 0.727 * 0.057 | 0.005 * 0.002 | |
| BA | 0.957 | 0.721 | 0.246 * 0.017 | 0.007 * 0.003 | |
| BA | 0.930 | 0.920 | 0.211 * 0.019 | 0.009 * 0.005 | |
Disclaimer/Publisher’s Note: The statements, opinions and data contained in all publications are solely those of the individual author(s) and contributor(s) and not of MDPI and/or the editor(s). MDPI and/or the editor(s) disclaim responsibility for any injury to people or property resulting from any ideas, methods, instructions or products referred to in the content. |
© 2024 by the authors. Licensee MDPI, Basel, Switzerland. This article is an open access article distributed under the terms and conditions of the Creative Commons Attribution (CC BY) license (https://creativecommons.org/licenses/by/4.0/).
Share and Cite
Alves, D.; Almeida, M.; Reis, L.; Raposo, J.; Viegas, D.X. The Role of Field Measurements of Fine Dead Fuel Moisture Content in the Canadian Fire Weather Index System—A Study Case in the Central Region of Portugal. Forests 2024, 15, 1429. https://doi.org/10.3390/f15081429
Alves D, Almeida M, Reis L, Raposo J, Viegas DX. The Role of Field Measurements of Fine Dead Fuel Moisture Content in the Canadian Fire Weather Index System—A Study Case in the Central Region of Portugal. Forests. 2024; 15(8):1429. https://doi.org/10.3390/f15081429
Chicago/Turabian StyleAlves, Daniela, Miguel Almeida, Luís Reis, Jorge Raposo, and Domingos Xavier Viegas. 2024. "The Role of Field Measurements of Fine Dead Fuel Moisture Content in the Canadian Fire Weather Index System—A Study Case in the Central Region of Portugal" Forests 15, no. 8: 1429. https://doi.org/10.3390/f15081429
APA StyleAlves, D., Almeida, M., Reis, L., Raposo, J., & Viegas, D. X. (2024). The Role of Field Measurements of Fine Dead Fuel Moisture Content in the Canadian Fire Weather Index System—A Study Case in the Central Region of Portugal. Forests, 15(8), 1429. https://doi.org/10.3390/f15081429

