Changes in Soil Chemistry and Microbial Communities in Rhizospheres of Planted Gastrodia elata on a Barren Slope and under a Forest
Abstract
1. Introduction
2. Materials and Methods
2.1. Collection of Soil Samples
2.2. Soil Chemical Properties Analysis
2.3. DNA Extraction, Library Preparation and Sequencing
2.4. Reads-Based Phylogenetic Annotation
2.5. Metagenomic De Novo Assembly, Gene Prediction and Annotation
2.6. Statistical Analyses
3. Results
3.1. Impacts of G. elata Cropping on Barren Slope and under Forest Soils’ Chemical Properties
3.2. Shotgun Metagenome Sequencing Results
3.3. Composition and Diversity of the Microbial Community
3.4. Changes in the Microbial Community at the Phylum and Genus Levels
3.5. Patterns of Functional Changes
3.6. Changes in Mineral Elements Cycling in Barren Slope and under Forest Soils
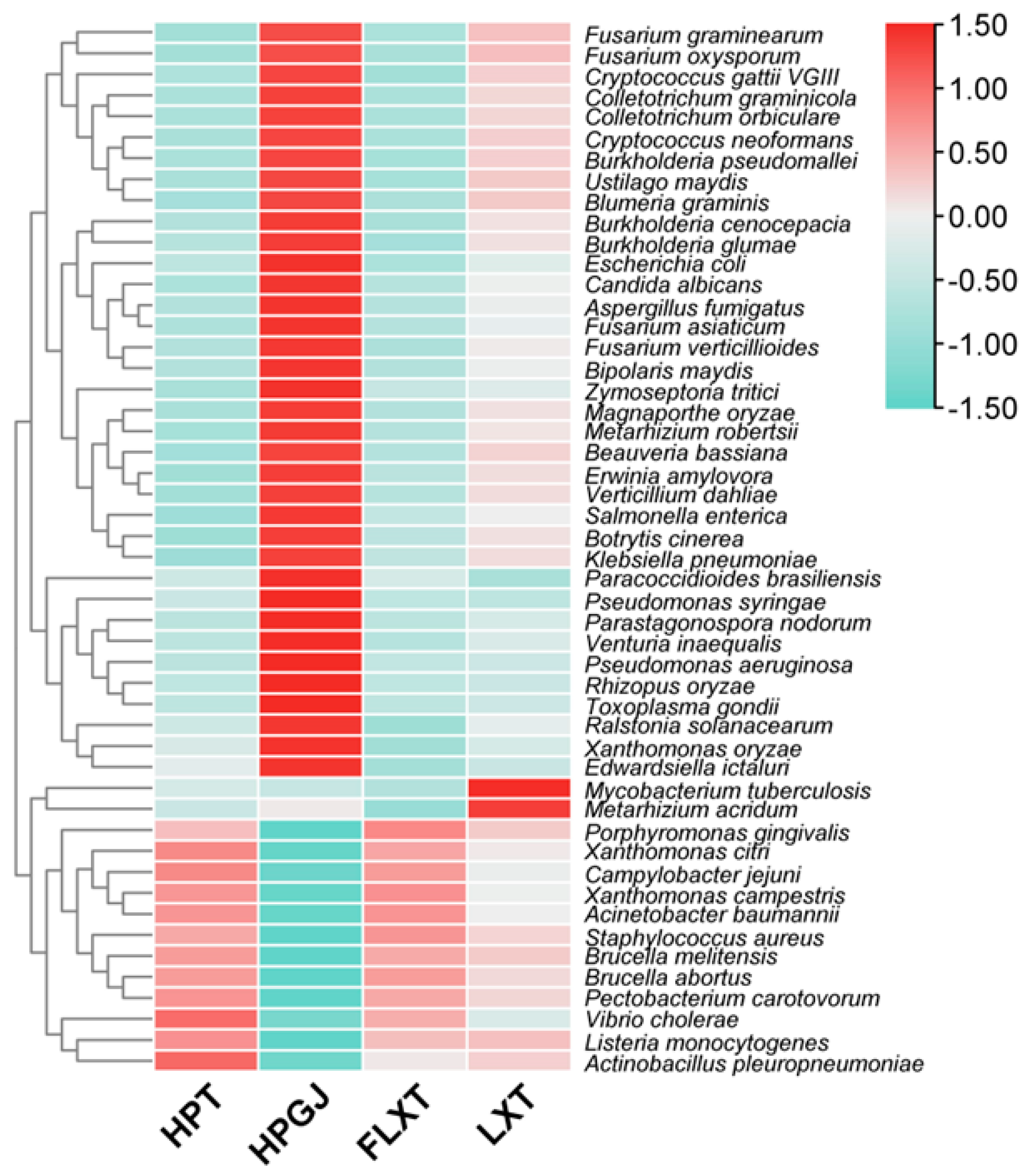
3.7. Impacts of G. elata Cropping on Pathogenic Microorganisms’ Community in Barren Slope and under Forest Soils
4. Discussion
5. Conclusions
Supplementary Materials
Author Contributions
Funding
Data Availability Statement
Conflicts of Interest
References
- Yang, J.; Li, P.; Li, Y.; Xiao, Q. GelFAP v2.0: An Improved Platform for Gene Functional Analysis in Gastrodia elata. BMC Genom. 2023, 24, 164. [Google Scholar] [CrossRef] [PubMed]
- Yuan, Y.; Jin, X.; Liu, J.; Zhao, X.; Zhou, J.; Wang, X.; Wang, D.; Lai, C.; Xu, W.; Huang, J.; et al. The Gastrodia elata Genome Provides Insights into Plant Adaptation to Heterotrophy. Nat. Commun. 2018, 9, 1615. [Google Scholar] [CrossRef] [PubMed]
- Zhan, H.D.; Zhou, H.Y.; Sui, Y.P.; Du, X.L.; Wang, W.H.; Dai, L.; Sui, F.; Huo, H.R.; Jiang, T.L. The Rhizome of Gastrodia elata Blume—An Ethnopharmacological Review. J. Ethnopharmacol. 2016, 189, 361–385. [Google Scholar] [CrossRef] [PubMed]
- Wu, Y.N.; Wen, S.H.; Zhang, W.; Yu, S.S.; Yang, K.; Liu, D.; Zhao, C.B.; Sun, J. Gastrodia elata BI.:A Comprehensive Review of Its Traditional Use, Botany, Phytochemistry, Pharmacology, and Pharmacokinetics. Evid.-Based Complement. Altern. Med. 2023, 2023, 5606021. [Google Scholar] [CrossRef] [PubMed]
- Wu, J.; Wu, B.; Tang, C.; Zhao, J. Analytical Techniques and Pharmacokinetics of Gastrodia elata Blume and Its Constituents. Molecules 2017, 22, 1137. [Google Scholar] [CrossRef] [PubMed]
- Long, L.l.p.; Luo, L.f.l. Effects of Different Years of Natural Recovery of Gastrodia elata on the Community Structure of Bacteria and Fungi in Rhizosphere Soil. Res. Sq. 2021. [Google Scholar] [CrossRef]
- Heese, K. Gastrodia elata Blume (Tianma): Hope for Brain Aging and Dementia. Evid.-Based Complement. Altern. Med. 2020, 2020, 8870148. [Google Scholar] [CrossRef] [PubMed]
- Manavalan, A.; Ramachandran, U.; Sundaramurthi, H.; Mishra, M.; Sze, S.K.; Hu, J.-M.; Feng, Z.W.; Heese, K. Gastrodia elata Blume (Tianma) Mobilizes Neuro-Protective Capacities. Int. J. Biochem. Mol. Biol. 2012, 3, 219–241. [Google Scholar]
- Matias, M.; Silvestre, S.; Falcão, A.; Alves, G. Gastrodia elata and Epilepsy: Rationale and Therapeutic Potential. Phytomedicine 2016, 23, 1511–1526. [Google Scholar] [CrossRef]
- Shi, X.; Luo, Y.; Yang, L.; Duan, X. Protective Effect of Gastrodia elata Blume in a Caenorhabditis Elegans Model of Alzheimer’s Disease Based on Network Pharmacology. Biomed. Rep. 2023, 18, 37. [Google Scholar] [CrossRef]
- Yu, E.; Gao, Y.; Li, Y.; Zang, P.; Zhao, Y.; He, Z. An Exploration of Mechanism of High Quality and Yield of Gastrodia elata Bl. f. Glauca by the Isolation, Identification and Evaluation of Armillaria. BMC Plant Biol. 2022, 22, 621. [Google Scholar] [CrossRef] [PubMed]
- Jiang, W.K.; Zhang, J.Q.; Guo, L.P.; Yang, Y.; Xiao, C.H.; Yuan, Q.S.; Wang, X.; Zhou, T. Thoughts and Suggestions on Ecological Cultivation of Gastrodia elata. Zhongguo Zhongyao Zazhi 2022, 47, 2277–2280. [Google Scholar] [PubMed]
- Chen, L.; Wang, Y.C.; Qin, L.Y.; He, H.Y.; Yu, X.L.; Yang, M.Z.; Zhang, H.B. Dynamics of Fungal Communities during Gastrodia elata Growth. BMC Microbiol. 2019, 19, 158. [Google Scholar] [CrossRef]
- Chen, L.; Xiang, W.; Wu, H.; Ouyang, S.; Lei, P.; Hu, Y.; Ge, T.; Ye, J.; Kuzyakov, Y. Contrasting Patterns and Drivers of Soil Fungal Communities in Subtropical Deciduous and Evergreen Broadleaved Forests. Appl. Microbiol. Biotechnol. 2019, 103, 5421–5433. [Google Scholar] [CrossRef] [PubMed]
- Jansson, J.K.; Hofmockel, K.S. Soil Microbiomes and Climate Change. Nat. Rev. Microbiol. 2020, 18, 35–46. [Google Scholar] [CrossRef] [PubMed]
- Lladó, S.; López-Mondéjar, R.; Baldrian, P. Forest Soil Bacteria: Diversity, Involvement in Ecosystem Processes, and Response to Global Change. Microbiol. Mol. Biol. Rev. 2017, 81, e00063-16. [Google Scholar] [CrossRef] [PubMed]
- Bastida, F.; Eldridge, D.J.; García, C.; Kenny Png, G.; Bardgett, R.D.; Delgado-Baquerizo, M. Soil Microbial Diversity–Biomass Relationships Are Driven by Soil Carbon Content across Global Biomes. ISME J. 2021, 15, 2081–2091. [Google Scholar] [CrossRef] [PubMed]
- Hu, X.; Gu, H.; Liu, J.; Wei, D.; Zhu, P.; Cui, X.; Zhou, B.; Chen, X.; Jin, J.; Liu, X.; et al. Metagenomics Reveals Divergent Functional Profiles of Soil Carbon and Nitrogen Cycling under Long-Term Addition of Chemical and Organic Fertilizers in the Black Soil Region. Geoderma 2022, 418, 115846. [Google Scholar] [CrossRef]
- Isobe, K.; Ohte, N. Ecological Perspectives on Microbes Involved in N-Cycling. Microbes Environ. 2014, 29, 4–16. [Google Scholar] [CrossRef]
- Zheng, H.; Zhang, P.; Qin, J.; Guo, J.; Deng, J. High-Throughput Sequencing-Based Analysis of the Composition and Diversity of Endophytic Bacteria Community in Tubers of Gastrodia elata f.Glauca. Front. Microbiol. 2023, 13, 1092552. [Google Scholar] [CrossRef]
- Yuan, Q.S.; Xu, J.; Jiang, W.; Ou, X.; Wang, H.; Guo, L.; Xiao, C.; Wang, Y.; Wang, X.; Kang, C.; et al. Insight to Shape of Soil Microbiome during the Ternary Cropping System of Gastradia Elata. BMC Microbiol. 2020, 20, 108. [Google Scholar] [CrossRef]
- Zhang, L.; Chen, F.X.; Zeng, Z.; Xu, M.; Sun, F.; Yang, L.; Bi, X.; Lin, Y.; Gao, Y.J.; Hao, H.X.; et al. Advances in Metagenomics and Its Application in Environmental Microorganisms. Front. Microbiol. 2021, 12, 766364. [Google Scholar] [CrossRef] [PubMed]
- Vieira, A.F.; Moura, M.; Silva, L. Soil Metagenomics in Grasslands and Forests—A Review and Bibliometric Analysis. Appl. Soil Ecol. 2021, 167, 104047. [Google Scholar] [CrossRef]
- Daniel, R. The Metagenomics of Soil. Nat. Rev. Microbiol. 2005, 3, 470–478. [Google Scholar] [CrossRef]
- Xie, Z.; Yu, Z.; Li, Y.; Wang, G.; Liu, X.; Tang, C.; Lian, T.; Adams, J.; Liu, J.; Liu, J.; et al. Soil Microbial Metabolism on Carbon and Nitrogen Transformation Links the Crop-Residue Contribution to Soil Organic Carbon. npj Biofilms Microbiomes 2022, 8, 14. [Google Scholar] [CrossRef]
- Ye, L.; Wang, X.; Wei, S.; Zhu, Q.; He, S.; Zhou, L. Dynamic Analysis of the Microbial Communities and Metabolome of Healthy Banana Rhizosphere Soil during One Growth Cycle. PeerJ 2022, 10, e14404. [Google Scholar] [CrossRef] [PubMed]
- Mosley, O.E.; Gios, E.; Close, M.; Weaver, L.; Daughney, C.; Handley, K.M. Nitrogen Cycling and Microbial Cooperation in the Terrestrial Subsurface. ISME J. 2022, 16, 2561–2573. [Google Scholar] [CrossRef]
- Li, W.; Lei, X.; Zhang, R.; Cao, Q.; Yang, H.; Zhang, N.; Liu, S.; Wang, Y. Shifts in Rhizosphere Microbial Communities in Oplopanax Elatus Nakai Are Related to Soil Chemical Properties under Different Growth Conditions. Sci. Rep. 2022, 12, 11485. [Google Scholar] [CrossRef]
- Liu, T.; Li, C.M.; Han, Y.L.; Chiang, T.Y.; Chiang, Y.C.; Sung, H.M. Highly Diversified Fungi Are Associated with the Achlorophyllous Orchid Gastrodia Flavilabella. BMC Genom. 2015, 16, 185. [Google Scholar] [CrossRef]
- Shi, Z.-W.; Ma, C.-J.; Kang, C.-Z.; Wang, L.; Zhang, Z.-H.; Chen, J.-F.; Zhang, X.-B.; Liu, D.-H. Ecological suitability regionalization for Gastrodia elata in Zhaotong based on Maxent and ArcGIS. China J. Chin. Mater. Medica 2016, 41, 3155–3163. [Google Scholar] [CrossRef]
- Tong, A.Z.; Liu, W.; Liu, Q.; Xia, G.Q.; Zhu, J.Y. Diversity and Composition of the Panax Ginseng Rhizosphere Microbiome in Various Cultivation Modesand Ages. BMC Microbiol. 2021, 21, 18. [Google Scholar] [CrossRef]
- Ruirui, C.; Xiaoting, W. BOOK REVIEW: Analytical Methods for Soil and Agro-Chemistry (in Chinese). Edited by H. Z. Zhu, P. A. He, C. Z. Chen, H. M. Zhou, D. C. Su, J. M. Xu, H. Y. Qin, S. D. Bao, R. K. Lu, S. H. Jiang Soil Science Society of China Beijing, China Agricultural Science and Technology Press, 2000, pp. 638. ISBN: 9787801199256. Eur. J. Soil Sci. 2022, 73, 221–248. [Google Scholar] [CrossRef]
- Majumdar, S.; Muruganantham, L.; Karmakar, K.; Nagabovanalli Basavarajappa, P. BOOK REVIEW: Soil Analysis. Edited by S. K. Singh, D. R. Biswas, C. A. Srinivasamurthy, S. P. Datta, G. Jayasree, P. Jha, S.K. Sharma, R. N. Katkar, K. P. Raverkar, A. K. Ghosh, Indian Society of Soil Science, New Delhi, India, 2019, pp. INR1400, ISBN 81-903797-8-X. Eur. J. Soil Sci. 2022, 73, 37–41. [Google Scholar] [CrossRef]
- Bolger, A.M.; Lohse, M.; Usadel, B. Trimmomatic: A Flexible Trimmer for Illumina Sequence Data. Bioinformatics 2014, 30, 2114–2120. [Google Scholar] [CrossRef] [PubMed]
- Wood, D.E.; Salzberg, S.L. Kraken: Ultrafast Metagenomic Sequence Classification Using Exact Alignments. Genome Biol. 2014, 15, R46. [Google Scholar] [CrossRef]
- Li, D.; Liu, C.-M.; Luo, R.; Sadakane, K.; Lam, T.-W. MEGAHIT: An Ultra-Fast Single-Node Solution for Large and Complex Metagenomics Assembly via Succinct de Bruijn Graph. Bioinformatics 2015, 31, 1674–1676. [Google Scholar] [CrossRef] [PubMed]
- Hyatt, D.; Chen, G.-L.; Locascio, P.F.; Land, M.L.; Larimer, F.W.; Hauser, L.J. Prodigal: Prokaryotic Gene Recognition and Translation Initiation Site Identification. BMC Bioinform. 2010, 11, 119. [Google Scholar] [CrossRef] [PubMed]
- Fu, L.; Niu, B.; Zhu, Z.; Wu, S.; Li, W. CD-HIT: Accelerated for Clustering the next-Generation Sequencing Data. Bioinformatics 2012, 28, 3150–3152. [Google Scholar] [CrossRef]
- Patro, R.; Duggal, G.; Love, M.I.; Irizarry, R.A.; Kingsford, C. Salmon Provides Fast and Bias-Aware Quantification of Transcript Expression. Nat. Methods 2017, 14, 417–419. [Google Scholar] [CrossRef]
- Li, J.; Jia, H.; Cai, X.; Zhong, H.; Feng, Q.; Sunagawa, S.; Arumugam, M.; Kultima, J.R.; Prifti, E.; Nielsen, T.; et al. An Integrated Catalog of Reference Genes in the Human Gut Microbiome. Nat. Biotechnol. 2014, 32, 834–841. [Google Scholar] [CrossRef]
- Chen, C.; Chen, H.; Zhang, Y.; Thomas, H.R.; Frank, M.H.; He, Y.; Xia, R. TBtools: An Integrative Toolkit Developed for Interactive Analyses of Big Biological Data. Mol. Plant 2020, 13, 1194–1202. [Google Scholar] [CrossRef] [PubMed]
- White, H.J.; León-Sánchez, L.; Burton, V.J.; Cameron, E.K.; Caruso, T.; Cunha, L.; Dirilgen, T.; Jurburg, S.D.; Kelly, R.; Kumaresan, D.; et al. Methods and Approaches to Advance Soil Macroecology. Glob. Ecol. Biogeogr. 2020, 29, 1674–1690. [Google Scholar] [CrossRef]
- Shi, R.; Gu, H.; He, S.; Xiong, B.; Huang, Y.; Horowitz, A.R.; He, X. Comparative Metagenomic and Metabolomic Profiling of Rhizospheres of Panax Notoginseng Grown under Forest and Field Conditions. Agronomy 2021, 11, 2488. [Google Scholar] [CrossRef]
- Sun, S.; Badgley, B.D. Changes in Microbial Functional Genes within the Soil Metagenome during Forest Ecosystem Restoration. Soil Biol. Biochem. 2019, 135, 163–172. [Google Scholar] [CrossRef]
- Huang, Y.M.; Liu, D.; An, S.S. Effects of Slope Aspect on Soil Nitrogen and Microbial Properties in the Chinese Loess Region. Catena 2014, 125, 135–145. [Google Scholar] [CrossRef]
- Liu, M.; Sui, X.; Hu, Y.; Feng, F. Microbial Community Structure and the Relationship with Soil Carbon and Nitrogen in an Original Korean Pine Forest of Changbai Mountain, China. BMC Microbiol. 2019, 19, 218. [Google Scholar] [CrossRef] [PubMed]
- Bahram, M.; Hildebrand, F.; Forslund, S.K.; Anderson, J.L.; Soudzilovskaia, N.A.; Bodegom, P.M.; Bengtsson-Palme, J.; Anslan, S.; Coelho, L.P.; Harend, H.; et al. Structure and Function of the Global Topsoil Microbiome. Nature 2018, 560, 233–237. [Google Scholar] [CrossRef]
- Banerjee, S.; van der Heijden, M.G.A. Soil Microbiomes and One Health. Nat. Rev. Microbiol. 2023, 21, 6–20. [Google Scholar] [CrossRef]
- van Bruggen, A.H.C.; Goss, E.M.; Havelaar, A.; van Diepeningen, A.D.; Finckh, M.R.; Morris, J.G. One Health—Cycling of Diverse Microbial Communities as a Connecting Force for Soil, Plant, Animal, Human and Ecosystem Health. Sci. Total Environ. 2019, 664, 927–937. [Google Scholar] [CrossRef]
- Delgado-Baquerizo, M.; Guerra, C.A.; Cano-Díaz, C.; Egidi, E.; Wang, J.-T.; Eisenhauer, N.; Singh, B.K.; Maestre, F.T. The Proportion of Soil-Borne Pathogens Increases with Warming at the Global Scale. Nat. Clim. Chang. 2020, 10, 550–554. [Google Scholar] [CrossRef]








Disclaimer/Publisher’s Note: The statements, opinions and data contained in all publications are solely those of the individual author(s) and contributor(s) and not of MDPI and/or the editor(s). MDPI and/or the editor(s) disclaim responsibility for any injury to people or property resulting from any ideas, methods, instructions or products referred to in the content. |
© 2024 by the authors. Licensee MDPI, Basel, Switzerland. This article is an open access article distributed under the terms and conditions of the Creative Commons Attribution (CC BY) license (https://creativecommons.org/licenses/by/4.0/).
Share and Cite
Xie, X.; Shi, R.; Yan, X.; Zhang, A.; Wang, Y.; Jiao, J.; Yu, Y.; Horowitz, A.R.; Lu, J.; He, X. Changes in Soil Chemistry and Microbial Communities in Rhizospheres of Planted Gastrodia elata on a Barren Slope and under a Forest. Forests 2024, 15, 331. https://doi.org/10.3390/f15020331
Xie X, Shi R, Yan X, Zhang A, Wang Y, Jiao J, Yu Y, Horowitz AR, Lu J, He X. Changes in Soil Chemistry and Microbial Communities in Rhizospheres of Planted Gastrodia elata on a Barren Slope and under a Forest. Forests. 2024; 15(2):331. https://doi.org/10.3390/f15020331
Chicago/Turabian StyleXie, Xia, Rui Shi, Xinru Yan, Ao Zhang, Yonggui Wang, Jinlong Jiao, Yang Yu, Abraham Rami Horowitz, Jincai Lu, and Xiahong He. 2024. "Changes in Soil Chemistry and Microbial Communities in Rhizospheres of Planted Gastrodia elata on a Barren Slope and under a Forest" Forests 15, no. 2: 331. https://doi.org/10.3390/f15020331
APA StyleXie, X., Shi, R., Yan, X., Zhang, A., Wang, Y., Jiao, J., Yu, Y., Horowitz, A. R., Lu, J., & He, X. (2024). Changes in Soil Chemistry and Microbial Communities in Rhizospheres of Planted Gastrodia elata on a Barren Slope and under a Forest. Forests, 15(2), 331. https://doi.org/10.3390/f15020331

