Automatic Detection and Classification of Dead Nematode-Infested Pine Wood in Stages Based on YOLO v4 and GoogLeNet
Abstract
1. Introduction
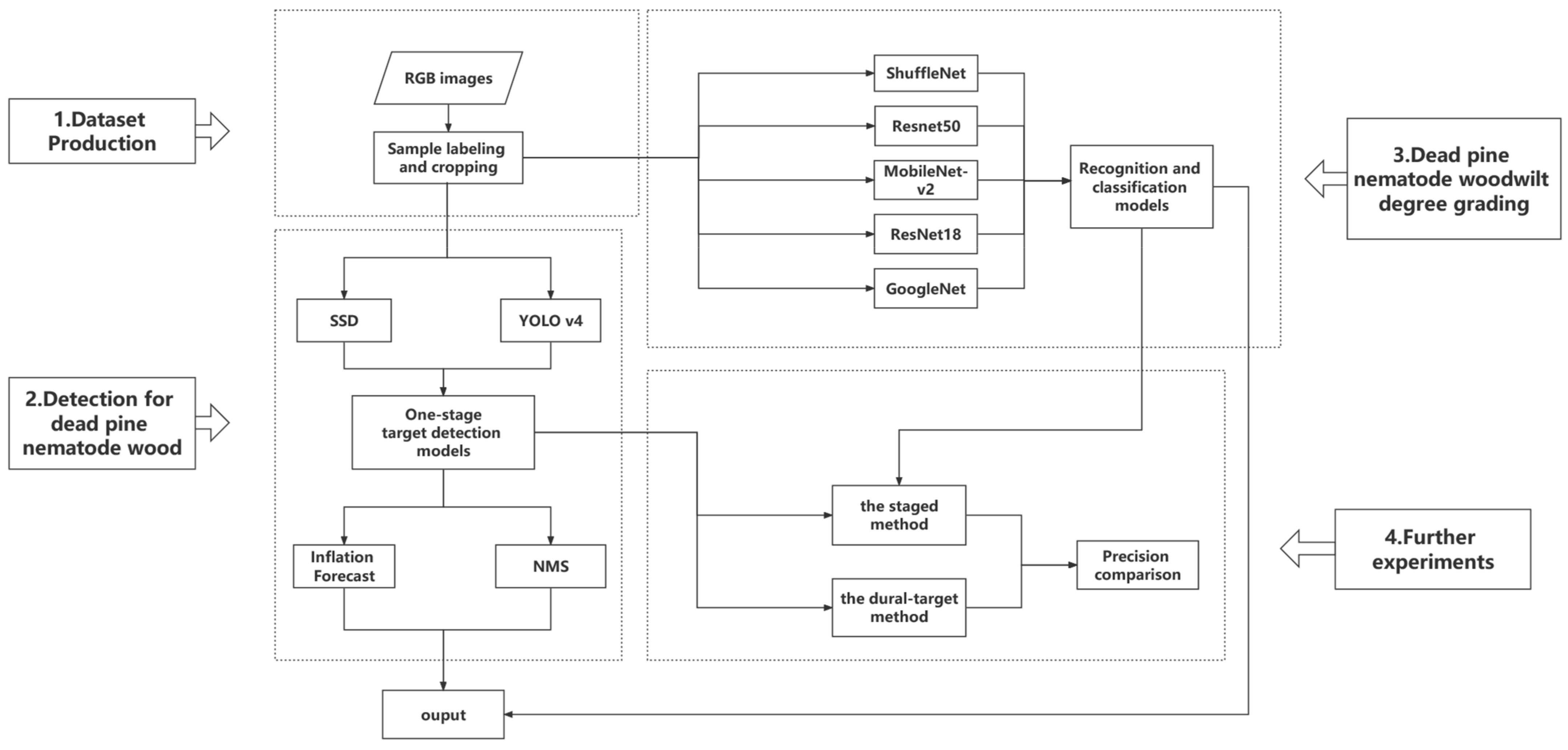
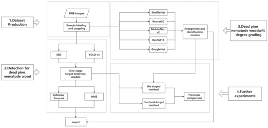
- compare the performance of two target detection models, YOLO v4 and SSD, in the task of dead nematode-infested pine wood detection;
- compare the performance of five recognition classification models, GoogLeNet and ShuffleNet, ResNet50, MobileNet-v2, ResNet18, in the task of wilting degree classification of dead nematode-infested pine wood;
- investigate whether the staged detection and classification approach can further improve the detection accuracy of the target detection task while retaining the fast training speed and detection speed of the one-stage target detection model.
2. Materials and Methods
2.1. Data Collection
2.1.1. Overview of the Study Region
2.1.2. Data Acquisition
2.1.3. Dataset Production
2.2. Methods
2.2.1. Experiment Content
- Target detection of dead nematode-infested pine wood. YOLO v4 was trained with the produced target detection model dataset. The trained YOLO v4 model was then used to detect dead nematode-infested pine wood in forest images and compared with the SSD target detection model.
- Wilting degree classification of dead nematode-infested pine wood. A GoogLeNet model was trained using the produced recognition classification model dataset, and then used to classify the detected dead nematode-infested pine wood as dry or recently dead to complete wilting degree classification. It was then compared with four other recognition classification models, namely ShuffleNet, ResNet50, MobileNet-v2, and ResNet18.
- Further experiments. Under the same conditions, the detection and classification experiments of dead nematode-infested pine wood were conducted using the staged detection and classification method and the dual target detection and classification method using the YOLO v4 model only. The experimental results were compared to investigate whether the staged detection classification method could improve detection accuracy while retaining the fast training speed and detection speed of the one-stage target detection model.
2.2.2. Target Detection Model
Introduction to YOLO v4
Target Detection Optimization Strategy
2.2.3. Introduction to the Recognition Classification Model GoogleNet
2.2.4. Test Environment and Parameter Settings
2.2.5. Accuracy Inspection
3. Results
3.1. Target Detection Model Performance Analysis
3.2. Performance Analysis of Classification Model
3.3. Detection Classification Effect Display
3.4. Further Experiments
4. Discussion
5. Conclusions
- In terms of dead nematode-infested pine wood target detection, the YOLO v4 model outperformed the SSD model with a detection accuracy of 0.9934, a recall of 0.7358, and an F1 score of 0.8454.
- For the wilting degree classification of dead nematode-infested pine wood, the GoogLeNet model outperformed the remaining four models, namely ShuffleNet, ResNet50, MobileNet-v2 and ResNet18, with a classification accuracy of 0.9890.
- In the case of limited data volume, the staged detection and classification method combining GoogLeNet model and YOLO v4 model improved the detection accuracy of YOLO v4 model for dead nematode-infested pine wood while retaining the fast training speed and detection speed of YOLO v4 model, and achieved the accurate classification of wilt degree of dead nematode-infested pine wood in a more flexible way. With a sufficient amount of data, the detection accuracy of both was comparable.
Author Contributions
Funding
Institutional Review Board Statement
Informed Consent Statement
Data Availability Statement
Conflicts of Interest
References
- Malewski, T.; Borowik, P.; Olejarski, I.; Berezovska, D.; Dyshko, V.; Behnke-Borowczyk, J.; Pusz, W.; Matic, S.; Oszako, T. Mycobiome of Post-Agricultural Soils 20 Years after Application of Organic Substrates and Planting of Pine Seedlings. Forests 2023, 14, 36. [Google Scholar] [CrossRef]
- Proença, D.N.; Grass, G.; Morais, P.V. Understanding pine wilt disease: Roles of the pine endophytic bacteria and of the bacteria carried by the disease-causing pinewood nematode. MicrobiologyOpen 2017, 6, e415. [Google Scholar] [CrossRef] [PubMed]
- Robinet, C.; Roques, A.; Pan, H.; Fang, G.; Ye, J.; Zhang, Y.; Sun, J. Role of human-mediated dispersal in the spread of the pinewood nematode in China. PLoS ONE 2009, 4, e4646. [Google Scholar] [CrossRef]
- Li, N.; Huo, L.; Zhang, X. Classification of pine wilt disease at different infection stages by diagnostic hyperspectral bands. Ecol. Indic. 2022, 142, 109198. [Google Scholar] [CrossRef]
- Lai, Y. Theory and Practice of Controlling and Extinguishing Pine Wilt Disease. Agric. Sci. Technol. HASTN 2017, 18, 332–343. [Google Scholar]
- Wang, Y.M.; Ostendorf, B.; Gautam, D.; Habili, N.; Pagay, V. Plant Viral Disease Detection: From Molecular Diagnosis to Optical Sensing Technology—A Multidisciplinary Review. Remote Sens. 2022, 14, 1542. [Google Scholar] [CrossRef]
- Wu, D.; Yu, L.; Yu, R.; Zhou, Q.; Li, J.; Zhang, X.; Ren, L.; Luo, Y. Detection of the Monitoring Window for Pine Wilt Disease Using Multi-Temporal UAV-Based Multispectral Imagery and Machine Learning Algorithms. Remote Sens. 2023, 15, 444. [Google Scholar] [CrossRef]
- Syifa, M.; Park, S.; Lee, C. Detection of the Pine Wilt Disease Tree Candidates for Drone Remote Sensing Using Artificial Intelligence Techniques. Engineering 2020, 6, 919–926. [Google Scholar] [CrossRef]
- Zhang, S.; Huang, H.; Huang, Y.; Cheng, D.; Huang, J. A GA and SVM Classification Model for Pine Wilt Disease Detection Using UAV-Based Hyperspectral Imagery. Appl. Sci. 2022, 12, 6676. [Google Scholar] [CrossRef]
- Lee, D.; Choi, W.I.; Nam, Y.; Park, Y. Predicting potential occurrence of pine wilt disease based on environmental factors in South Korea using machine learning algorithms. Ecol. Inform. 2021, 64, 101378. [Google Scholar] [CrossRef]
- Cheng, K.; Wang, J.; Yan, X. Mapping Forest Types in China with 10 m Resolution Based on Spectral–Spatial–Temporal Features. Remote Sens. 2021, 13, 973. [Google Scholar] [CrossRef]
- Zhang, Y.; Dian, Y.; Zhou, J.; Peng, S.; Hu, Y.; Hu, L.; Han, Z.; Fang, X.; Cui, H. Characterizing Spatial Patterns of Pine Wood Nematode Outbreaks in Subtropical Zone in China. Remote Sens. 2021, 13, 4682. [Google Scholar] [CrossRef]
- Förster, M.; Kleinschmit, B. Object-based classification of QuickBird data using ancillary information for the detection of forest types and NATURA 2000 habitats. In Object-Based Image Analysis: Spatial Concepts for Knowledge-Driven Remote Sensing Applications; Springer: Berlin/Heidelberg, Germany, 2008; pp. 275–290. [Google Scholar]
- Sun, Z.; Wang, Y.; Pan, L.; Xie, Y.; Zhang, B.; Liang, R.; Sun, Y. Pine wilt disease detection in high-resolution UAV images using object-oriented classification. J. For. Res. 2022, 33, 1377–1389. [Google Scholar] [CrossRef]
- Carleer, A.; Wolff, E. Exploitation of very high resolution satellite data for tree species identification. Photogramm. Eng. Remote Sens. 2004, 70, 135–140. [Google Scholar] [CrossRef]
- Feret, J.; Asner, G.P. Tree Species Discrimination in Tropical Forests Using Airborne Imaging Spectroscopy. IEEE Trans. Geosci. Remote Sens. 2013, 51, 73–84. [Google Scholar] [CrossRef]
- Oide, A.H.; Nagasaka, Y.; Tanaka, K. Performance of machine learning algorithms for detecting pine wilt disease infection using visible color imagery by UAV remote sensing. Remote Sens. Appl. Soc. Environ. 2022, 28, 100869. [Google Scholar] [CrossRef]
- Qin, J.; Wang, B.; Wu, Y.; Lu, Q.; Zhu, H. Identifying Pine Wood Nematode Disease Using UAV Images and Deep Learning Algorithms. Remote Sens. 2021, 13, 162. [Google Scholar] [CrossRef]
- Hu, W.; Huang, Y.; Wei, L.; Zhang, F.; Li, H. Deep Convolutional Neural Networks for Hyperspectral Image Classification. J. Sens. 2015, 2015, 258619. [Google Scholar] [CrossRef]
- Park, H.G.; Yun, J.P.; Kim, M.Y.; Jeong, S.H. Multichannel Object Detection for Detecting Suspected Trees with Pine Wilt Disease Using Multispectral Drone Imagery. IEEE J. Sel. Top. Appl. Earth Obs. Remote Sens. 2021, 14, 8350–8358. [Google Scholar] [CrossRef]
- Han, Z.; Hu, W.; Peng, S.; Lin, H.; Zhang, J.; Zhou, J.; Wang, P.; Dian, Y. Detection of Standing Dead Trees after Pine Wilt Disease Outbreak with Airborne Remote Sensing Imagery by Multi-Scale Spatial Attention Deep Learning and Gaussian Kernel Approach. Remote Sens. 2022, 14, 3075. [Google Scholar] [CrossRef]
- Ye, W.; Lao, J.; Liu, Y.; Chang, C.; Zhang, Z.; Li, H.; Zhou, H. Pine pest detection using remote sensing satellite images combined with a multi-scale attention-UNet model. Ecol. Inform. 2022, 72, 101906. [Google Scholar] [CrossRef]
- Xia, L.; Zhang, R.; Chen, L.; Li, L.; Yi, T.; Wen, Y.; Ding, C.; Xie, C. Evaluation of Deep Learning Segmentation Models for Detection of Pine Wilt Disease in Unmanned Aerial Vehicle Images. Remote Sens. 2021, 13, 3594. [Google Scholar] [CrossRef]
- Hu, X.; Ban, Y.; Nascetti, A. Uni-Temporal Multispectral Imagery for Burned Area Mapping with Deep Learning. Remote Sens. 2021, 13, 1509. [Google Scholar] [CrossRef]
- Natesan, S.; Armenakis, C.; Vepakomma, U. Individual tree species identification using Dense Convolutional Network (DenseNet) on multitemporal RGB images from UAV. J. Unmanned Veh. Syst. 2020, 8, 310–333. [Google Scholar] [CrossRef]
- Deng, X.; Tong, Z.; Lan, Y.; Huang, Z. Detection and Location of Dead Trees with Pine Wilt Disease Based on Deep Learning and UAV Remote Sensing. Agriengineering 2020, 2, 294–307. [Google Scholar] [CrossRef]
- Sun, Z.; Ibrayim, M.; Hamdulla, A. Detection of Pine Wilt Nematode from Drone Images Using UAV. Sensors 2022, 22, 4704. [Google Scholar] [CrossRef]
- Li, X.; Liu, Y.; Huang, P.; Tong, T.; Li, L.; Chen, Y.; Hou, T.; Su, Y.; Lv, X.; Fu, W.; et al. Integrating Multi-Scale Remote-Sensing Data to Monitor Severe Forest Infestation in Response to Pine Wilt Disease. Remote Sens. 2022, 14, 5164. [Google Scholar] [CrossRef]
- Yu, R.; Luo, Y.; Zhou, Q.; Zhang, X.; Wu, D.; Ren, L. Early detection of pine wilt disease using deep learning algorithms and UAV-based multispectral imagery. For. Ecol. Manag. 2021, 497, 119493. [Google Scholar] [CrossRef]
- Wang, J.; Yu, L.; Yang, J.; Dong, H. DBA_SSD: A Novel End-to-End Object Detection Algorithm Applied to Plant Disease Detection. Information 2021, 12, 474. [Google Scholar] [CrossRef]
- Qian, H.; Wang, H.; Feng, S.; Yan, S. FESSD:SSD target detection based on feature fusion and feature enhancement. J. Real-Time Image Process. 2023, 20, 2. [Google Scholar] [CrossRef]
- Ren, S.; He, K.; Girshick, R.; Sun, J. Faster R-CNN: Towards Real-Time Object Detection with Region Proposal Networks. IEEE Trans. Pattern Anal. Mach. Intell. 2017, 39, 1137–1149. [Google Scholar] [CrossRef] [PubMed]
- Bochkovskiy, A.; Wang, C.Y.; Liao, H.Y.M. Yolov4: Optimal speed and accuracy of object detection. arXiv 2020, arXiv:2004.10934. [Google Scholar] [CrossRef]
- Liu, W.; Anguelov, D.; Erhan, D.; Szegedy, C.; Reed, S.; Fu, C.Y.; Berg, A.C. Ssd: Single shot multibox detector. In Proceedings of the Computer Vision–ECCV 2016: 14th European Conference, Amsterdam, The Netherlands, 11–14 October 2016; Proceedings, Part I 14. Springer: Berlin/Heidelberg, Germany, 2016. [Google Scholar]
- Chen, W.; Wu, G.; Jung, H. An Optimization Method for Personnel Statistics Based on YOLOv4 + DPAC. Appl. Sci. 2022, 12, 8627. [Google Scholar] [CrossRef]
- Yu, J.; Zhang, W. Face Mask Wearing Detection Algorithm Based on Improved YOLO-v4. Sensors 2021, 21, 3263. [Google Scholar] [CrossRef]
- Hu, X.; Liu, Y.; Zhao, Z.; Liu, J.; Yang, X.; Sun, C.; Chen, S.; Li, B.; Zhou, C. Real-time detection of uneaten feed pellets in underwater images for aquaculture using an improved YOLO-V4 network. Comput. Electron. Agr. 2021, 185, 106135. [Google Scholar] [CrossRef]
- Szegedy, C.; Liu, W.; Jia, Y.; Sermanet, P.; Reed, S.; Anguelov, D.; Erhan, D.; Vanhoucke, V.; Rabinovich, A. Going deeper with convolutions. In Proceedings of the IEEE Conference on Computer Vision and Pattern Recognition, Boston, MA, USA, 7–12 June 2015. [Google Scholar]
- Lowe, A.; Harrison, N.; French, A.P. Hyperspectral image analysis techniques for the detection and classification of the early onset of plant disease and stress. Plant Methods 2017, 13, 80. [Google Scholar] [CrossRef]
- Huang, Z.; Su, L.; Wu, J.; Chen, Y. Rock Image Classification Based on EfficientNet and Triplet Attention Mechanism. Appl. Sci. 2023, 13, 3180. [Google Scholar] [CrossRef]
- Fang, M.; Damer, N.; Boutros, F.; Kirchbuchner, F.; Kuijper, A. The overlapping effect and fusion protocols of data augmentation techniques in iris PAD. Mach. Vision Appl. 2022, 33, 8. [Google Scholar] [CrossRef]
- Takenaka, Y.; Katoh, M.; Deng, S.; Cheung, K. Detecting forests damaged by pine wilt disease at the individual tree level using airborne laser data and worldview-2/3 images over two seasons. Int. Arch. Photogramm. Remote Sens. Spat. Inf. Sci. 2017, XLII-3/W3, 181–184. [Google Scholar] [CrossRef]















| Category | Example Images | Number of the Training Set Samples | Number of the Validation Set Samples |
|---|---|---|---|
| Dry nematode-infested pine wood | ![]() | 140 | 60 |
| Recently dead nematode-infested pine wood | ![]() | 140 | 60 |
| Evaluation Indicators | Indicator Description |
|---|---|
| TPA | Dead nematode-infested pine wood is correctly identified as dead nematode-infested pine wood |
| FPA | Other features are incorrectly identified as dead nematode-infested pine wood |
| FNA | Dead nematode-infested pine wood is misidentified as other features |
| Evaluation Indicators | Indicator Description |
|---|---|
| TPB | Dry nematode-infested pine wood is correctly identified as dry nematode-infested pine wood |
| FNB | Dry nematode-infested pine wood is incorrectly identified as recently dead nematode-infested pine wood |
| TNB | Recently dead nematode-infested pine wood is correctly identified as recently dead nematode-infested pine wood |
| FPB | Recently dead nematode-infested pine wood is incorrectly identified as dry nematode-infested pine wood |
| YOLO v4 | SSD | |
|---|---|---|
| Training time | 17,504 s | 23,581 s |
| Average training time per round | 87.52 s | 117.91 s |
| Number of iterations (times) | 35,400 | 35,200 |
| Average time required per iteration | 0.4945 s | 0.6699 s |
| Batch size | 4 | 4 |
| Allowable maximum batch size | 16 | 4 |
| Convergence speed (round) | 140 | 51 |
| Time required for convergence | 12,362 s | 6029 s |
| Testing time | 229 s | 280 s |
| YOLO v4 | SSD | |
|---|---|---|
| Manual testing | 1843 | 1843 |
| Model Testing | 1365 | 1299 |
| Correct detection | 1356 | 1268 |
| Precision rate | 0.9934 | 0.9761 |
| Recall Rate | 0.7358 | 0.6880 |
| F1 Score | 0.8454 | 0.8071 |
| GoogLeNet | ResNet50 | MobileNet-v2 | ShuffleNet | ResNet18 | |
|---|---|---|---|---|---|
| Training time | 79.3 s | 149.2 s | 156.9 s | 124.9 s | 97.8 s |
| Final loss value | 0.0003 | 0.0019 | 0.0031 | 0.0031 | 0.0010 |
| Validation accuracy | 1 | 0.952 | 0.968 | 0.971 | 0.983 |
| Staged Detection Classification Small Sample Set | Dual-Target Detection Classification Small Sample Set | Staged Detection Classification Large Sample Set | Dual-Target Detection Classification Large Sample Set | |||
|---|---|---|---|---|---|---|
| Number of pictures | 603 | 603 | 884 | 884 | ||
| Withering degree of dead nematode-infested pine wood Number of labels | dead | Recently dead | Dry | dead | Recently dead | Dry |
| 7042 | 5472 | 1570 | 10,145 | 8365 | 1780 | |
| Total number of labels | 7042 | 7042 | 10,145 | 10,145 | ||
| Manual detection of dead nematode-infested pine wood | 1843 | 1843 | 1843 | 1843 | ||
| Model detection of dead nematode-infested pine wood | 1035 | 752 | 1365 | 1388 | ||
| Correct detection of dead nematode-infested pine wood | 1016 | 747 | 1356 | 1369 | ||
| Precision rate | 0.9816 | 0.9934 | 0.9934 | 0.986 | ||
| Recall Rate | 0.5513 | 0.4053 | 0.7358 | 0.7428 | ||
| F1 Score | 0.7061 | 0.5757 | 0.8454 | 0.8473 | ||
| Training time | 7729 s | 7813 s | 17,504 s | 18,262 s | ||
| Test time | 218 s | 217 s | 229 s | 242 s | ||
| Staged Detection Classification Small Sample Set | Dual-Target Detection Classification Small Sample Set | Staged Detection Classification Large Sample Set | Dual-Target Detection Classification Large Sample Set | |||||
|---|---|---|---|---|---|---|---|---|
| Withering degree of dead nematode-infested pine wood Number of labels | Recently dead | Dry | Recently dead | Dry | Recently dead | Dry | Recently dead | Dry |
| 200 | 200 | 5472 | 1570 | 200 | 200 | 8365 | 1780 | |
| Total number of labels | 400 | 7042 | 400 | 10,145 | ||||
| TP | 380 | 372 | 337 | 343 | ||||
| FN | 5 | 17 | 1 | 7 | ||||
| TN | 641 | 356 | 1013 | 1034 | ||||
| FP | 9 | 7 | 3 | 4 | ||||
| Classification Accuracy | 0.9865 | 0.9681 | 0.989 | 0.9921 | ||||
| Test time | 218 s | 217 s | 229 s | 242 s | ||||
Disclaimer/Publisher’s Note: The statements, opinions and data contained in all publications are solely those of the individual author(s) and contributor(s) and not of MDPI and/or the editor(s). MDPI and/or the editor(s) disclaim responsibility for any injury to people or property resulting from any ideas, methods, instructions or products referred to in the content. |
© 2023 by the authors. Licensee MDPI, Basel, Switzerland. This article is an open access article distributed under the terms and conditions of the Creative Commons Attribution (CC BY) license (https://creativecommons.org/licenses/by/4.0/).
Share and Cite
Zhu, X.; Wang, R.; Shi, W.; Yu, Q.; Li, X.; Chen, X. Automatic Detection and Classification of Dead Nematode-Infested Pine Wood in Stages Based on YOLO v4 and GoogLeNet. Forests 2023, 14, 601. https://doi.org/10.3390/f14030601
Zhu X, Wang R, Shi W, Yu Q, Li X, Chen X. Automatic Detection and Classification of Dead Nematode-Infested Pine Wood in Stages Based on YOLO v4 and GoogLeNet. Forests. 2023; 14(3):601. https://doi.org/10.3390/f14030601
Chicago/Turabian StyleZhu, Xianhao, Ruirui Wang, Wei Shi, Qiang Yu, Xiuting Li, and Xingwang Chen. 2023. "Automatic Detection and Classification of Dead Nematode-Infested Pine Wood in Stages Based on YOLO v4 and GoogLeNet" Forests 14, no. 3: 601. https://doi.org/10.3390/f14030601
APA StyleZhu, X., Wang, R., Shi, W., Yu, Q., Li, X., & Chen, X. (2023). Automatic Detection and Classification of Dead Nematode-Infested Pine Wood in Stages Based on YOLO v4 and GoogLeNet. Forests, 14(3), 601. https://doi.org/10.3390/f14030601



