What Promotes Natural Forest Protection and Restoration? Insights from the Perspective of Multiple Parties
Abstract
1. Introduction
2. Framework and Methodology
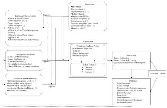
2.1. Framework
2.2. Methodology
3. Influencing Factors on Multiple Participants and NFPR
3.1. Participant Characteristics
3.1.1. Characteristics of Farmers
3.1.2. Characteristics of Forest Management
3.1.3. Characteristics of Government Apparatus
3.1.4. Characteristics of Other Participants
3.2. Biophysical Conditions
3.2.1. Forest Land Conditions
3.2.2. Forest Conditions
3.2.3. Climate Conditions
3.2.4. Geographic Location
3.2.5. Natural Disasters in Forest
3.3. Attributes of the Community
3.3.1. Economic Development Level
3.3.2. Industrial Restructuring
3.3.3. Forest Carbon Sink Market
3.3.4. Agricultural Production Efficiency
3.3.5. Customs and Culture
3.4. Rules-in-Use
3.4.1. Direct Rules
3.4.2. Indirect Rules
3.4.3. Organizational Rules
3.4.4. Incentive Rules
4. Effects of Multiple Participants in NFPR
4.1. Direct Effects
4.1.1. Ecological Benefit
4.1.2. Restoration and Improvement of Natural Forest Ecosystem Services
4.1.3. Increase in Carbon Stock and Carbon Sinks
4.2. Indirect Effects
4.2.1. Farmers’ Income
4.2.2. Farmer Employment
4.2.3. Forest Enterprise Development
4.2.4. Environmental Health
5. Results
5.1. Influencing Factors and Outcomes of Multiple Participants in NFPR
5.2. The Effect of External Variables
5.3. The Mechanism of Multiple Participants in NFPR
6. Discussion
7. Conclusions
Author Contributions
Funding
Data Availability Statement
Conflicts of Interest
Appendix A
| Type | External Variables | Effects | Spatial Scale | Time Scale | Reference | |
|---|---|---|---|---|---|---|
| Multiple Participants’ Characteristics | Characteristics of Farmers | Farmer population | + | Yichun City, Heilongjiang Province, China | 2003–2018 | Zhao, X. (2021) |
| − | Tropical forests | 1998 | Arild, A et al. (1999) | |||
| − | Tropical forests | 1986–1999 | Geist, H. et al. (2001) | |||
| − | Northern Ecuadorian Amazon | 1990–1999 | Alisson, F. B. et al. (2005) | |||
| + | Heilongjiang Province, China | 1977–2013 | Shi, M. et al. (2017) | |||
| + | China | 1995–2005 | Chen, X. (2007) | |||
| + | China | 1973–2009 | Shi, C. (2010) | |||
| Farmers’ income | + | Wulong County, Chongqing Municipality | 2009 | Zhi, L. et al. (2013) | ||
| Farmers’ willingness | + | Heilongjiang Province, China | 1996–2013 | Zheng, L. (2015) | ||
| Part-time farmers | − | China | 1997–2006 | Feng, Q. et al. (2010) | ||
| Characteristics of Forest Management | unclear | Adaba and Dodola districts of West Arsi zone | 2004–2012 | Goytom, A. et al. (2019) | ||
| unclear | Central Senegal | 2006–2010 | Robinson, E. et al. (2021) | |||
| Characteristics of Government Apparatus | + | Northern Pakistan | 2019 | Ali, S. et al. (2021) | ||
| + | Xiushan County, Chongqing Municipality | 2007–2011 | Jin, H. (2012) | |||
| + | Qinling Nature Reserve, China | 2006–2012 | Liu, J. et al. (2013) | |||
| Characteristics of Other Participants | + | Heilongjiang Province, China | 1998–2013 | Zhu, Y. (2015) | ||
| Biophysical Conditions | Forest Land Conditions | + | Heilongjiang Province, China | 1996–2013 | Zheng, L. (2015) | |
| + | Heilongjiang Province, China | 1977–2013 | Shi, M. et al. (2017) | |||
| + | Beijing-Tianjin-Hebei region, China | 2000–2018 | Li, L. et al. (2021) | |||
| Forest Conditions | + | Heilongjiang Province, China | 1996–2013 | Zheng, L. (2015) | ||
| + | South China | 1977–2013 | Yan, R. et al. (2020) | |||
| Climate Conditions | + | Da Hinggan Mountains, China | 1990–2015 | Zheng, S. et al. (2021) | ||
| + | Heilongjiang Province, China | 1996–2013 | Zheng, L. (2015) | |||
| Geographic Location | unclear | China | 1995–2005 | Chen, X. (2007) | ||
| unclear | Western China | 2002–2012 | Ke, S. et al. (2015) | |||
| unclear | Xiaolongshan region, Gansu Province, China | 2000–2010 | Sun, C. et al. (2017) | |||
| Natural Disasters in Forest | − | Heilongjiang Province, China | 1996–2013 | Zheng, L. (2015) | ||
| unclear | Yichun City, Heilongjiang Province, China | 2003–2018 | Zhao, X. (2021) | |||
| Attributes of the Community | Economic Development Level | − | China | 1973–2009 | Shi, C. (2010) | |
| + | Heilongjiang Province, China | 2000–2015 | Zhou, M. (2017) | |||
| Industrial Restructuring | + | Northeast China | 1993–2014 | Chen, Y. et al. (2017) | ||
| − | Heilongjiang Province, China | 1976–2015 | Zhang, B. (2020) | |||
| Forest Carbon Sink Market | + | China | 2004–2013 | Jiang, X. (2016) | ||
| + | China | 2010–2016 | Zhao, H. (2019) | |||
| + | Heilongjiang Province, China | 2005–2014 | Chen, L. et al. (2021) | |||
| Agricultural Production Efficiency | + | Sri Lanka | 2004 | Prabodh, I. (2005) | ||
| + | National scale | 2009–2012 | Ricardo, G. et al. (2013) | |||
| + | Nepal | 2013 | Narendra, C. et al. (2014) | |||
| Customs and Culture | + | China | 1995–2005 | Chen, X. (2007) | ||
| Rules-in-use | Direct Rules | Direct investment | + | Heilongjiang Province, China | 2000–2015 | Zhou, M. (2017) |
| + | China | 1998-2003 | Lv, J. (2005) | |||
| Logging ban policy | + | China | 2004–2013 | Jiang, X. (2016) | ||
| + | China | 2000–2014 | Zhu, Z. et al. (2018) | |||
| + | Northeast China | 2016 | Zou, Y. et al. (2020) | |||
| − | Yichun City, Heilongjiang Province, China | 2003–2018 | Zhao, X. (2021) | |||
| − | China | 2017 | Ke, S. et al. (2018) | |||
| Indirect Rules | + | Yichun City, Heilongjiang Province, China | 2003–2018 | Zhao, X. (2021) | ||
| + | China | 2019 | Lin, X. et al. (2020) | |||
| Organizational Rules | Ecosystem management | + | Moshao forest farm of Huitong county, China | 1998–2013 | Dai, E. et al. (2020) | |
| + | Heilongjiang Province, China | 1998–2013 | Zhu, Y. (2015) | |||
| Contract management | + | Beijing, China | 2009–2014 | Li, C. et al. (2021) | ||
| Division of management zones | unclear | Northeast China | 2000–2010 | Wei, Y. et al. (2014) | ||
| Collective forest tenure reform | + | China | 1989–2018 | Liu, S. et al. (2021) | ||
| + | China | 1990–2009 | Zhang, H. (2012) | |||
| Incentive Rules | + | Africa, Asia and Latin America | 1991 | Fortmann, L. et al. (1991) | ||
| + | China | 1949–2013 | Hu, A. et al. (2014) | |||
| + | Wuling Mountain Areas, China | 2012 | Li, X. et al. (2015) | |||
| + | Ningxia Province, China | 2015–2019 | Wang, Y. (2020) | |||
| Outcomes | Direct Outcomes | Ecological benefit | Yichun City, Heilongjiang Province, China | 2019 | Qin, L. et al. (2021) | |
| Shanxi Province, China | 2016 | Fan, L. (2019) | ||||
| Northeast China and Inner Mongolia | 2000–2015 | Huang, L. et al. (2017) | ||||
| Ecosystem services restoration improvement | Changbai Mountain, China | 2000–2015 | Wang, H. et al. (2017) | |||
| Da Hinggan Mountains, China | 1990–2015 | Zheng, S. et al. (2021) | ||||
| Xinjiang province, China | 2000–2015 | Lan, J. et al. (2018) | ||||
| Carbon stock and carbon sink increase | Upper Reachers of Yangtze river | 1988–2008 | Guo, Y. et al. (2015) | |||
| Heilongjiang Province, China | 1973–2013 | Zhang, C. et al. (2018) | ||||
| China | 1999–2018 | Zhang, Y. et al. (2021) | ||||
| Beijing, China | 2009–2014 | Li, C. et al. (2021) | ||||
| Indirect Outcomes | Farmers’ income | Northeast China | 2012–2017 | Geng, Y. et al. (2021) | ||
| Western China | 2003–2011 | Zang, L. (2014) | ||||
| Farmer employment | Yichun City, Heilongjiang Province, China | 2008, 2013 | Song, X. et al. (2018) | |||
| Forest industry enterprise development | Northeast China | 2000–2015 | Deng, Y. et al. (2019) | |||
| Environmental health | China | 1996–2015 | Farooq, M.U. et al. (2019) | |||
| Cambodia | 2000–2014 | Pienkowski, T. et al. (2017) | ||||
References
- Wu, H.; Yin, H.; Cao, Y. Effects of natural forest protection project on total factor productivity of forestry in China—Empirical based on provincial panel data. J. Northeast Agric. Univ. 2022, 53, 90–96. [Google Scholar] [CrossRef]
- 2021 China Ecological Environment Status Bulletin. Minist. Ecol. Environ. People’s Repub. China 2022, 5, 26.
- Rogelj, J.; Den, E.; Höhne, N.; Fransen, T.; Fekete, H.; Winkler, H.; Schaeffer, R.; Sha, F.; Riahi, K.; Meinshausen, M. Paris Agreement climate proposals need a boost to keep warming well below 2 °C. Nature 2016, 534, 631–639. [Google Scholar] [CrossRef] [PubMed]
- Liu, S.; Ma, J.; Miao, N. Achievements in natural forest protection, ecological restoration, and sustainable management in China. Acta Ecol. Sin. 2015, 35, 212–218. [Google Scholar]
- Tao, J.; Zhang, W.; He, Y. Natural Forest Conservation and Its Studies in China. For. Resour. Manag. 2002, 6, 61–68. [Google Scholar]
- Delang, C.O.; Wang, W. Chinese forest policy reforms after 1998: The case of the Natural Forest Protection Program and the Slope Land Conversion Program. Int. For. Rev. 2013, 15, 290–304. [Google Scholar] [CrossRef]
- Yang, H. China’s Natural Forest Protection Program: Progress and Impacts. For. Chron. 2017, 93, 113–117. [Google Scholar] [CrossRef]
- The Office of the Central Committee and the State Council Launched Scheme for the Protection and Restoration of Natural Forests. Available online: http://www.gov.cn/zhengce/2019-07/23/content_5413850.htm (accessed on 13 December 2022).
- He, Y.; Fei, Z.; Ye, X.; Liu, Z.; Dong, W. Evaluation of carbon sink value of NFPP and the significance of “Carbon Neutralization”. J. Public Manag. 2022, 19, 154–163+176. [Google Scholar] [CrossRef]
- Liu, Y.; Chen, S.; Zhao, R.; Li, Q. Researches on protection and restoration of natural forests in China. World For. Res. 2021, 1–7. [Google Scholar] [CrossRef]
- Shen, G. Natural Forest Protection Project and Sustainable Forest Management. For. Econ. 2009, 15–16. [Google Scholar]
- He, Y.; Xie, H.; He, Y. Problems and recommendations of conservation and restoration of natural forest in Yangtze River Economic Belt. For. Resour. Manag. 2022, 1–9. [Google Scholar] [CrossRef]
- Ma, S.; Tian, M.; Liu, C.; Wang, F.; Du, L. The function mechanism of forest certification in promoting high-quality development of natural forest. For. Resour. Manag. 2021, 30, 19–27. [Google Scholar] [CrossRef]
- Chen, L.; Chen, L.; Zhu, Z.; Han, L.; Cao, Y. Development potential of forestry carbon sequestration projects in natural forest protection project area: Taking Heilongjiang Natural Forest Protection Project area as an example. J. Zhejiang Agric. Univ. 2021, 33, 944–954. [Google Scholar]
- Sheng, C.; Zhu, Z.; Chen, L. Connotation, characteristics and development of natural forest protection public welfare undertakings in the new period. Issues For. Econ. 2021, 41, 13–19. [Google Scholar] [CrossRef]
- Cai, J.; Li, D. How does the commercial forest redemption policy leverage social participation and economic performance? a mixed-methods research of Fujian forestry policy innovation. J. Public. Adm. 2020, 13, 40–60, 207–208. [Google Scholar]
- Li, G.; Zhao, W.; Wei, Y.; Fang, X.; Gao, B.; Dai, L. Evaluation on the influence of natural forest protection program on forest ecosystem service function in Changbai mountain. Acta Ecol. Sin. 2015, 35, 984–992. [Google Scholar]
- Ostrom, E. A diagnostic approach for going beyond panaceas. Proc. Natl. Acad. Sci. USA 2007, 104, 15181–15187. [Google Scholar] [CrossRef]
- Ostrom, E. Background on the institutional analysis and development framework. Policy Stud. J. 2011, 39, 7–27. [Google Scholar] [CrossRef]
- Ostrom, E. Understanding Institutional Diversity; Princeton University Press: Princeton, NY, USA, 2009. [Google Scholar]
- Fan, S.; Chen, Y.; Chen, J. Performance Evaluation and comparison of ecological construction policies based on public value. J. Public Manag. 2013, 10, 110–116, 142–143. [Google Scholar]
- Geng, Y.; Jiang, Y. Main factors on family income of employees in state-owned forest areas after full stop of commercia logging of natural forests. J. For. Res. 2022, 50, 122–126. [Google Scholar] [CrossRef]
- Lin, J.; Liao, W.; Huang, H.; Wang, J. Will the policy of completely stopping commercial logging of natural forests affect the livelihood capital of forestry farmers? For. Econ. 2021, 43, 5–20. [Google Scholar]
- Mammo, S.; Zhang, K.; Wang, X.; Ahmad, B.; Shale, G.; Kebede, G.; Terfe, Y.; Liu, X. Does participatory forest management save the remnant forest in Ethiopia? Proc. Natl. Acad. Sci. India Sect. B Biol. Sci. 2018, 88, 1–14. [Google Scholar] [CrossRef]
- Liu, J.; Yin, R. An estimation of the effects of China’s priority forestry programs on farmers’ income. Environ. Manag. 2010, 45, 526–540. [Google Scholar] [CrossRef] [PubMed]
- Reem, H.; Johan, A.O.; Peter, C.; Peter, N.; Aaron, J.M.R.; Wen, Z. A global analysis of the social and environmental outcomes of community forests. Nat. Sustain. 2021, 4, 216–224. [Google Scholar] [CrossRef]
- Tian, N.; Neelam, P.; Lu, F. Assessments of landowners’ willingness to accept compensation for participating in forest certification in Shandong, China. Sustainability 2021, 13, 903. [Google Scholar] [CrossRef]
- Zhao, X. Research on Benefit Accounting and Benefit Improvement of Forest Ecosystem in Yichun State-Owned Forest Region. Ph.D. Thesis, Northeast Forestry University, Harbin, China, June 2021. [Google Scholar]
- Zheng, L. Research on the Coordinative Development of Forest Resources Management System in Heilongjiang Forest Industry Region. Ph.D. Thesis, Northeast Forestry University, Harbin, China, June 2015. [Google Scholar]
- Zhi, L.; Fan, S.; Li, Q.; Guo, X. The empirical analysis about zoning desire of rural households toward public welfare forest—A case study of Wulong County and Yulong County in Natural Forest Protection Project area. For. Econ. 2013, 106–109. [Google Scholar]
- Arild, A.; David, K. Rethinking the causes of deforestation: Lessons from economic models. World Bank Res. Obs. 1999, 14, 73–98. [Google Scholar] [CrossRef]
- Geist, H.; Lambin, E. What Drives Tropical Deforestation? A Meta Analisys of Proximate and Underlying Causes of Deforestation Based on Subnational Case Study Evidence; Lucc International Project Office: Louvain-la-neuve, Belgium, 2001. [Google Scholar]
- Alisson, F.B.; David, L.C. Gender-specific out-migration, deforestation and urbanization in the Ecuadorian Amazon. Global Planet. Chang. 2005, 47, 99–110. [Google Scholar] [CrossRef]
- Shi, M.; Yin, R.; Lv, H. An empirical analysis of the driving forces of forest cover change in Northeast China. For. Policy Econ. 2017, 78, 78–87. [Google Scholar] [CrossRef]
- Chen, X. The Study on Influence Factors of Regional Forest Resources Fluctuation in China. Master’s Thesis, Beijing Forestry University, Beijing, China, 2007. [Google Scholar]
- Shi, C. Influence Factors Analysis on China’s Forest Quality. Ph.D. Thesis, Beijing Forestry University, Beijing, China, 2010. [Google Scholar]
- Feng, Q.; Chen, J.; Qin, F. Empirical analysis and policy recommendations study on Chinese state-owned forest of labor employment. Res. Agric. Mod. 2010, 31, 304–307. [Google Scholar]
- Goytom, A.; Erwin, B. Trust, regulation and participatory forest management: Micro-level evidence on forest governance from Ethiopia. World Dev. 2019, 120, 118–132. [Google Scholar] [CrossRef]
- Robinson, E. Citizens, Custodians, and Villains: Environmentality and the politics of difference in Senegal’s community forests. Geoforum 2021, 125, 25–36. [Google Scholar] [CrossRef]
- Ali, S.; Wang, D.; Hussain, T.; Lu, X.; Nurunnabi, M. Forest resource management: An empirical study in Northern Pakistan. Sustainability 2021, 13, 8752. [Google Scholar] [CrossRef]
- Jin, H. Interaction and integration: Sociological analysis of public goods supply behavior—Based on a case study of forest management. Probe 2012, 146–152. [Google Scholar]
- Zhu, Y. Study on the Supply for Forest Ecosystem Services by Government in Key State-Owned Forest Region of Heilongjiang Province. Ph.D. Thesis, Northeast Forestry University, Harbin, China, June 2015. [Google Scholar]
- Ostrom, E. Developing a method for analyzing institutional change. In Assessing the Evolution and Impact of Alternative Institutional Structures; Batie, S., Mercuro, N., Eds.; Routledge Press: London, UK, 2008. [Google Scholar] [CrossRef]
- Li, L.; Deng, D.; Zhang, D.; Yang, W. Analysis on socio-economic determinants of forest fragmentation in Beijing-Tianjin-Hebei region. For. Econ. 2021, 43, 5–16. [Google Scholar]
- Yan, R.; Zinda, J.A.; Ke, S. Designating tree crops as forest: Land competition and livelihood effects mediate tree crops impact on natural forest Cover in South China. Land Use Policy 2020, 96, 104702. [Google Scholar] [CrossRef]
- Zheng, S.; Wang, L.; Zang, S. The change of ecosystem services of Natural Forest Protection Project Regions in the Da Hinggan Mountains. Sci. Geogr. Sin. 2021, 41, 1295–1302. [Google Scholar]
- Sun, C.; Zhen, L.; Wang, C.; Hu, J.; Du, B. Assessment of the ecological effects of the first-phase natural forest protection project in the Xiaolongshan region, Gansu Province. Prog. Geogr. 2017, 36, 732–740. [Google Scholar]
- Zhou, M. Study on Endogenous Growth of Economic Transformation of State-Owned Forest Region in Heilongjiang. Master’s Thesis, Northeast Forestry University, Harbin, China, June 2017. [Google Scholar]
- Chen, Y.; Zhang, Z.; Liao, B. Study on dynamic changes of forest ecological security of stated-owned forest areas in Northeast China—Based on ecology—Industry symbiosis. Resour. Dev. Mark. 2017, 33, 411–416. [Google Scholar]
- Zhang, B. Research on Characteristic Evolution and Effects Analysis of Forestry Economic Transition Based on Forest Transition in Heilongjiang Key State-Owned Forest Areas. Ph.D. Thesis, Northeast Forestry University, Harbin, China, December 2020. [Google Scholar]
- Jiang, X. The Potential and Development Path of Sequestering Carbon in China’s Forest Sector. Ph.D. Thesis, Zhejiang University, Zhejiang, China, 2016. [Google Scholar]
- Zhao, H. Research and Analysis on the Development Potential of Forestry Carbon Sink Projects in China. Master’s Thesis, Beijing Forestry University, Beijing, China, 2019. [Google Scholar]
- Prabodh, I. Technical Efficiency in Agriculture and Dependency on Forest Resources: An Economic Analysis of Rural Households and the Conservation of Natural Forests in Sri Lanka; The University of Hawaii: Honolulu, HI, USA, 2005. [Google Scholar]
- Ricardo, G.; Tobias, K.; Leandro, M. Beyond ‘Land sparing versus land sharing’: Environmental heterogeneity, globalization and the balance between agricultural production and nature conservation. Curr. Opin. Environ. Sustain. 2013, 5, 477–483. [Google Scholar] [CrossRef]
- Narendra, C.; Geoffrey, N.K.; Hugh, B. Production efficiency of community forest management in Nepal. For. Policy Econ. 2015, 50, 172–179. [Google Scholar] [CrossRef]
- Lv, J. A Study on Forest Public Goods Supply in CHINA. Master’s Thesis, Northeast Forestry University, Harbin, China, June 2005. [Google Scholar]
- Zhu, Z.; Liu, X.; Cao, Y. Factor input, resource management and process performance of forestry ecological project: An empirical analysis based on grey input-output system of Natural Forest Protection Program. World For. Res. 2018, 31, 1–9. [Google Scholar]
- Zou, Y.; Li, J.; Tian, G. Empirical Analysis on determinants of subjective well-being in stated-owned forest area based on capability approach: From the perspective of full stop commercial logging. For. Sci. 2020, 56, 154–164. [Google Scholar]
- Ke, S.; Zhu, L.; Yuan, H.; Ji, P. An economic interpretation and policy enlightenment of the “Two Mountains” theory: An analysis based on the example of complete cessation of commercial logging of natural forests. Chinese Rural Econ. 2018, 52–66. [Google Scholar]
- Lin, X.; Zhang, D. Construction of legal system for natural forest protection and restoration under the concept of green development. J. Fujian Norm. Univ. Philos. Soc. Sci. Ed. 2020, 71–79+170. [Google Scholar]
- Dai, E.; Wang, X.; Zhu, J.; Wang, X. Modeling the long-term impacts of harvest and artificial regeneration on forest area and aboveground biomass in Red Soil Hilly Region: A case study in Moshao forest farm of Huitong county. J. Nat. Resour. 2020, 35, 2995–3006. [Google Scholar] [CrossRef]
- Li, C.; Zhu, J.; Zhang, F.; Li, Q.; Tian, Y.; Xiao, W.; Chen, W. Carbon sequestration capacity of Beijing arbor forest based on NbS. J. Beijing For. Univ. 2021, 43, 13–22. [Google Scholar]
- Wei, Y.; Zhou, W.; Yu, D.; Zhou, L.; Fang, X.; Zhao, W.; Bao, Y.; Meng, Y.; Dai, L. Carbon storage of forest vegetation under the Natural Forest Protection Program in Northeast China. Acta Ecol. Sin. 2014, 34, 5696–5705. [Google Scholar]
- Liu, S.; Xia, J. Forest harvesting restriction and forest restoration in China. For. Policy Econ. 2021, 129, 102516. [Google Scholar] [CrossRef]
- Zhang, H. Research on the effect of collective forests tenure reform on China’s timber supply. Ph.D. Thesis, Nanjing Forestry University, Nanjing, China, December 2022. [Google Scholar]
- Fortmann, L.; Bruce, J. You’ ve Got to Know Who Controls the Land and Trees People Use: Gender, Tenure and the Environment; University of Zimbabwe: Harare, Zimbabwe, 1991. [Google Scholar]
- Hu, A.; Shen, R. Pioneer of ecological civilization: Chinese forest road (1949–2013). J. Tsinghua Univ. Philos. Soc. Sci. 2014, 29, 63–72+171. [Google Scholar]
- Li, X.; Cao, J.; Li, F. Influence of ecological compensation participation on farmer’s income--A case study in Wuling Mountain areas. J. Huazhong Agric. Univ. 2015, 51–57. [Google Scholar]
- Wang, Y. Ningxia forest ecological compensation policy innovation and practice. J. North Minzu Univ. 2020, 171–176. [Google Scholar]
- Qin, L.; Zhang, M. An empirical analysis on the implementation performance of the second phase of Natural Forest Protection Project. Issues For. Econ. 2021, 41, 455–463. [Google Scholar]
- Fan, L. Comprehensive Benefit Assessment of Natural Forests Protection Project in Shanxi Province. J. Northwest For. Univ. 2019, 34, 265–272. [Google Scholar]
- Huang, L.; Wang, B.; Niu, X.; Song, Q. Evaluation of ecological effects of the natural forest protection program in key state-owned forest districts in Northeast China and Inner Mongolia. Sci. Soil Water Conserv. 2017, 15, 89–96. [Google Scholar]
- Wang, H.; Wang, B.; Niu, X.; Song, Q. Dynamic change of natural forest ecological benefit in Changbai Forest Industry Group since implementation of Natural Forest Protection Project. Sci. Soil Water Conserv. 2017, 15, 86–93. [Google Scholar]
- Lan, J.; Zhang, Y.; Shi, Q.; Li, J.; Xu, Z.; Han, Y. Assessment of service functions value of the Natural Forest Protection Program in Xinjiang. J. Northwest For. Univ. 2018, 33, 289–296. [Google Scholar]
- Guo, Y.; Zhou, W.; Yu, D.; Zhou, L.; Gu, X.; Wu, Z.; Wu, S.; Wang, X.; Dai, L. Research on forest vegetation carbon storage under the National Natural Forest Protection Project in the upper researches of Yangtze River. Resour. Environ. Yangtze Basin 2015, 221–228. [Google Scholar]
- Zhang, C.; Wang, L.; Song, Q.; Chen, X.; Gao, H.; Wang, X. Biomass carbon stocks and dynamics of forests in Heilongjiang Province from 1973 to 2013. China Environ. Sci. 2018, 38, 4678–4686. [Google Scholar]
- Zhang, Y.; Liu, X.; Gao, W.; Li, H. Dynamic changes of forest vegetation carbon storage and the characteristics of carbon sink (source) in the Natural Forest Protection Project region for the past 20 years. Acta Ecol. Sin. 2021, 41, 5093–5105. [Google Scholar]
- Geng, Y.; Sun, S.; Youn, Y. Impact of forest logging ban on the welfare of local communities in Northeast China. Forests 2021, 12, 3. [Google Scholar] [CrossRef]
- Zang, L. Effects of Natural Forest Protection Program on farmers’ income in Western China. J. Agro-For. Econ. Manag. 2014, 13, 201–209. [Google Scholar]
- Song, X.; Li, Q.; Li, N. Influence on reform of state-owned forest region on allocation of labor resources---An empirical analysis based on pilot project in Heilongjiang. Resour. Dev. Mark. 2018, 34, 532–538. [Google Scholar]
- Deng, Y.; Deng, Y. Analysis on the factors influencing the production efficiency of northeast state-owned forestry enterprises under the background of implementing the natural forest resources protection project. Rural Econ. 2019, 3, 128–134. [Google Scholar]
- Farooq, M.U.; Shahzad, U.; Sarwar, S.; Li, Z. The impact of carbon emission and forest activities on health outcomes: Empirical evidence from China. Environ. Sci. Pollut. Res. 2019, 26, 12894–12906. [Google Scholar] [CrossRef]
- Pienkowski, T.; Dickens, B.L.; Sun, H.; Carrasco, L.R. Empirical evidence of the public health benefits of tropical forest conservation in Cambodia: A generalised linear mixed-effects model analysis. Lancet Planet. Health 2017, 1, e180–e187. [Google Scholar] [CrossRef]
- Ostrom, E. Why Do We Need to Protect Institutional Diversity? Eur. Polit. Sci. 2012, 11, 128–147. [Google Scholar] [CrossRef]
- Ostrom, E.; Basurto, X. Crafting analytical tools to study institutional change. J. Inst. Econ. 2011, 7, 317–343. [Google Scholar] [CrossRef]
- Ostrom, E. A general framework for analyzing sustainability of social-ecological systems. Science 2009, 325, 419–422. [Google Scholar] [CrossRef]




Disclaimer/Publisher’s Note: The statements, opinions and data contained in all publications are solely those of the individual author(s) and contributor(s) and not of MDPI and/or the editor(s). MDPI and/or the editor(s) disclaim responsibility for any injury to people or property resulting from any ideas, methods, instructions or products referred to in the content. |
© 2023 by the authors. Licensee MDPI, Basel, Switzerland. This article is an open access article distributed under the terms and conditions of the Creative Commons Attribution (CC BY) license (https://creativecommons.org/licenses/by/4.0/).
Share and Cite
Ke, J.; Sun, R.; Ma, Y.; Zhang, C. What Promotes Natural Forest Protection and Restoration? Insights from the Perspective of Multiple Parties. Forests 2023, 14, 339. https://doi.org/10.3390/f14020339
Ke J, Sun R, Ma Y, Zhang C. What Promotes Natural Forest Protection and Restoration? Insights from the Perspective of Multiple Parties. Forests. 2023; 14(2):339. https://doi.org/10.3390/f14020339
Chicago/Turabian StyleKe, Jinkai, Ruolin Sun, Yifei Ma, and Caihong Zhang. 2023. "What Promotes Natural Forest Protection and Restoration? Insights from the Perspective of Multiple Parties" Forests 14, no. 2: 339. https://doi.org/10.3390/f14020339
APA StyleKe, J., Sun, R., Ma, Y., & Zhang, C. (2023). What Promotes Natural Forest Protection and Restoration? Insights from the Perspective of Multiple Parties. Forests, 14(2), 339. https://doi.org/10.3390/f14020339
