Livelihood Dependency on Non-Timber Forest Products: Implications for REDD+
Abstract
1. Introduction
1.1. Research Background
1.2. Literature Review
1.3. Rationale for the Study
2. Materials and Methods
2.1. Case Study Description and Data Collection
2.2. Variable Descriptions
2.3. Methods
2.4. Empirical Model
3. Results
3.1. Descriptive Analysis of the Livelihood of Forest-Dependent Communities
3.1.1. Household Annual Subsistence Level and Cash Income from NTFPs
3.1.2. Relative Annual Household Income
3.2. Livelihood Dependence Estimation
4. Discussion
4.1. Factors Affecting NTFP Dependence by Forest-Dependent Communities
4.2. Policy Implications for REDD+
4.2.1. Policy Implications for Poverty
4.2.2. Policy Implications for Food Security
4.2.3. Policy Implications for Land Tenure Security
4.2.4. Policy Implications for Energy Supply
4.2.5. Policy Implications for Capacity Building
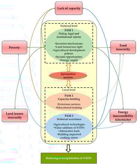
4.3. Suggestions for Developing Potential PAMs
5. Conclusions
Author Contributions
Funding
Acknowledgments
Conflicts of Interest
References
- Hardin, G. The Tragedy of the Commons. Science 1968, 162, 1243–1248. [Google Scholar] [PubMed]
- Shackleton, S.; Delang, C.O.; Angelsen, A. From Subsistence to Safety Nets and Cash Income: Exploring the Diverse Values of Non-timber Forest Products for Livelihoods and Poverty Alleviation. In Non-Timber Forest Products in the Global Context; Shackleton, S., Shackleton, C., Shanley, P., Eds.; Springer: Berlin/Heidelberg, Germany, 2011; p. 289. ISBN 9783642179822. [Google Scholar]
- Angelsen, A.; Wunder, S. Exploring the Forest—Poverty Link: Key Concepts, Issues and Research Implications; Occasional paper 40; Center for International Forestry Research: Bogor, Indonesia, 2003; ISSN 0854-9818. [Google Scholar]
- Alcorn, J.B. Economic Botany, Conservation, and Development: What’s the Connection? Ann. Missouri Bot. Gard. 1995, 82, 34–46. [Google Scholar] [CrossRef]
- Herring, R.J. The Commons and Its “Tragedy” as Analytical Framework: Understanding Environmental Degradation; Northwestern University: Evanston, IL, USA, 1988. [Google Scholar]
- FAO. Assessing Forest Degradation: Towards the Development of Globally Applicable Guidelines, Forest Resources Assessment Working Paper 177; Food and Agriculture Organization of the United Nations: Rome, Italy, 2011.
- Weatherley-Singh, J.; Gupta, A. Drivers of deforestation and REDD+ benefit-sharing: A meta-analysis of the (missing) link. Environ. Sci. Policy 2015, 54, 97–105. [Google Scholar] [CrossRef]
- Hosonuma, N.; Herold, M.; De Sy, V.; De Fries, R.S.; Brockhaus, M.; Verchot, L.; Angelsen, A.; Romijn, E. An assessment of deforestation and forest degradation drivers in developing countries. Environ. Res. Lett. 2012, 7, 4009. [Google Scholar] [CrossRef]
- Kissinger, G.; Herold, M.; De Sy, V.; Angelsen, A.; Bietta, F.; Bodganski, A.; Boucher, D.; Boyle, T.; Brickell, E.; Defries, R.; et al. Drivers of Deforestation and Forest Degradation: A Synthesis Report for REDD+ Policy Makers; Government of the UK and Norway; Lexeme Consulting: Vancouver, BC, Canada, 2012.
- Kissinger, G.; San, P.P.; Arnold, F.; Mon, M.S.; Min, N.E.E. Identifying Drivers of Deforestation and Forest Degradation in Myanmar; Myanmar REDD Programme: Yezin, Myanmar, 2017. [Google Scholar]
- UNFCCC. Report of the Conference of the Parties on its Thirteenth Session, Held in Bali from 3 to 15 December 2007. 2007, pp. 1–60. Available online: http://Unfccc.Int/Resource/Docs/2007/Cop13/Eng/06a01.Pdf (accessed on 2 May 2019).
- Angelsen, A.; Brockhaus, M.; Sunderlin, W.D.; Verchot, L.V. Analysing REDD+: Challenges and Choices; Center for International Forestry Research: Bogor, Indonesia, 2012; ISBN 9786028693806. [Google Scholar]
- Murphy, D. Safeguards and Multiple Benefits in a REDD+ Mechanism; International Institute for Sustainable Development: Winnipeg, MB, Canada, 2011; pp. 1–29. [Google Scholar]
- Myanmar REDD+ Programme. Myanmar REDD | Myanmar REDD. Available online: http://www.myanmar-redd.org/ (accessed on 19 July 2018).
- Hugel, B.; Devalue, K.; Scriven, J.; Halverson, L.; Labbate, G.; Hicks, C.; Walcott, J.; Chiu, M.; Vickers, B.; Eggerts, E. Redd+ Academy Learning Journal, Module 7: Policies and Measures for REDD+ Implementation, 2; United Nations Enviornment Program, Châtelaine: Geneva, Switzerland, 2017; ISBN 9789280736472.
- Myanmar REDD+ Program. National REDD+ Strategy Myanmar, Draft. 2017. Available online: http://www.myanmar-redd.org/warsaw-framework/nsap (accessed on 2 May 2019).
- Than, K.Z.; Wen, Y.; Zaw, Z. Exploring Socioeconomic Impacts of REDD-plus Pilot Program to Rural Livelihoods: Comparative Study of Yedashae and Oaktwin Townships in Bago Region of Myanmar. Int. J. Sci. 2016, 2, 28–41. [Google Scholar]
- DeBeer, J.H.; McDermott, M.J. The Economic Value of Non-timber Forest Products in Southeast Asia; The Netherlands Committee for IUCN: Amsterdam, The Netherlands, 1996; p. 200. [Google Scholar]
- Angelsen, A.; Jagger, P.; Babigumira, R.; Belcher, B.; Hogarth, N.J.; Bauch, S.; Börner, J.; Smith-Hall, C.; Wunder, S. Environmental Income and Rural Livelihoods: A Global-Comparative Analysis. World Dev. 2014, 64, S12–S28. [Google Scholar] [CrossRef]
- Agrawal, A.; Cashore, B.; Hardin, R.; Shepherd, G.; Benson, C.; Miller, D. Economic Contributions of Forests, Background Paper 1. In Proceedings of the United Nations Forum on Forests Report on the tenth session, Istanbul, Turkey, 8–19 April 2013; pp. 1–127. [Google Scholar]
- Costanza, R.; D’Arge, R.; de Groot, R.; Farber, S.; Grasso, M.; Hannon, B.; Limburg, K.; Naeem, S.; O’Neill, R.V.; Paruelo, J.; et al. The value of the world’s ecosystem services and natural capital. Nature 1998, 387, 253–260. [Google Scholar] [CrossRef]
- McElwee, P.D. Forest environmental income in Vietnam: Household socioeconomic factors influencing forest use. Environ. Conserv. 2008, 35, 147–159. [Google Scholar] [CrossRef]
- Reddy, S.R.C.; Chakravarty, S.P. Forest dependence and income distribution in a subsistence economy: Evidence from India. World Dev. 1999, 27, 1141–1149. [Google Scholar] [CrossRef]
- Schaafsma, M.; Morse-Jones, S.; Posen, P.; Swetnam, R.D.; Balmford, A.; Bateman, I.J.; Burgess, N.D.; Chamshama, S.A.O.; Fisher, B.; Freeman, T.; et al. The importance of local forest benefits: Economic valuation of non-timber forest products in the eastern Arc mountains in Tanzania. Glob. Environ. Chang. 2014, 24, 295–305. [Google Scholar] [CrossRef]
- Sunderlin, W.D.; Belcher, B.; Santoso, L.; Angelsen, A.; Burgers, P.; Nasi, R.; Wunder, S. Livelihoods, forests, and conservation in developing countries: An overview. World Dev. 2005, 33, 1383–1402. [Google Scholar] [CrossRef]
- Mullan, K. The Value of Forest Ecosystem Services to Developing Economies; GCD Working Paper; Center for Global Development: Washington, DC, USA, 2014. [Google Scholar]
- Akanni, K.A.; State, O. Economic Benefits of Non-Timber Forest Products Among Rural Communities in Nigeria. Environ. Nat. Resour. Res. 2013, 3, 19–26. [Google Scholar] [CrossRef]
- Croitoru, L. Valuing the non-timber forest products in the Mediterranean region. Ecol. Econ. 2007, 63, 768–775. [Google Scholar] [CrossRef]
- Heubach, K.; Wittig, R.; Nuppenau, E.A.; Hahn, K. The economic importance of non-timber forest products (NTFPs) for livelihood maintenance of rural west African communities: A case study from northern Benin. Ecol. Econ. 2011, 70, 1991–2001. [Google Scholar] [CrossRef]
- Uberhuaga, P.; Smith-Hall, C.; Helles, F. Forest income and dependency in lowland Bolivia. Environ. Dev. Sustain. 2012, 14, 3–23. [Google Scholar] [CrossRef]
- Adam, Y.O.; Mirghani, A.; Tayeb, E.L. Forest Dependency and its Effect on Conservation in Sudan: A Case of Srf-Saaid Reserved Forest In Gadarif State. Agric. For. 2014, 60, 107–121. [Google Scholar]
- Vedeld, P.; Angelsen, A.; Bojö, J.; Sjaastad, E.; Kobugabe Berg, G. Forest environmental incomes and the rural poor. For. Policy Econ. 2007, 9, 869–879. [Google Scholar] [CrossRef]
- Myers, N. Tropical Forests: Much More Than Stocks of Wood. J. Trop. Ecol. 1988, 4, 209–221. [Google Scholar] [CrossRef]
- Solomon, M.M. Importance of non-timber forest production in sustainable forest management, and its implication on carbon storage and biodiversity conservation in Ethiopia. Int. J. Biodivers. Conserv. 2016, 8, 269–277. [Google Scholar] [CrossRef]
- Chidumayo, E.N.; Gumbo, D.J. The environmental impacts of charcoal production in tropical ecosystems of the world: A synthesis. Energy Sustain. Dev. 2013, 17, 86–94. [Google Scholar] [CrossRef]
- Datta, S.K.; Sarkar, K. NTFPs and Their Commercialization Issues from the Perspective of Rural Livelihood and the State of Forest Resources: A Study of the Ranibundh Forest Range in West Bengal, India. J. Sustain. For. 2012, 31, 640–660. [Google Scholar] [CrossRef]
- Murali, K.S.; Shankar, U.; Shaanker, R.U.; Ganeshaiah, K.N.; Bawa, K.S. Extraction of non-timber forest products in the forests of Biligiri Rangan Hills, India 2. Impact of NTFP extraction on regeneration, population structure, and species composition. Econ. Bot. 1996, 50, 252–269. [Google Scholar] [CrossRef]
- Ndangalasi, H.J.; Bitariho, R.; Dovie, D.B.K. Harvesting of non-timber forest products and implications for conservation in two montane forests of East Africa. Biol. Conserv. 2007, 134, 242–250. [Google Scholar] [CrossRef]
- Shankar, U.M.A.; Murali, K.S.; Shaanker, R.U.M.A.; Ganeshaiah, K.N.B. Extraction of Non-Timber Forest Products in the Forests of Biligiri Rangan Hills, India 4. Impact on Floristic Diversity and Population Structure in a Thorn Scrub Forest. Econ. Bot. 1998, 52, 302–315. [Google Scholar] [CrossRef]
- Dao, T.H.H.; Hölscher, D. Impact of non-timber forest product use on the tree community in north-western Vietnam. Forests 2018, 9, 431. [Google Scholar] [CrossRef]
- Scriven, J. Developing REDD+ policies and measures from the bottom-up for the buffer zones of Amazonian protected areas. Environ. Dev. Sustain. 2012, 14, 745–765. [Google Scholar] [CrossRef]
- FAO. Global Forest Resources Assessment 2015—Desk Reference; Food and Agriculture Organization of the United Nations: Rome, Italy, 2015; ISBN 9789251088265.
- FAO. Global Forest Resources Assessment 2015—Working Paper 180, Terms and Definitions; Food and Agriculture Organization of the United Nations: Rome, Italy, 2015.
- FAO. Global Forest Resources Assessment 2010—Main Report, Forestry Paper 163; Food and Agriculture Organization of the United Nations: Rome, Italy, 2010; 350p.
- Asia Indigenous Peoples’ Pact (AIPP); The International Work Group for Indigenous Affairs (IWGIA); Asian Forum for Human Rights and Development (FORUM-ASIA). AIPP Asean’s Indigenous People; IWGIA: Chiang Mai, Thailand, 2010; pp. 1–20. [Google Scholar]
- Myanmar Department of Population. The 2014 Myanmar Population and Housing Census. The Union Report: Census Report; Ministry of Immigration and Population: Naipyidó, Myanmar, 2015; Volume 2.
- Rao, M.; Rabinowitz, A.; Khaing, S.T. Status review of the protected-area system in Myanmer, with recomendations for conservation planning. Conserv. Biol. 2002, 16, 360–368. [Google Scholar] [CrossRef]
- Myanmar Ministry of Forestry. Myanmar Forest Law (1992); The State Law and Order Restoration Council: Naipyidó, Myanmar, 1992.
- Myanmar Ministry of Natural Resources and Environmental Conservation. Community Forestry Instructions (2016); Ministry of Natural Resources and Environmental Conservation: Naipyidó, Myanmar, 2016.
- Forest Department of Myanmar. District Level Forest Management Plan (2016–2017 to 2025–2026), Taungoo District, Bago Division Part 1; Ministry of Natural Resources and Enviornmental Conservation: Naipyidó, Myanmar, 2015.
- Aung, P.S.; Adam, Y.O.; Pretzsch, J.; Peters, R. Distribution of forest income among rural households: A case study from Natma Taung national park, Myanmar. For. Trees Livelihoods 2015, 24, 190–201. [Google Scholar] [CrossRef]
- Hlaing, Z.C.; Kamiyama, C.; Saito, O. Interaction between rural people ’ s basic needs and forest products: A case study of the Katha District of Myanmar. Int. J. For. Res. 2017, 2017, 1–13. [Google Scholar]
- Moe, K.T.; Liu, J. Economic Contribution of Non-timber Forest Products (NTFPs) to Rural Livelihoods in the Tharawady District of Myanmar. Int. J. Sci. 2016, 2, 12–21. [Google Scholar]
- Win, Z.C.; Mizoue, N.; Ota, T.; Kajisa, T.; Yoshida, S. Consumption rates and use patterns of firewood and charcoal in urban and rural communities in Yedashe Township, Myanmar. Forests 2018, 9, 429. [Google Scholar] [CrossRef]
- Bhagwat, T.; Hess, A.; Horning, N.; Khaing, T.; Thein, Z.M.; Aung, K.M.; Aung, K.H.; Phyo, P.; Tun, Y.L.; Oo, A.H.; et al. Losing a jewel-Rapid declines in Myanmar’s intact forests from 2002–2014. PLoS ONE 2017, 12, 1–22. [Google Scholar] [CrossRef] [PubMed]
- MIMU Myanmar Topographic Map. Available online: http://themimu.info/gis-resources (accessed on 2 May 2019).
- Vedeld, P.; Sjaastad, E.; Angelsen, A.; Kobugabe Berg, G. Counting on the Environment. Forest Income and the Rural Poor; Environmental Economics Series; The World Bank: Washington, DC, USA, 2004; Volume 98. [Google Scholar]
- Kamanga, P.; Vedeld, P.; Sjaastad, E. Forest incomes and rural livelihoods in Chiradzulu District, Malawi. Ecol. Econ. 2009, 68, 613–624. [Google Scholar] [CrossRef]
- Illukpitiya, P.; Yanagida, J.F. Role of income diversification in protecting natural forests: Evidence from rural households in forest margins of Sri Lanka. Agrofor. Syst. 2008, 74, 51–62. [Google Scholar] [CrossRef]
- Viet Quang, D.; Nam Anh, T. Commercial collection of NTFPs and households living in or near the forests. Ecol. Econ. 2006, 60, 65–74. [Google Scholar] [CrossRef]
- Sarker, D.; Das, N. Women’s Participation in Foestry: Some Theoretical Issues. Econ. Polit. Wkly. 2002, 37, 4407–4412. [Google Scholar]
- Tee, T.N.; Edet, D.I.; Osang, H. Gender analysis of non-timber forest products utilization by neighborhood communities of cross-river national park. J. Agric. For. Soc. Sci. 2014, 12, 195. [Google Scholar] [CrossRef]
- Timko, J.A.; Waeber, P.; Kozak, R.A. The socio-economic contribution of non-timber forest products to rural livelihoods in Sub-Saharan Africa: Knowledge gaps and new directions. Int. For. Rev. 2010, 12, 284–294. [Google Scholar] [CrossRef]
- Mamo, G.; Sjaastad, E.; Vedeld, P. Economic dependence on forest resources: A case from Dendi District, Ethiopia. For. Policy Econ. 2007, 9, 916–927. [Google Scholar] [CrossRef]
- Prado Córdova, J.P.; Wunder, S.; Smith-Hall, C.; Börner, J. Rural income and forest reliance in highland Guatemala. Environ. Manag. 2013, 51, 1034–1043. [Google Scholar] [CrossRef]
- Cavendish, W. Quantitative methods for estimating the economic value of resource use to rural households. Uncovering the hidden harvest: Valuation methods for woodland and forest resources. In Uncovering the Hidden Harvest: Valuation Methods for Woodland and Forest Resources; Earthscan Publications Ltd.: London, UK, 2002; pp. 17–65. ISBN 1-85383-809-8. [Google Scholar]
- Win, Z.C.; Mizoue, N.; Ota, T.; Kajisa, T.; Yoshida, S.; Oo, T.N.; Ma, H.O. Differences in consumption rates and patterns between firewood and charcoal: A case study in a rural area of Yedashe Township, Myanmar. Biomass Bioenergy 2018, 109, 39–46. [Google Scholar] [CrossRef]
- Schmitt-Degenhardt, S. A Regional Perspective on Poverty in Myanmar; United Nations Development Program Myanmar: Yangon, Myanmar, 2013. [Google Scholar]
- CIFOR Poverty Environment Network. The PEN Technical Guidelines—Version 4; Center for International Forestry Research: Bogor, Indonesia, 2007. [Google Scholar]
- Hill, M.O. Diversity and evenness: A unifying notation and its consequences. Ecology 1973, 54, 427–432. [Google Scholar] [CrossRef]
- Valdivia, C.; Dunn, E.G.; Jette, C. Diversification as a Risk Management Strategy in an Andean Agropastoral Community. Am. J. Agric. Econ. 1996, 78, 1329–1334. [Google Scholar] [CrossRef]
- UNDP Myanmar. Accelerating Energy Access for All in Myanmar; United Nations Development Program Myanmar: Yangon, Myanmar, 2013; pp. 1–17. [Google Scholar]
- IBM Corp. SPSS Statistics for Windows (Version 23.0); IBM Corp: Armonk, NY, USA, 2015. [Google Scholar]
- Sovacool, B.K. Confronting energy poverty behind the bamboo curtain: A review of challenges and solutions for Myanmar (Burma). Energy Sustain. Dev. 2013, 17, 305–314. [Google Scholar] [CrossRef]
- Khaine, I.; Woo, S.Y.; Kang, H. A study of the role of forest and forest-dependent community in Myanmar. Forest Sci. Technol. 2014, 10, 197–200. [Google Scholar] [CrossRef][Green Version]
- Hegde, R.; Enters, T. Forest products and household economy: A case study from Mudumalai Wildlife Sanctuary, Southern India. Environ. Conserv. 2000, 27, 250–259. [Google Scholar] [CrossRef]
- Said, A.; O’Hara, P.; Tesfaye, A.; Abebe, B.; Mogessie, E. Participatory Forest Management Guidelines; NTFP-PFM Research & Development Project South-West Forests & Landscape Grouping (SWFLG); SWFLG: Masha, Ethiopia, 2013; pp. 1–35. [Google Scholar]
- Bernard, A.; Gélinas, N. A Step Prior to REDD+ Implementation: A Socioeconomic Study. Int. J. For. Res. 2014, 2014, 1–10. [Google Scholar] [CrossRef]
- He, J.; Dong, M.; Stark, M. Small mushrooms for big business? Gaps in the sustainable management of non-timber forest products in Southwest China. Sustainability 2014, 6, 6847–6861. [Google Scholar] [CrossRef]
- Win, S. Investigation on Shifting Cultivation Practices Conducted by the Hill Tribes for the Development of Suitable Agroforestry Techniques in Myanmar. In Proceedings of the Annual Research Conference (Forestry Sciences), Yangon, Myanmar, 28–30 June 2005; pp. 28–96. [Google Scholar]
- Belcher, B.; Schreckenberg, K. Commercialisation of Non-timber Forest Products: A Reality Check. Dev. Policy Rev. 2007, 25, 363. [Google Scholar] [CrossRef]
- Neumann, R.P.; Hirsch, E. Commercialisation of Non-Timber Forest Products: Review and Analysis of Research; Center for International Forestry Research: Bogor, Indonesia, 2000; ISBN 979876451X. [Google Scholar]
- Andersen, K.E. Institutional Models for a Future Recognition and Registration of Customary (Communal) Tenure in Myanmar. In Proceedings of the 2016 World Bank Conference on Land and Poverty, Washingdon DC, USA, 14–18 March 2016; pp. 1–24. [Google Scholar]
- Ngendakumana, S.; Bachange, E.G.; Van Damme, P.; Speelman, S.; Foundjem-Tita, D.; Tchoundjeu, Z.; Kalinganire, A.; Bandiaky, S.B. Rethinking Rights and Interests of Local Communities in REDD+ Designs: Lessons Learnt from Current Forest Tenure Systems in Cameroon. ISRN For. 2013, 2013, 1–14. [Google Scholar] [CrossRef]
- Springate-Baginski, O. Rethinking swidden cultivation in Myanmar: Policies for sustainable upland livelihoods and food security. In Shifting Cultivation Policies: Balancing Environmental and Social Sustainability; CABI: Oxfordshire, UK; Boston, MA, USA, 2017; pp. 226–241. [Google Scholar]
- Mercycorps Myanmar. Myanmar Energy Poverty Survey. 2011. Available online: https://www.mercycorps.org/research-resources/myanmar-energy-poverty-survey (accessed on 2 May 2019).
- Pode, R.; Pode, G.; Diouf, B. Solution to sustainable rural electrification in Myanmar. Renew. Sustain. Energy Rev. 2016, 59, 107–118. [Google Scholar] [CrossRef]
- Myanmar Ministry of Environmental Conservation and Forestry. Myanmar’s Intended Nationally Determined Contribution-INDC. 2015. Available online: https://www4.unfccc.int/sites/ndcstaging/PublishedDocuments/Myanmar%20First/Myanmar%27s%20INDC.pdf (accessed on 2 May 2019).
- Paumgarten, F.; Shackleton, C.M. Wealth differentiation in household use and trade in non-timber forest products in South Africa. Ecol. Econ. 2009, 68, 2950–2959. [Google Scholar] [CrossRef]
- Sunderland, T.C.H.; Ndoye, O.; Harrison-Sanchez, S. Non-timber Forest Products and Conservation: What Prospects? In Non-Timber Forest Products in the Global Context; Shackleton, S., Shackleton, C., Shanley, P., Eds.; Springer: Heidelberg, Germany, 2011; pp. 209–224. ISBN 9783642179822. [Google Scholar]
- Barnes, D.F.; Krutilla, K.; Hyde, W. The Urban Household Energy Transition; Resources for the Future Press: Washington, DC, USA, 2005. [Google Scholar]
- Alkan, H.; Korkmaz, M.; Tolunay, A. Assessment of primary factors causing positive or negative local perceptions on protected areas. J. Environ. Eng. Landsc. Manag. 2009, 17, 20–27. [Google Scholar] [CrossRef]
- Jim, C.Y.; Xu, S.S.W. Stifled stakeholders and subdued participation: Interpreting local responses toward Shimentai nature reserve in South China. Environ. Manag. 2002, 30, 327–341. [Google Scholar] [CrossRef]
- Kamaruddin, S.M.; Ahmad, P.; Alwee, N. Community Awareness on Environmental Management through Local Agenda 21 (LA21). Procedia Soc. Behav. Sci. 2016, 222, 729–737. [Google Scholar] [CrossRef]
- Soe, K.T.; Yeo-Chang, Y. Perceptions of forest-dependent communities toward participation in forest conservation: A case study in Bago Yoma, South-Central Myanmar. For. Policy Econ. 2019, 100, 129–141. [Google Scholar] [CrossRef]
- Bayrak, M.; Tu, T.; Marafa, L. Creating Social Safeguards for REDD+: Lessons Learned from Benefit Sharing Mechanisms in Vietnam. Land 2014, 3, 1037–1058. [Google Scholar] [CrossRef]
- Lee, D.R.; Neves, B.; Wiebe, K.; Lipper, L.; Zurek, M. Rural Poverty and Natural Resources: Improving Access and Sustainable Management, ESA Working Paper No. 09-03; Agricultural Development Economics Division, The Food and Agriculture Organization of the United Nations: Rome, Italy, 2009.
- Woollen, E.; Ryan, C.M.; Baumert, S.; Vollmer, F.; Grundy, I.; Fisher, J.; Fernando, J.; Luz, A.; Ribeiro, N.; Lisboa, S.N. Charcoal production in the mopane woodlands of Mozambique: What are the trade-offs with other ecosystem services? Philos. Trans. R. Soc. B Biol. Sci. 2016, 371, 20150315. [Google Scholar] [CrossRef]




| Variable | Description | Unit | Hypothesized Effect | Literatures |
|---|---|---|---|---|
| AGE | Household head age | Years | Positive | Older rural people are assumed to have greater knowledge of the utilization and extraction of NTFPs than younger ones and their dependence would therefore be higher [29,57]. |
| SEX | Household head sex | Male = 1 Female = 0 | Positive | Men appeared to be more likely to engage in high-return NTFPs extraction activities than female-headed households [30,53,58] while some argued that women are more dependent on subsistence forest income [59] and their involvement in NTFPs collection is more noteable than men [60,61,62,63]. However, some studies pointed out that sex of household head is no longer significant to forest dependence [57,64]. |
| EDU | Household head completed schooling years | Years | Negative | Education level is expected to have a negative effect [30,52,57,59]. |
| HHSIZE | Number of family members | Persons | Positive | The more labor available, the more participation in labor intensive NTFP extraction activities should be reported, thus implying more dependence on NTFPs [51,64,65]. |
| LANDAC | Size of owned land | Acres | Negative | In general, greater land ownership and level of food-sufficiency characterize wealthier households in Myanmar’s rural communities. The size of owned land has a negative effect on NTFP dependence [53]. |
| RICINSUF | Number of rice insufficiency months in a year | Months | Positive | The number of rice insufficient months within a year was hypothesized to have a positive effect on NTFP dependence [30,64]. |
| OFFINCOM | Income from off-farm employment | US$/year | Negative | Households lacking other employment opportunities appear to be more dependence on NTFPs [64]. |
| POV | Regional poverty level a | Poverty = 1 Non-poverty = 0 | Positive | As forest products help as safety nets, support of current consumption, and as a pathway out of poverty [3,32,66], people under the poverty line depend more on NTFP extraction [22,32]. |
| RESIDE | Residency in high and low mountainous areas (HMA, LMA) | HMA = 1 LMA = 0 | Positive | Remote areas may have fewer income opportunities and higher dependency on forest resources than those areas with better infrastructure. |
| CCUSE FWUSE BOTHUSE | Utilization of wood fuel | Charcoal user = 1 Firewood user = 2 User of both fuels = 3 | Positive Negative Positive | Fuelwood usage by local people may have an effect on NTFP dependence. The annual household income for charcoal users was significantly higher on average than for firewood users [67]. |
| Variable | Total (n = 330) | Landowner (n = 238) | Landless (n = 92) | χ2 | ||||
|---|---|---|---|---|---|---|---|---|
| Freq. a | % | Freq. a | % | Freq. a | % | |||
| Gender | Male | 320 | 97.0 | 233 | 97.9 | 87 | 94.6 | 2.510 (p = 0.113) |
| Female | 10 | 3.0 | 5 | 2.1 | 5 | 5.4 | ||
| Fuelwood usage | Charcoal user | 122 | 37.0 | 72 | 30.3 | 50 | 54.3 | 16.757 (p = 0.000) |
| Firewood user | 174 | 52.0 | 140 | 58.8 | 34 | 37.0 | ||
| Both fuels user | 34 | 10.3 | 26 | 10.9 | 8 | 8.7 | ||
| Regional level poverty | No | 101 | 30.6 | 79 | 33.2 | 22 | 23.9 | 1.961 (p = 0.161) |
| Yes | 229 | 69.4 | 159 | 66.8 | 70 | 76.1 | ||
| Residence | Low mountainous area | 114 | 34.5 | 77 | 32.4 | 37 | 40.2 | 1.815 (p = 0.178) |
| High mountainous area | 216 | 65.5 | 161 | 67.6 | 55 | 59.8 | ||
| Variable | Total Samples | Landowner | Landless | t-Test Statistics, p-Value |
|---|---|---|---|---|
| (n = 330) | (n = 238) | (n = 92) | ||
| Mean | ||||
| Age | 44.92 (12.08) | 45.91 (11.56) | 42.37 (13.06) | t(149.266) = −2.277, p = 0.024 ** |
| Education | 3.69 (2.24) | 3.71 (2.25) | 3.65 (2.24) | t(166.027) = −0.210, p = 0.834 |
| Family size | 5 (1.72) | 5 (1.79) | 4 (1.46) | t(201.352) = −3.203, p = 0.002 *** |
| Rice insufficient months | 1.48 (1.88) | 1.46 (1.85) | 1.51 (1.95) | t(157.810) = 0.206, p = 0.837 |
| Off-farm income | 446.01 (793.99) | 390.06 (683.80) | 590.77 (1015.93) | t(124.201) = 1.748, p = 0.083 |
| NTFP income composition | 28.32 (35.38) | 29.32 (28.56) | 61.59 (40.51) | t(328) = 8.13, p = 0.000 *** |
| Agricultural land holding size | 1.66 (2.25) | 2.29 (2.35) | 0 | t(237) = −15.067, p = 0.000 *** |
| Per capita income | 317.31 (391.06) | 322.79 (430.82) | 303.14 (263.05) | t(267.232) = −0.502, p = 0.616 |
| NTFP Income Source | Absolute NTFPs Income, ‘000 MMK a | Relative NTFPs Income (%) |
|---|---|---|
| Charcoal | 267 | 49.6 |
| Subsistence | 32 | 5.9 |
| Cash | 235 | 43.8 |
| Bamboo | 195 | 36.2 |
| Subsistence | 31 | 5.8 |
| Cash | 164 | 30.5 |
| Poles | 4 | 0.8 |
| Subsistence | 4 | 0.8 |
| Cash | 0 | 0.02 |
| Wild vegetables | 10 | 1.9 |
| Subsistence | 8 | 1.5 |
| Cash | 2 | 0.4 |
| Firewood | 46 | 8.6 |
| Subsistence | 46 | 8.6 |
| Cash | 0 | 0 |
| Medicinal plants | 15 | 2.9 |
| Subsistence | 0 | 0 |
| Cash | 15 | 2.9 |
| Variables | Model 1, All Sampled Respondents (n = 330) | Model 2-1, Landowners (n = 238) | Model 2-2, Landless (n = 92) | |||||||||
|---|---|---|---|---|---|---|---|---|---|---|---|---|
| B | Std. Error | t-Value | p-Value | B | Std. Error | t-Value | p-Value | B | Std. Error | t-Value | p-Value | |
| (Constant) | 41.865 | 13.014 | 3.217 | 0.001 *** | 15.879 | 13.757 | 1.154 | 0.250 | 34.630 | 23.915 | 1.448 | 0.151 |
| AGE | −0.079 | 0.120 | −0.653 | 0.514 | −0.043 | 0.121 | −0.357 | 0.721 | −0.061 | 0.223 | −0.275 | 0.784 |
| SEX | 4.105 | 8.371 | 0.490 | 0.624 | 5.792 | 9.662 | 0.599 | 0.550 | 11.302 | 12.642 | 0.894 | 0.374 |
| EDU | −1.510 | 0.642 | −2.353 | 0.019 ** | −1.462 | 0.634 | −2.307 | 0.022 ** | −1.284 | 1.177 | −1.091 | 0.278 |
| HHSIZE | 0.312 | 0.867 | 0.360 | 0.719 | −0.542 | 0.805 | −0.674 | 0.501 | 2.512 | 2.088 | 1.203 | 0.232 |
| LANDAC | −1.321 | 0.287 | −4.603 | 0.000 *** | ||||||||
| RICINSUF | 1.211 | 0.808 | 1.498 | 0.135 | 1.308 | 0.774 | 1.690 | 0.092 | 3.583 | 1.639 | 2.187 | 0.032 ** |
| OFFINCOM | −0.007 | 0.002 | −3.676 | 0.000 *** | −0.003 | 0.002 | −1.551 | 0.122 | −0.009 | 0.003 | −3.104 | 0.003 *** |
| POV | 9.837 | 3.575 | 2.752 | 0.006 *** | 24.127 | 3.565 | 6.768 | 0.000 *** | 6.363 | 6.737 | 0.945 | 0.348 |
| RESIDE | 1.578 | 3.172 | 0.498 | 0.619 | 1.430 | 3.096 | 0.462 | 0.645 | 2.941 | 6.658 | 0.442 | 0.660 |
| CCUSE | 21.960 | 5.220 | 4.207 | 0.000 *** | 18.849 | 5.197 | 3.627 | 0.000 *** | 22.824 | 10.008 | 2.280 | 0.025 ** |
| FWUSE | −16.926 | 4.843 | −3.495 | 0.001 *** | −11.320 | 4.676 | −2.421 | 0.016 ** | −18.831 | 10.416 | −1.808 | 0.074 |
| R2 = 50.9% Adjusted R2 = 49.2% F11,318 = 29.922, Significance level = 0.000 *** | R2 = 48.8% Adjusted R2 = 46.5% F10,227 = 21.596, Significance level = 0.000 *** | R2 = 66.5% Adjusted R2 = 62.3% F10,81 = 16.051, Significance level = 0.000 *** | ||||||||||
© 2019 by the authors. Licensee MDPI, Basel, Switzerland. This article is an open access article distributed under the terms and conditions of the Creative Commons Attribution (CC BY) license (http://creativecommons.org/licenses/by/4.0/).
Share and Cite
Soe, K.T.; Yeo-Chang, Y. Livelihood Dependency on Non-Timber Forest Products: Implications for REDD+. Forests 2019, 10, 427. https://doi.org/10.3390/f10050427
Soe KT, Yeo-Chang Y. Livelihood Dependency on Non-Timber Forest Products: Implications for REDD+. Forests. 2019; 10(5):427. https://doi.org/10.3390/f10050427
Chicago/Turabian StyleSoe, Khaing Thandar, and Youn Yeo-Chang. 2019. "Livelihood Dependency on Non-Timber Forest Products: Implications for REDD+" Forests 10, no. 5: 427. https://doi.org/10.3390/f10050427
APA StyleSoe, K. T., & Yeo-Chang, Y. (2019). Livelihood Dependency on Non-Timber Forest Products: Implications for REDD+. Forests, 10(5), 427. https://doi.org/10.3390/f10050427

