A Comprehensive Approach to Bankruptcy Risk Evaluation in the Financial Industry
Abstract
1. Introduction
2. Literature Review
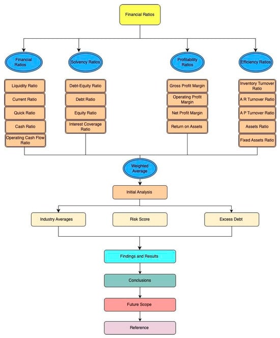
3. Methodology
3.1. Data Source
3.2. Financial Ratios
3.3. Weighted Average
3.4. Industry Averages
3.5. Risk Score
3.6. Excess Debt
3.7. Adjusted Risk Score and Bankruptcy Probability
4. Findings and Results
5. Conclusions
Author Contributions
Funding
Data Availability Statement
Conflicts of Interest
References
- Affandi, Fakhrun, Bambang Sunarko, and Ary Yunanto. 2019. The impact of cash ratio, debt to equity ratio, receivables turnover, net profit margin, return on equity, and institutional ownership to dividend payout ratio. Journal of Research in Management 1: 1–11. [Google Scholar] [CrossRef]
- Alam, Talha Mahboob, Kamran Shaukat, Mubbashar Mushtaq, Yasir Ali, Matloob Khushi, Suhuai Luo, and Abdul Wahab. 2021. Corporate bankruptcy prediction: An approach towards better corporate world. The Computer Journal 64: 1731–46. [Google Scholar] [CrossRef]
- Altman, Edward I. 1968. Financial ratios, discriminant analysis and the prediction of corporate bankruptcy. The Journal of Finance 23: 589–609. [Google Scholar] [CrossRef]
- Anuar, Hasliyawani, and Othman Chin. 2015. The development of debt to equity ratio in capital structure model: A case of micro franchising. procedia. Economics and Finance 35: 274–80. [Google Scholar] [CrossRef]
- Bank of America. 2022a. Assets under Management. Available online: https://www.bankofamerica.com/ (accessed on 2 January 2023).
- Bank of America. 2022b. 2022 Annual Report (Form 10-K); Washington, DC: U.S. Securities and Exchange Commission, December 22. Available online: https://www.sec.gov/ (accessed on 2 January 2023).
- Brigham, Eugene F., and Joel F. Houston. 2012. This resource discusses the importance of receivables and payables turnover in understanding a company’s efficiency in managing its receivables and payables. In Fundamentals of Financial Management, 13th ed. Boston: South-Western Cengage Learning. [Google Scholar]
- Brigham, Eugene F., and Michael C. Ehrhardt. 2013. This resource explains the cash ratio and its importance in evaluating a firm’s ability to meet short-term obligations. In Financial Management: Theory & Practice, 14th ed. Boston: South-Western Cengage Learning. [Google Scholar]
- Brunnermeier, Markus, and Arvind Krishnamurthy. 2020. The macroeconomics of corporate debt. The Review of Corporate Finance Studies 9: 656–65. [Google Scholar] [CrossRef]
- Brunnermeier, Markus, and Yuliy Sannikov. 2014. A macroeconomic model with a financial sector. American Economic Review 104: 379–421. [Google Scholar] [CrossRef]
- Choiriyah, Choiriyah, Fatimah Fatimah, Sri Agustina, and Fithri Atika Ulfa. 2021. The effect of return on assets, return on equity, net profit margin, earning per share, and operating profit margin on stock prices of banking companies in Indonesia stock exchange. International Journal of Finance Research 1: 103–23. [Google Scholar] [CrossRef]
- Durrah, Omar, Abdul Aziz Abdul Rahman, Syed Ahsan Jamil, and Nour Aldeen Ghafeer. 2016. Exploring the relationship between liquidity ratios and indicators of financial performance: An analytical study on food industrial companies listed in Amman Bursa. International Journal of Economics and Financial Issues 6: 435–41. [Google Scholar]
- Farmer, J. Doyne, and John Geanakoplos. 2009. The virtues and vices of equilibrium and the future of financial economics. Complexity 14: 11–38. [Google Scholar] [CrossRef]
- Gitman, Lawrence J., and Chad J. Zutter. 2012. This book discusses the role of the current ratio in assessing a company’s short-term liquidity. In Principles of Managerial Finance, 13th ed. Bloomington: Pearson. [Google Scholar]
- Gorton, Gary B. 2010. Slapped by the Invisible Hand: The Panic of 2007. Oxford: OUP Catalogue, Oxford University Press. ISBN 9780199734153. [Google Scholar]
- Handayani, Novia, and Srihadi Winarningsih. 2020. The effect of net profit margin and return on equity toward profit growth. Moneter 7: 198–204. [Google Scholar] [CrossRef]
- Hantono, Hantono. 2018. The effect of current ratio, debt to equity ratio, toward return on assets (case study on consumer goods company). Accountability 7: 64–73. [Google Scholar] [CrossRef]
- Hasanudin, Dipa Teruna Awaloedin, and Dea Dwi Arviany. 2022. The impact of cash turnover, accounts receivable turnover, and inventory turnover on return on assets (ROA) for agribusiness companies listed on the Indonesia Stock Exchange (IDX) during the period 2016–2020. Jurnal Info Sains: Informatika dan Sains 12: 37–44. [Google Scholar]
- Ilter, Cenap. 2020. A discussion paper on accounts payable ratio. Acta Oeconomica Pragensia 27: 85–94. [Google Scholar] [CrossRef]
- Irman, Mimelientesa, and Astri Ayu Purwati. 2020. Analysis on the influence of current ratio, debt to equity ratio and total asset turnover toward return on assets on the automotive and component company that has been registered in Indonesia Stock Exchange within 2011–2017. International Journal of Economics Development Research (IJEDR) 1: 36–44. [Google Scholar] [CrossRef]
- Issa, Samar. 2020. Life after debt: The effects of overleveraging on conventional and Islamic banks. Journal of Risk and Financial Management 13: 137. [Google Scholar] [CrossRef]
- Issa, Samar. 2022. Financial Crises and Business Cycle Implications for Islamic and Non-Islamic Bank Lending in Indonesia. Journal of Risk and Financial Management 7: 292. [Google Scholar] [CrossRef]
- Issa, Samar, and Aleksandr V. Gevorkyan. 2022. Optimal corporate leverage and speculative cycles: An empirical estimation. Structural Change and Economic Dynamics 62: 478–91. [Google Scholar] [CrossRef]
- Kasasbeh, Feras Izzat. 2021. Impact of financing decisions ratios on firm accounting-based performance: Evidence from Jordan listed companies. Future Business Journal 7: 15. [Google Scholar] [CrossRef]
- Kieso, Donald E., Jerry J. Weygandt, and Terry D. Warfield. 2010. This book provides a comprehensive understanding of profitability ratios and their implications for assessing a firm’s financial performance. In Intermediate Accounting, 14th ed. Hoboken: Wiley. [Google Scholar]
- Mahdi, Mahruzal, and Muammar Khaddafi. 2020. The influence of gross profit margin, operating profit margin and net profit margin on the stock price of consumer good industry in the Indonesia Stock Exchange on 2012–2014. International Journal of Business, Economics, and Social Development 1: 153–63. [Google Scholar] [CrossRef]
- Makri, Vasiliki, Athanasios Tsagkanos, and Athanasios Bellas. 2014. Determinants of non-performing loans: The case of Eurozone. Panoeconomicus 61: 193–206. [Google Scholar] [CrossRef]
- Manglik, Manish, and Akhil Goyal. 2016. Research Paper Operating Margin Ratio (a Comparative Study of Selected Public and Private Sector Companies). Berlin: ResearchGate. Available online: https://www.researchgate.org/publication/324684987_Research_Paper_Operating_Margin_Ratio_A_Comparative_Study_of_Selected_Public_and_Private_Sector_Companies/ (accessed on 26 November 2023).
- Mittnik, Stefan, and Willi Semmler. 2011. The instability of the banking sector and macrodynamics: Theory and empirics. Social Science Research Network. Available online: https://ssrn.com/abstract=1871043 (accessed on 26 November 2023).
- Mittnik, Stefan, and Willi Semmler. 2013. The real consequences of financial stress. Journal of Economic Dynamics and Control 8: 1479–99. [Google Scholar] [CrossRef]
- Nariswari, Talitha Nathaniela, and Nugi Mohammad Nugraha. 2020. Profit growth: Impact of net profit margin, gross profit margin and total assets turnover. International Journal of Finance & Banking Studies 9: 87–96. [Google Scholar]
- Ohlson, James A. 1980. Financial ratios and the probabilistic prediction of bankruptcy. Journal of Accounting Research 18: 109–31. [Google Scholar] [CrossRef]
- Penman, Stephen. 2010. This book explores the significance of return on assets in evaluating how efficiently a company uses its assets to generate earnings. In Financial Statement Analysis and Security Valuation, 4th ed. New York: McGraw-Hill/Irwin. [Google Scholar]
- Purba, Mohd Nawi, Erika Kristiany Br Sinurat, Ahmad Djailani, and Winda Farera. 2020. The effect of current ratio, return on assets, total asset turnover, and sales growth on capital structure in manufacturing company. International Journal of Social Science and Business 4: 489–500. [Google Scholar] [CrossRef]
- Purnomo, Andi. 2018. Influence of the ratio of profit margin, financial leverage ratio, current ratio, quick ratio against the conditions and financial distress. Indonesian Journal of Business, Accounting and Management 1: 9–17. [Google Scholar] [CrossRef]
- Purwanti, Bella, and Hestu Nugroho Warasto. 2023. The influence of current ratio, quick ratio and cash ratio, on return on assets at Pempek Cawan Putih restaurant period 2012–2021. International Journal of Social and Management Studies 4: 31–36. [Google Scholar]
- Rahman, Abdul Aziz Abdul. 2017. The Relationship between Solvency Ratios and Profitability Ratios: Analytical Study in Food Industrial. Berlin: ResearchGate. [Google Scholar]
- Rajagukguk, Jocelyn, and Harlyn Siagian. 2021. The effect of liquidity and total asset turnover on profitability: Research study on pharmaceutical companies in Indonesia Stock Exchange. Ekonomis: Journal of Economics and Business 5: 444–48. [Google Scholar] [CrossRef]
- Rashid, Chnar Abdullah. 2017. Efficiency of Financial Ratios Analysis for Evaluating Companies’ Liquidity. International Journal of Social Sciences & Educational Studies 4: 110. [Google Scholar]
- Ross, Stephen, Randolph Westerfield, and Bradford Jordan. 2013. This text offers insights into how the debt to equity ratio can be used to assess a company’s financial leverage and long-term solvency. In Fundamentals of Corporate Finance, 10th ed. New York: McGraw-Hill Education. [Google Scholar]
- Rutkowska-Ziarko, Anna. 2015. The influence of profitability ratios and company size on profitability and investment risk in the capital market. Folia Oeconomica Stetinensia 15: 151–61. [Google Scholar] [CrossRef][Green Version]
- Schleer, Frauke, and Willi Semmler. 2016. Banking Overleveraging and Macro Instability: A Model and VSTAR Estimations. Jahrbücher für Nationalökonomie und Statistik 236: 609–38. [Google Scholar] [CrossRef]
- Shabrina, Widya, and Niki Hadian. 2021. The influence of current ratio, debt to equity ratio, and return on assets on dividend payout ratio. International Journal of Financial, Accounting, and Management 3: 193–204. [Google Scholar] [CrossRef]
- Stein, Jerome L. 2012. Stochastic optimal control and the US financial debt crisis. Économie Publique/Public Economics 26–27: 271–79. [Google Scholar] [CrossRef]
- Stiglitz, Joseph, Bruce Greenwald, and Bruce C. N. Greenwald. 2003. Towards a New Paradigm in Monetary Economics. Cambridge: Cambridge University Press. [Google Scholar]
- Ter Braak, Cajo J. F., and Caspar W. N. Looman. 1985. Weighted averaging, logistic regression and the Gaussian response model. Plant Ecology 65: 3–11. [Google Scholar] [CrossRef]
- Tian, Shaonan, and Yan Yu. 2017. Financial ratios and bankruptcy predictions: International evidence. International Review of Economics & Finance 51: 510–26. [Google Scholar]
- Vandevelde, Mark. 2020. The Leveraging of America: How Companies Became Addicted to Debt. FT.com. July 10. Available online: https://www.ft.com/content/c732fded-5252-4333-a3f8-80b767508bbc (accessed on 26 November 2023).
- Vatansever, Metin, and Ali Hepsen. 2013. Determining impacts on non-performing loan ratio in Turkey. Journal of Finance and Investment Analysis 2: 119–29. [Google Scholar]
- Yang, Daecheon, and Hyuntae Kim. 2020. Managerial overconfidence and manipulation of operating cash flow: Evidence from Korea. Finance Research Letters 32: 101343. [Google Scholar] [CrossRef]







| Company Code | Company Name |
|---|---|
| BAC | Bank of America Corporation (Charlotte, United States) |
| BACHF | Bank of China Limited (Beijing, China) |
| BBAS3.SA | Banco do Brasil S.A. (Chiyoda City, Tokyo) |
| BCS | Barclays PLC (London, United Kingdom) |
| BNP.PA | BNP Paribas (Chiyoda City, Tokyo) |
| BRK-B | Berkshire Hathaway Inc. (Omaha, United States) |
| C | Citigroup Inc. ( New York, United States) |
| CS | Credit Suisse Group AG (Zürich, Switzerland) |
| DB | Deutsche Bank AG (Chiyoda City, Tokyo) |
| FMCC | Freddie Mac (Federal Home Loan Mortgage Corporation) (Virginia, United States) |
| FNMA | Fannie Mae (Federal National Mortgage Association) (Washington, D.C., United States) |
| GLE.PA | Société Générale S.A. (Paris, France) |
| GS | The Goldman Sachs Group, Inc. (New York, United States) |
| HSBC | HSBC Holdings PLC (London, United Kingdom) |
| JPM | JPMorgan Chase & Co. (New York, United States) |
| LYG | Lloyds Banking Group PLC (Edinburgh, United Kingdom) |
| NAB.AX | National Australia Bank Limited (Melbourne, Australia) |
| SMFG | Sumitomo Mitsui Financial Group, Inc.(Chiyoda City, Tokyo) |
| UBS | UBS Group AG (Zürich, Switzerland) |
| WFC | Wells Fargo & Company (New York, United States) |
| Ratio | Category | Formula | References |
|---|---|---|---|
| Current Ratio | Liquidity Ratios (Makri et al. 2014) | Hantono (2018) | |
| Cash Ratio | Affandi et al. (2019) | ||
| Quick Ratio | Purnomo (2018) | ||
| Debt to Equity Ratio | Solvency Ratios (Rahman 2017) | Rajagukguk and Siagian (2021) | |
| Debt Ratio | Kasasbeh (2021) | ||
| Debt to EBITDA | Anuar and Chin (2015) | ||
| Gross Profit Margin | Profitability Ratios (Rutkowska-Ziarko 2015) | Mahdi and Khaddafi (2020) | |
| Net Profit Margin | Manglik and Goyal (2016) | ||
| Operating Profit Margin | Handayani and Winarningsih (2020) | ||
| Return on Assets | Efficiency Ratios (Rashid 2017) | Vatansever and Hepsen (2013) | |
| Receivables Turnover | Hasanudin et al. (2022) | ||
| Payables Turnover | Ilter (2020) |
| Ratio | Category | Weight |
|---|---|---|
| Current Ratio | Liquidity Ratios | 0.25 |
| Cash Ratio | 0.5 | |
| Quick Ratio | 0.25 | |
| Debt to Equity Ratio | Solvency Ratios | 0.34 |
| Debt to Capital Ratio | 0.33 | |
| Debt to EBITDA | 0.33 | |
| Gross Profit Margin | Profitability Ratios | 0.25 |
| Net Profit Margin | 0.25 | |
| Operating Profit Margin | 0.5 | |
| Return on Assets | Efficiency Ratios | 0.2 |
| Receivables Turnover | 0.4 | |
| Payables Turnover | 0.4 |
| Group | Year Range | Weight |
|---|---|---|
| A | 2000–2006 | 0.1 |
| B | 2007–2010 | 0.25 |
| C | 2011–2014 | 0.25 |
| D | 2015–2018 | 0.4 |
| Company | Current Ratio | Cash Ratio | Quick Ratio | Debt to Equity | Debt to Capital | Debt to EBITDA | Gross Profit Margin | Net Profit Margin | Operating Profit Margin | Return on Assets | Receivables Turnover | Payables Turnover |
|---|---|---|---|---|---|---|---|---|---|---|---|---|
| BAC | 1.122543 | 0.015675 | 0.122543 | 8.34704 | 0.891012 | −434.415081 | 0.947001 | 0.686963 | 0.686963 | 0.947001 | 9.34704 | 1.333472 |
| BACHF | 1.034847 | 0.018743 | 0.077704 | 12.634245 | 0.885353 | 69.75049 | 1.236921 | 0.909727 | 0.971091 | 1.236921 | 13.644401 | 0.794255 |
| BBAS3.SA | 0.991008 | −0.01053 | 0.062437 | 14.340113 | 0.870108 | 63.729383 | 1.398779 | 0.969476 | 1.141491 | 1.398779 | 15.29208 | 0.336984 |
| BCS | 1.051727 | 0.011693 | 0.051727 | 24.058535 | 0.950938 | 678.557184 | 0.322253 | 0.131168 | 0.197106 | 0.322253 | 25.18758 | 0.584608 |
| BNP.PA | 0.989922 | 0.009946 | 0.047065 | 20.87265 | 0.89806 | 208.625464 | 0.474182 | 0.311222 | 0.337154 | 0.474182 | 21.882988 | 0.454119 |
| BRK-B | 1.867125 | 0.062436 | 0.867125 | 1.187171 | 0.537011 | 21.907178 | 4.450803 | 3.574291 | 3.651656 | 4.450803 | 2.202885 | 7.967669 |
| C | 1.115812 | 0.01516 | 0.115812 | 9.214086 | 0.896653 | 123.122939 | 0.927722 | 0.539549 | 0.531026 | 0.927722 | 10.219839 | 1.030738 |
| CS | 1.05187 | 0.009186 | 0.05187 | 22.054133 | 0.950727 | 100.863183 | 0.167087 | 0.046429 | 0.051684 | 0.167087 | 23.161672 | 0.100023 |
| DB | 1.038918 | 0.006084 | 0.038918 | 29.045025 | 0.962636 | 321.175025 | 0.082906 | 0.017856 | 0.020023 | 0.082906 | 30.057439 | 0.030328 |
| FNMA | 1.004853 | 0.002959 | 0.004853 | 136.267815 | 0.995391 | 102.723422 | −0.06601 | −0.168285 | −0.166861 | −0.06601 | 137.267786 | −0.005542 |
| GLE.PA | 0.972752 | 0.007179 | 0.044181 | 21.571433 | 0.886412 | 301.624122 | 0.354575 | 0.226163 | 0.247406 | 0.354575 | 22.576634 | 0.292807 |
| GS | 1.093948 | −0.00218 | 0.093948 | 11.538818 | 0.914435 | 86.991611 | 1.222843 | 0.818258 | 0.818258 | 1.222843 | 12.546141 | 1.259531 |
| HSBC | 1.078 | 0.010265 | 0.078 | 13.896378 | 0.92774 | 154.642294 | 0.715344 | 0.504883 | 0.546681 | 0.715344 | 14.950553 | 0.933851 |
| JPM | 1.103372 | 0.011858 | 0.103372 | 10.141996 | 0.906487 | 102.469021 | 1.22018 | 0.897707 | 0.893491 | 1.22018 | 11.166934 | 2.361287 |
| SMFG | 1.060791 | 0.027804 | 0.060791 | 21.580472 | 0.942739 | 275.728254 | 0.614943 | 0.344764 | 0.403439 | 0.614943 | 22.837469 | 2.260207 |
| LYG | 1.055112 | 0.002286 | 0.055112 | 19.739176 | 0.947887 | 53.452849 | 0.454095 | 0.301482 | 0.311294 | 0.454095 | 20.756619 | 0.555998 |
| NAB.AX | 1.064691 | 0.001444 | 0.064691 | 15.70598 | 0.939265 | 96.737306 | 1.018397 | 0.518596 | 0.717845 | 1.018397 | 16.714024 | 0.471372 |
| UBS | 1.050086 | 0.002261 | 0.050086 | 24.536475 | 0.952468 | 81.909643 | 0.342835 | 0.264542 | 0.270169 | 0.342835 | 25.60043 | 0.41997 |
| WFC | 1.114503 | 0.015841 | 0.114503 | 8.884382 | 0.897354 | 63.382606 | 1.738414 | 1.212675 | 1.231375 | 1.738414 | 9.889883 | 4.287679 |
| IA | 1.112068 | 0.011594 | 0.112068 | 22.656754 | 0.914568 | 131.679001 | 0.943936 | 0.647715 | 0.688134 | 0.943936 | 23.706456 | 1.371343 |
| Category | Weight |
|---|---|
| Liquidity Ratios | 0.4 |
| Solvency Ratios | 0.2 |
| Profitability Ratios | 0.3 |
| Efficiency Ratios | 0.1 |
| Company | lscore | sscore | pscore | escore | Overall Risk | <Industry Average | >Industry Average | ED Risk |
|---|---|---|---|---|---|---|---|---|
| BAC | 30 | 10 | 83.75 | 68 | 45.925 | 10 | 8 | Medium |
| DB | 90 | 66.95 | 114 | 42 | 87.79 | 10 | 8 | Medium |
| UBS | 90 | 10 | 114 | 48 | 77 | 11 | 7 | Medium |
| LYG | 90 | 10 | 114 | 58 | 78 | 12 | 6 | Medium |
| JPM | 75 | 10 | 30 | 42 | 45.2 | 9 | 9 | Medium |
| HSBC | 67.5 | 10 | 90 | 76 | 63.6 | 11 | 7 | Medium |
| BACHF | 47.5 | 10 | 30 | 76 | 37.6 | 9 | 9 | Medium |
| FNMA | 90 | 38.9 | 114 | 42 | 82.18 | 10 | 8 | Medium |
| CS | 80 | 10 | 114 | 58 | 74 | 10 | 8 | Medium |
| BNP.PA | 80 | 38.05 | 114 | 58 | 79.61 | 9 | 9 | Medium |
| BCS | 80 | 38.05 | 114 | 48 | 78.61 | 10 | 8 | Medium |
| BBAS3.SA | 90 | 10 | 12 | 76 | 49.2 | 10 | 8 | Medium |
| WFC | 37.5 | 10 | 12 | 42 | 24.8 | 11 | 7 | Medium |
| C | 50 | 10 | 105 | 76 | 61.1 | 8 | 10 | High |
| GLE.PA | 90 | 38.05 | 114 | 58 | 83.61 | 5 | 13 | High |
| GS | 85 | 10 | 30 | 68 | 51.8 | 7 | 11 | High |
| BRK-B | 10 | 10 | 12 | 42 | 13.8 | 8 | 10 | High |
| SMFG | 47.5 | 38.05 | 114 | 24 | 63.21 | 7 | 11 | High |
| NAB.AX | 90 | 10 | 66.25 | 68 | 64.675 | 7 | 11 | High |
| Company | Liquidity Risk Score | Solvency Risk Score | Profitability Risk Score | Efficiency Risk Score | Overall Risk Score | #Months Score <Industry Average | #Months Score >Industry Average | Excess Debt Risk | Adjusted Risk Score | Bankruptcy Probability |
|---|---|---|---|---|---|---|---|---|---|---|
| BAC | 37.5 | 10 | 60 | 85 | 43.5 | 10 | 8 | Medium | 43.5 | Low |
| BNP.PA | 80 | 38.05 | 95 | 85 | 76.61 | 9 | 9 | Medium | 76.61 | Low |
| SMFG | 47.5 | 38.05 | 95 | 42.5 | 59.36 | 7 | 11 | High | 74.2 | Low |
| BRK-B | 10 | 10 | 10 | 52.5 | 14.25 | 8 | 10 | High | 17.8125 | Low |
| GS | 85 | 10 | 35 | 85 | 55 | 7 | 11 | High | 68.75 | Low |
| C | 37.5 | 10 | 75 | 85 | 48 | 8 | 10 | High | 60 | Low |
| WFC | 37.5 | 10 | 10 | 52.5 | 25.25 | 11 | 7 | Medium | 25.25 | Low |
| BBAS3.SA | 90 | 10 | 19 | 95 | 53.2 | 10 | 8 | Medium | 53.2 | Low |
| BCS | 67.5 | 38.05 | 95 | 72.5 | 70.36 | 10 | 8 | Medium | 70.36 | Low |
| DB | 90 | 38.05 | 95 | 60 | 78.11 | 10 | 8 | Medium | 78.11 | Low |
| CS | 80 | 10 | 95 | 85 | 71 | 10 | 8 | Medium | 71 | Low |
| HSBC | 80 | 10 | 75 | 95 | 66 | 11 | 7 | Medium | 66 | Low |
| BACHF | 47.5 | 10 | 25 | 95 | 38 | 9 | 9 | Medium | 38 | Low |
| FNMA | 90 | 38.9 | 95 | 52.5 | 77.53 | 10 | 8 | Medium | 77.53 | Low |
| JPM | 62.5 | 10 | 25 | 52.5 | 39.75 | 9 | 9 | Medium | 39.75 | Low |
| LYG | 90 | 10 | 95 | 85 | 75 | 12 | 6 | Medium | 75 | Low |
| UBS | 90 | 10 | 95 | 72.5 | 73.75 | 11 | 7 | Medium | 73.75 | Low |
| GLE.PA | 90 | 38.05 | 95 | 85 | 80.61 | 5 | 13 | High | 100.7625 | High |
| NAB.AX | 90 | 10 | 56.25 | 95 | 64.375 | 7 | 11 | High | 80.46875 | High |
Disclaimer/Publisher’s Note: The statements, opinions and data contained in all publications are solely those of the individual author(s) and contributor(s) and not of MDPI and/or the editor(s). MDPI and/or the editor(s) disclaim responsibility for any injury to people or property resulting from any ideas, methods, instructions or products referred to in the content. |
© 2024 by the authors. Licensee MDPI, Basel, Switzerland. This article is an open access article distributed under the terms and conditions of the Creative Commons Attribution (CC BY) license (https://creativecommons.org/licenses/by/4.0/).
Share and Cite
Issa, S.; Bizel, G.; Jagannathan, S.K.; Gollapalli, S.S.C. A Comprehensive Approach to Bankruptcy Risk Evaluation in the Financial Industry. J. Risk Financial Manag. 2024, 17, 41. https://doi.org/10.3390/jrfm17010041
Issa S, Bizel G, Jagannathan SK, Gollapalli SSC. A Comprehensive Approach to Bankruptcy Risk Evaluation in the Financial Industry. Journal of Risk and Financial Management. 2024; 17(1):41. https://doi.org/10.3390/jrfm17010041
Chicago/Turabian StyleIssa, Samar, Gulhan Bizel, Sharath Kumar Jagannathan, and Sri Sarat Chaitanya Gollapalli. 2024. "A Comprehensive Approach to Bankruptcy Risk Evaluation in the Financial Industry" Journal of Risk and Financial Management 17, no. 1: 41. https://doi.org/10.3390/jrfm17010041
APA StyleIssa, S., Bizel, G., Jagannathan, S. K., & Gollapalli, S. S. C. (2024). A Comprehensive Approach to Bankruptcy Risk Evaluation in the Financial Industry. Journal of Risk and Financial Management, 17(1), 41. https://doi.org/10.3390/jrfm17010041

