The Moderating Effect of Perceived Risk on Users’ Continuance Intention for FinTech Services
Abstract
1. Introduction
2. Literature Review and Hypotheses Development
2.1. Continuance Intention for FinTech Services through the Expectation Confirmation Model Prism
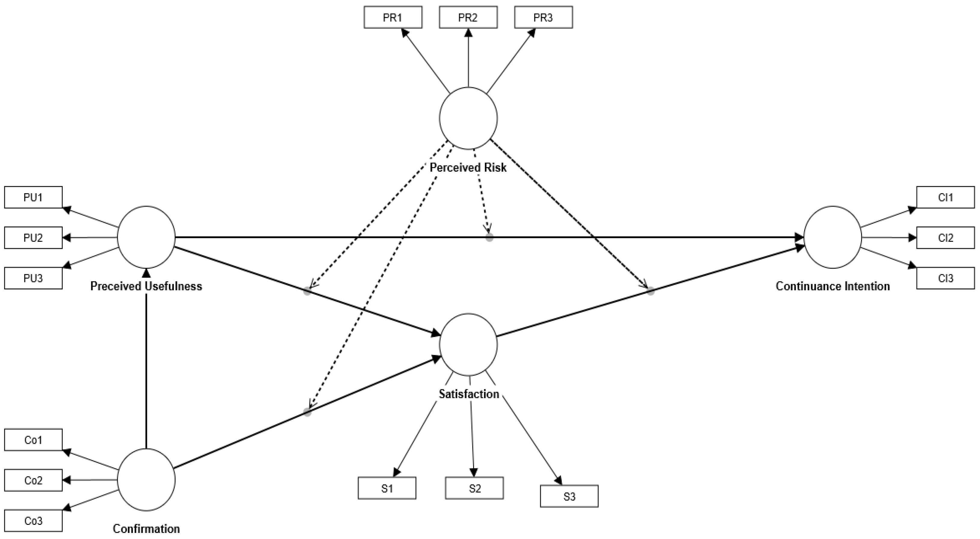
2.2. Hypotheses
3. Research Methodology
3.1. Sampling and Data Collection
3.2. Measures and Study Design
4. Results
4.1. Measurement Model Assessment
4.2. Structural Model Assessment
5. Discussion
5.1. Scientific Implications
5.2. Practical Implications
6. Conclusions
Author Contributions
Funding
Institutional Review Board Statement
Informed Consent Statement
Data Availability Statement
Conflicts of Interest
Correction Statement
References
- Abdeldayem, Marwan, and Saeed Aldulaimi. 2021. Entrepreneurial finance and crowdfunding in the Middle East. International Journal of Organizational Analysis. [Google Scholar] [CrossRef]
- Al Nawayseh, Mohammad K. 2020. FinTech in COVID-19 and Beyond: What Factors Are Affecting Customers’ Choice of FinTech Applications? Journal of Open Innovation: Technology, Market, and Complexity 6: 153. [Google Scholar] [CrossRef]
- Alkhwaldi, Abeer F., Esraa E. Alharasis, Maha Shehadeh, Ibrahim A. Abu-AlSondos, Mohammad Salem Oudat, and Anas Ahmad Bani Atta. 2022. Towards an Understanding of FinTech Users’ Adoption: Intention and e-Loyalty Post-COVID-19 from a Developing Country Perspective. Sustainability 14: 12616. [Google Scholar] [CrossRef]
- Al-Okaily, Manaf, Abdul Rahman Al Natour, Farah Shishan, Ahmed Al-Dmour, Rasha Alghazzawi, and Malek Alsharairi. 2021. Sustainable FinTech Innovation Orientation: A Moderated Model. Sustainability 13: 13591. [Google Scholar] [CrossRef]
- Ammann, Manuel, and Nic Schaub. 2021. Do individual investors trade on investment-related internet postings? Management Science 679: 5679–702. [Google Scholar] [CrossRef]
- Banna, Hasanul, M. Kabir Hassan, Rubi Ahmad, and Md Rabiul Alam. 2022. Islamic banking stability amidst the COVID-19 pandemic: The role of digital financial inclusion. International Journal of Islamic and Middle Eastern Finance and Management 152: 310–30. [Google Scholar] [CrossRef]
- Bayram, Orkun, Isilay Talay, and Mete Feridun. 2022. Can Fintech Promote Sustainable Finance? Policy Lessons from the Case of Turkey. Sustainability 14: 12414. [Google Scholar] [CrossRef]
- Bhatnagar, Mukul, Ercan Özen, Sanjay Taneja, Simon Grima, and Ramona Rupeika-Apoga. 2022. The Dynamic Connectedness between Risk and Return in the Fintech Market of India: Evidence Using the GARCH-M Approach. Risks 10: 209. [Google Scholar] [CrossRef]
- Bhattacherjee, Anol. 2001. Understanding Information Systems Continuance: An Expectation-Confirmation Model. MIS Quarterly 253: 351–70. [Google Scholar] [CrossRef]
- Boakye, Elijah Asante, Hongjiang Zhao, and Bright Nana Kwame Ahia. 2022. Emerging research on blockchain technology in finance; a conveyed evidence of bibliometric-based evaluations. Journal of High Technology Management Research 332: 100437. [Google Scholar] [CrossRef]
- Coffie, Cephas Paa Kwasi, Emmanuel Dortey Tetteh, Abraham Emuron, and Joseph Asante Darkwah. 2022. COVID-19 and Mobile Payment Diffusion: Lessons for Future Mass Diffusion and Continual Usage. Journal of Innovation Management 101: 20–41. [Google Scholar] [CrossRef]
- Dabholkar, Pratibha A., C. David Shepherd, and Dayle I. Thorpe. 2000. A Comprehensive Framework for Service Quality: An Investigation of Critical Conceptual and Measurement Issues through a Longitudinal Study. Journal of Retailing 76: 139–73. [Google Scholar] [CrossRef]
- Dağhan, Gökhan, and Buket Akkoyunlu. 2016. Modeling the Continuance Usage Intention of Online Learning Environments. Computers in Human Behavior 60: 198–211. [Google Scholar] [CrossRef]
- Dehnert, Maik, and Josephine Schumann. 2022. Uncovering the digitalization impact on consumer decision-making for checking accounts in banking. Electronic Markets 32: 1503–28. [Google Scholar] [CrossRef]
- Deloitte. 2020. Middle East FinTech Study. London: Deloitte, pp. 1–62. [Google Scholar]
- Dillman, Don A., Jolene D. Smyth, and Leah Melani Christian. 2014. Internet, Phone, Mail, and Mixed Mode Surveys: The Tailored Design Method, 4th ed. New York: John Wiley & Sons Inc. [Google Scholar]
- Dzandu, Michael D., Charles Hanu, and Hayford Amegbe. 2022. Gamification of mobile money payment for generating customer value in emerging economies: The social impact theory perspective. Technological Forecasting and Social Change 185: 122049. [Google Scholar] [CrossRef]
- Ernst & Young. 2019. Global FinTech Adoption Index 2019. Ernst & Young. pp. 1–44. Available online: https://www.ey.com/en_gl/ey-global-fintech-adoption-index (accessed on 16 November 2022).
- Fernando, Erick, Suryanto, Surjandy, and Meyliana. 2019. Analysis of the Influence of Consumer Behavior Using FinTech Services with SEM and TOPSIS. Paper presented at 4th International Conference on Information Management and Technology, ICIMTech 2019, Jakarta/Bali, Indonesia, August 19–20; pp. 93–97. [Google Scholar] [CrossRef]
- Foddy, William. 1993. Constructing Questions for Interviews and Questionnaires: Theory and Practice in Social Research, 1st ed. Cambridge: Cambridge University Press. [Google Scholar] [CrossRef]
- Fülöp, Melinda Timea, Dan Ioan Topor, Constantin Aurelian Ionescu, Sorinel Căpușneanu, Teodora Odett Breaz, and Sorina Geanina Stanescu. 2022. Fintech Accounting and Industry 4.0: Future-Proofing or Threats to the Ac-counting Profession? Journal of Business Economics and Management 23: 997–1015. [Google Scholar] [CrossRef]
- Hair, Joseph F., Jeffrey J. Risher, Marko Sarstedt, and Christian M. Ringle. 2019. When to use and how to report the results of PLS-SEM. European Business Review 311: 2–24. [Google Scholar] [CrossRef]
- Hasan, Rashedul, Muhammad Ashfaq, and Lingli Shao. 2021. Evaluating Drivers of Fintech Adoption in the Netherlands. Global Business Review. [Google Scholar] [CrossRef]
- Herdinata, Christian, and Fransisca D. Pranatasari. 2022. Impact of COVID-19 on Organizational Support in Financial Technology. Economies 10: 183. [Google Scholar] [CrossRef]
- Herrmann, Heinz, and Becksndale Masawi. 2022. Three and a half decades of artificial intelligence in banking, financial services, and insurance: A systematic evolutionary review. Strategic Change 31: 549–69. [Google Scholar] [CrossRef]
- Hodula, Martin. 2023. Fintech credit, big tech credit and income inequality. Finance Research Letters 51: 103387. [Google Scholar] [CrossRef]
- Hofstede, Geert. 1980. Motivation, leadership, and organization: Do American theories apply abroad? Organizational Dynamics 91: 42–63. [Google Scholar] [CrossRef]
- Imam, Tasadduq, Angelique McInnes, Sisira Colombage, and Robert Grose. 2022. Opportunities and Barriers for FinTech in SAARC and ASEAN Countries. Journal of Risk and Financial Management 15: 77. [Google Scholar] [CrossRef]
- Izzo, Filomena, Viktoriia Tomnyuk, and Rosaria Lombardo. 2022. 4.0 digital transition and human capital: Evidence from the Italian Fintech market. International Journal of Manpower 434: 910–25. [Google Scholar] [CrossRef]
- Johnson, Timothy P. 2014. Snowball Sampling: Introduction. In Wiley StatsRef: Statistics Reference Online, 1st ed. Edited by N. Balakrishnan, Theodore Colton, Brian Everitt, Walter Piegorsch, Fabrizio Ruggeri and Jozef L. Teugels. New York: Wiley. [Google Scholar]
- Johnson, Walter G. 2022. Caught in quicksand? Compliance and legitimacy challenges in using regulatory sandboxes to manage emerging technologies. Regulation and Governance, 12487. [Google Scholar] [CrossRef]
- Jumaan, Ibrahim A., Noor Hazarina, and Basheer M. Al-ghazali. 2020. The role of cognitive absorption in predicting mobile internet users’ continuance intention: An extension of the expectation-confirmation model. Technology in Society 63: 101355. [Google Scholar] [CrossRef]
- Karim, Sitara, Farah Naz, Muhammad Abubakr Naeem, and Samuel A. Vigne. 2022. Is FinTech providing effective solutions to Small and Medium Enterprises SMEs in ASEAN countries? Economic Analysis and Policy 75: 335–44. [Google Scholar] [CrossRef]
- Kaur, Balijinder, Sood Kiran, Simon Grima, and Ramona Rupeika-Apoga. 2021. Digital Banking in Northern India: The Risks on Customer Satisfaction. Risks 9: 209. [Google Scholar] [CrossRef]
- Khuong, Nguyen Vinh, Nguyen Thi Thanh Phuong, Nguyen Thanh Liem, Cao Thi Mien Thuy, and Tran Hung Son. 2022. Factors Affecting the Intention to Use Financial Technology among Vietnamese Youth: Research in the Time of COVID-19 and Beyond. Economies 10: 57. [Google Scholar] [CrossRef]
- Kijkasiwat, Ploypailin. 2021. Opportunities and Challenges for Fintech Startups: The Case Study of Thailand. ABAC Journal 412: 41–60. Available online: https://www.scopus.com/inward/record.uri?eid=2-s2.0-85109815067andpartnerID=40andmd5=839dbcf84944f35fc48bdc47f36b63e3 (accessed on 17 October 2022).
- Kurniawan, Roy. 2021. Examination of the variables affecting customers’ acceptance of online lending platform. Paper presented at 6th International Conference on Information Management and Technology (ICIMTech), Jakarta, Indonesia, August 19–20; pp. 418–22. [Google Scholar] [CrossRef]
- Langley, Paul, and Aandrew Leyshon. 2021. The Platform Political Economy of FinTech: Reintermediation, Consolidation and Capitalisation. New Political Economy 263: 376–88. [Google Scholar] [CrossRef]
- Lee, Jiyoon, Min Ho Ryu, and Daeho Lee. 2019. A study on the reciprocal relationship between user perception and retailer perception on platform-based mobile payment service. Journal of Retailing and Consumer Services 48: 7–15. [Google Scholar] [CrossRef]
- Li, Bo, and Zeshui Xu. 2021. Insights into financial technology FinTech: A bibliometric and visual study. Financial Innovation 71: 69. [Google Scholar] [CrossRef] [PubMed]
- Li, Zhuolie, Xundi Diao, and Chongfeng Wu. 2022. The influence of mobile trading on return dispersion and herding behavior. Pacific Basin Finance Journal 73: 101767. [Google Scholar] [CrossRef]
- Liebermann, Yehoshua, and Shmuel Stashevsky. 2002. Perceived risks as barriers to Internet and e-commerce usage. Qualitative Market Research: An International Journal 54: 291–300. [Google Scholar] [CrossRef]
- Liu, Weibo, Wei Zhang, Bapi Dutta, Zhenyong Wu, and Mark Goh. 2020. Digital twinning for productivity improvement opportunities with robotic process automation: Case of greenfield hospital. International Journal of Mechanical Engineering and Robotics Research 92: 258–63. [Google Scholar] [CrossRef]
- Lu, Zhiqiang, Junjie Wu, and Jia Liu. 2020. Bank concentration and SME financing availability: The impact of promotion of financial inclusion in China. International Journal of Bank Marketing 386: 1329–49. [Google Scholar] [CrossRef]
- Lyons, Angela C., Josephine Kass-Hanna, and Ana Fava. 2022. Fintech development and savings, borrowing, and remittances: A comparative study of emerging economies. Emerging Markets Review 51: 100842. [Google Scholar] [CrossRef]
- Mangini, Eduardo Roque, Natali Gutierrez da Silva, and Joana Rosa Cardoso de Carvalho. 2021. Virtual banks and the perceived risk and development and effort expectancy on behavioral intention. Revista Brasileira de Marketing 194: 838–61. [Google Scholar] [CrossRef]
- Memon, Inaaya Asif, Swapna Nair, and Mukund Jakhiya. 2021. How Ready the GEN-Z is to Adopt FinTech? Paper presented at 2nd IEEE International Conference on Computational Intelligence and Knowledge Economy, ICCIKE 2021, Dubai, United Arab Emirates, March 17–18; Piscataway: Institute of Electrical and Electronics Engineers Inc., pp. 565–70. [Google Scholar] [CrossRef]
- Muganyi, Tadiwanashe, Linnan Yan, Yingkai Yin, Huaping Sun, Xiangbin Gong, and Farhad Taghizadeh-Hesary. 2022. Fintech, regtech, and financial development: Evidence from China. Financial Innovation 81: 29. [Google Scholar] [CrossRef]
- Najib, Mukhamad, Wita Juwita Ermawati, Farha Fahma, Endri Endri, and Dwi Suhartanto. 2021. Fintech in the small food business and its relation with open innovation. Journal of Open Innovation: Technology, Market, and Complexity 7: 88. [Google Scholar] [CrossRef]
- Nasution, Lia Nazliana, Ramli, Isfenti Sadalia, and Dede Ruslan. 2022. Investigation of Financial Inclusion, Financial Technology, Economic Fundamentals, and Poverty Alleviation in Asean-5: Using SUR Model. ABAC Journal 423: 132–47. Available online: https://www.scopus.com/inward/record.uri?eid=2-s2.0-85135520827andpartnerID=40andmd5=2e47dbfe8d3fd34f2bb793ed22627c8d (accessed on 1 December 2022).
- Pavlou, Paul A. 2003. Consumer acceptance of electronic commerce: Integrating trust and risk with the technology acceptance model. International Journal of Electronic Commerce 73: 101–34. [Google Scholar] [CrossRef]
- Pizzi, Simone, Leonardo Corbo, and Andrea Caputo. 2021. Fintech and SMEs sustainable business models: Reflections and considerations for a circular economy. Journal of Cleaner Production 281: 125217. [Google Scholar] [CrossRef]
- Reith, Riccardo, Maximilian Fischer, and Bettina Lis. 2020. Explaining the intention to use social trading platforms: An empirical investigation. Journal of Business Economics 903: 427–60. [Google Scholar] [CrossRef]
- Rupeika-Apoga, Ramona, and Eleftherios I. Thalassinos. 2020. Ideas for a Regulatory Definition of FinTech. International Journal of Economics and Business Administration VIII: 136–54. [Google Scholar] [CrossRef]
- Rupeika-Apoga, Ramona, and Stefan Wendt. 2021. FinTech in Latvia: Status Quo, Current Developments, and Challenges Ahead. Risks 9: 181. [Google Scholar] [CrossRef]
- Rupeika-Apoga, Ramona, and Stefan Wendt. 2022. FinTech Development and Regulatory Scrutiny: A Contradiction? The Case of Latvia. Risks 10: 167. [Google Scholar] [CrossRef]
- Ryu, Hyun-Sun. 2018. What makes users willing or hesitant to use Fintech?: The moderating effect of user type. Industrial Management and Data Systems 1183: 541–69. [Google Scholar] [CrossRef]
- Setiawan, Budi, Deni Pandu Nugraha, Atika Irawan, Robert Jeyakumar Nathan, and Zeman Zoltan. 2021. User innovativeness and fintech adoption in Indonesia. Journal of Open Innovation: Technology, Market, and Complexity 7: 188. [Google Scholar] [CrossRef]
- Sheng, Hongyan, Taiwen Feng, Lucheng Chen, and Dianhui Chu. 2021. Responding to market turbulence by big data analytics and mass customization capability. Industrial Management and Data Systems 12112: 2614–36. [Google Scholar] [CrossRef]
- Shiau, Wen-Lung, Ye Yuan, Xiaodie Pu, Soumya Ray, and Charlie C. Chen. 2020. Understanding fintech continuance: Perspectives from self-efficacy and ECT-IS theories. Industrial Management and Data Systems 1209: 1659–89. [Google Scholar] [CrossRef]
- Slade, Emma L., Yogesh K. Dwivedi, Niall C. Piercy, and Michael D. Williams. 2015. Modeling Consumers’ Adoption Intentions of Remote Mobile Payments in the United Kingdom: Extending UTAUT with Innovativeness, Risk, and Trust. Psychology and Marketing 328: 860–73. [Google Scholar] [CrossRef]
- Stewart, Harrison, and Jan Jürjens. 2018. Data security and consumer trust in FinTech innovation in Germany. Information and Computer Security 261: 109–28. [Google Scholar] [CrossRef]
- Suryanto, Rusdin, and R. Meisa Dai. 2020. Fintech as a Catalyst for Growth of Micro, Small and Medium Enterprises in Indonesia. Academy of Strategic Management Journal 195: 1–12. Available online: https://www.scopus.com/inward/record.uri?eid=2-s2.0-85098198612andpartnerID=40andmd5=f5654b0c876dfa97b72de067425659cd (accessed on 23 November 2022).
- Tran, Van Dat. 2020. The relationship among product risk, perceived satisfaction and purchase intentions for online shopping. Journal of Asian Finance, Economics and Business 76: 221–31. [Google Scholar] [CrossRef]
- Tsai, Hsinyeh, Yu-Ping Lee, and Athapol Ruangkanjanases. 2020. Understanding the Effects of Antecedents on Continuance Intention to Gather Food Safety Information on Websites. Frontiers in Psychology 11: 579322. [Google Scholar] [CrossRef]
- Udo, Godwin J., Kallol K. Bagchi, and Peeter J. Kirs. 2010. An assessment of customers’ e-service quality perception, satisfaction and intention. International Journal of Information Management 306: 481–92. [Google Scholar] [CrossRef]
- Unsal, Omer, and Jennifer Brodmann. 2021. Corporate reputation and market reaction: Evidence from FinTech industry. Applied Economics Letters 30: 141–48. [Google Scholar] [CrossRef]
- Varma, Parminder, Shivinder Nijjer, Kiran Sood, Simon Grima, and Ramona Rupeika-Apoga. 2022. Thematic Analysis of Financial Technology (Fintech) Influence on the Banking Industry. Risks 10: 186. [Google Scholar] [CrossRef]
- Wang, Rui, Jiangtao Liu, and Hang Luo. 2021. Fintech development and bank risk taking in China. European Journal of Finance 274–75: 397–418. [Google Scholar] [CrossRef]
- Wu, Mian, Yulong David Liu, Sajjad M. Jasimuddin, and Zuopeng Justin Zhang. 2022. Rethinking cross-border mobile payment ecosystems: A process study of mobile payment platform complementors, network effect holes and ecosystem modules. International Business Review 32: 102026. [Google Scholar] [CrossRef]
- Wu, Wenbo, Jiaqi Chen, Zhibin Ben Yang, and Michael L. Tindall. 2021. A cross-sectional machine learning approach for hedge fund return prediction and selection. Management Science 677: 4577–601. [Google Scholar] [CrossRef]
- Xia, Huosong, Jing Liu, Justin Zuopeng Zhang, Lakshmi Goel, and Yuan Wang. 2022. Knowledge acquisition model of mobile payment based on automatic summary technology. Electronic Commerce Research. [Google Scholar] [CrossRef]
- Xiang, Dong, Yuming Zhang, and Andrew C. Worthington. 2021. Determinants of the use of fintech finance among chinese small and medium-sized enterprises. IEEE Transactions on Engineering Management 686: 1590–604. [Google Scholar] [CrossRef]
- Zhang, Xianoi, and Victor R. Prybutok. 2005. A consumer perspective of e-service quality. IEEE Transactions on Engineering Management 524: 461–77. [Google Scholar] [CrossRef]



| Demographics | No. of Participants | Percentage |
|---|---|---|
| Gender | ||
| Male | 453 | 56.48% |
| Female | 349 | 43.52% |
| Age (in years) | ||
| 18–25 | 157 | 19.58% |
| 25–32 | 187 | 23.32% |
| 33–39 | 257 | 32.04% |
| 40–47 | 116 | 14.46% |
| 47 and above | 85 | 10.60% |
| Annual Income (in INR) | ||
| Less than 3 lacs | 311 | 38.78% |
| More than 3 lacs | 491 | 61.22% |
| Measures and Sources | ||
|---|---|---|
| Construct | Measure | Source |
| Confirmation | My expectations were confirmed by FinTech services (Co1). | (Boakye et al. 2022) |
| FinTech exceeded my expectations (Co2). | ||
| My FinTech experience exceeded my expectations (Co3). | ||
| Perceived usefulness | FinTech improves my efficiency (PU1) | (Hasan et al. 2021) |
| I can complete tasks quickly with the help of FinTech services (PU2). | ||
| FinTech enhances my productivity (PU3) | ||
| Satisfaction | I am delighted with the FinTech Services (S1) | (Najib et al. 2021) |
| I am satisfied with the FinTech services (S2) | ||
| I am contented with the FinTech services (S3) | ||
| Continuance Intention | I intend to continue using FinTech services (CI1). | (Bhattacherjee 2001) |
| In the future, I intend to continue using FInTech services (CI2). | ||
| If I could, I would continue to use FinTech services (CI3). | ||
| Perceived Risk | I am concerned that system failure may have an impact on FinTech (PR1). | (Reith et al. 2020) |
| I believe that my personal information can be disclosed to others (PR2). | ||
| If I use FinTech, I am concerned that others will be able to access my account (PR3). | ||
| Outer Loadings | |||||
|---|---|---|---|---|---|
| Continuance Intention | Confirmation | Perceived Risk | Perceived Usefulness | Satisfaction | |
| CI1 | 0.891 | ||||
| CI2 | 0.913 | ||||
| CI3 | 0.927 | ||||
| Co1 | 0.932 | ||||
| Co2 | 0.924 | ||||
| Co3 | 0.882 | ||||
| PR1 | 0.907 | ||||
| PR2 | 0.951 | ||||
| PR3 | 0.939 | ||||
| PU1 | 0.889 | ||||
| PU2 | 0.901 | ||||
| PU3 | 0.883 | ||||
| S1 | 0.924 | ||||
| S2 | 0.921 | ||||
| S3 | 0.939 | ||||
| Cronbach’s Alpha | Composite Reliability (rho_A) | Composite Reliability | AVE | |
|---|---|---|---|---|
| Co | 0.9 | 0.902 | 0.937 | 0.833 |
| CI | 0.897 | 0.897 | 0.936 | 0.829 |
| PR | 0.925 | 0.927 | 0.952 | 0.869 |
| PU | 0.871 | 0.876 | 0.92 | 0.794 |
| S | 0.92 | 0.92 | 0.949 | 0.862 |
| Heterotrait-Monotrait Ratio | |||||
| Co | CI | PR | PU | S | |
| Co | |||||
| CI | 0.39 | ||||
| PR | 0.492 | 0.649 | |||
| PU | 0.321 | 0.514 | 0.503 | ||
| S | 0.384 | 0.57 | 0.562 | 0.348 | |
| Fornell–Lacker criterion | |||||
| Co | CI | PR | PU | S | |
| Co | 0.913 | ||||
| CI | 0.449 | 0.91 | |||
| PR | 0.351 | 0.591 | 0.932 | ||
| PU | 0.286 | 0.455 | 0.451 | 0.891 | |
| S | 0.251 | 0.418 | 0.418 | 0.313 | 0.928 |
| Path | Original Sample | Sample Mean | Standard Deviation | T Statistics | p Values | Result | |
|---|---|---|---|---|---|---|---|
| H1a | Co -> PU | 0.286 | 0.287 | 0.042 | 6.847 | 0.000 | Confirmed |
| H1b | Co -> S | 0.135 | 0.134 | 0.04 | 3.373 | 0.001 | Confirmed |
| H2a | PU -> CI | 0.211 | 0.328 | 0.052 | 4.656 | 0.000 | Confirmed |
| H2b | PU-> S | 0.103 | 0.376 | 0.05 | 2.427 | 0.015 | Confirmed |
| H3 | S -> CI | 0.243 | 0.212 | 0.045 | 5.447 | 0.000 | Confirmed |
| H4a | PR x PU -> S | 0.046 | 0.047 | 0.032 | 1.446 | 0.148 | Not Confirmed |
| H4b | PR x Co -> S | −0.105 | −0.104 | 0.039 | 2.672 | 0.008 | Confirmed |
| H4c | PR x PU -> CI | −0.012 | −0.014 | 0.037 | 0.338 | 0.735 | Not Confirmed |
| H4d | PR x S -> CI | −0.109 | −0.108 | 0.04 | 2.72 | 0.007 | Confirmed |
Disclaimer/Publisher’s Note: The statements, opinions and data contained in all publications are solely those of the individual author(s) and contributor(s) and not of MDPI and/or the editor(s). MDPI and/or the editor(s) disclaim responsibility for any injury to people or property resulting from any ideas, methods, instructions or products referred to in the content. |
© 2022 by the authors. Licensee MDPI, Basel, Switzerland. This article is an open access article distributed under the terms and conditions of the Creative Commons Attribution (CC BY) license (https://creativecommons.org/licenses/by/4.0/).
Share and Cite
Jangir, K.; Sharma, V.; Taneja, S.; Rupeika-Apoga, R. The Moderating Effect of Perceived Risk on Users’ Continuance Intention for FinTech Services. J. Risk Financial Manag. 2023, 16, 21. https://doi.org/10.3390/jrfm16010021
Jangir K, Sharma V, Taneja S, Rupeika-Apoga R. The Moderating Effect of Perceived Risk on Users’ Continuance Intention for FinTech Services. Journal of Risk and Financial Management. 2023; 16(1):21. https://doi.org/10.3390/jrfm16010021
Chicago/Turabian StyleJangir, Kshitiz, Vikas Sharma, Sanjay Taneja, and Ramona Rupeika-Apoga. 2023. "The Moderating Effect of Perceived Risk on Users’ Continuance Intention for FinTech Services" Journal of Risk and Financial Management 16, no. 1: 21. https://doi.org/10.3390/jrfm16010021
APA StyleJangir, K., Sharma, V., Taneja, S., & Rupeika-Apoga, R. (2023). The Moderating Effect of Perceived Risk on Users’ Continuance Intention for FinTech Services. Journal of Risk and Financial Management, 16(1), 21. https://doi.org/10.3390/jrfm16010021

