Next Article in Journal
Transactional Leadership and Innovative Behavior as Factors Explaining Emotional Intelligence: A Mediating Effect
Next Article in Special Issue
The Role of Corporate Governance in Investment Efficiency and Financial Information Disclosure Risk in Companies Listed on the Tehran Stock Exchange
Previous Article in Journal
CSR and Firm Risk: Is Shareholder Activism a Double-Edged Sword?
Previous Article in Special Issue
A Comparative Analysis of Reputation in Enlisted Firms on the Iraq Stock Exchange
 
 
Font Type:
Arial Georgia Verdana
Font Size:
Aa Aa Aa
Line Spacing:
Column Width:
Background:
Article

Developing a Model of Insurance Securitisation in Iranian Environmental Conditions

by
Mahshid Peivandi
1,
Mehdi Zeynali
1,*,
Mahdi Salehi
2,
Ali Paytakhti Oskooe
3 and
Younes Badavar Nahandi
4
1
Department of Management and Accounting, Tabriz Branch, Islamic Azad University, Tabriz 5157944533, Iran
2
Department of Economics and Administrative Sciences, Ferdowsi University of Mashhad, Mashhad 9177948974, Iran
3
Department of Economics, Tabriz Branch, Islamic Azad University, Tabriz 5157944533, Iran
4
Department of Accounting, Tabriz Branch, Islamic Azad University, Tabriz 5157944533, Iran
*
Author to whom correspondence should be addressed.
J. Risk Financial Manag. 2022, 15(11), 544; https://doi.org/10.3390/jrfm15110544
Submission received: 9 October 2022 / Revised: 11 November 2022 / Accepted: 17 November 2022 / Published: 21 November 2022
(This article belongs to the Special Issue Accounting and Auditing during the World Crisis)

Abstract

As a growing industry in Iran, the insurance industry has dramatically grasped researchers’ and managers’ attention. Among the various issues in this industry, measuring and evaluating the efficiency and performance of its units and branches has always been considered by relevant experts because such evaluation can help us take adequate steps to improve this area. Through securitisation, insurance companies may mitigate the cost of their capital, increase the return on equity, and improve other metrics that affect their operating performance. Securitisation increases capital productivity in the insurance industry. Therefore, the present study was conducted in 2020 to review and develop a model of insurance securitisation in Iran. The present study is exploratory research. Thus, 13 experts and commentators in insurance securities were interviewed. Second, based on the theme analysis, the content of the interviews was analysed, and a proposed model was developed. Then, according to the obtained model, a questionnaire was designed and distributed among insurance industry experts. Two concepts of validity and reliability were used to validate the questionnaire. Based on the model, 10 main factors were identified as influencing insurance securitisation. Insurance securitisation, management of Iran’s environmental conditions, the role of the capital market in insurance, financing, economic development, optimal risk management, risk transfer process in insurance securitisation, investment culture, support of regulatory bodies and facilities in the securities issuance process, utilisation of technical knowledge and specialised human resources are the factors identified in the research. The results showed that all these factors identified from the interviews were confirmed, and the model was sufficiently valid.

1. Introduction

In early definitions, insurance-linked securities (ILS) are a necessary means for insurance risk transfer to capital markets, issued by industrial corporates and insurance/reinsurance firms (Poncet and Vaugirard 2002). To make it more apparent, ILS is considered a tool was enabling the former to rectify natural risks through custom-made properties, focus on their core occupational activities, and share their risk with other market practitioners. Typically, the insured (company) pays an insurance amount on the part of pre-specified coverage, in which investors buy an ILS for cash. The total amount (insurance amount plus cash proceeds) is turned into a custom-made fund, named a special-purpose vehicle (SPV). Subsequently, investors hold insurance-linked properties whose cash flows depend on the risk’s occurrence. If the covered events happen during the risk-exposure period, the SPV compensates the company’s loss and shares the remainder of the initial amount with the security holders. Otherwise, the company may receive nothing, and security holders might enjoy the Treasury bonds held by the fund. Canabarro et al. (2000) believe that ILS are innovative mechanisms developed in recent decades, stabilizing the price and coverage of insurance by transferring risk, through a derivative of security form, to the much bigger range of investors available in the capital markets. As catastrophe risk (highly detrimental and low probable) is incorporated with financial markets, the ILS might have great potential to attract a wide range of investors. Thus, sharing the catastrophe risk among the reinsurers and capital market practitioners may benefit both parties, including insurers and investors, by proposing reinsurance coverage with a sensible and fixed price and offering investors attractive securities.
Recent definitions, similar to H. Liu et al. (2021), present that ILS include various financial instruments designed to cover life and non-life insurance risks, which can be traded in the capital markets. The securitisation process provides a mechanism by which contingent and predictable cash flow from transactions is a separate financial instrument. Securities increase liquidity in financial markets by replacing off-balance-sheet assets and liabilities off the balance sheet with tradable financial instruments. In other words, insurance securitisation is a way to transfer the risks of insurance companies’ obligations to the capital markets through issuing financial securities.
According to the Insurance Research Institute (ARTEMIS), the various types of ILS have formed a significant market, with a substantial capital of USD 41 billion as of July 2020, according to the public relations department of the Insurance Research Institute (ARTEMIS). Many of them, such as catastrophe bonds (CATs) and industry loss warranties (ILW), are active. ILS trades operate more as insurance or reinsurance for the participating institution, and capital market investors operate as providers. However, they may differ in payment structure (H. Liu et al. 2021).
Securities provide a mechanism by which predictable and contingent liquidity flows from transactions can be traded as separate financial instruments subject to different investors (Beer and Braun 2022). Insurance securitisation can be defined as the transfer of risks of the underwriter to capital markets through the creation and issuance of financial securities. In particular, the securitisation process involves two main elements: (1) the transfer of cash flows of the underwriter to tradable financial securities, and (2) the transfer of risks of the underwriter to capital markets through the trading of these securities. The first element can be defined as “financial engineering”, which shows the classification or non-classification of cash flows into different and new financial securities in capital markets. The second element of insurance securitisation includes the final recipient of transacted risks. Instead of transferring the underwriter’s risk to the insurer in the insurance industry, the insurance company transfers the risk to foreign capital markets by trading financial instruments whose cash flows are subject to the underwriter’s experience.
Insurance securitisation can help to solve problems related to reinsurance markets. Insurance risks and reinsurance markets may not be related to other economic risks. For example, the risk of natural disasters and property damage, such as hurricanes and earthquakes, leads to risk volatility in the reinsurance industry. Still, these risks are unrelated to the economic forces driving securities markets. Therefore, if these risks can be transferred directly to the securities markets, their volatility at maturity can be reduced. Low volatility and other investment risks can have a lot of contractual appeal for investors with diversification goals, leading to low-cost risk transfer to capital markets. Moreover, the equity capital of actual and potential insurers is negligible compared to the total volume of securities traded in the capital markets. Therefore, transferring these risks directly to the securities markets is better. Structured financial instruments and securitised securities can significantly reduce or eliminate the inherent credit risk in reinsurance policies (Chen et al. 2019).
Although insurance risk securities are similar to traditional forms, there are some innovative differences. First, if the risks are transferred from insurance companies, they will carry secondary risks. Second, underwriters have the risks of investors, not of insurance companies. Third, risks are passed on to investors through securities markets and the use of securities. Fourth, because payment is conditional on paying a mere premium, investors’ credit risks are much lower than those of collateral or other liabilities. Failure to pay the deductible automatically removes the insurance obligations. Fifth, because the usufruct must also cover the investors’ risks, the calculation of the usufruct is essential for its security and accuracy and the investors’ income. Insurance securities cover damages caused by natural events such as earthquakes and floods. Investing in risk coverage of such events is attractive to investors because these risks are not related to economic and business risks (Finken and Laux 2009). ILSs are among the most successful tools for transferring insurance risk to the capital market. Insurance securities are the link between the insurance market and the capital market and can be an effective tool to use the capacity of the capital market to finance and cover the risk of the insurance industry. The benefits of insurance securities will be for the insurance sector (to increase insurance capacity) and the stock market (more public participation in investments).
In catastrophic insurance bonds, the transaction begins with creating a reinsurer. This insurer issues bonds to investors. Revenues from this type of insurance are usually invested in secure short-term investments and held in a trustable account. In catastrophic bond transactions, there is a buying option that, in the case of an accident, the revenues from these bonds are released from the reinsurer (SPR) to help the insurer pay compensation (Barrieu and Albertini 2009).
A survey of studies conducted in Iran revealed that Iran is one of the ten most accident-prone countries globally (WHO 2018). The bill to establish a natural disaster fund is still in conflict between the government, parliament, and the Guardian Council. Insurance best uses the capital market capacity to transfer the risk of accidents. Conditions and natural disasters in Iran result from the specific climate and the region in which they occur, in small numbers and with very high intensity, making the insurance industry unable to afford the very high costs of these accidents. One of the financial solutions in different countries performed to cover the cost of catastrophic events is catastrophe bonds.
The present study discusses the macro-level natural disasters that have caused the loss of financial and human resources of individuals. It also discusses how the government faces financial problems in financing the reconstruction of areas affected by natural disasters. This study discusses the possibility of catastrophic insurance bonds, the better performance conditions of these insurances in Iran, and the pricing of these bonds. The importance of the present study lies in the high efficiency, which makes it catastrophic at the time of national events; financing is conducted efficiently, the currency is prevented from leaving the country and accepting difficult conditions, and high costs of foreign reinsurance are prevented. Furthermore, the present study identifies the barriers in insurance securities, which makes this market dynamic and eliminates dependence on foreign insurance. It also prevents the disclosure of national and corporate information and is very useful and practical in the current situation of the Iranian economy. Furthermore, providing a model of insurance securitisation can lead to the development of research theory to address the gaps in this regard and lead to the development of education in this industry. So far, no comprehensive research has been conducted on catastrophic insurance securities. Domestic research has generally been on expected returns on securities and other qualitative studies, and only the relationship between variables has been examined. The executive model in this field has not been presented. The present study is innovative in terms of research environment and presentation of the insurance securities model and tries to answer these questions:
-
What is the pattern of insurance securitisation in Iran’s environmental conditions?
-
Which factors may potentially impact the process of using ILS?
Regarding the main questions of the current paper, the findings show that the mechanism of Islamic financial instruments plays a vital role in enhancing Islamic financial markets. In addition, the results propose that establishment of a jurisprudential committee in the Exchange and Securities Organization as the regulatory and supervisory body of the capital market, the establishment of the Central Asset Management Organization to regulate and supervise financial intermediaries, as well as disclosure of information and statistics related to the issuance of Sukuk in Iran and issuing notification of Sukuk can be a practical step towards the development of a structured financing market or securitisation.

2. Theoretical Foundations and Research Background

2.1. Stock Insurance Contract

The optimal pricing of the stock insurance contract is the most important stock insurance process. The expected damages to be paid are calculated, and the cost associated with the potential loss risk is estimated. In this regard, it is necessary to identify the risk properly and, in many similar situations, to calculate the damage frequency and expected amount. Optimal contracts and portfolio coverage tools are critical components of risk management, such as investment insurance and options (Assa and Okhrati 2018). Risk management contracts are essential in covering the risk of purchasing and maintaining a risky asset. Options, insurance contracts, futures contracts and swaps are among the most critical risk management contracts, and the pricing of such contracts is usually based on the Black-Scholes model. One of the most vital issues in this area is the proper design of an insurance contract. In addition, the presentation of optimal models in Attica insurance has been widely considered by insurance professionals in recent years (Assa 2015).

2.2. Risk into Securities

An innovation in the insurance industry called risk-to-securities conversion has been created and has specifically designed disaster insurance securities, which can be an excellent solution to this problem, especially in Iran (Barrieu and Albertini 2009). The use of securities in the insurance industry is an emerging method. After applying the conversion of assets to securities in the financial markets, it took about 20 years for the expectation of insurance securities to turn into a reality. Today, insurance companies face different risks depending on their proposing insurance services to investors. Hence, insurance companies seek ways to transfer their risk. For instance, Upreti and Adams (2015) propose that reinsurance services play an essential role.

2.3. Converting Risk into Securities

The asset securitisation process can be considered an economic tool for governments due to its significant impact. These include facilitating the process of creating and emerging markets for financial claims, diversifying existing financial assets, encouraging savings, reducing costs, diversifying risks, and focusing on the optimal use of resources rather than ownership, considering that no research has been done so far on designing a model of insurance securitisation in Iran’s environmental conditions. Internal and external studies have examined the effect of some factors on insurance risk and insurance securities, some of which are listed below (Shao 2015).
MacMinn and Richter (2018) showed that indemnity insurance worsens the situation because it creates an additional cost. On the other hand, securities-based catastrophic event insurance is helpful in certain circumstances and prevails over indemnity strategies. This result showed that the current value of stocks with index-based insurance is higher for a low price than indemnity-based insurance.
Fischer et al. (2019) stated that securities for national catastrophic events as a saviour in two stages improve economic trends. The first stage is before the catastrophic events. Creating huge revenues will enhance the insurance situation and the part of the economy dependent on insurance. The second stage is the impact of catastrophic events, partly providing the costs and relieving the victims.
Bugler et al. (2021) showed that reinsurance enables sponsors to offer more accurate prices to borrowers. As a result, an EU-based tenant can reap significant capital benefits by reinsuring lifetime risk, market risk or both to an insurance sublimit.
Wu (2020) concluded that the failure of the catastrophic events insurance market is associated with citing many reasons or creating economic models.
L. Liu et al. (2022) developed an insurance-related securities model that generates a flow of payments related to both the insurance risk process (modelled by the multi-dimensional hybrid process) and a reference rate process (modelled by issuance). These insurance-related securities are traded in a financial market with multiple stocks at correlated prices with risk-free rates. Götze and Gürtler (2020) claim whether the sponsors of catastrophes bonds with indemnity triggers are susceptible to ex-ante moral hazard and ex-post moral hazard, showing that the sponsors are only susceptible to ex-ante moral hazard and vertical loss retention has a positive effect on sponsors’ incentives to contain losses. Carter and Mainelli (2018) show that cyber risks can also be transferred to the capital markets in ways similar to hurricane risk through ILS. With the help of smart ledgers, insurers and reinsurers can be certain that their clients are covered for anything.
Raza et al. (2020) concluded that perceived attitude, mental norms, and behavioural control strongly predict Islamic insurance acceptance in Pakistan. In addition, factors such as compatibility, comparative advantage, and awareness have significant positive effects on engagement. A negative but insignificant relationship was found between perceived risk and intention. Zhao et al. (2021) showed that reinsurance with tools offers a combination of securities solutions for risk management. Investigating the role of the Internet of Things (IoT) technology, L. Liu et al. (2022) show that IoT-based technologies have a positive impact on the insurer’s decision-making process—risk assessment and pricing, business process performance—claim accuracy and efficiency, and the role of an IoT system’s functionalities in improving drivers’ attitude and behaviours. The findings of Chege (2021) reveal that service reliability, as a measure for insurance industry enhancers, may significantly influence customer satisfaction in the insurance industry in Kenya at the customer level but did not significantly influence the variations of customer satisfaction between the insurance companies. Chege (2021) also show that there is a positive and significant association between the level of societal trust and insurer risk-taking in a country. There is a negative and significant association between the risk avoidance level and insurer risk-taking (Sun 2021). Farooq et al. (2021) reveal that COVID-19 negatively affected stock returns.

2.4. Literature Review

Cowley and Cummins (2005) believe that securitization provides a mechanism whereby a transaction’s contingent and predictable cash flow streams can be unbundled and traded as separate financial instruments that appeal to different investors.
According to the previous findings, high correlations between risks can increase required insurer capital and/or reduce the availability of insurance. Doherty and Schlesinger (2002) illustrate how insured losses might be decomposed into separate components highly correlated among insureds. Such a correlated component might conceivably be hedged directly by individuals but is more likely to be hedged by the insurer.
Regarding the catastrophe bonds as the insurance securitization vehicles that are supposed to transfer catastrophe-related underwriting risk from issuers to capital markets, Hagendorff et al. (2014) show that, firstly, firms issuing catastrophe bonds exhibit less risky underwriting portfolios with less exposure to catastrophe risks and overall less need to hedge catastrophe risk.
Dragos et al. (2020) reveal that specific behavioural factors and insurance knowledge are highly significant for the decision to buy, but not for the intention to buy, for both types of products.
Fringuellotti and Santos (2021) argue that insurance companies have almost nonupled their investments in collateralized loan obligations (CLOs) post-crisis in 2019.
Pourmansouri et al. (2022) show that ownership concentration impairs the quality of CGS.

3. Research Methodology

The statistical population of this research consists of specialists and experts in insurance securities who have deep and wide knowledge about the studied research issue and its theoretical literature. This paper was conducted in the year 2020. A combination of non-random, judgmental and snowball methods were used to select experts and thinkers for interviews. The statistical sample in the first stage included the experts selected at the discretion of the researchers (judgmental sampling), with whom an exploratory interview was conducted in 2020. Next, a statistical sample was selected for the main interviews by introducing the previous interviewees to the researchers (snowball method). At this stage, 13 interviews were conducted. The snowball sampling method introduced each participant to other individuals who could provide richer data to the researcher. In this method, those participants who are somehow related to each other are selected and guided by the researcher to other participants in the same community. Sampling will continue until no new concepts are discovered and the research reaches theoretical saturation. Theoretical saturation means no new data is obtained, and the relationships between categories are well-defined.
The research method is a regular process to find the answer to a question or the problem’s solution. Selecting a research method depends on the purpose of the study, the nature of the problem under study, and its study methods. The present study combines basic and applied research in terms of research orientation. On the one hand, it seeks to design an insurance securitisation model in Iran’s environmental conditions. On the other hand, the designed model guides the insurance organization and other legislative institutions to develop relevant laws and standards. Further, the present study is inductive-deductive in terms of implementation logic, qualitative in terms of approach, library-based and field-based in terms of environment, theme analysis in terms of research method and exploratory in terms of purpose. Furthermore, interviews were used to collect data. After preparing a long list of different codes in the data set, the codes were analysed on a larger scale in the next research stage. In this regard, the codes were placed in the relevant context. In order to reduce the data to a set of important acceptable, controllable themes, efforts were made to define sufficient, specific, distinct, non-repetitive and macro-level themes. In order to identify patterns of meanings and topics, the qualitative method of analysis was used. After creating the initial list of ideas from the data and acquiring the necessary points, the next step to creating the initial code of the data began. In a small part, the survey method was used.
Using Cochran’s formula, a sample of 384 individuals was estimated. According to the outputs of the interviews, the research questionnaire was extracted through the finalised data in the form of themes. The validity and reliability of the questionnaire were evaluated and confirmed by the content approach and the internal consistency of the items using Cronbach’s alpha coefficient, respectively.
Since it is mixed exploratory research, initially, the qualitative method is used, and then it is followed by the quantitative process. In order to present the model of insurance securities, having applied the thematic analysis, we determine what factors may play a significant role and what indicators may have a significant effect on securitization under the title of open codes. After that, a series of themes are observed through these open codes and themes, forming our model’s main variables. To extract the code from the interviews, the MAXQDA software (Version 2R060307-G, VERBI GmbH, Berlin, Germany) is used. The final screening is implemented with fuzzy Delphi to obtain a set of main indicators, which can then be entered into the main model to be analysed qualitatively. Followingly, to apply the quantitative method, the confirmatory factor analysis approach is used; because of the thematic analysis application, exploratory factor analysis is not used. In this sense, the indicators that receive the optimal values of 0.4 and even 0.7 remain, and the indicators that do not receive the optimal values are removed from the model. Finally, to obtain the model, the Dimetal technique, as a multi-criteria decision-making technique, is used to show the cause-and-effect association between variables in the form of an exploratory model.
Since we use a qualitative analysis, we need to validate our qualitative results to see if all indicators are accepted or not; the fuzzy Delphi method is applied. Moreover, as we have no idea whether A has an effect on B or B has an effect on C, we use the Dimetal technique that reveals the causal relationships between the indicators, which are only effective for the main categories.
According to empirical investigations, variance-based structural equation modelling (VB-SEM) might be classified into two sub-categories, including partial least square structural equation modelling (PLS-SEM) and generalized structured component analysis (GSCA), in which the PLS-SEM is more prominent than GSCA. Historically, the analysis processes in PLS-SEM were first initiated by Wold et al. (1983) and were modified by Chin (1998) to enhance the potentialities of PLS-SEM in statistical inference. Prior investigations also propose that applying an SEM might be challenging, preferring covariance-based (CB-SEM) and variance-based partial least squares (PLS-SEM). Considering the proposed findings based on the previous literature, we employ the PLS-SEM in this study.

4. The Data Analysis

4.1. The Pattern of Insurance Securitisation in Iranian Environmental Conditions

After identifying the main categories and providing relationships to other categories, the designed model was refined, the categories were developed, and finally, the final research model was obtained. This model describes how the factors affecting insurance securities can be identified. This model was designed based on theme analysis and the fuzzy DEMATEL method.
The model obtained is shown in Figure 1. After finalisation, this model was provided to five experts in the insurance field, and according to them, the model had the necessary validity and was appropriate.
In this study, after coding the texts of the interview transcripts by removing the synonymous and repetitive criteria and finally by categorising and categorising the final criteria, 10 main categories and 51 sub-categories were obtained which shown in Appendix A. The main categories include insurance securities, management of Iran’s environmental conditions, the role of the capital market in insurance, financing, economic development, optimal risk management, risk transfer process in insurance securities, investment culture, support of regulators and facilities in the process of issuing papers, applying technical knowledge, and specialised manpower. The following are the main categories listed along with the relevant sub-categories:
Insurance securitization: insurance securities for financing, insurance securities for insurance, natural disaster securities, asset-backed securities, mortgage-backed securities, and Islamic securities (Sukuk).
Managing environmental conditions: isolating the assets pool meaning gradual value-depreciating, imposing international sanctions on insurance companies in industries such as the oil industry, creating arbitrage opportunities due to rents and lack of information transparency, problems with regulations, tax disputes and insurance laws, the illegality of securities and financial derivatives from the Islamic point of view, restrictions on attracting reliance portfolios abroad, high dependence of the insurance industry on the information, and technical resources of foreign institutions.
Capital market role in insurance: creating securities that can be bought and sold along with increasing liquidity, increasing insurance penetration, preventing the outflow of currency and large profits of securities, helping to develop technical knowledge in the field of insurance, reducing unresolved premium reserves, and helping the growth and development of the capital market.
Financing: increasing financial capacity (capital and reserves), providing sustainable financial resources, sponsoring financial structure, and creating and issuing financial securities.
Economic development: maximum profitability and achieving the desired results, improving the efficiency of financial markets, increasing the capital capacity of the country’s insurance industry, and increasing the share of oil and energy in the portfolio of Iran’s insurance industry.
Optimal risk management: reducing the risk of financial institutions, reducing the risk of sudden changes in interest rates and currencies, the need for capitalism to cover risks, converting risks into securities, transferring the risk of the reinsurance market through securities to the public, risk analysis and acceptance in the insurance industry.
Risk transfer process in insurance securitisation: institution (SPV) as an issuer of securities, insurance company or reinsurance as a sponsor, the contract between sponsor and SPV, sale of securities issued by SPV to an investor, a deposit of funds in a warranted account, and the party to the swap contract or the recipient bank of the deposit.
Investment culture: increasing the expected return on investment, creating attractiveness for venture capitalists, buying bonds by institutional investors.
The support of regulatory bodies and facilities in the process of issuing securities: establishing transparent rules regarding the regulations governing the issuance of securities, enacting transparent rules regarding the capital requirements of insurance companies, preparing instructions for issuing securities in cooperation with the Central Insurance and the Exchange Organization, not issuing unprofessional insurance policies, and use of strong software systems and market information.
Utilising technical knowledge and specialised human resources: increasing technical and professional capacity, empowering human resources, providing the necessary training to human resources, and improving the individual and team skills of specialists.
After forming a network of themes, as seen in Figure 1 in the last stage of the qualitative part of the research, the network of themes was analysed. At this stage, the proposed themes were defined and modified, and the data were analysed based on helping us gain a deeper understanding of the meanings of the texts and be able to describe the themes and identify their patterns.

4.2. The Descriptive Statistics

The demographic characteristics of the quantitative section are presented in the table below (Table 1):
Overall, out of 384 participants in this study, 245 (64%) are male, and 139 (36%) are female. Regarding their age, 76 (20%) participants are less than 35 years old, 198 individuals (52%) are between 35 and 45 years old, and 110 participants (29%) are 45 years old and older. Bachelor’s degrees are held by 196 (51%) participants, 152 (40%) have a master’s degree, and 36 (9%) have a PhD. Seventy-five (20%) participants have less than 10 years of working experience, 134 individuals (35%) are between 10 and 15 years, 94 (24%) participants are between 15 and 20 years and 81 (21%) participants have more than 20 years of working experience.

4.3. The Inferential Statistics

This section tested the proposed factor model by examining the suitability and optimal matching of factor structures for the data set. After implementing the structural equation model using the partial least squares method in SmartPLS software (Version 3, SmartPLS GmbH, Oststeinbek, Germany), the indices related to the measurement models were first examined and then the structural part of the model was examined.
The results show in Table 2 that all the factor loads obtained for the observed variables related to each of the latent structures are greater than 0.7, which indicates a suitable factor load in the reliability of the representatives. Examination of the findings of the t-test and their significance level also indicates that according to the values of t associated with each of the observed variables in the table, all of which are higher than 2.58 (at the error level of 0.01). It can be inferred that the explicit markers studied in the research model had the necessary accuracy to measure the latent structure or attribute.
Convergent validity in Table 3, is how a measure is positively correlated with alternative measures of the same construct. Convergent validity assessment is usually based on the average variance extracted (AVE). The minimum average variance explained equals 0.5 and indicates sufficient convergence validity; this means that a latent variable can, on average, explain more than half of the scatter of its representatives. According to the results in the above model, given that the average variance explained for each of the main constructs of the model is more than 0.5, the convergent validity of the research model is confirmed. According to the findings, Cronbach’s alpha values for all measured constructs are greater than 0.7. Therefore, according to Cronbach’s alpha criterion, the one-dimensionality of all constructs has been investigated and confirmed. Further, Table 4 shows the divergent validity of the variables.
Differential validity is how a construct is properly distinguished from other constructs by empirical criteria. A Fornell–Larcker criterion is an approach to measuring differential validity. This second root criterion compares the value of AVE with the correlation between latent variables. Specifically, the second root of each AVE construct must be greater than the highest correlation of that construct with other model structures. The logic of this method is based on the assumption that a construct should share more variance with the corresponding representatives than other constructs. The above table results show that according to the Fornell–Larcker criterion, the second root of the AVE construct is higher than the highest correlation of that construct with other model constructs. The Fornell–Larcker criterion is shown at the intersection of each row and column of the variable. The variable correlation with other constructs is also given below the Fornell–Larcker value.
After ensuring the measurement models through reliability tests, convergent validity and divergent validity, the results of the external model can be presented. Finally, the fit of the external model is examined. Unlike measurement models, the structural part of the model does not deal with the questions and explicit variables. It only pays attention to the hidden variables and the relationships between them. There are several indicators to evaluate the degree of structural fit of the model, each of which has been examined, as shown in Table 5.
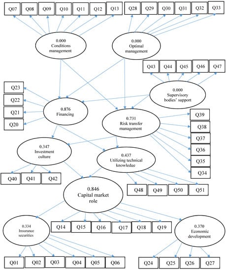
In the present study, the data were analysed using the inferential statistics method, and the structural equation modelling statistical technique was used. Since this study considers a confidence level of 0.95 or an error level of 0.05, the positive path coefficients with a value of t-statistic greater than 1.96 are considered significant, and the relationship between them is confirmed. The results are shown in Figure 2.
According to the reported results in Figure 2, it is indicated elements, including financial tools, governmental support for supply and demand mechanisms, jurisprudential legitimacy, and the bonds’ types, are likely to form the financing method as a latent variable with a coefficient of 0.876. Moreover, the variable risk transfer management (with a coefficient of 0.731) might be elaborated with factors under the sanction conditions such as risk reinsurance mechanisms, demanding greater premiums, the incremental rate of asset values and the existence of new financing instruments. Further variables also show that financing and risk transfer management in the structural equation modelling affect the latent variable utilising technical knowledge. The investment culture, which might be explained by two other latent variables comprising financing and risk transfer management, is likely to be determined by improving insurance companies’ capacity through developing insurance equipment such as suing reinsurance services. In addition, the latent variable capital market role is likely to be shaped by investment culture, utilizing technical knowledge, having cooperative behaviour with other sectors in the market, the potential risks of equipment such as losing the principal of invested funds, and the liquidity and insurance of the bond capacity. Moreover, the variable insurance security is also indicated by considering security insurance as an insurance tool and its growth rate, the role of security exchange in the business environment and its acceptance as a permissible financial tool jurisprudentially, the structure of funds contract with the investors. Finally, the latent variable economic development might be explained by the financial profitability of insurance equipment for insurance companies and their investors, the role of the capital market on insurance companies and the role of insurance companies in extending the capital markets.

5. Discussion and Conclusions

The present study aims to present a model of insurance securitisation in Iran’s environmental conditions. Based on the obtained model, the ten main insurance security factors include managing Iran’s environmental conditions. The role of the capital market in insurance, financing, economic development, optimal risk management, risk transfer process in insurance securities, investment culture, support of regulatory bodies and facilities in the process of issuing securities, utilisation of technical knowledge, and expert human resources are the factors identified in the research.
The results showed that the mechanism of Islamic financial instruments and their similarity in legal relations and risk management with structured financing securitisation plays a vital role in Islamic financial markets. Iran has created a securities market by issuing Sukuk bonds with its overwhelming Muslim population over the past four years. Establishment of a jurisprudential committee in the Exchange and Securities Organization as the capital market regulatory and supervisory body of the capital market, the establishment of the Central Asset Management Organization to regulate and supervise financial intermediaries, as well as disclosure of information and statistics related to the issuance of Sukuk in Iran and issuing information of Sukuk can be effective steps towards the development of a structured financing market or securitisation. In addition, due to the lack of reinsurance capacity in Iran and the imposition of restrictions on access to foreign reinsurance from western countries, it seems that by considering Islamic discussions and designing an appropriate mechanism per the situation of Iran. The issuance of these securities can greatly expand the capacity of the country’s insurance and, as a financial innovation in the capital market, add new instruments to the portfolio of market investors who suffer from a lack of variety of instruments available in the capital market.
Finally, the results demonstrate that conditions such as isolating the asset pool mean depreciation over time, imposing international sanctions on insurance companies such as the oil industry, creating arbitrage opportunities due to lack of information transparency and renting, problems arising from regulations, tax disputes and laws insurance, the illegality of securities and financial derivatives from the Islamic point of view, restrictions on attracting foreign reliance portfolios and the high dependence of the insurance industry on information and technical resources of foreign institutions all have negative effects on the process of insurance securitisation.

5.1. Implications

The current paper proposes several implications for policymakers, investors, market practitioners, and society. Policymakers may significantly improve the insurance market in Iran’s business environment by removing market impediments, such as international sanctions, low financial transparency, inefficient laws and regulations, and localizing international information according to national needs and necessities. Moreover, market practitioners may reduce investment risk by forming effective portfolios and issuing financial instruments such as Sukuk to overcome domestic limitations such as national insurance capacities and lack of international insurance services. Finally, the society of Iran may benefit from the findings of this paper by paying sufficient attention to the importance of insurance services in their financial investment, in which their further demand for insurance services from the market may motivate local government and insurance companies to open the Iran market against international insurance providers. Firstly and secondly, building the necessary infrastructures to expand the domestic market capabilities to compensate for the potential deficiencies related to insurance services will likely enhance Iran’s financial market efficiency significantly. For example, since the permissible maintenance capacity and permissible acceptance of reliance in Iran’s insurance industry is extremely low, as well as being an accident-prone country, it seems that making effective insurance contracts between institutions (SPV) and security issuers, including the sale of securities issued by the SPV to the investor, the deposit of funds in a warranted account, and the swap party or the recipient bank of the deposit, can be a kind of innovation in designing new financial instruments in the insurance industry.

5.2. Further to the Study

Considering the findings of the current paper, designing and launching financial instruments based on natural disaster insurance can pave the way for the entry of actuarial expertise, which is currently the missing link in Iran’s insurance industry. This instrument has two main special functions: first, it transfers risks from insurance and reinsurance companies to capital market investors, and second, it is a way to finance insurance companies and compensate for their lack of capital reserves.
Because of Iran’s economy’s international sanctions, one of the most critical problems is money transfers and sanctions on banking services. Another problem is providing the currency needed to pay for reinsurance services. In this regard, using the Insurance Mutual Fund may quickly solve these problems and help insurance companies to use reinsurance services at a much lower cost than the traditional reinsurance solution. Thus, insurance centres and the government are recommended to examine these factors.
Finally, future research may extend the insurance literature, particularly that of emerging markets, by measuring the value added by insurance companies against macro-economic indicators such as GDP growth rate, employment changes, and foreign direct investment capabilities, since previous findings show that microeconomic measures may have an active role in determining the national accounts (Salehi et al. 2020).

5.3. Limitations

Similar to many other studies, this study has faced some limitations. The lack of sufficient scientific support and localised knowledge about the pattern of insurance securities in Iran’s environmental conditions and the novelty of this topic has created limitations. Another major limitation is the lack of operational experience and accurate statistics in providing a model of insurance securities in Iran’s environmental conditions. Further, due to the prevalence of the insurance securitisation model in Iran’s environmental conditions, the lack of access to managers and experts was one of the most critical limitations of the present study. The difficulty of planning and physical interviews with managers due to the unfavourable conditions of the Covid-19 virus, the distributed and expanded nature of relevant studies in developing a pattern for insurance securitisation in Iran’s environmental conditions and the limited number of conducted studies in Iran were among other research limitations.

Author Contributions

Methodology, A.P.O.; Software, Y.B.N.; Formal analysis, M.P.; Investigation, M.Z.; Supervision, M.S. All authors have read and agreed to the published version of the manuscript.

Funding

This research received no external funding.

Institutional Review Board Statement

Not applicable.

Data Availability Statement

The data will be available at request.

Conflicts of Interest

The authors declare no conflict of interest.

Appendix A

Appendix A.1. The Presented Questions to the Expert Respondents

Occupational background:
Educational level:
1. Please introduce yourself and give some explanations about your work experience and background.
2. Please tell us about your experience in the insurance industry.
3. With insurance securities, please explain what factors and indicators can effectively use this method.
4. What do you think of pool isolation or rights in the insurance securities process?
5. How do you evaluate arbitrage opportunities in the insurance securities process?
6. What is the risk transfer process in insurance securities makers?
7. Is there any expertise and experience in your country that can do insurance securities?
8. What environment is it necessary to implement this method?

Appendix A.2. The Distributed Questionnaire among the Respondents

In this stage, three groups of experts have been interviewed to determine the possibility of using the results of this research in Iran’s insurance industry:
  • Insurance industry experts
  • Experts in financial instruments and derivatives
  • Capital market experts
No.The QuestionsNoIndifferenceYes
1Are securities instruments can be considered insurance?
2Will insurance securities generally grow?
3Can securities exchanges be replaced or complement traditional exchanges?
4Is the structure of insurance securities acceptable, jurisprudentially?
5How must the fund’s contract structure with the insurer be to entrust the insurance contract?
6How must the structure of funds deal with investors?
7Is there a need for legal authority to remove the affiliations?
8Is there a legal distance between the stock exchange, insurance and the bank?
9Might the existence of ranking institutions be fruitful?
10Are there any ways to establish a close relationship between the three exchange institutions, insurance and bank?
11Does the insurance security act as a reinsurance supplement or alternative?
12Does the insurance security meet the needs of insurers in light of sanctions?
13Will capital market practitioners invest in insurance security according to its newness?
14Is it possible to cooperate with different capital market sectors with insurance companies?
15Are there risks based on insurance security?
16Is there a possibility of losing the principal of invested funds?
17How is the liquidity of the insurance security?
18Can culturalization be implanted by stimulating public enthusiasm?
19Does insurance security create insurance capability?
20Can insurance security be considered a way to counter sanctions?
21Is there any need for governmental support, or can the market continue with the supply and demand mechanism independently?
22Does insurance security have jurisprudential legitimacy?
23Does the insurance security have the ability to be fixed or variable?
24Will insurance security make insurance companies more profitable?
25Will the insurance security give investors more returns?
26Is the return of the insurance security dependent on the capital market?
27Does the insurance security expand the insurance market and localize it?
28Considering the limitations of reliance in the event of catastrophic accidents, what will be the fate of small- and medium-sized insurance companies?
29Are high-power insurance companies likely to accept remarkable insurance policies?
30Does the acceptance of remarkable insurance policies by insurance companies lead to the growth of their profitability and the growth of the capital market?
31Does insurance security help the dynamics of the insurance industry and facilitate its activities?
32Are the liquidity and secondary market useful in the development of insurance security?
33Given the existing sanctions, can we expect an increase in the capacity of insurers to accept new risks and develop the insurance market?
34Have the conditions of accepting insurance security been limited under the current circumstances, increased exchange rates, and imposition of new sanctions?
35Do the insurers apply for higher premiums in the current situation?
36Has the recent increase in the value of assets under insurance for insurers and domestic reliance on insurers led to problems?
37Does new insurance security in the financial market lead to improved risk management and portfolio management?
38Does new insurance security in the capital market lead to the development and increase of capital market efficiency?
39Is the cost of insurance security different compared to other types of security?
40Does using insurance security help insurance companies prevent damages?
41Does using insurance security increase the capacity of reinsuring by increasing indirect capital?

References

  1. Assa, Hirbod. 2015. On optimal reinsurance policy with distortion risk measures and premiums. Insurance: Mathematics and Economics 61: 70–75. [Google Scholar] [CrossRef]
  2. Assa, Hirbod, and Ramin Okhrati. 2018. Designing sound deposit insurance. Journal of Computational and Applied Mathematics 327: 226–42. [Google Scholar] [CrossRef]
  3. Barrieu, Pauline, and Luca Albertini. 2009. The Handbook of Insurance-Linked Securities. Hoboken: John Wiley and Sons Inc. [Google Scholar]
  4. Beer, Simone, and Alexander Braun. 2022. Market-consistent valuation of natural catastrophe risk. Journal of Banking & Finance 134: 106350. [Google Scholar] [CrossRef]
  5. Bugler, Nicholas, Kirsty Maclean, Vladimir Nicenko, and Patrick Tedesco. 2021. Reinsurance sidecars: The next stage in the development of the longevity risk transfer market. North American Actuarial Journal 25: S25–S39. [Google Scholar] [CrossRef]
  6. Canabarro, Eduardo, Markus Finkemeier, Richard R. Anderson, and Fouad Bendimerad. 2000. Analyzing Insurance-Linked Securities. Journal of Risk Finance 1: 49–75. [Google Scholar] [CrossRef]
  7. Carter, Sam, and Michael Mainelli. 2018. Cyber-Catastrophe Insurance-Linked Securities on Smart Ledgers. Cyber-Catastrophe Insurance-Linked Securities On Smart Ledgers—Long Finance, London, England. Available online: https://ssrn.com/abstract=3675420 (accessed on 20 May 2022).
  8. Chege, Catherine Njoki. 2021. Examining the influence of service reliability on customer satisfaction in the insurance industry in Kenya. International Journal of Research in Business and Social Science 10: 259–65. [Google Scholar] [CrossRef]
  9. Chen, An, Peter Hieber, and Thai Nguyen. 2019. Constrained non-concave utility maximization: An application to life insurance contracts with guarantees. European Journal of Operational Research 273: 1119–35. [Google Scholar] [CrossRef]
  10. Chin, Wynne W. 1998. Commentary: Issues and Opinion on Structural Equation Modeling. MIS Quarterly 22: 7–16. Available online: https://www.jstor.org/stable/249674 (accessed on 5 June 2022).
  11. Cowley, Alex, and J. David Cummins. 2005. Securitization of life insurance assets and liabilities. Journal of Risk and Insurance 72: 193–226. [Google Scholar] [CrossRef]
  12. Doherty, Neil A., and Harris Schlesinger. 2002. Insurance contracts and securitization. Journal of Risk and Insurance 69: 45–62. [Google Scholar] [CrossRef]
  13. Dragos, Simona Laura, Cristian Mihai Dragos, and Gabriela Mihaela Muresan. 2020. From intention to decision in purchasing life insurance and private pensions: Different effects of knowledge and behavioural factors. Journal of Behavioral and Experimental Economics 87: 101555. [Google Scholar] [CrossRef]
  14. Farooq, Umar, Adeel Nasir, Bilal, and Muhammad Umer Quddoos. 2021. The impact of COVID-19 pandemic on abnormal returns of insurance firms: A cross-country evidence. Applied Economics 53: 3658–78. [Google Scholar] [CrossRef]
  15. Finken, Silke, and Christian Laux. 2009. Catastrophe bonds and reinsurance: The competitive effect of information-insensitive triggers. Journal of Risk and Insurance 76: 579–605. [Google Scholar] [CrossRef]
  16. Fischer, Robert, Edward Halibozek, Edward P. Halibozek, and David Walters. 2019. Introduction to Security, 10th ed. Oxford: Butterworth-Heinemann, pp. 137–68. [Google Scholar]
  17. Fringuellotti, Fulvia, and João A. C. Santos. 2021. Insurance Companies and the Growth of Corporate Loans’ Securitization. FRB of New York Staff Report 975. New York: FRB of New York. [Google Scholar]
  18. Götze, Tobias, and Marc Gürtler. 2020. Risk transfer and moral hazard: An examination on the market for insurance-linked securities. Journal of Economic Behavior & Organization 180: 758–77. [Google Scholar] [CrossRef]
  19. Hagendorff, Bjoern, Jens Hagendorff, Kevin Keasey, and Angelica Gonzalez. 2014. The risk implications of insurance securitization: The case of catastrophe bonds. Journal of Corporate Finance 25: 387–402. [Google Scholar] [CrossRef]
  20. Liu, Haibo, Qihe Tang, and Zhongyi Yuan. 2021. Indifference pricing of insurance-linked securities in a multi-period model. European Journal of Operational Research 289: 793–805. [Google Scholar] [CrossRef]
  21. Liu, Lixin, Wenzhuo Li, Wu He, and Justin Zuopeng Zhang. 2022. Improve enterprise knowledge management with internet of things: A case study from auto insurance industry. Knowledge Management Research & Practice 20: 58–72. [Google Scholar] [CrossRef]
  22. MacMinn, Richard, and Andreas Richter. 2018. The choice of trigger in an insurance linked security: The mortality risk case. Insurance: Mathematics and Economics 78: 174–82. [Google Scholar] [CrossRef]
  23. Poncet, Patrice, and Victor E. Vaugirard. 2002. The Pricing of Insurance-Linked Securities Under Interest Rate Uncertainty. The Journal of Risk Finance 3: 48–59. [Google Scholar] [CrossRef]
  24. Pourmansouri, Rezvan, Amir Mehdiabadi, Vahid Shahabi, Cristi Spulbar, and Ramona Birau. 2022. An Investigation of the Link between Major Shareholders’ Behavior and Corporate Governance Performance before and after the COVID-19 Pandemic: A Case Study of the Companies Listed on the Iranian Stock Market. Journal of Risk and Financial Management 15: 208. [Google Scholar] [CrossRef]
  25. Raza, Syed Ali, Rehan Ahmed, Muhammad Ali, and Muhammad Asif Qureshi. 2020. Influential factors of Islamic insurance adoption: An extension of theory of planned behavior. Journal of Islamic Marketing 11: 1497–515. [Google Scholar] [CrossRef]
  26. Salehi, Mahdi, Ali Daemi Gah, Farzana Akbari, and Nader Naghshbandi. 2020. Does accounting details play an allocative role in predicting macroeconomic indicators? Evidence of Bayesian and classical econometrics in Iran. International Journal of Organizational Analysis 29: 194–219. [Google Scholar] [CrossRef]
  27. Shao, Jia. 2015. Modelling Catastrophe Risk Bonds. Ph.D. thesis, Philosophy in Mathematical Science, The University of Liverpool, Liverpool, UK. [Google Scholar]
  28. Sun, Tao. 2021. Societal trust, risk avoidance and corporate risk taking: Evidence from the global insurance industry. The Geneva Papers on Risk and Insurance-Issues and Practice 46: 513–46. [Google Scholar] [CrossRef]
  29. Upreti, Vineet, and Mike Adams. 2015. The strategic role of reinsurance in the United Kingdom’s (UK) non-life insurance market. Journal of Banking & Finance 61: 206–19. [Google Scholar] [CrossRef]
  30. WHO, ed. 2018. Global Status Report on Road Safety. Geneva: World Health Organization (WHO), pp. xiv–xv, 1–13. [Google Scholar]
  31. Wold, Svante, Harold Martens, and Herman Wold. 1983. The Multivariate Calibration Problem in Chemistry Solved by the PLS Method. In Matrix Pencils. Berlin/Heidelberg: Springer, pp. 286–93. [Google Scholar]
  32. Wu, Yang-Che. 2020. Equilibrium in natural catastrophe insurance market under disaster-resistant technologies, financial innovations and government interventions. Insurance: Mathematics and Economics 95: 116–28. [Google Scholar] [CrossRef]
  33. Zhao, Yang, Jin-Ping Lee, and Min-Teh Yu. 2021. Catastrophe risk, reinsurance and securitised risk-transfer solutions: A review. China Finance Review International 11: 449–73. [Google Scholar] [CrossRef]
Figure 1. The pattern of insurance securities in Iranian environmental conditions. Source: research findings.
Figure 1. The pattern of insurance securities in Iranian environmental conditions. Source: research findings.
Jrfm 15 00544 g001
Figure 2. Model validation output with partial least squares method. Source: research findings.
Figure 2. Model validation output with partial least squares method. Source: research findings.
Jrfm 15 00544 g002
Table 1. The demographic information.
Table 1. The demographic information.
Demographic InfoFrequencyPercentage
GenderMale24564%
Female13936%
AgeBelow 357620%
35–4519852%
Over 4511029%
EducationBA19651%
MA15240%
PhD369%
Working experienceBelow 10 years7520%
10–15 years13435%
15–20 years9424%
over 20 years8121%
Total 384100 %
Source: research findings.
Table 2. The Summary of the test results of the research hypotheses.
Table 2. The Summary of the test results of the research hypotheses.
Independent VariableDependent VariableFactor LoadT-StatisticsResult
Managing Iran’s environmental conditionsFinancing0.3353.328Confirmed
Risk optimal management Financing0.3203.689Confirmed
The support of regulatory bodies and facilities in the securities issuance processFinancing0.3443.423Confirmed
Managing Iran’s environmental conditionsRisk transfer in insurance securitisation0.2732.882Confirmed
Risk optimal managementRisk transfer in insurance securitisation0.3623.953Confirmed
The support of regulatory bodies and facilities in the securities issuance processRisk transfer in insurance securitisation0.2422.908Confirmed
FinancingInvestment culture0.2722.789Confirmed
Financing Utilising technical knowledge and expert human resources0.3363.430Confirmed
Risk transfer in insurance securitisationInvestment culture0.4336.296Confirmed
Risk transfer in insurance securitisationUtilising technical knowledge and expert human resources0.3523.942Confirmed
Utilising technical knowledge and expert human resourcesCapital market Role in insurance0.7779.372Confirmed
Investment cultureCapital market Role in insurance0.3343.749Confirmed
Capital market role in insuranceInsurance securities0.5787.593Confirmed
Capital market role in insuranceEconomic development0.6088.486Confirmed
Source: research findings.
Table 3. The external validity of research constructs.
Table 3. The external validity of research constructs.
Main Constructs AVECombined ReliabilityCronbach’s Alpha
Capital market role in insurance0.5150.8630.810
Economic development 0.5850.8490.774
Securities insurance 0.5150.8450.779
Utilising technical knowledge and expert human resources0.6320.8620.767
Financing0.5110.7860.784
The support of supervisory bodies and facilities in the securities issuance process0.5770.8690.806
Risk transfer process in insurance securities0.5240.8410.771
Investment culture0.7650.9070.847
Risk optimal management0.5300.8710.823
Managing Iran’s environmental conditions0.5320.8710.829
Source: research findings.
Table 4. The divergent validity matrix.
Table 4. The divergent validity matrix.
12345678910
Capital market role in insurance (1)0.717
Economic development (2)0.2170.765
Insurance securitization (3)0.6300.2970.718
Utilising technical knowledge and expert human resources (4)0.5400.3440.5860.795
Financing (5)0.3580.1420.1780.3070.715
The support of supervisory bodies and facilities in the securities issuance process (6)0.4290.3170.3910.6710.6180.759
Risk transfer process in insurance securitization (7)0.5790.2720.6190.4830.2260.3750.724
Investment culture (8)0.4010.3450.4740.4190.1680.3230.4340.875
Risk optimal management (9)0.3250.1110.1590.6150.7010.2140.3060.1590.728
Managing Iran’s environmental conditions (10)0.2190.3190.1440.1060.2890.4550.2670.3960.1140.729
Source: research findings.
Table 5. The summary of the evaluation results of the model structure fit.
Table 5. The summary of the evaluation results of the model structure fit.
Main ConstructsDetermination CoefficientQ2F2GoF
Capital market role in insurance0.8460.1520.1260.566
Economic development 0.3700.1320.196
Insurance securities0.3340.1280.126
Utilising technical knowledge and expert human resources0.4370.190.243
Financing0.8760.3760.122
The support of supervisory bodies and facilities in the securities issuance process-0.3120.188
Risk transfer process in insurance securitisation0.7310.2430.135
Investment culture0.3470.3370.376
Risk optimal management -0.3190.141
Managing Iran’s environmental conditions-0.4420.143
Source: research findings.
Publisher’s Note: MDPI stays neutral with regard to jurisdictional claims in published maps and institutional affiliations.

Share and Cite

MDPI and ACS Style

Peivandi, M.; Zeynali, M.; Salehi, M.; Paytakhti Oskooe, A.; Badavar Nahandi, Y. Developing a Model of Insurance Securitisation in Iranian Environmental Conditions. J. Risk Financial Manag. 2022, 15, 544. https://doi.org/10.3390/jrfm15110544

AMA Style

Peivandi M, Zeynali M, Salehi M, Paytakhti Oskooe A, Badavar Nahandi Y. Developing a Model of Insurance Securitisation in Iranian Environmental Conditions. Journal of Risk and Financial Management. 2022; 15(11):544. https://doi.org/10.3390/jrfm15110544

Chicago/Turabian Style

Peivandi, Mahshid, Mehdi Zeynali, Mahdi Salehi, Ali Paytakhti Oskooe, and Younes Badavar Nahandi. 2022. "Developing a Model of Insurance Securitisation in Iranian Environmental Conditions" Journal of Risk and Financial Management 15, no. 11: 544. https://doi.org/10.3390/jrfm15110544

APA Style

Peivandi, M., Zeynali, M., Salehi, M., Paytakhti Oskooe, A., & Badavar Nahandi, Y. (2022). Developing a Model of Insurance Securitisation in Iranian Environmental Conditions. Journal of Risk and Financial Management, 15(11), 544. https://doi.org/10.3390/jrfm15110544

Article Metrics

Back to TopTop