Next Article in Journal
Recent Advancements in Section “Economics and Finance”
Next Article in Special Issue
Propensity Score Weighting with Mismeasured Covariates: An Application to Two Financial Literacy Interventions
Previous Article in Journal / Special Issue
The Determinants of the Performance of Precious Metal Mutual Funds
 
 
Font Type:
Arial Georgia Verdana
Font Size:
Aa Aa Aa
Line Spacing:
Column Width:
Background:
Article

A Hausman Test for Partially Linear Models with an Application to Implied Volatility Surface

Department of Economics, Christopher Newport University, Newport News, VA 23606, USA
J. Risk Financial Manag. 2020, 13(11), 287; https://doi.org/10.3390/jrfm13110287
Submission received: 28 October 2020 / Revised: 17 November 2020 / Accepted: 18 November 2020 / Published: 19 November 2020
(This article belongs to the Special Issue Nonparametric Econometric Methods and Application II)

Abstract

This paper develops a test that helps assess whether the term structure of option implied volatility is constant across different levels of moneyness. The test is based on the Hausman principle of comparing two estimators, one that is efficient but not robust to the deviation being tested, and one that is robust but not as efficient. Distribution of the proposed test statistic is investigated in a general semiparametric setting via the multivariate Delta method. Using recent S&P 500 index traded options data from September 2009 to December 2018, we find that a partially linear model permitting a flexible “volatility smile” and an additive quadratic time effect is a statistically adequate depiction of the implied volatility data for most years. The constancy of implied volatility term structure, in turn, implies that option traders shall feel confident and execute volatility-based strategies using at-the-money options for its high liquidity.

Graphical Abstract

1. Introduction

One key assumption behind the well known Black–Scholes (B–S) formula is a constant volatility function, which has been frequently challenged after the stock market crash in October 1987. The extent to which the market deviates from this assumption can be tested by examining the constancy of the option implied volatility, which is the empirically determined parameter that makes the B–S formula fit market prices of the options.
Option prices are characterized and empirically quoted based on “moneyness" values, defined as the ratio of strike price and the forward price for delivery at expiration, and time-to-expiration. As shown by Aıt-Sahalia et al. (2001) (ABS, henceforth), inverting the B–S formula makes the option implied volatility a nonparametric function of these two components. Moreover, ABS further shows that a semiparametric partially linear model permitting a flexible function of moneyness—widely known as the “volatility smile”—and a quadratic time effect is a statistically adequate depiction of the empirical option data.
The point of departure in this paper is the following. We note the partially linear specification above precludes the interactive effect between moneyness K / F and time-to-expiration T. Consequently, it restricts the term structure of volatility to be constant across moneyness1. Such a restriction seems controversial and has been rejected by several empirical studies. For instance, Fengler (2006) notes that as the time-to-expiration T increases, the implied volatility for at-the-money (ATM) and out-of-the money (OTM) call options (i.e., K / F 1 ) displays a increasing term structure, while the implied volatility for in-the-money (ITM) call options ( K / F < 1 ) displays a decreasing term structure2. Extant studies have aimed at theoretically explaining these stylized facts using stochastic volatility (Hull and White 1987; Renault and Touzi 1996) and jump diffusion models (Bates 1996; Jorion 1988), there is an absence of prior work that formally tests whether the term structure of option implied volatility is constant across different levels of moneyness. This paper attempts to fill this void by developing a specification test for the partially linear structure in ABS against a semiparametric alternative that explicitly permits interaction effects.
This study relates to the econometric literature of non-/semiparametric specification test. Several studies test for a partially linear specification against a nonparametric alternative based on the unifying framework proposed by Newey (1985a, 1985b). Fan and Li (1996) proposed a conditional moment test based on the observation that the squared conditional moment of residual would equal to zero only under the null. They estimate the test statistic using kernels and derive its asymptotic distribution based on a U statistic argument. Recently, Wang and Wang (2019) developed a similar test with the k-nearest-neighbor method, which performs better than kernel methods when data are unevenly distributed. Li and Wang (1998) tests a parametric partially linear model against a semiparametric alternative based on bootstrap method. Whang and Andrews (1993) extends the framework of Newey (1985a, 1985b) by allowing for infinite dimensional parameters in the criteria function (e.g., test statistic).
A nonparametric alternative, while seems most natural in many contexts, cannot account for stylized facts and empirically-grounded restrictions in the underlying volatility process. For instance, a quadratic term structure has been widely recognized as a suitable statistical depiction of volatility data (Aıt-Sahalia et al. 2003, 2001; Ahn et al. 2002). To this end, we consider a semiparametric alternative in which the quadratic term structure can be imposed explicitly. This alternative specification not only permits a flexible interaction between the moneyness K / F and time-to-expiration T but also effectively takes the quadratic term structure into account. As explained below, coefficients of the linear and quadratic terms can be exploited jointly to derive a Hausman-type test.
This study also adds to the existing vibrant literature on the term structure of implied volatility. See, for example, Mixon (2002) and Egloff et al. (2010). One conventional wisdom—known as the “expectation hypothesis" (Campa and Chang 1995)—argues that the movement in long-term volatility should be consistent with the expected future short-volatility. Byoun et al. (2003), based on the data of foreign currency and S&P 500 stock index options, shows the empirical results on this hypothesis are mixed at best. More recently, volatility derivatives listed in major exchanges have also been levered to analyze the volatility term structure. See Fassas and Siriopoulos (2011); Zhang et al. (2010) and Lu and Zhu (2010) for studies based on VIX futures. Based on options data of S&P 500 index, this paper finds that option implied volatility displays a quadratic term structure for most years between 2012 and 2018.
The rest of this paper is organized as follow. In Section 2, we describe the testing strategy and construct the Hausman statistic in a general econometric setting. We carry out some Monte Carlo experiments to study the finite sample property of the proposed test statistic in Section 3. In Section 4, we report the empirical results using traded option data of S&P 500 index after the 2007–2009 recent crisis. While the focus of this paper is on option implied volatility, the testing framework can be applied to other contexts where a semiparametric alternative is justified.

2. A Hausman-Type Specification Test

Consider a semi-parametric model where a scalar independent variable Z enters the model nonparametrically and other regressors X enter the model via an index form: E [ Y | X , Z ] = H ( X β 0 , Z ) . The econometric contribution of this paper is to test for a partially linear specification, which precludes the interaction of X and Z, against a more general semi-nonparametric alternative. Specifically, let X R m be a vector of regressors and Z R 1 , the null hypothesis is
H 0 : H ( X β 0 , Z ) = X β 0 + g ( Z ) , a . e . for some β 0 in R m and some g ( · ) : R 1 R 1
and the alternative is
H a : H ( X β 0 , Z ) X β 0 + g ( Z ) , a . e . for any β 0 in R m and all g ( · ) : R 1 R 1
Enlightened by Hausman (1978), the idea is to search for an estimator β ^ A for β 0 that is consistent and efficient only under the null and another estimator β ^ B that is consistent regardless of whether the partially linear structure in (1) holds or not. If the data are indeed generated from the null DGP, then the two estimators should be close to each other in probability. See Amini et al. (2012) for a review on recent development on the Hausman test.
Assume that the underlying DGP contains a error term U satisfies E [ U | X , Z ] = 0 . Under the null, e.g., Y = X β 0 + g ( Z ) + U , one candidate for β ^ A comes from the following “Robinson differencing” procedure3,
  • Take conditional expectation of Z on the Y model above: E [ Y | Z ] = E [ X | Z ] β 0 + g ( Z ) ;
  • Subtract the above equation from the original Y model on both sides: Y E [ Y | Z ] = ( X E [ X | Z ] ) β 0 + U ;
  • With X X E [ X | Z ] and Y Y E [ Y | Z ] , estimate β 0 by ordinary least square: β A ^ = [ X X ] 1 X Y .
Robinson (1988) shows that the final OLS estimator is root-N-consistent and asymptotically efficient. One candidate for β ^ B can be obtained by implementing the semiparametric least square (SLS) estimation on the alternative specification E [ Y | X , Z ] = H ( X β 0 , Z ) . Ichimura and Lee (1991) develop a consistent estimator for β 0 up to location and scale. Since the parameter β 0 is nested in a bivariate unknown function H ( · , · ) which needs to be estimated nonparametrically, the corresponding estimator has a bias and the variance converges to zero at a slower (than parametric) rate. To reduce bias, I employ a two-stage bias-corrected estimator proposed by Klein and Shen (2010) in which the conditional expectation E [ Y | X β 0 , Z ] is estimated with a Gaussian kernel.
To ensure proper identification in the semiparametric bi-index model, we make the following assumptions on the vector X and the unknown functions H.
Assumption 1.
The unknown function H : R 2 R is differentiable and not constant on the joint support of X β 0 and Z.
The smoothness condition in Assumption 1 is fairly standard. Clearly one cannot identify β 0 up to any level if the unknown function has no variability. To broaden the applicability of the proposed test, we would like to allow some regressors in X to be deterministically related to others (e.g, X = [ t , t 2 ] ). This extra degree of flexibility comes at a cost because usually the index parameters cannot be identified in this case4. To regain identification, we make the following assumption,
Assumption 2.
1. 
The vector X has at least one continuous component X 1 whose regression coefficient β 01 is not zero. We rearrange regressors so that X = [ X 1 , X 2 ] R 1 + ( m 1 ) where components in X 2 can be either continuous or discrete.
2. 
When some regressors within X are deterministically related to others, we require the vector X satisfies the regularity conditions formally stated in Assumption 4.2 of Ichimura and Lee (1991).
Ichimura and Lee (1991) rigorously established the identification assumption based on the following notation. Let each x l in X, for l = 1 , , m , to be a function of the more fundamental regressors. That is, x l = x l ( s 1 , , s m ) is a known function from R m into R for each l = 1 , , m where ( s 1 , , s m ) is a vector of “underlying regressors”. In Assumption 4.2, Ichimura and Lee (1991) requires certain differentiability conditions on the functions x l : R m R and excludes exact multicollinearity problem.
Considering the methods of Robinson (1988) and Ichimura and Lee (1991) are extremely well known, we will not report the detailed estimation procedure and direct interested readers to the original papers. The conditional expectations in both models are estimated via Gaussian kernels, with the bandwidth parameter chosen optimally based on the rule-of-thumb by Silverman (1986)5. For the purpose of motivating the proposed test statistic, below we formally state the asymptotic distribution of these two estimators using the notation of this paper6.
Proposition 1.
Assume ( Y , X , Z ) are i.i.d and that g(·) satisfy certain differentiability and moment condition as in Robinson (1988). Under Assumption 1-2, it can be shown that for the aforementioned estimator β ^ A ,
N ( β ^ A β 0 ) N ( 0 , Σ A )
where Σ A σ 2 E [ ( X E [ X | Z ] ) ( X E [ X | Z ] ) ] 1 and σ 2 is the variance of the regression error term U.
Proposition 2.
Assume that X β 0 = β 01 [ X 1 i + X 2 i θ B ] and β 01 0 . Let θ ^ B be the maximizer of the following quasi-likelihood function,
Q ^ 2 ( θ B ) 1 2 N i = 1 N t ^ v i [ Y i E ^ a ( Y i | X 1 i + X 2 i θ B , Z ) ] 2
in which t ^ v i is a trimming function on the basis of the (estimated) index t ^ v i 1 { a < v ^ i < b } with a , b being the 1% and 99% sample quantile of v ^ i X 1 i + X 2 i θ ^ 7. E ^ a is a kernel-type conditional expectation estimator defined in D3 in Klein and Shen (2010). Let G 0 θ Q 2 ( θ 0 ) and H 0 θ θ Q 2 ( θ 0 ) denote the Gradient vector and Hessian matrix, respectively. Under Assumption 1-2,
N ( θ ^ B θ 0 ) N ( 0 , Σ )
where Σ H 0 1 E [ N G 0 G 0 N ] H 0 1 .
However, β ^ A and θ ^ B are not directly comparable since θ ^ B is an estimate of β 0 up to location and scale. To conduct a feasible Hausman-type test, with β ^ A = [ β ^ 01 , β ^ 02 , , β ^ 0 m ] R m , we compute the “normalized parameter” in the partially linear model as θ ^ A = h ( β ^ A ) = ( β ^ 02 β ^ 01 , , β ^ 0 m β ^ 01 ) R m 1 . From the multivariate delta method, the variance-covariance matrix of θ ^ A is
V ( N θ ^ A ) = [ h ( β ^ A ) β ^ A ] · Σ A · [ h ( β ^ A ) β ^ A ]
h ( β ^ A ) β ^ A = β ^ 02 β ^ 01 2 β ^ 03 β ^ 01 2 β ^ 0 m β ^ 01 2 1 β ^ 01 0 0 0 1 β ^ 01 0 0 0 1 β ^ 01
where Σ A is the m × m variance-covariance matrix of N β ^ A derived in Proposition 1. h ( β ^ A ) β ^ A is the m × ( m 1 ) gradient matrix. Taken together, V ( N θ ^ A ) is ( m 1 ) × ( m 1 ) .
With the two estimators formulated above, a Hausman-type test statistic comes naturally:
T n N ( θ ^ A θ ^ B ) M 1 ( θ ^ A θ ^ B ) N
where the appropriate scale matrix M is
M V ( N θ ^ B ) V ( N θ ^ A )
Note also that the matrix M is positive semi-definite because θ ^ A is efficient under the null. The first component in M, V ( N θ ^ B ) can be estimated by Σ ^ H ^ 0 1 E [ N G ^ 0 G ^ 0 N ] H ^ 0 1 . The second component V ( N θ ^ A ) can be estimated consistently using the aforementioned Delta-method. From Theorem 2.1 of Hausman (1978), under the null, T n follows a χ m 1 2 distribution. The power of this test will be evaluated below based on Monte Carlo experiment under a sequence of “local alternatives”.

3. Monte Carlo Experiments

In this section, we carry out some Monte Carlo experiments to study the finite sample properties of the test statistic. The DGP is given as:
Y = β 1 X 1 + β 2 X 2 + Z + δ ( β 1 X 1 + β 2 X 2 ) Z + U
Parameters are set to be unity: β 1 , β 2 = 1 . The data are generated from X 1 , X 2 χ 2 ( 1 ) , Z = X 1 + X 3 + 3 , X 3 χ 2 ( 1 ) and U N ( 0 , 1 ) . Some truncation is applied to ensure the X’s and Z are bounded. When δ = 0 , the model is partial linear. As δ increases, the model smoothly transforms from a series of local alternatives to a two-index model in which Z has interactive effect with β 1 X 1 + β 2 X 2 .
In Table 1 we report the Monte Carlo results from 500 replications with δ = 0 , 0.1 , 0.2 , 0.5 . The parameter of interest here is the ratio of regression coefficients of X 2 and X 1 : θ = β 2 / β 1 = 1 . In the first design with δ = 0 , the Robinson differencing estimator θ ^ A performs better than the two-index estimator θ ^ B in terms of accuracy (MEAN of estimates with N = 2000: 1.003 vs. 1.045) and efficiency (Root-Mean-Square-Error (RMSE) with N = 2000: 0.006 vs. 0.008). As δ deviates from zero, while the Robinson differencing estimator became inconsistent, the 2-index model still provides robust estimation of θ . For example, when δ = 0.5 and N = 1000, the mean of θ ^ A is 0.863 while the mean of θ ^ B is 0.997.
The testing results are reported in the lower panel of Table 1. Under H 0 (e.g., δ = 0 ) with N = 2000, the rejection rate in 500 replication is 3.2% and 8.2%, given the theoretical size is 5% and 10%, respectively. When the true model deviates significantly from the partial linear model ( δ = 0.5 ), the test has powers close to one in both samples. As the interaction term becomes smaller, that is, when the true model approaches a series of local alternatives, the power of the test decreases. For each alternative DGP with a different δ , the power increases as the sample size increases.

4. Empirical Results

As motivated in the introduction, we study whether an option’s moneyness and time-to-maturity affect its implied volatility in an interactive fashion, e.g., do options across different moneyness value have different term structure? ABS addresses this question by testing whether the in-sample-fit of a partially linear model is statistically the same as an unrestricted, nonparametric alternative. We revisit this problem with a more recent dataset using the testing strategy developed in the previous section.
To be specific, we denote the price of a call option as C, its strike price as K, its time to expiration as T, and the forward price for delivery at expiration as F8. The B–S formula for a call option is
C = e r T F [ ϕ ( d 1 ) K F ϕ ( d 2 ) ]
where ϕ ( · ) is the normal cumulative distribution function, and
d 1 = l n ( F / K ) + ( r + σ 2 / 2 ) T σ T , d 2 = d 1 σ T
for a value of the volatility parameter σ constant across different “moneyness” values (defined as K / F ) and time-to-expiration T. For each option price C, with characteristics ( K / F , T ), Equation (8) can be inverted to produce the option’s implied volatility. This is the unique value of σ that would make C( K / F , T , σ ) on the right-handside of (8) equal to the observed market price of the option.
As shown by Aıt-Sahalia et al. (2001) (ABS, henceforth), inverting the B–S formula with respect to the volatility parameter would give to the following model for σ ,
σ = m ( K / F , T ) + ϵ with E [ ϵ | K / F , T ] = 0
where the unknown transformation m ( · , · ) captures the dependency of σ on K / F and T and the error term ϵ summarizes potential sources of noise, e.g., bid-ask spread. In practice, option prices (C or P) are quoted solely based on moneyness and time-to-maturity. As such, it suffices to only include K / F and T at the right hand-side of (10).
The empirical agenda of this paper is centered on testing the functional form of m ( · , · ) in Equation (10). Based on the testing framework in Section 2, let Y σ denotes the option implied volatility, Z K / F denotes the option’s moneyness, and X [ T , T 2 ] denotes the linear and quadractic term of time-to-expiration. We test
H 0 : m ( K / F , T ) = g ( K / F ) + β 1 T + β 2 T 2
against a two-index model which permits the interaction between moneyness and time-to-maturity:
H a : m ( K / F , T ) = H ( β 1 T + β 2 T 2 , K / F )
for a well-defined function H ( · , · ) satisfying Assumption 1. Recall that the aforementioned identification by Ichimura and Lee (1991) allows some regressors to be deterministically related to others in the index9. As such, β 2 / β 1 is identified.
The empirical sample consists of N = 45,905 observations on S&P 500 index call options traded at the Chicago Board Options Exchange (CBOE) from September 2012 to December 2018. Data on traded options is retrieved from OptionMetrics at the Wharton Research Data Services (WRDS). The sample is restricted to European options with maturities from 1 to 9 months, which are the most actively traded options. We compute the option premium using the midpoint of bid and ask price, and solve for option implied volatility based on the B–S formula. Following the “Robinson differencing” and Semiparametric Least Square procedures, respectively, we obtain the following estimates
Plinear : m ^ ( K / F , T ) = g ^ ( K / F ) 0.063 ( 0.0034 ) T + 0.022 ( 0.0052 ) T 2
2 - index : m ^ ( K / F , T ) = H ^ ( T 0.393 ( 0.005 ) T 2 , K / F )
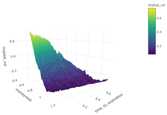
To illustrate the nonparametric components in these models, we plot g ^ ( · ) and H ^ ( · , · ) in Figure 1 and Figure 2, respectively. As can be seen from Figure 2, the term structure of volatility is generally downward-sloping for options across different moneyness values, which provides evidence against the hypothesis that time-to-maturity and moneyness affects implied volatility in an interactive fashion. To reassure, we compute the test statistic T n based on (5), which turns out to be 0.433, leading to the acceptance of the partially linear model with a p-value equals 0.51.
Our test result, in the bold part, is in accord with ABS. That is, options across moneyess have identical term structures. Specifically, volatility first decreases and then increases as a function of time-to-expiration. From (13), holding moneyness constant, volatility reaches the lowest when time-to-expiration is about 17 month10. Recall that the term structure of volatility captures the market’s expectation on the future volatility. If the term structure of CBOE index option is downward-sloping, it implies that investors expect to see the volatility (risk) of the market going down in the future.
So, why did options holders perceive the market risk to be decreasing as the time-to-expiration increases? One plausible (but speculative) explanation emerges after a closer look at the equity market condition in the period from September 2012 to December 2018. The S&P 500 index steadily grew since the second half of 2012 while the level of CBOE Volatility Index (VIX) was consistently low around 12–20. Given the expectation of a persistent rise in equity values, even the speculative OTM call options ( K / F > 1 ) can have intrinsic values when its time-to-maturities is “long enough”. As such, investors may be more concern about the short-run risk, making the implied volatility higher in shorter terms.
As a robustness check, we repeat the analysis for each year in the sampling period independently. Parameter estimates and test statistics are reported in Table 2. With the 5 % critical value being 3.84, we reject the partially linear model for the years of 2013 and 2018. In terms of the magnitude, the estimated test statistic for the year of 2018 is much greater than those from previous years. In March 2018, the US started a prolonged trade war with China, which overturned the steady growth of the S&P 500 index. As a consequence, the VIX index exceeds 30 in December 2018. Because of the tension between the two largest economies in the world, options holder become more concern about the long-run risk. This concern, in turns, is likely to make OTM call options to have an increasing term structure.

5. Conclusions

Through a kernel-based goodness-of-fit test, Aıt-Sahalia et al. (2001) show that a partially linear model permitting a flexible “volatility smile” and an additive quadratic time effect is a statistically adequate depiction of the option implied volatility data. This paper develops an alternative specification test based on the shape of implied volatility surface at different “moneyness” values. Our test statistic has a conventional Hausman form and can be applied to test additivity of other econometric models.
The proposed theoretical test advances the ongoing empirical literature on volatility trading in the following way. Various extant studies have explored the term structure of implied volatility; for example, Zhang et al. (2010) notes the average term structure of VIX future price is upward sloping. As such, a long-short portfolio consists of options with different time-to-maturity may generate abnormal return. The proposed test provides a way of checking the robustness of a given trading strategy across options with different moneyness values. That is, if the test fails to reject the partially linear model, one may feel more confident to execute the aforementioned strategy with at-the-money options. Because at-the-money options have the highest liquidity, the transaction costs (e.g., bid-ask spread) will be reduced dramatically.
There are several extensions that we would like to consider as future research: (a) It is possible to consider a more general additive model as the null specification: H ( X , Z ; β 0 ) = G ( X ; β 0 ) + g ( Z ) , where G ( · ) is known. This so-called partially parametric model is being studied in Henderson and Parmeter (2015). In our empirical context, it would allow for a more flexible term structure of option implied volatility. (b) It would also be interesting to compare the proposed Hausman-type test with extant specification tests for a partially linear structure in terms of size and power.

Funding

This research received no external funding.

Conflicts of Interest

The author declares no conflict of interest.

References

  1. Ahn, Dong-Hyun, Robert F. Dittmar, and A. Ronald Gallant. 2002. Quadratic term structure models: Theory and evidence. The Review of Financial Studies 15: 243–88. [Google Scholar] [CrossRef]
  2. Ahn, Dong-Hyun, Robert F. Dittmar, A. Ronald Gallant, and Bin Gao. 2003. Purebred or hybrid?: Reproducing the volatility in term structure dynamics. Journal of Econometrics 116: 147–80. [Google Scholar] [CrossRef]
  3. Aıt-Sahalia, Yacine, Peter J. Bickel, and Thomas M. Stoker. 2001. Goodness-of-fit tests for kernel regression with an application to option implied volatilities. Journal of Econometrics 105: 363–412. [Google Scholar] [CrossRef]
  4. Amini, Shahram, Michael S. Delgado, Daniel J. Henderson, and Christopher F. Parmeter. 2012. Fixed vs. random: The hausman test four decades later. Advances in Econometrics 29: 479. [Google Scholar]
  5. Bates, David S. 1996. Jumps and stochastic volatility: Exchange rate processes implicit in deutsche mark options. Review of Financial Studies 9: 69–107. [Google Scholar] [CrossRef]
  6. Byoun, Soku, Chuck C. Y. Kwok, and Hun Y. Park. 2003. Expectations hypothesis of the term structure of implied volatility: Evidence from foreign currency and stock index options. Journal of Financial Econometrics 1: 126–51. [Google Scholar] [CrossRef]
  7. Campa, Jose Manuel, and P. H. Kevin Chang. 1995. Testing the expectations hypothesis on the term structure of volatilities in foreign exchange options. The Journal of Finance 50: 529–47. [Google Scholar] [CrossRef]
  8. Egloff, Daniel, Markus Leippold, and Liuren Wu. 2010. The term structure of variance swap rates and optimal variance swap investments. Journal of Financial and Quantitative Analysis 45: 1279–310. [Google Scholar] [CrossRef]
  9. Fan, Yanqin, and Qi Li. 1996. Consistent model specification tests: Omitted variables and semiparametric functional forms. Econometrica: Journal of the Econometric Society 64: 865–90. [Google Scholar] [CrossRef]
  10. Fassas, Athanasios P., and Costas Siriopoulos. 2011. The efficiency of the vix futures market: A panel data approach. The Journal of Alternative Investments 14: 55–65. [Google Scholar] [CrossRef]
  11. Fengler, Matthias R. 2006. Semiparametric Modeling of Implied Volatility. New York: Springer Science & Business Media. [Google Scholar]
  12. Hausman, Jerry A. 1978. Specification tests in econometrics. Econometrica: Journal of the Econometric Society 46: 1251–71. [Google Scholar] [CrossRef]
  13. Henderson, Daniel J., and Christopher F. Parmeter. 2015. A Partially Parametric Model. Available online: https://economics.ku.edu/sites/economics.ku.edu/files/files/Seminar/papers1617/March3.pdf (accessed on 11 October 2020).
  14. Henderson, Daniel J., and Christopher F. Parmeter. 2015. Single-Step Estimation of a Partially Linear Model. Technical Report. University of Miami Working Paper. Available online: https://www.bus.miami.edu/_assets/files/repec/WP2015-01.pdf (accessed on 11 October 2020).
  15. Hull, John, and Alan White. 1987. The pricing of options on assets with stochastic volatilities. The Journal of Finance 42: 281–300. [Google Scholar] [CrossRef]
  16. Ichimura, Hidehiko, and Lung-Fei Lee. 1991. Semiparametric least squares estimation of multiple index models: Single equation estimation. In Nonparametric and Semiparametric Methods in Econometrics and Statistics: Proceedings of the Fifth International Symposium in Economic Theory and Econometrics. Cambridge: Cambridge University Press, pp. 3–49. [Google Scholar]
  17. Jorion, Philippe. 1988. On jump processes in the foreign exchange and stock markets. Review of Financial Studies 1: 427–45. [Google Scholar] [CrossRef]
  18. Klein, Roger, and Chan Shen. 2010. Bias corrections in testing and estimating semiparametric, single index models. Econometric Theory 26: 1683–718. [Google Scholar] [CrossRef]
  19. Li, Qi, and Suojin Wang. 1998. A simple consistent bootstrap test for a parametric regression function. Journal of Econometrics 87: 145–65. [Google Scholar] [CrossRef]
  20. Lu, Zhongjin, and Yingzi Zhu. 2010. Volatility components: The term structure dynamics of vix futures. Journal of Futures Markets: Futures, Options, and Other Derivative Products 30: 230–56. [Google Scholar] [CrossRef]
  21. Mixon, Scott. 2002. Factors explaining movements in the implied volatility surface. Journal of Futures Markets: Futures, Options, and Other Derivative Products 22: 915–37. [Google Scholar] [CrossRef]
  22. Newey, Whitney K. 1985a. Generalized method of moments specification testing. Journal of Econometrics 29: 229–56. [Google Scholar] [CrossRef]
  23. Newey, Whitney K. 1985b. Maximum likelihood specification testing and conditional moment tests. Econometrica: Journal of the Econometric Society 53: 1047–70. [Google Scholar] [CrossRef]
  24. Renault, Eric, and Nizar Touzi. 1996. Option hedging and implied volatilities in a stochastic volatility model. Mathematical Finance 6: 279–302. [Google Scholar] [CrossRef]
  25. Robinson, Peter M. 1988. Root-n-consistent semiparametric regression. Econometrica: Journal of the Econometric Society 56: 931–54. [Google Scholar] [CrossRef]
  26. Silverman, Bernard W. 1986. Density Estimation for Statistics and Data Analysis. Boca Raton: CRC Press, vol. 26. [Google Scholar]
  27. Wang, Wenju, and Qiao Wang. 2019. Consistent specification test for partially linear models with the k-nearest-neighbor method. Economics Letters 177: 89–93. [Google Scholar] [CrossRef]
  28. Whang, Yoon-Jae, and Donald W. K. Andrews. 1993. Tests of specification for parametric and semiparametric models. Journal of Econometrics 57: 277–318. [Google Scholar] [CrossRef]
  29. Zhang, Jin E., Jinghong Shu, and Menachem Brenner. 2010. The new market for volatility trading. Journal of Futures Markets 30: 809–33. [Google Scholar] [CrossRef]
1
If one plots implied volatility against moneyness and time-to-expiration in a three-dimensional space, which gives the so-called Implied Volatility Surface, a partially linear structure implies that the term structures of σ across different moneyness values should roughly have the same shape and only differ by a level shift.
2
See Figure 2.8 in Fengler (2006).
3
Henderson and Parmeter (2015) proposed a single-step estimation procedure which is asymptotically equilvalent to the original Robinson’s procedure.
4
As a simple example, when the function H is unknown, one cannot identify the parameter θ in y = H ( x + θ x 2 ) without additional restrictions.
5
To be specific, for a d-dimensional density estimator g ( x ) = ( 1 / h ) d i K h d ( X i x / h ) . Let h = c N r . Silverman (1986) shows that the MSE-optimal bandwidth is c = ( 4 d + 2 ) 1 / ( 4 + d ) σ , where σ is the standard deviation of X i .
6
Some trimming parameters have been suppressed in order to facilitate the exposition, and readers should refer the original papers for full details. Since both methods are widely used in estimating non/semi-parametric models, the proofs are omitted.
7
θ ^ , the first stage estimator, is obtained by maximizing
Q ^ 1 ( θ ) 1 2 N i = 1 N t ^ x i [ Y i E ^ ( Y i | X 1 + X 2 θ , Z ) ] 2
where t ^ x i is a trimming function based on the vector of X i and E ^ ( Y i | X i θ , Z ) is a two-dimensional Nadaray-Watson estimator of conditional expectation.
8
Forward price is defined as F e r T S , with S being the underlying security’s current spot price and r being the risk-free rate that applies to the life of the forward contract.
9
In Example 4.2 of Ichimura and Lee (1991), they explicitly stated that the index coefficient in h ( z ; θ ) = θ 1 z + θ 2 z 2 can be identified.
10
The lowest point of the quadratic part occurs at T = 0.063 / ( 2 0.022 ) = 1.43 year.
Figure 1. The “volatility smile” in a partially linear model. Note: Blue dots are data points in the sample and the smooth line is the estimated function via kernel.
Figure 1. The “volatility smile” in a partially linear model. Note: Blue dots are data points in the sample and the smooth line is the estimated function via kernel.
Jrfm 13 00287 g001
Figure 2. implied volatility surface in two index model. Note: This graph depicts the interpolated implied volatility surface (IVS). The time-to-maturity axis describes the term structure for options with different moneyness values ( K / F ), while the moneyness axis describes the shape of “volatility smile” for options with different time-to-maturity.
Figure 2. implied volatility surface in two index model. Note: This graph depicts the interpolated implied volatility surface (IVS). The time-to-maturity axis describes the term structure for options with different moneyness values ( K / F ), while the moneyness axis describes the shape of “volatility smile” for options with different time-to-maturity.
Jrfm 13 00287 g002
Table 1. Estimation results and rejection rate of H 0 in 500 replications.
Table 1. Estimation results and rejection rate of H 0 in 500 replications.
δ = 0 δ = 0.1 δ = 0.2 δ = 0.5
MeanSDRMSEMeanSDRMSEMeanSDRMSEMeanSDRMSE
N = 1000
P-Linear1.0120.1100.0120.9500.0790.0090.8980.0570.0140.8630.0400.020
2-index1.0700.1120.0171.0380.0840.0081.0110.0610.0040.9970.0400.002
N = 2000
P-Linear1.0030.0750.0060.9470.0580.0060.9050.0400.0110.8660.0290.019
2-index1.0450.0780.0081.0250.0600.0041.0110.0400.0021.0010.0300.001
Rejection rate of H 0 : Y = X i β 0 + G ( Z i ) + U i
SizePower
1%5%10%1%5%10%1%5%10%1%5%10%
N = 10000.0060.0380.0680.0140.0940.1920.1500.3740.5320.7180.8980.938
N = 20000.0020.0320.0820.0680.1700.2920.3800.7050.8220.9780.9960.998
Note 1: In the upper panel, I compare the estimation results from both the partial linear model and the two-index model with varying δ ’s. For each design, I run 500 replications with N = 1000 and 2000. MEAN, SD and RMSE refer to the mean, standard deviation and root-mean-square-error of the estimates, respectively; Note 2: In the lower panel, I report the rejection rate in 500 replications in each designs. The critical value are set at 1%, 5% and 10% significant levels. When δ = 0 , the rejection rate should be close to the theoretical size. When δ significantly deviates from zero, the test should exhibit a theoretical power of 1.
Table 2. Parameter Estimates and Test Statistics in Sub-samples.
Table 2. Parameter Estimates and Test Statistics in Sub-samples.
2012201320142015201620172018
Partially Linear β 1 0.058−0.089−0.093−0.035−0.039−0.080−0.053
0.0110.0060.0080.0100.0090.0050.004
β 2 0.0090.0420.0530.0150.0280.0520.029
0.0170.0080.0120.0160.0140.0080.006
2-Index β 2 / β 1 0.093−0.757−0.7100.3470.675−0.690−0.714
0.0330.1100.0150.0120.0110.0080.502
Test Statistic T n 0.03019.3012.8490.0180.0070.44446.199
Publisher’s Note: MDPI stays neutral with regard to jurisdictional claims in published maps and institutional affiliations.

Share and Cite

MDPI and ACS Style

Jiang, Y. A Hausman Test for Partially Linear Models with an Application to Implied Volatility Surface. J. Risk Financial Manag. 2020, 13, 287. https://doi.org/10.3390/jrfm13110287

AMA Style

Jiang Y. A Hausman Test for Partially Linear Models with an Application to Implied Volatility Surface. Journal of Risk and Financial Management. 2020; 13(11):287. https://doi.org/10.3390/jrfm13110287

Chicago/Turabian Style

Jiang, Yixiao. 2020. "A Hausman Test for Partially Linear Models with an Application to Implied Volatility Surface" Journal of Risk and Financial Management 13, no. 11: 287. https://doi.org/10.3390/jrfm13110287

APA Style

Jiang, Y. (2020). A Hausman Test for Partially Linear Models with an Application to Implied Volatility Surface. Journal of Risk and Financial Management, 13(11), 287. https://doi.org/10.3390/jrfm13110287

Article Metrics

Back to TopTop