Subjective Outcome Evaluation of a Positive Youth Development Program in Mainland China: Evidence in the Post-Pandemic Era
Abstract
1. Introduction
1.1. Adolescent Development in the Post-Pandemic Era and Beyond
1.2. Positive Youth Development (PYD) Approach
1.3. The “Tin Ka Ping P.A.T.H.S. Project” (“TKP P.A.T.H.S. Project”)
1.4. Subjective Outcome Evaluation on Program Effectiveness
1.5. The Present Study
2. Materials and Methods
2.1. Participants and Procedures
2.2. Measures
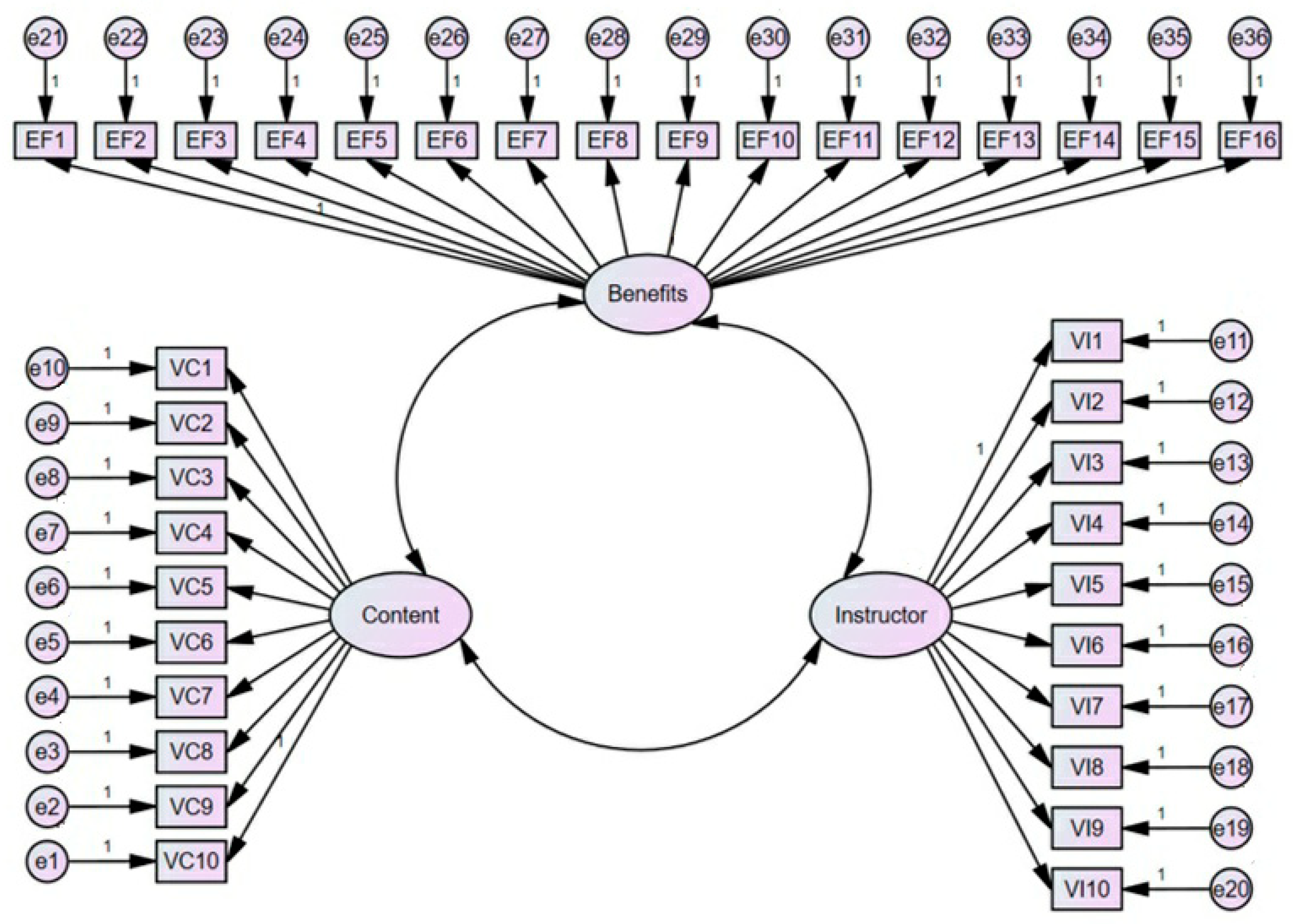
2.3. Analytical Strategy
3. Results
3.1. Psychometric Properties of the 36-Item SOES
3.2. Subjective Evaluation of Program Effectiveness
3.3. Differences in Perceptions Across Grade Levels
4. Discussion
4.1. Theoretical and Practical Implications for PYD Research and PYD Programs
4.1.1. Theoretical Implications
4.1.2. Practical Implications
4.2. Limitations and Suggestions for Future Research
5. Conclusions
Author Contributions
Funding
Institutional Review Board Statement
Informed Consent Statement
Data Availability Statement
Acknowledgments
Conflicts of Interest
References
- Xu, A.; Xie, X.; Liu, W.; Xia, Y.; Liu, D. Chinese Family Strengths and Resiliency. Marriage Fam. Rev. 2007, 41, 143–164. [Google Scholar] [CrossRef]
- Bhutta, Z.A.; Boerma, T.; Black, M.M.; Victora, C.G.; Kruk, M.E.; Black, R.E. Optimising Child and Adolescent Health and Development in the Post-Pandemic World. Lancet 2022, 399, 1759–1761. [Google Scholar] [CrossRef]
- Ma, L.; Mazidi, M.; Li, K.; Li, Y.; Chen, S.; Kirwan, R.; Zhou, H.; Yan, N.; Rahman, A.; Wang, W.; et al. Prevalence of Mental Health Problems among Children and Adolescents during the COVID-19 Pandemic: A Systematic Review and Meta-Analysis. J. Affect. Disord. 2021, 293, 78–89. [Google Scholar] [CrossRef]
- Shidhaye, R. Global Priorities for Improving Access to Mental Health Services for Adolescents in the Post-Pandemic World. Curr. Opin. Psychol. 2023, 53, 101661. [Google Scholar] [CrossRef]
- Tan, C. Educational Challenges in a Post-Pandemic World; Springer: Singapore, 2021; pp. 1–21. [Google Scholar] [CrossRef]
- Smith, E.P.; Yunes, M.A.M.; Fradkin, C. From Prevention and Intervention Research to Promotion of Positive Youth Development: Implications for Global Research, Policy and Practice with Ethnically Diverse Youth; Springer: Cham, Switzerland, 2021; pp. 549–566. [Google Scholar] [CrossRef]
- Ren, J. Promoting Positive Youth Development in Rural Communities: Integrating Social Work, Psychology, and Education. PLoS ONE 2024, 19, e0309989. [Google Scholar] [CrossRef] [PubMed]
- Shek, D.T.L.; Dou, D. The Reach and Impact of a Positive Youth Development Program (Project P.A.T.H.S.) in China and beyond: Review and Reflection. Appl. Res. Qual. Life 2024. epub ahead of print. [Google Scholar] [CrossRef]
- Caqueo-Urízar, A.; Atencio-Quevedo, D.; Ponce-Correa, F.; Mena-Chamorro, P.; Urzúa, A.; Flores, J. Pre and Post Pandemic Depressive and Anxious Symptoms in Children and Adolescents in Northern Chile. J. Clin. Med. 2023, 12, 1601. [Google Scholar] [CrossRef] [PubMed]
- Wang, J.; Wang, Y.; Lin, H.; Chen, X.; Wang, H.; Liang, H.; Guo, X.; Fu, C. Mental Health Problems among School-Aged Children after School Reopening: A Cross-Sectional Study during the COVID-19 Post-Pandemic in East China. Front. Psychol. 2021, 12, 773134. [Google Scholar] [CrossRef]
- Jen, E.; Chan, H.-Y.; Cheung, H.N. Addressing Adolescent Social and Emotional Concerns: Insights from Loneliness, Burnout, and Preferred Conversation Topics in Asian and UK Contexts Post-Pandemic. Acta Psychol. 2024, 247, 104326. [Google Scholar] [CrossRef]
- Onukwuli, V.O.; Onyinye, E.N.; Udigwe, I.B.; Umeh, U.M.; Enebe, J.T.; Umerah, A.T. Internet Addiction during the COVID-19 Pandemic among Adolescents in Southeast Nigeria and Implications for Adolescent Care in the Post-Pandemic Era: A Cross-Sectional Study. SAGE Open Med. 2023, 11, 205031212311527. [Google Scholar] [CrossRef]
- Chifamba, C.; Chifamba, B. Educators Perceptions on Drug Abuse Prevention: A Post-Pandemic Approach. Asian J. Educ. Soc. Social. Stud. 2023, 49, 94–105. [Google Scholar] [CrossRef]
- Ding, H.; Xu, Z.; Hu, W.; Guo, Y.; Wang, C.; Li, S.; Hui, Z.; Wang, J.; Peng, X.; Xia, W. Changes of Stressful Life Events, Coping Strategies and Mental Health among Youths in the Pre- and Post-Coronavirus 2019 Pandemic Era: A Cross-Sectional Study. Int. J. Soc. Psychiatry 2023, 69, 2018–2030. [Google Scholar] [CrossRef] [PubMed]
- Patton, G.C.; Sawyer, S.M.; Santelli, J.S.; Ross, D.A.; Afifi, R.; Allen, N.B.; Arora, M.; Azzopardi, P.; Baldwin, W.; Bonell, C.; et al. Our Future: A Lancet Commission on Adolescent Health and Wellbeing. Lancet 2016, 387, 2423–2478. [Google Scholar] [CrossRef]
- Resnick, M.D.; Catalano, R.F.; Sawyer, S.M.; Viner, R.; Patton, G.C. Seizing the Opportunities of Adolescent Health. Lancet 2012, 379, 1564–1567. [Google Scholar] [CrossRef]
- Xiang, G.-X.; Li, H.; Gan, X.; Qin, K.-N.; Jin, X.; Wang, P.-Y. School Resources, Self-Control and Problem Behaviors in Chinese Adolescents: A Longitudinal Study in the Post-Pandemic Era. Curr. Psychol. 2024, 43, 15055–15067. [Google Scholar] [CrossRef] [PubMed]
- Garagiola, E.R.; Lam, Q.; Wachsmuth, L.S.; Tan, T.Y.; Ghali, S.; Asafo, S.; Swarna, M. Adolescent Resilience during the COVID-19 Pandemic: A Review of the Impact of the Pandemic on Developmental Milestones. Behav. Sci. 2022, 12, 220. [Google Scholar] [CrossRef]
- Wang, S.; Chu, Y.; Dai, H. Role of Emotion Regulation Capacities in Affective State among Chinese High School Students in the Post-Pandemic Era of COVID-19. Front. Psychol. 2022, 13, 1015433. [Google Scholar] [CrossRef]
- Bozzato, P. The Future Orientation of Italian Adolescents in Post-Pandemic Times: Associations with Self-Efficacy and Perceived Academic Achievement. Educ. Sci. 2024, 14, 170. [Google Scholar] [CrossRef]
- World Health Organization. Global Accelerated Action for the Health of Adolescents (AA-HA!), 2nd ed.; World Health Organization: Geneva, Switzerland, 2018. [Google Scholar]
- Benson, P.L.; Scales, P.C.; Hamilton, S.F.; Sesma, A. Positive Youth Development: Theory, Research, and Applications. In Handbook of Child Psychology; John Wiley and Sons: Hoboken, NJ, USA, 2007. [Google Scholar] [CrossRef]
- Shek, D.T.L.; Dou, D.; Zhu, X.; Chai, W. Positive Youth Development: Current Perspectives. Adolesc. Health Med. Ther. 2019, 10, 131–141. [Google Scholar] [CrossRef]
- Benson, P.L. All Kids Are Our Kids: What Communities Must Do to Raise Caring and Responsible Children and Adolescents, 2nd ed.; Jossey-Bass: San Francisco, CA, USA, 2006. [Google Scholar]
- Lerner, R.M.; Lerner, J.V.; Almerigi, J.B.; Theokas, C.; Phelps, E.; Gestsdottir, S.; Naudeau, S.; Jelicic, H.; Alberts, A.; Ma, L.; et al. Positive Youth Development, Participation in Community Youth Development Programs, and Community Contributions of Fifth-Grade Adolescents. J. Early Adolesc. 2005, 25, 17–71. [Google Scholar] [CrossRef]
- Catalano, R.F.; Berglund, M.L.; Ryan, J.A.M.; Lonczak, H.S.; Hawkins, J.D. Positive Youth Development in the United States: Research Findings on Evaluations of Positive Youth Development Programs. Prev. Treat. 2002, 5, 15. [Google Scholar] [CrossRef]
- Catalano, R.F.; Berglund, M.L.; Ryan, J.A.M.; Lonczak, H.S.; Hawkins, J.D. Positive Youth Development in the United States: Research Findings on Evaluations of Positive Youth Development Programs. Ann. Am. Acad. Pol. Soc. Sci. 2004, 591, 98–124. [Google Scholar] [CrossRef]
- Tolan, P.; Ross, K.; Arkin, N.; Godine, N.; Clark, E. Toward an Integrated Approach to Positive Development: Implications for Intervention. Appl. Dev. Sci. 2016, 20, 214–236. [Google Scholar] [CrossRef]
- Taylor, R.D.; Oberle, E.; Durlak, J.A.; Weissberg, R.P. Promoting Positive Youth Development through School-based Social and Emotional Learning Interventions: A Meta-analysis of Follow-up Effects. Child. Dev. 2017, 88, 1156–1171. [Google Scholar] [CrossRef]
- Curran, T.; Wexler, L. School-based Positive Youth Development: A Systematic Review of the Literature. J. Sch. Health 2017, 87, 71–80. [Google Scholar] [CrossRef]
- Abdul Kadir, N.B.; Mohd, R.H.; Dimitrova, R. Handbook of Positive Youth Development; Dimitrova, R., Wiium, N., Eds.; Springer Series on Child and Family Studies; Springer International Publishing: Cham, Switzerland, 2021. [Google Scholar] [CrossRef]
- Abdul Kadir, N.B.; Mohd, R.H.; Dimitrova, R. Promoting Mindfulness through the 7Cs of Positive Youth Development in Malaysia. In Handbook of Positive Youth Development; Dimitrova, R., Wiium, N., Eds.; Springer International Publishing: Cham, Switzerland, 2021; pp. 49–62. [Google Scholar] [CrossRef]
- Dimitrova, R.; Fernandes, D.; Malik, S.; Suryani, A.; Musso, P.; Wiium, N. The 7Cs and Developmental Assets Models of Positive Youth Development in India, Indonesia and Pakistan. In Handbook of Positive Youth Development; Dimitrova, R., Wiium, N., Eds.; Springer International Publishing: Cham, Switzerland, 2021; pp. 17–33. [Google Scholar] [CrossRef]
- Hull, D.M.; Ferguson, S.L.; Fagan, M.A.; Brown, E.A. Positive Youth Development in Jamaica: Latent Growth of Self-Efficacy and Youth Assets. In Handbook of Positive Youth Development; Dimitrova, R., Wiium, N., Eds.; Springer International Publishing: Cham, Switzerland, 2021; pp. 299–313. [Google Scholar] [CrossRef]
- Kozina, A. Social Emotional Learning Program from a Positive Youth Development Perspective in Slovenia. In Handbook of Positive Youth Development; Dimitrova, R., Wiium, N., Eds.; Springer International Publishing: Cham, Switzerland, 2021; pp. 329–341. [Google Scholar] [CrossRef]
- Bremner, D.; Schwartz, K.D. Leadership Development of Zulu Male Youth in a South African Township. In Handbook of Positive Youth Development; Dimitrova, R., Wiium, N., Eds.; Springer International Publishing: Cham, Switzerland, 2021; pp. 315–327. [Google Scholar] [CrossRef]
- Lee, T.-Y.; Shek, D.T.L.; Kwong, W.-M. Chinese Approaches to Understanding and Building Resilience in At-Risk Children and Adolescents. Child Adolesc. Psychiatr. Clin. N. Am. 2007, 16, 377–392. [Google Scholar] [CrossRef] [PubMed]
- Shek, D.T.L.; Sun, R.C.F. The Project P.A.T.H.S. in Hong Kong: Development, Training, Implementation, and Evaluation. J. Pediatr. Adolesc. Gynecol. 2013, 26, S2–S9. [Google Scholar] [CrossRef] [PubMed]
- Tao, V.Y.K.; Hong, Y. When Academic Achievement Is an Obligation. J. Cross Cult. Psychol. 2014, 45, 110–136. [Google Scholar] [CrossRef]
- Ho, I.T.; Hau, K. Academic Achievement in the Chinese Context: The Role of Goals, Strategies, and Effort. Int. J. Psychol. 2008, 43, 892–897. [Google Scholar] [CrossRef]
- Qu, D.; Wen, X.; Cheng, X.; Zhu, A.; Wu, Z.; Che, L.; Chen, R. School Mental Health Prevention and Intervention Strategies in China: A Scoping Review. Lancet Reg. Health West. Pac. 2024, 53, 101243. [Google Scholar] [CrossRef]
- Wong, M.C.S.; Lau, T.C.M.; Lee, A. The Impact of Leadership Programme on Self-Esteem and Self-Efficacy in School: A Randomized Controlled Trial. PLoS ONE 2012, 7, e52023. [Google Scholar] [CrossRef] [PubMed]
- Shek, D.T.L.; Yu, L.; Sun, R.C.F.; Lee, T.Y.; Han, X.Y.; Li, X.X.; Zhao, X. Objective Outcome Evaluation of a Positive Youth Development Program in China. Int. J. Disabil. Hum. Dev. 2014, 13, 255–265. [Google Scholar] [CrossRef]
- Shek, D.T.L.; Lee, T.Y.; Ma, L.K. Subjective Outcome Evaluation of the Tin Ka Ping P.A.T.H.S. Project in China: View of the Students. Int. Public. Health J. 2018, 10, 71–79. [Google Scholar]
- Zhu, X.; Shek, D.T.L. Impact of a Positive Youth Development Program on Junior High School Students in Mainland China: A Pioneer Study. Child Youth Serv. Rev. 2020, 114, 105022. [Google Scholar] [CrossRef]
- Zhu, X.; Shek, D.T.L. Subjective Outcome Evaluation of a Positive Youth Development Program in Mainland China. Res. Soc. Work Pract. 2021, 31, 285–297. [Google Scholar] [CrossRef]
- McLeod, L.; Doolin, B.; MacDonell, S.G. A Perspective-Based Understanding of Project Success. Proj. Manag. J. 2012, 43, 68–86. [Google Scholar] [CrossRef]
- Larsen, D.L.; Attkisson, C.C.; Hargreaves, W.A.; Nguyen, T.D. Assessment of Client/Patient Satisfaction: Development of a General Scale. Eval. Program Plan. 1979, 2, 197–207. [Google Scholar] [CrossRef] [PubMed]
- Tully, M.P.; Cantrill, J.A. Subjective Outcome Measurement: A Primer. Pharm. World Sci. 1999, 21, 101–109. [Google Scholar] [CrossRef] [PubMed]
- Marsh, H.W. Students’ Evaluations of University Teaching: Research Findings, Methodological Issues, and Directions for Future Research. Int. J. Educ. Res. 1987, 11, 253–388. [Google Scholar] [CrossRef]
- Ginns, P.; Prosser, M.; Barrie, S. Students’ Perceptions of Teaching Quality in Higher Education: The Perspective of Currently Enrolled Students. Stud. High. Educ. 2007, 32, 603–615. [Google Scholar] [CrossRef]
- Bond, T.G.; King, J.A. Measuring Client Satisfaction with Public Education III: Group Effects in Client Satisfaction. J. Appl. Meas. 2003, 4, 326–334. [Google Scholar] [PubMed]
- Nestor, B.; McKenzie, J.; Hasan, N.; AbuSabha, R.; Achterberg, C. Client Satisfaction with the Nutrition Education Component of the California WIC Program. J. Nutr. Educ. 2001, 33, 83–94. [Google Scholar] [CrossRef]
- King, J.A.; Bond, T.G. Measuring Client Satisfaction with Public Education I: Meeting Competing Demands in Establishing State-Wide Benchmarks. J. Appl. Meas. 2003, 4, 111–123. [Google Scholar] [PubMed]
- Plucker, J.A.; Makel, M.C. Replication Is Important for Educational Psychology: Recent Developments and Key Issues. Educ. Psychol. 2021, 56, 90–100. [Google Scholar] [CrossRef]
- Bonett, D.G. Replication-Extension Studies. Curr. Dir. Psychol. Sci. 2012, 21, 409–412. [Google Scholar] [CrossRef]
- Schmidt, S. Shall We Really Do It Again? The Powerful Concept of Replication Is Neglected in the Social Sciences. Rev. Gen. Psychol. 2009, 13, 90–100. [Google Scholar] [CrossRef]
- Nevitt, J.; Hancock, G. Performance of Bootstrapping Approaches to Model Test Statistics and Parameter Standard Error Estimation in Structural Equation Modeling. Struct. Equ. Model. Multidiscip. J. 2001, 8, 353–377. [Google Scholar] [CrossRef]
- Kline, R.B. Principles and Practice of Structural Equation Modeling; Guilford Press: New York, NY, USA, 2023. [Google Scholar]
- Cheung, G.W.; Rensvold, R.B. Evaluating Goodness-of-Fit Indexes for Testing Measurement Invariance. Struct. Equ. Model. Multidiscip. J. 2002, 9, 233–255. [Google Scholar] [CrossRef]
- Hair, J.F.; Black, W.C.; Babin, B.J.; Anderson, R.E. Multivariate Data Analysis; Prentice Hall: Upper Saddle River, NJ, USA, 2009. [Google Scholar]
- Arifin, W.N.; Yusoff, M.S.B.; Naing, N.N. Confirmatory Factor Analysis (CFA) of USM Emotional Quotient Inventory (USMEQ-i) among Medical Degree Program Applicants in Universiti Sains Malaysia (USM). Educ. Med. J. 2012, 4, e26–e44. [Google Scholar] [CrossRef]
- Fornell, C.; Larcker, D.F. Evaluating Structural Equation Models with Unobservable Variables and Measurement Error. J. Mark. Res. 1981, 18, 39. [Google Scholar] [CrossRef]
- Tang, W.; Cui, Y.; Babenko, O. Internal Consistency: Do We Really Know What It Is and How to Assess It. J. Psychol. Behav. Sci. 2014, 2, 205–220. [Google Scholar]
- Tavakol, M.; Dennick, R. Making Sense of Cronbach’s Alpha. Int. J. Med. Educ. 2011, 2, 53–55. [Google Scholar] [CrossRef] [PubMed]
- Zhu, X.; Shek, D.T.L.; Gong, Z.; Tang, Y. Subjective Outcome Evaluation of a Positive Youth Development Program in Mainland China during the COVID-19 Pandemic. Appl. Res. Qual. Life 2025. epub ahead of print. [Google Scholar] [CrossRef]
- Shek, D.T.L. Enhancement of Psychosocial Competence and Well-Being of Chinese High School Students under the COVID-19 Pandemic: Tin Ka Ping P.A.T.H.S. Project in Mainland China. Appl. Res. Qual. Life 2024, 19, 2727–2748. [Google Scholar] [CrossRef]
- Eccles, J.S.; Midgley, C.; Wigfield, A.; Buchanan, C.M.; Reuman, D.; Flanagan, C.; Mac Iver, D. Development during Adolescence: The Impact of Stage–Environment Fit on Young Adolescents’ Experiences in Schools and in Families (1993). In The Evolution of Psychology: Fifty Years of the American Psychologist.; American Psychological Association: Washington, DC, USA, 1997; pp. 475–501. [Google Scholar] [CrossRef]
- Arnett, J.J. Emerging Adulthood: A Theory of Development from the Late Teens through the Twenties. Am. Psychol. 2000, 55, 469–480. [Google Scholar] [CrossRef]
- Qi, S.; Hua, F.; Zhou, Z.; Shek, D.T.L. Trends of Positive Youth Development Publications (1995–2020): A Scientometric Review. Appl. Res. Qual. Life 2022, 17, 421–446. [Google Scholar] [CrossRef]
- Tan, L.; Shek, D.T.L.; Li, X. Evaluating the Impact of a Positive Youth Development Program Using Student Diaries: Tin Ka Ping P.A.T.H.S. Project in Mainland China. Appl. Res. Qual. Life 2025. epub ahead of print. [Google Scholar] [CrossRef]

| Model | Description | χ2 | df | CFI | TLI | SRMR | RMSEA (90% CI) |
|---|---|---|---|---|---|---|---|
| M1 | Whole sample (N = 5654) | 13,786.83 | 591 | 0.95 | 0.94 | 0.03 | 0.063 (0.062, −0.064) |
| M2 | Junior (N = 2245) | 5484.09 | 591 | 0.94 | 0.94 | 0.03 | 0.061 (0.059, −0.062) |
| M3 | Senior (N = 3409) | 10,661.23 | 591 | 0.94 | 0.94 | 0.03 | 0.071 (0.070, −0.072) |
| M4 | Male (N = 2606) | 6146.70 | 591 | 0.95 | 0.95 | 0.03 | 0.060 (0.059, −0.061) |
| M5 | Female (N = 2846) | 8879.70 | 591 | 0.94 | 0.93 | 0.03 | 0.070 (0.069, −0.071) |
| M6 | Odd (N = 2827) | 7748.82 | 591 | 0.94 | 0.94 | 0.03 | 0.065 (0.064, −0.067) |
| M7 | Even (N = 2827) | 7530.76 | 591 | 0.95 | 0.94 | 0.03 | 0.064 (0.063, −0.066) |
| Model | Description | χ2 | df | CFI | TLI | SRMR | RMSEA [90% CI] | Model Comparison | ∆χ2 | ∆df | ∆CFI |
|---|---|---|---|---|---|---|---|---|---|---|---|
| Grade-level invariance | |||||||||||
| M8 | Configural invariance (baseline model) | 14,992.54 | 1182 | 0.94 | 0.94 | 0.03 | 0.060 (0.059, −0.061) | ||||
| M9 | Weak factorial invariance | 15,163.43 | 1215 | 0.94 | 0.94 | 0.03 | 0.059 (0.058, −0.060) | M8 vs. M9 | 170.88 *** | 33 | −0.001 |
| M10 | Strong factorial invariance | 15,393.46 | 1248 | 0.94 | 0.94 | 0.03 | 0.059 (0.058, −0.060) | M9 vs. M10 | 230.04 *** | 33 | −0.001 |
| M11 | Strict factorial invariance | 25,223.52 | 1287 | 0.91 | 0.91 | 0.07 | 0.081 (0.080, −0.082) | M10 vs. M11 | 9830.05 | 39 | −0.033 |
| Gender-level invariance | |||||||||||
| M12 | Configural invariance (baseline model) | 15,098.51 | 1182 | 0.94 | 0.94 | 0.03 | 0.066 (0.065, −0.067) | ||||
| M13 | Weak factorial invariance | 15,183.93 | 1215 | 0.94 | 0.94 | 0.03 | 0.065 (0.064, −0.066) | M12 vs. M13 | 85.43 *** | 33 | 0.000 |
| M14 | Strong factorial invariance | 15,303.77 | 1248 | 0.94 | 0.94 | 0.03 | 0.064 (0.063, −0.065) | M13 vs. M14 | 119.84 *** | 33 | 0.000 |
| M15 | Strict factorial invariance | 15,855.73 | 1287 | 0.94 | 0.94 | 0.05 | 0.064 (0.064, −0.065) | M14 vs. M15 | 551.95 *** | 39 | −0.002 |
| Subgroup invariance (odd and even case numbers) | |||||||||||
| M16 | Configural invariance (baseline model) | 14,848.61 | 1182 | 0.95 | 0.94 | 0.03 | 0.059 (0.058, −0.060) | ||||
| M17 | Weak factorial invariance | 14,894.73 | 1215 | 0.95 | 0.94 | 0.03 | 0.058 (0.057, −0.059) | M16 vs. M17 | 46.11 | 33 | 0.000 |
| M18 | Strong factorial invariance | 14,930.97 | 1248 | 0.95 | 0.94 | 0.03 | 0.057 (0.057, −0.058) | M17 vs. M18 | 36.24 | 33 | 0.000 |
| M19 | Strict factorial invariance | 15,639.73 | 1287 | 0.94 | 0.95 | 0.03 | 0.063 (0.062, −0.064) | M18 vs. M19 | 708.76 | 39 | −0.002 |
| Subscales | Item | FL | 95% CI of FL | Mean FL | AVE | CR | Cronbach’s α | Mean Interitem Correlation | |
|---|---|---|---|---|---|---|---|---|---|
| Lower | Upper | ||||||||
| Perceived Program Quality | 0.83 | 0.70 | 0.96 | 0.97 | 0.75 | ||||
| Item 1 | 0.79 | 0.74 | 0.82 | ||||||
| Item 2 | 0.88 | 0.86 | 0.89 | ||||||
| Item 3 | 0.86 | 0.85 | 0.88 | ||||||
| Item 4 | 0.83 | 0.81 | 0.84 | ||||||
| Item 5 | 0.78 | 0.76 | 0.80 | ||||||
| Item 6 | 0.77 | 0.75 | 0.79 | ||||||
| Item 7 | 0.82 | 0.80 | 0.83 | ||||||
| Item 8 | 0.87 | 0.86 | 0.88 | ||||||
| Item 9 | 0.89 | 0.88 | 0.90 | ||||||
| Item 10 | 0.87 | 0.86 | 0.88 | ||||||
| Perceived Implementer Quality | 0.90 | 0.81 | 0.98 | 0.98 | 0.82 | ||||
| Item 1 | 0.90 | 0.89 | 0.91 | ||||||
| Item 2 | 0.92 | 0.91 | 0.93 | ||||||
| Item 3 | 0.92 | 0.91 | 0.93 | ||||||
| Item 4 | 0.92 | 0.91 | 0.93 | ||||||
| Item 5 | 0.91 | 0.90 | 0.92 | ||||||
| Item 6 | 0.90 | 0.89 | 0.91 | ||||||
| Item 7 | 0.89 | 0.88 | 0.91 | ||||||
| Item 8 | 0.87 | 0.85 | 0.88 | ||||||
| Item 9 | 0.87 | 0.86 | 0.89 | ||||||
| Item 10 | 0.88 | 0.87 | 0.90 | ||||||
| Perceived Program Benefits | 0.87 | 0.76 | 0.98 | 0.98 | 0.77 | ||||
| Item 1 | 0.87 | 0.86 | 0.88 | ||||||
| Item 2 | 0.89 | 0.88 | 0.89 | ||||||
| Item 3 | 0.88 | 0.87 | 0.89 | ||||||
| Item 4 | 0.88 | 0.87 | 0.89 | ||||||
| Item 5 | 0.88 | 0.87 | 0.88 | ||||||
| Item 6 | 0.87 | 0.86 | 0.88 | ||||||
| Item 7 | 0.88 | 0.87 | 0.89 | ||||||
| Item 8 | 0.88 | 0.87 | 0.89 | ||||||
| Item 9 | 0.84 | 0.83 | 0.86 | ||||||
| Item 10 | 0.87 | 0.86 | 0.88 | ||||||
| Item 11 | 0.87 | 0.86 | 0.88 | ||||||
| Item 12 | 0.87 | 0.87 | 0.88 | ||||||
| Item 13 | 0.86 | 0.85 | 0.87 | ||||||
| Item 14 | 0.85 | 0.84 | 0.86 | ||||||
| Item 15 | 0.88 | 0.87 | 0.89 | ||||||
| Item 16 | 0.85 | 0.84 | 0.86 | ||||||
| Predictors | B | SE | β | 95% CI of β | R2 | |
|---|---|---|---|---|---|---|
| Lower | Upper | |||||
| DV: Willingness to suggest other students to participate in the program | 0.35 | |||||
| Program quality | 0.32 | 0.02 | 0.48 *** | 0.44 | 0.51 | |
| Implementer quality | −0.01 | 0.04 | −0.01 | −0.09 | 0.07 | |
| Perceived benefits | 0.13 | 0.04 | 0.16 *** | 0.08 | 0.24 | |
| DV: Willingness to participate in similar programs | 0.34 | |||||
| Program quality | 0.29 | 0.02 | 0.43 *** | 0.39 | 0.46 | |
| Implementer quality | −0.04 | 0.04 | −0.05 | −0.12 | 0.02 | |
| Perceived benefits | 0.21 | 0.04 | 0.25 *** | 0.18 | 0.32 | |
| DV: Overall satisfaction | 0.42 | |||||
| Program quality | 0.48 | 0.02 | 0.47 *** | 0.42 | 0.51 | |
| Implementer quality | 0.15 | 0.03 | 0.13 *** | 0.06 | 0.19 | |
| Perceived benefits | 0.16 | 0.04 | 0.13 *** | 0.05 | 0.20 | |
| Items | Junior Secondary (N = 2245) | Senior Secondary (N = 3409) | Overall (N = 5654) | |||||||||
|---|---|---|---|---|---|---|---|---|---|---|---|---|
| Full Responses (Options 1–6) | Positive Responses (Options 4–6) | Full Responses (Options 1–6) | Positive Responses (Options 4–6) | Full Responses (Options 1–6) | Positive Responses (Options 4–6) | |||||||
| Mean (SD) | Range | n | % | Mean (SD) | Range | n | % | Mean (SD) | Range | n | % | |
| Perceived program quality | ||||||||||||
| 1. The objectives of the curriculum are very clear. | 5.26 (0.92) | 1–6 | 2232 | 96.46% | 5.40 (0.89) | 1–6 | 3279 | 96.53% | 5.34 (0.90) | 1–6 | 5629 | 96.50% |
| 2. The design of the curriculum is very good. | 5.24 (0.93) | 1–6 | 2236 | 96.42% | 5.41 (0.87) | 1–6 | 3290 | 96.91% | 5.34 (0.90) | 1–6 | 5631 | 96.71% |
| 3. The activities were carefully planned. | 5.23 (0.96) | 1–6 | 2225 | 95.69% | 5.40 (0.88) | 1–6 | 3273 | 96.61% | 5.33 (0.92) | 1–6 | 5613 | 96.24% |
| 4. The classroom atmosphere was very pleasant. | 5.20 (1.05) | 1–6 | 2230 | 93.81% | 5.44 (0.90) | 1–6 | 3260 | 96.36% | 5.34 (0.97) | 1–6 | 5613 | 95.35% |
| 5. There was much peer interaction amongst the students. | 5.22 (1.03) | 1–6 | 2206 | 94.11% | 5.38 (0.95) | 1–6 | 3234 | 95.85% | 5.32 (0.98) | 1–6 | 5580 | 95.16% |
| 6. I participated actively during lessons (including discussions, sharing, games, etc.). | 5.06 (1.15) | 1–6 | 2231 | 91.39% | 5.27 (1.03) | 1–6 | 3207 | 94.66% | 5.19 (1.08) | 1–6 | 5619 | 93.36% |
| 7. I was encouraged to do my best. | 5.06 (1.10) | 1–6 | 2230 | 92.65% | 5.24 (1.03) | 1–6 | 3190 | 94.24% | 5.17 (1.06) | 1–6 | 5615 | 93.61% |
| 8. The learning experience I encountered enhanced my interest towards the lessons. | 5.15 (1.05) | 1–6 | 2229 | 93.99% | 5.33 (0.97) | 1–6 | 3239 | 95.77% | 5.26 (1.01) | 1–6 | 5611 | 95.06% |
| 9. Overall speaking, I have a very positive evaluation of the program. | 5.18 (1.01) | 1–6 | 2233 | 94.45% | 5.38 (0.93) | 1–6 | 3262 | 96.22% | 5.30 (0.97) | 1–6 | 5623 | 95.52% |
| 10. On the whole, I like this curriculum very much. | 5.27 (1.01) | 1–6 | 2234 | 94.63% | 5.46 (0.89) | 1–6 | 3291 | 96.91% | 5.39 (0.94) | 1–6 | 5630 | 96.00% |
| Perceived quality of implementers | ||||||||||||
| 1. The instructor(s) had a good mastery of the curriculum. | 5.31 (0.91) | 1–6 | 2236 | 96.60% | 5.51 (0.81) | 1–6 | 3319 | 97.70% | 5.43 (0.86) | 1–6 | 5633 | 97.27% |
| 2. The instructor(s) was well prepared for the lessons. | 5.37 (0.87) | 1–6 | 2228 | 97.44% | 5.54 (0.79) | 1–6 | 3328 | 98.03% | 5.48 (0.83) | 1–6 | 5623 | 97.79% |
| 3. The instructor(s)’ teaching skills were good. | 5.38 (0.87) | 1–6 | 2227 | 97.49% | 5.53 (0.80) | 1–6 | 3320 | 97.94% | 5.47 (0.83) | 1–6 | 5617 | 97.76% |
| 4. The instructor(s) showed good professional attitudes. | 5.40 (0.88) | 1–6 | 2236 | 97.14% | 5.55 (0.78) | 1–6 | 3331 | 98.11% | 5.49 (0.83) | 1–6 | 5631 | 97.73% |
| 5. The instructor(s) was very involved. | 5.40 (0.87) | 1–6 | 2232 | 97.67% | 5.56 (0.78) | 1–6 | 3334 | 98.29% | 5.49 (0.82) | 1–6 | 5624 | 98.04% |
| 6. The instructor(s) encouraged students to participate in the activities. | 5.42 (0.87) | 1–6 | 2227 | 97.58% | 5.57 (0.79) | 1–6 | 3329 | 98.11% | 5.51 (0.82) | 1–6 | 5620 | 97.90% |
| 7. The instructor(s) cared for the students. | 5.38 (0.90) | 1–6 | 2230 | 97.26% | 5.52 (0.82) | 1–6 | 3314 | 97.64% | 5.47 (0.86) | 1–6 | 5624 | 97.49% |
| 8. The instructor(s) was ready to offer help to students when needed. | 5.32 (0.92) | 1–6 | 2233 | 96.87% | 5.48 (0.86) | 1–6 | 3300 | 97.37% | 5.42 (0.89) | 1–6 | 5622 | 97.17% |
| 9. The instructor(s) had much interaction with the students. | 5.36 (0.90) | 1–6 | 2232 | 97.18% | 5.51 (0.84) | 1–6 | 3311 | 97.47% | 5.45 (0.86) | 1–6 | 5629 | 97.35% |
| 10. Overall speaking, I have a very positive evaluation of the instructors. | 5.42 (0.89) | 1–6 | 2242 | 97.28% | 5.57 (0.78) | 1–6 | 3336 | 98.20% | 5.51 (0.83) | 1–6 | 5639 | 97.84% |
| Items | Junior Secondary (N = 2245) | Senior Secondary (N = 3409) | Overall (N = 5654) | |||||||||
|---|---|---|---|---|---|---|---|---|---|---|---|---|
| Full Responses (Options 1–5) | Positive Responses (Options 3–5) | Full Responses (Options 1–5) | Positive Responses (Options 3–5) | Full Responses (Options 1–5) | Positive Responses (Options 3–5) | |||||||
| Mean (SD) | Range | n | % | Mean (SD) | Range | n | % | Mean (SD) | Range | n | % | |
| 1. It has strengthened my bonding with teachers, classmates and my family. | 3.97 (1.05) | 1–5 | 2235 | 90.02% | 4.11 (1.03) | 1–5 | 3130 | 91.98% | 4.05 (1.04) | 1–5 | 5638 | 91.20% |
| 2. It has strengthened my resilience in adverse conditions. | 4.02 (1.04) | 1–5 | 2237 | 90.97% | 4.13 (1.01) | 1–5 | 3148 | 92.59% | 4.09 (1.02) | 1–5 | 5637 | 91.95% |
| 3. It has enhanced my social competence. | 4.09 (1.01) | 1–5 | 2230 | 92.15% | 4.16 (1.01) | 1–5 | 3138 | 92.43% | 4.13 (1.01) | 1–5 | 5625 | 92.32% |
| 4. It has improved my ability in handling and expressing my emotions. | 4.09 (1.03) | 1–5 | 2229 | 91.79% | 4.18 (1.01) | 1–5 | 3148 | 92.64% | 4.15 (1.02) | 1–5 | 5627 | 92.30% |
| 5. It has enhanced my cognitive competence. | 4.13 (0.98) | 1–5 | 2230 | 93.23% | 4.17 (0.99) | 1–5 | 3174 | 93.55% | 4.16 (0.99) | 1–5 | 5623 | 93.42% |
| 6. My ability to resist harmful influences has been improved. | 4.21 (0.95) | 1–5 | 2218 | 94.59% | 4.22 (0.97) | 1–5 | 3194 | 94.05% | 4.21 (0.96) | 1–5 | 5614 | 94.26% |
| 7. It has strengthened my ability to distinguish between the good and the bad. | 4.22 (0.94) | 1–5 | 2229 | 95.02% | 4.27 (0.94) | 1–5 | 3229 | 95.17% | 4.25 (0.94) | 1–5 | 5622 | 95.11% |
| 8. It has increased my competence in making sensible and wise choices. | 4.18 (0.96) | 1–5 | 2219 | 94.32% | 4.24 (0.96) | 1–5 | 3204 | 94.35% | 4.22 (0.96) | 1–5 | 5615 | 94.34% |
| 9. It has helped me to have life reflections. | 4.14 (1.04) | 1–5 | 2227 | 91.96% | 4.21 (1.00) | 1–5 | 3161 | 93.08% | 4.18 (1.02) | 1–5 | 5623 | 92.64% |
| 10. It has reinforced my self-confidence. | 4.14 (1.05) | 1–5 | 2228 | 91.47% | 4.19 (1.03) | 1–5 | 3124 | 92.07% | 4.17 (1.04) | 1–5 | 5621 | 91.83% |
| 11. It has increased my self- awareness. | 4.19 (0.99) | 1–5 | 2222 | 93.38% | 4.26 (0.95) | 1–5 | 3219 | 94.82% | 4.23 (0.97) | 1–5 | 5617 | 94.25% |
| 12. It has helped me to face the future with a positive attitude. | 4.19 (1.00) | 1–5 | 2225 | 93.08% | 4.27 (0.96) | 1–5 | 3215 | 94.61% | 4.24 (0.98) | 1–5 | 5623 | 94.01% |
| 13. It has helped me to cultivate compassion and care about others. | 4.15 (1.02) | 1–5 | 2222 | 92.66% | 4.21 (1.00) | 1–5 | 3171 | 93.37% | 4.18 (1.01) | 1–5 | 5618 | 93.09% |
| 14. It has encouraged me to care about the community. | 3.97 (1.11) | 1–5 | 2226 | 88.50% | 4.03 (1.13) | 1–5 | 3005 | 88.56% | 4.01 (1.12) | 1–5 | 5619 | 88.54% |
| 15. It has promoted my sense of responsibility in serving the society. | 4.17 (0.99) | 1–5 | 2227 | 93.17% | 4.24 (0.98) | 1–5 | 3181 | 93.78% | 4.21 (0.99) | 1–5 | 5619 | 93.54% |
| 16. It has enriched my overall development. | 4.32 (0.93) | 1–5 | 2238 | 95.13% | 4.36 (0.90) | 1–5 | 3268 | 96.06% | 4.35 (0.91) | 1–5 | 5640 | 95.69% |
| Items | Junior Secondary (N = 2245) | Senior Secondary (N = 3409) | Overall (N = 5654) | |||||||||
|---|---|---|---|---|---|---|---|---|---|---|---|---|
| Full Responses | Positive Responses | Full Responses | Positive Responses | Full Responses | Positive Responses | |||||||
| Mean (SD) | Range | n | % | Mean (SD) | Range | n | % | Mean (SD) | Range | n | % | |
| 1. Will you suggest other students to participate in the program a | 3.45 (0.62) | 1–4 | 2234 | 95.43% | 3.49 (0.58) | 1–4 | 3301 | 97.20% | 3.47 (0.60) | 1–4 | 5630 | 96.50% |
| 2. Will you participate in similar programs in the future a | 3.45 (0.65) | 1–4 | 2235 | 94.05% | 3.52 (0.60) | 1–4 | 3263 | 96.00% | 3.49 (0.62) | 1–4 | 5634 | 95.23% |
| 3. Are you satisfied with the program b | 5.23 (0.98) | 1–6 | 2227 | 97.67% | 5.32 (0.91) | 1–6 | 3322 | 98.49% | 5.28 (0.94) | 1–6 | 5600 | 98.16% |
| Factors | Junior | Senior | Comparison | |||
|---|---|---|---|---|---|---|
| M | SD | M | SD | F | ηp2 | |
| 6.05 *** | 0.007 | |||||
| 1. Perceived program quality | 5.18 | 0.84 | 5.37 | 0.82 | 8.41 ** | 0.002 |
| 2. Perceived implementer quality | 5.37 | 0.78 | 5.53 | 0.75 | 14.07 *** | 0.003 |
| 3. Perceived program benefits | 4.13 | 0.85 | 4.20 | 0.89 | 0.01 | <0.001 |
Disclaimer/Publisher’s Note: The statements, opinions and data contained in all publications are solely those of the individual author(s) and contributor(s) and not of MDPI and/or the editor(s). MDPI and/or the editor(s) disclaim responsibility for any injury to people or property resulting from any ideas, methods, instructions or products referred to in the content. |
© 2025 by the authors. Licensee MDPI, Basel, Switzerland. This article is an open access article distributed under the terms and conditions of the Creative Commons Attribution (CC BY) license (https://creativecommons.org/licenses/by/4.0/).
Share and Cite
Shek, D.T.L.; Tang, Y.-T.; Zhu, X.; Gong, Z. Subjective Outcome Evaluation of a Positive Youth Development Program in Mainland China: Evidence in the Post-Pandemic Era. Int. J. Environ. Res. Public Health 2025, 22, 613. https://doi.org/10.3390/ijerph22040613
Shek DTL, Tang Y-T, Zhu X, Gong Z. Subjective Outcome Evaluation of a Positive Youth Development Program in Mainland China: Evidence in the Post-Pandemic Era. International Journal of Environmental Research and Public Health. 2025; 22(4):613. https://doi.org/10.3390/ijerph22040613
Chicago/Turabian StyleShek, Daniel T. L., Yi-Ting Tang, Xiaoqin Zhu, and Ziqian Gong. 2025. "Subjective Outcome Evaluation of a Positive Youth Development Program in Mainland China: Evidence in the Post-Pandemic Era" International Journal of Environmental Research and Public Health 22, no. 4: 613. https://doi.org/10.3390/ijerph22040613
APA StyleShek, D. T. L., Tang, Y.-T., Zhu, X., & Gong, Z. (2025). Subjective Outcome Evaluation of a Positive Youth Development Program in Mainland China: Evidence in the Post-Pandemic Era. International Journal of Environmental Research and Public Health, 22(4), 613. https://doi.org/10.3390/ijerph22040613

