How Does the Experience of Forest Recreation Spaces in Different Seasons Affect the Physical and Mental Recovery of Users?
Abstract
1. Introduction
1.1. Forest Landscape and Physical and Mental Recovery
1.2. Landscape Perception Evaluation and Physical and Mental Recovery
1.3. Seasonal Landscape and Physical and Mental Recovery
1.4. Application of VR Technology in Landscape Fields
- (1)
- The dynamic changes in seasons are seldom considered in the evaluation of health benefits, and the difference in recovery between seasons is still unclear.
- (2)
- Few studies have explored the cumulative driving effect of forest environments and individual perception factors on health benefits.
- (3)
- Related research on the effect of forest recreation spaces (FRSs) on health and the regulatory mechanisms of forest landscape perception on physical and mental recovery needs to be further developed.
1.5. Research Purpose and Hypothesis
2. Materials and Methods
2.1. Study Sites
2.2. Experimental Materials
2.3. Participants
2.4. Evaluation Scales and Measurement Methods
2.4.1. Physiological Measures
2.4.2. Psychological Measures
2.4.3. Landscape Perception Evaluation Scales
2.5. Experimental Design
2.6. Statistical Analysis
- (1)
- A paired sample T test in SPSS 22.0 was used to test the changes in physiological and psychological indexes before and after watching forest landscape VR videos.
- (2)
- One-way ANOVA in SPSS 22.0 was used to compare the differences in physiological changes, psychological changes and landscape perception of users across types of FRSs in spring and autumn.
- (3)
- The independent-samples t test in SPSS 22.0 was used to compare the physiological changes, psychological changes and landscape perception differences in users across FRSs in different seasons.
- (4)
- The relationship between physiological and psychological changes and landscape perception was analyzed by a structural equation model accompanied with the maximum likelihood estimator (ML-SEM) in Amos 24.0. The fitting index of the measurement model suggested by Mulaik et al. [60] was used to test the structural equation. Partial least squares (PLS-SEM) in Smart-PLS 3, which is more suitable for small sample sizes, was used to construct structural equations for each space [61]. Bootstrapping was performed to verify the mediating effect.
3. Results
3.1. Physical and Mental Recovery Effect of FRSs
3.1.1. Changes in Indicators before and after FRSs Experience
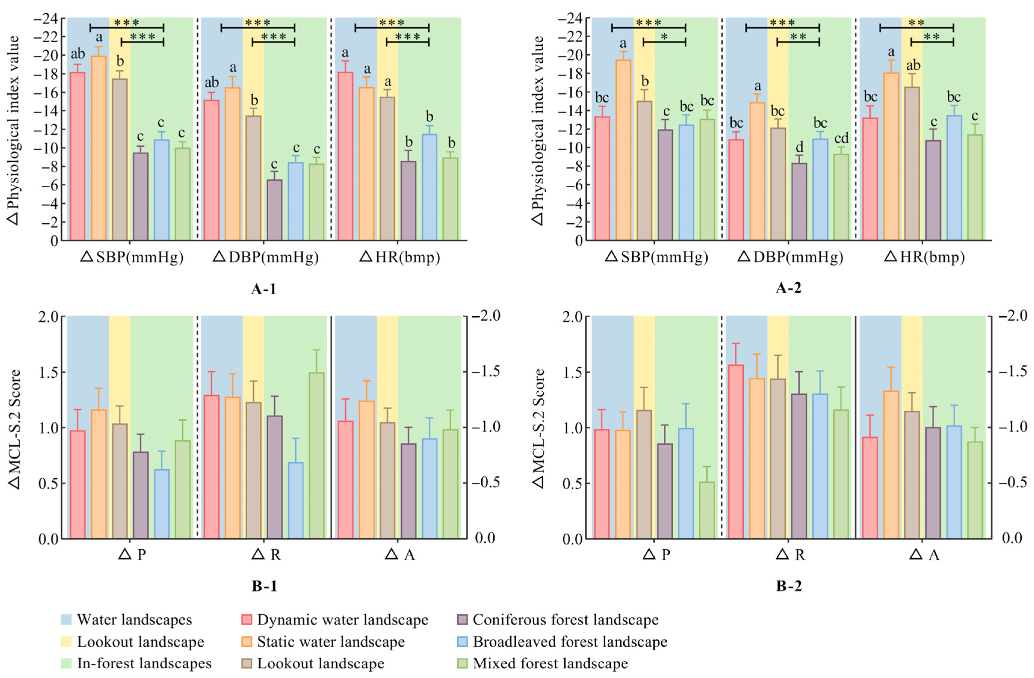
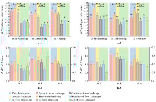
3.1.2. Differences in the Physical and Mental Recovery of Each Space in the Same Season
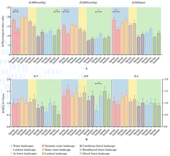
3.1.3. Seasonal Differences in Physical and Mental Recovery across Recreation Spaces
3.2. Analysis of the Landscape Perception Questionnaires
3.2.1. Differences in Landscape Perception across Spaces in the Same Season
3.2.2. Seasonal Differences in Landscape Perception across Recreation Spaces
3.3. Relationship between Landscape Perception and Physical and Mental Recovery
3.3.1. Relationship between Landscape Perception and Physical and Mental Recovery in FRSs
3.3.2. Relationship between Landscape Perception and Physical and Mental Recovery across Seasonal Characteristics and Space Types
4. Discussion
4.1. Landscape Perception and Restoration Effects in FRSs Are Influenced by Space Types and Seasonal Characteristics
4.1.1. Water and Lookout Landscapes Have Obtained Higher Perceptual Evaluation and Physical and Mental Recovery
4.1.2. Seasonal Changes in FRSs Can Better Promote Perception and Recovery
4.2. The Impact of the Forest Environment on Human Physical and Mental Recovery Is a Gradual Process
4.2.1. Perceptual Evaluation of FRSs Induces Physical and Mental Recovery
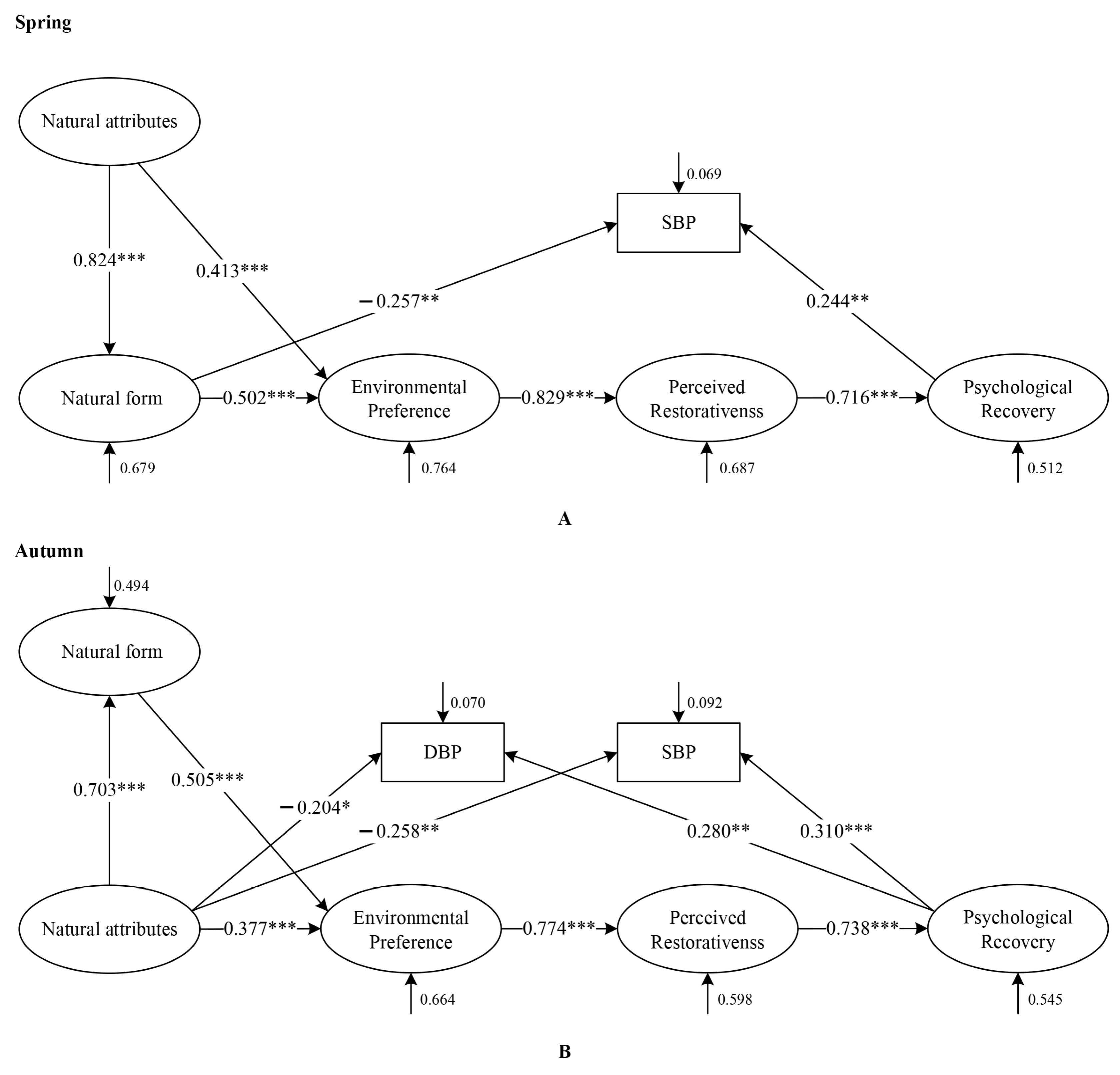
4.2.2. Effects of Attributes and Form of FRSs on Physical and Mental Recovery (Spring: Attributes + Form; Autumn: Attributes)
4.2.3. Thoughts on the Influence Mechanism of FRSs on Physical and Mental Recovery
4.3. Limitations
- (1)
- Although the PNS in this study met the requirements in terms of validity and reliability, there may still be problems such as insufficient evaluation dimensions and deviation in the selection of indexes. In future research, we hope to develop a more comprehensive questionnaire to evaluate perceived naturalness by combining objective indicators (e.g., visible green index, vegetation structures, tree age, species diversity, environmental meteorological index).
- (2)
- This study discussed only the characteristics and differences in perception evaluation and restoration benefit in spring and autumn. The physical and mental recovery effects of forest space in summer and winter in northern China need to be further explored.
- (3)
- Landscape perception is a multisensory dimension and should not be limited to vision. Future research should further explore sensory preferences such as hearing and smell and combine them with visual landscape preferences to comprehensively explore human perception.
- (4)
- Demographic characteristics (e.g., gender, occupation, age, educational background, professional knowledge) also have a certain impact on the results of landscape perceptions and preferences. In the future, more levels of samples still need to be enriched to explore the differences in different demographic characteristics.
5. Conclusions
- (1)
- The restoration effect and perception of FRSs on people are influenced by space types and seasonal factors.
- (2)
- People’s restoration from the forest environment is a gradual process from spatial cognition to emotional response, and there may be interaction between physiological recovery and psychological recovery.
- (3)
- The natural attributes and form of recreation space play a key role in the restoration of the environment to people, and the natural form is more important to FRSs in spring than in autumn.
- (1)
- We found not only the important role of natural attributes of forest space but also that natural form is important for promoting human health. Therefore, it is necessary to optimize the environmental quality of forest therapy bases from the aspects of forest structure and environmental construction. In addition to paying attention to the landscape elements themselves, it is also necessary to create a continuous, hierarchical and varied forest environment. It is important to enhance the natural perception of people in recreational mode, encouraging them to have a preference for the environment to arouse perceptual restorativeness and achieve the ultimate goal of physical and mental recovery.
- (2)
- This study showed that meeting with insects or small animals may bring unexpected surprises to recreationists, thus enhancing their interest and producing a better recovery effect. Therefore, in the design of recreation space, the configuration of fruit-source plants and honey-source plants can be considered to improve the presence of insects and small animals for the benefit of recreationists.
- (3)
- This study also found that forest therapy activities in water and lookout landscapes in spring, and forest therapy activities in autumn will produce a better recovery effect. Considering the different restoration effects brought by the characteristic factors of the landscape environment, it is suggested to plan more forest rehabilitation activities in water and lookout landscapes.
Author Contributions
Funding
Institutional Review Board Statement
Informed Consent Statement
Data Availability Statement
Acknowledgments
Conflicts of Interest
Appendix A


References
- Fisher, J.C.; Irvine, K.N.; Bicknell, J.E.; Hayes, W.M.; Fernandes, D.; Mistry, J.; Davies, Z.G. Perceived Biodiversity, Sound, Naturalness and Safety Enhance the Restorative Quality and Wellbeing Benefits of Green and Blue Space in a Neotropical City. Sci. Total Environ. 2021, 755, 143095. [Google Scholar] [CrossRef] [PubMed]
- Zhang, Z.Y.; Wang, P.; Gao, Y.; Ye, B. Current Development Status of Forest Therapy in China. Healthcare 2020, 8, 61. [Google Scholar] [CrossRef] [PubMed]
- China National Forestry and Grassland Administration Government Website. 2022. Available online: http://www.forestry.gov.cn/main/56/20220129/085633644209695.html (accessed on 10 March 2022).
- Samus, A.; Freeman, C.; van Heezik, Y.; Krumme, K.; Dickinson, K.J.M. How Do Urban Green Spaces Increase Well-Being? The Role of Perceived Wildness and Nature Connectedness. J. Environ. Psychol. 2022, 82, 101850. [Google Scholar] [CrossRef]
- Alberti, M. Advances in Urban Ecology: Integrating Humans and Ecological Processes in Urban Ecosystems. In Advances in Urban Ecology, 1st ed.; Alberti, M., Ed.; Springer US Press: New York, NY, USA, 2009. [Google Scholar]
- Li, Q. Physiological health care values of city forest recreation and resource development: A case study of Yangzhou city. J. Cent. S. Univ. For. Technol. 2013, 33, 123–128. (In Chinese) [Google Scholar] [CrossRef]
- Lee, J.; Park, B.J.; Tsunetsugu, Y.; Ohira, T.; Kagawa, T.; Miyazaki, Y. Effect of Forest Bathing on Physiological and Psychological Responses in Young Japanese Male Subjects. Public Health 2011, 125, 93–100. [Google Scholar] [CrossRef]
- Chu, M.T.; Nan, H.; Ma, Y.; Zhang, W.L.; Liu, S.; Wang, Y.Z.; Deng, F.R.; Guo, X.B. Short-term changes of cardiopulmonary functions and psycho-emotional indicators of general population in urban forest environment in Beijing. J. Environ. Occup. Med. 2020, 37, 162–167+180. (In Chinese) [Google Scholar] [CrossRef]
- Deng, L.; Li, X.; Luo, H.; Fu, E.K.; Ma, J.; Sun, L.X.; Huang, Z.; Cai, S.Z.; Jia, Y. Empirical Study of Landscape Types, Landscape Elements and Landscape Components of the Urban Park Promoting Physiological and Psychological Restoration. Urban For. Urban Green. 2020, 48, 126488. [Google Scholar] [CrossRef]
- Yu, C.P.; Lee, H.Y.; Luo, X.Y. The Effect of Virtual Reality Forest and Urban Environments on Physiological and Psychological Responses. Urban For. Urban Green. 2018, 35, 106–114. [Google Scholar] [CrossRef]
- Li, Q.; Morimoto, K.; Kobayashi, M.; Inagaki, H.; Katsumata, M.; Hirata, Y.; Hirata, K.; Suzuki, H.; Li, Y.J.; Wakayama, Y.; et al. Visiting a Forest, but Not a City, Increases Human Natural Killer Activity and Expression of Anti-Cancer Proteins. Int. J. Immunopathol. Pharmacol. 2008, 21, 117–127. [Google Scholar] [CrossRef]
- Tsunetsugu, Y.; Park, B.J.; Ishii, H.; Hirano, H.; Kagawa, T.; Miyazaki, Y. Physiological Effects of Shinrin-Yoku (Taking in the Atmosphere of the Forest) in an Old-Growth Broadleaf Forest in Yamagata Prefecture, Japan. J. Physiol. Anthropol. 2007, 26, 135–142. [Google Scholar] [CrossRef]
- Mao, G.X.; Cao, Y.B.; Lan, X.G.; He, Z.H.; Chen, Z.M.; Wang, Y.Z.; Hu, X.L.; Lv, Y.D.; Wang, G.F.; Yan, J. Therapeutic Effect of Forest Bathing on Human Hypertension in the Elderly. J. Cardiol. 2012, 60, 495–502. [Google Scholar] [CrossRef] [PubMed]
- Furuyashiki, A.; Tabuchi, K.; Norikoshi, K.; Kobayashi, T.; Oriyama, S. A Comparative Study of the Physiological and Psychological Effects of Forest Bathing (Shinrin-Yoku) on Working Age People with and without Depressive Tendencies. Environ. Health Prev. Med. 2019, 24, 46. [Google Scholar] [CrossRef] [PubMed]
- Wang, X.B.; Shi, Y.X.; Zhang, B.; Chiang, Y.C. The Influence of Forest Resting Environments on Stress Using Virtual Reality. Int. J. Environ. Res. Public Health 2019, 16, 3263. [Google Scholar] [CrossRef] [PubMed]
- An, K.W.; Kim, E.I.; Joen, K.S.; Setsu, T. Effects of Forest Stand Density on Human’s Physiophychological Changes. J. Fac. Agric. Kyushu Univ. 2004, 49, 283–291. [Google Scholar] [CrossRef]
- Chiang, Y.C.; Li, D.; Jane, H.A. Wild or Tended Nature? The Effffects of Landscape Location and Vegetation Density on Physiological and Psychological Responses. Landsc. Urban Plan. 2017, 167, 72–83. [Google Scholar] [CrossRef]
- Zhang, J.Q.; Gong, M.K.; Wu, J.P.; Nan, H.L.; Dong, L. Effect of Different Forest Environments on People’s Physical and Mental Health. Chin. Landsc. Archit. 2020, 36, 118–123. (In Chinese) [Google Scholar] [CrossRef]
- Carrus, G.; Lafortezza, R.; Colangelo, G.; Dentamaro, I.; Scopelliti, M.; Sanesi, G. Relations between Naturalness and Perceived Restorativeness of Different Urban Green Spaces. Psyecology 2013, 4, 227–244. [Google Scholar] [CrossRef]
- Zube, E.H.; Sell, J.L.; Taylor, J.G. Landscape Perception: Research, Application and Theory. Landsc. Plan. 1982, 9, 1–33. [Google Scholar] [CrossRef]
- Kaplan, R.; Kaplan, S. The Experience of Nature: A Psychological Perspective; Cambridge University Press: Cambridge, UK; New York, NY, USA, 1989; ISBN 978-0-521-34139-4. [Google Scholar]
- Ulrich, R.S. Aesthetic and Affective Response to Natural Environment. In Behavior and the Natural Environment; Altman, I., Wohlwill, J.F., Eds.; Springer US: Boston, MA, USA, 1983; pp. 85–125. ISBN 978-1-4613-3541-2. [Google Scholar]
- Ulrich, R.S.; Simons, R.F.; Losito, B.D.; Fiorito, E.; Miles, M.A.; Zelson, M. Stress Recovery during Exposure to Natural and Urban Environments. J. Environ. Psychol. 1991, 11, 201–230. [Google Scholar] [CrossRef]
- Wilkie, S.; Clouston, L. Environment Preference and Environment Type Congruence: Effects on Perceived Restoration Potential and Restoration Outcomes. Urban For. Urban Green. 2015, 14, 368–376. [Google Scholar] [CrossRef]
- Liu, Q.Y.; Luo, S.J.; Shen, Y.P.; Zhu, Z.P.; Yao, X.; Li, Q.Y.; Tarin, M.W.K.; Zheng, J.M.; Zhuo, Z.X. Relationships between Students’ Demographic Characteristics, Perceived Naturalness and Patterns of Use Associated with Campus Green Space, and Self-Rated Restoration and Health. Urban For. Urban Green. 2022, 68, 127474. [Google Scholar] [CrossRef]
- Ode, Å.; Fry, G.; Tveit, M.S.; Messager, P.; Miller, D. Indicators of Perceived Naturalness as Drivers of Landscape Preference. J. Environ. Manag. 2009, 90, 375–383. [Google Scholar] [CrossRef] [PubMed]
- Tveit, M.; Ode, Å.; Fry, G. Key Concepts in a Framework for Analysing Visual Landscape Character. Landsc. Res. 2006, 31, 229–255. [Google Scholar] [CrossRef]
- Tarashkar, M.; Hami, A.; Namin, F.E. The Effects of Parks’ Landscape Characteristics on Women’s Perceptual Preferences in Semi-Arid Environments. J. Arid Environ. 2020, 174, 104080. [Google Scholar] [CrossRef]
- Kalivoda, O.; Vojar, J.; Skřivanová, Z.; Zahradník, D. Consensus in Landscape Preference Judgments: The Effects of Landscape Visual Aesthetic Quality and Respondents’ Characteristics. J. Environ. Manag. 2014, 137, 36–44. [Google Scholar] [CrossRef]
- Palmer, J.F. Using Spatial Metrics to Predict Scenic Perception in a Changing Landscape: Dennis, Massachusetts. Landsc. Urban Plan. 2004, 69, 201–218. [Google Scholar] [CrossRef]
- Jorgensen, A.; Hitchmough, J.; Calvert, T. Woodland Spaces and Edges: Their Impact on Perception of Safety and Preference. Landsc. Urban Plan. 2002, 60, 135–150. [Google Scholar] [CrossRef]
- Lis, A.; Iwankowski, P. Why Is Dense Vegetation in City Parks Unpopular? The Mediative Role of Sense of Privacy and Safety. Urban For. Urban Green. 2021, 59, 126988. [Google Scholar] [CrossRef]
- Herzog, T.R.; Colleen; Maguire, P.; Nebel, M.B. Assessing the Restorative Components of Environments. J. Environ. Psychol. 2003, 23, 159–170. [Google Scholar] [CrossRef]
- Van den Berg, A.E.; Jorgensen, A.; Wilson, E.R. Evaluating Restoration in Urban Green Spaces: Does Setting Type Make a Difference? Landsc. Urban Plan. 2014, 127, 173–181. [Google Scholar] [CrossRef]
- Liu, Q.Y.; Zhang, Y.J.; Lin, Y.W.; You, D.; Zhang, W.; Huang, Q.T.; van den Bosch, C.C.K.; Lan, S. The Relationship between Self-Rated Naturalness of University Green Space and Students’ Restoration and Health. Urban For. Urban Green. 2018, 34, 259–268. [Google Scholar] [CrossRef]
- Xiang, Y.; Liang, H.Y.; Fang, X.Y.; Chen, Y.X.; Xu, N.S.; Hu, M.Y.; Chen, Q.J.; Mu, S.; Hedblom, M.; Qiu, L.; et al. The Comparisons of On-Site and off-Site Applications in Surveys on Perception of and Preference for Urban Green Spaces: Which Approach Is More Reliable? Urban For. Urban Green. 2021, 58, 126961. [Google Scholar] [CrossRef]
- Gao, T.; Qiu, L.; Hammer, M.; Gunnarsson, A. The Importance of Temporal and Spatial Vegetation Structure Information in Biotope Mapping Schemes: A Case Study in Helsingborg, Sweden. Environ. Manag. 2012, 49, 459–472. [Google Scholar] [CrossRef] [PubMed]
- Wang, R.H.; Zhao, J.W. Effects of Evergreen Trees on Landscape Preference and Perceived Restorativeness across Seasons. Landsc. Res. 2020, 45, 649–661. [Google Scholar] [CrossRef]
- Kuper, R. Effects of Flowering, Foliation, and Autumn Colors on Preference and Restorative Potential for Designed Digital Landscape Models. Environ. Behav. 2020, 52, 544–576. [Google Scholar] [CrossRef]
- Junge, X.; Schüpbach, B.; Walter, T.; Schmid, B.; Lindemann-Matthies, P. Aesthetic Quality of Agricultural Landscape Elements in Different Seasonal Stages in Switzerland. Landsc. Urban Plan. 2015, 133, 67–77. [Google Scholar] [CrossRef]
- Bielinis, E.; Takayama, N.; Boiko, S.; Omelan, A.; Bielinis, L. The Effect of Winter Forest Bathing on Psychological Relaxation of Young Polish Adults. Urban For. Urban Green. 2018, 29, 276–283. [Google Scholar] [CrossRef]
- Bielinis, E.; Janeczko, E.; Takayama, N.; Zawadzka, A.; Słupska, A.; Piętka, S.; Lipponen, M.; Bielinis, L. The Effects of Viewing a Winter Forest Landscape with the Ground and Trees Covered in Snow on the Psychological Relaxation of Young Finnish Adults: A Pilot Study. PLoS ONE 2021, 16, e0244799. [Google Scholar] [CrossRef]
- Palang, H.; Fry, G.; Jauhiainen, J.S.; Jones, M.; Sooväli, H. Editorial: Landscape and Seasonality—Seasonal Landscapes. Landsc. Res. 2005, 30, 165–172. [Google Scholar] [CrossRef]
- Peterfalvi, A.; Meggyes, M.; Makszin, L.; Farkas, N.; Miko, E.; Miseta, A.; Szereday, L. Forest Bathing Always Makes Sense: Blood Pressure-Lowering and Immune System-Balancing Effects in Late Spring and Winter in Central Europe. Int. J. Environ. Res. Public Health 2021, 18, 2067. [Google Scholar] [CrossRef]
- Guo, L.N.; Zhao, R.L.; Ren, A.H.; Niu, L.X.; Zhang, Y.L. Stress Recovery of Campus Street Trees as Visual Stimuli on Graduate Students in Autumn. Int. J. Environ. Res. Public Health 2019, 17, 148. [Google Scholar] [CrossRef] [PubMed]
- Tyrväinen, L.; Ojala, A.; Korpela, K.; Lanki, T.; Tsunetsugu, Y.; Kagawa, T. The Influence of Urban Green Environments on Stress Relief Measures: A Field Experiment. J. Environ. Psychol. 2014, 38, 1–9. [Google Scholar] [CrossRef]
- Ma, F.W.; Kuang, T.; Wang, Q.B.; Wang, H.Q. SWOT Analysis and Countermeasures of Developing Forest Tourism in Liaoning Province. Issues For. Econ. 2008, 03, 265–268+276. (In Chinese) [Google Scholar] [CrossRef]
- Guan, C.H.; Song, J.; Keith, M.; Zhang, B.; Akiyama, Y.; Da, L.J.; Shibasaki, R.; Sato, T. Seasonal Variations of Park Visitor Volume and Park Service Area in Tokyo: A Mixed-Method Approach Combining Big Data and Field Observations. Urban For. Urban Green. 2021, 58, 126973. [Google Scholar] [CrossRef]
- Gao, Y.; Zhang, T.; Zhang, W.K.; Meng, H.; Zhang, Z. Research on Visual Behavior Characteristics and Cognitive Evaluation of Different Types of Forest Landscape Spaces. Urban For. Urban Green. 2020, 54, 126788. [Google Scholar] [CrossRef]
- Jiang, B.; Chang, C.Y.; Sullivan, W.C. A Dose of Nature: Tree Cover, Stress Reduction, and Gender Differences. Landsc. Urban Plan. 2014, 132, 26–36. [Google Scholar] [CrossRef]
- Gao, T.; Zhang, T.; Zhu, L.; Gao, Y.N.; Qiu, L. Exploring Psychophysiological Restoration and Individual Preference in the Different Environments Based on Virtual Reality. Int. J. Environ. Res. Public Health 2019, 16, 3102. [Google Scholar] [CrossRef]
- Higuera-Trujillo, J.L.; López-Tarruella Maldonado, J.; Llinares Millán, C. Psychological and Physiological Human Responses to Simulated and Real Environments: A Comparison between Photographs, 360° Panoramas, and Virtual Reality. Appl. Ergon. 2017, 65, 398–409. [Google Scholar] [CrossRef]
- Annerstedt, M.; Jönsson, P.; Wallergård, M.; Johansson, G.; Karlson, B.; Grahn, P.; Hansen, Å.M.; Währborg, P. Inducing Physiological Stress Recovery with Sounds of Nature in a Virtual Reality Forest—Results from a Pilot Study. Physiol. Behav. 2013, 118, 240–250. [Google Scholar] [CrossRef]
- Zhou, S.T.; Gao, Y.; Zhang, Z.; Zhang, W.K.; Meng, H.; Zhang, T. Visual Behaviour and Cognitive Preferences of Users for Constituent Elements in Forest Landscape Spaces. Forests 2022, 13, 47. [Google Scholar] [CrossRef]
- Walshe, D.; McInerney, D.; De Kerchove, R.V.; Goyens, C.; Balaji, P.; Byrne, K.A. Detecting Nutrient Deficiency in Spruce Forests Using Multispectral Satellite Imagery. Int. J. Appl. Earth Obs. Geoinf. 2020, 86, 101975. [Google Scholar] [CrossRef]
- Półrolniczak, M.; Potocka, I.; Kolendowicz, L.; Rogowski, M.; Kupiński, S.; Bykowski, A.; Młynarczyk, Z. The Impact of Biometeorological Conditions on the Perception of Landscape. Atmosphere 2019, 10, 264. [Google Scholar] [CrossRef]
- Hashimoto, K.; Murakami, M. Reliability and validity of the revised Mood Check List-Short form 2 (MCL-S.2) measuring the positive mood state following exercise. Health Sci. 2011, 33, 21–26. (In Japanese) [Google Scholar] [CrossRef]
- Shao, C.P.; Jiang, W.X.; Jin, X.; Shou, J. Application of grid-stepping exercise in elderly patients with walking dysfunction. J. Nurs. Rehabil. 2009, 8, 956–958. (In Chinese) [Google Scholar]
- Kline, R.B. Principles and Practice of Structural Equation Modeling; Guilford Publications: New York, NY, USA, 2015. [Google Scholar]
- Mulaik, S.A.; James, L.R.; Van Alstine, J.; Bennett, N.; Lind, S.; Stilwell, C.D. Evaluation of Goodness-of-Fit Indices for Structural Equation Models. Psychol. Bull. 1989, 105, 430–445. [Google Scholar] [CrossRef]
- Hair, J.F. (Ed.) A Primer on Partial Least Squares Structural Equation Modeling (PLS-SEM), 2nd ed.; Sage: Los Angeles, CA, USA, 2017; ISBN 978-1-4833-7744-5. [Google Scholar]
- Kobayashi, H.; Song, C.; Ikei, H.; Park, B.J.; Lee, J.; Kagawa, T.; Miyazaki, Y. Forest Walking Affects Autonomic Nervous Activity: A Population-Based Study. Front. Public Health 2018, 6, 278. [Google Scholar] [CrossRef] [PubMed]
- Li, K.K.; Zhai, Y.; Dou, L.; Liu, J.J. A Preliminary Exploration of Landscape Preferences Based on Naturalness and Visual Openness for College Students with Different Moods. Front. Psychol. 2021, 12, 629650. [Google Scholar] [CrossRef] [PubMed]
- Appleton, J. The Experience of Landscape; Wiley: Chichester, UK; New York, NY, USA, 1996; ISBN 978-0-471-96233-5. [Google Scholar]
- Yu, C.P.S.; Hsieh, H. Beyond Restorative Benefits: Evaluating the Effect of Forest Therapy on Creativity. Urban For. Urban Green. 2020, 51, 126670. [Google Scholar] [CrossRef]
- Brooks, S.K.; Webster, R.K.; Smith, L.E.; Woodland, L.; Wessely, S.; Greenberg, N.; Rubin, G.J. The Psychological Impact of Quarantine and How to Reduce It: Rapid Review of the Evidence. Lancet 2020, 395, 912–920. [Google Scholar] [CrossRef]
- Weinbrenner, H.; Breithut, J.; Hebermehl, W.; Kaufmann, A.; Klinger, T.; Palm, T.; Wirth, K. “The Forest Has Become Our New Living Room”—The Critical Importance of Urban Forests During the COVID-19 Pandemic. Front. For. Glob. Change 2021, 4, 672909. [Google Scholar] [CrossRef]
- Takayama, N.; Saito, H.; Fujiwara, A.; Horiuchi, M. The Effect of Slight Thinning of Managed Coniferous Forest on Landscape Appreciation and Psychological Restoration. Prog. Earth Planet. Sci. 2017, 4, 17. [Google Scholar] [CrossRef]
- Buhyoff, G.J.; Wellman, J.D. Seasonality Bias in Landscape Preference Research. Leis. Sci. 1979, 2, 181–190. [Google Scholar] [CrossRef]
- Kothencz, G.; Kolcsár, R.; Cabrera-Barona, P.; Szilassi, P. Urban Green Space Perception and Its Contribution to Well-Being. Int. J. Environ. Res. Public Health 2017, 14, 766. [Google Scholar] [CrossRef]
- Wandersee, J.H.; Schussler, E.E. Preventing Plant Blindness. Am. Biol. Teach. 1999, 61, 82–86. [Google Scholar] [CrossRef]
- Hoyle, H.; Hitchmough, J.; Jorgensen, A. All about the ‘Wow Factor’? The Relationships between Aesthetics, Restorative Effect and Perceived Biodiversity in Designed Urban Planting. Landsc. Urban Plan. 2017, 164, 109–123. [Google Scholar] [CrossRef]
- Hoyle, H.; Jorgensen, A.; Hitchmough, J.D. What Determines How We See Nature? Perceptions of Naturalness in Designed Urban Green Spaces. People Nat. 2019, 1, 167–180. [Google Scholar] [CrossRef]
- Bagozzi, R.P. The Self-Regulation of Attitudes, Intentions, and Behavior. Soc. Psychol. Q. 1992, 55, 178. [Google Scholar] [CrossRef]
- Zhao, X.; Lynch, J.G.; Chen, Q. Reconsidering Baron and Kenny: Myths and Truths about Mediation Analysis. J. Consum. Res. 2010, 37, 197–206. [Google Scholar] [CrossRef]
- Joye, Y.; van den Berg, A. Is Love for Green in Our Genes? A Critical Analysis of Evolutionary Assumptions in Restorative Environments Research. Urban For. Urban Green. 2011, 10, 261–268. [Google Scholar] [CrossRef]
- Zajonc, R.B. Feeling and Thinking: Preferences Need No Inferences. Am. Psychol. 1980, 35, 151–175. [Google Scholar] [CrossRef]









| Landscape Types | Spring | Autumn |
|---|---|---|
| Dynamic water | ![]() | ![]() |
| Static water | ![]() | ![]() |
| Lookout | ![]() | ![]() |
| Coniferous forest | ![]() | ![]() |
| Broadleaved forest | ![]() | ![]() |
| Mixed forest | ![]() | ![]() |
| Evaluation Dimension | Evaluation Index | |||
|---|---|---|---|---|
| Natural attributes | High vegetation coverage | Abundant plant species | Strong natural voice | Rich colors |
| Natural space | Feels friendly | Feels calm | Feels open | Feels wild |
| Natural form | Diverse vegetation contour | Terrain ups and downs | Vertical landscape hierarchy | Depth of landscape |
| Landscape Types | Season | Male | Female | Total | Age |
|---|---|---|---|---|---|
| Dynamic water | Spring | 21 | 22 | 43 | 18.93 ± 1.08 |
| Autumn | 21 | 23 | 44 | 19.02 ± 1.17 | |
| Static water | Spring | 21 | 23 | 44 | 18.86 ± 1.00 |
| Autumn | 22 | 22 | 44 | 19.00 ± 1.18 | |
| Lookout | Spring | 20 | 23 | 43 | 18.93 ± 1.10 |
| Autumn | 21 | 22 | 43 | 18.88 ± 0.96 | |
| Coniferous forest | Spring | 20 | 23 | 43 | 18.88 ± 1.16 |
| Autumn | 21 | 22 | 43 | 19.60 ± 1.28 | |
| Broadleaved forest | Spring | 21 | 22 | 43 | 18.88 ± 0.91 |
| Autumn | 21 | 22 | 43 | 18.77 ± 1.00 | |
| Mixed forest | Spring | 21 | 22 | 43 | 18.79 ± 1.15 |
| Autumn | 21 | 23 | 44 | 18.68 ± 0.88 |
Disclaimer/Publisher’s Note: The statements, opinions and data contained in all publications are solely those of the individual author(s) and contributor(s) and not of MDPI and/or the editor(s). MDPI and/or the editor(s) disclaim responsibility for any injury to people or property resulting from any ideas, methods, instructions or products referred to in the content. |
© 2023 by the authors. Licensee MDPI, Basel, Switzerland. This article is an open access article distributed under the terms and conditions of the Creative Commons Attribution (CC BY) license (https://creativecommons.org/licenses/by/4.0/).
Share and Cite
Chen, R.; Gao, Y.; Zhang, R.; Zhang, Z.; Zhang, W.; Meng, H.; Zhang, T. How Does the Experience of Forest Recreation Spaces in Different Seasons Affect the Physical and Mental Recovery of Users? Int. J. Environ. Res. Public Health 2023, 20, 2357. https://doi.org/10.3390/ijerph20032357
Chen R, Gao Y, Zhang R, Zhang Z, Zhang W, Meng H, Zhang T. How Does the Experience of Forest Recreation Spaces in Different Seasons Affect the Physical and Mental Recovery of Users? International Journal of Environmental Research and Public Health. 2023; 20(3):2357. https://doi.org/10.3390/ijerph20032357
Chicago/Turabian StyleChen, Rui, Yu Gao, Ruixin Zhang, Zhi Zhang, Weikang Zhang, Huan Meng, and Tong Zhang. 2023. "How Does the Experience of Forest Recreation Spaces in Different Seasons Affect the Physical and Mental Recovery of Users?" International Journal of Environmental Research and Public Health 20, no. 3: 2357. https://doi.org/10.3390/ijerph20032357
APA StyleChen, R., Gao, Y., Zhang, R., Zhang, Z., Zhang, W., Meng, H., & Zhang, T. (2023). How Does the Experience of Forest Recreation Spaces in Different Seasons Affect the Physical and Mental Recovery of Users? International Journal of Environmental Research and Public Health, 20(3), 2357. https://doi.org/10.3390/ijerph20032357













