Green Management and Sustainable Performance of Small- and Medium-Sized Hospitality Businesses: Moderating the Role of an Employee’s Pro-Environmental Behaviour
Abstract
1. Introduction
2. Theoretical Background and Hypotheses Evolution
2.1. Theoretical Background of the Study
2.2. Green Management and Sustainable Performance
2.3. Employee’s Pro-Environmental Behaviour as a Moderator in the Relationship of Green Management and Sustainable Performance
3. Methods
3.1. Data Collection Process and Sampling Selection
3.2. The Study Measurements
3.3. Data Analysis Techniques
4. The Study Results
4.1. Descriptive Results
4.2. The Outer Model Assessment (Measurement Model)
| Fac. Loadings | a Value | C.R | AVE | |
|---|---|---|---|---|
| Recommended threshold | >0.7 | >0.7 | >0.7 | >0.5 |
| Economic performance (Econ_P) [67,68,69,70,71] | 0.805 | 0.850 | 0.628 | |
| Improved market share | 0.874 | |||
| Improved company image (i.e., company is seen as a green company) | 0.806 | |||
| Improvement in company’s position in the marketplace | 0.752 | |||
| Increase in profitability | 0.729 | |||
| Environmental performance (Envir_P) [72,73,74,75,76,77,78,79,80,81] | 0.913 | 0.927 | 0.659 | |
| Reduction of CO2 emissions | 0.875 | |||
| Reduction of wastewater | 0.863 | |||
| Reduction of solid wastes | 0.732 | |||
| Reduction of energy consumption | 0.896 | |||
| Decrease in production of toxic / harmful / hazardous / flammable substances | 0.784 | |||
| Decrease in material usage | 0.760 | |||
| Improved compliance with environmental standards | 0.875 | |||
| Green management (Green_M) [82,83,84,85] | 0.946 | 0.947 | 0.786 | |
| The management of my organization is highly committed to following environment-friendly policies. | 0.891 | |||
| We regularly review and redesign our strategies to ensure their compliance with environmental criteria. | 0.895 | |||
| Our organization is open to adopting new or improving existing management systems with respect to policies and practices. | 0.893 | |||
| The management ensures the availability of infrastructure to improve the operational processes. | 0.911 | |||
| Our management ensures that our production and service activities are environment-friendly. | 0.895 | |||
| The management of our organization takes initiatives to raise awareness about the environmental issues and impacts of business operations. | 0.833 | |||
| Pro-Environmental Behaviour (Pro_Envir) [86,87,88] | 0.940 | 0.946 | 0.770 | |
| Performance appraisal records environmental performance concerns and policy | 0.883 | |||
| Performance appraisal includes environmental incidents and responsibilities | 0.876 | |||
| Employee gets reward for environmental management | 0.875 | |||
| Employees are involved in becoming environmentally friendly | 0.886 | |||
| Uses teamwork for resolving environmental issues | 0.887 | |||
| Employees discuss environmental issues in team meetings | 0.858 | |||
| Social performance (Soci_P) [53,81,89,90,91,92] | 0.836 | 0.840 | 0.752 | |
| Improved relationship with the community and stakeholders | 0.852 | |||
| Improved work safety | 0.889 | |||
| Improved living quality of the surrounding community | 0.860 | |||
| 1 | 2 | 3 | 4 | 5 | |
|---|---|---|---|---|---|
| 1-Economical performance | |||||
| Econ_P_1 | 0.874 | 0.638 | 0.269 | 0.298 | 0.513 |
| Econ_P_2 | 0.806 | 0.456 | 0.210 | 0.175 | 0.308 |
| Econ_P_3 | 0.752 | 0.389 | 0.152 | 0.145 | 0.304 |
| Econ_P_4 | 0.729 | 0.376 | 0.213 | 0.184 | 0.376 |
| 2-Environmental performance | |||||
| Envir_P_1 | 0.567 | 0.755 | 0.397 | 0.312 | 0.566 |
| Envir_P_2 | 0.529 | 0.875 | 0.358 | 0.347 | 0.641 |
| Envir_P_3 | 0.488 | 0.863 | 0.350 | 0.317 | 0.620 |
| Envir_P_4 | 0.490 | 0.732 | 0.211 | 0.246 | 0.495 |
| Envir_P_5 | 0.496 | 0.896 | 0.380 | 0.358 | 0.658 |
| Envir_P_6 | 0.454 | 0.784 | 0.250 | 0.257 | 0.498 |
| Envir_P_7 | 0.413 | 0.760 | 0.249 | 0.257 | 0.480 |
| 3-Green management | |||||
| Green_M_1 | 0.222 | 0.342 | 0.891 | 0.482 | 0.406 |
| Green_M_2 | 0.226 | 0.349 | 0.895 | 0.476 | 0.409 |
| Green_M_3 | 0.260 | 0.353 | 0.893 | 0.502 | 0.406 |
| Green_M_4 | 0.279 | 0.388 | 0.911 | 0.541 | 0.452 |
| Green_M_5 | 0.238 | 0.300 | 0.895 | 0.542 | 0.386 |
| Green_M_6 | 0.235 | 0.380 | 0.833 | 0.612 | 0.427 |
| 4-Pro-Environmental Behaviour | |||||
| Pro_Envir_1 | 0.240 | 0.338 | 0.503 | 0.883 | 0.399 |
| Pro_Envir_2 | 0.255 | 0.388 | 0.470 | 0.876 | 0.360 |
| Pro_Envir_3 | 0.196 | 0.265 | 0.487 | 0.875 | 0.331 |
| Pro_Envir_4 | 0.266 | 0.370 | 0.561 | 0.886 | 0.399 |
| Pro_Envir_5 | 0.248 | 0.358 | 0.524 | 0.887 | 0.399 |
| Pro_Envir_6 | 0.178 | 0.218 | 0.596 | 0.858 | 0.358 |
| 5-Social performance | |||||
| Soci_P_1 | 0.366 | 0.493 | 0.469 | 0.378 | 0.852 |
| Soci_P_2 | 0.458 | 0.654 | 0.368 | 0.368 | 0.889 |
| Soci_P_3 | 0.464 | 0.708 | 0.371 | 0.366 | 0.860 |
| Factors | 1 | 2 | 3 | 4 | 5 |
|---|---|---|---|---|---|
| 1-Economical performance | |||||
| 2-Environmental performance | 0.681 | ||||
| 3-Green management | 0.303 | 0.414 | |||
| 4-Pro-Environmental Behaviour | 0.285 | 0.390 | 0.631 | ||
| 5-Social performance | 0.580 | 0.806 | 0.520 | 0.479 |
| Factors | 1 | 2 | 3 | 4 | 5 |
|---|---|---|---|---|---|
| 1-Economical performance | 0.792 | ||||
| 2-Environmental performance | 0.608 | 0.812 | |||
| 3-Green management | 0.275 | 0.399 | 0.887 | ||
| 4-Pro-Environmental Behaviour | 0.267 | 0.375 | 0.594 | 0.878 | |
| 5-Social performance | 0.492 | 0.706 | 0.469 | 0.429 | 0.867 |
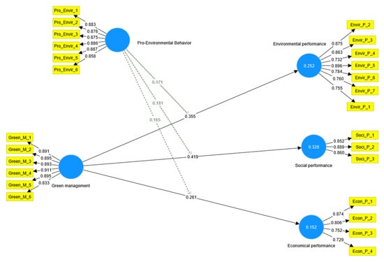
4.3. The Evaluation of the Inner Structural Model (Hypotheses Testing)
5. Discussion and Implication
6. Conclusions
Author Contributions
Funding
Institutional Review Board Statement
Informed Consent Statement
Data Availability Statement
Conflicts of Interest
References
- Pane Haden, S.S.; Oyler, J.D.; Humphreys, J.H. Historical, Practical, and Theoretical Perspectives on Green Management. Manag. Decis. 2009, 47, 1041–1055. [Google Scholar] [CrossRef]
- Roh, T.; Lee, K.; Yang, J.Y. How Do Intellectual Property Rights and Government Support Drive a Firm’s Green Innovation? The Mediating Role of Open Innovation. J. Clean Prod. 2021, 317, 128422. [Google Scholar] [CrossRef]
- Banerjee, S.B. Managerial Perceptions of Corporate Environmentalism: Interpretations from Industry and Strategic Implications for Organizations. J. Manag. Stud. 2001, 38, 489–513. [Google Scholar] [CrossRef]
- Nattrass, B.; Altomare, M. The Natural Step for Business: Wealth, Ecology and the Evolutionary Corporation; New Society Publishers: Gabriola Island, BC, Canada, 1999. [Google Scholar]
- Porter, M.E.; Van Der Linde, C. Green and Competitive: Ending the Stalemate. Harv. Bus. Rev. 1995, 73, 120–134. [Google Scholar]
- Wu, L.; Liu, H. How Bricolage Influences Green Management in High-polluting Manufacturing Firms: The Role of Stakeholder Engagement. Bus. Strategy Environ. 2022, 31, 3616–3634. [Google Scholar] [CrossRef]
- Li, Z.; Liao, G.; Albitar, K. Does Corporate Environmental Responsibility Engagement Affect Firm Value? The Mediating Role of Corporate Innovation. Bus. Strategy Environ. 2020, 29, 1045–1055. [Google Scholar] [CrossRef]
- Liao, Z. Is Environmental Innovation Conducive to Corporate Financing? The Moderating Role of Advertising Expenditures. Bus. Strategy Environ. 2020, 29, 954–961. [Google Scholar] [CrossRef]
- Li, X.; Yang, J.; Liu, H.; Zhuang, X. Entrepreneurial Orientation and Green Management in an Emerging Economy: The Moderating Effects of Social Legitimacy and Ownership Type. J. Clean Prod. 2021, 316, 128293. [Google Scholar] [CrossRef]
- Menguc, B.; Auh, S.; Ozanne, L. The Interactive Effect of Internal and External Factors on a Proactive Environmental Strategy and Its Influence on a Firm’s Performance. J. Bus. Ethics 2010, 94, 279–298. [Google Scholar] [CrossRef]
- Almaqtari, F.A.; Elsheikh, T.; Tawfik, O.I.; Youssef, M.A.E.-A. Exploring the Impact of Sustainability, Board Characteristics, and Firm-Specifics on Firm Value: A Comparative Study of the United Kingdom and Turkey. Sustainability 2022, 14, 16395. [Google Scholar] [CrossRef]
- Ortiz-de-Mandojana, N.; Bansal, P.; Aragón-Correa, J.A. Older and Wiser: How CEOs’ Time Perspective Influences Long-Term Investments in Environmentally Responsible Technologies. Br. J. Manag. 2019, 30, 134–150. [Google Scholar] [CrossRef]
- Suk, S.; Liu, X.; Sudo, K. A Survey Study of Energy Saving Activities of Industrial Companies in the Republic of Korea. J. Clean Prod. 2013, 41, 301–311. [Google Scholar] [CrossRef]
- Berry, M.A.; Rondinelli, D.A. Proactive Corporate Environmental Management: A New Industrial Revolution. Acad. Manag. Perspect. 1998, 12, 38–50. [Google Scholar] [CrossRef]
- Lee, K. Why and How to Adopt Green Management into Business Organizations? Manag. Decis. 2009, 47, 1101–1121. [Google Scholar] [CrossRef]
- Raharjo, K. The Role of Green Management in Creating Sustainability Performance on the Small and Medium Enterprises. Manag. Environ. Qual. Int. J. 2019, 30, 557–577. [Google Scholar] [CrossRef]
- Farrukh, M.; Ansari, N.; Raza, A.; Wu, Y.; Wang, H. Fostering Employee’s pro-Environmental Behavior through Green Transformational Leadership, Green Human Resource Management and Environmental Knowledge. Technol. Forecast Soc. Chang. 2022, 179, 121643. [Google Scholar] [CrossRef]
- Li, Z.; Xue, J.; Li, R.; Chen, H.; Wang, T. Environmentally Specific Transformational Leadership and Employee’s Pro-Environmental Behavior: The Mediating Roles of Environmental Passion and Autonomous Motivation. Front. Psychol. 2020, 11, 1408. [Google Scholar] [CrossRef]
- Yu, H.; Shabbir, M.S.; Ahmad, N.; Ariza-Montes, A.; Vega-Muñoz, A.; Han, H.; Scholz, M.; Sial, M.S. A Contemporary Issue of Micro-Foundation of CSR, Employee Pro-Environmental Behavior, and Environmental Performance toward Energy Saving, Carbon Emission Reduction, and Recycling. Int. J. Environ. Res. Public Health 2021, 18, 5380. [Google Scholar] [CrossRef]
- Shah, S.H.A.; Cheema, S.; Al-Ghazali, B.M.; Ali, M.; Rafiq, N. Perceived Corporate Social Responsibility and Pro-environmental Behaviors: The Role of Organizational Identification and Coworker Pro-environmental Advocacy. Corp. Soc. Responsib. Environ. Manag. 2021, 28, 366–377. [Google Scholar] [CrossRef]
- Hitchens, D.; Clausen, J.; Trainor, M.; Keil, M.; Thankappan, S. Competitiveness, Environmental Performance and Management of SMEs. Greener Manag. Int. 2003, 2003, 44–57. [Google Scholar] [CrossRef]
- Seles, B.M.R.P.; de Sousa Jabbour, A.B.L.; Jabbour, C.J.C.; Dangelico, R.M. The Green Bullwhip Effect, the Diffusion of Green Supply Chain Practices, and Institutional Pressures: Evidence from the Automotive Sector. Int. J. Prod. Econ. 2016, 182, 342–355. [Google Scholar] [CrossRef]
- Sobaih, A.E.E.; Elshaer, I.; Hasanein, A.M.; Abdelaziz, A.S. Responses to COVID-19: The role of performance in the relationship between small hospitality enterprises’ resilience and sustainable tourism development. Int. J. Hosp. Manag. 2021, 94, 102824. [Google Scholar] [CrossRef] [PubMed]
- Hart, S.L. A Natural-Resource-Based View of the Firm. Acad. Manag. Rev. 1995, 20, 986–1014. [Google Scholar] [CrossRef]
- Deegan, C.; Rankin, M.; Voght, P. Firms’ Disclosure Reactions to Major Social Incidents: Australian Evidence. Account. Forum 2000, 24, 101–130. [Google Scholar] [CrossRef]
- Fernando, S.; Lawrence, S. A Theoretical Framework for Csr Practices: Integrating Legitimacy Theory, Stakeholder Theory and Institutional Theory. J. Theor. Account. Res. 2014, 10, 149–178. [Google Scholar]
- Hörisch, J.; Freeman, R.E.; Schaltegger, S. Applying Stakeholder Theory in Sustainability Management. Organ Environ. 2014, 27, 328–346. [Google Scholar] [CrossRef]
- Al-Shaer, H.; Zaman, M. CEO Compensation and Sustainability Reporting Assurance: Evidence from the UK. J. Bus. Ethics 2019, 158, 233–252. [Google Scholar] [CrossRef]
- Shui, X.; Zhang, M.; Smart, P.; Ye, F. Sustainable Corporate Governance for Environmental Innovation: A Configurational Analysis on Board Capital, CEO Power and Ownership Structure. J. Bus. Res. 2022, 149, 786–794. [Google Scholar] [CrossRef]
- Weber, O. The Sustainability Performance of Chinese Banks: Institutional Impact. SSRN Electron. J. 2016, 1–29. [Google Scholar] [CrossRef]
- Raut, R.D.; Luthra, S.; Narkhede, B.E.; Mangla, S.K.; Gardas, B.B.; Priyadarshinee, P. Examining the Performance Oriented Indicators for Implementing Green Management Practices in the Indian Agro Sector. J. Clean Prod. 2019, 215, 926–943. [Google Scholar] [CrossRef]
- Hart, S.L. Innovation, Creative Destruction and Sustainability. Res. Technol. Manag. 2005, 48, 21–27. [Google Scholar] [CrossRef]
- Peng, Y.-S.; Lin, S.-S. Local Responsiveness Pressure, Subsidiary Resources, Green Management Adoption and Subsidiary’s Performance: Evidence from Taiwanese Manufactures. J. Bus. Ethics 2008, 79, 199–212. [Google Scholar] [CrossRef]
- Yang, J.Y.; Roh, T. Open for Green Innovation: From the Perspective of Green Process and Green Consumer Innovation. Sustainability 2019, 11, 3234. [Google Scholar] [CrossRef]
- Al-Hakimi, M.A.; Al-Swidi, A.K.; Gelaidan, H.M.; Mohammed, A. The Influence of Green Manufacturing Practices on the Corporate Sustainable Performance of SMEs under the Effect of Green Organizational Culture: A Moderated Mediation Analysis. J. Clean Prod. 2022, 376, 134346. [Google Scholar] [CrossRef]
- Hourneaux, F., Jr.; da Silva Gabriel, M.L.; Gallardo-Vázquez, D.A. Triple Bottom Line and Sustainable Performance Measurement in Industrial Companies. Rev. Gestão 2018, 25, 413–429. [Google Scholar] [CrossRef]
- Afum, E.; Agyabeng-Mensah, Y.; Sun, Z.; Frimpong, B.; Kusi, L.Y.; Acquah, I.S.K. Exploring the Link between Green Manufacturing, Operational Competitiveness, Firm Reputation and Sustainable Performance Dimensions: A Mediated Approach. J. Manuf. Technol. Manag. 2020, 31, 1417–1438. [Google Scholar] [CrossRef]
- Yang, F.; Yang, M.; Xue, B.; Luo, Q. The Effects of China’s Western Development Strategy Implementation on Local Ecological Economic Performance. J. Clean Prod. 2018, 202, 925–933. [Google Scholar] [CrossRef]
- Han, Z.; Huo, B. The Impact of Green Supply Chain Integration on Sustainable Performance. Ind. Manag. Data Syst. 2020, 120, 657–674. [Google Scholar] [CrossRef]
- Roh, T.; Noh, J.; Oh, Y.; Park, K.-S. Structural Relationships of a Firm’s Green Strategies for Environmental Performance: The Roles of Green Supply Chain Management and Green Marketing Innovation. J. Clean Prod. 2022, 356, 131877. [Google Scholar] [CrossRef]
- Huo, B.; Gu, M.; Wang, Z. Green or Lean? A Supply Chain Approach to Sustainable Performance. J. Clean Prod. 2019, 216, 152–166. [Google Scholar] [CrossRef]
- Cordeiro, J.J.; Sarkis, J. Environmental Proactivism and Firm Performance: Evidence from Security Analyst Earnings Forecasts. Bus. Strategy Environ. 1997, 6, 104–114. [Google Scholar] [CrossRef]
- Link, S.; Naveh, E. Standardization and Discretion: Does the Environmental Standard ISO 14001 Lead to Performance Benefits? IEEE Trans. Eng. Manag. 2006, 53, 508–519. [Google Scholar] [CrossRef]
- Handoko, S. Model Pengembangan Green Business Melalui Corporate Social Responsibility Pada Perusahaan Go Public Di Bursa Efek Indonesia. J. Ilm. Aset. 2012, 14, 75–82. [Google Scholar]
- Shrivastava, P. Environmental Technologies and Competitive Advantage. Strateg. Manag. J. 1995, 16, 183–200. [Google Scholar] [CrossRef]
- Mehta, K.; Chugan, P.K. Green HRM in Pursuit of Environmentally Sustainable Business. Univers. J. Ind. Bus. Manag. 2015, 3, 74–81. [Google Scholar] [CrossRef]
- Jabbour, C.J.C.; Santos, F.C.A. The Central Role of Human Resource Management in the Search for Sustainable Organizations. Int. J. Hum. Resour. Manag. 2008, 19, 2133–2154. [Google Scholar] [CrossRef]
- Shashi; Centobelli, P.; Cerchione, R.; Singh, R. The Impact of Leanness and Innovativeness on Environmental and Financial Performance: Insights from Indian SMEs. Int. J. Prod. Econ. 2019, 212, 111–124. [Google Scholar] [CrossRef]
- Zaid, A.A.; Jaaron, A.A.M.; Talib Bon, A. The Impact of Green Human Resource Management and Green Supply Chain Management Practices on Sustainable Performance: An Empirical Study. J. Clean Prod. 2018, 204, 965–979. [Google Scholar] [CrossRef]
- Wagner, M. ‘Green’ Human Resource Benefits: Do They Matter as Determinants of Environmental Management System Implementation? J. Bus. Ethics 2013, 114, 443–456. [Google Scholar] [CrossRef]
- Tashman, P.; Flankova, S.; van Essen, M.; Marano, V. Why Do Firms Participate in Voluntary Environmental Programs? A Meta-Analysis of the Role of Institutions, Resources, and Program Stringency. Organ Environ. 2022, 35, 3–29. [Google Scholar] [CrossRef]
- Slawinski, N.; Pinkse, J.; Busch, T.; Banerjee, S.B. The Role of Short-Termism and Uncertainty Avoidance in Organizational Inaction on Climate Change. Bus. Soc. 2017, 56, 253–282. [Google Scholar] [CrossRef]
- Ramanathan, R. Understanding Complexity: The Curvilinear Relationship Between Environmental Performance and Firm Performance. J. Bus. Ethics 2018, 149, 383–393. [Google Scholar] [CrossRef]
- Robertson, J.L.; Barling, J. Greening Organizations through Leaders’ Influence on Employees’ pro-Environmental Behaviors. J. Organ Behav. 2013, 34, 176–194. [Google Scholar] [CrossRef]
- Kim, A.; Kim, Y.; Han, K.; Jackson, S.E.; Ployhart, R.E. Multilevel Influences on Voluntary Workplace Green Behavior: Individual Differences, Leader Behavior, and Coworker Advocacy. J. Manag. 2017, 43, 1335–1358. [Google Scholar] [CrossRef]
- Baughn, C.C.; Bodie, N.L.; McIntosh, J.C. Corporate Social and Environmental Responsibility in Asian Countries and Other Geographical Regions. Corp. Soc. Responsib. Environ. Manag. 2007, 14, 189–205. [Google Scholar] [CrossRef]
- Wesselink, R.; Blok, V.; Ringersma, J. Pro-Environmental Behaviour in the Workplace and the Role of Managers and Organisation. J. Clean Prod. 2017, 168, 1679–1687. [Google Scholar] [CrossRef]
- Nunnally, J.C. Psychometric Theory 3E; McGraw-Hill: New York, NY, USA, 1994. [Google Scholar]
- Sarstedt, M.; Ringle, C.; Hair, J. Partial Least Squares Structural Equation Modeling. In Handbook of Market Research; Springer: Berlin/Heidelberg, Germany, 2017. [Google Scholar] [CrossRef]
- Armstrong, J.S.; Overton, T.S. Estimating Nonresponse Bias in Mail Surveys. J. Mark. Res. 1977, 14, 396–402. [Google Scholar] [CrossRef]
- Leguina, A. A Primer on Partial Least Squares Structural Equation Modeling (PLS-SEM). Int. J. Res. Method Educ. 2015, 38, 220–221. [Google Scholar] [CrossRef]
- Hair, J.F.; Hult, G.T.M.; Ringle, C.M.; Sarstedt, M. A Primer on Partial Least Squares (PLS) Structural Equation Modeling; SAGE Publications, Inc.: Thousand Oaks, CA, USA, 2014. [Google Scholar]
- Hair Jr, J.F.; Hult, G.T.M.; Ringle, C.; Sarstedt, M. A Primer on Partial Least Squares Structural Equation Modeling (PLS-SEM); Sage Publications: Thousand Oaks, CA, USA, 2016. [Google Scholar]
- Henseler, J.; Sarstedt, M. Goodness-of-Fit Indices for Partial Least Squares Path Modeling. Comput. Stat. 2013, 28, 565–580. [Google Scholar] [CrossRef]
- Chin, W.W. The Partial Least Squares Approach for Structural Equation Modeling. Mod. Methods Bus. Res. 1998, 295, 295–336. [Google Scholar]
- Henseler, J.; Dijkstra, T.K.; Sarstedt, M.; Ringle, C.M.; Diamantopoulos, A.; Straub, D.W.; Ketchen, D.J., Jr.; Hair, J.F.; Hult, G.T.M.; Calantone, R.J. Common Beliefs and Reality about PLS: Comments on Rönkkö and Evermann. Organ Res. Methods 2014, 17, 182–209. [Google Scholar] [CrossRef]
- Eltayeb, T.K.; Zailani, S.; Ramayah, T. Green Supply Chain Initiatives among Certified Companies in Malaysia and Environmental Sustainability: Investigating the Outcomes. Resour. Conserv. Recycl. 2011, 55, 495–506. [Google Scholar] [CrossRef]
- Klassen, R.D.; McLaughlin, C.P. The Impact of Environmental Management on Firm Performance. Manag. Sci. 1996, 42, 1199–1214. [Google Scholar] [CrossRef]
- Rao, P.; Holt, D. Do Green Supply Chains Lead to Competitiveness and Economic Performance? Int. J. Oper. Prod. Manag. 2005, 25, 898–916. [Google Scholar] [CrossRef]
- Smith, A.D. Reverse Logistics Programs: Gauging Their Effects on CRM and Online Behavior. VINE 2005, 35, 166–181. [Google Scholar] [CrossRef]
- Wagner, M. How to Reconcile Environmental and Economic Performance to Improve Corporate Sustainability: Corporate Environmental Strategies in the European Paper Industry. J. Environ. Manag. 2005, 76, 105–118. [Google Scholar] [CrossRef]
- Garetti, M.; Taisch, M. Sustainable Manufacturing: Trends and Research Challenges. Prod. Plan. Control 2012, 23, 83–104. [Google Scholar] [CrossRef]
- Agency, I.E. World Energy Outlook; OECD/IEA Paris: Paris, France, 2009. [Google Scholar]
- Sachs, W. Transcript of the Lecture on: Can Globalisation Become a Driver for Sustainable Development; Wuppertal Institute: Wuppertal, Germany, 2006. [Google Scholar]
- Sarkis, J. Manufacturing’s Role in Corporate Environmental Sustainability—Concerns for the New Millennium. Int. J. Oper. Prod. Manag. 2001, 21, 666–686. [Google Scholar] [CrossRef]
- Yusuf, Y.Y.; Gunasekaran, A.; Musa, A.; El-Berishy, N.M.; Abubakar, T.; Ambursa, H.M. The UK Oil and Gas Supply Chains: An Empirical Analysis of Adoption of Sustainable Measures and Performance Outcomes. Int. J. Prod. Econ. 2013, 146, 501–514. [Google Scholar] [CrossRef]
- Yang, M.G.; Hong, P.; Modi, S.B. Impact of Lean Manufacturing and Environmental Management on Business Performance: An Empirical Study of Manufacturing Firms. Int. J. Prod. Econ. 2011, 129, 251–261. [Google Scholar] [CrossRef]
- Veleva, V.; Hart, M.; Greiner, T.; Crumbley, C. Indicators of Sustainable Production. J. Clean Prod. 2001, 9, 447–452. [Google Scholar] [CrossRef]
- Jeswiet, J.; Kara, S. Carbon Emissions and CESTM in Manufacturing. CIRP Ann. 2008, 57, 17–20. [Google Scholar] [CrossRef]
- King, A.A.; Lenox, M.J. Does It Really Pay to Be Green? An Empirical Study of Firm Environmental and Financial Performance: An Empirical Study of Firm Environmental and Financial Performance. J. Ind. Ecol. 2001, 5, 105–116. [Google Scholar] [CrossRef]
- Hutchins, M.J.; Sutherland, J.W. An Exploration of Measures of Social Sustainability and Their Application to Supply Chain Decisions. J. Clean Prod. 2008, 16, 1688–1698. [Google Scholar] [CrossRef]
- Li, D.; Zhao, Y.; Zhang, L.; Chen, X.; Cao, C. Impact of Quality Management on Green Innovation. J. Clean Prod. 2018, 170, 462–470. [Google Scholar] [CrossRef]
- Frondel, M.; Horbach, J.; Rennings, K. End-of-Pipe or Cleaner Production? An Empirical Comparison of Environmental Innovation Decisions across OECD Countries. Bus. Strategy Environ. 2007, 16, 571–584. [Google Scholar] [CrossRef]
- Yu, Y.; Huo, B. The Impact of Environmental Orientation on Supplier Green Management and Financial Performance: The Moderating Role of Relational Capital. J. Clean Prod. 2019, 211, 628–639. [Google Scholar] [CrossRef]
- Ho, Y.-C.; Wang, W.B.; Shieh, W.L. An Empirical Study of Green Management and Performance in Taiwanese Electronics Firms. Cogent Bus. Manag. 2016, 3, 1266787. [Google Scholar] [CrossRef]
- Elshaer, I.A.; Sobaih, A.E.E.; Aliedan, M.; Azazz, A.M.S. The Effect of Green Human Resource Management on Environmental Performance in Small Tourism Enterprises: Mediating Role of Pro-Environmental Behaviors. Sustainability 2021, 13, 1956. [Google Scholar] [CrossRef]
- Frese, M.; Fay, D.; Hilburger, T.; Leng, K.; Tag, A. The Concept of Personal Initiative: Operationalization, Reliability and Validity in Two German Samples. J. Occup. Organ Psychol. 1997, 70, 139–161. [Google Scholar] [CrossRef]
- Williams, L.J.; Anderson, S.E. Job Satisfaction and Organizational Commitment as Predictors of Organizational Citizenship and In-Role Behaviors. J. Manag. 1991, 17, 601–617. [Google Scholar] [CrossRef]
- Falck, O.; Heblich, S. Corporate Social Responsibility: Doing Well by Doing Good. Bus. Horiz. 2007, 50, 247–254. [Google Scholar] [CrossRef]
- Geyer, R.; Jackson, T. Supply Loops and Their Constraints: The Industrial Ecology of Recycling and Reuse. Calif. Manag. Rev. 2004, 46, 55–73. [Google Scholar] [CrossRef]
- Holmes, S.M.; Power, M.L.; Walter, C.K. A Motor Carrier Wellness Program: Development and Testing. Transp. J. 1996, 35, 33–48. [Google Scholar]
- McElroy, J.C.; Rodriguez, J.M.; Griffin, G.C.; Morrow, P.C.; Wilson, M.G. Career Stage, Time Spent on the Road, and Truckload Driver Attitudes. Transp. J. 1993, 33, 5–14. [Google Scholar]
- Henseler, J.; Ringle, C.M.; Sinkovics, R.R. The Use of Partial Least Squares Path Modeling in International Marketing. In Advances in International Marketing; Sinkovics, R.R., Ghauri, P.N., Eds.; Emerald Group Publishing Limited: Bingley, UK, 2009; Volume 20, pp. 277–319. [Google Scholar] [CrossRef]
- Elshaer, I.A.; AboAlkhair, A.M.; Fayyad, S.; Azazz, A.M.S. Post-COVID-19 Family Micro-Business Resources and Agritourism Performance: A Two-Mediated Moderated Quantitative-Based Model with a PLS-SEM Data Analysis Method. Mathematics 2023, 11, 359. [Google Scholar] [CrossRef]
- Worthington, I.; Patton, D. Strategic Intent in the Management of the Green Environment within SMEs. Long Range Plann. 2005, 38, 197–212. [Google Scholar] [CrossRef]
- Revell, A.; Rutherfoord, R. UK Environmental Policy and the Small Firm: Broadening the Focus. Bus. Strategy Environ. 2003, 12, 26–35. [Google Scholar] [CrossRef]
- Ghadimi, P.; O’Neill, S.; Wang, C.; Sutherland, J.W. Analysis of Enablers on the Successful Implementation of Green Manufacturing for Irish SMEs. J. Manuf. Technol. Manag. 2020, 32, 85–109. [Google Scholar] [CrossRef]
- Alberti, M.; Caini, L.; Calabrese, A.; Rossi, D. Evaluation of the Costs and Benefits of an Environmental Management System. Int. J. Prod. Res. 2000, 38, 4455–4466. [Google Scholar] [CrossRef]
- Noci, G.; Verganti, R. Managing ‘Green’ Product Innovation in Small Firms. RD Manag. 1999, 29, 3–15. [Google Scholar] [CrossRef]
- Lee, K.-H. Corporate Social Responsiveness in the Korean Electronics Industry. Corp. Soc. Responsib. Environ. Manag. 2007, 14, 219–230. [Google Scholar] [CrossRef]
- Suganthi, L. Examining the Relationship between Corporate Social Responsibility, Performance, Employees’ pro-Environmental Behavior at Work with Green Practices as Mediator. J. Clean Prod. 2019, 232, 739–750. [Google Scholar] [CrossRef]
- Tudor, T.L.; Bannister, S.; Butler, S.; White, P.; Jones, K.; Woolridge, A.C.; Bates, M.P.; Phillips, P.S. Can Corporate Social Responsibility and Environmental Citizenship Be Employed in the Effective Management of Waste? Resour. Conserv. Recycl. 2008, 52, 764–774. [Google Scholar] [CrossRef]
- Robertson, J.L.; Barling, J. Toward a New Measure of Organizational Environmental Citizenship Behavior. J. Bus. Res. 2017, 75, 57–66. [Google Scholar] [CrossRef]
- Priyankara, H.; Luo, F.; Saeed, A.; Nubuor, S.; Jayasuriya, M. How Does Leader’s Support for Environment Promote Organizational Citizenship Behaviour for Environment? A Multi-Theory Perspective. Sustainability 2018, 10, 271. [Google Scholar] [CrossRef]
- Casaló, L.V.; Escario, J.-J.; Rodriguez-Sanchez, C. Analyzing Differences between Different Types of Pro-Environmental Behaviors: Do Attitude Intensity and Type of Knowledge Matter? Resour. Conserv. Recycl. 2019, 149, 56–64. [Google Scholar] [CrossRef]
- Latif, B.; Gunarathne, N.; Gaskin, J.; Ong, T.S.; Ali, M. Environmental Corporate Social Responsibility and Pro-Environmental Behavior: The Effect of Green Shared Vision and Personal Ties. Resour. Conserv. Recycl. 2022, 186, 106572. [Google Scholar] [CrossRef]
- Freeman, R.E.E.; McVea, J. A Stakeholder Approach to Strategic Management. SSRN Electron. J. 2001, 183–201. [Google Scholar] [CrossRef]
- Tate, W.L.; Dooley, K.J.; Ellram, L.M. Transaction Cost and Institutional Drivers of Supplier Adoption of Environmental Practices. J. Bus. Logist. 2011, 32, 6–16. [Google Scholar] [CrossRef]
- Chu, Z.; Xu, J.; Lai, F.; Collins, B.J. Institutional Theory and Environmental Pressures: The Moderating Effect of Market Uncertainty on Innovation and Firm Performance. IEEE Trans. Eng. Manag. 2018, 65, 392–403. [Google Scholar] [CrossRef]
- Seth, D.; Rehman, M.A.A.; Shrivastava, R.L. Green Manufacturing Drivers and Their Relationships for Small and Medium(SME) and Large Industries. J. Clean Prod. 2018, 198, 1381–1405. [Google Scholar] [CrossRef]
- Elshaer, I.A.; Azazz, A.M.S.; Fayyad, S. Positive Humor and Work Withdrawal Behaviors: The Role of Stress Coping Styles in the Hotel Industry Amid COVID-19 Pandemic. Int. J. Environ. Res. Public Health 2022, 19, 6233. [Google Scholar] [CrossRef] [PubMed]
- Elshaer, I.A.; Azazz, A.M.S.; Fayyad, S. Underdog Environmental Expectations and Environmental Organizational Citizenship Behavior in the Hotel Industry: Mediation of Desire to Prove Others Wrong and Individual Green Values as a Moderator. Int. J. Environ. Res. Public Health 2022, 19, 9501. [Google Scholar] [CrossRef]




| Proposed Hypotheses | β | T-Value | p-Values | Results |
|---|---|---|---|---|
| Direct Paths | ||||
| H1- Green management -> Economical performance | 0.261 | 3.566 | 0.000 | Confirmed |
| H2- Green management -> Environmental performance | 0.355 | 4.456 | 0.000 | Confirmed |
| H3- Green management -> Social performance | 0.419 | 6.997 | 0.000 | |
| Moderating Effects | ||||
| H7- Pro-environmental behaviour x Green management -> Economical performance | 0.165 | 2.600 | 0.010 | Confirmed |
| H8-Pro-environmental behaviour x Green management -> Environmental performance | 0.171 | 2.427 | 0.016 | Confirmed |
| H9-Pro-environmental behaviour x Green management -> Social performance | 0.181 | 2.649 | 0.008 | Confirmed |
Disclaimer/Publisher’s Note: The statements, opinions and data contained in all publications are solely those of the individual author(s) and contributor(s) and not of MDPI and/or the editor(s). MDPI and/or the editor(s) disclaim responsibility for any injury to people or property resulting from any ideas, methods, instructions or products referred to in the content. |
© 2023 by the authors. Licensee MDPI, Basel, Switzerland. This article is an open access article distributed under the terms and conditions of the Creative Commons Attribution (CC BY) license (https://creativecommons.org/licenses/by/4.0/).
Share and Cite
Elshaer, I.A.; Azazz, A.M.S.; Fayyad, S. Green Management and Sustainable Performance of Small- and Medium-Sized Hospitality Businesses: Moderating the Role of an Employee’s Pro-Environmental Behaviour. Int. J. Environ. Res. Public Health 2023, 20, 2244. https://doi.org/10.3390/ijerph20032244
Elshaer IA, Azazz AMS, Fayyad S. Green Management and Sustainable Performance of Small- and Medium-Sized Hospitality Businesses: Moderating the Role of an Employee’s Pro-Environmental Behaviour. International Journal of Environmental Research and Public Health. 2023; 20(3):2244. https://doi.org/10.3390/ijerph20032244
Chicago/Turabian StyleElshaer, Ibrahim A., Alaa M. S. Azazz, and Sameh Fayyad. 2023. "Green Management and Sustainable Performance of Small- and Medium-Sized Hospitality Businesses: Moderating the Role of an Employee’s Pro-Environmental Behaviour" International Journal of Environmental Research and Public Health 20, no. 3: 2244. https://doi.org/10.3390/ijerph20032244
APA StyleElshaer, I. A., Azazz, A. M. S., & Fayyad, S. (2023). Green Management and Sustainable Performance of Small- and Medium-Sized Hospitality Businesses: Moderating the Role of an Employee’s Pro-Environmental Behaviour. International Journal of Environmental Research and Public Health, 20(3), 2244. https://doi.org/10.3390/ijerph20032244

