Individual Differences in Adolescents’ Civic Engagement: The Role of Civic Discussions with Parents and Environmental Sensitivity
Abstract
1. Introduction
1.1. Civic Engagement: Conceptual Frameworks
1.2. Contextual Factors and Youth Civic Engagement: The Role of Discussions with Parents
1.3. Environmental Sensitivity: Definition and Conceptualization
1.4. A Plausible Linkage between Environmental Sensitivity and Civic Engagement
1.5. Gender Differences in Environmental Sensitivity and Civic Engagement
1.6. Aims and Hypotheses
2. Materials and Methods
2.1. Participants
2.2. Procedure
2.3. Measures
2.3.1. Civic Engagement
2.3.2. Environmental Sensitivity
2.3.3. Civic Discussions with Parents
2.4. Data Analyses
3. Results
3.1. Descriptive Statistics and Correlations
3.2. Gender Differences in Study Variables
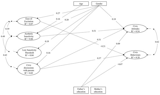
3.3. Relations of Civic Engagement with Environmental Sensitivity and Civic Discussions with Parents
3.4. Relations of Civic Engagement with Civic Discussions with Parents: The Moderating Role of Environmental Sensitivity
3.4.1. Interaction of Civic Discussions with Parents and EOE Predicting Civic Engagement
3.4.2. Interaction of Civic Discussions with Parents and AES Predicting Civic Engagement
3.4.3. Interaction of Civic Discussions with Parents and LST Predicting Civic Engagement
3.4.4. Interaction of Civic Discussions with Parents and the Environmental Sensitivity Total Score Predicting Civic Engagement
4. Discussion
Limitations and Suggestions for Future Research
5. Conclusions
Author Contributions
Funding
Institutional Review Board Statement
Informed Consent Statement
Data Availability Statement
Conflicts of Interest
References
- Putnam, R.D. Bowling Alone: The Collapse and Revival of American Community; Simon and Schuster: New York, NY, USA, 2000. [Google Scholar]
 - Waldstein, F.A.; Reiher, T.C. Service-learning and students’ personal and civic development. J. Exp. Educ. 2001, 24, 7–13. [Google Scholar] [CrossRef]
 - Doolittle, A.; Faul, A.C. Civic engagement scale: A validation study. Sage Open 2013, 3, 2158244013495542. [Google Scholar] [CrossRef]
 - Obradović, J.; Masten, A.S. Developmental Antecedents of Young Adult Civic Engagement. Appl. Dev. Sci. 2007, 11, 2–19. [Google Scholar] [CrossRef]
 - APA. Civic Engagement. Available online: https://www.apa.org/education-career/undergrad/civic-engagement (accessed on 13 March 2023).
 - Cicognani, E.; Zani, B.; Fournier, B.; Gavray, C.; Born, M. Gender differences in youths’ political engagement and participation. The role of parents and of adolescents’ social and civic participation. J. Adolesc. 2012, 35, 561–576. [Google Scholar] [CrossRef]
 - Luengo Kanacri, B.P.; Rosa, V.; Di Giunta, L. The mediational role of values in linking personality traits to civic engagement in Italian youth. J. Prev. Interv. Community 2012, 40, 8–21. [Google Scholar] [CrossRef]
 - McIntosh, H.; Hart, D.; Youniss, J. The influence of family political discussion on youth civic development: Which parent qualities matter? PS Political Sci. Politics 2007, 40, 495–499. [Google Scholar] [CrossRef]
 - Mondak, J.J.; Hibbing, M.V.; Canache, D.; Seligson, M.A.; Anderson, M.R. Personality and civic engagement: An integrative framework for the study of trait effects on political behavior. Am. Political Sci. Rev. 2010, 104, 85–110. [Google Scholar] [CrossRef]
 - Brady, B.; Chaskin, R.J.; McGregor, C. Promoting civic and political engagement among marginalized urban youth in three cities: Strategies and challenges. Child. Youth Serv. Rev. 2020, 116, 105184. [Google Scholar] [CrossRef]
 - Wray-Lake, L.; Shubert, J. Understanding stability and change in civic engagement across adolescence: A typology approach. Dev. Psychol. 2019, 55, 2169. [Google Scholar] [CrossRef]
 - Lerner, R.M.; Lerner, J.V.; Almerigi, J.B.; Theokas, C.; Phelps, E.; Gestsdottir, S.; Naudeau, S.; Jelicic, H.; Alberts, A.; Ma, L. Positive youth development, participation in community youth development programs, and community contributions of fifth-grade adolescents: Findings from the first wave of the 4-H study of positive youth development. J. Early Adolesc. 2005, 25, 17–71. [Google Scholar] [CrossRef]
 - Lerner, R.M.; Wang, J.; Champine, R.B.; Warren, D.J.; Erickson, K. Development of civic engagement: Theoretical and methodological issues. Int. J. Dev. Sci. 2014, 8, 69–79. [Google Scholar] [CrossRef]
 - Lerner, R.M.; Johnson, S.K.; Wang, J.; Ferris, K.A.; Hershberg, R.M. The study of the development of civic engagement within contemporary developmental science: Theory, method, and application. Res. Hum. Dev. 2015, 12, 149–156. [Google Scholar] [CrossRef]
 - Cicognani, E.; Pirini, C.; Keyes, C.; Joshanloo, M.; Rostami, R.; Nosratabadi, M. Social participation, sense of community and social well being: A study on American, Italian and Iranian university students. Soc. Indic. Res. 2008, 89, 97–112. [Google Scholar] [CrossRef]
 - Kahne, J.E.; Sporte, S.E. Developing citizens: The impact of civic learning opportunities on students’ commitment to civic participation. Am. Educ. Res. J. 2008, 45, 738–766. [Google Scholar] [CrossRef]
 - Wray-Lake, L.; Abrams, L.S. Pathways to civic engagement among urban youth of color. Monogr. Soc. Res. Child Dev. 2020, 85, 7–154. [Google Scholar] [CrossRef]
 - Zaff, J.F.; Malanchuk, O.; Eccles, J.S. Predicting positive citizenship from adolescence to young adulthood: The effects of a civic context. Appl. Dev. Sci. 2008, 12, 38–53. [Google Scholar] [CrossRef]
 - White, E.S.; Mistry, R.S. Parent civic beliefs, civic participation, socialization practices, and child civic engagement. Appl. Dev. Sci. 2016, 20, 44–60. [Google Scholar] [CrossRef]
 - Pinetta, B.J.; Blanco Martinez, S.; Cross, F.L.; Rivas-Drake, D. Inherently political? Associations of parent ethnic–racial socialization and sociopolitical discussions with Latinx youths’ emergent civic engagement. Am. J. Community Psychol. 2020, 66, 94–105. [Google Scholar] [CrossRef]
 - Boyd, M.J.; Zaff, J.F.; Phelps, E.; Weiner, M.B.; Lerner, R.M. The relationship between adolescents’ news media use and civic engagement: The indirect effect of interpersonal communication with parents. J. Adolesc. 2011, 34, 1167–1179. [Google Scholar] [CrossRef]
 - Hooghe, M.; Boonen, J. The intergenerational transmission of voting intentions in a multiparty setting: An analysis of voting intentions and political discussion among 15-year-old adolescents and their parents in Belgium. Youth Soc. 2015, 47, 125–147. [Google Scholar] [CrossRef]
 - Diemer, M.A. Fostering marginalized youths’ political participation: Longitudinal roles of parental political socialization and youth sociopolitical development. Am. J. Community Psychol. 2012, 50, 246–256. [Google Scholar] [CrossRef] [PubMed]
 - Flanagan, C.A. Teenage Citizens: The Political Theories of the Young; Harvard University Press: Cambridge, MA, USA, 2013. [Google Scholar]
 - Flanagan, C. Developmental roots of political engagement. PS Political Sci. Politics 2003, 36, 257–261. [Google Scholar] [CrossRef]
 - Hess, D.E. Controversy in the Classroom: The Democratic Power of Discussion; Routledge: Oxfordshire, UK, 2009. [Google Scholar]
 - Wray-Lake, L.; Sloper, M.A. Investigating general and specific links from adolescents’ perceptions of ecological assets to their civic actions. Appl. Dev. Sci. 2016, 20, 250–266. [Google Scholar] [CrossRef]
 - Pluess, M. Individual differences in environmental sensitivity. Child Dev. Perspect. 2015, 9, 138–143. [Google Scholar] [CrossRef]
 - Boyce, W.T.; Ellis, B.J. Biological sensitivity to context: I. An evolutionary–developmental theory of the origins and functions of stress reactivity. Dev. Psychopathol. 2005, 17, 271–301. [Google Scholar] [CrossRef]
 - Pluess, M.; Belsky, J. Prenatal programming of postnatal plasticity? Dev. Psychopathol. 2011, 23, 29–38. [Google Scholar] [CrossRef]
 - Ellis, B.J.; Boyce, W.T. Differential susceptibility to the environment: Toward an understanding of sensitivity to developmental experiences and context. Dev. Psychopathol. 2011, 23, 1–5. [Google Scholar] [CrossRef]
 - Assary, E.; Vincent, J.; Machlitt-Northen, S.; Keers, R.; Pluess, M. The role of gene-environment interaction in mental health and susceptibility to the development of psychiatric disorders. In Beyond Our Genes; Springer: Berlin/Heidelberg, Germany, 2020; pp. 117–138. [Google Scholar]
 - Aron, E.N.; Aron, A. Sensory-processing sensitivity and its relation to introversion and emotionality. J. Personal. Soc. Psychol. 1997, 73, 345. [Google Scholar] [CrossRef]
 - Pluess, M.; Assary, E.; Lionetti, F.; Lester, K.J.; Krapohl, E.; Aron, E.N.; Aron, A. Environmental sensitivity in children: Development of the Highly Sensitive Child Scale and identification of sensitivity groups. Dev. Psychol. 2018, 54, 51. [Google Scholar] [CrossRef]
 - Smolewska, K.A.; McCabe, S.B.; Woody, E.Z. A psychometric evaluation of the Highly Sensitive Person Scale: The components of sensory-processing sensitivity and their relation to the BIS/BAS and “Big Five”. Personal. Individ. Differ. 2006, 40, 1269–1279. [Google Scholar] [CrossRef]
 - Lionetti, F.; Aron, A.; Aron, E.N.; Burns, G.L.; Jagiellowicz, J.; Pluess, M. Dandelions, tulips and orchids: Evidence for the existence of low-sensitive, medium-sensitive and high-sensitive individuals. Transl. Psychiatry 2018, 8, 24. [Google Scholar] [CrossRef] [PubMed]
 - Gerstenberg, F.X. Sensory-processing sensitivity predicts performance on a visual search task followed by an increase in perceived stress. Personal. Individ. Differ. 2012, 53, 496–500. [Google Scholar] [CrossRef]
 - Bröhl, A.S.; Van Leeuwen, K.; Pluess, M.; De Fruyt, F.; Van Hoof, E.; Weyn, S.; Bijttebier, P. Personality profile of the self-identified highly sensitive person: A lay theory approach. J. Individ. Differ. 2022, 43, 95. [Google Scholar] [CrossRef]
 - Sobocko, K.; Zelenski, J.M. Trait sensory-processing sensitivity and subjective well-being: Distinctive associations for different aspects of sensitivity. Personal. Individ. Differ. 2015, 83, 44–49. [Google Scholar] [CrossRef]
 - Weyn, S.; Van Leeuwen, K.; Pluess, M.; Lionetti, F.; Greven, C.U.; Goossens, L.; Colpin, H.; Van Den Noortgate, W.; Verschueren, K.; Bastin, M. Psychometric properties of the Highly Sensitive Child scale across developmental stage, gender, and country. Curr. Psychol. 2021, 40, 3309–3325. [Google Scholar] [CrossRef]
 - Santona, A.; Lionetti, F.; Tognasso, G.; Fusco, C.; Maccagnano, G.; Barreca, D.; Gorla, L. Sensitivity and Attachment in an Italian Sample of Hikikomori Adolescents and Young Adults. Int. J. Environ. Res. Public Health 2023, 20, 6148. [Google Scholar] [CrossRef] [PubMed]
 - Costa-López, B.; Ruiz-Robledillo, N.; Ferrer-Cascales, R.; Albaladejo-Blázquez, N.; Sánchez-SanSegundo, M. Relationship between Sensory Processing Sensitivity and Mental Health. Med. Sci. Forum 2021, 4, 19. [Google Scholar]
 - Pluess, M. Vantage sensitivity: Environmental sensitivity to positive experiences as a function of genetic differences. J. Personal. 2017, 85, 38–50. [Google Scholar] [CrossRef]
 - Pluess, M.; Belsky, J. Vantage sensitivity: Individual differences in response to positive experiences. Psychol. Bull. 2013, 139, 901. [Google Scholar] [CrossRef]
 - de Villiers, B.; Lionetti, F.; Pluess, M. Vantage sensitivity: A framework for individual differences in response to psychological intervention. Soc. Psychiatry Psychiatr. Epidemiol. 2018, 53, 545–554. [Google Scholar] [CrossRef]
 - Iimura, S.; Kibe, C. Highly sensitive adolescent benefits in positive school transitions: Evidence for vantage sensitivity in Japanese high-schoolers. Dev. Psychol. 2020, 56, 1565. [Google Scholar] [CrossRef]
 - Nocentini, A.; Menesini, E.; Pluess, M. The personality trait of environmental sensitivity predicts children’s positive response to school-based antibullying intervention. Clin. Psychol. Sci. 2018, 6, 848–859. [Google Scholar] [CrossRef]
 - Konrad, S.; Herzberg, P.Y. Psychometric properties and validation of a German high sensitive person scale (HSPS-G). Eur. J. Psychol. Assess. 2017, 35, 364–378. [Google Scholar] [CrossRef]
 - Trå, H.V.; Volden, F.; Watten, R.G. High Sensitivity: Factor structure of the highly sensitive person scale and personality traits in a high and low sensitivity group. Two gender—Matched studies. Nord. Psychol. 2022, 1–23. [Google Scholar] [CrossRef]
 - Costa, P.T., Jr.; Terracciano, A.; McCrae, R.R. Gender differences in personality traits across cultures: Robust and surprising findings. J. Personal. Soc. Psychol. 2001, 81, 322. [Google Scholar] [CrossRef] [PubMed]
 - Schmitt, D.P.; Realo, A.; Voracek, M.; Allik, J. Why can’t a man be more like a woman? Sex differences in Big Five personality traits across 55 cultures. J. Personal. Soc. Psychol. 2008, 94, 168. [Google Scholar] [CrossRef]
 - Coffé, H.; Bolzendahl, C. Same game, different rules? Gender differences in political participation. Sex Roles 2010, 62, 318–333. [Google Scholar] [CrossRef] [PubMed]
 - Marien, S.; Hooghe, M.; Quintelier, E. Inequalities in non-institutionalised forms of political participation: A multi-level analysis of 25 countries. Political Stud. 2010, 58, 187–213. [Google Scholar] [CrossRef]
 - Espinal, R.; Zhao, S. Gender gaps in civic and political participation in Latin America. Lat. Am. Politics Soc. 2015, 57, 123–138. [Google Scholar] [CrossRef]
 - Gaby, S. The civic engagement gap(s): Youth participation and inequality from 1976 to 2009. Youth Soc. 2017, 49, 923–946. [Google Scholar] [CrossRef]
 - Malin, H.; Tirri, K.; Liauw, I. Adolescent moral motivations for civic engagement: Clues to the political gender gap? J. Moral Educ. 2015, 44, 34–50. [Google Scholar] [CrossRef]
 - Stefani, S.; Prati, G.; Tzankova, I.; Ricci, E.; Albanesi, C.; Cicognani, E. Gender differences in civic and political engagement and participation Among Italian young people. Soc. Psychol. Bull. 2021, 16, 1–25. [Google Scholar] [CrossRef]
 - Scrimin, S.; Osler, G.; Pozzoli, T.; Moscardino, U. Early adversities, family support, and child well-being: The moderating role of environmental sensitivity. Child Care Health Dev. 2018, 44, 885–891. [Google Scholar] [CrossRef]
 - Muthén, L.; Muthén, B. Mplus User’s Guide; Muthen & Muthen: Los Angeles, CA, USA, 2012. [Google Scholar]
 - Flanagan, C.A.; Syvertsen, A.K.; Stout, M.D. Civic Measurement Models: Tapping Adolescents’ Civic Engagement; CIRCLE Working Paper 55; Center for Information and Research on Civic Learning and Engagement (CIRCLE): Medford, MA, USA, 2007. [Google Scholar]
 - Kline, R.B. Principles and Practice of Structural Equation Modeling; Guilford Publications: New York, NY, USA, 2023. [Google Scholar]
 - Klein, A.; Moosbrugger, H. Maximum likelihood estimation of latent interaction effects with the LMS method. Psychometrika 2000, 65, 457–474. [Google Scholar] [CrossRef]
 - Maslowsky, J.; Jager, J.; Hemken, D. Estimating and interpreting latent variable interactions: A tutorial for applying the latent moderated structural equations method. Int. J. Behav. Dev. 2015, 39, 87–96. [Google Scholar] [CrossRef] [PubMed]
 - Dakanalis, A.; Favagrossa, L.; Clerici, M.; Prunas, A.; Colmegna, F.; Zanetti, M.A.; Riva, G. Body dissatisfaction and eating disorder symptomatology: A latent structural equation modeling analysis of moderating variables in 18-to-28-year-old males. J. Psychol. 2015, 149, 85–112. [Google Scholar] [CrossRef] [PubMed]
 - Kelava, A.; Werner, C.S.; Schermelleh-Engel, K.; Moosbrugger, H.; Zapf, D.; Ma, Y.; Cham, H.; Aiken, L.S.; West, S.G. Advanced nonlinear latent variable modeling: Distribution analytic LMS and QML estimators of interaction and quadratic effects. Struct. Equ. Model. Multidiscip. J. 2011, 18, 465–491. [Google Scholar] [CrossRef]
 - Aiken, L.S.; West, S.G.; Reno, R.R. Multiple Regression: Testing and Interpreting Interactions; Sage: Newbury Park, CA, USA, 1991. [Google Scholar]
 - Muthen, B. Latent Variable Interactions. Available online: http://www.statmodel.com/download/LV%20Interaction.pdf (accessed on 10 April 2023).
 - Satorra, A.; Bentler, P.M. Ensuring positiveness of the scaled difference chi-square test statistic. Psychometrika 2010, 75, 243. [Google Scholar] [CrossRef]
 - Belsky, J.; Pluess, M. Beyond diathesis stress: Differential susceptibility to environmental influences. Psychol. Bull. 2009, 135, 885. [Google Scholar] [CrossRef]
 - Whitley, C.; Yoder, S. Developing social responsibility and political engagement: Assessing the aggregate impacts of university civic engagement on associated attitudes and behaviors. Educ. Citizsh. Soc. Justice 2015, 10, 217–233. [Google Scholar] [CrossRef]
 - Hwang, H.; Yeo, H. Inconsistency between subjective propensity and practice of sustainable consumption: Impact of the consumers’ values-in-behavior and social participation. Sustain. Dev. 2022, 30, 1796–1810. [Google Scholar] [CrossRef]
 - Benson, P.L.; Scales, P.C.; Hamilton, S.F.; Sesma, A., Jr. Positive youth development: Theory, research, and applications. In Handbook of Child Psychology; John Wiley & Sons, Inc.: Hoboken, NJ, USA, 2006. [Google Scholar]
 - Lewin-Bizan, S.; Bowers, E.P.; Lerner, R.M. One good thing leads to another: Cascades of positive youth development among American adolescents. Dev. Psychopathol. 2010, 22, 759–770. [Google Scholar] [CrossRef] [PubMed]
 - Theokas, C.; Lerner, R.M. Observed ecological assets in families, schools, and neighborhoods: Conceptualization, measurement, and relations with positive and negative developmental outcomes. Appl. Dev. Sci. 2006, 10, 61–74. [Google Scholar] [CrossRef]
 - Perenc, L.; Radochoński, M.; Radochońska, A. Prosocial competencies among adolescent siblings of the physically disabled. Curr. Issues Personal. Psychol. 2015, 3, 195–202. [Google Scholar] [CrossRef]
 - Eberly-Lewis, M.B.; Coetzee, T.M. Dimensionality in adolescent prosocial tendencies: Individual differences in serving others versus serving the self. Personal. Individ. Differ. 2015, 82, 1–6. [Google Scholar] [CrossRef]
 


| Variable | 1 | 2 | 3 | 4 | 5 | 6 | 7 | 8 | 9 | 10 | 
|---|---|---|---|---|---|---|---|---|---|---|
| 1. CA | - | |||||||||
| 2. CB | 0.47 *** | - | ||||||||
| 3. EOE | 0.09 * | .02 | - | |||||||
| 4. AES | 0.35 *** | 0.22 *** | 0.23 *** | - | ||||||
| 5. LST | 0.14 ** | 0.11 * | 0.34 *** | 0.15 ** | - | |||||
| 6. ES (Total score) | 0.24 *** | 0.13 ** | 0.85 *** | 0.59 *** | 0.63 *** | - | ||||
| 7. Civic Discussions with Parents | 0.40 *** | 0.37 *** | 0.01 | 0.28 *** | 0.03 | 0.12 * | - | |||
| 8. Age | 0.03 | 0.03 | 0.01 | 0.11 * | 0.07 | 0.07 | −0.01 | - | ||
| 9. Father’s Education (years) | 0.11 * | 0.11 * | −0.06 | −0.04 | 0.02 | −0.05 | 0.05 | −0.06 | - | |
| 10. Mother’s Education (years) | 0.10 * | 0.12 * | −0.06 | −0.07 | 0.03 | −0.05 | 0.06 | −0.06 | 0.60 *** | - | 
| M | 3.88 | 2.83 | 3.36 | 4.23 | 3.27 | 3.66 | 3.76 | 16.50 | 2.70 | 2.83 | 
| SD | 0.43 | 0.75 | 0.76 | 0.56 | 1.02 | 0.53 | 0.83 | 1.36 | 0.90 | 0.91 | 
| Skewness | −0.43 | 0.14 | −0.19 | −0.80 | −0.06 | −0.16 | −0.97 | −0.52 | 0.31 | 0.20 | 
| Kurtosis | 0.66 | −0.23 | −0.02 | 0.43 | −0.51 | −0.13 | 1.40 | −0.92 | 0.32 | 0.05 | 
| Males | Females | ANOVA | ||||||
|---|---|---|---|---|---|---|---|---|
| M | SD | M | SD | F | df | p | η2 | |
| CE | ||||||||
| CA | 3.72 | 0.46 | 3.95 | 0.39 | 26.84 | 1, 436 | <0.001 | 0.06 | 
| CB | 2.72 | 0.81 | 2.87 | 0.71 | 3.82 | 1, 436 | 0.051 | 0.01 | 
| ES | ||||||||
| ES dimensions | ||||||||
| EOE | 3.13 | 0.86 | 3.46 | 0.69 | 17.29 | 1, 436 | <0.001 | 0.04 | 
| AES | 4.12 | 0.58 | 4.27 | 0.55 | 6.81 | 1, 436 | <0.001 | 0.02 | 
| LST | 3.04 | 1.04 | 3.37 | 1.00 | 9.82 | 1, 436 | <0.001 | 0.02 | 
| ES total score | 3.47 | 0.57 | 3.74 | 0.49 | 23.52 | 1, 436 | <0.001 | 0.05 | 
| Civic discussions with parents | 3.56 | 0.85 | 3.84 | 0.80 | 10.70 | 1, 436 | <0.001 | 0.02 | 
| Log-Likelihood | n. Parameters | BIC | Model Comparison | D | Ddf | |
|---|---|---|---|---|---|---|
| EOE | ||||||
| M0 Null model | −7289.27 | 51 | 14,888.73 | - | - | - | 
| M1 Interaction for civic attitudes | −7288.45 | 52 | 14,893.17 | M0-M1 | 1.64 ns | 1 | 
| M2 Interaction for civic attitudes and behaviors | −7288.17 | 53 | 14,898.70 | M1-M2 | 0.56 ns | 1 | 
| AES | ||||||
| M0 Null model | −6143.85 | 48 | 12,579.65 | - | - | - | 
| M1 Interaction for civic attitudes | −6142.84 | 49 | 12,583.70 | M0-M1 | 2.02 ns | 1 | 
| M2 Interaction for civic attitudes and behaviors | −6141.77 | 50 | 12,583.64 | M1-M2 | 2.14 ns | 1 | 
| LST | ||||||
| M0 Null model | −5447.81 | 42 | 11,151.07 | - | - | - | 
| M1 Interaction for civic attitudes | −5447.39 | 43 | 11,156.32 | M0-M1 | 0.84 ns | 1 | 
| M2 Interaction for civic attitudes and behaviors | −5447.38 | 44 | 11,162.38 | M1-M2 | 0.02 ns | 1 | 
| ES | ||||||
| M0 Null model | −5557.17 | 45 | 11,388.04 | - | - | - | 
| M1 Interaction for civic attitudes | 46 | 11,390.56 | M0-M1 | 3.56 ns | 1 | |
| M2 Interaction for civic attitudes and behaviors | 47 | 11,396.34 | M1-M2 | 0.30 ns | 1 | 
Disclaimer/Publisher’s Note: The statements, opinions and data contained in all publications are solely those of the individual author(s) and contributor(s) and not of MDPI and/or the editor(s). MDPI and/or the editor(s) disclaim responsibility for any injury to people or property resulting from any ideas, methods, instructions or products referred to in the content.  | 
© 2023 by the authors. Licensee MDPI, Basel, Switzerland. This article is an open access article distributed under the terms and conditions of the Creative Commons Attribution (CC BY) license (https://creativecommons.org/licenses/by/4.0/).
Share and Cite
Valenti, G.D.; Lo Coco, A.; Iannello, N.M.; Inguglia, C.; Pluess, M.; Lionetti, F.; Ingoglia, S. Individual Differences in Adolescents’ Civic Engagement: The Role of Civic Discussions with Parents and Environmental Sensitivity. Int. J. Environ. Res. Public Health 2023, 20, 6315. https://doi.org/10.3390/ijerph20136315
Valenti GD, Lo Coco A, Iannello NM, Inguglia C, Pluess M, Lionetti F, Ingoglia S. Individual Differences in Adolescents’ Civic Engagement: The Role of Civic Discussions with Parents and Environmental Sensitivity. International Journal of Environmental Research and Public Health. 2023; 20(13):6315. https://doi.org/10.3390/ijerph20136315
Chicago/Turabian StyleValenti, Giusy Danila, Alida Lo Coco, Nicolò Maria Iannello, Cristiano Inguglia, Michael Pluess, Francesca Lionetti, and Sonia Ingoglia. 2023. "Individual Differences in Adolescents’ Civic Engagement: The Role of Civic Discussions with Parents and Environmental Sensitivity" International Journal of Environmental Research and Public Health 20, no. 13: 6315. https://doi.org/10.3390/ijerph20136315
APA StyleValenti, G. D., Lo Coco, A., Iannello, N. M., Inguglia, C., Pluess, M., Lionetti, F., & Ingoglia, S. (2023). Individual Differences in Adolescents’ Civic Engagement: The Role of Civic Discussions with Parents and Environmental Sensitivity. International Journal of Environmental Research and Public Health, 20(13), 6315. https://doi.org/10.3390/ijerph20136315
        
