Deep Learning Capabilities for the Categorization of Microcalcification
Abstract
1. Introduction
Focus and Contribution of the Present Study
2. Materials and Methods
2.1. Dataset Description
2.2. Image Preprocessing
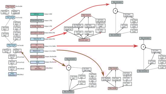
2.3. Transfer Learning
2.4. Experimental Analysis
2.5. Performance Evaluation
3. Result and Discussion
3.1. Implementation of InceptionResNetV2 with ADAM Optimizer
3.2. Implementation of InceptionResNetV2 with ADAGrad Optimizer
3.3. Implementation of InceptionResNetV2 with ADADelta Optimizer
3.4. Implementation of InceptionResNetV2 with RMSProp Optimizer
4. Conclusions
Author Contributions
Funding
Institutional Review Board Statement
Informed Consent Statement
Data Availability Statement
Conflicts of Interest
References
- Hendee, W.R. Physics and applications of medical imaging. Rev. Mod. Phys. 1999, 71, S444. [Google Scholar] [CrossRef]
- Heinlein, P.; Drexl, J.; Schneider, W. Integrated wavelets for enhancement of microcalcifications in digital mammography. IEEE Trans. Med. Imaging 2003, 22, 402–413. [Google Scholar] [CrossRef] [PubMed]
- Mini, M.G.; Devassia, V.P.; Thomas, T. Multiplexed Wavelet Transform Technique for Detection of Microcalcification in Digitized Mammograms. J. Digit. Imaging 2004, 17, 285–291. [Google Scholar] [CrossRef] [PubMed]
- Bocchi, L.; Coppini, G.; Nori, J.; Valli, G. Detection of single and clustered microcalcifications in mammograms using fractals models and neural networks. Med. Eng. Phys. 2004, 26, 303–312. [Google Scholar] [CrossRef] [PubMed]
- Papadopoulos, A.; Fotiadis, D.I.; Costaridou, L. Improvement of microcalcification cluster detection in mammography utilizing image enhancement techniques. Comput. Biol. Med. 2008, 38, 1045–1055. [Google Scholar] [CrossRef] [PubMed]
- Sakka, E.; Prentza, A.; Koutsouris, D. Classification algorithms for microcalcifications in mammograms (Review). Oncol. Rep. 2006, 15, 1049–1055. [Google Scholar] [CrossRef][Green Version]
- Balakumarana, T.; Vennila, I.L.A.; Shankar, C.G. Microcalcification Detection in Digital Mammograms using Novel Filter bank. Comput. Sci. 2010, 2, 272–282. (In Procedia) [Google Scholar] [CrossRef]
- Xiaoming, L.; Ming, M.; Jun, L.; Wei, H. Microcalcification detection in full-field digital mammograms with PFCM clustering and weighted SVM-based method. EURASIP J. Adv. Signal Process. 2015, 2015, 73. [Google Scholar] [CrossRef]
- Wang, J.; Yang, X.; Cai, H.; Tan, W.; Jin, C.; Li, L. Discrimination of breast cancer with microcalcifications on mammography by deep learning. Sci. Rep. 2016, 6, 27327. [Google Scholar] [CrossRef]
- Jiao, Z.; Gao, X.; Wang, Y.; Li, J. A deep feature-based framework for breast masses classification. Neurocomputing 2016, 197, 221–231. [Google Scholar] [CrossRef]
- Ribli, D.; Horváth, A.; Unger, Z.; Pollner, P.; Csabai, I. Detecting and classi-fying lesions in mammograms with Deep Learning. Sci. Rep. 2018, 8, 4165. [Google Scholar] [CrossRef] [PubMed]
- Arevalo, J.; Lopez, M.A.G. Representation learning for mammography mass lesion classification with convolutional neural networks. Comput. Methods Programs Biomed. 2016, 127, 248–257. [Google Scholar] [CrossRef] [PubMed]
- Dhungel, N.; Carneiro, G.; Bradley, A.P. A deep learning approach for the analysis of masses in mammograms with minimal user intervention. Med. Image Anal. 2017, 37, 114–128. [Google Scholar] [CrossRef]
- Becker, A.S.; Marcon, M.; Ghafoor, S.; Wurnig, M.C.; Frauenfelder, T.; Boss, A. Deep learning in mammography. Investig. Radiol. 2017, 52, 434–440. [Google Scholar] [CrossRef] [PubMed]
- Lee, R.S.; Gimenez, F.; Hoogi, A.; Miyake, K.K.; Gorovoy, M.; Rubin, D. A curated mammography data set for use in computer-aided detection and diagnosis research. Sci. Data 2017, 4, 170177. [Google Scholar] [CrossRef]
- Hua, K.-L.; Hsu, C.-H.; Hidayati, S.C.; Cheng, W.-H.; Chen, Y.-J. Computer-aided classification of lung nodules on computed tomography images via deep learning technique. OncoTargets Ther. 2015, 8, 2015–2022. [Google Scholar]
- Pan, S.J.; Yang, Q. A survey on transfer learning. IEEE Trans. Knowl. Data Eng. 2010, 22, 1345–1359. [Google Scholar] [CrossRef]
- Zhang, X.; Zhang, Y.; Han, E.Y.; Jacobs, N.; Han, Q.; Wang, X.; Liu, J. Classification of Whole Mammogram and Tomosynthesis Images Using Deep Convolutional Neural Networks. IEEE Trans. Nanobioscience 2018, 17, 237–242. [Google Scholar] [CrossRef]
- Duraisamy, S.; Emperumal, S. Computer-aided mammogram diagnosis system using deep learning convolutional fully complex-valued relaxation neural network classifier. IET Comput. Vis. 2017, 11, 656–662. [Google Scholar] [CrossRef]
- Akhtar, Y.; Mukherjee, D.P. Context-based ensemble classification for the detection of architectural distortion in a digitised mammogram. IET Image Process. 2020, 14, 603–614. [Google Scholar] [CrossRef]
- Eltrass, A.S.; Salama, M.S. Fully automated scheme for computer-aided detection and breast cancer diagnosis using digitised mammograms. IET Image Process. 2020, 14, 495–505. [Google Scholar] [CrossRef]
- Desautels, J.; Rangayyan, R.; Mudigonda, N. Gradient and Texture Analysis for the Classification of Mammographic Masses. IEEE Trans. Med. Imaging 2020, 19, 1032–1043. [Google Scholar] [CrossRef] [PubMed]
- Rabidas, R.; Midya, A.; Chakraborty, J. Neighborhood Structural Similarity Mapping for the Classification of Masses in Mammograms. IEEE J. Biomed. Health Inform. 2018, 22, 826–834. [Google Scholar] [CrossRef] [PubMed]
- Shen, T.; Gou, C.; Wang, J.; Wang, F.-Y. Simultaneous Segmentation and Classification of Mass Region from Mammograms Using a Mixed-Supervision Guided Deep Model. IEEE Signal Processing Lett. 2020, 27, 196–200. [Google Scholar] [CrossRef]








| Training | Testing | |
|---|---|---|
| Benign_without_callback | 474 | 99 |
| Benign | 528 | 133 |
| Malignant | 545 | 94 |
| Optimizer | Input Shape | Fully Connected Neurons | Fully Connected Activation Function | Output | Output Activation Function |
|---|---|---|---|---|---|
| Adam | 299 × 299 × 3 | 128 | Relu | 3 | Softmax |
| AdaGrad | |||||
| AdaDelta | |||||
| RMSProp |
| Model | Loss Function | Optimizer | Training Loss | Training Accuracy |
|---|---|---|---|---|
| Inception ResNetV2 | Kullback_Leibler_ Divergence | ADAM | 0.1134 | 0.9813 |
| Inception ResNetV2 | Kullback_Leibler_ Divergence | ADAGrad | 0.0212 | 0.9813 |
| Inception ResNetV2 | Kullback_Leibler_ Divergence | ADADelta | 0.1293 | 0.9816 |
| Inception ResNetV2 | Kullback_Leibler_ Divergence | RMSProp | 0.1193 | 0.9810 |
| Model | Loss Function | Optimizer | Loss | Accuracy | AUC | Sensitivity at Specificity 0.8 |
|---|---|---|---|---|---|---|
| Inception ResNetV2 | Kullback_Leibler_Divergence | ADAM | 0.21 | 0.93 | 0.95 | 0.96 |
| Inception ResNetV2 | Kullback_Leibler_Divergence | ADAGrad | 0.67 | 0.93 | 0.93 | 0.93 |
| Inception ResNetV2 | Kullback_Leibler_Divergence | ADADelta | 0.28 | 0.94 | 0.96 | 0.97 |
| Inception ResNetV2 | Kullback_Leibler_Divergence | RMSProp | 0.32 | 0.92 | 0.95 | 0.95 |
| SVM(RBF Kernel function) | - | - | - | 0.91 | 0.90 | 91 |
| k-NN | 0.89 | 0.88 | 0.89 |
| Article | Model | Accuracy (%) | AUC | Sensitivity (%) |
|---|---|---|---|---|
| Ribli et al. [11] | faster R-CNN | 0.92 | 0.95 | 96 |
| Arevalo et al. [12] | CNN | 0.90 | 0.82 | 85 |
| Dhungel et al. [13] | CNN | 0.92 | 0.93 | 98 |
| Becker et al. [14] | CNN | 81 | 0.89 | 87 |
| Proposed DL model with ADAM | Inception ResNetV2 | 0.93 | 0.95 | 0.96 |
| Proposed work DL model with ADAGrad | Inception ResNetV2 | 0.93 | 0.93 | 0.93 |
| Proposed work DL model with ADADelta | Inception ResNetV2 | 0.94 | 0.96 | 0.97 |
| Proposed work DL model with RMSProp | Inception ResNetV2 | 0.92 | 0.95 | 0.95 |
Publisher’s Note: MDPI stays neutral with regard to jurisdictional claims in published maps and institutional affiliations. |
© 2022 by the authors. Licensee MDPI, Basel, Switzerland. This article is an open access article distributed under the terms and conditions of the Creative Commons Attribution (CC BY) license (https://creativecommons.org/licenses/by/4.0/).
Share and Cite
Kumar Singh, K.; Kumar, S.; Antonakakis, M.; Moirogiorgou, K.; Deep, A.; Kashyap, K.L.; Bajpai, M.K.; Zervakis, M. Deep Learning Capabilities for the Categorization of Microcalcification. Int. J. Environ. Res. Public Health 2022, 19, 2159. https://doi.org/10.3390/ijerph19042159
Kumar Singh K, Kumar S, Antonakakis M, Moirogiorgou K, Deep A, Kashyap KL, Bajpai MK, Zervakis M. Deep Learning Capabilities for the Categorization of Microcalcification. International Journal of Environmental Research and Public Health. 2022; 19(4):2159. https://doi.org/10.3390/ijerph19042159
Chicago/Turabian StyleKumar Singh, Koushlendra, Suraj Kumar, Marios Antonakakis, Konstantina Moirogiorgou, Anirudh Deep, Kanchan Lata Kashyap, Manish Kumar Bajpai, and Michalis Zervakis. 2022. "Deep Learning Capabilities for the Categorization of Microcalcification" International Journal of Environmental Research and Public Health 19, no. 4: 2159. https://doi.org/10.3390/ijerph19042159
APA StyleKumar Singh, K., Kumar, S., Antonakakis, M., Moirogiorgou, K., Deep, A., Kashyap, K. L., Bajpai, M. K., & Zervakis, M. (2022). Deep Learning Capabilities for the Categorization of Microcalcification. International Journal of Environmental Research and Public Health, 19(4), 2159. https://doi.org/10.3390/ijerph19042159

