Abstract
Background: This research aimed to develop a questionnaire to analyze perceived aspects of using digital technology among nursing students as a collaborative tool. We further sought to evaluate the psychometric reliability of the instrument. Methods: A cross-sectional observational study was performed using a questionnaire developed from scratch. Psychometric studies and univariate and bivariate analyses were performed. Results: 132 nursing students participated. The exploratory and confirmatory analyses of the questionnaire excluded 4 of the initial 18 items and established four domains, and internal consistency was found. The mean global score of the answers to the questionnaire was 4.67 on a scale of 1–5 points, and all the domains obtained high scores. Men scored higher on the usefulness and the global score, while no differences were found regarding age. Conclusions: Nursing students positively assess the use of digital technology as a collaborative tool, regardless of age. Digital technology as a collaborative tool is perceived as beneficial, improves their involvement, and allows nursing students to obtain a better knowledge of their partners. These findings can help develop group projects and tools based on technology to train future nursing professionals. The questionnaire developed is a valid tool to assess this.
1. Introduction
Digital technology has become integral to nurses’ practice [1,2], and nursing students’ predispositions toward technology can affect their future use of technology in clinical settings [3]. Nursing students have a unique perspective on how digital technologies can support learning in clinical practice [4]. Digital technology provides new opportunities to support teaching and learning [5]. Incorporating digital tools to help learn is essential to support the delivery of content and the use of technology by students [2]. Thus, it is necessary to prepare future generations of nurses to be active participants in information and communications technology, digital health, and eHealth rather than just teaching them technical skills regarding these tools [6].
Digital competence is vital for involving professional knowledge and skills to facilitate the educational use of digital technologies [5], and educators must pay attention to the training and education of nurses [7]. Integrating digital technologies into the nursing curriculum for students is necessary, and nursing schools must incorporate digital technology into the teaching environment. Nurse educators can support the integration of digital technology into pedagogy [2], as creative digital-based approaches can help engage students and offer advantages, such as convenience, ease of administration, and analysis [8]. Technology-based activities that encourage playability may promote learning among nursing students [9,10].
Digital technologies add value to learning because students feel comfortable with digital learning and face-to-face interaction activities. The students easily integrate digital technologies into learning, which helps learning and social fellowship. Thus, new forms of education based on technology and physical interaction with partners should be experienced [5,6]. Nursing associations recommend integrating information technology into nursing curriculums, and nurse educators have begun to address technology integration in the nursing curriculum [11]. As other authors state, while recent work from the field of mobile learning has emphasized the importance of learning across contexts, little analytical attention has been paid to the underlying dynamics of this phenomenon [12].
Nevertheless, not many nursing educators have studied the results of combining digital technologies and collaborative work with face-to-face interaction [5,6]. Some authors have stated that using innovative educational tools by nursing educators can be daunting because of the steep learning curve [13]. Consequently, nursing curricula are outdated in many countries, as there are considerable gaps in technology accessibility and training in nurse education. Another challenge is obtaining a better understanding of how digital technology impacts the well-being of students [14]. The effectiveness of learning among undergraduate nursing students in subjects such as anatomy or physiology can be higher when digital methods or problem-solving capacities are applied, provided these techniques facilitate students’ enjoyment of learning [15,16].
Digital technologies are already benefiting nursing practice and education. Digital programs in which nurses provide daily monitoring have helped reduce emergency department admissions. Mobile devices enable nurses to complement nursing education by providing innovative pedagogical solutions for content delivery and distance learning opportunities [17]. In nursing education, digital technology is used in the clinic and classroom to supplement learning. However, despite its upward trend, there is still a gap in acceptance [18]. The use of digital educational technologies is still at an early stage. Both students and teachers are still unaware of the scope and possibilities of these tools and do not take advantage of the full potential they can offer. The full impact of these technologies on personalized nursing care learning is not yet known [19]. Nowadays, we all carry electronic devices in our pockets. We must learn to integrate them into the working life of professionals and the academic life of nursing students.
Henceforth, there is a need to explore how digital educational technologies can be a part of learning in nursing education [5] without forgetting the importance of the humanistic approach and face-to-face interaction among peers [5,6]. Although many nursing programs have tried to implement digital technology in the classroom, more research in this field must be conducted [11]. Little is known about students’ experience using digital technology to learn about health [20,21], and reports of formal education using technology applications are low [3]. The ultimate goal of technology as a collaborative tool in healthcare practice is to improve the collaborative group as, in the future, nursing students will work in collaborative teams. As described by other authors, it is essential to estimate the validity and reliability of assessment tools in this study [16]. Nevertheless, we did not find a validated questionnaire to evaluate this specific aspect. Thus, we decided to perform a study to analyze the perceived usefulness of digital technology as a collaborative tool in a health project conducted by students at the University of Almeria, Spain, nursing degree. Our guiding research question was: what is the perceived usefulness of using digital technology among nursing students in a collaborative health project?
Therefore, the main aim of this research was to analyze the perceived usefulness of using digital technology among nursing students in a collaborative health project. We further sought to develop a questionnaire to perform this task and evaluate its psychometric reliability, performing exploratory and confirmatory factorial analyses.
2. Materials and Methods
2.1. Study Design
A cross-sectional observational study was performed through a questionnaire to evaluate digital technology’s perceived usefulness in creating a group project with peers. The students’ project aimed to develop a digital instrument in small groups of three to six students that taught anatomy to their partners entertainingly using digital technology as a collaborative instrument. Two examples of the projects developed are included as supplementary materials.
The study consisted of two phases: first, the development and validation of the questionnaire; second, the analysis of the data obtained from the participants’ answers. The questionnaire to assess the project’s perceived usefulness was developed based on three aspects: first, a literature review, performed using the terms questionnaire, digital technology, and nursing students in databases such as Pubmed, Scopus, and Web of Science; second, the professional and college experience of the authors of this study; third, meetings with the students to retrieve information. In the meetings, the students were asked to express their concerns about the difficulties they had in understanding the signature and how they thought it could improve, allowing us to develop the initial items of the questionnaire. The results of the meetings were merged with the literature reviewed. Thus, every questionnaire item corresponded to every concern detected in the face-to-face interviews. The initial version contained 20 items: 2 were demographical items and 18 were evaluation items (Table 1). Responses for the evaluation items were five-point Likert scales. Possible scores for the 18 qualitative items were the following: 1 = not at all, 2 = a little, 3 = somewhat, 4 = quite a bit, 5 = a lot. Reliability and validation analyses were performed [22].
Table 1.
Survey technology-based project in nursing.
2.2. Sample Size and Pilot Testing
The Epi Info™ App (Centers for Disease Control and Prevention, Atlanta, Georgia), Version 16 November 2021, was used to estimate the sample size. The population size was 47,229 (number of nursing students in Spain) [23], and the confidence interval was 95%, with an expected frequency of 91% and a precision of estimate within 5% of either side of the actual population proportion. From these values, a required sample size of 126 participants was established. It was in line with the classic rule set by Kline et al. [24] of using 2 to 20 subjects for each questionnaire item.
The eligible population was nursing students enrolled in the course of human anatomy from the Health Sciences Faculty of the University of Almeria, Spain. This program was chosen as the subject of human anatomy is one of the most challenging subjects for students, with a high failure rate among first-year students, so it is susceptible to the application of innovative methodologies that facilitate learning. Four students who did not participate in the research evaluated the feasibility, simplicity, and time required to answer the questionnaire. After concluding the exposition of the collaborative health projects, a printed version of the questionnaire was given to the nursing students who voluntarily took part in the study. The initial text of the questionnaire showed the purpose of the questionnaire and the informed consent. Personal data were not collected, and the participants could withdraw anytime. Only fully completed questionnaires were accepted. A database was created with all the information collected from statistical analyses without any statistical correction.
2.3. Questionnaire Validation
An expert panel composed of five nursing professionals and college professors performed content validation. The adequacy of the exploratory factor analysis (EFA) was determined using Bartlett’s test and the Kaiser–Meyer–Olkin (KMO) measure. For the evaluation of construct validity, the 18 qualitative items of the questionnaire were assessed through exploratory factor analysis. For the study of the item structure, principal factors calculation with a Varimax rotation was used. The decision to include an item in a construct was made iteratively by checking factor loadings and Cronbach’s alpha to determine which items did not sufficiently measure the same underlying construct [25]. For the inclusion of a question in a construct, items with a Pearson correlation coefficient lower than 0.5 were discarded. The latent dimensions formed by the items were determined.
Confirmatory factor analysis (CFA), which is the most used method in the literature [26] and has been used in similar research [27], was completed using AMOS software’s maximum likelihood estimation method. The goodness of fit was evaluated using the most common fit indices used in the literature: the chi-square test, the goodness of fit index (GFI), the root mean square error of approximation (RMSEA), the normed fit index (NFI), the non-normed fit index (NNFI) or the Tucker–Lewis index (TLI), and the comparative fit index (CFI) [22]. These values, which can range from 0 to 1, indicate a good model fit the closer they are to the value 1. In the case of the RMSEA, its value should be below 0.08. The reliability of the questionnaire was assessed through its internal consistency using Cronbach’s alpha [28], the split-half method, Guttman’s lambda test, parallel and strictly parallel models, and the intraclass correlation coefficient (ICC). In the case of these tests, whose results can range from 0 to 1, the closer the results are to the value 1, the higher the reliability.
2.4. Statistical Analyses and Review Board Approval
The data were analyzed using the SPSS version 27 (IBM Inc., Armonk, NY, USA). The nonparametric Mann–Whitney U test for independent variables was used to investigate the effect of sex. The Kolmogorov–Smirnov test was used for testing normality. Spearman’s rho correlation coefficient was also applied to analyze the existence of a linear association between domain scores and age. The statistical software AMOS version 26.0.0 (IBM Inc., Armonk, NY, USA) was used for confirmatory factor analysis. All methods described in this study were endorsed by the Research and Ethics Committee of Nursing, Physiotherapy, and Medicine Department of the University of Almeria (Spain), with approval number 178/2022. The questionnaire did not gather personal information. All participants voluntarily agreed to participate in the study. Informed consent was shown at the beginning of the questionnaire.
3. Results
3.1. Demographic Characteristics of the Respondents
A total of 132 nursing students took part in the research. Since the population study consisted of 136 nursing students, the participation rate was 97%. The attrition rate was 0%. The mean age of the respondents was 21.3 years, with a standard deviation (S.D.) of 6.8 years. The median was 18.5 years (Table 2).
Table 2.
Sex and age of participants.
3.2. Questionnaire Validation
Regarding the evaluation by the expert panel, the content validity index was 1.00 for the questionnaire, on a scale of 0 to 1, with 1 being the best possible value. The KMO value was 0.843, and the result of Bartlett’s test was p < 0.001, which indicated adequacy to perform exploratory factorial analysis. The exploratory factor analysis excluded 4 of the 18 initial items from the questionnaire and established four domains, which explained 63.9% of the variance in the data (Table 3). Domain one was measured by seven items, domain two by three items, domain three by two items, and domain four by two (Table 4). The domains were named based on the items included: the first domain defined the usefulness of the students’ projects, the second domain defined the involvement of the partners, the third domain defined the usefulness of the other students’ projects, and the fourth domain described better knowledge of partners.
Table 3.
Total explained variance.
Table 4.
Factor rotation matrix (a).
The global Cronbach’s alpha for the questionnaire was 0.85. The results of the other reliability tests stood between 0.783 and 0.879 (Table 5).
Table 5.
Reliability tests.
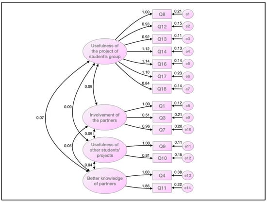
Confirmatory factor analysis was performed to assess the validity of the model generated through the exploratory factor analysis. The CFA was performed by applying the maximum likelihood estimation method. The model revealed 71 degrees of freedom, with a Chi-square value of 109.093 and a probability level of p < 0.005. The construct’s internal consistency is shown in Figure 1. The four constructs observed in EFC were confirmed, with the items exhibiting correlations from 0.51 to 1.14.
Figure 1.
Measures of internal consistency of the construct by confirmatory factor analysis, applying maximum likelihood estimation method.
Regression values, critical ratio, standard errors, and significance were estimated (Table 6). Critical ratio weights were high, and the disparities were significant in all the parameters.
Table 6.
Regression weights, standard errors, critical ratios, and significances.
The model’s goodness of fit was estimated through the following indices (Table 7): The GFI value was 0.898. The value of the magnitude evaluation of the RMSEA was 0.064. The NFI was 0.839, the NNFI (or TLI) value was 0.917, and the CFI value was 0.935.
Table 7.
Confirmatory factor analysis. Model adjustment measures.
3.3. Univariant Analysis
The analysis of the score of the domains adjusted by the number of items of each domain showed that, on a scale of 1–5 points, five being the best possible rating, the mean global score of the questionnaire was 4.67 (Table 8). The domain with the lowest score was the better knowledge of the partners, with 4.48 points. The domain with the highest score was the usefulness of other students’ projects, with a score of 4.75.
Table 8.
Total score of the domains, adjusted by the number of items.
3.4. Bivariant Analysis
The analysis of the scores of the domains regarding sex (Table 9) showed that men scored higher in the domain that defined the project’s usefulness of the student group and the global score of the activity. No differences were found in the rest of the domains.
Table 9.
Score of the domains, regarding sex.
The analysis of the domains’ scores regarding the participants’ age (Table 10) did not find any correlation between either aspects.
Table 10.
Score of the domains, regarding age.
4. Discussion
The primary purpose of this study was to create a questionnaire to assess the perceived usefulness of building a collaborative health project using technology among nursing students. We also aimed to evaluate the psychometric reliability of the instrument. As far as we know, this is the first investigation to create and test a questionnaire designed with this specific aim. Making an assessment tool is not straightforward [22], as objective tests must be applied to ensure validity. From the students’ perspective, the results from the evaluation could be helpful for the clinical practice of nursing professionals and the research of learning tools and models based on technology.
4.1. Size and Composition of the Sample
While some authors recommend sample sizes between 50 and 100 participants to conduct factor analysis and evaluate the psychometric properties of questionnaires [22], other authors propose applying the rule of Kline [24]. Others advise using tools such as Epi Info™ [29]. This tool calculated a needed sample size of 126 participants in our case, which agreed with the figures stated by other authors [24,30,31]. We gathered 132 questionnaires, above the figures suggested by other authors [22,24]. The response rate received was also higher than the figures stated in other studies [5,7]. Our sample was a convenience sample of nursing students, with a mean of 18.5 years. Similar to in other studies with nursing students, most were women [32], who tend to use more digital technology for health aspects than men [33]. This aspect must be considered when evaluating the external validity of the evaluation results.
4.2. Questionnaire Validation
The exploratory factor analysis led us to draw four items from the initial 18-item questionnaire. This number of items concurs with the figures expressed by other authors [26]. The exploratory factor analysis of the consequent 14-item questionnaire detected consistency in four domains. These domains were analyzed based on what the items shared [17]. The factorial solution demonstrated the model, similar to other questionnaires assessed in other ambits [7,22,34,35]. Thus, the theoretical construct of the questionnaire was adequate. Each questionnaire domain defined a different dimension, not related to the other domains, but well defined by the questions that compose it.
Regarding reliability, Cronbach’s alpha coefficient is the technique most employed in the literature [22]. Thus, it was used to assess the internal consistency of the questionnaire. An Alpha value higher than 0.67 could be considered acceptable [35], but Alpha values more elevated than 0.80 are regarded as good [22] or excellent [34]. In our resulting 14-item questionnaire, Cronbach’s alpha value was 0.85, exceeding the figures displayed by other authors in similar research [31]. The Intraclass correlation coefficient demonstrated high reliability, with the lower and upper scores being higher than other figures [31]. The remnant reliability tests also scored high values.
The confirmatory factorial analysis is considered adequate to define a questionnaire’s underlying conceptual structure [36], and in our case, the sample size was beyond the figures suggested in the literature [22,24]. Regarding the evaluation of RMSEA, weights under 0.08 indicate a good fit, which was our case. NFI values beyond 0.9 are considered good, and this was our case. TLI values above 0.9 are believed optimal, as was our case. Therefore, the CFI and the TLI are within the preferred range in our final questionnaire. The NFI and GFI values are above the minimum weight, and the RMSEA is within the optimal range. Therefore, the previously defined domains were verified.
4.3. Univariant Analysis
All the domains of the questionnaire obtained high scores. It implies that their project and the other students’ projects were helpful from the student’s point of view. The partners were involved in the project, and the activity benefited from understanding the partners better; therefore, the overall evaluation of using technology for collaborative research was positive. A possible explanation for these high scores is that using technology-based activities that encourage playability may promote learning among nursing students [9,10]. Nevertheless, we must consider a possible positive overestimation due to the potential selection bias of our sample and the volunteer effect [37]. In this sense, other authors state [8] that the potential advantages of using innovative approaches similar to this could outweigh the problems associated with the potential and unavoidable selection bias.
4.4. Bivariant Analysis
Regarding sex, most nursing students in Spain are women [32] who use more digital technology for health aspects than men [33]. Our sample was indeed mainly composed of women. Nevertheless, the male students scored higher on one of the domains, the project’s usefulness, and the activity’s global score. A plausible explanation is that female nursing students may be more used to using technology in health, so they could have been less surprised by the advantages of using technology to perform the activity [38].
The age of our research participants was mainly similar to other research related to the use of technology among nursing students [9,39]. When analyzing the scores regarding the age of the students, we did not find any correlation. A possible explanation is that, as some authors state, the intention to use digital technologies for learning depends more on information literacy than on the age of the participants [40]. Thus, the acceptance of technology for learning in collaborative groups among nursing students does not depend on age.
4.5. Limitations and Strengths
This study has some limitations. The main one is that our sample is convenience sampling. The participants were nursing students from a single University of Spain. The participation was voluntary, so there is a potential selection bias that can affect the external validity of the conclusions obtained. The median age of the participants was 18.5 years, similar to other similar research [9,39], and most were women. Albeit most nursing students in Spain are women [32], we should not assume that our sample is representative of all nursing students. Women also tend to use more digital technologies for health [33]. Therefore, these aspects should be considered when assessing the external validity of the results obtained. Another limitation is that our questionnaire was conceived in Spanish, so we cannot infer that our conclusions apply to other languages [25]. Another potential limitation is that the questionnaire was developed in the context of the signature of human anatomy. This aspect should be considered when assessing our findings’ external validity. We must also consider the potential ceiling effect of the scale scores. Other aspects of the educational program can be as important as digital technology for effect. Finally, our questionnaire did not have an online version, which could have helped obtain a larger sample. It could be beneficial to validate this questionnaire with students from other Spanish universities for future research. Translation and transcultural adaptation can also be conducted to examine the validity of the questionnaire in different languages and countries. An online version of the questionnaire could help to increase the sample size with students from other universities or governments. For future research, it could be helpful to analyze if the students perceive that the development of digital technology benefits learning, saving them time.
Our research also had some strengths. Our sample consisted of 132 participants, above the figures suggested by other authors [22]. The participation rate was above the figures displayed by other researchers [7], and the attrition rate, measured as the participants that abandoned, was null. Finally, we must also regard that the questionnaire achieved remarkable results in all the validation and reliability studies that validate this instrument. The evaluation of the participants, real nursing students who performed a collaborative project using technology, also adds value to this research.
5. Conclusions
Nursing students positively assess the use of digital technology as a collaborative tool, regardless of their age. The use of digital technology as a collaborative tool is perceived as beneficial as the students find it useful, improves their involvement, and allows them to obtain a better knowledge of their partners. These findings can help develop group projects and tools based on technology to train future nursing professionals for their clinical practice. The questionnaire developed is a valid and reliable tool that can be applied in other colleges or translated into other languages.
Supplementary Materials
The following supporting information can be downloaded at: https://www.mdpi.com/article/10.3390/ijerph192114267/s1.
Author Contributions
Conceptualization, B.J.N.-S. and D.L.-P.; methodology, J.G.-G. and M.R.-M.; formal analysis, R.A.-R. and T.P.-C.; investigation, D.L.-P., G.C.-L., M.R.-M., B.J.N.-S. and J.G.-G.; writing—original draft preparation, N.F.-S., R.A.-R. and B.J.N.-S.; writing—review and editing, N.F.-S., J.G.-G. and D.L.-P.; supervision, G.C.-L., M.R.-M. and T.P.-C. All authors have read and agreed to the published version of the manuscript.
Funding
This research received no external funding.
Institutional Review Board Statement
The study was conducted in accordance with the Declaration of Helsinki and approved by the Institutional Review Board of Nursing Science, Physiotherapy and Medicine Department, University of Almeria (ID: 178/2022).
Informed Consent Statement
Informed consent was obtained from all subjects involved in the study.
Data Availability Statement
The data presented in this study are available on request from the corresponding author.
Acknowledgments
Authors want to thank all participants for their time.
Conflicts of Interest
The authors declare no conflict of interest.
References
- Saba, V.K. Nursing informatics: Yesterday, today and tomorrow. Int. Nurs. Rev. 2001, 48, 177–187. [Google Scholar] [CrossRef] [PubMed]
- Williamson, K.M.; Muckle, J. Students’ Perception of Technology Use in Nursing Education. CIN Comput. Inform. Nurs. 2018, 36, 70–76. [Google Scholar] [CrossRef] [PubMed]
- Maag, M.M. Nursing Students’ Attitudes Toward Technology. Nurse Educ. 2006, 31, 112–118. [Google Scholar] [CrossRef] [PubMed]
- O’Connor, S.; Andrews, T. Smartphones and mobile applications (apps) in clinical nursing education: A student perspective. Nurse Educ. Today 2018, 69, 172–178. [Google Scholar] [CrossRef]
- Meum, T.T.; Koch, T.B.; Briseid, H.S.; Vabo, G.L.; Rabben, J. Perceptions of digital technology in nursing education: A qualitative study. Nurse Educ. Pract. 2021, 54, 103136. [Google Scholar] [CrossRef]
- Procter, P.M. Nursing Education. In Introduction to Nursing Informatics; Springer: London, UK, 2015; pp. 154–196. [Google Scholar]
- Eley, R.; Fallon, T.; Soar, J.; Buikstra, E.; Hegney, D. The status of training and education in information and computer technology of Australian nurses: A national survey. J. Clin. Nurs. 2008, 17, 2758–2767. [Google Scholar] [CrossRef]
- Story, L.; Butts, J.B.; Bishop, S.B.; Green, L.; Johnson, K.; Mattison, H. Innovative Strategies for Nursing Education Program Evaluation. J. Nurs. Educ. 2010, 49, 351–354. [Google Scholar] [CrossRef]
- Kayyali, R.; Wells, J.; Rahmtullah, N.; Tahsin, A.; Gafoor, A.; Harrap, N.; Nabhani-Gebara, S. Development and evaluation of a serious game to support learning among pharmacy and nursing students. Curr. Pharm. Teach. Learn. 2021, 13, 998–1009. [Google Scholar] [CrossRef]
- Idrissi, W.E.M.E.; Chemsi, G.; EL Kababi, K.; Radid, M. The Impact of Serious Game on the Nursing Students’ Learning, Behavioral Engagement, and Motivation. Int. J. Emerg. Technol. Learn. (IJET) 2022, 17, 18–35. [Google Scholar] [CrossRef]
- Raman, J. Mobile technology in nursing education: Where do we go from here? A review of the literature. Nurse Educ. Today 2015, 35, 663–672. [Google Scholar] [CrossRef]
- Pimmer, C. Mobile learning as boundary crossing: An alternative route to technology-enhanced learning? Interact. Learn. Environ. 2016, 24, 979–990. [Google Scholar] [CrossRef]
- Griffin-Sobel, J.P.; Acee, A.; Sharoff, L.; Kuo, L.; Woodstock-Wallace, A.; Dornbaum, M. A transdisciplinary approach to faculty development in nursing education technology. Nurs. Educ. Perspect. 2010, 31, 41–43. [Google Scholar] [PubMed]
- Turale, S. Technology and Its Impact on Nursing Education. Nurs. Sci. J. Thail. 2011, 29, 9–17. [Google Scholar]
- Barbagallo, M.S.; Porter, J.E.; Lamunu, M. Evaluation of a Blended Online and Digital Learning Mode of Anatomy and Physiology for Undergraduate Nursing Students. CIN Comput. Inform. Nurs. 2020, 38, 633–637. [Google Scholar] [CrossRef]
- Hardie, P.; Darley, A.; Carroll, L.; Redmond, C.; Campbell, A.; Jarvis, S. Nursing & Midwifery Students’ Experience of Im-mersive Virtual Reality Storytelling: An Evaluative Study. BMC Nurs. 2020, 19, 78. [Google Scholar] [CrossRef]
- Booth, R.G.; Strudwick, G.; McBride, S.; O’Connor, S.; López, A.L.S. How the nursing profession should adapt for a digital future. BMJ 2021, 373, n1190. [Google Scholar] [CrossRef]
- Gause, G.; Mokgaola, I.O.; Rakhudu, M.A. Technology usage for teaching and learning in nursing education: An integrative review. Curationis 2022, 45, 9. [Google Scholar] [CrossRef]
- Loureiro, F.; Sousa, L.; Antunes, V. Use of Digital Educational Technologies among Nursing Students and Teachers: An Exploratory Study. J. Pers. Med. 2021, 11, 1010. [Google Scholar] [CrossRef]
- Wilkinson, A.; Roberts, J.D.; While, A.E. Nursing students’ use of technology enhanced learning: A longitudinal study. J. Nurs. Educ. Pract. 2012, 3, p102. [Google Scholar] [CrossRef]
- Moule, P.; Ward, R.; Lockyer, L. Nursing and healthcare students’ experiences and use of e-learning in higher education. J. Adv. Nurs. 2010, 66, 2785–2795. [Google Scholar] [CrossRef]
- Paiva, P.C.P.; De Paiva, H.N.; de Oliveira Filho, P.M.; Lamounier, J.A.; e Ferreira, E.F.; Ferreira, R.C.; Kawachi, I.; Zarzar, P.M. Development and Validation of a Social Capital Questionnaire for Adolescent Students (SCQ-AS). PLoS ONE 2014, 9, e103785. [Google Scholar] [CrossRef] [PubMed]
- Arroyo, J. Why Are There Fewer Medicine Students If There Are More Places? Available online: https://www.redaccionmedica.com/secciones/estudiantes/-faltan-medicos-hay-mas-facultades-pero-741-alumnos-menos-que-hace-4-anos-2944 (accessed on 27 February 2022).
- Kline, R.B. Principles and Practice of Structural Equation Modeling, 4th ed.; The Guilford Press: New York, NY, USA, 2018. [Google Scholar]
- Ziniel, S.I.; Rosenberg, H.N.; Bach, A.M.; Singer, S.J.; Antonelli, R.C. Validation of a Parent-Reported Experience Measure of Integrated Care. Pediatrics 2015, 138, e20160676. [Google Scholar] [CrossRef] [PubMed]
- Soriano, B.J.N.; Duarte, S.G.; Alonso, A.M.F.; Perales, A.B.; Carreño, T.P. Validation of a Questionnaire Developed to Evaluate a Pediatric eHealth Website for Parents. Int. J. Environ. Res. Public Health 2020, 17, 2671. [Google Scholar] [CrossRef] [PubMed]
- Harerimana, A.; Mtshali, N.G. Using Exploratory and Confirmatory Factor Analysis to understand the role of technology in nursing education. Nurse Educ. Today 2020, 92, 104490. [Google Scholar] [CrossRef]
- Van Der Vaart, R.; Drossaert, C.; Neter, E.; AlBalawi, Y. Development of the Digital Health Literacy Instrument: Measuring a Broad Spectrum of Health 1.0 and Health 2.0 Skills. J. Med. Internet Res. 2017, 19, e27. [Google Scholar] [CrossRef]
- Siliquini, R.; Ceruti, M.; Lovato, E.; Lamberto, M.; Bruno, S.; De Vito, E.; Liguori, G.; Manzoli, L.; Messina, G.; Minniti, D.; et al. Surfing the internet for health information: An italian survey on use and population choices. BMC Med. Inform. Decis. Mak. 2011, 11, 21. [Google Scholar] [CrossRef]
- Lee, K.; Hoti, K.; Hughes, J.D.; Emmerton, L.M. Consumer Use of “Dr Google”: A Survey on Health Information-Seeking Behaviors and Navigational Needs. J. Med. Internet Res. 2015, 17, e288. [Google Scholar] [CrossRef]
- Christodoulou, E.G.; Kalokairinou, A. The Test-Retest Reliability and Pilot Testing of the “New Technology and Nursing Students’’ Learning Styles “Questionnaire”. Scand. J. Caring Sci. 2015, 8, 567–576. [Google Scholar]
- Sotos, J.R.; Gonzalez, L.; Martínez, I.P.; Rosa, M.C.; Herraez, M.J.S.; Hidalgo, J.L.-T. Prevalence of hazardous drinking among nursing students. J. Adv. Nurs. 2014, 71, 581–590. [Google Scholar] [CrossRef]
- Lee, H.Y.; Jin, S.W.; Henning-Smith, C.; Lee, J.; Lee, J. Role of Health Literacy in Health-Related Information-Seeking Behavior Online: Cross-sectional Study. J. Med. Internet Res. 2021, 23, e14088. [Google Scholar] [CrossRef]
- Castro, R.R.; De Oliveira, S.S.; Pereira, I.R.B.D.O.; Dos Santos, W.N.; Fernandes, S.F.; Da Silva, R.A.R. Construct validation: Coping with HIV/AIDS in Primary Health Care. Rev. Bras. Enferm. 2019, 72, 1173–1181. [Google Scholar] [CrossRef] [PubMed]
- Sasaki, N.; Imamura, K.; Thuy, T.T.T.; Watanabe, K.; Huong, N.T.; Kuribayashi, K.; Sakuraya, A.; Thuy, T.T.T.; Quynh, N.T.; Ma, N.T.K.; et al. Validation of the Job Content Questionnaire among Hospital Nurses in Vietnam. J. Occup. Health 2019, 62, e12086. [Google Scholar] [CrossRef] [PubMed]
- Tsai, J.-M.; Hsu, C.-Y.; Tsai, L.-Y.; Tsay, S.-L. Translation and validation of Taiwan Chinese version of the self-regulation questionnaire for gynecologic cancer survivors. Taiwan. J. Obstet. Gynecol. 2019, 58, 614–620. [Google Scholar] [CrossRef] [PubMed]
- Li, M.; Luo, Y.; Watson, R.; Zheng, Y.; Ren, J.; Tang, J.; Chen, Y. Healthcare workers’ (HCWs) attitudes and related factors towards COVID-19 vaccination: A rapid systematic review. Postgrad. Med. J. 2021, 140195. [Google Scholar] [CrossRef] [PubMed]
- Liu, H.-Y.; Chen, N.-H.; Wang, I.-T.; Wu, S.-M.; Han, C.-Y.; Hsu, D.-Y.; Han, H.-M.; Huang, D.-H. Predictors of individually perceived levels of team creativity for teams of nursing students in Taiwan: A cross-sectional study. J. Prof. Nurs. 2021, 37, 272–280. [Google Scholar] [CrossRef]
- Nes, A.A.G.; Steindal, S.A.; Larsen, M.H.; Heer, H.C.; Lærum-Onsager, E.; Gjevjon, E.R. Technological literacy in nursing education: A scoping review. J. Prof. Nurs. 2021, 37, 320–334. [Google Scholar] [CrossRef]
- Jang, M.; Aavakare, M.; Nikou, S.; Kim, S. The impact of literacy on intention to use digital technology for learning: A comparative study of Korea and Finland. Telecommun. Policy 2021, 45, 102154. [Google Scholar] [CrossRef]
Publisher’s Note: MDPI stays neutral with regard to jurisdictional claims in published maps and institutional affiliations. |
© 2022 by the authors. Licensee MDPI, Basel, Switzerland. This article is an open access article distributed under the terms and conditions of the Creative Commons Attribution (CC BY) license (https://creativecommons.org/licenses/by/4.0/).
