Network and Exploratory Factorial Analysis of the Depression Clinical Evaluation Test
Abstract
:1. Introduction
2. Materials and Methods
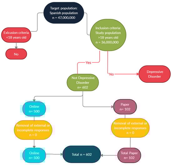
2.1. Participants
2.2. Instrument
2.3. Procedure
2.4. Data Analysis
2.5. Network Analysis
3. Results
3.1. Differential Item Functioning (DIF)
3.2. Exploratory Factorial Analysis (EFA)
3.3. Reliability
3.4. Network Analysis
4. Discussion
5. Conclusions
Author Contributions
Funding
Institutional Review Board Statement
Informed Consent Statement
Data Availability Statement
Conflicts of Interest
Abbreviations
| DCET | Depression Clinical Evaluation Test |
| DIF | Differential Item Functioning |
| EFA | Exploratory Factor Analysis |
| MINRES | Minimum Residual Method |
| KMO | Kaiser–Meyer–Olkin |
| LASSO | Least absolute shrinkage and selection operator |
| CI | Confidence Interval |
Appendix A

Appendix B
| Communalities | F1 Death Thoughts | F2 Attention | F3 Depressive Mood | F4 Anhedonia | F5 Clinical Discomfort | F6 Sleep | F7 Guilt | F8 Appetite | F9 Couple | F10 Líbido | F11 Family | F12 Substance Abuse | |
|---|---|---|---|---|---|---|---|---|---|---|---|---|---|
| Items | |||||||||||||
| 72 | 0.907 | 0.869 | |||||||||||
| 74 | 0.818 | 0.869 | |||||||||||
| 59 | 0.830 | 0.854 | |||||||||||
| 46 | 0.856 | 0.818 | |||||||||||
| 73 | 0.907 | 0.794 | |||||||||||
| 41 | 0.918 | 0.773 | 0.40 | ||||||||||
| 58 | 0.778 | 0.762 | |||||||||||
| 10 | 0.732 | 0.752 | |||||||||||
| 11 | 0.828 | 0.742 | |||||||||||
| 86 | 0.752 | 0.732 | |||||||||||
| 87 | 0.750 | 0.708 | |||||||||||
| 24 | 0.777 | 0.685 | 0.354 | ||||||||||
| 7 | 0.739 | 0.684 | |||||||||||
| 85 | 0.821 | 0.669 | 0.40 | ||||||||||
| 57 | 0.716 | 0.625 | 0.31 | ||||||||||
| 45 | 0.717 | 0.598 | |||||||||||
| 6 | 0.502 | 0.605 | |||||||||||
| 27 | 0.669 | 0.579 | |||||||||||
| 56 | 0.889 | 0.853 | |||||||||||
| 55 | 0.851 | 0.827 | |||||||||||
| 70 | 0.812 | 0.820 | |||||||||||
| 82 | 0.814 | 0.821 | |||||||||||
| 38 | 0.850 | 0.802 | |||||||||||
| 39 | 0.852 | 0.807 | |||||||||||
| 62 | 0.826 | 0.800 | |||||||||||
| 40 | 0.776 | 0.794 | |||||||||||
| 69 | 0.768 | 0.748 | |||||||||||
| 22 | 0.769 | 0.747 | |||||||||||
| 68 | 0.651 | 0.661 | 0.330 | ||||||||||
| 83 | 0.512 | 0.630 | |||||||||||
| 29 | 0.430 | 0.616 | |||||||||||
| 14 | 0.745 | 0.580 | |||||||||||
| 75 | 0.727 | 0.568 | 0.33 | ||||||||||
| 89 | 0.693 | 0.527 | 0.31 | ||||||||||
| 44 | 0.593 | 0.498 | |||||||||||
| 81 | 0.478 | 0.312 | 0.501 | ||||||||||
| 51 | 0.521 | 0.432 | 0.304 | ||||||||||
| 26 | 0.299 | 0.396 | |||||||||||
| 63 | 0.877 | 0.326 | 0.745 | ||||||||||
| 16 | 0.819 | 0.333 | 0.713 | ||||||||||
| 78 | 0.783 | 0.361 | 0.696 | ||||||||||
| 80 | 0.878 | 0.333 | 0.696 | ||||||||||
| 64 | 0.877 | 0.678 | |||||||||||
| 1 | 0.675 | 0.312 | 0.670 | ||||||||||
| 53 | 0.851 | 0.381 | 0.669 | ||||||||||
| 79 | 0.843 | 0.316 | 0.341 | 0.635 | |||||||||
| 52 | 0.684 | 0.306 | 0.607 | ||||||||||
| 77 | 0.783 | 0.347 | 0.611 | ||||||||||
| 32 | 0.685 | 0.407 | 0.585 | ||||||||||
| 17 | 0.641 | 0.344 | 0.556 | ||||||||||
| 25 | 0.632 | 0.583 | |||||||||||
| 37 | 0.806 | 0.335 | 0.356 | 0.561 | |||||||||
| 21 | 0.589 | 0.305 | 0.409 | ||||||||||
| 42 | 0.333 | 0.357 | |||||||||||
| 15 | 0.301 | 0.844 | |||||||||||
| 91 | 0.365 | 0.833 | |||||||||||
| 8 | 0.545 | 0.362 | 0.496 | ||||||||||
| 18 | 0.864 | 0.811 | |||||||||||
| 2 | 0.785 | 0.303 | 0.756 | ||||||||||
| 54 | 0.749 | 0.723 | |||||||||||
| 66 | 0.626 | 0.690 | |||||||||||
| 34 | 0.522 | 0.655 | |||||||||||
| 3 | 0.462 | 0.601 | |||||||||||
| 23 | 0.788 | 0.375 | 0.817 | ||||||||||
| 33 | 0.897 | 0.419 | 0.823 | ||||||||||
| 84 | 0.730 | 0.330 | 0.701 | ||||||||||
| 65 | 0.413 | 0.365 | 0.438 | ||||||||||
| 19 | 0.672 | 0.829 | |||||||||||
| 4 | 0.628 | 0.751 | |||||||||||
| 43 | 0.729 | 0.663 | |||||||||||
| 67 | 0.714 | 0.318 | 0.615 | ||||||||||
| 35 | 0.223 | 0.423 | |||||||||||
| 50 | 0.435 | 0.744 | |||||||||||
| 90 | 0.539 | 0.346 | 0.691 | ||||||||||
| 76 | 0.618 | 0.580 | |||||||||||
| 30 | 0.436 | 0.524 | |||||||||||
| 5 | 0.548 | 0.745 | |||||||||||
| 36 | 0.654 | 0.740 | |||||||||||
| 20 | 0.588 | 0.717 | |||||||||||
| 49 | 0.816 | 0.816 | |||||||||||
| 28 | 0.780 | 0.788 | |||||||||||
| 88 | 0.885 | 0.317 | 0.794 | ||||||||||
| 60 | 0.656 | 0.646 | |||||||||||
| 48 | 0.673 | 0.629 | |||||||||||
| 12 | 0.645 | 0.381 | 0.642 | ||||||||||
| 47 | 0.446 | 0.301 | 0.619 | ||||||||||
| % | 13 | 14 | 9 | 8 | 4 | 4 | 3 | 3 | 2 | 2 | 2 | 2 | |
| h2 | 15.6 | 16.2 | 1.8 | 9.13 | 4.37 | 5 | 3.6 | 3.6 | 2 | 2.9 | 2.6 | 2.42 |
| F1 | F2 | F3 | F4 | F5 | F6 | F7 | F8 | F9 | F10 | F11 | ||
|---|---|---|---|---|---|---|---|---|---|---|---|---|
| Communalities | Death Thoughts | Attention | Depressive Mood/ Anhedonia | Sleep | Family | Guilt | Clinical Discomfort | Appetite | Couple | Libido | Substance Abuse | |
| Items | ||||||||||||
| 76 | 0.903 | 0.837 | 0.314 | |||||||||
| 74 | 0.908 | 0.834 | 0.372 | |||||||||
| 46 | 0.855 | 0.831 | ||||||||||
| 11 | 0.833 | 0.822 | ||||||||||
| 59 | 0.854 | 0.817 | ||||||||||
| 10 | 0.736 | 0.774 | ||||||||||
| 75 | 0.844 | 0.767 | 0.316 | |||||||||
| 89 | 0.816 | 0.763 | ||||||||||
| 41 | 0.912 | 0.747 | 0.474 | |||||||||
| 45 | 0.697 | 0.725 | ||||||||||
| 58 | 0.764 | 0.714 | 0.385 | |||||||||
| 60 | 0.645 | 0.697 | ||||||||||
| 88 | 0.773 | 0.650 | 0.426 | |||||||||
| 27 | 0.609 | 0.646 | ||||||||||
| 24 | 0.747 | 0.639 | 0.412 | |||||||||
| 87 | 0.854 | 0.623 | 0.547 | |||||||||
| 7 | 0.760 | 0.610 | 0.512 | |||||||||
| 6 | 0.562 | 0.580 | 0.383 | |||||||||
| 57 | 0.739 | 0.567 | 0.399 | |||||||||
| 56 | 0.876 | 0.862 | ||||||||||
| 72 | 0.802 | 0.806 | ||||||||||
| 63 | 0.827 | 0.781 | 0.305 | |||||||||
| 40 | 0.726 | 0.781 | ||||||||||
| 55 | 0.797 | 0.772 | 0.317 | |||||||||
| 84 | 0.783 | 0.770 | ||||||||||
| 39 | 0.781 | 0.746 | 0.330 | |||||||||
| 38 | 0.766 | 0.724 | 0.330 | |||||||||
| 22 | 0.760 | 0.716 | ||||||||||
| 70 | 0.701 | 0.702 | 0.303 | |||||||||
| 71 | 0.742 | 0.687 | 0.374 | |||||||||
| 77 | 0.619 | 0.631 | ||||||||||
| 85 | 0.476 | 0.613 | ||||||||||
| 91 | 0.577 | 0.608 | ||||||||||
| 14 | 0.610 | 0.533 | 0.392 | |||||||||
| 29 | 0.426 | 0.459 | ||||||||||
| 51 | 0.579 | 0.454 | ||||||||||
| 44 | 0.583 | 0.446 | 0.338 | |||||||||
| 83 | 0.500 | 0.321 | 0.434 | 0.312 | ||||||||
| 26 | 0.316 | 0.431 | ||||||||||
| 64 | 0.870 | 0.790 | ||||||||||
| 82 | 0.905 | 0.313 | 0.783 | |||||||||
| 80 | 0.860 | 0.306 | 0.332 | 0.748 | ||||||||
| 81 | 0.869 | 0.356 | 0.330 | 0.733 | ||||||||
| 16 | 0.815 | 0.334 | 0.724 | |||||||||
| 65 | 0.743 | 0.716 | ||||||||||
| 52 | 0.748 | 0.340 | 0.689 | |||||||||
| 79 | 0.799 | 0.356 | 0.685 | |||||||||
| 53 | 0.814 | 0.363 | 0.680 | |||||||||
| 1 | 0.676 | 0.352 | 0.652 | |||||||||
| 17 | 0.696 | 0.313 | 0.316 | 0.643 | ||||||||
| 32 | 0.740 | 0.305 | 0.617 | |||||||||
| 66 | 0.713 | 0.360 | 0.579 | |||||||||
| 9 | 0.482 | 0.572 | ||||||||||
| 25 | 0.617 | 0.545 | ||||||||||
| 21 | 0.574 | 0.528 | ||||||||||
| 8 | 0.547 | 0.483 | 0.334 | |||||||||
| 18 | 0.822 | 0.800 | ||||||||||
| 2 | 0.784 | 0.32 | 0.742 | |||||||||
| 68 | 0.727 | 0.716 | ||||||||||
| 54 | 0.769 | 0.303 | 0.684 | |||||||||
| 34 | 0.517 | 0.669 | ||||||||||
| 3 | 0.528 | 0.653 | ||||||||||
| 49 | 0.854 | 0.307 | 0.799 | |||||||||
| 90 | 0.916 | 0.304 | 0.785 | |||||||||
| 28 | 0.815 | 0.771 | ||||||||||
| 61 | 0.664 | 0.318 | 0.657 | |||||||||
| 48 | 0.720 | 0.420 | 0.623 | |||||||||
| 23 | 0.752 | 0.368 | 0.826 | |||||||||
| 33 | 0.801 | 0.339 | 0.817 | |||||||||
| 86 | 0.785 | 0.725 | ||||||||||
| 67 | 0.517 | 0.319 | 0.532 | |||||||||
| 73 | 0.602 | 0.421 | 0.432 | |||||||||
| 93 | 0.675 | 0.770 | ||||||||||
| 15 | 0.587 | 0.672 | ||||||||||
| 94 | 0.846 | 0.513 | 0.612 | |||||||||
| 31 | 0.833 | 0.575 | 0.583 | |||||||||
| 62 | 0.834 | 0.561 | 0.563 | |||||||||
| 19 | 0.797 | 0.804 | ||||||||||
| 4 | 0.732 | 0.372 | 0.744 | |||||||||
| 43 | 0.761 | 0.742 | ||||||||||
| 69 | 0.705 | 0.608 | ||||||||||
| 35 | 0.357 | 0.533 | ||||||||||
| 92 | 0.633 | 0.365 | 0.712 | |||||||||
| 78 | 0.565 | 0.648 | ||||||||||
| 50 | 0.442 | 0.646 | ||||||||||
| 30 | 0.638 | 0.544 | ||||||||||
| 20 | 0.597 | 0.708 | ||||||||||
| 36 | 0.691 | 0.708 | ||||||||||
| 5 | 0.461 | 0.543 | ||||||||||
| 47 | 0.859 | 0.897 | ||||||||||
| 12 | 0.679 | 0.772 | ||||||||||
| 13 | 0.473 | 0.609 | ||||||||||
| % | 13 | 12 | 18 | 4 | 4 | 3 | 3 | 2 | 3 | 2 | 2 | |
| h2 | 14.6 | 14.2 | 2.5 | 5.2 | 4.2 | 3.9 | 3.4 | 3.3 | 2.6 | 3.1 | 2.5 |
| F1 | F2 | F3 | F4 | F5 | F6 | F7 | F8 | F9 | F10 | ||
|---|---|---|---|---|---|---|---|---|---|---|---|
| Communalities | Death Thoughts | Attention | Depressive Mood | Anhedonia | Clinical discomfort | Sleep | Family/Couple | Guilt | Appetite | Substance Abuse | |
| Items | |||||||||||
| 76 | 0.939 | 0.910 | |||||||||
| 74 | 0.918 | 0.905 | |||||||||
| 59 | 0.837 | 0.881 | |||||||||
| 75 | 0.856 | 0.864 | |||||||||
| 41 | 0.895 | 0.853 | |||||||||
| 46 | 0.864 | 0.834 | |||||||||
| 89 | 0.557 | 0.826 | |||||||||
| 11 | 0.781 | 0.808 | |||||||||
| 45 | 0.823 | 0.794 | |||||||||
| 58 | 0.743 | 0.788 | |||||||||
| 87 | 0.842 | 0.762 | |||||||||
| 88 | 0.761 | 0.761 | |||||||||
| 60 | 0.682 | 0.756 | |||||||||
| 27 | 0.694 | 0.750 | |||||||||
| 7 | 0.781 | 0.733 | |||||||||
| 24 | 0.725 | 0.729 | |||||||||
| 10 | 0.699 | 0.728 | |||||||||
| 57 | 0.728 | 0.677 | |||||||||
| 6 | 0.615 | 0.653 | |||||||||
| 56 | 0.805 | 0.864 | |||||||||
| 72 | 0.802 | 0.861 | |||||||||
| 63 | 0.781 | 0.820 | |||||||||
| 40 | 0.686 | 0.794 | |||||||||
| 39 | 0.823 | 0.792 | |||||||||
| 55 | 0.823 | 0.787 | |||||||||
| 84 | 0.761 | 0.773 | |||||||||
| 22 | 0.694 | 0.766 | |||||||||
| 38 | 0.773 | 0.760 | |||||||||
| 71 | 0.651 | 0.690 | |||||||||
| 70 | 0.582 | 0.683 | |||||||||
| 85 | 0.397 | 0.585 | |||||||||
| 77 | 0.568 | 0.543 | |||||||||
| 91 | 0.575 | 0.523 | |||||||||
| 14 | 0.620 | 0.483 | 0.475 | ||||||||
| 44 | 0.571 | 0.436 | 0.308 | 0.315 | |||||||
| 83 | 0.353 | 0.394 | 0.329 | ||||||||
| 29 | 0.435 | 0.362 | |||||||||
| 26 | 0.250 | 0.333 | |||||||||
| 53 | 0.834 | 0.588 | 0.345 | ||||||||
| 16 | 0.766 | 0.577 | 0.398 | ||||||||
| 32 | 0.709 | 0.569 | |||||||||
| 81 | 0.875 | 0.559 | 0.432 | ||||||||
| 80 | 0.865 | 0.559 | 0.396 | ||||||||
| 82 | 0.881 | 0.556 | 0.399 | ||||||||
| 52 | 0.790 | 0.546 | 0.385 | ||||||||
| 64 | 0.819 | 0.542 | 0.383 | ||||||||
| 37 | 0.730 | 0.318 | 0.315 | 0.700 | |||||||
| 25 | 0.616 | 0.670 | |||||||||
| 9 | 0.475 | 0.559 | |||||||||
| 66 | 0.643 | 0.373 | 0.510 | ||||||||
| 21 | 0.428 | 0.505 | |||||||||
| 42 | 0.235 | 0.481 | |||||||||
| 93 | 0.594 | 0.691 | |||||||||
| 15 | 0.523 | 0.645 | |||||||||
| 31 | 0.796 | 0.462 | 0.607 | ||||||||
| 94 | 0.782 | 0.476 | 0.318 | 0.588 | |||||||
| 62 | 0.786 | 0.409 | 0.322 | 0.583 | |||||||
| 8 | 0.505 | 0.432 | 0.457 | ||||||||
| 18 | 0.858 | 0.806 | |||||||||
| 2 | 0.813 | 0.772 | |||||||||
| 68 | 0.712 | 0.705 | |||||||||
| 3 | 0.588 | 0.686 | |||||||||
| 34 | 0.512 | 0.654 | |||||||||
| 54 | 0.615 | 0.562 | |||||||||
| 90 | 0.889 | 0.397 | 0.757 | ||||||||
| 49 | 0.825 | 0.756 | |||||||||
| 28 | 0.786 | 0.417 | 0.709 | ||||||||
| 48 | 0.648 | 0.601 | |||||||||
| 61 | 0.551 | 0.571 | |||||||||
| 73 | 0.704 | 0.684 | |||||||||
| 43 | 0.639 | 0.300 | 0.640 | ||||||||
| 19 | 0.564 | 0.618 | |||||||||
| 4 | 0.623 | 0.608 | |||||||||
| 69 | 0.689 | 0.608 | |||||||||
| 35 | 0.215 | 0.373 | |||||||||
| 47 | 0.743 | 0.837 | |||||||||
| 12 | 0.739 | 0.317 | 0.735 | ||||||||
| 13 | 0.457 | 0.661 | |||||||||
| % | 19 | 12 | 11 | 4 | 4 | 4 | 4 | 4 | 3 | 3 | |
| h2 | 20.4 | 12.5 | 11.4 | 11.3 | 3.8 | 4.4 | 3.8 | 3.5 | 2.4 | 2.1 |
Appendix C





Appendix D




References
- American Psychiatric Association. Diagnostic and Statistical Manual of Mental Disorders, 5th ed.; American Psychiatric Association: Washington DC, USA, 2013. [Google Scholar]
- World Health Organization. Depression and Other Common Mental Disorders: Global Health Estimates; World Health Organization: Geneva, Switzerland, 2017. [Google Scholar]
- Brailovskaia, J.; Forkmann, T.; Glaesmer, H.; Paashaus, L.; Rath, D.; Schönfelder, A.; Juckel, G.; Teismann, T. Positive Mental Health Moderates the Association between Suicide Ideation and Suicide Attempts. J. Affect. Disord. 2019, 245, 246–249. [Google Scholar] [CrossRef]
- Siegmann, P.; Willutzki, U.; Fritsch, N.; Nyhuis, P.; Wolter, M.; Teismann, T. Positive Mental Health as a Moderator of the Association between Risk Factors and Suicide Ideation/Behavior in Psychiatric Inpatients. Psychiatry Res. 2019, 273, 678–684. [Google Scholar] [CrossRef] [PubMed]
- Guillot-Valdés, M.; Guillén-Riquelme, A.; Buela-Casal, G. Reliability and Validity of the Basic Depression Questionnaire. Int. J. Clin. Health Psychol. 2019, 19, 243–250. [Google Scholar] [CrossRef]
- Guillot Valdés, M.; Guillén Riquelme, A.; Buela Casal, G. A Meta-Analysis of the Generalization of the Reliability of State/Trait Depression Inventory Scores. Psicothema 2020, 32, 476–489. [Google Scholar] [PubMed]
- Bernaras, E.; Jaureguizar, J.; Garaigordobil, M. Child and Adolescent Depression: A Review of Theories, Evaluation Instruments, Prevention Programs, and Treatments. Front. Psychol. 2019, 10, 543. [Google Scholar] [CrossRef]
- Fried, E.I. The 52 Symptoms of Major Depression: Lack of Content Overlap among Seven Common Depression Scales. J. Affect. Disord. 2017, 208, 191–197. [Google Scholar] [CrossRef]
- Sanz Fernández, J.; Izquierdo, A.; García Vera, M.P. Una Revisión Desde La Perspectiva de La Validez de Contenido de Los Cuestionarios, Escalas e Inventarios Autoaplicados Más Utilizados En España Para Evaluar La Depresión Clínica En Adultos. Psicopatol. Clín. Leg. Forense 2013, 13, 139–175. [Google Scholar]
- Beck, A.T.; Epstein, N.; Brown, G.; Steer, R.A. An Inventory for Measuring Clinical Anxiety: Psychometric Properties. J. Consult Clin. Psychol. 1988, 56, 893. [Google Scholar] [CrossRef]
- Zung, W.W. A Self-Rating Depression Scale. Arch. Gen. Psychiatry. 1965, 12, 63–70. [Google Scholar] [CrossRef] [PubMed]
- Zigmond, A.S.; Snaith, R.P. The Hospital Anxiety and Depression Scale. Acta Psychiatr. Scand. 1983, 67, 361–370. [Google Scholar] [CrossRef] [PubMed]
- Baptista, M.N.; Cunha, F.; Hauck, N. The Latent Structure of Depression Symptoms and Suicidal Thoughts in Brazilian Youths. J. Affect. Disord. 2019, 254, 90–97. [Google Scholar] [CrossRef] [PubMed]
- Clack, S.; Ward, T. The Classification and Explanation of Depression. Behav. Change 2019, 36, 41–55. [Google Scholar] [CrossRef]
- Ruscio, J.; Brown, T.A.; Meron Ruscio, A. A Taxometric Investigation of DSM-IV Major Depression in a Large Outpatient Sample: Interpretable Structural Results Depend on the Mode of Assessment. Assessment 2009, 16, 127–144. [Google Scholar] [CrossRef] [PubMed]
- Ten Have, M.; Lamers, F.; Wardenaar, K.; Beekman, A.; De Jonge, P.; Van Dorsselaer, S.; Tuithof, M.; Kleinjan, M.; De Graaf, R. The Identification of Symptom-Based Subtypes of Depression: A Nationally Representative Cohort Study. J. Affect. Disord. 2016, 190, 395–406. [Google Scholar] [CrossRef]
- American Educational Research Association. American Psychological Association & National Council on Measurement in Education Standards for Educational and Psychological Testing; American Educational Research Association: Washington, DC, USA, 2018. [Google Scholar]
- Guillot-Valdés, M.; Guillén-Riquelme, A.; Buela-Casal, G. Content Validity through Expert Judgment for the Depression Clinical Evaluation Test. Int. J. Clin. Health Psychol. 2022, 22, 100292. [Google Scholar] [CrossRef]
- Costantini, G.; Richetin, J.; Preti, E.; Casini, E.; Epskamp, S.; Perugini, M. Stability and Variability of Personality Networks. A Tutorial on Recent Developments in Network Psychometrics. Pers. Individ. Differ. 2019, 136, 68–78. [Google Scholar] [CrossRef]
- Cramer, A.O.; Van Borkulo, C.D.; Giltay, E.J.; Van Der Maas, H.L.; Kendler, K.S.; Scheffer, M.; Borsboom, D. Major Depression as a Complex Dynamic System. PLoS ONE 2016, 11, e0167490. [Google Scholar] [CrossRef]
- Hakulinen, C.; Fried, E.I.; Pulkki-Råback, L.; Virtanen, M.; Suvisaari, J.; Elovainio, M. Network Structure of Depression Symptomology in Participants with and without Depressive Disorder: The Population-Based Health 2000–2011 Study. Soc. Psychiatr. Epidemiol. 2020, 55, 1273–1282. [Google Scholar] [CrossRef]
- Liu, R.; Chen, X.; Qi, H.; Feng, Y.; Su, Z.; Cheung, T.; Jackson, T.; Lei, H.; Zhang, L.; Xiang, Y.-T. Network Analysis of Depressive and Anxiety Symptoms in Adolescents during and after the COVID-19 Outbreak Peak. J. Affect. Disord. 2022, 301, 463–471. [Google Scholar] [CrossRef]
- Briganti, G.; Linkowski, P. Exploring Network Structure and Central Items of the Narcissistic Personality Inventory. Int. J. Methods Psychiatr. Res. 2020, 29, e1810. [Google Scholar] [CrossRef]
- Charan, J.; Biswas, T. How to calculate sample size for different study designs in medical research? Indian J. Psychol. 2013, 35, 121–126. [Google Scholar] [CrossRef] [PubMed] [Green Version]
- World Medical Association. Declaration of Helsinki: Ethical principles for Medical research involving human subjects. JAMA 2013, 310, 2191–2194. [Google Scholar] [CrossRef] [PubMed]
- Gómez-Benito, J.; Sireci, S.; Padilla, J.-L.; Hidalgo, M.D.; Benítez, I. Differential Item Functioning: Beyond Validity Evidence Based on Internal Structure. Psicothema 2018, 30, 104–109. [Google Scholar]
- Muñiz, J.; Fonseca-Pedrero, E. Diez Pasos Para La Construcción de Un Test. Psicothema 2019, 31, 7–16. [Google Scholar] [PubMed]
- Wang, Y.; Hu, Z.; Feng, Y.; Wilson, A.; Chen, R. Changes in Network Centrality of Psychopathology Symptoms between the COVID-19 Outbreak and after Peak. Mol. Psychiatry 2020, 25, 3140–3149. [Google Scholar] [CrossRef] [PubMed]
- Fonseca-Pedrero, E.; Díez-Gómez, A.; de la Barrera, U.; Sebastian-Enesco, C.; Ortuño-Sierra, J.; Montoya-Castilla, I.; Lucas-Molina, B.; Inchausti, F.; Pérez-Albéniz, A. Conducta Suicida En Adolescentes: Un Análisis de Redes. Rev. Psiquiatr. Salud. Ment. 2020, in press. [Google Scholar] [CrossRef] [PubMed]
- Jung, A.; Tran, N.; Mara, A. When Is Network Lasso Accurate? Front. Appl. Math. Stat. 2018, 3, 28. [Google Scholar] [CrossRef]
- Epskamp, S.; Borsboom, D.; Fried, E.I. Estimating Psychological Networks and Their Accuracy: A Tutorial Paper. Behav. Res. Methods 2018, 50, 195–212. [Google Scholar] [CrossRef]
- RStudio, T. RStudio: Integrated Development for R; Rstudio Team, PBC: Boston, MA, USA, 2020; Available online: http://www.rstudio.com (accessed on 25 July 2020).
- JASP, T. Jasp, Version 0.16. 2021. Available online: https://jasp-stats.org/ (accessed on 20 January 2022).
- Revelle, W.R. Psych: Procedures for Personality and Psychological Research. 2017. Available online: https://CRAN.R-project.org/package=psych (accessed on 16 September 2020).
- Raiche, G.; Magis, D.; Raiche, M.G. Package NFactors; Repository CRAN: online, 2020. Available online: https://cran.r-project.org/web/packages/nFactors/index.html (accessed on 4 April 2021).
- Genz, A.; Bretz, F.; Miwa, T.; Mi, X.; Leisch, F.; Scheipl, F.; Bornkamp, B.; Maechler, M.; Hothorn, T.; Hothorn, M.T. Package ‘Mvtnorm’. J. Comput. Graph. Stat. 2021, 11, 950–971. [Google Scholar] [CrossRef]
- Fox, J.; Weisberg, S. An R Companion to Applied Regression; Sage Publications: Los Angeles, CA, USA, 2019; Available online: https://socialsciences.mcmaster.ca/jfox/Books/Companion (accessed on 18 May 2021).
- Müller, K.; Wickham, H.; Francois, R.; Bryan, J. Tibble. R package Version. 2016. Available online: https://cran.r-project.org/web/packages/tibble/index.html (accessed on 10 April 2021).
- Epskamp, S.; Cramer, A.O.; Waldorp, L.J.; Schmittmann, V.D.; Borsboom, D. Qgraph: Network Visualizations of Relationships in Psychometric Data. J. Stat. Softw. 2012, 48, 1–18. [Google Scholar] [CrossRef]
- Jodoin, M.G.; Gierl, M.J. Evaluating Type I Error and Power Rates Using an Effect Size Measure with the Logistic Regression Procedure for DIF Detection. Appl. Meas. Educ. 2001, 14, 329–349. [Google Scholar] [CrossRef]
- Ferrando Piera, P.J.; Lorenzo Seva, U.; Hernández Dorado, A.; Muñiz Fernández, J. Decálogo Para El Análisis Factorial de Los Ítems de Un Test. Psicothema 2022, 34, 7–17. [Google Scholar]
- Belvederi Murri, M.; Amore, M.; Respino, M.; Alexopoulos, G.S. The Symptom Network Structure of Depressive Symptoms in Late-Life: Results from a European Population Study. Mol. Psychiatry 2020, 25, 1447–1456. [Google Scholar] [CrossRef] [PubMed]
- Fried, E.I.; Epskamp, S.; Nesse, R.M.; Tuerlinckx, F.; Borsboom, D. What Are‘good’depression Symptoms? Comparing the Centrality of DSM and Non-DSM Symptoms of Depression in a Network Analysis. J. Affect. Disord. 2016, 189, 314–320. [Google Scholar] [CrossRef]
- Doupnik, S.K.; Rudd, B.; Schmutte, T.; Worsley, D.; Bowden, C.F.; McCarthy, E.; Eggan, E.; Bridge, J.A.; Marcus, S.C. Association of Suicide Prevention Interventions with Subsequent Suicide Attempts, Linkage to Follow-up Care, and Depression Symptoms for Acute Care Settings: A Systematic Review and Meta-Analysis. JAMA Psychiatry 2020, 77, 1021–1030. [Google Scholar] [CrossRef]
- Orsolini, L.; Latini, R.; Pompili, M.; Serafini, G.; Volpe, U.; Vellante, F.; Fornaro, M.; Valchera, A.; Tomasetti, C.; Fraticelli, S. Understanding the Complex of Suicide in Depression: From Research to Clinics. Psychiatry Investig. 2020, 17, 207. [Google Scholar] [CrossRef]
- Fonseca-Pedrero, E. Análisis de Redes: ¿Una Nueva Forma de Comprender La Psicopatología? Rev. Psiquiatr. Salud. Ment. 2017, 10, 206–215. [Google Scholar] [CrossRef]
- Fonseca-Pedrero, E. Análisis de Redes En Psicología. Pap. Del Psicol. 2018, 39, 1–12. [Google Scholar]
- Sanz, J.; García-Vera, M.P. Rendimiento Diagnóstico y Estructura Factorial Del Inventario Para La Depresión de Beck–Segunda Edición (BDI-II) En Pacientes Españoles Con Trastornos Psicológicos. An. De Psicol. 2013, 29, 66–75. [Google Scholar] [CrossRef]
- Terol-Cantero, M.C.; Cabrera-Perona, V.; Martín-Aragón, M. Revisión de Estudios de La Escala de Ansiedad y Depresión Hospitalaria (HAD) En Muestras Españolas. An. De Psicol. 2015, 31, 494–503. [Google Scholar] [CrossRef]
- Ruiz-Grosso, P.; Loret de Mola, C.; Vega-Dienstmaier, J.M.; Arevalo, J.M.; Chavez, K.; Vilela, A.; Lazo, M.; Huapaya, J. Validation of the Spanish Center for Epidemiological Studies Depression and Zung Self-Rating Depression Scales: A Comparative Validation Study. PLoS ONE 2012, 7, e45413. [Google Scholar]
- Arroyo Menéndez, M.; Finkel Morgenstern, L. Encuestas Por Internet y Nuevos Procedimientos Muestrales. Panor. Soc. 2019, 30, 41–53. [Google Scholar]
- Nayak, M.; Narayan, K.A. Strengths and Weaknesses of Online Surveys. Technology 2019, 6, 0837–2405053138. [Google Scholar] [CrossRef]




| Online Sample (n = 500) | Paper Sample (n = 102) | |
|---|---|---|
| Sex (female) | 71.25% (357) | 76.4% (78) |
| Age, mean (SD) | 24.6 (8.72) | 25.5 (6.4) |
| Andalusia | 88% (440) | 87.25% (89) |
| Madrid | 5.2% (26) | 7.84% (8) |
| Valencian Community and Balearic Islands | 3.8% (19) | 1.96% (2) |
| Estremadura | 2.6% (13) | 2.94% (3) |
| Galicia | 0.4% (2) | |
| Academic level % (n) | ||
| PhD | 4.4% (22) | 2.94% (3) |
| University Degree | 76.3% (382) | 38.23% (39) |
| University Degree in progress | 6.78% (34) | 40.19% (41) |
| High school/Baccalaureate | 10.77% (54) | 6.86% (7) |
| Vocational training | 1.60% (8) | 11.76% (12) |
| Without studies | 0 | 0 |
| Marital status | ||
| Single | 94.2% (472) | 95% (97) |
| Married | 4.4% (22) | 3.92% (4) |
| Divorced | 0.80%(4) | 0.98% (1) |
| Widowed | 0.40% (2) | 0 |
Publisher’s Note: MDPI stays neutral with regard to jurisdictional claims in published maps and institutional affiliations. |
© 2022 by the authors. Licensee MDPI, Basel, Switzerland. This article is an open access article distributed under the terms and conditions of the Creative Commons Attribution (CC BY) license (https://creativecommons.org/licenses/by/4.0/).
Share and Cite
Guillot-Valdés, M.; Guillén-Riquelme, A.; Sierra, J.C.; Buela-Casal, G. Network and Exploratory Factorial Analysis of the Depression Clinical Evaluation Test. Int. J. Environ. Res. Public Health 2022, 19, 10788. https://doi.org/10.3390/ijerph191710788
Guillot-Valdés M, Guillén-Riquelme A, Sierra JC, Buela-Casal G. Network and Exploratory Factorial Analysis of the Depression Clinical Evaluation Test. International Journal of Environmental Research and Public Health. 2022; 19(17):10788. https://doi.org/10.3390/ijerph191710788
Chicago/Turabian StyleGuillot-Valdés, María, Alejandro Guillén-Riquelme, Juan Carlos Sierra, and Gualberto Buela-Casal. 2022. "Network and Exploratory Factorial Analysis of the Depression Clinical Evaluation Test" International Journal of Environmental Research and Public Health 19, no. 17: 10788. https://doi.org/10.3390/ijerph191710788
APA StyleGuillot-Valdés, M., Guillén-Riquelme, A., Sierra, J. C., & Buela-Casal, G. (2022). Network and Exploratory Factorial Analysis of the Depression Clinical Evaluation Test. International Journal of Environmental Research and Public Health, 19(17), 10788. https://doi.org/10.3390/ijerph191710788

