Abstract
A sharp increase in migrant workers has raised concerns for TB epidemics, yet optimal TB control strategies remain unclear in Taiwan regions. This study assessed intervention efforts on reducing tuberculosis (TB) infection among migrant workers. We performed large-scale data analyses and used them to develop a control-based migrant worker-associated susceptible–latently infected–infectious–recovered (SLTR) model. We used the SLTR model to assess potential intervention strategies such as social distancing, early screening, and directly observed treatment, short-course (DOTS) for TB transmission among migrant workers and locals in three major hotspot cities from 2018 to 2023. We showed that social distancing was the best single strategy, while the best dual measure was social distancing coupled with early screening. However, the effectiveness of the triple strategy was marginally (1–3%) better than that of the dual measure. Our study provides a mechanistic framework to facilitate understanding of TB transmission dynamics between locals and migrant workers and to recommend better prevention strategies in anticipation of achieving WHO’s milestones by the next decade. Our work has implications for migrant worker-associated TB infection prevention on a global scale and provides a knowledge base for exploring how outcomes can be best implemented by alternative control measure approaches.
1. Introduction
Tuberculosis (TB) remains the leading cause of death from a single infectious agent and one of the top 10 causes of death worldwide; nearly 10 million people developed TB and 1.5 million died in 2020 [1]. There are 30 countries with high TB burdens, accounting for 86% of all estimated cases worldwide, of which eight of these countries account for two-thirds of the world’s TB cases: India (26%), China (8.5%), Indonesia (8.4%), the Philippines (6.0%), Pakistan (5.8%), Nigeria (4.6%), Bangladesh (3.6%), and South Africa (3.3%) [1].
Previous studies have suggested that migrant workers from countries with high TB incidences have a significant impact on TB epidemics in low-incidence countries [2,3,4,5,6,7,8,9]. Recently, the TB incidence in migrant workers (53–73.7 per 100,000 persons) was similar to that in the Taiwanese population (45.5–76.8 per 100,000 persons) in the period 2004–2013, whereas migrant workers in the youngest group (≤24 years old) had higher TB risk (5.3-fold) than the Taiwanese population [2]. In Taiwan, the average annual TB incidence rate was reported to be higher in the foreign-born population (94 per 100,000 persons) than in the local-born population (72 per 100,000 persons) in the period 2002–2005 [9]. The epidemiology of TB in foreign-born cases is predominant in females (65.4%), with greater incidence in the 25–44 year old population (70.9%), whereas the majority of cases among local-born population are male (69.4%) in the population aged >65 years (49.6%) [9]. The foreign-born population, regarded as a high-risk group, accounts for the majority of TB cases in Singapore, Finland, Japan, and Europe. Therefore, the sharp increase of 63% migrant workers from 280,928 in 2013 to 458,619 in 2019 has raised concerns for potential TB epidemics in Taiwan [10].
Nationwide epidemiological investigations have shown different risk factors among local and migrant groups [2]. It is evident that factors such as TB characteristics, population density, types of industries present in counties and cities, and variabilities between local and migrant workers can cause substantial differences in disease transmissions [2,8,9]. The substantial differences in TB incidence between Taiwanese and migrant workers might be partly due to high TB incidence after the arrival of migrant workers contributed by the reactivation of latent TB infections, as well as new TB infections in Taiwan [2,5]. Moreover, migrant workers experience more stress during their daily work and have less access to medical services, making them more vulnerable to infectious diseases [9].
The Taiwan Center of Disease Control (Taiwan CDC) has taken four strategies based on the signs and symptoms of TB to contain TB transmission in migrant workers: (i) active case finding by post-arrival medical examination and regular health examination, (ii) seeing a doctor when experiencing TB symptoms and culture-confirmed treatment, (iii) medical care through reimbursement policies, and (iv) implementing TB/multidrug-resistant TB (MDR-TB) case management through directly observed treatment, short-course (DOTS)/DOTS-plus programs [11]. Hospitals using case management with DOTS can improve the adherence of TB patients and the control of TB-epidemic situations [12]. The rates of acquired MDR-TB were significantly lower after the implementation of DOTS and DOTS-plus programs [13].
2. Background
A mechanistic, population transmission dynamics-based model can offer a useful tool for analyzing the spread of infectious diseases and evaluating the relative effectiveness of different measures [14]. The first mathematical model describing the epidemiological trend of TB was developed by Waaler et al. [15]. It consisted of five discrete difference equations, and model parameters were estimated from observed datasets. The first continuous TB model composed of ordinary differential equations was constructed by Revelle et al. [16]. Then, a simple three-compartment TB model was constructed by Blower et al. [17]. They developed it further into a five-compartment model to incorporate TB endogenous reactivation and relapse.
Optimal control theory is a branch of mathematics recently developed to obtain optimal methods to control a dynamic system [18,19,20]. The optimal control theory applied to TB models could provide valuable insight into the decision- and policymaking of public health agents. For example, Kim et al. [19] used a classic susceptible–latent–infected–recovery (SEIR) model to predict the effect of reducing the number of high-risk latent and infectious TB individuals and minimizing the cost of implementing control measures. These measures include reducing the contact between susceptible and infectious individuals, preventing the failure of treatment in infectious individuals, and increasing the treatment rate for target group such as people who have had close contact with TB patients and those who live with HIV patients.
Among various mathematical models of TB transmission, the factor of migration is rarely considered due to the assumption of closed populations [21]. We aimed to incorporate migrant workers as a subpopulation into a compartmental model to explore the intrinsic mechanism of TB transmission dynamics between migrant and local population. Several theoretical studies have formulated deterministic epidemiological models with immigration of infectives [22,23,24,25,26].
This study focused on examining the migrant-based TB transmission along with multiple control measures in highly endemic Taiwan regions. Hence, there were three aims of this study: (i) to establish an enhanced TB dynamic model based on Jia et al. [22] with an additional transmission route from infectious local to migrant populations, (ii) to assess the efforts of potential control strategies (social distancing, early screening, and DOTS) on TB incidence dynamics projected from the reference year 2018 to 2020 and 2023 further, after performing a broad literature data analysis to implement model parameterization, and (iii) to present different combinations of interventions for the optimal infection control. The percentage reduction in the populations of latently infected and infectious TB with/without control measures was the determinant modeling outcome.
3. Materials and Methods
3.1. Study Design
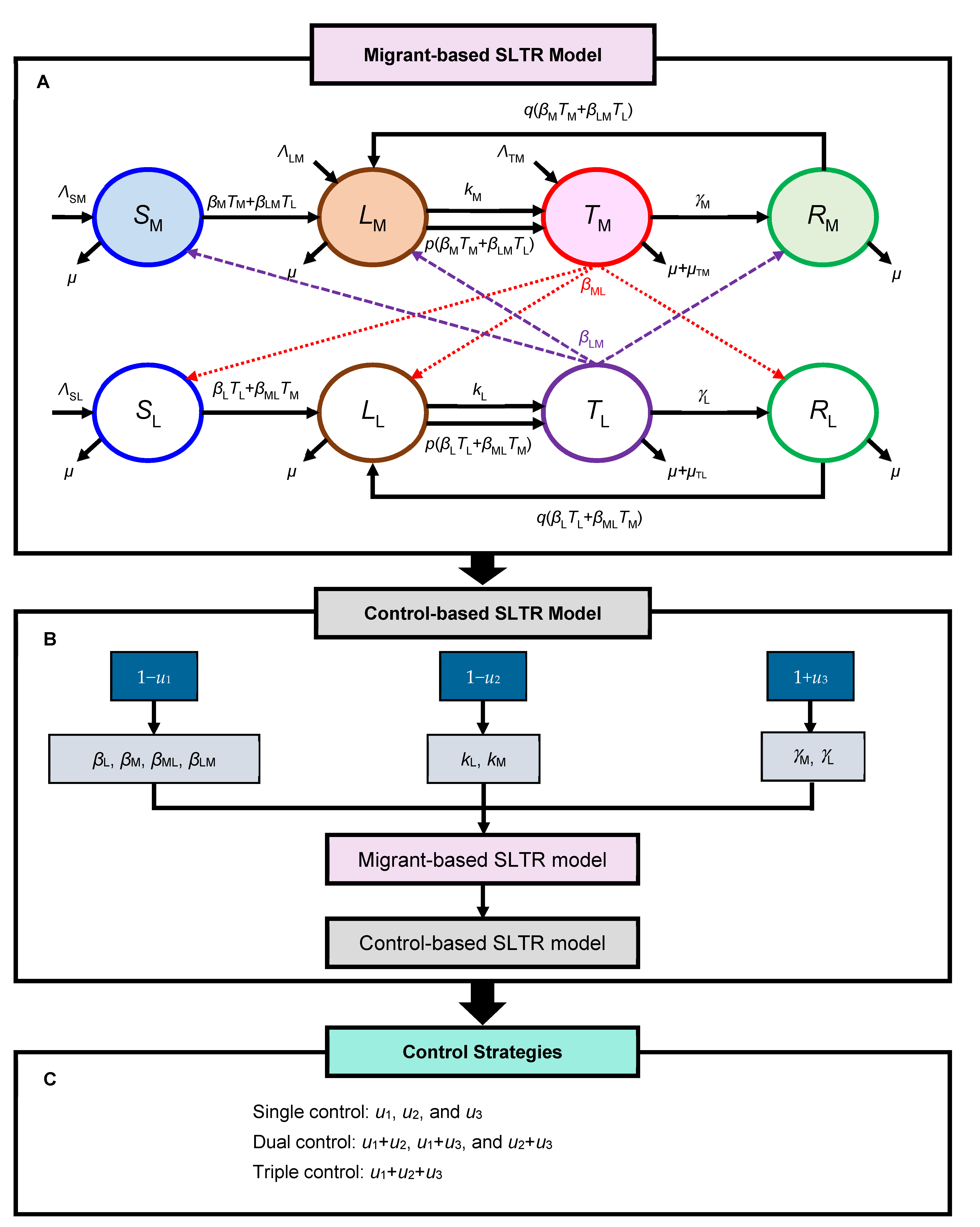
Concerning data availability and model implications on control measures, we adopted the model from Jia et al. [22] as our base model describing TB spread through horizontal transmission in the presence of exposed immigrants in host areas. The approach was the same with respect to considering the epidemiological and demographic factors that adequately explained regional TB incidence in the partitioned subpopulation: migrants and locals. In particular, we proposed a simple modification by considering the additional influence of the local population on the migrants, which was the limitation of Jia’s study [22]. Hence, we developed a migration-based susceptible–latently infected–infectious–recovered (SLTR) model to explore the TB mutual transmission between the infectious local population and migrant workers, as well as to evaluate how effectively various control measures are able to reduce infectives in the whole population (Figure 1).
Figure 1.
Schematic showing (A) the migration-based TB transmission model. The compartmental susceptible (S)–latently infected (L)–infectious tuberculosis (T)–recovered (R) (SLTR) model for assessing the impact of migration on TB epidemics on a regional scale. M: migrant subpopulation; L: local subpopulation. (B) The control-based SLTR model with different control strategies (combinations) based on distancing control (u1), early screening control (u2), and directly observed treatment, short-course (DOTS) control (u3). (C) The control intervention schemes were considered in single, dual, and triple combinations (see text for symbol meanings).
3.2. Setting, Sample, and Data Collection
Here, we constructed a population−TB case dataset using the available visibility data in Taiwan regions based on a large-scale meta-analysis. Demographic data of nationality-based migrant workers in various productive industries in the period 2013–2019 were adopted from Taiwan Workforce Development Agency, Ministry of Labor (Supplementary Table S1) [27]. We showed that the three largest populations of migrant workers were located in Taoyuan City (91,898) and New Taipei City (56,041) of northern Taiwan and Taichung City (78,423) of central Taiwan (Supplementary Table S1). We, therefore, chose these three key administrative regions as our study areas. The TB incidence rates in the period 2012–2019 in Taiwan regions and source countries of migrant workers were adopted from data reported by the Taiwan CDC [28] and WHO [1], respectively. The yearly numbers of newly reported TB cases in the period 2006–2019 were also obtained from the Taiwan CDC [28].
3.3. Migrant-BASED SLTR Model
In the migrant-based SLTR model, the total population (N) comprised the migrant subpopulation (NM) and local subpopulation (NL), where N = NM + NL. According to the natural history of TB, each subpopulation was further subdivided into four classes: susceptible (S), latently infected (L), those with infectious TB (T), and those that have recovered (R), resulting in eight groups of SM, LM, TM, RM, SL, LL, TL, and RL (Figure 1A, Table 1).
Table 1.
System equations used in the migrant-based SLTR model (see text for symbol meanings).
Briefly, susceptible individuals can be infected by frequent contact with infectious TB cases (TM and TL) and may progress from susceptible to latent TB. The parameter ΛSM is the recruitment rate into SM (persons·year−1), and ΛSL is the crude birth rate into SL (year−1). Newborn individuals are assumed susceptible (ΛSL). Parameters for arrivals of migrant workers include potentially susceptible (ΛSM), latently infected (ΛLM), or infectious TB (ΛTM), in that βM and βL are the transmission rates for migrant and local subpopulations (person−1·year−1), respectively, βLM and βML are the transmission rates from locals to migrants and from migrants to locals (person−1·year−1), respectively, and μ is the background mortality rate (year−1).
Individuals with latent TB infection (LTBI) may develop active TB disease through a slow route, i.e., reactivation of TB in the remote future at rates kM and kL, or a fast route, i.e., reinfection at rates p(βMTM + βLMTL) and p(βLTL + βMLTM), in that kM and kL are the reactivation rates in LM and LL (year−1), respectively, p represents the previous infection affording partial immunity against reinfection, and μTM and μTL are the TB-induced mortality rates in TM and TL (year−1), respectively. The progression rates from infectious TB to recovery determined by γM and γL are the recovery rates of TM and TL (year−1), respectively. Additionally, p and q are the partial immunities that decrease the probability of progression to TB after reinfection for latent and recovered individuals, respectively.
3.4. Control-Based SLTR Model
Here, we considered three TB constant control strategies: social distancing control (u1), early screening (u2), and DOTS (u3). We incorporated the selected control measures into the SLTR model to form the control-based SLTR model (Figure 1B, Table 2). We used the present developed control-based SLTR model to assess the efforts of potential control strategies on TB incidence dynamics projected from the reference year 2018 to 2020 and 2023 further.
Table 2.
System equations used in the control-based SLTR model based on three control measures u1, u2, and u3 denoting the efforts of social distancing control, early screening control, and directly observed treatment, short-course (DOTS) control, respectively (see text for symbol meanings).
Briefly, the coefficient 1 − u1 represents the effort of reducing susceptible individuals that become infected by infectious individuals (βL, βM, βML, and βLM), such as isolation of infectious people or health education for disease prevention and control. The coefficient 1 − u2 represents the effort of reducing the risk of progression to the infectious state (kL and kM), through measures such as identification and screening of latent individuals who are at high risk of developing TB. Notably, two controls u1 and u2 are bound within 10–90%. In light of DOTS, 1 + u3 represents the effort of increasing γM and γL, such as improving medication adherence in patients, which is essential at least during the intensive phase of treatment (the first 2 months) to ensure that the drugs are taken in the right combinations and for the appropriate duration. The DOTS strategy can be used to treat the infectious TB cases. Thus, the completely cured TB patients will shift into the recovery/treated classes. Based on the Taiwan CDC report [29], the recovery rate for treatment cases has reached 70%; hence, we propose a simulation of much higher medical care with the interval ranging from 80–95%. To investigate the impact or effectiveness of the control strategies, different control intervention schemes were considered in single (u1, u2, and u3), dual (u1 + u2, u1 + u3, and u2 + u3), and triple (u1 + u2 + u3) combinations (Figure 1C). Therefore, the percentage reduction in the populations of latently infected L (LL + LM) and infectious TB T (TL + TM) as the modeling outcomes could be estimated.
3.5. Model Parameterization
Initial population sizes and parameters used in the migrant-based SLTR model involving Taoyuan City, Taichung City, and New Taipei City were estimated on the basis of the available site–country-specific visibility TB data in the reference year of 2018 provided by the Taiwan CDC and the published literature.
3.6. Data and Sensitivity Analyses
To determine the relative importance of model parameters against the TB transmission and population dynamics, we performed a sensitivity analysis against five parameters known as the transmission rate (βL, βM, βML, and βLM) and reactivation rate (k) based on the previous studies [18,19,20]. We set the parameter intervals of βL and βML at 5 × 10−5–5 × 10−9 person−1·year−1, while βM and βLM were set at 5.9172 × 10−5–5.9172 × 10−9 and 10−5–10−9 person−1·year−1, respectively [30]. On the other hand, parameter k was set to 0.0007 [17], 0.0024 [30], 0.004 [31], 0.0294 [19], and 0.0527 [22]. Model simulations were performed using Berkeley Madonna 8.39 (Berkeley Madonna was developed by Robert Macey and George Oster of the University of California, Berkeley, CA, USA).
4. Results
4.1. Data Interpretations
Nationality-based migrant workers from Indonesia, the Philippines, and Vietnam substantially increased from 45,919, 67,442, and 104,590 in 2013 to 74,764, 126,661, and 196,162, respectively, in 2019 (Figure 2A). This accounts for increases of 63% (Indonesia), 88% (the Philippines), and 88% (Vietnam) of foreign-born workers during the 6 years, implying that the largest two groups of migrant workers were consistently from Vietnam and the Philippines. As a matter of fact, Vietnam and the Philippines accounted for 43% and 28% (16% for Indonesia; 13% for Thailand) of the total numbers of migrant workers in Taiwan in 2019. Generally, the nationality-based migrant workers as percentages of the total numbers in each city and county varied substantially varied on the basis of a geographic distribution with a median of 7200 (2.5th–97.5th percentile: 60–91,900) (Figure 2B,C; Supplementary Table S1).
Figure 2.
(A) Numbers of migrant workers in Taiwan from Indonesia, the Philippines, Thailand, and Vietnam per year in the period 2013–2019. (B) Migrant workers by nationality as percentages of the total numbers in each city and county in 2018. (C) Statistical distribution of total number of migrant workers according to box–whisker plot (box plot: 25th–75th percentile; whisker plot: 2.5th–97.5th percentile; middle line: median). Data were adopted from the Ministry of Labor Republic [27].
We found that the incidence rate in the Philippines was 554 per 100,000 population in 2019, which was much higher than that in Indonesia (312 per 100,000 population), Vietnam (176 per 100,000 population), Thailand (150 per 100,000 population), and Taiwan (37 per 100,000 population) (Figure 3A). Our results indicated a substantial increase in TB cases among migrant workers from 2006 to 2014, while the confirmed cases (600–700) have remained steady since 2014 (Figure 3B). Furthermore, of the total 6416 (2006–2019 summation) migrant TB cases, Indonesia was the largest contributor (47%), followed by the Philippines (25%), Vietnam (18%), Thailand (9%), and others (1%: 38 cases from Malaysia, Japan, Korea, and unknown nationalities) (Figure 3C).
Figure 3.
(A) Country-specific incidence rates per 100,000 population in the period 2012–2019 in Taiwan region (WHO [1]). (B) Cases of confirmed tuberculosis (TB) among migrant workers in Taiwan in the period 2006–2019 (Taiwan CDC [28]). (C) Country-specific contribution percentage (%) among the confirmed cases of TB (Taiwan CDC [28]).
4.2. Sensitivity Performance
An overall presentation of all sensitivity tests against the four transmission rates (βM, βL, βLM, and βML) and reactivation rate (k) for Taoyuan City, Taichung City, and New Taipei City is available in Supplementary Figures S1–S3. Our results showed that the dynamic modeling with transmission rates for the migrant population (βM = ~6 × 10−5) and transmission rates for the local subpopulation (βL = 5 × 10−5) were crucial compared to other estimates. The migrant subpopulation (TM) and local subpopulation (TL) will approximately reach a maximum population by 2022–2023 in Taoyuan City. When the reactivation rate (k) was increased, both migrant subpopulation (TM) and local subpopulation (TL) slowly grew among three study cities, but there were no significant effects on NM, SM, NL, or SL (Supplementary Figures S1–S3).
4.3. Single Control Effects
The estimates of initial population sizes in the reference year of 2018 in the three selected TB hotspot cities applied in the control-based SLTR model are listed in Table 3. Results of model parameterizations in the SLTR model are shown in Table 4. Our simulation results showed that, in terms of reducing the total numbers of L + T, distancing (u1) was the most efficient intervention when a single control strategy was used, followed by early screening (u2) and DOTS (u3) (Figure 4, Table 5, and Supplementary Table S2).
Table 3.
Estimation of the initial population sizes (persons) in the reference year of 2018 in three selected TB hotspot cities applied in the control-based SLTR model.
Table 4.
Parameter estimation and reference information used in the control-based SLTR models among Taoyuan City, Taichung City, and New Taipei City.
Figure 4.
Percentage reduction in total number of latently infected (L) + infectious (T) individuals under single control of (A) social distancing control (u1), (B) early screening control (u2), and (C) DOTS control (u3), or (D) dual (u1 + u2, u1 + u3, and u2 + u3) and triple (u1 + u2 + u3) combinations control strategies in Taoyuan, Taichung, and New Taipei Cities in 2020 (2 year projection) and 2023 (5 year projection).
Table 5.
The corresponding effort on the total number of latently infected L (LL + LM) and infectious individuals T (TL + TM) under different control strategies in the period 2018–2020 and projection to 2022–2023 in Taoyuan City, Taichung City, and New Taipei City. u1: social distancing control, u2: early screening, and u3: DOTS.
In the 2 year projection in Taoyuan City (Table 5), u1 = 10% could reduce L + T by ~6% more. When u1 effort increased to 90%, ~42% of L + T could be reduced. On the other hand, in the 5 year projection, L + T could be reduced by ~18% with u1 = 10%. When u1 increased to 40% and 90%, L + T could be reduced by ~50% and ~80%, respectively (Figure 4A). In Taichung City, L + T could be reduced by ~52% with u1 = 30% control (Figure 4A). When u1 effort increased to 90%, there was a reduction of ~85% in L + T (projecting five years) (Table 5). Similarly, in New Taipei City, L + T could be reduced by ~53% and ~97% with u1 = 10% and 90% efforts, respectively (projecting five years) (Table 5).
Taken together, in all single control strategies (Figure 4A–C), we showed that a higher control effort led to a more pronounced reduction in the L + T group, and a longer time control resulted in a better effort. Therefore, if only one control strategy is to be selected, distancing (u1) would be the most effective one.
4.4. Dual and Triple Combination Control Strategies Effects
In this study, dual and triple combination control strategies (u1 + u2, u1 + u3, u2 + u3 and u1 + u2 + u3) were also simulated (Figure 4D, Supplementary Table S2). Here, we used the efforts of u1 = 70%, u2 = 70%, and u3 = 85% to simplify our results. In a 2 year projection in Taoyuan City (Figure 4D), L + T could be reduced by ~39% through u1 + u2 control. In the 5 year simulation, u1 + u2 effort could reduce L + T by ~74% in Taoyuan City, ~83% in Taichung City, and ~96% in New Taipei City (Figure 4D). Moreover, the dual control u1 + u2 had the same effort as u1 + u3. In New Taipei City (Figure 4D), distancing (u1) coupled with early screening (u2) or DOTS (u3) was the most effective combination in curtailing L + T. Furthermore, the u1 + u2 + u3 combination could reduce L + T by ~97% in a 5 year projection (Figure 4D).
5. Discussion
This study used the city-specific demographic characteristics in the control-based SLTR model with identity transmission rates (the most sensitive parameter) in the three cities due to the lack of available data. Despite this limitation, the present study demonstrated that, among the single control strategies, distancing control (u1) was the most effective in curtailing cases of latent and active TB (L + T), consistent with previous findings [18,19]. Our simulations showed that implementing distancing control would reduce L + T by ~35–57% in 2 years and ~70–95% in 5 years. Not surprisingly, a combination of control strategies would yield more additional reductions. Distancing coupled with latent case finding (u1 + u2) was the most effective combination, further reducing the L + T by ~5%. Since this coupled control implementation would continuously decrease L + T, it is expected to attain the WHO’s 2025 milestone (50% reduction in incidence rate by the year 2025) and 2035 target (90% reduction in the incidence rate by the year 2035).
Pre-entry screening programs for TB in migrant workers are believed to be a high-yield policy targeting active TB [5]. According to Taiwan’s policy [36,37], newly arrived migrant workers from highly endemic countries are required to have a verified normal chest X-ray (CXR) performed overseas 3 months prior to entry and at various times post entry, i.e., post-entry screenings at 0–3 days (first round), 6 months (second round), 18 months (third round), and 30 months (fourth round) after arrival to obtain residency for a maximum of 3 years [38]. When employed migrants are confirmed by health examination to have active TB, TB pleurisy, or Hansen’s disease, except for cases of multiple drug resistance, the employer should submit documents to the municipality or county (city) competent health authorities to apply for DOTS services within 15 days from the next day after receiving the diagnosis certificate [37]. However, the current screening tool and chest radiography are sensitive to detect active pulmonary TB but insufficient to catch LTBI [2]. Hence, improved diagnosis and effective treatment for LTBI among newly arrived individuals at risk are a major focus for the control and elimination of TB in the United States and other low-incidence countries [39,40,41,42].
Countries with a high burden of MDR-TB such as the Philippines, Indonesia, Vietnam, and Thailand are neighboring countries with close and frequent contacts with the Taiwanese population, and they represent the main importing countries of Taiwan’s migrant workers. In recent years, China and Vietnam have imported the most MDR-TB cases from abroad (or have a history of going abroad), accounting for about 13% of reported MDR-TB cases [43]. Statistics show that the number of foreigners diagnosed with TB has increased from ~450 in 2008 and remained at ~850 in the past 5 years [43]. There are no relevant data to assist in estimating the transmission rate, reinfection rate, and other parameters among different regions, ages, and genders. To conduct model validations on the basis of the current available data, we compared the actual TB cases with our modeling outcomes and observed a trend of underestimations in model simulations in 2019 and 2020. However, the trend of decreasing case numbers from 2019 to 2020 in model simulation was in accordance with the changes in real case numbers in the same period [11]. We, thus, inferred that the lower estimates of the infected population in the three target cities could be ascribed to the lower reactivation rate in the latent population. We constructed a conservative model differentiating latent and infected TB cases into two different populations of the targeted three cities with most migrants in Taiwan. However, reactivation rates have been found to have high discrepancies in many studies [31,44,45]. We adopted the most conservative reactivation rate estimate (0.004) for the model simulations. However, the annual trend of TB case numbers could be predicted. The established model and derivations of the epidemiological parameters are also adaptable to different countries or regions with the issue of TB-infected migrant workers. Hence, with applications of the current constructed mathematical models, we considered a completely mixed and homogeneous system to simplify the complicated infection process. Furthermore, this study only assumed that the effectiveness of the control strategy reached a certain value. We did not consider the cost-effectiveness analysis associated with the type of control strategy since there is a lack of relevant data for calculating cost-related weights in Taiwan.
6. Conclusions
We used a parsimonious control-based SLTR transmission model to account for the mutual TB transmission between local populations and migrant workers for assessing the impact of potential control strategies on TB infection in three major hotspot cities in Taiwan regions, and we provided suggestions for sound control strategies that should be implemented. Overall, our findings suggest that the social distancing is the best single control strategy, while the best dual control is social distancing together with early screening. However, the effectiveness of the triple control strategy was marginally (1–3%) better than the dual measure. Therefore, if there are sufficient resources, a dual strategy should be implemented, which will reduce the total numbers of latently infected and infectious individuals more effectively than a single control, while also ensuring lower costs than the triple strategy. Our work has implications for migrant worker-associated TB infection prevention on a global scale and provides a knowledge base for exploring how outcomes can be best implemented by alternative control measure approaches.
Supplementary Materials
The following supporting information can be downloaded at https://www.mdpi.com/article/10.3390/ijerph19169899/s1: Table S1. Distribution of migrant workers in different administrative regions in Taiwan; Table S2. Percentage reduction in total number of latently infected (L) + infectious (T) individuals under different single, dual, and triple combinations control strategies in Taoyuan, Taichung, and New Taipei Cities in 2020 (2 year projection) and 2023 (5 year projection); Figure S1. Sensitivity analysis of four transmission rates (βM, βL, βLM, and βML) and reactivation rate (k) in Taoyuan City; Figure S2. Sensitivity analysis of four transmission rates (βM, βL, βLM, and βML) and reactivation rate (k) in Taichung City; Figure S3. Sensitivity analysis of four transmission rates (βM, βL, βLM, and βML) and reactivation rate (k) in New Taipei City.
Author Contributions
Conceptualization, S.-C.C., Y.-F.Y. and C.-M.L.; data curation, T.-Y.W., H.-C.T., C.-Y.C. and T.-H.L.; formal analysis, T.-Y.W., H.-C.T., T.-H.L., Y.-J.L. and S.-H.Y.; methodology, T.-Y.W., H.-C.T., C.-Y.C., T.-H.L., Y.-J.L., S.-H.Y. and Y.-F.Y.; supervision, C.-M.L.; writing—original draft, S.-C.C.; writing—review and editing, S.-C.C., T.-Y.W., C.-Y.C., T.-H.L., Y.-J.L., S.-H.Y., Y.-F.Y. and C.-M.L. All authors have read and agreed to the published version of the manuscript.
Funding
S.-C.C. is grateful for the support from the Chung Shan Medical University under Grant CSMU-INT-110-06 and the National Science and Technology Council of the Republic of China under Grant 111-2410-H-040-001. C.-M.L. acknowledges support from the National Science and Technology Council of the Republic of China under Grant 104-2221-E-002-030-MY3.
Institutional Review Board Statement
Not applicable. Ethical approval was not sought because this manuscript was based on already collected and published data.
Informed Consent Statement
Not applicable.
Data Availability Statement
All data generated or analyzed during this study are included in this published article and in the supplementary materials.
Acknowledgments
We thank all members in our labs for their active contributions to this study.
Conflicts of Interest
The authors declare no conflict of interest.
References
- WHO (World Health Organization). Global Tuberculosis Report 2021; WHO: Geneva, Switzerland, 2021; Available online: https://www.who.int/publications/i/item/9789240037021 (accessed on 4 February 2022).
- Lu, C.-W.; Lee, Y.-H.; Pan, Y.-H.; Chang, H.-H.; Wu, Y.-C.; Sheng, W.-H.; Huang, K.-C. Tuberculosis among migrant workers in Taiwan. Global Health 2019, 15, 18. [Google Scholar] [CrossRef] [PubMed]
- Räisänen, P.E.; Soini, H.; Turtiainen, P.; Vasankari, T.; Ruutu, P.; Nuorti, J.P.; Lyytikäinen, O. Enhanced surveillance for tuberculosis among foreign-born persons, Finland, 2014–2016. BMC Public Health 2018, 18, 610. [Google Scholar] [CrossRef] [PubMed]
- Lönnroth, K.; Mor, Z.; Erkens, C.; Bruchfeld, J.; Nathavitharana, R.R.; Van Der Werf, M.J.; Lange, C. Tuberculosis in migrants in low-incidence countries: Epidemiology and intervention entry points. Int. J. Tuberc. Lung Dis. 2017, 21, 624–637. [Google Scholar] [CrossRef] [PubMed]
- Aldridge, R.W.; Yates, T.A.; Zenner, D.; White, P.J.; Abubakar, I.; Hayward, A.C. Pre-entry screening programmes for tuberculosis in migrants to low-incidence countries: A systematic review and meta-analysis. Lancet Infect. Dis. 2014, 14, 1240–1249. [Google Scholar] [CrossRef]
- Kawatsu, L.; Uchimura, K.; Izumi, K.; Ohkado, A.; Ishikawa, N. Profile of tuberculosis among the foreign-born population in Japan, 2007–2014. West. Pac. Surveill. Response J. 2016, 7, 7–16. [Google Scholar] [CrossRef]
- Greenaway, C.; Sandoe, A.; Vissandjee, B.; Kitai, I.; Gruner, D.; Wobeser, W.; Pottie, K.; Ueffing, E.; Menzies, D.; Schwartzman, K.; et al. Tuberculosis: Evidence review for newly arriving immigrants and refugees. Can. Med Assoc. J. 2011, 183, E939–E951. [Google Scholar] [CrossRef]
- Win, K.M.K.; Chee, C.B.E.; Shen, L.; Wang, Y.T.; Cutter, J. Tuberculosis among foreign-born persons, Singapore, 2000–2009. Emerg. Infect. Dis. 2011, 17, 517–519. [Google Scholar] [CrossRef]
- Bai, K.-J.; Chiang, C.-Y.; Lee, C.-N.; Chang, J.-H.; Wu, L.-C.; Yu, M.-C. Tuberculosis among foreign-born persons in Taiwan, 2002–2005. J. Formos. Med. Assoc. 2008, 107, 389–395. [Google Scholar] [CrossRef]
- Taiwan MOL (Ministry of Labor). Number of Migrant Workers; Taiwan MOL: Taipei, Taiwan, 2021. Available online: https://statdb.mol.gov.tw/evta/JspProxy.aspx?sys=210&kind=21&type=1&funid=wq14131&rdm=rarrbd9j (accessed on 5 January 2022).
- Taiwan CDC (Centers for Disease Control). Taiwan Tuberculosis Control Report 2018; Taiwan CDC: Taipei, Taiwan, 2018. Available online: https://www.cdc.gov.tw/InfectionReport/Info/uKmf00HvSmkNaX9lNY-raQ?infoId=OGFfElHCFaaPSKME03dAzA (accessed on 10 November 2021).
- Hsieh, C.-J.; Lin, L.-C.; Kuo, B.I.-T.; Chiang, C.; Su, W.-J.; Shih, J.-F. Exploring the efficacy of a case management model using DOTS in the adherence of patients with pulmonary tuberculosis. J. Clin. Nurs. 2008, 17, 869–875. [Google Scholar] [CrossRef]
- Chien, J.-Y.; Lai, C.-C.; Tan, C.-K.; Chien, S.-T.; Yu, C.-J.; Hsueh, P.-R. Decline in rates of acquired multidrug-resistant tuberculosis after implementation of the directly observed therapy, short course (DOTS) and DOTS-Plus programmes in Taiwan. J. Antimicrob. Chemother. 2013, 68, 1910–1916. [Google Scholar] [CrossRef]
- Anderson, R.M.; May, R.M. Infectious Diseases of Human: Dynamics and Control; Oxford University Press: Oxford, UK, 1991. [Google Scholar]
- Waaler, H.; Geser, A.; Andersen, S. The use of mathematical models in the study of the epidemiology of tuberculosis. Am. J. Public Health Nations Health 1962, 52, 1002–1013. [Google Scholar] [CrossRef] [PubMed]
- Revelle, C.S.; Lynn, W.R.; Feldmann, F. Mathematical models for the economic allocation of tuberculosis control activities in developing nations. Am. Rev. Respir. Dis. 1967, 96, 893–909. [Google Scholar] [PubMed]
- Blower, S.M.; Mclean, A.R.; Porco, T.C.; Small, P.M.; Hopewell, P.C.; Sanchez, M.A.; Moss, A.R. The intrinsic transmission dynamics of tuberculosis epidemics. Nat. Med. 1995, 1, 815–821. [Google Scholar] [CrossRef] [PubMed]
- Whang, S.; Choi, S.; Jung, E. A dynamic model for tuberculosis transmission and optimal treatment strategies in South Korea. J. Theor. Biol. 2011, 279, 120–131. [Google Scholar] [CrossRef] [PubMed]
- Kim, S.; de los Reyes, V.A.A.; Jung, E. Mathematical model and intervention strategies for mitigating tuberculosis in the Philippines. J. Theor. Biol. 2018, 443, 100–112. [Google Scholar] [CrossRef]
- Kim, S.; de Los Reyes, V.A.A.; Jung, E. Country-specific intervention strategies for top three TB burden countries using mathematical model. PLoS ONE 2020, 15, e0230964. [Google Scholar] [CrossRef] [PubMed]
- Ozcaglar, C.; Shabbeer, A.; Vandenberg, S.L.; Yener, B.; Bennett, K.P. Epidemiological models of Mycobacterium tuberculosis complex infections. Math. Biosci. 2012, 236, 77–96. [Google Scholar] [CrossRef]
- Jia, Z.W.; Tang, G.Y.; Jin, Z.; Dye, C.; Vlas, S.J.; Li, X.-W.; Feng, D.; Fang, L.-Q.; Zhao, W.-J.; Cao, W.-C. Modeling the impact of immigration on the epidemiology of tuberculosis. Theor. Popul. Biol. 2008, 73, 437–448. [Google Scholar] [CrossRef]
- Bosch, J.H.W.; Nagelkerke, N.J.D.; Broekmans, J.F.; Borgdorff, M.W. The impact of immigration on the elimination of tuberculosis in The Netherlands: A model-based approach. Int. J. Tuberc. Lung Dis. 2002, 6, 130–136. [Google Scholar]
- Shrestha, S.; Hill, A.N.; Marks, S.M.; Dowdy, D.W. Comparing drivers and dynamics of tuberculosis in California, Florida, New York, and Texas. Am. J. Respir. Crit. Care Med. 2017, 196, 1050–1059. [Google Scholar] [CrossRef]
- Wang, L.; Wang, X. Influence of temporary migration on the transmission of infectious diseases in a migrants’ home village. J. Theor. Biol. 2012, 300, 100–109. [Google Scholar] [CrossRef] [PubMed]
- Zhou, Y.; Khan, K.; Feng, Z.; Wu, J. Projection of tuberculosis incidence with increasing immigration trends. J. Theor. Biol. 2008, 254, 215–228. [Google Scholar] [CrossRef] [PubMed]
- Ministry of Labor Republic. Foreign Workers in Productive industries and Social Welfare by Area and Nationality. Available online: https://www.mol.gov.tw/statistics/ (accessed on 30 September 2019).
- Taiwan CDC (Centers for Disease Control). Surveillance Statistics Data of Tuberculosis in Taiwan; Taiwan CDC: Taipei, Taiwan, 2019. Available online: https://daily.cdc.gov.tw/stoptb/CareMagChart.aspx (accessed on 30 September 2019).
- Taiwan CDC (Centers for Disease Control). Taiwan Tuberculosis Control Report 2019; Taiwan CDC: Taipei, Taiwan, 2020. Available online: https://www.cdc.gov.tw/InfectionReport/Info/uKmf00HvSmkNaX9lNY-raQ?infoId=Wdm7FNziGCkyzFPuek6oZQ (accessed on 30 September 2019).
- Liu, L.; Wu, J.; Zhao, X.Q. The impact of migrant workers on the tuberculosis transmission: General models and a case study for China. Math. Biosci. Eng. 2012, 9, 785–807. [Google Scholar]
- Dale, K.D.; Trauer, J.M.; Dodd, P.J.; Houben, R.M.G.J.; Denholm, J.T. Estimating long-term tuberculosis reactivation rates in Australian migrants. Clin. Infect. Dis. 2020, 70, 2111–2118. [Google Scholar] [CrossRef] [PubMed]
- Yeh, Y.P.; Luh, D.L.; Chang, S.H.; Suo, J.; Chang, H.; Chen, H.-H. Tuberculin reactivity in adults after 50 years of universal bacille Calmette–Guérin vaccination in Taiwan. Trans. R Soc. Trop. Med. Hyg. 2005, 99, 509–516. [Google Scholar] [CrossRef] [PubMed]
- Dye, C.; Garnett, G.P.; Sleeman, K.; Williams, B.G. Prospects for worldwide tuberculosis control under the WHO DOTS strategy. Directly observed short-course therapy. Lancet 1998, 352, 1886–1891. [Google Scholar] [CrossRef]
- Houben, R.M.G.J.; Dodd, P.J. The global burden of latent tuberculosis infection: A re-estimation using mathematical modelling. PLoS Med 2016, 13, e1002152. [Google Scholar] [CrossRef] [PubMed]
- Taiwan MOTI (Ministry of the Interior). Demographic Data; Taiwan MOTI: Taipei, Taiwan, 2018. Available online: https://www.ris.gov.tw/app/portal/346 (accessed on 30 September 2019).
- Chen, T.H.; Wen, T.H.; Fang, C.T.; Chan, P.-C. Assessing the infection risk of Tuberculosis (TB) contacts in different case-contact contexts. Taiwan J. Public Health 2017, 36, 107–121. [Google Scholar]
- Laws & Regulations Database of The Republic of China. Regulations Governing Management of the Health Examination of Employed Aliens. 2020. Available online: https://law.moj.gov.tw/ENG/LawClass/LawAll.aspx?pcode=L0050018 (accessed on 5 November 2021).
- Kuan, M.M. Nationwide surveillance algorithms for tuberculosis among migrant workers from highly endemic countries following pre-entry screening in Taiwan. BMC Public Health 2018, 18, 1151. [Google Scholar] [CrossRef]
- Schwartz, N.G.; Price, S.F.; Pratt, R.H.; Langer, A.J. Tuberculosis—United States, 2019. MMWR Morb. Mortal. Wkly. Rep. 2020, 69, 286–289. [Google Scholar] [CrossRef]
- Walter, N.D.; Painter, J.; Parker, M.; Lowenthal, P.; Flood, J.; Fu, Y.; Asis, R.; Randall Reves for the Tuberculosis Epidemiologic Studies Consortium. Persistent latent tuberculosis reactivation risk in United States migrants. Am. J. Respir. Crit. Care Med. 2014, 189, 88–95. [Google Scholar] [CrossRef] [PubMed]
- Lönnroth, K.; Migliori, G.B.; Abubakar, I.; D’Ambrosio, L.; de Vries, G.; Diel, R.; Douglas, P.; Falzon, D.; Gaudreau, M.-A.; Goletti, D.; et al. Towards tuberculosis elimination: An action framework for low-incidence countries. Eur. Respir. J. 2015, 45, 928–952. [Google Scholar] [CrossRef] [PubMed]
- LoBue, P.A.; Mermin, J.H. Latent tuberculosis infection: The final frontier of tuberculosis elimination in the USA. Lancet Infect. Dis. 2017, 17, e327–e333. [Google Scholar] [CrossRef]
- Taiwan MOHW (Ministry of Health and Welfare). 2020. Available online: https://www.cdc.gov.tw/File/Get/jforpWW6ZU2soOVvPv1nfw (accessed on 5 November 2021).
- Horsburgh, C.R., Jr.; O’Donnell, M.; Chamblee, S.; Moreland, J.L.; Johnson, J.; Marsh, B.J.; Narita, M.; Johnson, L.S.; von Reyn, C.F. Revisiting rates of reactivation tuberculosis: A population-based approach. Am. J. Respir. Crit. Care Med. 2010, 182, 420–425. [Google Scholar] [CrossRef] [PubMed]
- Shea, K.M.; Kammerer, J.S.; Winston, C.A.; Navin, T.R.; Horsburgh, C.R. Estimated rate of reactivation of latent tuberculosis infection in the United States, overall and by population subgroup. Am. J. Epidemiol. 2014, 179, 216–225. [Google Scholar] [CrossRef]
Publisher’s Note: MDPI stays neutral with regard to jurisdictional claims in published maps and institutional affiliations. |
© 2022 by the authors. Licensee MDPI, Basel, Switzerland. This article is an open access article distributed under the terms and conditions of the Creative Commons Attribution (CC BY) license (https://creativecommons.org/licenses/by/4.0/).



