COVID-19 Pandemic and International Students’ Mental Health in China: Age, Gender, Chronic Health Condition and Having Infected Relative as Risk Factors
Abstract
:1. Introduction
2. Materials and Methods
2.1. Participants and Procedure
2.2. Measures
2.3. Analytic Approach
3. Results
3.1. International Students’ Sociodemographic Distribution
3.2. International Students’ Experience of Mental Health during COVID-19
3.3. ANOVA Results for the Different Groups of Students’ Demographic and Lifestyle Variables
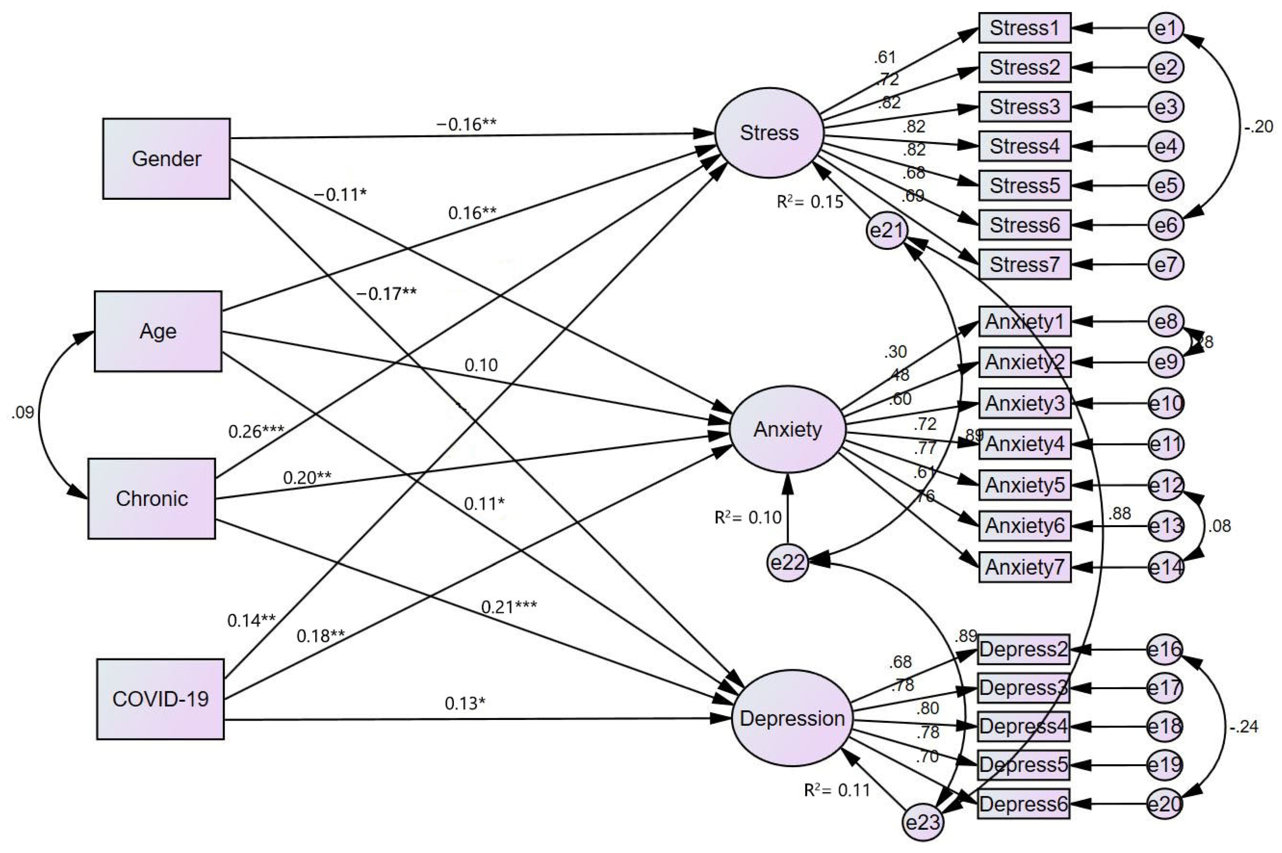
3.4. MIMIC Results
4. Discussion
4.1. Implications for International Students’ Health Management in Crisis Time
4.2. Limitations of the Study
5. Conclusions
Author Contributions
Funding
Institutional Review Board Statement
Informed Consent Statement
Data Availability Statement
Conflicts of Interest
References
- Tian, F.; Li, H.; Tian, S.; Yang, J.; Shao, J.; Tian, C. Psychological Symptoms of Ordinary Chinese Citizens Based on SCL-90 during the Level I Emergency Response to COVID-19. Psychiatry Res. 2020, 288, 112992. [Google Scholar] [CrossRef] [PubMed]
- Taghrir, M.H.; Akbarialiabad, H.; Marzaleh, M.A. Efficacy of Mass Quarantine as Leverage of Health System Governance during COVID-19 Outbreak: A Mini Policy Review. Arch. Iran. Med. 2020, 23, 265–267. [Google Scholar] [CrossRef] [PubMed] [Green Version]
- Parmet, W.E.; Sinha, M.S. COVID-19—The Law and Limits of Quarantine. N. Engl. J. Med. 2020, 382, e28. [Google Scholar] [CrossRef]
- Antwi, C.O.; Ren, J.; Owusu-Ansah, W.; Mensah, H.K.; Aboagye, M.O. Airport Self-Service Technologies, Passenger Self-Concept, and Behavior: An Attributional View. Sustainability 2021, 13, 3134. [Google Scholar] [CrossRef]
- Antwi, C.O.; Ntim, S.Y.; Boadi, E.A.; Asante, E.A.; Brobbey, P.; Ren, J. Sustainable Cross-Border Tourism Management: COVID-19 Avoidance Motive on Resident Hospitality. J. Sustain. Tour. 2022, 1–21. [Google Scholar] [CrossRef]
- Antwi, C.O.; Fan, C.J.; Ihnatushchenko, N.; Aboagye, M.O.; Xu, H. Does the Nature of Airport Terminal Service Activities Matter? Processing and Non-Processing Service Quality, Passenger Affective Image and Satisfaction. J. Air Transp. Manag. 2020, 89, 101869. [Google Scholar] [CrossRef]
- Antwi, C.O.; Fan, C.J.; Nataliia, I.; Aboagye, M.O.; Xu, H.; Azamela, J.C. Do Airport Staff Helpfulness and Communication Generate Behavioral Loyalty in Transfer Passengers? A Conditional Mediation Analysis. J. Retail. Consum. Serv. 2020, 54, 102002. [Google Scholar] [CrossRef]
- Boadi, E.A.; He, Z.; Antwi, C.O.; Md Altab, H.; Bosompem, J.; Hinson, R.E.; Atuobuah Boadi, V. Value Co-Creation and Employee Service Behaviours: The Moderating Role of Trust in Employee—Hotel Relationship. J. Retail. Consum. Serv. 2022, 66, 102898. [Google Scholar] [CrossRef]
- Courtemanche, C.; Garuccio, J.; Le, A.; Pinkston, J.; Yelowitz, A. Strong Social Distancing Measures in the United States Reduced the COVID-19 Growth Rate. Health Aff. 2020, 39, 1237–1246. [Google Scholar] [CrossRef]
- Wang, C.; Li, H. Public Compliance Matters in Evidence-Based Public Health Policy: Evidence from Evaluating Social Distancing in the First Wave of COVID-19. Int. J. Environ. Res. Public Health 2022, 19, 4033. [Google Scholar] [CrossRef]
- Hasan, N.; Bao, Y. Impact of “e-Learning Crack-up” Perception on Psychological Distress among College Students during COVID-19 Pandemic: A Mediating Role of “Fear of Academic Year Loss”. Child. Youth Serv. Rev. 2020, 118, 105355. [Google Scholar] [CrossRef] [PubMed]
- Maqableh, M. Evaluation Online Learning of Undergraduate Students under Lockdown amidst COVID-19 Pandemic: The Online Learning Experience and Students’ Satisfaction. Child. Youth Serv. Rev. 2020, 128, 106160. [Google Scholar] [CrossRef]
- Yang, R. China’s Higher Education during the COVID-19 Pandemic: Some Preliminary Observations. High. Educ. Res. Dev. 2020, 39, 1317–1321. [Google Scholar] [CrossRef]
- Chu, Y.; Li, Y. The Impact of Online Learning on Physical and Mental Health in University Students during the COVID-19 Pandemic. Int. J. Environ. Res. Public Health 2022, 19, 2966. [Google Scholar] [CrossRef]
- Nguyen, O.O.T.K.; Balakrishnan, V.D. International Students in Australia–during and after COVID-19. High. Educ. Res. Dev. 2020, 39, 1372–1376. [Google Scholar] [CrossRef]
- Starr, T.N.; Greaney, A.J.; Addetia, A.; Hannon, W.W.; Choudhary, M.C.; Dingens, A.S.; Li, J.Z.; Bloom, J.D. Prospective Mapping of Viral Mutations That Escape Antibodies Used to Treat COVID-19. Science 2021, 371, 850–854. [Google Scholar] [CrossRef]
- Hoffmann, M.; Krüger, N.; Schulz, S.; Cossmann, A.; Rocha, C.; Kempf, A.; Nehlmeier, I.; Graichen, L.; Moldenhauer, A.S.; Winkler, M.S.; et al. The Omicron Variant Is Highly Resistant against Antibody-Mediated Neutralization: Implications for Control of the COVID-19 Pandemic. Cell 2022, 185, 447–456.e11. [Google Scholar] [CrossRef]
- Vindegaard, N.; Benros, M.E. COVID-19 Pandemic and Mental Health Consequences: Systematic Review of the Current Evidence. Brain Behav. Immun. 2020, 89, 531–542. [Google Scholar] [CrossRef]
- Carmassi, C.; Dell’Oste, V.; Barberi, F.M.; Bertelloni, C.A.; Pedrinelli, V.; Dell’Osso, L. Mental Health Symptoms among General Practitioners Facing the Acute Phase of the COVID-19 Pandemic: Detecting Different Reaction Groups. Int. J. Environ. Res. Public Health 2022, 19, 4007. [Google Scholar] [CrossRef]
- Zhu, S.; Wu, Y.; Zhu, C.Y.; Hong, W.C.; Yu, Z.X.; Chen, Z.K.; Chen, Z.L.; Jiang, D.G.; Wang, Y.G. The Immediate Mental Health Impacts of the COVID-19 Pandemic among People with or without Quarantine Managements. Brain Behav. Immun. 2020, 87, 56. [Google Scholar] [CrossRef]
- Zhang, J.; Lu, H.; Zeng, H.; Zhang, S.; Du, Q.; Jiang, T.; Du, B. The Differential Psychological Distress of Populations Affected by the COVID-19 Pandemic. Brain Behav. Immun. 2020, 87, 49. [Google Scholar] [CrossRef] [PubMed]
- Kalok, A.; Sharip, S.; Hafizz, A.M.A.; Zainuddin, Z.M.; Shafiee, M.N. The Psychological Impact of Movement Restriction during the COVID-19 Outbreak on Clinical Undergraduates: A Cross-Sectional Study. Int. J. Environ. Res. Public Health 2020, 17, 8522. [Google Scholar] [CrossRef] [PubMed]
- Manzoor, F.; Wei, L.; Haq, M.Z. Effect of Coronavirus-19 on Mental Condition of International Students in China. Front. Psychiatry 2022, 12, 2398. [Google Scholar] [CrossRef]
- Fakhar-e-Alam Kulyar, M.; Bhutta, Z.A.; Shabbir, S.; Akhtar, M. Psychosocial Impact of COVID-19 Outbreak on International Students Living in Hubei Province, China. Travel Med. Infect. Dis. 2020, 37, 101712. [Google Scholar] [CrossRef]
- Shafiq, S.; Nipa, S.N.; Sultana, S.; Rahman, M.R.U.; Rahman, M.M. Exploring the Triggering Factors for Mental Stress of University Students amid COVID-19 in Bangladesh: A Perception-Based Study. Child. Youth Serv. Rev. 2021, 120, 105789. [Google Scholar] [CrossRef]
- Khan, A.H.; Sultana, M.S.; Hossain, S.; Hasan, M.T.; Ahmed, H.U.; Sikder, M.T. The Impact of COVID-19 Pandemic on Mental Health & Wellbeing among Home-Quarantined Bangladeshi Students: A Cross-Sectional Pilot Study. J. Affect. Disord. 2020, 277, 121–128. [Google Scholar] [CrossRef] [PubMed]
- Puteikis, K.; Mameniškytė, A.; Mameniškienė, R. Sleep Quality, Mental Health and Learning among High School Students after Reopening Schools during the COVID-19 Pandemic: Results of a Cross-Sectional Online Survey. Int. J. Environ. Res. Public Health 2022, 19, 2553. [Google Scholar] [CrossRef]
- Aolymat, I.; Khasawneh, A.I.; Al-Tamimi, M. COVID-19-Associated Mental Health Impact on Menstrual Function Aspects: Dysmenorrhea & Premenstrual Syndrome, and Genitourinary Tract Health: A Cross Sectional Study among Jordanian Medical Students. Int. J. Environ. Res. Public Health 2022, 19, 1439. [Google Scholar] [CrossRef]
- Da Silva Valadão Fernandes, M.; Martins Vital Da Silva, T.; Rayanne, P.; Noll, S.; Aparecido De Almeida, A.; Noll, M. Depressive Symptoms and Their Associated Factors in Vocational–Technical School Students during the COVID-19 Pandemic. Int. J. Environ. Res. Public Health 2022, 19, 3735. [Google Scholar] [CrossRef]
- Kapasia, N.; Paul, P.; Roy, A.; Saha, J.; Zaveri, A.; Mallick, R.; Barman, B.; Das, P.; Chouhan, P. Impact of Lockdown on Learning Status of Undergraduate and Postgraduate Students during COVID-19 Pandemic in West Bengal, India. Child. Youth Serv. Rev. 2020, 116, 105194. [Google Scholar] [CrossRef]
- Sarfraz, M.; Hussain, G.; Shahid, M.; Riaz, A.; Muavia, M.; Fahed, Y.S.; Azam, F.; Abdullah, M.T. Medical Students’ Online Learning Perceptions, Online Learning Readiness, and Learning Outcomes during COVID-19: The Moderating Role of Teacher’s Readiness to Teach Online. Int. J. Environ. Res. Public Health 2022, 19, 3520. [Google Scholar] [CrossRef]
- Jiang, R. Knowledge, Attitudes and Mental Health of University Students during the COVID-19 Pandemic in China. Child. Youth Serv. Rev. 2020, 119, 105494. [Google Scholar] [CrossRef] [PubMed]
- Wu, X.; Tao, S.; Zhang, Y.; Li, S.; Ma, L.; Yu, Y.; Sun, G.; Li, T.; Tao, F. Geographic Distribution of Mental Health Problems among Chinese College Students during the COVID-19 Pandemic: Nationwide, Web-Based Survey Study. J. Med. Internet Res. 2021, 23, e23126. [Google Scholar] [CrossRef] [PubMed]
- Yang, Y.; Xiao, Y.; Liu, Y.; Li, Q.; Shan, C.; Chang, S.; Jen, P.H.S. Mental Health and Psychological Impact on Students with or without Hearing Loss during the Recurrence of the Covid-19 Pandemic in China. Int. J. Environ. Res. Public Health 2021, 18, 1421. [Google Scholar] [CrossRef] [PubMed]
- Affum-Osei, E.; Aboagye, M.O.; Antwi, C.O.; Asante, E.A. Validating the Auckland Individualism–Collectivism Scale (AICS): Testing Factor Structure and Measurement Invariance in Hong Kong and Ghanaian Samples. Psychol. Stud. 2019, 64, 187–199. [Google Scholar] [CrossRef]
- Wu, Y.; Liu, W.; Liu, A.; Lin-Schilstra, L.; Lyu, P. International Students’ Mental Health Care in China: A Systematic Review. Healthcare 2021, 9, 1634. [Google Scholar] [CrossRef]
- Li, W.; Gillies, R.; He, M.; Wu, C.; Liu, S.; Gong, Z.; Sun, H. Barriers and Facilitators to Online Medical and Nursing Education during the COVID-19 Pandemic: Perspectives from International Students from Low- and Middle-Income Countries and Their Teaching Staff. Hum. Resour. Health 2021, 19, 64. [Google Scholar] [CrossRef]
- Li, Y.; Liang, F.; Xu, Q.; Gu, S.; Wang, Y.; Li, Y.; Zeng, Z. Social Support, Attachment Closeness, and Self-Esteem Affect Depression in International Students in China. Front. Psychol. 2021, 12, 399. [Google Scholar] [CrossRef]
- Wang, X.; Hujjaree, K.; Hospital, X.; Wang, F.; Hospital, S.X. Mental Health Impacts for International Students During the COVID-19 Pandemic in China. Prepr. Res. Sq. 2020. [Google Scholar] [CrossRef]
- Shan, C.; Hussain, M.; Sargani, G.R. A Mix-Method Investigation on Acculturative Stress among Pakistani Students in China. PLoS ONE 2020, 15, e0240103. [Google Scholar] [CrossRef]
- Jiang, Q.; Li, Y.; Shypenka, V. Loneliness, Individualism, and Smartphone Addiction Among International Students in China. Cyberpsychol. Behav. Soc. Netw. 2018, 21, 711–718. [Google Scholar] [CrossRef] [PubMed]
- Yu, B.; Chen, X.; Li, S.; Liu, Y.; Jacques-Tiura, A.J.; Yan, H. Acculturative Stress and Influential Factors among International Students in China: A Structural Dynamic Perspective. PLoS ONE 2014, 9, e96322. [Google Scholar] [CrossRef] [PubMed]
- Jiang, Q.; Yuen, M.; Horta, H. Factors Influencing Life Satisfaction of International Students in Mainland China. Int. J. Adv. Couns. 2020, 42, 393–413. [Google Scholar] [CrossRef] [PubMed]
- Lovibond, P.F.; Lovibond, S.H. The Structure of Negative Emotional States: Comparison of the Depression Anxiety Stress Scales (DASS) with the Beck Depression and Anxiety Inventories. Behav. Res. Ther. 1995, 33, 335–343. [Google Scholar] [CrossRef]
- Kline, R.B. Principles and Practice of Structural Equation Modeling; Guilford Press: New York, NY, USA, 2005. [Google Scholar]
- Lester, L.H. A Multiple Indicators and Multiple Causes (MIMIC) Model of Immigrant Settlement Success. In Paper Presented to the XXVI International Population Conference of the IUSSP; Flinders University: Adelaide, Australia, 2009; pp. 1–44. [Google Scholar]
- Islam, M.S.; Sujan, M.S.H.; Tasnim, R.; Sikder, M.T.; Potenza, M.N.; van Os, J. Psychological Responses during the COVID-19 Outbreak among University Students in Bangladesh. PLoS ONE 2020, 15, e0245083. [Google Scholar] [CrossRef]
- Cao, W.; Fang, Z.; Hou, G.; Han, M.; Xu, X.; Dong, J.; Zheng, J. The Psychological Impact of the COVID-19 Epidemic on College Students in China. Psychiatry Res. 2020, 287, 112934. [Google Scholar] [CrossRef]
- Liu, J.; Zhu, Q.; Fan, W.; Makamure, J.; Zheng, C.; Wang, J. Online Mental Health Survey in a Medical College in China During the COVID-19 Outbreak. Front. Psychiatry 2020, 11, 459. [Google Scholar] [CrossRef]
- Gaş, S.; Ekşi Özsoy, H.; Cesur Aydın, K. The Association between Sleep Quality, Depression, Anxiety and Stress Levels, and Temporomandibular Joint Disorders among Turkish Dental Students during the COVID-19 Pandemic. Cranio-J. Craniomandib. Sleep Pract. 2021, 1–6. [Google Scholar] [CrossRef]
- Hakami, Z.; Khanagar, S.B.; Vishwanathaiah, S.; Hakami, A.; Bokhari, A.M.; Jabali, A.H.; Alasmari, D.; Aldrees, A.M. Psychological Impact of the Coronavirus Disease 2019 (COVID-19) Pandemic on Dental Students: A Nationwide Study. J. Dent. Educ. 2021, 85, 494–503. [Google Scholar] [CrossRef]
- Bermejo-Franco, A.; Sánchez-Sánchez, J.L.; Gaviña-Barroso, M.I.; Atienza-Carbonell, B.; Balanzá-Martínez, V.; Clemente-Suárez, V.J. Gender Differences in Psychological Stress Factors of Physical Therapy Degree Students in the COVID-19 Pandemic: A Cross-Sectional Study. Int. J. Environ. Res. Public Health 2022, 19, 810. [Google Scholar] [CrossRef]
- Marie, R.; Journault, A.-A.; Cernik, R.; Welch, P.; Lupien, S.; Mcdermott, B.; Moxon, J.V.; Sarnyai, Z. A Cross-Sectional Study Investigating Canadian and Australian Adolescents’ Perceived Experiences of COVID-19: Gender Differences and Mental Health Implications. Int. J. Environ. Res. Public Health 2022, 19, 4407. [Google Scholar] [CrossRef] [PubMed]
- Asmundson, G.J.G.; Paluszek, M.M.; Landry, C.A.; Rachor, G.S.; McKay, D.; Taylor, S. Do Pre-Existing Anxiety-Related and Mood Disorders Differentially Impact COVID-19 Stress Responses and Coping? J. Anxiety Disord. 2020, 74, 102271. [Google Scholar] [CrossRef] [PubMed]
- Bendau, A.; Kunas, S.L.; Wyka, S.; Petzold, M.B.; Plag, J.; Asselmann, E.; Ströhle, A. Longitudinal Changes of Anxiety and Depressive Symptoms during the COVID-19 Pandemic in Germany: The Role of Pre-Existing Anxiety, Depressive, and Other Mental Disorders. J. Anxiety Disord. 2021, 79, 102377. [Google Scholar] [CrossRef] [PubMed]
- Peterson, J.A.; Chesbro, G.; Larson, R.; Larson, D.; Black, C.D. Short-Term Analysis (8 Weeks) of Social Distancing and Isolation on Mental Health and Physical Activity Behavior During COVID-19. Front. Psychol. 2021, 12, 652086. [Google Scholar] [CrossRef] [PubMed]
- Quintero, M.; Rios, E.; Fuentes-Garcia, A.R.; Gonzalez Sanchez, J.P.; Levels, J.C.; Quintero, A.M.; Rita, A.; Fuentes-Garcia, J.P.; Carlos Gonzalez Sanchez, J. Levels of Physical Activity and Psychological Well-Being in Non-Athletes and Martial Art Athletes during the COVID-19 Pandemic. Int. J. Environ. Res. Public Health 2022, 19, 4004. [Google Scholar] [CrossRef]
- Radák, Z.; Atalay, M.; Wang, H.; Chen, S.; Chen, T.; Tchounwou, P.B.; de Maio, M.; Bratta, C.; Iannaccone, A.; Castellani, L.; et al. Home-Based Physical Activity as a Healthy Aging Booster before and during COVID-19 Outbreak. Int. J. Environ. Res. Public Health 2022, 19, 4317. [Google Scholar] [CrossRef]
- Friedman, K.; Marenus, M.W.; Murray, A.; Cahuas, A.; Ottensoser, H.; Sanowski, J.; Chen, W. Enhancing Physical Activity and Psychological Well-Being in College Students during COVID-19 through WeActive and WeMindful Interventions. Int. J. Environ. Res. Public Health 2022, 19, 4144. [Google Scholar] [CrossRef]
- Granero-Jiménez, J.; López-Rodríguez, M.M.; Dobarrio-Sanz, I.; Cortés-Rodríguez, A.E. Influence of Physical Exercise on Psychological Well-Being of Young Adults: A Quantitative Study. Int. J. Environ. Res. Public Health 2022, 19, 4282. [Google Scholar] [CrossRef]
- Koch, M.; Park, S. Do Government Responses Impact the Relationship between Age, Gender and Psychological Distress during the COVID-19 Pandemic? A Comparison across 27 European Countries. Soc. Sci. Med. 2022, 292, 114583. [Google Scholar] [CrossRef]
- Horesh, D.; Kapel Lev-Ari, R.; Hasson-Ohayon, I. Risk Factors for Psychological Distress during the COVID-19 Pandemic in Israel: Loneliness, Age, Gender, and Health Status Play an Important Role. Br. J. Health Psychol. 2020, 25, 925–933. [Google Scholar] [CrossRef]
- Antwi, C.O.; Fan, C.J.; Aboagye, M.O.; Brobbey, P.; Jababu, Y.; Affum-Osei, E.; Avornyo, P. Job Demand Stressors and Employees’ Creativity: A within-Person Approach to Dealing with Hindrance and Challenge Stressors at the Airport Environment. Serv. Ind. J. 2019, 39, 250–278. [Google Scholar] [CrossRef]
- Belle, M.A.; Antwi, C.O.; Ntim, S.Y.; Affum-Osei, E.; Ren, J. Am I Gonna Get a Job? Graduating Students’ Psychological Capital, Coping Styles, and Employment Anxiety. J. Career Dev. 2021. [Google Scholar] [CrossRef]


| Variable | Freq (%) | |
|---|---|---|
| Sex | ||
| Men | 188 (49.3%) | |
| Women | 193 (50.7%) | |
| Age | ||
| ≤24 | 121 (31.8%) | |
| 25–29 | 158 (41.5%) | |
| 30–34 | 78 (20.5%) | |
| 35 and above | 24 (6.3%) | |
| Sponsorship | ||
| Self-finance | 67 (17.6%) | |
| Full scholarship | 241 (63.3%) | |
| Others | 73 (19.1% | |
| Residence type | ||
| On-campus accommodation | 259 (68.0%) | |
| Off-campus accommodation | 122 (32.0%) | |
| Study level | ||
| Chinese language | 31 (8.1%) | |
| College/university | 160 (42.0%) | |
| Master | 148 (38.8%) | |
| PhD | 42 (11.0%) | |
| Economic situation | ||
| Good | 58 (15.2%) | |
| Fairly good | 188 (49.3%) | |
| Fairly bad | 92 (24.1%) | |
| Bad | 43 (11.3%) | |
| Completion year | ||
| 2020 | 102 (26.8%) | |
| 2021 | 144 (37.8%) | |
| 2022 | 74 (19.4%) | |
| 2023 | 31 (8.1%) | |
| 2024 | 14 (3.7%) | |
| 2025 | 16 (4.2%) | |
| Years of stay | ||
| ≤3 years | 234 (61.4%) | |
| 3.1–6 years | 119 (31.2%) | |
| >6 years | 28 (7.3%) | |
| Exercise routine | ||
| Yes | 238 (62.5%) | |
| No | 143 (37.5%) | |
| Exercise time/week | ||
| ≤2 h | 208 (54.6%) | |
| 2.1–4 h | 78 (20.5.8%) | |
| >4 h | 95 (24.9%) | |
| Frontline relative | ||
| Yes | 98 (25.7%) | |
| No | 283 (74.3%) | |
| Relative with COVID-19 | ||
| Yes | 39 (10.2%) | |
| No | 342 (89.8%) | |
| Chronic health conditions | ||
| Yes | 23 (6.0%) | |
| No | 358 (94.0%) |
| Anxiety | Depression | Stress | ||||||||
|---|---|---|---|---|---|---|---|---|---|---|
| Variables | Mean ± SD | Levene Statistic Sig. | F | Mean ± SD | Levene Statistic Sig. | F | Mean ± SD | Levene Statistic Sig. | F | |
| Gender | ||||||||||
| Male | 6.85 ± 7.78 | 0.214 | 2.877 | 8.80 ± 8.85 | 0.002 ** | 8.22 ** | 9.67 ± 9.25 | 0.125 | 7.31 ** | |
| Female | 8.27 ± 8.53 | 11.73 ± 11.02 | 12.38 ± 10.32 | |||||||
| Age | ||||||||||
| ≤24 | 6.96 ± 7.96 | 0.358 | 2.581 | 9.44 ± 10.67 | 0.045 * | 1.596 | 9.57 ± 9.78 | 0.022 * | 3.03 * | |
| 25—29 | 7.94 ± 8.61 | 10.06 ± 9.44 | 11.30 ± 9.52 | |||||||
| 30–34 | 6.56 ± 7.17 | 10.69 ± 9.34 | 11.10 ± 9.45 | |||||||
| 35 and above | 11.50 ± 8.79 | 14.67 ± 12.94 | 16.58 ± 12.42 | |||||||
| Sponsorship | ||||||||||
| Self-finance | 6.87 ± 7.71 | 0.824 | 0.310 | 8.17 ± 8.34 | 0.020 * | 1.931 | 9.70 ± 9.56 | 0.523 | 0.801 | |
| Full scholarship | 7.68 ± 8.21 | 10.54 ± 9.95 | 11.47 ± 9.61 | |||||||
| Others | 7.84 ± 8.19 | 11.37 ± 11.81 | 10.88 ± 11.03 | |||||||
| Study level | ||||||||||
| Chinese language | 6.19 ± 8.20 | 0.578 | 2.256 | 8.65 ± 9.67 | 0.084 | 1.741 | 9.68 ± 8.84 | 0.077 | 0.016 | |
| College/university | 6.81 ± 7.67 | 9.70 ± 9.76 | 10.36 ± 9.69 | |||||||
| Master | 7.95 ± 8.36 | 10.39 ± 9.76 | 11.16 ± 9.63 | |||||||
| PhD | 10.14 ± 9.12 | 13.33 ± 12.17 | 14.23 ± 11.78 | |||||||
| Residence type | ||||||||||
| On-campus accommodation | 7.52 ± 8.25 | 0.531 | 0.028 | 10.59 ± 10.35 | 0.231 | 0.729 | 11.09 ± 10.18 | 0.078 | 0.883 | |
| Off-campus accommodation | 7.67 ± 8.09 | 9.64 ± 9.56 | 10.95 ± 9.28 | |||||||
| Economic situation | ||||||||||
| Good | 6.07 ± 7.57 | 0.105 | 1.369 | 9.00 ± 9.25 | 0.581 | 0.897 | 9.69 ± 8.51 | 0.334 | 0.967 | |
| Fairly good | 8.09 ± 8.79 | 10.62 ± 10.55 | 11.46 ± 10.29 | |||||||
| Fairly bad | 8.07 ± 7.85 | 11.11 ± 9.96 | 11.76 ± 10.12 | |||||||
| Bad | 6.28 ± 6.70 | 8.79 ± 9.50 | 9.53 ± 9.30 | |||||||
| Completion year | ||||||||||
| 2020 | 8.02 ± 7.76 | 0.109 | 0.829 | 10.90 ± 9.33 | 0.091 | 0.707 | 12.08 ± 8.97 | 0.002 ** | 1.060 | |
| 2021 | 7.39 ± 7.99 | 9.96 ± 9.80 | 10.56 ± 9.59 | |||||||
| 2022 | 8.27 ± 9.52 | 10.70 ± 11.17 | 11.57 ± 11.94 | |||||||
| 2023 | 7.81 ± 9.02 | 11.03 ± 12.26 | 11.55 ± 11.69 | |||||||
| 2024 | 4.43 ± 6.19 | 10.00 ± 11.29 | 7.57 ± 6.03 | |||||||
| 2025 | 5.38 ± 5.45 | 6.13 ± 6.39 | 8.50 ± 5.34 | |||||||
| Years of stay | ||||||||||
| ≤3 years | 7.70 ± 8.44 | 0.110 | 0.654 | 10.28 ± 10.24 | 0.020 * | 0.964 | 10.90 ± 10.12 | 0.005 ** | 1.609 | |
| 3.1–6 years | 7.01 ± 7.45 | 9.66 ± 9.04 | 10.52 ± 8.66 | |||||||
| >6 years | 8.86 ± 9.13 | 12.93 ± 12.89 | 14.50 ± 12.30 | |||||||
| Exercise routine | ||||||||||
| Yes | 6.53 ± 7.56 | 0.040 * | 9.672 ** | 8.97 ± 9.01 | 0.004 ** | 9.857 ** | 10.26 ± 9.29 | 0.098 | 4.021 * | |
| No | 9.30 ± 8.90 | 12.48 ± 11.40 | 12.35 ± 10.71 | |||||||
| Exercise time/week | ||||||||||
| ≤2 h | 8.01 ± 7.91 | 0.096 | 1.750 | 10.73 ± 9.75 | 0.471 | 1.143 | 11.46 ± 9.41 | 0.236 | 1.128 | |
| 2.1–4 h | 8.05 ± 9.18 | 10.74 ± 11.41 | 11.54 ± 11.29 | |||||||
| >4 h | 6.21 ± 7.86 | 8.93 ± 9.69 | 9.73 ± 9.66 | |||||||
| Frontline relative | ||||||||||
| Yes | 8.08 ± 9.23 | 0.077 | 0.515 | 10.14 ± 11.16 | 0.117 | 0.025 | 10.76 ± 10.92 | 0.066 | 0.113 | |
| No | 7.39 ± 7.81 | 10.33 ± 9.73 | 11.14 ± 9.52 | |||||||
| Relative with COVID-19 | ||||||||||
| Yes | 11.79 ± 10.54 | 0.006 ** | 7.325 ** | 13.74 ± 12.40 | 0.005 ** | 3.521 | 14.72 ± 12.48 | 0.005 ** | 3.936 * | |
| No | 7.09 ± 7.75 | 9.89 ± 9.75 | 10.63 ± 9.48 | |||||||
| Chronic health conditions | ||||||||||
| Yes | 13.57 ± 11.42 | 0.002 ** | 6.966 * | 19.48 ± 13.81 | 0.000 *** | 11.209 ** | 19.65 ± 12.09 | 0.016 * | 12.712 ** | |
| No | 7.18 ± 7.80 | 9.69 ± 9.54 | 10.49 ± 9.48 | |||||||
Publisher’s Note: MDPI stays neutral with regard to jurisdictional claims in published maps and institutional affiliations. |
© 2022 by the authors. Licensee MDPI, Basel, Switzerland. This article is an open access article distributed under the terms and conditions of the Creative Commons Attribution (CC BY) license (https://creativecommons.org/licenses/by/4.0/).
Share and Cite
Antwi, C.O.; Belle, M.A.; Ntim, S.Y.; Wu, Y.; Affum-Osei, E.; Aboagye, M.O.; Ren, J. COVID-19 Pandemic and International Students’ Mental Health in China: Age, Gender, Chronic Health Condition and Having Infected Relative as Risk Factors. Int. J. Environ. Res. Public Health 2022, 19, 7916. https://doi.org/10.3390/ijerph19137916
Antwi CO, Belle MA, Ntim SY, Wu Y, Affum-Osei E, Aboagye MO, Ren J. COVID-19 Pandemic and International Students’ Mental Health in China: Age, Gender, Chronic Health Condition and Having Infected Relative as Risk Factors. International Journal of Environmental Research and Public Health. 2022; 19(13):7916. https://doi.org/10.3390/ijerph19137916
Chicago/Turabian StyleAntwi, Collins Opoku, Michelle Allyshia Belle, Seth Yeboah Ntim, Yuanchun Wu, Emmanuel Affum-Osei, Michael Osei Aboagye, and Jun Ren. 2022. "COVID-19 Pandemic and International Students’ Mental Health in China: Age, Gender, Chronic Health Condition and Having Infected Relative as Risk Factors" International Journal of Environmental Research and Public Health 19, no. 13: 7916. https://doi.org/10.3390/ijerph19137916
APA StyleAntwi, C. O., Belle, M. A., Ntim, S. Y., Wu, Y., Affum-Osei, E., Aboagye, M. O., & Ren, J. (2022). COVID-19 Pandemic and International Students’ Mental Health in China: Age, Gender, Chronic Health Condition and Having Infected Relative as Risk Factors. International Journal of Environmental Research and Public Health, 19(13), 7916. https://doi.org/10.3390/ijerph19137916

