Social Media Tools for the Development of Pre-Service Health Sciences Researchers during COVID-19 in Pakistan
Abstract
1. Introduction
2. Literature Review
2.1. Conceptual Framework
2.1.1. Defining Social Media
2.1.2. Defining Research Competencies
2.2. Hypothesis Development
3. Research Method
3.1. Research Approach
3.2. Instrumentation
3.3. Constructs Measurements
3.3.1. Social Media General Usage
3.3.2. Communication Tools
3.3.3. Collaboration Tools
3.3.4. Information Management Tools
3.3.5. Multimedia Tools
3.3.6. Research Competencies
Information Management Tools
Personal Effectiveness
Research Knowledge and Intellectual Abilities
Research Governance and Management
Engagement, Influence, and Impact
3.3.7. Research Completion Level
3.4. Data Collection
4. Data Analysis
4.1. Measurement Model Evaluation
Second-Order Factor Analysis
4.2. Structural Model Evaluation
4.2.1. Goodness of Fit Model
4.2.2. Coefficient of Determination
4.2.3. Effect Size
4.2.4. Redundancy Analysis
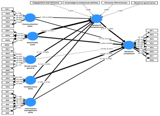
4.2.5. Direct Path
4.2.6. Specific Indirect Paths
5. Discussion
6. Conclusions
Implications
Supplementary Materials
Author Contributions
Funding
Institutional Review Board Statement
Informed Consent Statement
Data Availability Statement
Conflicts of Interest
References
- Daniel, J. Education and the COVID-19 Pandemic. Prospects 2020, 49, 91–96. [Google Scholar] [CrossRef]
- Bashir, T.F.; Hassan, S.; Maqsood, A.; Khan, Z.A.; Issrani, R.; Ahmed, N.; Bashir, E.F. The Psychological Impact Analysis of Novel COVID-19 Pandemic in Health Sciences Students: A Global Survey. Eur. J. Dent. 2020, 14, S91–S96. [Google Scholar] [CrossRef]
- Li, L.; Xv, Q.; Yan, J. COVID-19: The Need for Continuous Medical Education and Training. Lancet Respir. Med. 2020, 8, e23. [Google Scholar] [CrossRef]
- Zhang, T.; Yan, X.; Wang, W.Y.C.; Chen, Q. Unveiling Physicians’ Personal Branding Strategies in Online Healthcare Service Platforms. Technol. Forecast. Soc. Chang. 2021, 171, 120964. [Google Scholar] [CrossRef]
- Asghar, M.Z.; Iqbal, A.; Seitamaa-Hakkarainen, P.; Barbera, E. Breaching Learners’ Social Distancing through Social Media during the COVID-19 Pandemic. Int. J. Environ. Res. Public Health 2021, 18, 11012. [Google Scholar] [CrossRef]
- Asghar, M.Z.; Arif, S.; Barbera, E.; Seitamaa-Hakkarainen, P.; Kocayoruk, E. Support through Social Media and Online Class Participation to Enhance Psychological Resilience. Int. J. Environ. Res. Public Health 2021, 18, 11962. [Google Scholar] [CrossRef] [PubMed]
- Shea, P.; Hayes, S.; Uzuner-Smith, S.; Gozza-Cohen, M.; Vickers, J.; Bidjerano, T. Reconceptualizing the Community of Inquiry Framework: An Exploratory Analysis. Internet High. Educ. 2014, 23, 9–17. [Google Scholar] [CrossRef]
- Cann, A.; Dimitriou, K.; Hooley, T. Social Media: A Guide for Researchers; Research Information Network: London, UK, 2011. [Google Scholar]
- Van Noorden, R. Online Collaboration: Scientists and the Social Network. Nat. News 2014, 512, 126. [Google Scholar] [CrossRef] [PubMed]
- Saadeh, R.A.; Saadeh, N.A.; Magda, A. Determining the Usage of Social Media for Medical Information by the Medical and Dental Students in Northern Jordan. J. Taibah Univ. Med. Sci. 2020, 15, 110–115. [Google Scholar] [CrossRef] [PubMed]
- De Gagne, J.C.; Koppel, P.D.; Kim, S.S.; Park, H.K.; Rushton, S. Pedagogical Foundations of Cybercivility in Health Professions Education: A Scoping Review. BMC Med. Educ. 2021, 21, 79. [Google Scholar] [CrossRef] [PubMed]
- Guraya, S.Y. The Usage of Social Networking Sites by Medical Students for Educational Purposes: A Meta-Analysis and Systematic Review. N. Am. J. Med. Sci. 2016, 8, 268. [Google Scholar] [CrossRef]
- Finfgeld-Connett, D. Twitter and Health Science Research. West. J. Nurs. Res. 2015, 37, 1269–1283. [Google Scholar] [CrossRef]
- AlFaris, E.; Irfan, F.; Ponnamperuma, G.; Jamal, A.; Van der Vleuten, C.; Al Maflehi, N.; Al-Qeas, S.; Alenezi, A.; Alrowaished, M.; Alsalman, R.; et al. The Pattern of Social Media Use and Its Association with Academic Performance among Medical Students. Med. Teach. 2018, 40, S77–S82. [Google Scholar] [CrossRef]
- Mehta, N.; End, C.; Kwan, J.C.S.; Bernstein, S.; Law, M. Adapting Medical Education during Crisis: Student–Faculty Partnerships as an Enabler of Success. Med. Teach. 2020, 1–2. [Google Scholar] [CrossRef]
- Gruzd, A.; Staves, K.; Wilk, A. Connected Scholars: Examining the Role of Social Media in Research Practices of Faculty Using the UTAUT Model. Comput. Hum. Behav. 2012, 28, 2340–2350. [Google Scholar] [CrossRef]
- Cinelli, M.; Quattrociocchi, W.; Galeazzi, A.; Valensise, C.M.; Brugnoli, E.; Schmidt, A.L.; Zola, P.; Zollo, F.; Scala, A. The COVID-19 Social Media Infodemic. Sci. Rep. 2020, 10, 1–10. [Google Scholar]
- Hussain, W. Role of Social Media in COVID-19 Pandemic. Int. J. Front. Sci. 2020, 4, 59–60. [Google Scholar] [CrossRef]
- Sobaih, A.E.E.; Hasanein, A.M.; Abu Elnasr, A.E. Responses to COVID-19 in Higher Education: Social Media Usage for Sustaining Formal Academic Communication in Developing Countries. Sustainability 2020, 12, 6520. [Google Scholar] [CrossRef]
- Curioso, W.H.; García, P.J.; Castillo, G.M.; Blas, M.M.; Perez-Brumer, A.; Zimic, M. Reforzando Las Capacidades En Investigacion En Informática Para La Salud Global En La Región Andina a Través de La Colaboración Internacional. Rev. Peru. Med. Exp. Salud Publica 2010, 27, 449–457. [Google Scholar] [CrossRef] [PubMed][Green Version]
- Curioso, W.H.; Mechael, P.N. Enhancing ‘M-Health’with South-to-South Collaborations. Health Aff. 2010, 29, 264–267. [Google Scholar] [CrossRef]
- Curioso, W.H.; Fuller, S.; Garcia, P.J.; Holmes, K.K.; Kimball, A.M. Ten Years of International Collaboration in Biomedical Informatics and beyond: The AMAUTA Program in Peru. J. Am. Med. Inform. Assoc. 2010, 17, 477–480. [Google Scholar] [CrossRef]
- Curioso, W.H.; Hansen, J.R.; Centurion-Lara, A.; Garcia, P.J.; Wolf, F.M.; Fuller, S.; Holmes, K.K.; Kimball, A.M. Evaluation of a Joint Bioinformatics and Medical Informatics International Course in Peru. BMC Med. Educ. 2008, 8, 1–9. [Google Scholar] [CrossRef]
- García, P.J.; Egoavil, M.S.; Blas, M.M.; Alvarado-Vásquez, E.; Curioso, W.H.; Zimic, M.; Castagnetto, J.M.; Lescano, A.G.; Lopez, D.M.; Cárcamo, C.P. Development and Institutionalization of the First Online Certificate and Master Program of Biomedical Informatics in Global Health in Peru. Rev. Peru. Med. Exp. Salud Publica 2015, 32, 356. [Google Scholar]
- Blas, M.M.; Curioso, W.H.; Garcia, P.J.; Zimic, M.; Carcamo, C.P.; Castagnetto, J.M.; Lescano, A.G.; Lopez, D.M. Training the Biomedical Informatics Workforce in Latin America: Results of a Needs Assessment. BMJ Open 2011, 1, e000233. [Google Scholar] [CrossRef]
- Asghar, M.Z.; Barberà, E.; Younas, I. Mobile Learning Technology Readiness and Acceptance among Pre-Service Teachers in Pakistan during the COVID-19 Pandemic. Knowl. Manag. E-Learn. Int. J. 2021, 13, 83–101. [Google Scholar]
- Zimba, O.; Gasparyan, A.Y. Social Media Platforms: A Primer for Researchers. Reumatologia 2021, 59, 68–72. [Google Scholar] [CrossRef]
- Lahiry, S.; Choudhury, S.; Chatterjee, S.; Hazra, A. Impact of Social Media on Academic Performance and Interpersonal Relation: A Cross-Sectional Study among Students at a Tertiary Medical Center in East India. J. Educ. Health Promot. 2019, 8, 73. [Google Scholar]
- Maor, D.; Ensor, J.D.; Fraser, B.J. Doctoral Supervision in Virtual Spaces: A Review of Research of Web-Based Tools to Develop Collaborative Supervision. High. Educ. Res. Dev. 2016, 35, 172–188. [Google Scholar] [CrossRef]
- Reinhardt, J. Social Media in Second and Foreign Language Teaching and Learning: Blogs, Wikis, and Social Networking. Lang. Teach. 2019, 52, 1–39. [Google Scholar] [CrossRef]
- Nash, J. Exploring How Social Media Platforms Influence Fashion Consumer Decisions in the UK Retail Sector. J. Fash. Mark. Manag. Int. J. 2019, 23, 82–103. [Google Scholar] [CrossRef]
- Chugh, R.; Ruhi, U. Social Media in Higher Education: A Literature Review of Facebook. Educ. Inf. Technol. 2018, 23, 605–616. [Google Scholar] [CrossRef]
- Cerci, U.O. Social Media Use of Hospitals in Terms of Communication and Public Relations. Turk. Online J. Des. Art Commun. 2017, 7, 192–202. [Google Scholar] [CrossRef]
- Duman, M. Graduate Students’ Use of Social Media Tools for Thesis/Dissertation Research. Ph.D. Thesis, Middle East Technical University, Ankara, Turkey, 2015. [Google Scholar]
- Abdullah, A.H.; Sentosa, I. Human Resource Competency Models: Changing Evolutionary Trends. Interdiscip. J. Res. Bus. ISSN 2012, 2046, 7141. [Google Scholar]
- Durette, B.; Fournier, M.; Lafon, M. The Core Competencies of PhDs. Stud. High. Educ. 2016, 41, 1355–1370. [Google Scholar] [CrossRef]
- Hoffmann, T. The Meanings of Competency. J. Eur. Ind. Train. 1999, 23, 275–285. [Google Scholar] [CrossRef]
- Le Boterf, G. Agir En Professionnel Compétent et Avec Éthique. Halte Au «tout Compétences»! Éthique Publique. Rev. Int. D’éthique Sociétale Gouv. 2017, 19. [Google Scholar] [CrossRef]
- Le Boterf, G. Apprendre à Agir et à Interagir En Professionnel Compétent et Responsable. Educ Perm. 2011, 188, 97–112. [Google Scholar]
- Fazal, F.A.; Chakravarty, R. Researcher Development Models and Library Research Support. Libr. Hi Tech News 2021, 38, 18–22. [Google Scholar] [CrossRef]
- Bent, M.; Gannon-Leary, P.; Webb, J. Information Literacy in a Researcher’s Learning Life: The Seven Ages of Research. New Rev. Inf. Netw. 2007, 13, 81–99. [Google Scholar] [CrossRef]
- Yurdakul, I.K.; Ursavaş, Ö.F.; İŞÇİTÜRK, G.B. An Integrated Approach for Preservice Teachers’ Acceptance and Use of Technology: UTAUT-PST Scale. Eurasian J. Educ. Res. 2014, 55, 21–36. [Google Scholar] [CrossRef]
- Rowley, J.; McCulloch, A. Developing Research Capacity: Moving On. Scott. J. Adult Contin. Educ. 1999, 5, 106–116. [Google Scholar]
- Vitae Researcher Development Framework. Available online: https://www.vitae.ac.uk/vitae-publications/rdf-related/researcher-development-framework-rdf-vitae.pdf (accessed on 28 August 2021).
- Misu, T.M. Nurturing a Broader and More Innovative Mindset in Graduate Students and Postdocs. In Proceedings of the International Conference New Perspectives in Science Education, 7th Edition, Florence, Italy, 22–23 March 2018; p. 23. [Google Scholar]
- Curioso, W.H.; Espinoza-Portilla, E. Marco Conceptual Para El Fortalecimiento de Los Sistemas de Información En Salud En El Perú. Rev. Peru. Med. Exp. Salud Pública 2015, 32, 335–342. [Google Scholar] [CrossRef] [PubMed]
- Curioso, W.H. EHealth in Peru: Implementation of Policies to Strengthen Health Information Systems/ESalud En Peru: Implementacion de Politicas Para El Fortalecimiento de Sistemas de Informacion En Salud. Rev. Panam. Salud Publica 2014, 35, 437–444. [Google Scholar] [PubMed]
- Curioso, W.H. Building Capacity and Training for Digital Health: Challenges and Opportunities in Latin America. J. Med. Internet Res. 2019, 21, e16513. [Google Scholar] [CrossRef] [PubMed]
- Nikolaieva, S.Y.; Koval, T.I. Use of Information and Communication Technologies for Research Competency Formation of Future Doctors of Philosophy. Inf. Technol. Learn. Tools 2019, 70, 237–256. [Google Scholar]
- Taneja, S.L.; Passi, M.; Bhattacharya, S.; Schueler, S.A.; Gurram, S.; Koh, C. Social Media and Research Publication Activity During Early Stages of the COVID-19 Pandemic: Longitudinal Trend Analysis. J. Med. Internet Res. 2021, 23, e26956. [Google Scholar] [CrossRef] [PubMed]
- Garcia, P.J.; Curioso, W.H. Strategies for Aspiring Biomedical Researchers in Resource-Limited Environments. PLoS Negl. Trop. Dis. 2008, 2, e274. [Google Scholar] [CrossRef]
- Kwan, J.M.; Henry, M.L.; Christophers, B.; Tamirisa, K.; Thamman, R.; Sadler, D.; Aggarwal, N.R.; Cheng, R.; Parwani, P.; Dent, S. The Role and Impact of Social Media in Cardio-Oncology During the COVID-19 Pandemic. Curr. Oncol. Rep. 2021, 23, 1–19. [Google Scholar] [CrossRef]
- Shah, H.; Hashim, R.; Khursheed, S.; Anwar, B.; Babar, N.; Riaz, R.; Tariq, D.; Irshad, A. Role of Social Media in Medical Education–A Peep into the Pre-Covid 19 Scenario. Int. J. Pathol. 2021, 19, 14–20. [Google Scholar]
- Wichian, S.N.; Wongwanich, S.; Bowarnkitiwong, S. Factors Affecting Research Productivity of Faculty Members in Government Universities: Lisrel and Neural Network Analyses. Kasetsart J. Soc. Sci. 2009, 30, 67–78. [Google Scholar]
- Tahsildar, N.; Hasani, R. Faculty-Perceived Research Skills and Research Productivity: A Case Study at a Public University in Afghanistan. Indian J. Sci. Technol. 2021, 14, 229–238. [Google Scholar] [CrossRef]
- Iqbal, M.Z.; Mahmood, A. Factors Related to Low Research Productivity at Higher Education Level. Asian Soc. Sci. 2011, 7, 188. [Google Scholar] [CrossRef]
- Shariatmadari, M.; Mahdi, S. Barriers to Research Productivity in Islamic Azad University: Exploring Faculty Members Perception. Indian J. Sci. Technol. 2012, 5, 2765–2769. [Google Scholar] [CrossRef]
- Curioso, W.H.; Roman, H.; Perez-Lu, J.; Castagnetto, J.M.; García, P.J. Improving Maternal Health Information Systems: Validation of Electronic Medical Records in Callao, Peru. Rev. Peru. Med. Exp. Salud Publica 2010, 27, 487–489. [Google Scholar] [CrossRef]
- Asghar, M.Z.; Barbera, E.; Mehmood, K. Research Competencies and Social Media Resources Usage for Doctoral Research Completion in Pakistan. IHEC 2019, 2019, 223. [Google Scholar]
- O’connor, S.; Jolliffe, S.; Stanmore, E.; Renwick, L.; Booth, R. Social Media in Nursing and Midwifery Education: A Mixed Study Systematic Review. J. Adv. Nurs. 2018, 74, 2273–2289. [Google Scholar] [CrossRef] [PubMed]
- Leshchenko, M.P.; Kolomiiets, A.M.; Iatsyshyn, A.V.; Kovalenko, V.V.; Dakal, A.V.; Radchenko, O.O. Development of Informational and Research Competence of Postgraduate and Doctoral Students in Conditions of Digital Transformation of Science and Education. J. Phys. Conf. Ser. 2021, 1840, 12057. [Google Scholar] [CrossRef]
- Soper, D.S. A-Priori Sample Size Calculator for Structural Equation Models [Software]. 2017. Available online: www.danielsoper.com/statcalc (accessed on 28 October 2020).
- Cohen, J. Statistical Power Analysis for the Behavioral Science, 2nd ed.; Lawrence Erlbaum Associates: Hillsdale, NJ, USA; New York, NY, USA, 1988; pp. 18–74. [Google Scholar] [CrossRef]
- Westland, J.C. Erratum: Lower Bounds on Sample Size in Structural Equation Modeling. Electron. Commer. Res. Appl. 2012, 9, 476–487. [Google Scholar] [CrossRef]
- Ringle, C.M.; Sarstedt, M.; Mitchell, R.; Gudergan, S.P. Partial Least Squares Structural Equation Modeling in HRM Research. Int. J. Hum. Resour. Manag. 2020, 31, 1617–1643. [Google Scholar] [CrossRef]
- Hair, J.F.; Risher, J.J.; Sarstedt, M.; Ringle, C.M. When to Use and How to Report the Results of PLS-SEM. Eur. Bus. Rev. 2019, 31, 2–24. [Google Scholar] [CrossRef]
- Peng, D.X.; Lai, F. Using Partial Least Squares in Operations Management Research: A Practical Guideline and Summary of Past Research. J. Oper. Manag. 2012, 30, 467–480. [Google Scholar] [CrossRef]
- Ringle, C.M.; Wende, S.; Becker, J.M. SmartPLS 3 [Software], SmartPLS: Böenningstedt, Germany, 2015.
- Henseler, J.; Ringle, C.M.; Sinkovics, R.R. The Use of Partial Least Squares Path Modeling in International Marketing. In New Challenges to International Marketing; Emerald Group Publishing Limited: Manchester, UK, 2009; ISBN 1848554680. [Google Scholar]
- Asghar, M.Z.; Erdoğmuş, Y.K.; Seitamaa-Hakkarainen, P. Cultural Levels and Pre-Service Teachers’ Behaviour towards the Use of Open Educational Resources. J. Interact. Media Educ. 2021, 2021, 1–21. [Google Scholar] [CrossRef]
- Lin, C.-L.; Jeng, C.-H. Exploring Interface Problems in Taiwan’s Construction Projects Using Structural Equation Modeling. Sustainability 2017, 9, 822. [Google Scholar] [CrossRef]
- Ho, R. Handbook of Univariate and Multivariate Data Analysis with IBM SPSS; CRC Press: New York, NY, USA, 2013; ISBN 1439890218. [Google Scholar]
- Hoque, A.; Awang, Z. Does Gender Difference Play Moderating Role in the Relationship between Entrepreneurial Marketing and Bangladeshi SME Performance? Accounting 2019, 5, 35–52. [Google Scholar] [CrossRef]
- Hulin, C.; Netemeyer, R.; Cudeck, R. Can a Reliability Coefficient Be Too High? J. Consum. Psychol. 2001, 10, 55–58. [Google Scholar]
- Churchill, G.A., Jr. A Paradigm for Developing Better Measures of Marketing Constructs. J. Mark. Res. 1979, 16, 64–73. [Google Scholar] [CrossRef]
- Henseler, J.; Ringle, C.M.; Sarstedt, M. A New Criterion for Assessing Discriminant Validity in Variance-Based Structural Equation Modeling. J. Acad. Mark. Sci. 2015, 43, 115–135. [Google Scholar] [CrossRef]
- Sarstedt, M.; Ringle, C.M.; Smith, D.; Reams, R.; Hair Jr, J.F. Partial Least Squares Structural Equation Modeling (PLS-SEM): A Useful Tool for Family Business Researchers. J. Fam. Bus. Strategy 2014, 5, 105–115. [Google Scholar] [CrossRef]
- Hair, J.F., Jr.; Hult, G.T.M.; Ringle, C.M.; Sarstedt, M. A Primer on Partial Least Squares Structural Equation Modeling (PLS-SEM); Sage Publications Inc.: Thousand Oaks, CA, USA, 2021; ISBN 1544396414. [Google Scholar]
- Kock, N. Common Method Bias: A Full Collinearity Assessment Method for PLS-SEM. In Partial Least Squares Path Modeling; Springer: Berlin/Heidelberg, Germany, 2017; pp. 245–257. [Google Scholar]
- Chen, F.F. Sensitivity of Goodness of Fit Indexes to Lack of Measurement Invariance. Struct. Equ. Modeling A Multidiscip. J. 2007, 14, 464–504. [Google Scholar] [CrossRef]
- Hair, J.F.; Ringle, C.M.; Sarstedt, M. PLS-SEM: Indeed a Silver Bullet. J. Mark. Theory Pract. 2011, 19, 139–152. [Google Scholar] [CrossRef]
- Cohen, S. Perceived Stress in a Probability Sample of the United States; Sage Pubications Inc.: Newbury Park, CA, USA, 1988. [Google Scholar]
- Geisser, S. A Predictive Approach to the Random Effect Model. Biometrika 1974, 61, 101–107. [Google Scholar] [CrossRef]
- Grimsey, D.; Lewis, M.K. Evaluating the Risks of Public Private Partnerships for Infrastructure Projects. Int. J. Proj. Manag. 2002, 20, 107–118. [Google Scholar] [CrossRef]
- Chin, W.W. Commentary: Issues and Opinion on Structural Equation Modeling. MIS Q. 1998, 22, vii–xvi. [Google Scholar]
- Cheston, C.C.; Flickinger, T.E.; Chisolm, M.S. Social Media Use in Medical Education: A Systematic Review. Acad. Med. 2013, 88, 893–901. [Google Scholar] [CrossRef] [PubMed]
- Dedeilia, A.; Sotiropoulos, M.G.; Hanrahan, J.G.; Janga, D.; Dedeilias, P.; Sideris, M. Medical and Surgical Education Challenges and Innovations in the COVID-19 Era: A Systematic Review. In Vivo 2020, 34, 1603–1611. [Google Scholar] [CrossRef] [PubMed]
- Mohorjy, A.; Al-Sharqi, L.; Hashim, K.; Kutbi, I. Gender Differences on Perceptions of Social Media as a Learning Tool. West East J. Soc. Sci. 2015, 4, 10. [Google Scholar]
- Nwangwa, K.C.K.; Yonlonfoun, E.; Omotere, T. Undergraduates and Their Use of Social Media: Assessing Influence on Research Skills. Univers. J. Educ. Res. 2014, 2, 446–453. [Google Scholar] [CrossRef]
- Al-rahmi, W.M.; Othman, M.S.; Yusuf, L.M. Using Social Media for Research: The Role of Interactivity, Collaborative Learning, and Engagement on the Performance of Students in Malaysian Post-Secondary Institutes. Mediterr. J. Soc. Sci. 2015, 6, 536. [Google Scholar] [CrossRef][Green Version]
- Helm, C.W. Social Media Is Essential for Research Engagement: AGAINST: Likes Trumped by Dislikes. BJOG Int. J. Obstet. Gynaecol. 2017, 124, 903. [Google Scholar] [CrossRef][Green Version]
- Gilani, E.; Salimi, D.; Jouyandeh, M.; Tavasoli, K.; Wong, W. A Trend Study on the Impact of Social Media in Decision Making. Int. J. Data Netw. Sci. 2019, 3, 201–222. [Google Scholar] [CrossRef]
- Jackson, R. Social Media and Social Service Workers. Available online: https://www.iriss.org.uk/resources/insights/social-media-and-social-service-workers (accessed on 27 October 2021).
- Spronken-Smith, R. Reforming Doctoral Education: There Is a Better Way. Univ. Otago 2018, 9, 2–16. [Google Scholar]
- Ismail, R.; Meerah, T.S.M. Evaluating the Research Competencies of Doctoral Students. Procedia—Soc. Behav. Sci. 2012, 59, 244–247. [Google Scholar] [CrossRef]
- Abilock, D. True—or Not? Educ. Leadersh. 2012, 69, 70–74. [Google Scholar]
- Chen, C.-C.; Chiu, Y.-P. The Influence of Public Health Information Sharing on Social Media during the Early COVID-19 Outbreak. Data Technol. Appl. 2021. [Google Scholar] [CrossRef]
- Blount, Y. Working Anywhere Management Opportunities and Challenges. In Anywhere Working and the Future of Work; IGI Global: Hershey, PA, USA, 2020; pp. 1–22. [Google Scholar]
- Kalbarczyk, A.; Rao, A.; Mahendradhata, Y.; Majumdar, P.; Decker, E.; Anwar, H.B.; Akinyemi, O.O.; Rahimi, A.O.; Kayembe, P.; Alonge, O.O. Evaluating the Process of Partnership and Research in Global Health: Reflections from the STRIPE Project. BMC Public Health 2020, 20, 1–10. [Google Scholar] [CrossRef]
- Rajeh, M.T.; Sembawa, S.N.; Nassar, A.A.; Al Hebshi, S.A.; Aboalshamat, K.T.; Badri, M.K. Social Media as a Learning Tool: Dental Students’ Perspectives. J. Dent. Educ. 2021, 85, 513–520. [Google Scholar] [CrossRef]
- Gray, L.M.; Wong-Wylie, G.; Rempel, G.R.; Cook, K. Expanding Qualitative Research Interviewing Strategies: Zoom Video Communications. Qual. Rep. 2020, 25, 1292–1301. [Google Scholar] [CrossRef]
- Golovchun, A.; Zhumabekova, G.; Turlybekova, A.; Muktarova, E.; Zhusupbekov, A. The Development of Research Competence Through Digital Resources. J. Talent Dev. Excell. 2020, 12, 633–641. [Google Scholar]
- us Salam, M.A.; Oyekwe, G.C.; Ghani, S.A.; Choudhury, R.I. How Can WhatsApp® Facilitate the Future of Medical Education and Clinical Practice? BMC Med. Educ. 2021, 21, 54. [Google Scholar] [CrossRef]
- Omotayo, F.O.; Salami, M.O. Use of Social Media for Knowledge Sharing among Students. Asian J. Inf. Sci. Technol. 2018, 8, 65–75. [Google Scholar] [CrossRef]
- Khawar, A.; Arif, S. Building World-Class University in Pakistan: Opportunities and Constraints. J. Manag. Res. 2019, 6, 85–112. [Google Scholar]


| First-Order Reflective Constructs | Items | Loadings | α | Rho_A | CR | AVE |
|---|---|---|---|---|---|---|
| Research completion level (RC) | CL1 | 0.844 | 0.97 | 0.98 | 0.98 | 0.84 |
| CL2 | 0.912 | |||||
| CL3 | 0.93 | |||||
| CL4 | 0.935 | |||||
| CL5 | 0.924 | |||||
| CL6 | 0.926 | |||||
| CL7 | 0.934 | |||||
| CL8 | 0.914 | |||||
| Collaborative tool (CO) | CO1 | 0.854 | 0.93 | 0.93 | 0.95 | 0.82 |
| CO2 | 0.939 | |||||
| CO3 | 0.932 | |||||
| CO4 | 0.896 | |||||
| Communication tools (CM) | CM1 | 0.776 | 0.94 | 0.95 | 0.95 | 0.72 |
| CM2 | 0.849 | |||||
| CM3 | 0.701 | |||||
| CM4 | 0.892 | |||||
| CM5 | 0.869 | |||||
| CM6 | 0.895 | |||||
| CM7 | 0.891 | |||||
| CM8 | 0.878 | |||||
| Engagement and Influence (EI) | EI1 | 0.849 | 0.92 | 0.93 | 0.94 | 0.65 |
| EI2 | 0.785 | |||||
| EI3 | 0.787 | |||||
| EI4 | 0.791 | |||||
| EI5 | 0.812 | |||||
| EI6 | 0.751 | |||||
| EI7 | 0.85 | |||||
| EI8 | 0.81 | |||||
| Information management tools (IM) | IM1 | 0.884 | 0.96 | 0.96 | 0.97 | 0.83 |
| IM2 | 0.923 | |||||
| IM3 | 0.907 | |||||
| IM4 | 0.922 | |||||
| IM6 | 0.938 | |||||
| IM6 | 0.897 | |||||
| Knowledge and intellectual abilities (KI) | KI1 | 0.767 | 0.93 | 0.93 | 0.94 | 0.71 |
| KI2 | 0.868 | |||||
| KI3 | 0.803 | |||||
| KI4 | 0.867 | |||||
| KI5 | 0.834 | |||||
| KI6 | 0.907 | |||||
| KI7 | 0.828 | |||||
| Multimedia tools (MM) | MM1 | 0.899 | 0.96 | 0.96 | 0.97 | 0.85 |
| MM2 | 0.929 | |||||
| MM3 | 0.937 | |||||
| MM4 | 0.932 | |||||
| MM5 | 0.911 | |||||
| Personal effectiveness (PE) | PE1 | 0.778 | 0.88 | 0.88 | 0.91 | 0.59 |
| PE2 | 0.716 | |||||
| PE3 | 0.767 | |||||
| PE4 | 0.837 | |||||
| PE5 | 0.783 | |||||
| PE6 | 0.83 | |||||
| PE7 | 0.648 | |||||
| Research governance (RG) | RG1 | 0.864 | 0.89 | 0.90 | 0.92 | 0.65 |
| RG2 | 0.732 | |||||
| RG3 | 0.847 | |||||
| RG4 | 0.858 | |||||
| RG5 | 0.837 | |||||
| RG6 | 0.676 | |||||
| Social media general use (SM) | SMG1 | 0.771 | 0.90 | 0.91 | 0.93 | 0.67 |
| SMG2 | 0.845 | |||||
| SMG3 | 0.843 | |||||
| SMG4 | 0.843 | |||||
| SMG5 | 0.791 | |||||
| SMG6 | 0.823 |
| CL | CM | CO | IE | IM | KI | MM | PE | RG | |
|---|---|---|---|---|---|---|---|---|---|
| CL | |||||||||
| CM | 0.703 | ||||||||
| CO | 0.718 | 0.757 | |||||||
| EI | 0.577 | 0.545 | 0.608 | ||||||
| IM | 0.674 | 0.702 | 0.755 | 0.63 | |||||
| KI | 0.559 | 0.512 | 0.513 | 0.644 | 0.534 | ||||
| MM | 0.721 | 0.78 | 0.811 | 0.63 | 0.792 | 0.544 | |||
| PE | 0.574 | 0.649 | 0.588 | 0.579 | 0.609 | 0.73 | 0.672 | ||
| RG | 0.627 | 0.629 | 0.607 | 0.672 | 0.6 | 0.706 | 0.662 | 0.757 | |
| SM | 0.496 | 0.563 | 0.529 | 0.547 | 0.682 | 0.512 | 0.629 | 0.546 | 0.517 |
| Formative Construct | Indicators | Significance of Outer Loading | Significance of Outer Weight | VIF | ||||
|---|---|---|---|---|---|---|---|---|
| Loading | t-Stats | p Values | Weight | t-Stats | p Values | |||
| RCT | EI | 0.858 | 22.874 | 0.000 | 0.424 | 5.731 | 0.000 | 1.803 |
| KI | 0.780 | 20.309 | 0.000 | 0.121 | 1.889 | 0.059 | 2.358 | |
| PE | 0.817 | 28.521 | 0.000 | 0.270 | 3.932 | 0.000 | 2.384 | |
| RG | 0.874 | 33.548 | 0.000 | 0.360 | 5.503 | 0.000 | 2.273 | |
| Fit Values | Saturated Model | Rms_Theta |
|---|---|---|
| SRMR | 0.039 | 0.11 |
| NFI | 0.953 |
| Research Competencies | Research Completion | |
|---|---|---|
| Social media-general | 1.777 | 1.844 |
| Collaborative tools | 2.855 | 2.904 |
| Communication tools | 2.031 | 2.073 |
| Information management tools | 3.102 | 3.16 |
| Multimedia tools | 3.638 | 3.81 |
| Research competencies | 2.31 |
| Endogenous Constructs | R Square | R Square Adjusted |
|---|---|---|
| Research competencies | 0.567 | 0.562 |
| Research completion | 0.593 | 0.587 |
| Constructs | Research Competencies | Research Completion |
|---|---|---|
| Social media-general | 0.038 (moderate) | 0.002 (weak) |
| Collaborative tools | 0.017 (weak) | 0.044 (moderate) |
| Communication tools | 0.021 (moderate) | 0.022 (moderate) |
| Information management tools | 0.019 (moderate) | 0.013 (weak) |
| Multimedia tools | 0.047 (moderate) | 0.026 (moderate) |
| Research competencies | 0.05 (moderate) |
| SSO | SSE | Q2 (=1–SSE/SSO) | |
|---|---|---|---|
| Research competencies | 1760 | 1078.844 | 0.387 |
| Research completion | 3520 | 1788.27 | 0.492 |
| Hypotheses | β | t Stats | p | Status |
|---|---|---|---|---|
| Social media General → Research completion | −0.036 | 0.753 | 0.452 | rejected |
| Communication tools → Research completion | 0.136 | 2.475 | 0.013 | Accepted |
| Collaborative tools→ Research completion | 0.228 | 3.569 | 0.000 | Accepted |
| Information management tools → Research completion | 0.132 | 1.679 | 0.093 | rejected |
| Multimedia tools → Research completion | 0.202 | 2.649 | 0.008 | Accepted |
| Social media general →Research competencies | 0.171 | 3.486 | 0.000 | Accepted |
| Communication tools → Research competencies | 0.139 | 2.658 | 0.008 | Accepted |
| Collaborative tools→ Research competencies | 0.144 | 2.234 | 0.025 | Accepted |
| Information management tools → Research competencies | 0.160 | 2.371 | 0.018 | Accepted |
| Multimedia tools → Research competencies | 0.273 | 4.712 | 0.000 | Accepted |
| Research competencies → Research completion | 0.222 | 4.208 | 0.000 | Accepted |
| Hypotheses | β | t | p | Status |
|---|---|---|---|---|
| Social media general → Research competencies → Research completion | 0.037 | 2.359 | 0.018 | Accepted |
| Communication tools → Research competencies → Research completion | 0.029 | 2.293 | 0.022 | Accepted |
| Collaborative tools → Research competencies →Research completion | 0.031 | 1.785 | 0.074 | Rejected |
| Information management tools → research competencies → research completion | 0.035 | 2.08 | 0.038 | Accepted |
| Multimedia tools → research competencies → research completion | 0.059 | 3.112 | 0.002 | Accepted |
Publisher’s Note: MDPI stays neutral with regard to jurisdictional claims in published maps and institutional affiliations. |
© 2022 by the authors. Licensee MDPI, Basel, Switzerland. This article is an open access article distributed under the terms and conditions of the Creative Commons Attribution (CC BY) license (https://creativecommons.org/licenses/by/4.0/).
Share and Cite
Asghar, M.Z.; Arif, S.; Iqbal, J.; Seitamaa-Hakkarainen, P. Social Media Tools for the Development of Pre-Service Health Sciences Researchers during COVID-19 in Pakistan. Int. J. Environ. Res. Public Health 2022, 19, 581. https://doi.org/10.3390/ijerph19010581
Asghar MZ, Arif S, Iqbal J, Seitamaa-Hakkarainen P. Social Media Tools for the Development of Pre-Service Health Sciences Researchers during COVID-19 in Pakistan. International Journal of Environmental Research and Public Health. 2022; 19(1):581. https://doi.org/10.3390/ijerph19010581
Chicago/Turabian StyleAsghar, Muhammad Zaheer, Seema Arif, Javed Iqbal, and Pirita Seitamaa-Hakkarainen. 2022. "Social Media Tools for the Development of Pre-Service Health Sciences Researchers during COVID-19 in Pakistan" International Journal of Environmental Research and Public Health 19, no. 1: 581. https://doi.org/10.3390/ijerph19010581
APA StyleAsghar, M. Z., Arif, S., Iqbal, J., & Seitamaa-Hakkarainen, P. (2022). Social Media Tools for the Development of Pre-Service Health Sciences Researchers during COVID-19 in Pakistan. International Journal of Environmental Research and Public Health, 19(1), 581. https://doi.org/10.3390/ijerph19010581

