Human Factor Risk Modeling for Shipyard Operation by Mapping Fuzzy Fault Tree into Bayesian Network
Abstract
1. Introduction
1.1. Related Works
1.2. Contribution of This Study
- A double-nested model for the assessment of human-related risks is proposed by mapping a fuzzy fault tree into a Bayesian network based on HFACS.
- The difficulty of obtaining the conditional probability table of Bayesian network is overcome by canonical probabilistic models.
- Mutual information is introduced to identify main paths of risk propagation.
1.3. Organization
2. Methodology
2.1. The Modified HFACS
- In the category of ‘preconditions for unsafe acts (UP)’, one of its subcategories, personnel factors, including personal readiness and crew resource management, has been removed. The ‘crew resource management’ which refers to a series of communication and team cooperation issues that affect personal performance is considered under ‘resource management’ because it is closer to the concept of human resource management, and ‘personal readiness’ is integrated into the ‘conditions of operators’ for discussion.
- In the category of ‘unsafe supervision (US)’, ‘failure to correct known problems’, is related to the situation in which vulnerabilities related to personnel, equipment, etc., are known by supervisors and allowed to continue uncorrected. It is replaced by ‘inadequate process supervision in emergency management’. In most cases, the meaning of ‘failure to correct known problems’ may overlap and cross with the content of ‘inadequate supervision’ and ‘supervision violations’ because there is no restrictive characterization of it.
2.2. Fuzzy Fault Tree
2.2.1. Fuzzy Extent AHP
2.2.2. Fault Tree Analysis
2.3. Bayesian Network
2.3.1. Noisy-OR Gate
2.3.2. Leaky Noisy-OR Gate
3. Application of the Methodology
3.1. Case Study: A Suffocation Accident in Shipbuilding
3.2. Human Factor Identification and Classification Based on HFACS
3.2.1. Categorization of Failure Causes
3.2.2. Human Factor Identification and Classification
3.3. Fuzzy Fault Tree Modeling
3.3.1. Causality Analysis of the Accident Scenario
3.3.2. Probability Calculation of BEs Using the Fuzzy Extent AHP
3.4. Mapping the Fuzzy Fault Tree into the Bayesian Network
- All BEs in the fuzzy fault tree are considered as parent nodes in the BN, and all IEs are regarded as child nodes.
- The nodes in the BN are connected according to the relationship between various layers of events in the fuzzy fault tree, and the direction of edges is consistent with the cause–consequence relationship in the fuzzy fault tree.
- The failure probability of each BE is directly assigned to the corresponding parent node in the BN as its prior probability distribution.
- The conditional probabilities of each variable, i.e., the CPT, provide the functional extension of logic gates in the fuzzy fault tree.
3.4.1. Prior Probabilities for Nodes without Parents
3.4.2. Equivalent CPT for Nodes with Multiple Parents
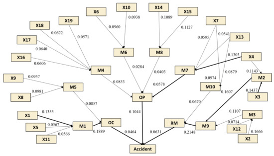
4. Results and Discussion
4.1. Structural Analysis under Different States of the System
- There are 33 MCSs, approximately twice as many as MPSs. Each MCS contains a small number of BEs. Since the MCS with fewer events is more likely to cause the system failure than the MCS with more events, the state of this system is unstable and the probability of accident occurrence is higher.
- Regarding the MCSs that contain only one BE, it can be found that the BEs all belong to the category of ‘Violations’. In addition, ‘Environmental factors’ only appear in the MCSs composed of multiple BEs, that is to say, they cannot lead to system failure independently. Therefore, ‘Violations’ are more likely to cause accidents than ‘Environmental factors’. That is, comparison of the unsafe behavior of humans and the unsafe state of machinery and materials, the former contributes more to accidents.
- There are 17 MPSs, among which four MPSs contain 13 BEs (the largest number of BEs). Generally, the more BEs contained in an MPS, the more complex the technical problems in the system, and more resources are required to ensure the TE does not occur. Therefore, the MPSs consisting of a larger number of BEs are considered to be weak links that easily cause system failure.
4.2. Uncertainty Analysis for Path Dependence
4.3. Sensitivity to Evidence to Identify Key Factors
5. Conclusions
Author Contributions
Funding
Institutional Review Board Statement
Informed Consent Statement
Data Availability Statement
Acknowledgments
Conflicts of Interest
Appendix A
| Errors | Violations | Environmental Factors | |
|---|---|---|---|
| Errors | (1,1,1) (1,1,1) (1,1,1) (1,1,1) (1,1,1) | (2/3,1,2) (1/2,2/3,1) (2/3,1,2) (1,1,1) (1,1,1) | (1,1,1) (1/2,1,3/2) (1/2,1,3/2) (1,1,1) (1,1,1) |
| Violations | (1/2,1,3/2) (1,3/2,2) (1/2,1,3/2) (1,1,1) (1,1,1) | (1,1,1) (1,1,1) (1,1,1) (1,1,1) (1,1,1) | (1/2,1,3/2) (1/2,1,3/2) (1,1,1) (1,1,1) (1,1,1) |
| Environmental factors | (1,1,1) (2/3,1,2) (2/3,1,2) (1,1,1) (1,1,1) | (2/3,1,2) (2/3,1,2) (1,1,1) (1,1,1) (1,1,1) | (1,1,1) (1,1,1) (1,1,1) (1,1,1) (1,1,1) |
| X1 | X2 | X3 | X4 | |
|---|---|---|---|---|
| X1 | (1,1,1) (1,1,1) (1,1,1) (1,1,1) (1,1,1) | (1 3/2 2) (1,1,1) (1,1,1) (1/2 1 3/2) (1 3/2 2) | (2/3,1,2) (2/3,1,2) (1/2,2/3,1) (1/2,2/3,1) (1/2,1,3/2) | (1/2,1,3/2) (1/2,1,3/2) (2/3,1,2) (1,1,1) (1/2,2/3,1) |
| X2 | (1/2,2/3,1) (1,1,1) (1,1,1) (2/3,1,2) (1/2,2/3,1) | (1,1,1) (1,1,1) (1,1,1) (1,1,1) (1,1,1) | (2/3,1,2) (2/3,1,2) (2/3,1,2) (1/2,1,3/2) (1/2,1,3/2) | (1,1,1) (1/2,1,3/2) (2/3,1,2) (2/3,1,2) (1/2,1,3/2) |
| X3 | (1/2,1,3/2) (1/2,1,3/2) (1,3/2,2) (1,3/2,2) (2/3,1,2) | (1/2,1,3/2) (1/2,1,3/2) (1/2,1,3/2) (2/3,1,2) (2/3,1,2) | (1,1,1) (1,1,1) (1,1,1) (1,1,1) (1,1,1) | (1,3/2,2) (3/2,2,5/2) (1,3/2,2) (3/2,2,5/2) (1,1,1) |
| X4 | (2/3,1,2) (2/3,1,2) (1/2,1,3/2) (1,1,1) (1,3/2,2) | (1,1,1) (2/3,1,2) (1/2,1,3/2) (1/2,1,3/2) (2/3,1,2) | (1/2,2/3,1) (2/5,1/2,2/3) (1/2,2/3,1) (2/5,1/2,2/3) (1,1,1) | (1,1,1) (1,1,1) (1,1,1) (1,1,1) (1,1,1) |
| X5 | X6 | X7 | X8 | X9 | X10 | X11 | X12 | X13 | |
|---|---|---|---|---|---|---|---|---|---|
| X5 | (1,1,1) (1,1,1) (1,1,1) (1,1,1) (1,1,1) | (1,1,1) (2/3,1,2) (1/2,2/3,1) (1/2,1,3/2) (1,3/2,2) | (1,3/2,2) (1/2,2/3,1) (2/3,1,2) (2/3,1,2) (1/2,1,3/2) | (2/3,1,2) (2/3,1,2) (1,1,1) (1,1,1) (3/2,2,5/2) | (2/5,1/2,2/3) (2/3,1,2) (2/3,1,2) (2/3,1,2) (2/3,1,2) | (1/2,1,3/2) (1/2,1,3/2) (1/2,1,3/2) (1,1,1) (1,1,1) | (1/2,2/3,1) (1/2,2/3,1) (2/3,1,2) (2/3,1,2) (2/5,1/2,2/3) | (1/2,1,3/2) (1/2,2/3,1) (1/2,2/3,1) (1,3/2,2) (1,3/2,2) | (3/2,2,5/2) (1,3/2,2) (3/2,2,5/2) (1,3/2,2) (3/2,2,5/2) |
| X6 | (1,1,1) (1/2,1,3/2) (1,3/2,2) (2/3,1,2) (1/2,2/3,1) | (1,1,1) (1,1,1) (1,1,1) (1,1,1) (1,1,1) | (1/2,1,3/2) (1/2,1,3/2) (3/2,2,5/2) (1/2,1,3/2) (1/2,1,3/2) | (1/2,1,3/2) (1/2,1,3/2) (1,3/2,2) (1/2,1,3/2) (1/2,1,3/2) | (1/2,1,3/2) (1,1,1) (1,1,1) (1/2,2/3,1) (2/3,1,2) | (1/2,1,3/2) (1/2,1,3/2) (1/2,1,3/2) (1/2,1,3/2) (1/2,1,3/2) | (1/2,2/3,1) (1/3,2/5,1/2) (2/3,1,2) (2/3,1,2) (2/3,1,2) | (1,1,1) (1/2,1,3/2) (1/2,1,3/2) (1/2,1,3/2) (2/5,1/2,2/3) | (1/2,1,3/2) (1/2,1,3/2) (3/2,2,5/2) (1/2,1,3/2) (1,3/2,2) |
| X7 | (1/2,2/3,1) (1,3/2,2) (1/2,1,3/2) (1/2,1,3/2) (2/3,1,2) | (2/3,1,2) (2/3,1,2) (2/5,1/2,2/3) (2/3,1,2) (2/3,1,2) | (1,1,1) (1,1,1) (1,1,1) (1,1,1) (1,1,1) | (2/3,1,2) (2/3,1,2) (1/2,1,3/2) (2/3,1,2) (1,3/2,2) | (1/2,1,3/2) (1/2,1,3/2) (1/2,2/3,1) (1/2,1,3/2) (2/3,1,2) | (2/3,1,2) (2/3,1,2) (2/3,1,2) (2/3,1,2) (1,1,1) | (1/2,2/3,1) (2/3,1,2) (2/3,1,2) (1,1,1) (1/2,1,3/2) | (2/3,1,2) (2/3,1,2) (1/2,1,3/2) (2/3,1,2) (2/3,1,2) | (1,3/2,2) (1/2,1,3/2) (1/2,1,3/2) (1/2,1,3/2) (1,1,1) |
| X8 | (1/2,1,3/2) (1/2,1,3/2) (1,1,1) (1,1,1) (2/5,1/2,2/3) | (2/3,1,2) (2/3,1,2) (1/2,2/3,1) (2/3,1,2) (2/3,1,2) | (1/2,1,3/2) (1/2,1,3/2) (2/3,1,2) (1/2,1,3/2) (1/2,2/3,1) | (1,1,1) (1,1,1) (1,1,1) (1,1,1) (1,1,1) | (1,3/2,2) (1/2,1,3/2) (1,3/2,2) (1/2,1,3/2) (1/2,1,3/2) | (2/3,1,2) (1,3/2,2) (1,3/2,2) (2/3,1,2) (3/2,2,5/2) | (2/3,1,2) (2/3,1,2) (2/3,1,2) (1/2,1,3/2) (1/2,1,3/2) | (1/2,1,3/2) (2/3,1,2) (1/2,1,3/2) (1/2,1,3/2) (1/2,1,3/2) | (1,3/2,2) (1,3/2,2) (1,3/2,2) (1,3/2,2) (1,3/2,2) |
| X9 | (3/2,2,5/2) (1/2,1,3/2) (1/2,1,3/2) (1/2,1,3/2) (1/2,1,3/2) | (2/3,1,2) (1,1,1) (1,1,1) (1,3/2,2) (1/2,1,3/2) | (2/3,1,2) (2/3,1,2) (1,3/2,2) (2/3,1,2) (1/2,1,3/2) | (1/2,2/3,1) (2/3,1,2) (1/2,2/3,1) (2/3,1,2) (2/3,1,2) | (1,1,1) (1,1,1) (1,1,1) (1,1,1) (1,1,1) | (1/2,1,3/2) (1,3/2,2) (1,3/2,2) (1/2,1,3/2) (1/2,1,3/2) | (2/3,1,2) (2/3,1,2) (2/3,1,2) (1/2,1,3/2) (1/2,1,3/2) | (1/2,1,3/2) (1/2,2/3,1) (1/2,1,3/2) (1/2,1,3/2) (1,3/2,2) | (1/2,1,3/2) (1/2,1,3/2) (1,1,1) (1,1,1) (2/3,1,2) |
| X10 | (2/3,1,2) (2/3,1,2) (2/3,1,2) (1,1,1) (1,1,1) | (2/3,1,2) (2/3,1,2) (2/3,1,2) (2/3,1,2) (2/3,1,2) | (1/2,1,3/2) (1/2,1,3/2) (1/2,1,3/2) (1/2,1,3/2) (1,1,1) | (1/2,1,3/2) (1/2,2/3,1) (1/2,2/3,1) (1/2,1,3/2) (2/5,1/2,2/3) | (2/3,1,2) (1/2,2/3,1) (1/2,2/3,1) (2/3,1,2) (2/3,1,2) | (1,1,1) (1,1,1) (1,1,1) (1,1,1) (1,1,1) | (1/2,2/3,1) (2/3,1,2) (1/2,1,3/2) (1,1,1) (1,1,1) | (1/2,1,3/2) (1/2,1,3/2) (1/2,1,3/2) (2/3,1,2) (2/3,1,2) | (1/2,1,3/2) (1/2,1,3/2) (3/2,2,5/2) (1,3/2,2) (1/2,1,3/2) |
| X11 | (1,3/2,2) (1,3/2,2) (1/2,1,3/2) (1/2,1,3/2) (3/2,2,5/2) | (1,3/2,2) (2,5/2,3) (1/2,1,3/2) (1/2,1,3/2) (1/2,1,3/2) | (1,3/2,2) (1/2,1,3/2) (1/2,1,3/2) (1,1,1) (2/3,1,2) | (1/2,1,3/2) (1/2,1,3/2) (1/2,1,3/2) (2/3,1,2) (2/3,1,2) | (1/2,1,3/2) (1/2,1,3/2) (1/2,1,3/2) (2/3,1,2) (2/3,1,2) | (1,3/2,2) (1/2,1,3/2) (1/2,1,3/2) (1/2,1,3/2) (1/2,1,3/2) | (1,1,1) (1,1,1) (1,1,1) (1,1,1) (1,1,1) | (1/2,1,3/2) (2/3,1,2) (2/3,1,2) (1/2,1,3/2) (1,1,1) | (1/2,1,3/2) (1/2,1,3/2) (1,1,1) (1/2,1,3/2) (1/2,1,3/2) |
| X12 | (2/3,1,2) (1,3/2,2) (1,3/2,2) (1/2,2/3,1) (1/2,2/3,1) | (1,1,1) (2/3,1,2) (2/3,1,2) (2/3,1,2) (3/2,2,5/2) | (1/2,1,3/2) (1/2,1,3/2) (2/3,1,2) (1/2,1,3/2) (1/2,1,3/2) | (2/3,1,2) (1/2,1,3/2) (2/3,1,2) (2/3,1,2) (2/3,1,2) | (2/3,1,2) (1,3/2,2) (2/3,1,2) (2/3,1,2) (1/2,2/3,1) | (2/3,1,2) (2/3,1,2) (2/3,1,2) (1/2,1,3/2) (1/2,1,3/2) | (2/3,1,2) (1/2,1,3/2) (1/2,1,3/2) (2/3,1,2) (1,1,1) | (1,1,1) (1,1,1) (1,1,1) (1,1,1) (1,1,1) | (1,3/2,2) (1/2,1,3/2) (1/2,1,3/2) (1/2,1,3/2) (1/2,1,3/2) |
| X13 | (2/5,1/2,2/3) (1/2,2/3,1) (2/5,1/2,2/3) (1/2,2/3,1) (2/5,1/2,2/3) | (2/3,1,2) (2/3,1,2) (2/5,1/2,2/3) (2/3,1,2) (1/2,2/3,1) | (1/2,2/3,1) (2/3,1,2) (2/3,1,2) (2/3,1,2) (1,1,1) | (1/2,2/3,1) (1/2,2/3,1) (1/2,2/3,1) (1/2,2/3,1) (1/2,2/3,1) | (2/3,1,2) (2/3,1,2) (1,1,1) (1,1,1) (1/2,1,3/2) | (2/3,1,2) (2/3,1,2) (2/5,1/2,2/3) (1/2,2/3,1) (2/3,1,2) | (2/3,1,2) (2/3,1,2) (1,1,1) (2/3,1,2) (2/3,1,2) | (1/2,2/3,1) (2/3,1,2) (2/3,1,2) (2/3,1,2) (2/3,1,2) | (1,1,1) (1,1,1) (1,1,1) (1,1,1) (1,1,1) |
| X14 | X15 | X16 | X17 | X18 | X19 | |
|---|---|---|---|---|---|---|
| X14 | (1,1,1) (1,1,1) (1,1,1) (1,1,1) (1,1,1) | (2/3,1,2) (1/2,1,3/2) (1/2,1,3/2) (2/3,1,2) (2/3,1,2) | (2/3,1,2) (2/3,1,2) (2/3,1,2) (1,1,1) (2/3,1,2) | (1/2,2/3,1) (2/3,1,2) (2/3,1,2) (2/3,1,2) (2/5,1/2,2/3) | (2/3,1,2) (2/3,1,2) (2/3,1,2) (1/2,2/3,1) (2/3,1,2) | (1/2,1,3/2) (1,1,1) (1/2,1,3/2) (1/2,1,3/2) (2/3,1,2) |
| X15 | (1/2,1,3/2) (2/3,1,2) (2/3,1,2) (1/2,1,3/2) (1/2,1,3/2) | (1,1,1) (1,1,1) (1,1,1) (1,1,1) (1,1,1) | (2/3,1,2) (1/2,1,3/2) (1/2,1,3/2) (2/3,1,2) (2/3,1,2) | (2/3,1,2) (1/2,2/3,1) (1/2,2/3,1) (2/3,1,2) (2/3,1,2) | (2/3,1,2) (1,1,1) (2/3,1,2) (2/3,1,2) (2/3,1,2) | (1/2,1,3/2) (1,3/2,2) (1,3/2,2) (1/2,1,3/2) (2/3,1,2) |
| X16 | (1/2,1,3/2) (1/2,1,3/2) (1/2,1,3/2) (1,1,1) (1/2,1,3/2) | (1/2,1,3/2) (2/3,1,2) (2/3,1,2) (1/2,1,3/2) (1/2,1,3/2) | (1,1,1) (1,1,1) (1,1,1) (1,1,1) (1,1,1) | (2/3,1,2) (2/3,1,2) (1/2,2/3,1) (2/3,1,2) (1,1,1) | (2/3,1,2) (1/2,2/3,1) (2/3,1,2) (2/3,1,2) (1/2,1,3/2) | (1,3/2,2) (1/2,1,3/2) (1/2,1,3/2) (1/2,1,3/2) (1/2,1,3/2) |
| X17 | (1,3/2,2) (1/2,1,3/2) (1/2,1,3/2) (1/2,1,3/2) (3/2,2,5/2) | (1/2,1,3/2) (1,3/2,2) (1,3/2,2) (1/2,1,3/2) (1/2,1,3/2) | (1/2,1,3/2) (1/2,1,3/2) (1,3/2,2) (1/2,1,3/2) (1,1,1) | (1,1,1) (1,1,1) (1,1,1) (1,1,1) (1,1,1) | (1,3/2,2) (2/3,1,2) (2/3,1,2) (1/2,1,3/2) (1/2,1,3/2) | (1/2,1,3/2) (1/2,1,3/2) (1/2,1,3/2) (1/2,1,3/2) (1,3/2,2) |
| X18 | (1/2,1,3/2) (1/2,1,3/2) (1/2,1,3/2) (1,3/2,2) (1/2,1,3/2) | (1/2,1,3/2) (1,1,1) (1/2,1,3/2) (1/2,1,3/2) (1/2,1,3/2) | (1/2,1,3/2) (1,3/2,2) (1/2,1,3/2) (1/2,1,3/2) (2/3,1,2) | (2/3,1,2) (1/2,1,3/2) (1/2,1,3/2) (2/3,1,2) (2/3,1,2) | (1,1,1) (1,1,1) (1,1,1) (1,1,1) (1,1,1) | (1,3/2,2) (1/2,1,3/2) (1/2,1,3/2) (1/2,1,3/2) (3/2,2,5/2) |
| X19 | (2/3,1,2) (1,1,1) (2/3,1,2) (2/3,1,2) (1/2,1,3/2) | (2/3,1,2) (1/2,2/3,1) (1/2,2/3,1) (2/3,1,2) (1/2,1,3/2) | (1/2,2/3,1) (2/3,1,2) (2/3,1,2) (2/3,1,2) (2/3,1,2) | (2/3,1,2) (2/3,1,2) (2/3,1,2) (2/3,1,2) (1/2,2/3,1) | (1/2,2/3,1) (2/3,1,2) (2/3,1,2) (2/3,1,2) (2/5,1/2,2/3) | (1,1,1) (1,1,1) (1,1,1) (1,1,1) (1,1,1) |
References
- Tsoukalas, V.D.; Fragiadakis, N.G. Prediction of occupational risk in the shipbuilding industry using multivariable linear regression and genetic algorithm analysis. Saf. Sci. 2016, 83, 12–22. [Google Scholar] [CrossRef]
- Efe, B. Analysis of operational safety risks in shipbuilding using failure mode and effect analysis approach. Ocean Eng. 2019, 187, 106214. [Google Scholar] [CrossRef]
- Barlas, B. Shipyard fatalities in Turkey. Saf. Sci. 2012, 50, 1247–1252. [Google Scholar] [CrossRef]
- Dobbs, S.; Loh, S.K. Unsafety and unions in Singapore’s state-led industrialization, 1965–1994. Labor Hist. 2020, 61, 107–121. [Google Scholar] [CrossRef]
- ILO. ILO Code of Practice: Safety and Health in Shipbuilding and Ship Repair. 2019. Available online: https://www.ilo.org/wcmsp5/groups/public/---ed_dialogue/---sector/documents/normativeinstrument/wcms_618575.pdf (accessed on 12 November 2020).
- Attorney-General’s Chambers (AGC) of Singapore. Workplace Safety and Health (Amendment) Act 2017 (No. 44 of 2017). Available online: https://sso.agc.gov.sg/Acts-Supp/44-2017/Published/20171226?DocDate=20171226 (accessed on 12 November 2020).
- Jacinto, C.; Silva, C. A semi-quantitative assessment of occupational risks using bow-tie representation. Saf. Sci. 2010, 48, 973–979. [Google Scholar] [CrossRef]
- Ozkok, M. Risk assessment in ship hull structure production using FMEA. J. Mar. Sci. Technol. 2014, 22, 173–185. [Google Scholar]
- Romuald Iwańkowicz, R.; Rosochacki, W. Clustering risk assessment method for shipbuilding industry. Ind. Manag. Data Syst. 2014, 114, 1499–1518. [Google Scholar] [CrossRef]
- Fragiadakis, N.G.; Tsoukalas, V.D.; Papazoglou, V.J. An adaptive neuro-fuzzy inference system (ANFIS) model for assessing occupational risk in the shipbuilding industry. Saf. Sci. 2014, 63, 226–235. [Google Scholar] [CrossRef]
- Barlas, B.; Izci, B.F. Individual and workplace factors related to fatal occupational accidents among shipyard workers in Turkey. Saf. Sci. 2018, 101, 173–179. [Google Scholar] [CrossRef]
- Crispim, J.; Fernandes, J.; Rego, N. Customized risk assessment in military shipbuilding. Reliab. Eng. Syst. Saf. 2020, 197, 106809. [Google Scholar] [CrossRef]
- Lee, E.; Shin, J.G.; Park, Y. A statistical analysis of engineering project risk in the Korean shipbuilding industry. J. Ship Prod. Des. 2007, 23, 223–230. [Google Scholar] [CrossRef]
- Zheng, W.; Shuai, J.; Shan, K. The energy source based job safety analysis and application in the project. Saf. Sci. 2017, 93, 9–15. [Google Scholar] [CrossRef]
- Njumo, D.A. Fault tree analysis (FTA)-formal safety assessment (FSA) in ship repair industry a made easy approach. Int. J. Marit. Eng. 2013, 155, 23–32. [Google Scholar] [CrossRef]
- Shinoda, T.; Tanaka, T.; Kano, Y. Risk analysis for occupational safety management in shipyard. In Proceedings of the Twentieth International Offshore and Polar Engineering Conference, Beijing, China, 20–25 June 2010. [Google Scholar]
- Shinoda, T.; Tanaka, T. Development of risk assessment methodology for occupational safety by work observation technique. J. Ship Prod. Des. 2016, 32, 139–153. [Google Scholar] [CrossRef]
- Cebi, S.; Akyuz, E.; Sahin, Y. Developing web based decision support system for evaluation occupational risks at shipyards. Brodogradnja 2017, 68, 17–30. [Google Scholar] [CrossRef]
- Lee, E.; Park, Y.; Shin, J.G. Large engineering project risk management using a Bayesian belief network. Expert Syst. Appl. 2009, 36, 5880–5887. [Google Scholar] [CrossRef]
- Basuki, M.; Manfaat, D.; Nugroho, S.; Dinariyana, A.A.B. Probabilistic risk assessment of the shipyard industry using the Bayesian method. Int. J. Technol. 2014, 40, 369–376. [Google Scholar]
- Costa, B.; Jacinto, C.; Teixeira, A.P.; Guedes Soares, C. Causal analysis of accidents at work in a shipyard complemented with Bayesian nets modelling. In Proceedings of the 4th International Conference on Maritime Technology and Engineering (MARTECH), Lisbon, Portugal, 7–9 May 2018. [Google Scholar]
- Seker, S.; Recal, F.; Basligil, H. A combined DEMATEL and grey system theory approach for analyzing occupational risks: A case study in Turkish shipbuilding industry. Hum. Ecol. Risk Assess. 2017, 23, 1340–1372. [Google Scholar] [CrossRef]
- Acuner, O.; Cebi, S. An effective risk-preventive model proposal for occupational accidents at shipyards. Brodograndja 2016, 67, 67–84. [Google Scholar]
- Celebi, U.B.; Ekinci, S.; Alarcin, F.; Unsalan, D. The risk of occupational safety and health in shipbuilding industry in Turkey. In Proceedings of the 3rd International Conference on Maritime and Naval Science and Engineering, Constantza, Romania, 3–5 September 2010. [Google Scholar]
- Krstev, S.; Stewart, P.; Rusiecki, J.; Blair, A. Mortality among shipyard coast guard workers: A retrospective cohort study. Occup. Environ. Med. 2006, 64, 651–658. [Google Scholar] [CrossRef]
- Abramowicz-Gerigk, T.; Hejmlich, A. Human factor modelling in the risk assessment of port manoeuvers. TransNav-Int. J. Mar. Navig. Saf. Sea Transp. 2015, 9, 427–433. [Google Scholar] [CrossRef][Green Version]
- Yilmaz, A.I.; Yilmaz, F.; Celebi, U. Analysis of shipyard accidents in Turkey. Br. J. Appl. Sci. Technol. 2015, 5, 472–481. [Google Scholar] [CrossRef]
- Qiao, W.; Liu, Y.; Ma, X.; Liu, Y. A methodology to evaluate human factors contributed to maritime accident by mapping fuzzy FT into ANN based on HFACS. Ocean Eng. 2020, 197, 106892. [Google Scholar] [CrossRef]
- Perboli, G.; Gajetti, M.; Fedorov, S.; Giudice, S.L. Natural language processing for the identification of human factors in aviation accidents causes: An application to the SHEL methodology. Expert Syst. Appl. 2021, 186, 115694. [Google Scholar] [CrossRef]
- Zarei, E.; Yazdi, M.; Abbassi, R.; Khan, F. A hybrid model for human factor analysis in process accidents: FBN-HFACS. J. Loss Prev. Process Ind. 2019, 57, 142–155. [Google Scholar] [CrossRef]
- Qiao, W.; Liu, Y.; Ma, X.; Liu, Y. Human factors analysis for maritime accidents based on a dynamic fuzzy Bayesian network. Risk Anal. 2020, 1, 13444. [Google Scholar] [CrossRef]
- Shappell, S.A.; Wiegmann, D.A. The Human Factors Analysis and Classification System-HFACS. 2000. Available online: https://commons.erau.edu/cgi/viewcontent.cgi?article=1777&context=publication (accessed on 12 December 2020).
- Aps, R.; Fetissov, M.; Goerlandt, F.; Kujala, P.; Piel, A. Systems-theoretic process analysis of maritime traffic safety management in the Gulf of Finland (Baltic Sea). In Proceedings of the 4th European Systems Theoretic Accident Model and Processes (STAMP) Workshop, Zurich, Switzerland, 13–15 September 2016. [Google Scholar]
- Akyuz, E.; Celik, M.; Cebi, S. A phase of comprehensive research to determine marine-specific EPC values in human error assessment and reduction technique. Saf. Sci. 2016, 87, 63–75. [Google Scholar] [CrossRef]
- He, Y.; Kuai, N.; Deng, L.; He, X. A method for assessing Human Error Probability through physiological and psychological factors tests based on CREAM and its applications. Reliab. Eng. Syst. Saf. 2021, 215, 107884. [Google Scholar] [CrossRef]
- Ceylan, B.O.; Akyuz, E.; Arslan, O. Systems-Theoretic Accident Model and Processes (STAMP) approach to analyse socio-technical systems of ship allision in narrow waters. Ocean Eng. 2021, 239, 107544. [Google Scholar] [CrossRef]
- Sakar, C.; Toz, A.C.; Buber, M.; Koseoglu, B. Risk analysis of grounding accidents by mapping a fault tree into a Bayesian network. Appl. Ocean Res. 2021, 113, 102764. [Google Scholar] [CrossRef]
- Abrishami, S.; Khakzad, N.; Hosseini, S.M.; Gelder, P. BN-SLIM: A Bayesian network methodology for human reliability assessment based on Success Likelihood Index Method (SLIM). Reliab. Eng. Syst. Saf. 2020, 193, 106647. [Google Scholar] [CrossRef]
- Fan, S.; Zhang, J.; Blanco-Davis, E.; Yang, Z.; Yan, X. Maritime accident prevention strategy formulation from a human error perspective using Bayesian networks and TOPSIS. Ocean Eng. 2020, 210, 109804. [Google Scholar] [CrossRef]
- Komol, M.M.R.; Hasan, M.M.; Elhenawy, M.; Yasmin, S.; Masoud, M.; Rakotonirainy, A. Crash severity analysis of vulnerable road users using machine learning. PLoS ONE 2021, 16, e0255828. [Google Scholar] [CrossRef] [PubMed]
- Komol, M.M.R.; Sagar, M.S.I.; Mohammad, N.; Pinnow, J.; Elhenawy, M.; Masoud, M.; Glaser, S.; Liu, S.Q. Simulation study on an ICT-based maritime management and safety framework for movable bridges. Appl. Sci. 2021, 11, 7198. [Google Scholar] [CrossRef]
- Morais, C.; Yung, K.L.; Johnson, K.; Moura, R.; Beer, M.; Patelli, E. Identification of human errors and influencing factors: A machine learning approach. Saf. Sci. 2022, 146, 105528. [Google Scholar] [CrossRef]
- Chen, D.; Pei, Y.; Xia, Q. Research on human factors cause chain of ship accidents based on multidimensional association rules. Ocean Eng. 2020, 218, 107717. [Google Scholar] [CrossRef]
- Erdem, P.; Akyuz, E. An interval type-2 fuzzy SLIM approach to predict human error in maritime transportation. Ocean Eng. 2021, 232, 109161. [Google Scholar] [CrossRef]
- Yazdi, M.; Kabir, S.; Walker, M. Uncertainty handling in fault tree based risk assessment: State of the art and future perspectives. Process Saf. Environ. Prot. 2019, 131, 89–104. [Google Scholar] [CrossRef]
- Shappell, S.A.; Detwiler, C.; Holcomb, K.; Hackworth, C.; Boquet, A.; Wiegmann, D.A. Human error and commercial aviation accidents: An analysis using the human factors analysis and classification system. Hum. Factors 2007, 49, 227–242. [Google Scholar] [CrossRef]
- Rostamabadi, A.; Jahangiri, M.; Zarei, E.; Kamalinia, M.; Banaee, S.; Samaei, M.R. A novel Fuzzy Bayesian Network-HFACS (FBN-HFACS) model for analyzing Human and Organizational Factors (HOFs) in process accidents. Process Saf. Environ. Prot. 2019, 132, 59–72. [Google Scholar] [CrossRef]
- Saaty, T.L. The Analytic Hierarchy Process: Planning, Priority Setting, Resource Allocation; McGraw-Hill: New York, NY, USA, 1980. [Google Scholar]
- Kwong, C.K.; Bai, H. Determining the importance weights for the customer requirements in QFD using a fuzzy AHP with an extent analysis approach. IIE Trans. 2003, 35, 619–626. [Google Scholar] [CrossRef]
- Chang, D. Application of the extent analysis method on fuzzy AHP. Eur. J. Oper. Res. 1996, 95, 649–655. [Google Scholar] [CrossRef]
- Bozbura, F.T.; Beakese, A.; Kahraman, C. Prioritization of human capital measurement indicators using fuzzy AHP. Expert Syst. Appl. 2007, 32, 1100–1112. [Google Scholar] [CrossRef]
- Spires, E.E. Using the analytic hierarchy process to analyze multiattribute decisions. Multivar. Behav. Res. 1991, 26, 345–361. [Google Scholar] [CrossRef]
- Im, K.; Cho, H. A systematic approach for developing a new business model using morphological analysis and integrated fuzzy approach. Expert Syst. Appl. 2013, 40, 4463–4477. [Google Scholar] [CrossRef]
- Omidvari, M.; Lavasani, S.M.R.; Mirza, S. Presenting of failure probability assessment pattern by FTA in fuzzy logic (Case study: Distillation tower unit of oil refinery process). Health Saf. 2014, 21, 14–22. [Google Scholar] [CrossRef]
- Konjin, Z.N.; Mortazavi, S.B.; Mahabadi, H.A.; Hajizadeh, E. Ranking the occupational incident contributory factors: A Bayesian network model for the petroleum industry. Process Saf. Environ. Prot. 2020, 137, 52–357. [Google Scholar]
- Oniśko, A.; Druzdzel, M.J.; Wasyluk, H. Learning Bayesian network parameters from small data sets: Application of Noisy-OR gates. Int. J. Approx. Reason. 2001, 27, 165–182. [Google Scholar] [CrossRef]
- Adedigba, S.A.; Khan, F.; Yang, M. Dynamic safety analysis of process systems using nonlinear and non-sequential accident model. Chem. Eng. Res. Des. 2016, 111, 169–183. [Google Scholar] [CrossRef]
- Woudenberg, S.P.D.; Van der Gaag, L.C. Propagation effects of model-calculated probability values in Bayesian networks. Int. J. Approx. Reason. 2015, 61, 1–15. [Google Scholar] [CrossRef]
- Henrion, M. Practical issues in constructing a Bayes’belief network. In Proceedings of the Third Conference on Uncertainty in Artificial Intelligence, Seattle, WA, USA, 10–12 July 1987. [Google Scholar]
- Chiu, M.C.; Hsieh, M.C. Latent human error analysis and efficient improvement strategies by fuzzy topsis in aviation maintenance tasks. Appl. Ergon. 2016, 54, 136–147. [Google Scholar] [CrossRef]
- Heinrich, H.W.; Petersen, D.C.; Roos, N.R.; Hazlett, S. Industrial Accident Prevention: A Safety Management Approach; McGraw-Hill: New York, NY, USA, 1980. [Google Scholar]
- Standardization Administration of China (SAC). The Classification for Casualty Accidents of Enterprise Staff and Workers (GB/T 6441-1986). Available online: http://openstd.samr.gov.cn/bzgk/gb/newGbInfo?hcno=0DF1CC96FCD4E197722CC47833681108 (accessed on 12 December 2020).
- Dekker, S.W. The Re-Invention of Human Error (Technical Report 2002-01). Lund University School of Aviation. 2002. Available online: https://www.ilo.org/wcmsp5/groups/public/---ed_dialogue/---sector/documents/normativeinstrument/wcms_618575.pdf (accessed on 15 December 2020).
- Marshall, P.; Hirmas, A.; Singer, M. Heinrich’s pyramid and occupational safety: A statistical validation methodology. Saf. Sci. 2018, 101, 180–189. [Google Scholar] [CrossRef]
- Zhang, X.; Chen, A.L. Study on preventive measures of labor injury of crew on-board based on the management. Appl. Mech. Mater. 2011, 97–98, 418–424. [Google Scholar] [CrossRef]
- Kahraman, C.; Ertay, T.; Buyukozkan, G. A fuzzy optimization model for QFD planning process using analytic network approach. Eur. J. Oper. Res. 2006, 171, 390–411. [Google Scholar] [CrossRef]
- Onisawa, T. A representation of human reliability using fuzzy concepts. Inf. Sci. 1988, 45, 153–173. [Google Scholar] [CrossRef]
- Gómez-Villegas, M.A.; Main, P.; Viviani, P. Sensitivity to evidence in Gaussian Bayesian networks using mutual information. Inf. Sci. 2014, 275, 115–126. [Google Scholar] [CrossRef]
- Cover, T.M.; Thomas, J.A. The Elements of Information Theory, 2nd ed.; John Wiley & Sons: Hoboken, NJ, USA, 2006. [Google Scholar]
- Khakzad, N. Which fire to extinguish first? A risk-informed approach to emergency response in oil terminals. Risk Anal. 2018, 38, 1444–1454. [Google Scholar] [CrossRef]
- Grosfeld-Nir, A.; Ronen, B.; Kozlovsky, N. The Pareto managerial principle: When does it apply? Int. J. Prod. Res. 2007, 45, 2317–2325. [Google Scholar] [CrossRef]













| Source | Item | Designation | Item | Designation |
|---|---|---|---|---|
| Accident investigation and case analysis | HF1 | Operating errors | HF2 | Distracting behavior during work |
| HF3 | Emergency response failure | HF4 | Long duration of work in confined space | |
| HF5 | Improper use of personal protective equipment (PPE) and protective clothing | HF6 | Dangerous situation not reported in time | |
| HF7 | Poor risk perception prior to work | HF8 | Poor ventilation system | |
| HF9 | Rescue without plan | HF10 | Defective device | |
| HF11 | Entering into confined space without assessing the air | HF12 | Improper pipeline interconnection | |
| HF13 | Fail to observe entry permit associated with risky confined space | HF14 | Failure of safety equipment | |
| HF15 | Poor teamwork | |||
| Literature review | HF16 | Underestimation of hazardous situations | HF17 | Multiple hazard sources |
| HF18 | Risk-seeking with weak security awareness | HF19 | Limitations of the operating environment | |
| HF20 | Poor competence | HF21 | Fail to implement a safety management system and operation procedures | |
| HF22 | Lack of working experience | HF23 | Unreasonable ship repair planning | |
| Expert experience | HF24 | Delay in emergency response | HF25 | Inadequate safety briefing and training |
| HF26 | Lax daily safety management and inspection | HF27 | Lack of team communication and cooperation | |
| HF28 | Inadequate guidelines in emergency rescue | HF29 | No positive safety culture and atmosphere | |
| HF30 | Inadequate on-site control | HF31 | Safety management system needs to be modified |
| (A) | ||
| Risk Factor | Description | Source |
| HF16→UA1 | Unaware of the possibility of occurrence and the adverse impact of accidents, so that risks are often underestimated and ignored. | [10,65] |
| HF24→UA2 | No immediate measures are taken to deal with the emergency, such as closing the leakage pipeline valve, blocking the leakage point of equipment, or stopping the delivery of gas; therefore, the hazard is not effectively controlled. | Expert experience |
| HF1→UA3 | Misoperation of buttons, valves, wrenches, and handles, or abnormal opening of dangerous devices, resulting in toxic gas leakage. | Accident investigation and case analysis |
| HF3→UA4 | Making mistakes when taking emergency disposal measures, such as improper use of equipment or incorrectly turning the device on or off, resulting in safety device failure. | Accident investigation and case analysis |
| HF5→UA5 | Not applying PPE such as respirators and breathing apparatus, or not properly wearing protective clothing according to regulations, thus operating without protective measures. | Accident investigation and case analysis |
| HF7→UA6 | No prior understanding of the hazards and control countermeasures of operations, and beginning work without an explanation of safety measures. | Accident investigation and case analysis |
| HF9→UA7 | The rescue action lacks unified organization and command and the order is chaotic, for example, because the rescuers do not wear effective protective equipment or the escape route is blocked. | Accident investigation and case analysis |
| HF11→UA8 | The ventilation and diffusion of toxic and harmful gases are not considered and oxygen measurements are not taken before entering confined spaces, which violates the safety operation rules. | Accident investigation and case analysis |
| HF13→UA9 | Risky entry of dangerous environments and confined spaces for operation without permission and approval from a superior. | Accident investigation and case analysis |
| HF15→UA10 | Failure to notify the on-duty personnel of the entry plan, thus performing a separate operation without monitoring measures and having no reliable communication with external parties. | Accident investigation and case analysis |
| HF2→UA11 | Attention is not completely focused on the work during operations; in other words, there are distracting behaviors such as making phone calls or talking with others. | Accident investigation and case analysis |
| HF4→UA12 | Working in confined spaces with no air circulation for a long time, failing to breathe fresh air outside at intervals. | Accident investigation and case analysis |
| HF6→UA13 | Failure to initially report dangerous situations to managers accurately and concretely. | Accident investigation and case analysis |
| (B) | ||
| Risk Factor | Description | Source |
| HF18→UP1 | There is insufficient awareness of the importance of safety or risk vigilance, and indifference to hidden hazards and emergencies. | [24,65] |
| HF20→UP2 | The educational level, professional competence, and the ability of self-rescue and mutual rescue of operators are lacking. | [10,11] |
| HF22→UP3 | Operators are unfamiliar with specific workplace and equipment operating procedures. They cannot think and act calmly in the face of emergencies. | [1,10,11] |
| HF17→UP4 | The site conditions are complex, or the storage and transportation of toxic and harmful gases are improper, which can easily cause danger. | [1,24] |
| HF19→UP5 | The ventilation conditions in the confined space are relatively poor and there are no safety placards or warning signs in the operation site. | [24,65] |
| HF8→UP6 | The natural ventilation device fails to provide indoor air circulation and discharge of toxic and harmful gases, and the strong ventilation device is defective. | Accident investigation and case analysis |
| HF10→UP7 | The safety valve of the device is not firm or activates accidentally; the connection of the pipeline is not tight. | Accident investigation and case analysis |
| HF12→UP8 | The toxic and harmful gas pipelines are accidentally interconnected, leading to a sudden increase of local dangerous gases. | Accident investigation and case analysis |
| HF14→UP9 | Safety devices such as sound and light alarms of various gas cylinders and pressure vessels are invalid, and personal protective equipment is lacking or defective. | Accident investigation and case analysis |
| (C) | ||
| Risk Factor | Description | Source |
| HF26→US1 | In the daily effort to address hidden dangers, there is a lack of lean-oriented management of key components of equipment and facilities and regular detection of the concentration of toxic and harmful gas, thus failure to find hidden dangers in time. | Expert experience |
| HF21→US2 | Safety systems and procedures such as work certification, operation approval, and safety confirmation are not strictly implemented; and management personnel, especially on-site management personnel, fail to effectively implement supervision and management responsibilities. | [10,11,65] |
| HF23→US3 | Lacking or improper coordination of key operation links, unreasonable operation personnel scheduling and teamwork, etc. | [1,11] |
| HF28→US4 | Poor emergency response, thus failure to effectively organize escape and rescue operations. | Expert experience |
| HF30→US5 | Improper storage of toxic and harmful gases, and complex and unsafe conditions of the workplace. | Expert experience |
| (D) | ||
| Risk Factor | Description | Source |
| HF25→OI1 | Insufficient briefing and training related to safety production, especially for new employees, and a lack of targeted first aid training on suffocation prevention. | Expert experience |
| HF27→OI2 | There are language barriers in communicating with team members; and the awareness of teamwork and mutual assistance is poor. | Expert experience |
| HF29→OI3 | The ‘people-oriented’ belief of safe production and the safety of organization members is not given enough attention. | Expert experience |
| HF31→OI4 | The planning, operation, and supervision of ship repair systems are defective, especially in terms of procedures of daily safety management and emergency response. | Expert experience |
| Indicator | Classification | Score |
|---|---|---|
| Professional position | Senior academic/research fellow | 5 |
| Junior academic/research fellow | 4 | |
| Engineer | 3 | |
| Technician | 2 | |
| Worker | 1 | |
| Length of service (years) | ≥30 | 5 |
| 20–29 | 4 | |
| 10–19 | 3 | |
| 6–9 | 2 | |
| ≤5 | 1 | |
| Education level | Ph.D. | 5 |
| Master’s degree | 4 | |
| B.S. or B.E. | 3 | |
| Junior college | 2 | |
| School level | 1 | |
| Job title | Senior Captain Or Senior Chief Engineer | 5 |
| Director/Captain Or Chief Engineer | 4 | |
| Department Manager or Chief Officer | 3 | |
| Manufacturing Supervisor | 2 | |
| Ratings | 1 |
| Expert | Professional Position | Length of Service | Education Level | Job Title | Weight |
|---|---|---|---|---|---|
| E1 | Senior research fellow | ≥30 | Ph.D. | Director | 0.2375 |
| E2 | Engineer | 20–29 | Master’s | Chief Officer | 0.1750 |
| E3 | Junior academic | 10–19 | Master’s | Captain | 0.1875 |
| E4 | Senior academic | 20–29 | Ph.D. | Senior Chief Engineer | 0.2375 |
| E5 | Engineer | 10–19 | Master’s | Department Manager | 0.1625 |
| Indicator | SV | IV | FP | Indicator | SV | IV | FP |
|---|---|---|---|---|---|---|---|
| Errors | 0.3324 | — — | 1.25 × 10−³ | X9 | 0.1129 | 0.0390 | 2.01 × 10−7 |
| Violations | 0.3456 | — — | 1.42 × 10−³ | X10 | 0.1085 | 0.0375 | 1.63 × 10−7 |
| Environmental factors | 0.3220 | — — | 1.12 × 10−³ | X11 | 0.1163 | 0.0402 | 2.37 × 10−7 |
| X1 | 0.2565 | 0.0853 | 8.41 × 10−6 | X12 | 0.1122 | 0.0388 | 1.96 × 10−7 |
| X2 | 0.2395 | 0.0796 | 6.27 × 10−6 | X13 | 0.1000 | 0.0346 | 1.05 × 10−7 |
| X3 | 0.2765 | 0.0919 | 1.15 × 10−5 | X14 | 0.1619 | 0.0521 | 8.87 × 10−7 |
| X4 | 0.2275 | 0.0756 | 5.01 × 10−6 | X15 | 0.1665 | 0.0536 | 1.02 × 10−6 |
| X5 | 0.1147 | 0.0396 | 2.19 × 10−7 | X16 | 0.1648 | 0.0531 | 9.74 × 10−7 |
| X6 | 0.1106 | 0.0382 | 1.80 × 10−7 | X17 | 0.1748 | 0.0563 | 1.29 × 10−6 |
| X7 | 0.1095 | 0.0378 | 1.70 × 10−7 | X18 | 0.1724 | 0.0555 | 1.21 × 10−6 |
| X8 | 0.1154 | 0.0399 | 2.28 × 10−7 | X19 | 0.1596 | 0.0514 | 8.30 × 10−7 |
| Failure | MCS Analysis |
| MCS1–MCS33 | {X1};{X10*X13*X14*X15*X16};{X10*X13*X14*X15*X17};{X10*X13*X14*X15*X18};{X10*X13*X14*X15*X19};{X11};{X12};{X2};{X3*X4};{X4*X10*X14*X15*X16};{X4*X10*X14*X15*X17};{X4*X10*X14*X15*X18};{X4*X10*X14*X15*X19};{X4*X6*X14*X15*X16};{X4*X6*X14*X15*X17};{X4*X6*X14*X15*X18};{X4*X6*X14*X15*X19};{X5};{X6*X13*X14*X15*X16};{X6*X13*X14*X15*X17};{X6*X13*X14*X15*X18};{X6*X13*X14*X15*X19};{X6*X7*X14*X15*X16};{X6*X7*X14*X15*X17};{X6*X7*X14*X15*X18};{X6*X7*X14*X15*X19};{X7*X10*X14*X15*X1};{X7*X10*X14*X15*X17};{X7*X10*X14*X15*X18};{X7*X10*X14*X15*X19};{X7*X13};{X8};{X9} |
| Safe | MPS analysis |
| MPS1–MPS17 | {X1*X2*X3*X5*X6*X7*X8*X9*X10*X11*X12};{X1*X2*X3*X5*X6*X8*X9*X10*X11*X12*X13};{X1*X2*X3*X5*X7*X8*X9*X11*X12*X14};{X1*X2*X3*X5*X7*X8*X9*X11*X12*X15};{X1*X2*X3*X5*X7*X8*X9*X11*X12*X16*X17*X18*X19};{X1*X2*X3*X5*X8*X9*X11*X12*X13*X14};{X1*X2*X3*X5*X8*X9*X11*X12*X13*X15};{X1*X2*X3*X5*X8*X9*X11*X12*X13*X16*X17*X18*X19};{X1*X2*X4*X5*X6*X7*X8*X9*X10*X11*X12};{X1*X2*X4*X5*X6*X8*X9*X10*X11*X12*X13};{X1*X2*X4*X5*X7*X8*X9*X11*X12*X13};{X1*X2*X4*X5*X7*X8*X9*X11*X12*X14};{X1*X2*X4*X5*X7*X8*X9*X11*X12*X15};{X1*X2*X4*X5*X7*X8*X9*X11*X12*X16*X17*X18*X19};{X1*X2*X4*X5*X8*X9*X11*X12*X13*X14};{X1*X2*X4*X5*X8*X9*X11*X12*X13*X15};{X1*X2*X4*X5*X8*X9*X11*X12*X13*X16*X17*X18*X19} |
Publisher’s Note: MDPI stays neutral with regard to jurisdictional claims in published maps and institutional affiliations. |
© 2021 by the authors. Licensee MDPI, Basel, Switzerland. This article is an open access article distributed under the terms and conditions of the Creative Commons Attribution (CC BY) license (https://creativecommons.org/licenses/by/4.0/).
Share and Cite
Liu, Y.; Ma, X.; Qiao, W.; Luo, H.; He, P. Human Factor Risk Modeling for Shipyard Operation by Mapping Fuzzy Fault Tree into Bayesian Network. Int. J. Environ. Res. Public Health 2022, 19, 297. https://doi.org/10.3390/ijerph19010297
Liu Y, Ma X, Qiao W, Luo H, He P. Human Factor Risk Modeling for Shipyard Operation by Mapping Fuzzy Fault Tree into Bayesian Network. International Journal of Environmental Research and Public Health. 2022; 19(1):297. https://doi.org/10.3390/ijerph19010297
Chicago/Turabian StyleLiu, Yang, Xiaoxue Ma, Weiliang Qiao, Huiwen Luo, and Peilong He. 2022. "Human Factor Risk Modeling for Shipyard Operation by Mapping Fuzzy Fault Tree into Bayesian Network" International Journal of Environmental Research and Public Health 19, no. 1: 297. https://doi.org/10.3390/ijerph19010297
APA StyleLiu, Y., Ma, X., Qiao, W., Luo, H., & He, P. (2022). Human Factor Risk Modeling for Shipyard Operation by Mapping Fuzzy Fault Tree into Bayesian Network. International Journal of Environmental Research and Public Health, 19(1), 297. https://doi.org/10.3390/ijerph19010297

