Is a Mask That Covers the Mouth and Nose Free from Undesirable Side Effects in Everyday Use and Free of Potential Hazards?
Abstract
:1. Introduction
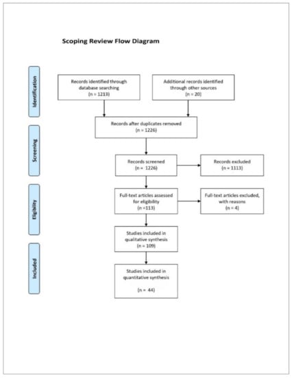
2. Materials and Methods
3. Results
3.1. General Physiological and Pathophysiological Effects for the Wearer
3.2. Internistic Side Effects and Dangers
3.3. Neurological Side Effects and Dangers
3.4. Psychological Side Effects and Dangers
3.5. Psychiatric Side Effects and Dangers
3.6. Gynaecological Side Effects and Dangers
3.7. Dermatological Side Effects and Dangers
3.8. ENT and Dental Side Effects and Dangers
3.9. Sports Medicine Side Effects and Dangers
3.10. Social and Sociological Side Effects and Dangers
3.11. Social and Occupational Medicine Side Effects and Hazards
3.12. Microbiological Consequences for Wearer and Environment: Foreign/Self-Contamination
3.13. Epidemiological Consequences
3.14. Paediatric Side Effects and Hazards
3.15. Effects on the Environment
4. Discussion
- - Decrease in cardiopulmonary capacity [31] (Section 3.2).
5. Limitations
6. Conclusions
Author Contributions
Funding
Institutional Review Board Statement
Informed Consent Statement
Data Availability Statement
Acknowledgments
Conflicts of Interest
References
- World Health Organization. WHO-Advice on the Use of Masks in the Context of COVID-19: Interim Guidance, 6 April 2020; World Health Organization: Geneva, Switzerland, 2020; Available online: https://apps.who.int/iris/handle/10665/331693 (accessed on 7 November 2020).
- World Health Organization. WHO-Advice on the Use of Masks in the Context of COVID-19: Interim Guidance, 5 June 2020; World Health Organization: Geneva, Switzerland, 2020; Available online: https://apps.who.int/iris/handle/10665/332293 (accessed on 7 November 2020).
- Chu, D.K.; Akl, E.A.; Duda, S.; Solo, K.; Yaacoub, S.; Schünemann, H.J.; Chu, D.K.; Akl, E.A.; El-harakeh, A.; Bognanni, A.; et al. Physical Distancing, Face Masks, and Eye Protection to Prevent Person-to-Person Transmission of SARS-CoV-2 and COVID-19: A Systematic Review and Meta-Analysis. Lancet 2020, 395, 1973–1987. [Google Scholar] [CrossRef]
- Jefferson, T.; Jones, M.; Ansari, L.A.A.; Bawazeer, G.; Beller, E.; Clark, J.; Conly, J.; Mar, C.D.; Dooley, E.; Ferroni, E.; et al. Physical Interventions to Interrupt or Reduce the Spread of Respiratory Viruses. Part 1-Face Masks, Eye Protection and Person Distancing: Systematic Review and Meta-Analysis. medRxiv 2020. [Google Scholar] [CrossRef]
- Kappstein, I. Mund-Nasen-Schutz in der Öffentlichkeit: Keine Hinweise für eine Wirksamkeit. Krankenh. Up2date 2020, 15, 279–295. [Google Scholar] [CrossRef]
- De Brouwer, C. Wearing a Mask, a Universal Solution against COVID-19 or an Additional Health Risk? 2020. Available online: https://papers.ssrn.com/sol3/papers.cfm?abstract_id=3676885 (accessed on 12 November 2020). [CrossRef]
- Ewig, S.; Gatermann, S.; Lemmen, S. Die Maskierte Gesellschaft. Pneumologie 2020, 74, 405–408. [Google Scholar] [CrossRef] [PubMed]
- Great Barrington Declaration Great Barrington Declaration and Petition. Available online: https://gbdeclaration.org/ (accessed on 9 November 2020).
- WMA-The World Medical Association-WMA Declaration of Geneva. Available online: https://www.wma.net/policies-post/wma-declaration-of-geneva/ (accessed on 7 November 2020).
- WMA-The World Medical Association-WMA Declaration of Helsinki–Ethical Principles for Medical Research Involving Human Subjects. Available online: https://www.wma.net/policies-post/wma-declaration-of-geneva/ (accessed on 7 November 2020).
- WMA-The World Medical Association-WMA Declaration of Lisbon on the Rights of the Patient. Available online: https://www.wma.net/policies-post/wma-declaration-of-lisbon-on-the-rights-of-the-patient/ (accessed on 7 November 2020).
- Villalonga-Olives, E.; Kawachi, I. The Dark Side of Social Capital: A Systematic Review of the Negative Health Effects of Social Capital. Soc. Sci. Med. 2017, 194, 105–127. [Google Scholar] [CrossRef]
- Butz, U. Rückatmung von Kohlendioxid bei Verwendung von Operationsmasken als hygienischer Mundschutz an medizinischem Fachpersonal. Ph.D. Thesis, Fakultät für Medizin der Technischen Universität München, Munich, Germany, 2005. [Google Scholar]
- Smolka, L.; Borkowski, J.; Zaton, M. The Effect of Additional Dead Space on Respiratory Exchange Ratio and Carbon Dioxide Production Due to Training. J. Sports Sci. Med. 2014, 13, 36–43. [Google Scholar] [PubMed]
- Roberge, R.J.; Kim, J.-H.; Benson, S.M. Absence of Consequential Changes in Physiological, Thermal and Subjective Responses from Wearing a Surgical Mask. Respir. Physiol. Neurobiol. 2012, 181, 29–35. [Google Scholar] [CrossRef] [PubMed]
- Matuschek, C.; Moll, F.; Fangerau, H.; Fischer, J.C.; Zänker, K.; van Griensven, M.; Schneider, M.; Kindgen-Milles, D.; Knoefel, W.T.; Lichtenberg, A.; et al. Face Masks: Benefits and Risks during the COVID-19 Crisis. Eur. J. Med. Res. 2020, 25, 32. [Google Scholar] [CrossRef]
- Roberge, R.J.; Coca, A.; Williams, W.J.; Powell, J.B.; Palmiero, A.J. Physiological Impact of the N95 Filtering Facepiece Respirator on Healthcare Workers. Respir. Care 2010, 55, 569–577. [Google Scholar]
- Pifarré, F.; Zabala, D.D.; Grazioli, G.; de Yzaguirre i Maura, I. COVID 19 and Mask in Sports. Apunt. Sports Med. 2020. [Google Scholar] [CrossRef]
- Rebmann, T.; Carrico, R.; Wang, J. Physiologic and Other Effects and Compliance with Long-Term Respirator Use among Medical Intensive Care Unit Nurses. Am. J. Infect. Control 2013, 41, 1218–1223. [Google Scholar] [CrossRef]
- Roeckner, J.T.; Krstić, N.; Sipe, B.H.; Običan, S.G. N95 Filtering Facepiece Respirator Use during Pregnancy: A Systematic Review. Am. J. Perinatol. 2020, 37, 995–1001. [Google Scholar] [CrossRef]
- Georgi, C.; Haase-Fielitz, A.; Meretz, D.; Gäsert, L.; Butter, C. Einfluss gängiger Gesichtsmasken auf physiologische Parameter und Belastungsempfinden unter arbeitstypischer körperlicher Anstrengung. Deutsches Ärzteblatt 2020, 674–675. [Google Scholar] [CrossRef]
- Roberge, R.J.; Kim, J.-H.; Powell, J.B. N95 Respirator Use during Advanced Pregnancy. Am. J. Infect. Control 2014, 42, 1097–1100. [Google Scholar] [CrossRef] [Green Version]
- Kyung, S.Y.; Kim, Y.; Hwang, H.; Park, J.-W.; Jeong, S.H. Risks of N95 Face Mask Use in Subjects with COPD. Respir. Care 2020, 65, 658–664. [Google Scholar] [CrossRef]
- Epstein, D.; Korytny, A.; Isenberg, Y.; Marcusohn, E.; Zukermann, R.; Bishop, B.; Minha, S.; Raz, A.; Miller, A. Return to Training in the COVID-19 Era: The Physiological Effects of Face Masks during Exercise. Scand. J. Med. Sci. Sports 2020. [Google Scholar] [CrossRef]
- Mo, Y.; Wei, D.; Mai, Q.; Chen, C.; Yu, H.; Jiang, C.; Tan, X. Risk and Impact of Using Mask on COPD Patients with Acute Exacerbation during the COVID-19 Outbreak: A Retrospective Study. Res. Sq. 2020. [Google Scholar] [CrossRef]
- Goh, D.Y.T.; Mun, M.W.; Lee, W.L.J.; Teoh, O.H.; Rajgor, D.D. A Randomised Clinical Trial to Evaluate the Safety, Fit, Comfort of a Novel N95 Mask in Children. Sci. Rep. 2019, 9, 18952. [Google Scholar] [CrossRef] [Green Version]
- Bharatendu, C.; Ong, J.J.Y.; Goh, Y.; Tan, B.Y.Q.; Chan, A.C.Y.; Tang, J.Z.Y.; Leow, A.S.; Chin, A.; Sooi, K.W.X.; Tan, Y.L.; et al. Powered Air Purifying Respirator (PAPR) Restores the N95 Face Mask Induced Cerebral Hemodynamic Alterations among Healthcare Workers during COVID-19 Outbreak. J. Neurol. Sci. 2020, 417, 117078. [Google Scholar] [CrossRef]
- Tong, P.S.Y.; Kale, A.S.; Ng, K.; Loke, A.P.; Choolani, M.A.; Lim, C.L.; Chan, Y.H.; Chong, Y.S.; Tambyah, P.A.; Yong, E.-L. Respiratory Consequences of N95-Type Mask Usage in Pregnant Healthcare Workers—A Controlled Clinical Study. Antimicrob. Resist. Infect. Control 2015, 4, 48. [Google Scholar] [CrossRef] [Green Version]
- Liu, C.; Li, G.; He, Y.; Zhang, Z.; Ding, Y. Effects of Wearing Masks on Human Health and Comfort during the COVID-19 Pandemic. IOP Conf. Ser. Earth Environ. Sci. 2020, 531, 012034. [Google Scholar] [CrossRef]
- Beder, A.; Büyükkoçak, U.; Sabuncuoğlu, H.; Keskil, Z.A.; Keskil, S. Preliminary Report on Surgical Mask Induced Deoxygenation during Major Surgery. Neurocirugía 2008, 19, 121–126. [Google Scholar] [CrossRef] [Green Version]
- Fikenzer, S.; Uhe, T.; Lavall, D.; Rudolph, U.; Falz, R.; Busse, M.; Hepp, P.; Laufs, U. Effects of Surgical and FFP2/N95 Face Masks on Cardiopulmonary Exercise Capacity. Clin. Res. Cardiol. 2020, 109, 1522–1530. [Google Scholar] [CrossRef] [PubMed]
- Jagim, A.R.; Dominy, T.A.; Camic, C.L.; Wright, G.; Doberstein, S.; Jones, M.T.; Oliver, J.M. Acute Effects of the Elevation Training Mask on Strength Performance in Recreational Weight Lifters. J. Strength Cond. Res. 2018, 32, 482–489. [Google Scholar] [CrossRef]
- Porcari, J.P.; Probst, L.; Forrester, K.; Doberstein, S.; Foster, C.; Cress, M.L.; Schmidt, K. Effect of Wearing the Elevation Training Mask on Aerobic Capacity, Lung Function, and Hematological Variables. J. Sports Sci. Med. 2016, 15, 379–386. [Google Scholar]
- Kao, T.-W.; Huang, K.-C.; Huang, Y.-L.; Tsai, T.-J.; Hsieh, B.-S.; Wu, M.-S. The Physiological Impact of Wearing an N95 Mask during Hemodialysis as a Precaution against SARS in Patients with End-Stage Renal Disease. J. Formos. Med. Assoc. 2004, 103, 624–628. [Google Scholar]
- Li, Y.; Tokura, H.; Guo, Y.P.; Wong, A.S.W.; Wong, T.; Chung, J.; Newton, E. Effects of Wearing N95 and Surgical Facemasks on Heart Rate, Thermal Stress and Subjective Sensations. Int. Arch. Occup. Environ. Health 2005, 78, 501–509. [Google Scholar] [CrossRef]
- Johnson, A.T. Respirator Masks Protect Health but Impact Performance: A Review. J. Biol. Eng. 2016, 10, 4. [Google Scholar] [CrossRef] [Green Version]
- Rosner, E. Adverse Effects of Prolonged Mask Use among Healthcare Professionals during COVID-19. J. Infect. Dis. Epidemiol. 2020. [Google Scholar] [CrossRef]
- Azuma, K.; Kagi, N.; Yanagi, U.; Osawa, H. Effects of Low-Level Inhalation Exposure to Carbon Dioxide in Indoor Environments: A Short Review on Human Health and Psychomotor Performance. Environ. Int. 2018, 121, 51–56. [Google Scholar] [CrossRef]
- Drechsler, M.; Morris, J. Carbon Dioxide Narcosis. In StatPearls; StatPearls Publishing: Treasure Island, FL, USA, 2020. [Google Scholar]
- Noble, J.; Jones, J.G.; Davis, E.J. Cognitive Function during Moderate Hypoxaemia. Anaesth. Intensive Care 1993, 21, 180–184. [Google Scholar] [CrossRef] [Green Version]
- Fothergill, D.M.; Hedges, D.; Morrison, J.B. Effects of CO2 and N2 Partial Pressures on Cognitive and Psychomotor Performance. Undersea Biomed. Res. 1991, 18, 1–19. [Google Scholar]
- Spitzer, M. Masked Education? The Benefits and Burdens of Wearing Face Masks in Schools during the Current Corona Pandemic. Trends Neurosci. Educ. 2020, 20, 100138. [Google Scholar] [CrossRef]
- Heider, C.A.; Álvarez, M.L.; Fuentes-López, E.; González, C.A.; León, N.I.; Verástegui, D.C.; Badía, P.I.; Napolitano, C.A. Prevalence of Voice Disorders in Healthcare Workers in the Universal Masking COVID-19 Era. Laryngoscope 2020. [Google Scholar] [CrossRef]
- Roberge, R.J.; Kim, J.-H.; Coca, A. Protective Facemask Impact on Human Thermoregulation: An Overview. Ann. Occup. Hyg. 2012, 56, 102–112. [Google Scholar] [CrossRef] [Green Version]
- Palmiero, A.J.; Symons, D.; Morgan, J.W.; Shaffer, R.E. Speech Intelligelibility Assessment of Protective Facemasks and Air-Purifying Respirators. J. Occup. Environ. Hyg. 2016, 13, 960–968. [Google Scholar] [CrossRef]
- Simonton, D.; Spears, M. Human Health Effects from Exposure to Low-Level Concentrations of Hydrogen Sulfide. Occup. Health Saf. (Waco Tex.) 2007, 76, 102–104. [Google Scholar]
- Salimi, F.; Morgan, G.; Rolfe, M.; Samoli, E.; Cowie, C.T.; Hanigan, I.; Knibbs, L.; Cope, M.; Johnston, F.H.; Guo, Y.; et al. Long-Term Exposure to Low Concentrations of Air Pollutants and Hospitalisation for Respiratory Diseases: A Prospective Cohort Study in Australia. Environ. Int. 2018, 121, 415–420. [Google Scholar] [CrossRef]
- Dominici, F.; Schwartz, J.; Di, Q.; Braun, D.; Choirat, C.; Zanobetti, A. Assessing Adverse Health Effects of Long-Term Exposure to Low Levels of Ambient Air Pollution: Phase 1 Research Report; Health Effects Institute: Boston, MA, USA, 2019; pp. 1–51. [Google Scholar]
- Alleva, R.; Manzella, N.; Gaetani, S.; Bacchetti, T.; Bracci, M.; Ciarapica, V.; Monaco, F.; Borghi, B.; Amati, M.; Ferretti, G.; et al. Mechanism Underlying the Effect of Long-Term Exposure to Low Dose of Pesticides on DNA Integrity. Environ. Toxicol. 2018, 33, 476–487. [Google Scholar] [CrossRef]
- Roh, T.; Lynch, C.F.; Weyer, P.; Wang, K.; Kelly, K.M.; Ludewig, G. Low-Level Arsenic Exposure from Drinking Water Is Associated with Prostate Cancer in Iowa. Environ. Res. 2017, 159, 338–343. [Google Scholar] [CrossRef]
- Deering, K.E.; Callan, A.C.; Prince, R.L.; Lim, W.H.; Thompson, P.L.; Lewis, J.R.; Hinwood, A.L.; Devine, A. Low-Level Cadmium Exposure and Cardiovascular Outcomes in Elderly Australian Women: A Cohort Study. Int. J. Hyg. Environ. Health 2018, 221, 347–354. [Google Scholar] [CrossRef] [PubMed] [Green Version]
- Kosnett, M. Health Effects of Low Dose Lead Exposure in Adults and Children, and Preventable Risk Posed by the Consumption of Game Meat Harvested with Lead Ammunition. In Ingestion of Lead from Spent Ammunition: Implications for Wildlife and Humans; The Peregrine Fund: Boise, ID, USA, 2009. [Google Scholar] [CrossRef]
- Crinnion, W.J. Environmental Medicine, Part Three: Long-Term Effects of Chronic Low-Dose Mercury Exposure. Altern. Med. Rev. 2000, 5, 209–223. [Google Scholar] [PubMed]
- Wu, S.; Han, J.; Vleugels, R.A.; Puett, R.; Laden, F.; Hunter, D.J.; Qureshi, A.A. Cumulative Ultraviolet Radiation Flux in Adulthood and Risk of Incident Skin Cancers in Women. Br. J. Cancer 2014, 110, 1855–1861. [Google Scholar] [CrossRef] [PubMed] [Green Version]
- Custodis, F.; Schirmer, S.H.; Baumhäkel, M.; Heusch, G.; Böhm, M.; Laufs, U. Vascular Pathophysiology in Response to Increased Heart Rate. J. Am. Coll. Cardiol. 2010, 56, 1973–1983. [Google Scholar] [CrossRef] [Green Version]
- Russo, M.A.; Santarelli, D.M.; O’Rourke, D. The Physiological Effects of Slow Breathing in the Healthy Human. Breathe 2017, 13, 298–309. [Google Scholar] [CrossRef]
- Nuckowska, M.K.; Gruszecki, M.; Kot, J.; Wolf, J.; Guminski, W.; Frydrychowski, A.F.; Wtorek, J.; Narkiewicz, K.; Winklewski, P.J. Impact of Slow Breathing on the Blood Pressure and Subarachnoid Space Width Oscillations in Humans. Sci. Rep. 2019, 9, 6232. [Google Scholar] [CrossRef]
- Johnson, A.T.; Scott, W.H.; Lausted, C.G.; Coyne, K.M.; Sahota, M.S.; Johnson, M.M. Effect of External Dead Volume on Performance While Wearing a Respirator. AIHAJ-Am. Ind. Hyg. Assoc. 2000, 61, 678–684. [Google Scholar] [CrossRef]
- Xu, M.; Lei, Z.; Yang, J. Estimating the Dead Space Volume between a Headform and N95 Filtering Facepiece Respirator Using Microsoft Kinect. J. Occup. Environ. Hyg. 2015, 12, 538–546. [Google Scholar] [CrossRef]
- Lee, H.P.; Wang, D.Y. Objective Assessment of Increase in Breathing Resistance of N95 Respirators on Human Subjects. Ann. Occup. Hyg. 2011, 55, 917–921. [Google Scholar] [CrossRef] [Green Version]
- Roberge, R.; Bayer, E.; Powell, J.; Coca, A.; Roberge, M.; Benson, S. Effect of Exhaled Moisture on Breathing Resistance of N95 Filtering Facepiece Respirators. Ann. Occup. Hyg. 2010, 54, 671–677. [Google Scholar] [CrossRef] [Green Version]
- Jamjoom, A.; Nikkar-Esfahani, A.; Fitzgerald, J. Operating Theatre Related Syncope in Medical Students: A Cross Sectional Study. BMC Med. Educ. 2009, 9, 14. [Google Scholar] [CrossRef] [Green Version]
- Asadi-Pooya, A.A.; Cross, J.H. Is Wearing a Face Mask Safe for People with Epilepsy? Acta Neurol. Scand. 2020, 142, 314–316. [Google Scholar] [CrossRef]
- Lazzarino, A.I.; Steptoe, A.; Hamer, M.; Michie, S. Covid-19: Important Potential Side Effects of Wearing Face Masks That We Should Bear in Mind. BMJ 2020, 369, m2003. [Google Scholar] [CrossRef]
- Guaranha, M.S.B.; Garzon, E.; Buchpiguel, C.A.; Tazima, S.; Yacubian, E.M.T.; Sakamoto, A.C. Hyperventilation Revisited: Physiological Effects and Efficacy on Focal Seizure Activation in the Era of Video-EEG Monitoring. Epilepsia 2005, 46, 69–75. [Google Scholar] [CrossRef]
- Ong, J.J.Y.; Bharatendu, C.; Goh, Y.; Tang, J.Z.Y.; Sooi, K.W.X.; Tan, Y.L.; Tan, B.Y.Q.; Teoh, H.-L.; Ong, S.T.; Allen, D.M.; et al. Headaches Associated With Personal Protective Equipment-A Cross-Sectional Study among Frontline Healthcare Workers During COVID-19. Headache 2020, 60, 864–877. [Google Scholar] [CrossRef] [Green Version]
- Jacobs, J.L.; Ohde, S.; Takahashi, O.; Tokuda, Y.; Omata, F.; Fukui, T. Use of Surgical Face Masks to Reduce the Incidence of the Common Cold among Health Care Workers in Japan: A Randomized Controlled Trial. Am. J. Infect. Control 2009, 37, 417–419. [Google Scholar] [CrossRef]
- Ramirez-Moreno, J.M. Mask-Associated de Novo Headache in Healthcare Workers during the Covid-19 Pandemic. medRxiv 2020. [Google Scholar] [CrossRef]
- Shenal, B.V.; Radonovich, L.J.; Cheng, J.; Hodgson, M.; Bender, B.S. Discomfort and Exertion Associated with Prolonged Wear of Respiratory Protection in a Health Care Setting. J. Occup. Environ. Hyg. 2011, 9, 59–64. [Google Scholar] [CrossRef]
- Rains, S.A. The Nature of Psychological Reactance Revisited: A Meta-Analytic Review. Hum. Commun. Res. 2013, 39, 47–73. [Google Scholar] [CrossRef]
- Matusiak, Ł.; Szepietowska, M.; Krajewski, P.; Białynicki-Birula, R.; Szepietowski, J.C. Inconveniences Due to the Use of Face Masks during the COVID-19 Pandemic: A Survey Study of 876 Young People. Dermatol. Ther. 2020, 33, e13567. [Google Scholar] [CrossRef]
- Foo, C.C.I.; Goon, A.T.J.; Leow, Y.; Goh, C. Adverse Skin Reactions to Personal Protective Equipment against Severe Acute Respiratory Syndrome–a Descriptive Study in Singapore. Contact Dermat. 2006, 55, 291–294. [Google Scholar] [CrossRef]
- Hua, W.; Zuo, Y.; Wan, R.; Xiong, L.; Tang, J.; Zou, L.; Shu, X.; Li, L. Short-Term Skin Reactions Following Use of N95 Respirators and Medical Masks. Contact Dermat. 2020, 83, 115–121. [Google Scholar] [CrossRef]
- Prousa, D. Studie zu psychischen und psychovegetativen Beschwerden mit den aktuellen Mund-Nasenschutz-Verordnungen. PsychArchives 2020. [Google Scholar] [CrossRef]
- Sell, T.K.; Hosangadi, D.; Trotochaud, M. Misinformation and the US Ebola Communication Crisis: Analyzing the Veracity and Content of Social Media Messages Related to a Fear-Inducing Infectious Disease Outbreak. BMC Public Health 2020, 20, 550. [Google Scholar] [CrossRef]
- Ryan, R.M.; Deci, E.L. Self-determination theory and the role of basic psychological needs in personality and the organization of behavior. In Handbook of Personality: Theory and Research, 3rd ed.; The Guilford Press: New York, NY, USA, 2008; pp. 654–678. ISBN 978-1-59385-836-0. [Google Scholar]
- Kent, J.M.; Papp, L.A.; Martinez, J.M.; Browne, S.T.; Coplan, J.D.; Klein, D.F.; Gorman, J.M. Specificity of Panic Response to CO(2) Inhalation in Panic Disorder: A Comparison with Major Depression and Premenstrual Dysphoric Disorder. Am. J. Psychiatry 2001, 158, 58–67. [Google Scholar] [CrossRef] [PubMed]
- Morris, L.S.; McCall, J.G.; Charney, D.S.; Murrough, J.W. The Role of the Locus Coeruleus in the Generation of Pathological Anxiety. Brain Neurosci. Adv. 2020, 4. [Google Scholar] [CrossRef] [PubMed]
- Gorman, J.M.; Askanazi, J.; Liebowitz, M.R.; Fyer, A.J.; Stein, J.; Kinney, J.M.; Klein, D.F. Response to Hyperventilation in a Group of Patients with Panic Disorder. Am. J. Psychiatry 1984, 141, 857–861. [Google Scholar] [CrossRef] [PubMed]
- Tsugawa, A.; Sakurai, S.; Inagawa, Y.; Hirose, D.; Kaneko, Y.; Ogawa, Y.; Serisawa, S.; Takenoshita, N.; Sakurai, H.; Kanetaka, H.; et al. Awareness of the COVID-19 Outbreak and Resultant Depressive Tendencies in Patients with Severe Alzheimer’s Disease. JAD 2020, 77, 539–541. [Google Scholar] [CrossRef]
- Maguire, P.A.; Reay, R.E.; Looi, J.C. Nothing to Sneeze at-Uptake of Protective Measures against an Influenza Pandemic by People with Schizophrenia: Willingness and Perceived Barriers. Australas. Psychiatry 2019, 27, 171–178. [Google Scholar] [CrossRef]
- COVID-19: Considerations for Wearing Masks|CDC. Available online: https://www.cdc.gov/coronavirus/2019-ncov/prevent-getting-sick/cloth-face-cover-guidance.html (accessed on 12 November 2020).
- Lim, E.C.H.; Seet, R.C.S.; Lee, K.-H.; Wilder-Smith, E.P.V.; Chuah, B.Y.S.; Ong, B.K.C. Headaches and the N95 Face-mask amongst Healthcare Providers. Acta Neurol. Scand. 2006, 113, 199–202. [Google Scholar] [CrossRef]
- Badri, F.M.A. Surgical Mask Contact Dermatitis and Epidemiology of Contact Dermatitis in Healthcare Workers. Curr. Allergy Clin. Immunol. 2017, 30, 183–188. [Google Scholar]
- Scarano, A.; Inchingolo, F.; Lorusso, F. Facial Skin Temperature and Discomfort When Wearing Protective Face Masks: Thermal Infrared Imaging Evaluation and Hands Moving the Mask. Int. J. Environ. Res. Public Health 2020, 17, 4624. [Google Scholar] [CrossRef]
- Luksamijarulkul, P.; Aiempradit, N.; Vatanasomboon, P. Microbial Contamination on Used Surgical Masks among Hospital Personnel and Microbial Air Quality in Their Working Wards: A Hospital in Bangkok. Oman Med. J. 2014, 29, 346–350. [Google Scholar] [CrossRef]
- Chughtai, A.A.; Stelzer-Braid, S.; Rawlinson, W.; Pontivivo, G.; Wang, Q.; Pan, Y.; Zhang, D.; Zhang, Y.; Li, L.; MacIntyre, C.R. Contamination by Respiratory Viruses on Outer Surface of Medical Masks Used by Hospital Healthcare Workers. BMC Infect. Dis. 2019, 19, 491. [Google Scholar] [CrossRef] [Green Version]
- Monalisa, A.C.; Padma, K.B.; Manjunath, K.; Hemavathy, E.; Varsha, D. Microbial Contamination of the Mouth Masks Used by Post-Graduate Students in a Private Dental Institution: An In-Vitro Study. IOSR J. Dent. Med. Sci. 2017, 16, 61–67. [Google Scholar]
- Liu, Z.; Chang, Y.; Chu, W.; Yan, M.; Mao, Y.; Zhu, Z.; Wu, H.; Zhao, J.; Dai, K.; Li, H.; et al. Surgical Masks as Source of Bacterial Contamination during Operative Procedures. J. Orthop. Transl. 2018, 14, 57–62. [Google Scholar] [CrossRef]
- Robert Koch-Institut. Influenza-Monatsbericht; Robert Koch-Institut: Berlin, Germany, 2020. [Google Scholar]
- Techasatian, L.; Lebsing, S.; Uppala, R.; Thaowandee, W.; Chaiyarit, J.; Supakunpinyo, C.; Panombualert, S.; Mairiang, D.; Saengnipanthkul, S.; Wichajarn, K.; et al. The Effects of the Face Mask on the Skin Underneath: A Prospective Survey During the COVID-19 Pandemic. J. Prim. Care Community Health 2020, 11, 2150132720966167. [Google Scholar] [CrossRef]
- Lan, J.; Song, Z.; Miao, X.; Li, H.; Li, Y.; Dong, L.; Yang, J.; An, X.; Zhang, Y.; Yang, L.; et al. Skin Damage among Health Care Workers Managing Coronavirus Disease-2019. J. Am. Acad. Dermatol. 2020, 82, 1215–1216. [Google Scholar] [CrossRef]
- Szepietowski, J.C.; Matusiak, Ł.; Szepietowska, M.; Krajewski, P.K.; Białynicki-Birula, R. Face Mask-Induced Itch: A Self-Questionnaire Study of 2,315 Responders during the COVID-19 Pandemic. Acta Derm.-Venereol. 2020, 100, adv00152. [Google Scholar] [CrossRef]
- Darlenski, R.; Tsankov, N. COVID-19 Pandemic and the Skin: What Should Dermatologists Know? Clin. Dermatol. 2020. [Google Scholar] [CrossRef]
- Muley, P.; ‘Mask Mouth’-a Novel Threat to Oral Health in the COVID Era–Dr Pooja Muley. Dental Tribune South Asia 2020. Available online: https://in.dental-tribune.com/news/mask-mouth-a-novel-threat-to-oral-health-in-the-covid-era/ (accessed on 12 November 2020).
- Klimek, L.; Huppertz, T.; Alali, A.; Spielhaupter, M.; Hörmann, K.; Matthias, C.; Hagemann, J. A New Form of Irritant Rhinitis to Filtering Facepiece Particle (FFP) Masks (FFP2/N95/KN95 Respirators) during COVID-19 Pandemic. World Allergy Organ. J. 2020, 13, 100474. [Google Scholar] [CrossRef]
- COVID-19 Mythbusters–World Health Organization. Available online: https://www.who.int/emergencies/diseases/novel-coronavirus-2019/advice-for-public/myth-busters (accessed on 28 January 2021).
- Asadi, S.; Cappa, C.D.; Barreda, S.; Wexler, A.S.; Bouvier, N.M.; Ristenpart, W.D. Efficacy of Masks and Face Coverings in Controlling Outward Aerosol Particle Emission from Expiratory Activities. Sci. Rep. 2020, 10, 15665. [Google Scholar] [CrossRef]
- Wong, C.K.M.; Yip, B.H.K.; Mercer, S.; Griffiths, S.; Kung, K.; Wong, M.C.; Chor, J.; Wong, S.Y. Effect of Facemasks on Empathy and Relational Continuity: A Randomised Controlled Trial in Primary Care. BMC Fam. Pract. 2013, 14, 200. [Google Scholar] [CrossRef] [Green Version]
- World Health Organization; United Nations Children’s Fund. WHO-Advice on the Use of Masks for Children in the Community in the Context of COVID-19: Annex to the Advice on the Use of Masks in the Context of COVID-19, 21 August 2020; World Health Organization: Geneva, Switzerland, 2020. [Google Scholar]
- Person, E.; Lemercier, C.; Royer, A.; Reychler, G. Effet du port d’un masque de soins lors d’un test de marche de six minutes chez des sujets sains. Rev. Mal. Respir. 2018, 35, 264–268. [Google Scholar] [CrossRef]
- Johnson, A.T.; Scott, W.H.; Phelps, S.J.; Caretti, D.M.; Koh, F.C. How Is Respirator Comfort Affected by Respiratory Resistance? J. Int. Soc. Respir. Prot. 2005, 22, 38. [Google Scholar]
- Koh, F.C.; Johnson, A.T.; Scott, W.H.; Phelps, S.J.; Francis, E.B.; Cattungal, S. The Correlation between Personality Type and Performance Time While Wearing a Respirator. J. Occup. Environ. Hyg. 2006, 3, 317–322. [Google Scholar] [CrossRef]
- Deutsche Gesetzliche Unfallversicherung. DGUV Grundsätze für Arbeitsmedizinische Vorsorgeuntersuchungen; Alfons, W., Ed.; Gentner Verlag: Stuttgart, Germany, 2010; ISBN 978-3-87247-733-0. [Google Scholar]
- Browse by Country-NATLEX. Available online: https://www.ilo.org/dyn/natlex/natlex4.byCountry?p_lang=en (accessed on 28 January 2021).
- BAuA-SARS-CoV-2 FAQ Und Weitere Informationen-Kennzeichnung von Masken Aus USA, Kanada, Australien/Neuseeland, Japan, China Und Korea-Bundesanstalt Für Arbeitsschutz Und Arbeitsmedizin. Available online: https://www.baua.de/DE/Themen/Arbeitsgestaltung-im-Betrieb/Coronavirus/pdf/Kennzeichnung-Masken.html (accessed on 28 January 2021).
- Veit, M. Hauptsache Maske!? DAZ.Online. 2020, p. S26. Available online: https://www.deutsche-apotheker-zeitung.de/daz-az/2020/daz-33-2020/hauptsache-maske (accessed on 12 November 2020).
- MacIntyre, C.R.; Seale, H.; Dung, T.C.; Hien, N.T.; Nga, P.T.; Chughtai, A.A.; Rahman, B.; Dwyer, D.E.; Wang, Q. A Cluster Randomised Trial of Cloth Masks Compared with Medical Masks in Healthcare Workers. BMJ Open 2015, 5, e006577. [Google Scholar] [CrossRef] [Green Version]
- MacIntyre, C.R.; Chughtai, A.A. Facemasks for the Prevention of Infection in Healthcare and Community Settings. BMJ 2015, 350, h694. [Google Scholar] [CrossRef]
- MacIntyre, C.R.; Wang, Q.; Seale, H.; Yang, P.; Shi, W.; Gao, Z.; Rahman, B.; Zhang, Y.; Wang, X.; Newall, A.T.; et al. A Randomized Clinical Trial of Three Options for N95 Respirators and Medical Masks in Health Workers. Am. J. Respir. Crit. Care Med. 2013, 187, 960–966. [Google Scholar] [CrossRef]
- Dellweg, D.; Lepper, P.M.; Nowak, D.; Köhnlein, T.; Olgemöller, U.; Pfeifer, M. Position Paper of the German Respiratory Society (DGP) on the Impact of Community Masks on Self-Protection and Protection of Others in Regard to Aerogen Transmitted Diseases. Pneumologie 2020, 74, 331–336. [Google Scholar] [CrossRef]
- Luckman, A.; Zeitoun, H.; Isoni, A.; Loomes, G.; Vlaev, I.; Powdthavee, N.; Read, D. Risk Compensation during COVID-19: The Impact of Face Mask Usage on Social Distancing. OSF Preprints. 2020. Available online: https://osf.io/rb8he/ (accessed on 25 October 2020).
- Sharma, I.; Vashnav, M.; Sharma, R. COVID-19 Pandemic Hype: Losers and Gainers. Indian J. Psychiatry 2020, 62, S420–S430. [Google Scholar] [CrossRef] [PubMed]
- BfArM-Empfehlungen Des BfArM-Hinweise Des BfArM Zur Verwendung von Mund–Nasen-Bedeckungen (z.B. Selbst Hergestellten Masken, “Community-Oder DIY-Masken”), Medizinischen Gesichtsmasken Sowie Partikelfiltrierenden Halbmasken (FFP1, FFP2 Und FFP3) Im Zusammenhang Mit Dem Coronavirus (SARS-CoV-2/Covid-19). Available online: https://www.bfarm.de/SharedDocs/Risikoinformationen/Medizinprodukte/DE/schutzmasken.html (accessed on 12 November 2020).
- MacIntyre, C.R.; Wang, Q.; Cauchemez, S.; Seale, H.; Dwyer, D.E.; Yang, P.; Shi, W.; Gao, Z.; Pang, X.; Zhang, Y.; et al. A Cluster Randomized Clinical Trial Comparing Fit-Tested and Non-Fit-Tested N95 Respirators to Medical Masks to Prevent Respiratory Virus Infection in Health Care Workers. Influenza Other Respir. Viruses 2011, 5, 170–179. [Google Scholar] [CrossRef] [PubMed]
- Gralton, J.; McLaws, M.-L. Protecting Healthcare Workers from Pandemic Influenza: N95 or Surgical Masks? Crit. Care Med. 2010, 38, 657–667. [Google Scholar] [CrossRef] [PubMed]
- Smith, J.D.; MacDougall, C.C.; Johnstone, J.; Copes, R.A.; Schwartz, B.; Garber, G.E. Effectiveness of N95 Respirators versus Surgical Masks in Protecting Health Care Workers from Acute Respiratory Infection: A Systematic Review and Meta-Analysis. CMAJ 2016, 188, 567–574. [Google Scholar] [CrossRef] [PubMed] [Green Version]
- Lee, S.-A.; Grinshpun, S.A.; Reponen, T. Respiratory Performance Offered by N95 Respirators and Surgical Masks: Human Subject Evaluation with NaCl Aerosol Representing Bacterial and Viral Particle Size Range. Ann. Occup. Hyg. 2008, 52, 177–185. [Google Scholar] [CrossRef] [PubMed] [Green Version]
- Zhu, N.; Zhang, D.; Wang, W.; Li, X.; Yang, B.; Song, J.; Zhao, X.; Huang, B.; Shi, W.; Lu, R.; et al. A Novel Coronavirus from Patients with Pneumonia in China, 2019. N. Engl. J. Med. 2020. [Google Scholar] [CrossRef]
- Oberg, T.; Brosseau, L.M. Surgical Mask Filter and Fit Performance. Am. J. Infect. Control 2008, 36, 276–282. [Google Scholar] [CrossRef]
- Eninger, R.M.; Honda, T.; Adhikari, A.; Heinonen-Tanski, H.; Reponen, T.; Grinshpun, S.A. Filter Performance of N99 and N95 Facepiece Respirators Against Viruses and Ultrafine Particles. Ann. Occup. Hyg. 2008, 52, 385–396. [Google Scholar] [CrossRef]
- Morawska, L. Droplet Fate in Indoor Environments, or Can We Prevent the Spread of Infection? Indoor Air 2006, 16, 335–347. [Google Scholar] [CrossRef] [Green Version]
- Ueki, H.; Furusawa, Y.; Iwatsuki-Horimoto, K.; Imai, M.; Kabata, H.; Nishimura, H.; Kawaoka, Y. Effectiveness of Face Masks in Preventing Airborne Transmission of SARS-CoV-2. mSphere 2020, 5, e00637-20. [Google Scholar] [CrossRef]
- Radonovich, L.J.; Simberkoff, M.S.; Bessesen, M.T.; Brown, A.C.; Cummings, D.A.T.; Gaydos, C.A.; Los, J.G.; Krosche, A.E.; Gibert, C.L.; Gorse, G.J.; et al. N95 Respirators vs Medical Masks for Preventing Influenza Among Health Care Personnel: A Randomized Clinical Trial. JAMA 2019, 322, 824–833. [Google Scholar] [CrossRef] [Green Version]
- Loeb, M.; Dafoe, N.; Mahony, J.; John, M.; Sarabia, A.; Glavin, V.; Webby, R.; Smieja, M.; Earn, D.J.D.; Chong, S.; et al. Surgical Mask vs N95 Respirator for Preventing Influenza Among Health Care Workers: A Randomized Trial. JAMA 2009, 302, 1865–1871. [Google Scholar] [CrossRef] [Green Version]
- Konda, A.; Prakash, A.; Moss, G.A.; Schmoldt, M.; Grant, G.D.; Guha, S. Aerosol Filtration Efficiency of Common Fabrics Used in Respiratory Cloth Masks. ACS Nano 2020, 14, 6339–6347. [Google Scholar] [CrossRef]
- Chughtai, A. Use of Cloth Masks in the Practice of Infection Control–Evidence and Policy Gaps. Int. J. Infect. Control 2013, 9. [Google Scholar] [CrossRef]
- Labortest-Schutzmasken im Härtetest: Die Meisten Filtern Ungenügend. Available online: https://www.srf.ch/news/panorama/labortest-schutzmasken-im-haertetest-die-meisten-filtern-ungenuegend (accessed on 12 November 2020).
- MacIntyre, C.R.; Cauchemez, S.; Dwyer, D.E.; Seale, H.; Cheung, P.; Browne, G.; Fasher, M.; Wood, J.; Gao, Z.; Booy, R.; et al. Face Mask Use and Control of Respiratory Virus Transmission in Households. Emerg. Infect. Dis. 2009, 15, 233–241. [Google Scholar] [CrossRef]
- Xiao, J.; Shiu, E.Y.C.; Gao, H.; Wong, J.Y.; Fong, M.W.; Ryu, S.; Cowling, B.J. Nonpharmaceutical Measures for Pandemic Influenza in Nonhealthcare Settings—Personal Protective and Environmental Measures. Emerg. Infect. Dis. 2020, 26, 967–975. [Google Scholar] [CrossRef]
- Aiello, A.E.; Murray, G.F.; Perez, V.; Coulborn, R.M.; Davis, B.M.; Uddin, M.; Shay, D.K.; Waterman, S.H.; Monto, A.S. Mask Use, Hand Hygiene, and Seasonal Influenza-like Illness among Young Adults: A Randomized Intervention Trial. J. Infect. Dis. 2010, 201, 491–498. [Google Scholar] [CrossRef] [Green Version]
- Bundgaard, H.; Bundgaard, J.S.; Raaschou-Pedersen, D.E.T.; von Buchwald, C.; Todsen, T.; Norsk, J.B.; Pries-Heje, M.M.; Vissing, C.R.; Nielsen, P.B.; Winsløw, U.C.; et al. Effectiveness of Adding a Mask Recommendation to Other Public Health Measures to Prevent SARS-CoV-2 Infection in Danish Mask Wearers. Ann. Intern. Med. 2020. [Google Scholar] [CrossRef]
- Smart, N.R.; Horwell, C.J.; Smart, T.S.; Galea, K.S. Assessment of the Wearability of Facemasks against Air Pollution in Primary School-Aged Children in London. Int. J. Environ. Res. Public Health 2020, 17, 3935. [Google Scholar] [CrossRef]
- Forgie, S.E.; Reitsma, J.; Spady, D.; Wright, B.; Stobart, K. The “Fear Factor” for Surgical Masks and Face Shields, as Perceived by Children and Their Parents. Pediatrics 2009, 124, e777–e781. [Google Scholar] [CrossRef] [Green Version]
- Schwarz, S.; Jenetzky, E.; Krafft, H.; Maurer, T.; Martin, D. Corona Children Studies “Co-Ki”: First Results of a Germany-Wide Registry on Mouth and Nose Covering (Mask) in Children. Monatsschrift Kinderheilkde 2021, 1–10. [Google Scholar] [CrossRef]
- Zoccal, D.B.; Furuya, W.I.; Bassi, M.; Colombari, D.S.A.; Colombari, E. The Nucleus of the Solitary Tract and the Coordination of Respiratory and Sympathetic Activities. Front. Physiol. 2014, 5, 238. [Google Scholar] [CrossRef] [Green Version]
- Neilson, S. The Surgical Mask Is a Bad Fit for Risk Reduction. CMAJ 2016, 188, 606–607. [Google Scholar] [CrossRef] [Green Version]
- SOCIUM Research Center on Inequality and Social Policy, Universität Bremen. Available online: https://www.socium.uni-bremen.de/ueber-das-socium/aktuelles/archiv/ (accessed on 28 January 2021).
- Fadare, O.O.; Okoffo, E.D. Covid-19 Face Masks: A Potential Source of Microplastic Fibers in the Environment. Sci. Total Environ. 2020, 737, 140279. [Google Scholar] [CrossRef]
- Potluri, P.; Needham, P. Technical Textiles for Protection (Manchester EScholar-The University of Manchester); Woodhead Publishing: Cambridge, UK, 2005. [Google Scholar]
- Schnurr, R.E.J.; Alboiu, V.; Chaudhary, M.; Corbett, R.A.; Quanz, M.E.; Sankar, K.; Srain, H.S.; Thavarajah, V.; Xanthos, D.; Walker, T.R. Reducing Marine Pollution from Single-Use Plastics (SUPs): A Review. Mar. Pollut. Bull. 2018, 137, 157–171. [Google Scholar] [CrossRef]
- Reid, A.J.; Carlson, A.K.; Creed, I.F.; Eliason, E.J.; Gell, P.A.; Johnson, P.T.J.; Kidd, K.A.; MacCormack, T.J.; Olden, J.D.; Ormerod, S.J.; et al. Emerging Threats and Persistent Conservation Challenges for Freshwater Biodiversity. Biol. Rev. Camb. Philos. Soc. 2019, 94, 849–873. [Google Scholar] [CrossRef] [Green Version]
- Fisher, K.A.; Tenforde, M.W.; Feldstein, L.R.; Lindsell, C.J.; Shapiro, N.I.; Files, D.C.; Gibbs, K.W.; Erickson, H.L.; Prekker, M.E.; Steingrub, J.S.; et al. Community and Close Contact Exposures Associated with COVID-19 among Symptomatic Adults ≥18 Years in 11 Outpatient Health Care Facilities-United States, July 2020. MMWR Morb. Mortal. Wkly. Rep. 2020, 69, 1258–1264. [Google Scholar] [CrossRef]
- Belkin, N. The Evolution of the Surgical Mask: Filtering Efficiency versus Effectiveness. Infect. Control Hosp. Epidemiol. 1997, 18, 49–57. [Google Scholar] [CrossRef]
- Cowling, B.J.; Chan, K.-H.; Fang, V.J.; Cheng, C.K.Y.; Fung, R.O.P.; Wai, W.; Sin, J.; Seto, W.H.; Yung, R.; Chu, D.W.S.; et al. Facemasks and Hand Hygiene to Prevent Influenza Transmission in Households: A Cluster Randomized Trial. Ann. Intern. Med. 2009, 151, 437–446. [Google Scholar] [CrossRef] [Green Version]
- Cowling, B.J.; Zhou, Y.; Ip, D.K.M.; Leung, G.M.; Aiello, A.E. Face Masks to Prevent Transmission of Influenza Virus: A Systematic Review. Epidemiol. Infect. 2010, 138, 449–456. [Google Scholar] [CrossRef] [Green Version]
- Institute of Medicine (US). Committee on Personal Protective Equipment for Healthcare Personnel to Prevent Transmission of Pandemic Influenza and Other Viral Respiratory Infections: Current Research Issues. In Preventing Transmission of Pandemic Influenza and Other Viral Respiratory Diseases: Personal Protective Equipment for Healthcare Personnel: Update 2010; Larson, E.L., Liverman, C.T., Eds.; National Academies Press (US): Washington, DC, USA, 2011; ISBN 978-0-309-16254-8. [Google Scholar]
- Matuschek, C.; Moll, F.; Fangerau, H.; Fischer, J.C.; Zänker, K.; van Griensven, M.; Schneider, M.; Kindgen-Milles, D.; Knoefel, W.T.; Lichtenberg, A.; et al. The History and Value of Face Masks. Eur. J. Med. Res. 2020, 25, 23. [Google Scholar] [CrossRef] [PubMed]
- Spooner, J.L. History of Surgical Face Masks. AORN J. 1967, 5, 76–80. [Google Scholar] [CrossRef]
- Burgess, A.; Horii, M. Risk, Ritual and Health Responsibilisation: Japan’s “safety Blanket” of Surgical Face Mask-Wearing. Sociol. Health Illn. 2012, 34, 1184–1198. [Google Scholar] [CrossRef] [PubMed]
- Beck, U. Risk Society, towards a New Modernity; SAGE Publications Ltd: Thousand Oaks, CA, USA, 1992. [Google Scholar]
- Cheng, K.K.; Lam, T.H.; Leung, C.C. Wearing Face Masks in the Community during the COVID-19 Pandemic: Altruism and Solidarity. Lancet 2020. [Google Scholar] [CrossRef]
- Melnychuk, M.C.; Dockree, P.M.; O’Connell, R.G.; Murphy, P.R.; Balsters, J.H.; Robertson, I.H. Coupling of Respiration and Attention via the Locus Coeruleus: Effects of Meditation and Pranayama. Psychophysiology 2018, 55, e13091. [Google Scholar] [CrossRef] [PubMed]
- Andresen, M.C.; Kunze, D.L. Nucleus Tractus Solitarius--Gateway to Neural Circulatory Control. Annu. Rev. Physiol. 1994, 56, 93–116. [Google Scholar] [CrossRef] [PubMed]
- Kline, D.D.; Ramirez-Navarro, A.; Kunze, D.L. Adaptive Depression in Synaptic Transmission in the Nucleus of the Solitary Tract after In Vivo Chronic Intermittent Hypoxia: Evidence for Homeostatic Plasticity. J. Neurosci. 2007, 27, 4663–4673. [Google Scholar] [CrossRef] [Green Version]
- King, T.L.; Heesch, C.M.; Clark, C.G.; Kline, D.D.; Hasser, E.M. Hypoxia Activates Nucleus Tractus Solitarii Neurons Projecting to the Paraventricular Nucleus of the Hypothalamus. Am. J. Physiol. Regul. Integr. Comp. Physiol. 2012, 302, R1219–R1232. [Google Scholar] [CrossRef]
- Yackle, K.; Schwarz, L.A.; Kam, K.; Sorokin, J.M.; Huguenard, J.R.; Feldman, J.L.; Luo, L.; Krasnow, M.A. Breathing Control Center Neurons That Promote Arousal in Mice. Science 2017, 355, 1411–1415. [Google Scholar] [CrossRef] [Green Version]
- Menuet, C.; Connelly, A.A.; Bassi, J.K.; Melo, M.R.; Le, S.; Kamar, J.; Kumar, N.N.; McDougall, S.J.; McMullan, S.; Allen, A.M. PreBötzinger Complex Neurons Drive Respiratory Modulation of Blood Pressure and Heart Rate. eLife 2020, 9, e57288. [Google Scholar] [CrossRef]
- Zope, S.A.; Zope, R.A. Sudarshan Kriya Yoga: Breathing for Health. Int. J. Yoga 2013, 6, 4–10. [Google Scholar] [CrossRef]
- Cummins, E.P.; Strowitzki, M.J.; Taylor, C.T. Mechanisms and Consequences of Oxygen and Carbon Dioxide Sensing in Mammals. Physiol. Rev. 2020, 100, 463–488. [Google Scholar] [CrossRef]
- Jafari, M.J.; Khajevandi, A.A.; Mousavi Najarkola, S.A.; Yekaninejad, M.S.; Pourhoseingholi, M.A.; Omidi, L.; Kalantary, S. Association of Sick Building Syndrome with Indoor Air Parameters. Tanaffos 2015, 14, 55–62. [Google Scholar]
- Redlich, C.A.; Sparer, J.; Cullen, M.R. Sick-Building Syndrome. Lancet 1997, 349, 1013–1016. [Google Scholar] [CrossRef]
- Kaw, R.; Hernandez, A.V.; Walker, E.; Aboussouan, L.; Mokhlesi, B. Determinants of Hypercapnia in Obese Patients with Obstructive Sleep Apnea: A Systematic Review and Metaanalysis of Cohort Studies. Chest 2009, 136, 787–796. [Google Scholar] [CrossRef]
- Edwards, N.; Wilcox, I.; Polo, O.J.; Sullivan, C.E. Hypercapnic Blood Pressure Response Is Greater during the Luteal Phase of the Menstrual Cycle. J. Appl. Physiol. 1996, 81, 2142–2146. [Google Scholar] [CrossRef] [Green Version]
- AAFA Community Services. What People with Asthma Need to Know about Face Masks and Coverings during the COVID-19 Pandemic. Available online: https://community.aafa.org/blog/what-people-with-asthma-need-to-know-about-face-masks-and-coverings-during-the-covid-19-pandemic (accessed on 29 January 2021).
- Shigemura, M.; Lecuona, E.; Angulo, M.; Homma, T.; Rodríguez, D.A.; Gonzalez-Gonzalez, F.J.; Welch, L.C.; Amarelle, L.; Kim, S.-J.; Kaminski, N.; et al. Hypercapnia Increases Airway Smooth Muscle Contractility via Caspase-7-Mediated MiR-133a-RhoA Signaling. Sci. Transl. Med. 2018, 10, eaat1662. [Google Scholar] [CrossRef] [Green Version]
- Roberge, R. Facemask Use by Children during Infectious Disease Outbreaks. Biosecur. Bioterror. 2011, 9, 225–231. [Google Scholar] [CrossRef]
- Schwarz, S.; Jenetzky, E.; Krafft, H.; Maurer, T.; Steuber, C.; Reckert, T.; Fischbach, T.; Martin, D. Corona bei Kindern: Die Co-Ki Studie. Mon. Kinderheilkde 2020. [Google Scholar] [CrossRef]
- van der Kleij, L.A.; De Vis, J.B.; de Bresser, J.; Hendrikse, J.; Siero, J.C.W. Arterial CO2 Pressure Changes during Hypercapnia Are Associated with Changes in Brain Parenchymal Volume. Eur. Radiol. Exp. 2020, 4, 17. [Google Scholar] [CrossRef] [Green Version]
- Geer Wallace, M.A.; Pleil, J.D. Evolution of Clinical and Environmental Health Applications of Exhaled Breath Research: Review of Methods: Instrumentation for Gas-Phase, Condensate, and Aerosols. Anal. Chim. Acta 2018, 1024, 18–38. [Google Scholar] [CrossRef] [PubMed]
- Sukul, P.; Schubert, J.K.; Zanaty, K.; Trefz, P.; Sinha, A.; Kamysek, S.; Miekisch, W. Exhaled Breath Compositions under Varying Respiratory Rhythms Reflects Ventilatory Variations: Translating Breathomics towards Respiratory Medicine. Sci. Rep. 2020, 10, 14109. [Google Scholar] [CrossRef] [PubMed]
- Lai, P.S.; Christiani, D.C. Long-Term Respiratory Health Effects in Textile Workers. Curr. Opin. Pulm. Med. 2013, 19, 152–157. [Google Scholar] [CrossRef] [PubMed] [Green Version]
- Goetz, L.H.; Schork, N.J. Personalized Medicine: Motivation, Challenges and Progress. Fertil. Steril. 2018, 109, 952–963. [Google Scholar] [CrossRef]
- Samannan, R.; Holt, G.; Calderon-Candelario, R.; Mirsaeidi, M.; Campos, M. Effect of Face Masks on Gas Exchange in Healthy Persons and Patients with COPD. Ann. ATS 2020. [Google Scholar] [CrossRef]
- Streeck, H.; Schulte, B.; Kuemmerer, B.; Richter, E.; Hoeller, T.; Fuhrmann, C.; Bartok, E.; Dolscheid, R.; Berger, M.; Wessendorf, L.; et al. Infection Fatality Rate of SARS-CoV-2 Infection in a German Community with a Super-Spreading Event. medRxiv 2020. [Google Scholar] [CrossRef]
- Ioannidis, J. The Infection Fatality Rate of COVID-19 Inferred from Seroprevalence Data. medRxiv 2020. [Google Scholar] [CrossRef]
- Executive Board: Special Session on the COVID-19 Response. Available online: https://www.who.int/news-room/events/detail/2020/10/05/default-calendar/executive-board-special-session-on-the-covid19-response (accessed on 13 November 2020).
- International Health Conference. WHO-Constitution of the World Health Organization. 1946. Bull. World Health Organ. 2002, 80, 983–984. [Google Scholar]





Publisher’s Note: MDPI stays neutral with regard to jurisdictional claims in published maps and institutional affiliations. |
© 2021 by the authors. Licensee MDPI, Basel, Switzerland. This article is an open access article distributed under the terms and conditions of the Creative Commons Attribution (CC BY) license (https://creativecommons.org/licenses/by/4.0/).
Share and Cite
Kisielinski, K.; Giboni, P.; Prescher, A.; Klosterhalfen, B.; Graessel, D.; Funken, S.; Kempski, O.; Hirsch, O. Is a Mask That Covers the Mouth and Nose Free from Undesirable Side Effects in Everyday Use and Free of Potential Hazards? Int. J. Environ. Res. Public Health 2021, 18, 4344. https://doi.org/10.3390/ijerph18084344
Kisielinski K, Giboni P, Prescher A, Klosterhalfen B, Graessel D, Funken S, Kempski O, Hirsch O. Is a Mask That Covers the Mouth and Nose Free from Undesirable Side Effects in Everyday Use and Free of Potential Hazards? International Journal of Environmental Research and Public Health. 2021; 18(8):4344. https://doi.org/10.3390/ijerph18084344
Chicago/Turabian StyleKisielinski, Kai, Paul Giboni, Andreas Prescher, Bernd Klosterhalfen, David Graessel, Stefan Funken, Oliver Kempski, and Oliver Hirsch. 2021. "Is a Mask That Covers the Mouth and Nose Free from Undesirable Side Effects in Everyday Use and Free of Potential Hazards?" International Journal of Environmental Research and Public Health 18, no. 8: 4344. https://doi.org/10.3390/ijerph18084344
APA StyleKisielinski, K., Giboni, P., Prescher, A., Klosterhalfen, B., Graessel, D., Funken, S., Kempski, O., & Hirsch, O. (2021). Is a Mask That Covers the Mouth and Nose Free from Undesirable Side Effects in Everyday Use and Free of Potential Hazards? International Journal of Environmental Research and Public Health, 18(8), 4344. https://doi.org/10.3390/ijerph18084344
