Validity and Reliability of a Korean Version of the ConCom Safety Management Scale
Abstract
:1. Introduction
2. Materials and Methods
2.1. Study Design
2.2. Sample
2.3. Instruments
2.3.1. Participant’s Demographics
2.3.2. CCSMS
2.3.3. Patient Safety Culture
2.4. Data Collection
2.5. Data Analysis
3. Results
3.1. Results of the Translation-Adaptation Process
3.1.1. Forward Translation
3.1.2. Expert Panel Back Translation
3.1.3. Evaluation of Content Validity
3.1.4. Pre-Testing and Cognitive Interviewing
3.1.5. Finalization of Translation
3.2. Participants’ General Characteristics
3.3. Validity Testing
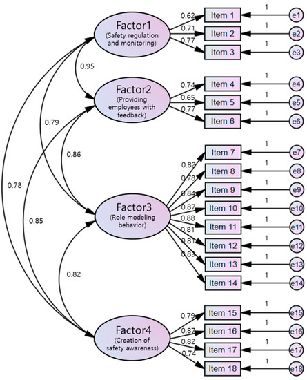
3.3.1. Construct Validity
3.3.2. Criterion Validity
3.3.3. Reliability Testing
3.3.4. Finalization of Scale
4. Discussion
5. Conclusions
Author Contributions
Funding
Institutional Review Board Statement
Informed Consent Statement
Data Availability Statement
Conflicts of Interest
References
- Page, A. Keeping Patients Safe: Transforming the Work Environment of Nurses; National Academies Press: Washington, DC, USA, 2004; pp. 23–48. [Google Scholar]
- Lúanaigh, P.Ó.; Hughes, F. The nurse executive role in quality and high performing health services. J. Nurs. Manag. 2016, 24, 132–136. [Google Scholar] [CrossRef]
- Wong, C.A. Connecting nursing leadership and patient outcomes: State of the science. J. Nurs. Manag. 2015, 23, 275–278. [Google Scholar] [CrossRef]
- Alingh, C.W.; van Wijngaarden, J.; Paauwe, J. Commitment or control: Patient safety management in Dutch hospitals. In New Clues for Analysing the HRM Black Box; Cambridge Scholars Publishing: Newcastle Upon Tyne, UK, 2015; pp. 97–124. [Google Scholar]
- Verschueren, M.; Kips, J.; Euwema, M. A review on leadership of head nurses and patient safety and quality of care. In Leading in Health Care Organizations: Improving Safety, Satisfaction and Financial Performance; Emerald Group Publishing Limited: Bingley, UK, 2013; pp. 3–34. [Google Scholar]
- Arthur, J.B. Effects of human resource systems on manufacturing performance and turnover. Acad. Manag. Ann. 1994, 37, 670–687. [Google Scholar] [CrossRef] [Green Version]
- Khatri, N.; Baveja, A.; Boren, S.A.; Mammo, A. Medical errors and quality of care: From control to commitment. Calif. Manag. Rev. 2006, 48, 115–141. [Google Scholar] [CrossRef]
- Lee, H.Y. JCI accreditation and patient safety. Qual. Improv. Health Care. 2009, 15, 49–54. [Google Scholar]
- Karsh, B.; Holden, R.; Alper, S.; Or, C. A human factors engineering paradigm for patient safety: Designing to support the performance of the healthcare professional. BMJ Qual. Saf. 2006, 15, i59–i65. [Google Scholar] [CrossRef]
- Katz-Navon, T.; Naveh, E.; Stern, Z. Safety self-efficacy and safety performance. Int. J. Health Care Qual. Assur. 2007, 20, 572–584. [Google Scholar] [CrossRef] [PubMed]
- Kim, J.H.; Song, J.H.; Kim, R.; Jang, M.Y.; Hong, H.J.; Kim, H.J.; Shin, S.H. Validity and reliability of a Korean version of Yale Food Addiction Scale for Children (YFAS-C). J. Korean Acad. Nurs. Adm. 2019, 49, 59–68. [Google Scholar] [CrossRef] [PubMed]
- Weick, K.E.; Sutcliffe, K.M.; Obstfeld, D. Organizing for high reliability: Processes of collective mindfulness. Crisis Manag. 2008, 3, 81–123. [Google Scholar]
- Lee, S.G. Development and Psychometric Evaluation of the Korean Patient Safety Culture Survey Instrument for Hospitals. Unpublished Master’s Thesis, Chung-Ang University, Seoul, Korea, 2015. [Google Scholar]
- Alingh, C.W.; Strating, M.M.; van Wijngaarden, J.D.; Paauwe, J.; Huijsman, R. The ConCom Safety Management Scale: Developing and testing a measurement instrument for control-based and commitment-based safety management approaches in hospitals. BMJ Qual. Saf. 2018, 27, 807–817. [Google Scholar] [CrossRef]
- World Health Organization. Process of Translation and Adaptation of Instruments; World Health Organization: Geneva, Switzerland, 2020. [Google Scholar]
- McFadden, K.L.; Stock, G.N.; Gowen, C.R., III. Leadership, safety climate, and continuous quality improvement: Impact on process quality and patient safety. Health Care Manag. Rev. 2015, 40, 24–34. [Google Scholar] [CrossRef]
- DeVellis, R.F. Scale Development: Theory and Applications, 4th ed.; Sage Publications: Thousand Oaks, CA, USA, 2016; Volume 26. [Google Scholar]
- Hoyle, R.H.; Kenny, D.A. Sample size, reliability, and tests of statistical mediation. In Statistical Strategies for Small Sample Research; Hoyle, R.H., Ed.; Sage Publication Inc.: Thousand Oaks, CA, USA, 1999; Volume 1, pp. 195–222. [Google Scholar]
- West, S.G.; Taylor, A.B.; Wu, W. Model fit and model selection in structural equation modeling. In Handbook of Structural Equation Modeling; Hoyle, R.H., Ed.; The Guilford Press: New York, NY, USA, 2012; Volume 1, pp. 209–231. [Google Scholar]
- Bae, B.R. Structural Equation Modeling with Amos 19: Principles and Practice; Chungram Books: Seoul, Korea, 2011; pp. 1–668. [Google Scholar]
- Polit, D.F.; Beck, C.T.; Owen, S.V. Is the CVI an acceptable indicator of content validity? Appraisal and recommendations. Res. Nurs. Health. 2007, 30, 459–467. [Google Scholar] [CrossRef] [PubMed]
- Suresh, S. Nursing Research and Statistics; Elsevier Health Sciences: New Delhi, India, 2014. [Google Scholar]
- Geldhof, G.J.; Preacher, K.J.; Zyphur, M.J. Reliability estimation in a multilevel confirmatory factor analysis framework. Psychol. Methods 2014, 19, 72–91. [Google Scholar] [CrossRef] [PubMed] [Green Version]
- Hong, S. The criteria for selecting appropriate fit indices in structural equation modeling and their rationales. Korean J. Clin. Psychol. 2000, 19, 161–177. [Google Scholar]
- Lee, T.W.; Kim, P.J.; Lee, H.Y.; Shin, H.K.; Lee, H.S.; Choi, Y. Factors affecting patient safety culture of clinical nurses: Focusing on authentic leadership and team effectiveness. J. Korean Acad. Nurs. Adm. 2021, 27, 34–42. [Google Scholar] [CrossRef]
- Kim, H.J.; Hwang, S.Y. Impact of safety climate perception and barriers to adverse drug reaction reporting on clinical nurses’ monitoring practice for adverse drug reactions. Korean J. Adult Nurs. 2018, 30, 115–125. [Google Scholar] [CrossRef]
- Reis, C.T.; Paiva, S.G.; Sousa, P. The patient safety culture: A systematic review by characteristics of hospital survey on patient safety culture dimensions. Int. J. Health Care Qual. Assur. 2018, 30, 660–677. [Google Scholar] [CrossRef] [Green Version]
- Lee, Y.-B.; Lee, H.-K. The convergence factors of nursing organizational culture on the nurses’ professional quality of life. J. Korea Converg. Soc. 2018, 9, 491–500. [Google Scholar] [CrossRef]
- Ah, L.G.; Hee, S.S.; Jeong, K.S. Influences of critical thinking disposition, nurse managers’ transformation and transactional leadership style on nurses’ competency with evidence based practice. J. Korean Acad. Nurs. Adm. 2020, 26, 305–315. [Google Scholar] [CrossRef]
- Park, S.J.; Kang, J.Y.; Lee, Y.O. A study on hospital nurses’ perception of patient safety culture and safety care activity. J. Korean Crit. Care. Nurs. 2012, 5, 44–55. [Google Scholar]
- Bagozzi, R.P.; Yi, Y. On the evaluation of structural equation models. Acad. Mark. Sci. Rev. 1988, 16, 74–94. [Google Scholar] [CrossRef]
- Iacobucci, D.; Duhachek, A. Advancing alpha: Measuring reliability with confidence. J. Consum. Psychol. 2003, 13, 478–487. [Google Scholar] [CrossRef]

| Characteristics | Categories | n (%) | Mean ± SD a |
|---|---|---|---|
| Age (years) | 20–29 | 108 (52.4) | 30.9 ± 8.05 |
| 30–39 | 65 (31.6) | ||
| 40–49 | 28 (13.6) | ||
| ≥50 | 5 (2.4) | ||
| Gender | Male | 14 (6.8) | |
| Female | 192 (93.2) | ||
| Marital status | Unmarried | 137 (66.5) | |
| Married | 69 (33.5) | ||
| Education | College | 36 (17.5) | |
| Bachelor | 147 (71.3) | ||
| Master | 23 (11.2) | ||
| Clinical career (years) | <3 | 68 (33.0) | 7.75 ± 7.29 |
| 3 ~ <5 | 29 (14.1) | ||
| 5 ~ <10 | 39 (18.9) | ||
| ≥10 | 70 (34.0) | ||
| Work department | General ward | 92 (44.6) | |
| Operation room/Recovery room | 36 (17.5) | ||
| Emergency room | 34 (16.5) | ||
| Intensive care unit | 22 (10.7) | ||
| Other | 22 (10.7) | ||
| Patient safety accident experience | Yes | 108 (52.4) | |
| No | 98 (47.6) | ||
| Completion of patient safety education programs | 0 | 27 (13.1) | |
| 1 | 105 (51.0) | ||
| 2 | 55 (26.7) | ||
| ≥3 | 19 (9.2) |
| Model Fit | χ2 | df a | χ2/df | CFI b | TLI c | RMSEA d | SRMR e |
|---|---|---|---|---|---|---|---|
| (p) | |||||||
| Model 1 | 468.73 | 183 | 2.56 | 0.9 | 89 | 0.78 | 0.05 |
| (Item 21) | (p < 0.001) | ||||||
| Model 2 | 374.29 | 129 | 2.8 | 0.92 | 0.9 | 0.74 | 0.05 |
| (Item 18) | (p < 0.001) |
| Factors | Factor 1 | Factor 2 | Factor 3 | Factor 4 | AVE a | CR b |
|---|---|---|---|---|---|---|
| r | r | r | r | |||
| (p) | (p) | (p) | (p) | |||
| Factor 1 | 1 | 0.50 | 0.72 | |||
| Factor 2 | 0.65 | 1 | 0.52 | 0.76 | ||
| (<0.001) | ||||||
| Factor 3 | 0.66 | 0.66 | 1 | 0.69 | 0.95 | |
| (<0.001) | (<0.001) | |||||
| Factor 4 | 0.62 | 0.63 | 0.75 | 1 | 0.65 | 0.88 |
| (<0.001) | (<0.001) | (<0.001) |
| Dimension (CCSMS) | Dimension (K-CCSMS) | Item | |
|---|---|---|---|
| Formalization | Safety regulation and monitoring | 1 | In this department, it is considered extremely important to follow safety rules and procedures (e.g., regarding hand hygiene). |
| Monitor compliance | 2 | In this department, it is rarely monitored whether employees comply with safety rules and procedures. | |
| 3 | When my supervisor is in the department, he/she monitors whether we comply with safety rules and procedures (e.g., regarding hand hygiene). | ||
| Providing employees with feedback | 4 | In this department, employees’ compliance with safety rules and procedures is monitored on a regular basis, for example during safety audits or walk rounds. | |
| Provide feedback on (non-)compliance | 5 | In my department, anyone who violates safety rules or procedures is swiftly corrected. | |
| 6 | Compliance with safety rules and procedures (e.g., regarding hand hygiene) does substantially contribute to a positive assessment in our department. | ||
| Prioritize patient safety | Role modeling behavior | 7 | The actions of my supervisor show that patient safety is a top priority. |
| Show role modeling behavior | 8 | Regarding safety, my supervisor delivers the consequences he/she describes. | |
| Show commitment on patient safety | 9 | My supervisor behaves in a way that displays a commitment to patient safety. | |
| 10 | My supervisor provides continuous encouragement to do our jobs safely. | ||
| 11 | My supervisor shows determination to maintain a work environment where we deliver safe care to our patients. | ||
| Encourage participation | 12 | My supervisor seriously considers staff suggestions for improving patient safety. | |
| 13 | My supervisor encourages me to express my ideas and suggestions regarding patient safety improvement. | ||
| 14 | My supervisor encourages us to take initiative on improving patient safety whenever it is possible. | ||
| Creation of safety awareness | 15 | We are given feedback about any changes about patient safety using an incident report. | |
| 16 | In this department, we discuss ways to prevent errors from happening again. | ||
| Create safety awareness | 17 | In this department, performance indicators for patient safety (e.g., pressure ulcers, hospital-acquired infections) are discussed. | |
| 18 | We compare our patient outcomes with results of other departments, and results of this benchmark are discussed. | ||
Publisher’s Note: MDPI stays neutral with regard to jurisdictional claims in published maps and institutional affiliations. |
© 2021 by the authors. Licensee MDPI, Basel, Switzerland. This article is an open access article distributed under the terms and conditions of the Creative Commons Attribution (CC BY) license (https://creativecommons.org/licenses/by/4.0/).
Share and Cite
Kwon, M.Y.; Kim, N.Y. Validity and Reliability of a Korean Version of the ConCom Safety Management Scale. Int. J. Environ. Res. Public Health 2021, 18, 12514. https://doi.org/10.3390/ijerph182312514
Kwon MY, Kim NY. Validity and Reliability of a Korean Version of the ConCom Safety Management Scale. International Journal of Environmental Research and Public Health. 2021; 18(23):12514. https://doi.org/10.3390/ijerph182312514
Chicago/Turabian StyleKwon, Mi Young, and Nam Yi Kim. 2021. "Validity and Reliability of a Korean Version of the ConCom Safety Management Scale" International Journal of Environmental Research and Public Health 18, no. 23: 12514. https://doi.org/10.3390/ijerph182312514
APA StyleKwon, M. Y., & Kim, N. Y. (2021). Validity and Reliability of a Korean Version of the ConCom Safety Management Scale. International Journal of Environmental Research and Public Health, 18(23), 12514. https://doi.org/10.3390/ijerph182312514

