Implementing the Circular Economy by Tracing the Sustainable Impact
Abstract
:1. Introduction
1.1. Problem Statement
1.2. Objective and Contribution
1.3. Scenario
1.4. Outline
2. Circular Economy Status Quo
2.1. Social Problems and Hurdles
2.2. Economic and Political Problems
2.3. Product-Related Problems and Summary
3. Software Engineering Solution
3.1. Sustainability Impact Factor
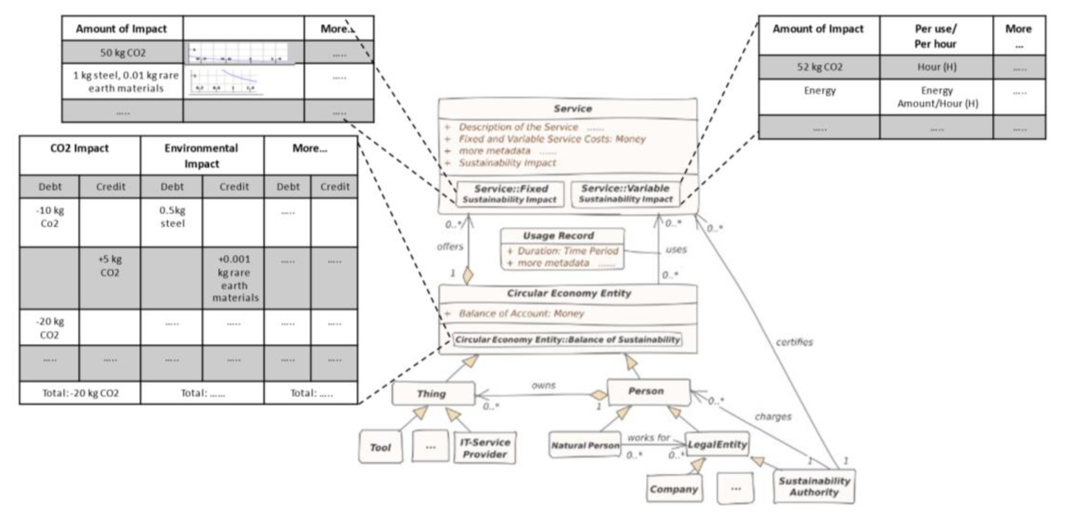
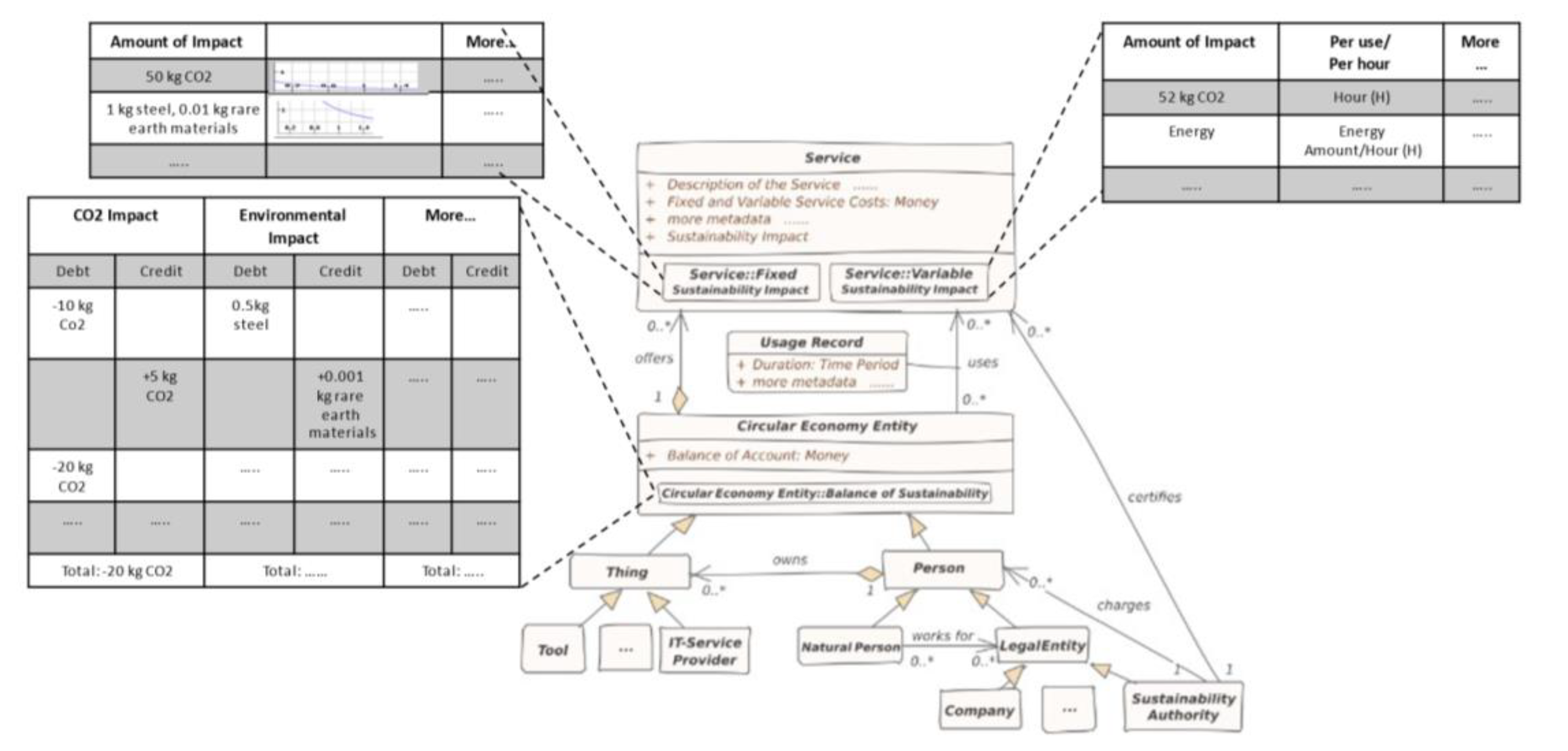
3.2. Tracing of the Sustainability Impact Factor
3.3. Challenges and Limitations
4. Key Performance Indicators
5. Evidence of Contribution to Sustainability
5.1. Ecosystem Blueprint and Stakeholders
5.2. Challenges and Limitations
5.3. System Overview Behaviour
6. Conclusions and Future Work
6.1. Costs and Benefits of our Approach
6.2. Transferable Artifacts and Outlook
Author Contributions
Funding
Institutional Review Board Statement
Informed Consent Statement
Conflicts of Interest
References
- Global Carbon Atlas CO2 Emissions|Global Carbon Atlas. World Total 36573 MtCO2. Available online: http://www.globalcarbonatlas.org/en/CO2-emissions (accessed on 1 October 2021).
- Day, E.O. About Earth Overshoot Day 2019. Available online: https//www.overshootday.org (accessed on 1 October 2021).
- Forti, V.; Balde, C.P.; Kuehr, R.; Bel, G. The Global E-Waste Monitor 2020: Quantities, Flows and the Circular Economy Potential; United Nations University/United Nations Institute for Training and Research, International Telecommunication Union, and International Solid Waste Association: Bonn, Germany; Geneva, Switzerland; Rotterdam, The Netherlands, 2020. [Google Scholar]
- Stahel, W.R. The Circular Economy. Nature 2016, 531, 435–438. [Google Scholar] [CrossRef] [Green Version]
- Kirchherr, J.; Piscicelli, L.; Bour, R.; Kostense-Smit, E.; Muller, J.; Huibrechtse-Truijens, A.; Hekkert, M. Barriers to the Circular Economy: Evidence From the European Union (EU). Ecol. Econ. 2018, 150, 264–272. [Google Scholar] [CrossRef] [Green Version]
- Antikainen, M.; Uusitalo, T.; Kivikytö-Reponen, P. Digitalisation as an Enabler of Circular Economy. Procedia CIRP 2018, 73, 45–49. [Google Scholar] [CrossRef]
- Rudolf, S.; Blömeke, S.; Sharma, P.; Lawrenz, S.; Scheller, C.; Mennenga, M.; Schmidt, K.; Herrmann, C.; Rausch, A.; Spengler, T.S. Efficient Use–An Interdisciplinary Framework towards the Cascade Use of Electronics Theoretical Foundations of CE for Electronic Products. In Proceedings of the Electronics goes Green 2020+, Berlin, Germany, 1 September 2020; pp. 460–467. [Google Scholar]
- Zhang, L.J.; Zhang, J.; Cai, H. Service Computing; Springer: Berlin/Heidelberg, Germany, 2007. [Google Scholar] [CrossRef]
- Sommerville, I. Software Engineering, 10th ed.; Addison-Wesley: Boston, MA, USA, 2016; p. 520. ISBN 10137035152. [Google Scholar]
- Dhaliwal, A.; Singh, D.P.; Paul, J. The Consumer Behavior of Luxury Goods: A Review and Research Agenda. J. Strateg. Mark. 2020, 27, 1–27. [Google Scholar] [CrossRef]
- Lawrenz, S.; Nippraschk, M.; Wallat, P.; Rausch, A.; Goldmann, D.; Lohrengel, A. Is It All about Information ? The Role of the Information Gap between Stakeholders in the Context of the Circular Economy. Procedia CIRP 2021, 98, 364–369. [Google Scholar] [CrossRef]
- Rizos, V.; Behrens, A.; der Gaast, W.; Hofman, E.; Ioannou, A.; Kafyeke, T.; Flamos, A.; Rinaldi, R.; Papadelis, S.; Hirschnitz-Garbers, M.; et al. Implementation of Circular Economy Business Models by Small and Medium-Sized Enterprises (SMEs): Barriers and Enablers. Sustainability 2016, 8, 1212. [Google Scholar] [CrossRef] [Green Version]
- Hart, J.; Adams, K.; Giesekam, J.; Tingley, D.D.; Pomponi, F. Barriers and Drivers in a Circular Economy: The Case of the Built Environment. Procedia CIRP 2019, 80, 619–624. [Google Scholar] [CrossRef]
- Hackley, C. Advertising and Promotion: Communicating Brands; SAGE: London, UK, 2005; ISBN 9780761941545. [Google Scholar]
- de Mooij, M.K. Consumer Behavior & Culture: Consequences for Global Marketing and Advertising, 3rd ed.; Sage: London, UK, 2019; ISBN 9781544318158. [Google Scholar]
- Jones, P.; Clarke-Hill, C.; Comfort, D.; Hillier, D. Marketing and Sustainability. Mark. Intell. Plan. 2008, 26, 123–130. [Google Scholar] [CrossRef]
- Medkova, K.; Fifield, B. Circular Design-Design for Circular Economy. Lahti Cleantech Ann. Rev. 2016, 32, 32–47. [Google Scholar]
- Burger, A.; Lünenbürger, B.; Kühleis, C. CO2-Bepreisung in Deutschland, Ein Überblick Über Die Handlungsoptionen Und Ihre Vor- Und Nachteile; Umweltbundesamt: Dessau-Roßlau, Germany, 2019; pp. 1–23. [Google Scholar]
- Blömeke, S.; Mennenga, M.; Herrmann, C.; Kintscher, L.; Bikker, G.; Lawrenz, S.; Sharma, P.; Rausch, A.; Nippraschk, M.; Goldmann, D.; et al. Recycling 4.0: An Integrated Approach Towards an Advanced Circular Economy. In Proceedings of the 7th International Conference on ICT for Sustainability, Association for Computing Machinery, New York, NY, USA, 21–26 June 2020; pp. 66–76. [Google Scholar]
- Wilken, N.; Toufik, M.; Christian, A.; Fabian, B.; Christoph, B.; Lawrenz, S.; Rausch, A.; Strasser, A. Dynamic Adaptive System Composition Driven by Emergence in an IoT Based Environment: Architecture and Challenges. In Proceedings of the 12th International Conference on Adaptive and Self-Adaptive Systems and Applications, Nice, France, 25–29 October 2020. [Google Scholar]
- Leiding, B. The M2X Economy–Concepts for Business Interactions, Transactions and Collaborations among Autonomous Smart Devices. Ph.D. Thesis, University of Göttingen, Göttingen, Germany, 2020. [Google Scholar]
- Ding, L.; Kolari, P.; Ding, Z.; Avancha, S. Using Ontologies in the Semantic Web: A Survey. In Ontologies; Springer: Berlin/Heidelberg, Germany, 2007; pp. 79–113. [Google Scholar] [CrossRef]
- Lannoy, D.E. Cool Products Don’t Cost the Earth. Eur. Environ. Bur. (EEB) 2019, 1, 1–21. [Google Scholar]
- McAloone, T.C. Where’s Eco-Design Going? In Proceedings of the Electronics Goes Green 2000+, Berlin, Germany, 1 September 2000. [Google Scholar]
- Eurostat. Recycling Rate of E-Waste. Available online: https://ec.europa.eu/eurostat/databrowser/view/t2020_rt130/default/table (accessed on 15 January 2021).
- Elliott, J. An Introduction to Sustainable Development; Routledge: Abingdon on Thames, UK, 2012. [Google Scholar]
- Schindler, M.; Lawrenz, S. Community-Driven Design in Software Engineering. In Proceedings of the 19th International Conference on Software Engineering Research & Practice, Las Vegas, NV, USA, 26–29 July 2021. [Google Scholar]
- Martin, R.C. Clean Architecture: A Craftsman’s Guide to Software Structure and Design; Prentice-Hall: Hoboken, NJ, USA, 2018. [Google Scholar]
- Goldberg, I.; Wagner, D.; Thomas, R.; Brewer, E.A. A Secure Environment for Untrusted Helper Applications: Confining the Wily Hacker. In Proceedings of the 6th Conference on USENIX Security Symposium, Focusing on Applications of Cryptography, San Jose, CA, USA, 22–25 July 1996; Volume 6, p. 1. [Google Scholar]
- Grieves, M.; Vickers, J. Digital Twin: Mitigating Unpredictable, Undesirable Emergent Behavior in Complex Systems. In Transdisciplinary Perspectives on Complex Systems; Kahlen, F.-J., Flumerfelt, S., Alves, A., Eds.; Springer International Publishing: Cham, Switzerland, 2016; pp. 85–113. ISBN 978-3-319-38756-7. [Google Scholar]
- Macchi, M.; Roda, I.; Negri, E.; Fumagalli, L. Exploring the Role of Digital Twin for Asset Lifecycle Management. IFAC-PapersOnLine 2018, 51, 790–795. [Google Scholar] [CrossRef]
- Lim, K.Y.H.; Zheng, P.; Chen, C.-H. A State-of-the-Art Survey of Digital Twin: Techniques, Engineering Product Lifecycle Management and Business Innovation Perspectives. J. Intell. Manuf. 2020, 31, 1313–1337. [Google Scholar] [CrossRef]
- Riesener, M.; Schuh, G.; Dölle, C.; Tönnes, C. The Digital Shadow as Enabler for Data Analytics in Product Life Cycle Management. Procedia CIRP 2019, 80, 729–734. [Google Scholar] [CrossRef]




| Variable | Description |
|---|---|
| I | Fixed Sustainability Impact for a specific resource that is charged to a person who had the tool for some time |
| t1 | Start time from which a person has a tool. |
| t2 | End time from which a person does not have a tool anymore |
| f(t) | Monotonically falling function for calculating the Sustainability Impact Fraction. |
| S | Fixed Sustainability Impact of a service for a specific resource |
Publisher’s Note: MDPI stays neutral with regard to jurisdictional claims in published maps and institutional affiliations. |
© 2021 by the authors. Licensee MDPI, Basel, Switzerland. This article is an open access article distributed under the terms and conditions of the Creative Commons Attribution (CC BY) license (https://creativecommons.org/licenses/by/4.0/).
Share and Cite
Lawrenz, S.; Leiding, B.; Mathiszig, M.E.A.; Rausch, A.; Schindler, M.; Sharma, P. Implementing the Circular Economy by Tracing the Sustainable Impact. Int. J. Environ. Res. Public Health 2021, 18, 11316. https://doi.org/10.3390/ijerph182111316
Lawrenz S, Leiding B, Mathiszig MEA, Rausch A, Schindler M, Sharma P. Implementing the Circular Economy by Tracing the Sustainable Impact. International Journal of Environmental Research and Public Health. 2021; 18(21):11316. https://doi.org/10.3390/ijerph182111316
Chicago/Turabian StyleLawrenz, Sebastian, Benjamin Leiding, Marit Elke Anke Mathiszig, Andreas Rausch, Mirco Schindler, and Priyanka Sharma. 2021. "Implementing the Circular Economy by Tracing the Sustainable Impact" International Journal of Environmental Research and Public Health 18, no. 21: 11316. https://doi.org/10.3390/ijerph182111316
APA StyleLawrenz, S., Leiding, B., Mathiszig, M. E. A., Rausch, A., Schindler, M., & Sharma, P. (2021). Implementing the Circular Economy by Tracing the Sustainable Impact. International Journal of Environmental Research and Public Health, 18(21), 11316. https://doi.org/10.3390/ijerph182111316

